TEMA Nº 4. BIZANTINOS Y CAROLINGIOS. SEGUNDA PARTE
EL IMPERIO CAROLINGIO.
1.- Origen: los francos: quienes son, desarrollo histórico
2.- Creación del Imperio Carolingio: Carlomagno y su obra
3.- Organización político-administrativa.
4.-La economía: caracterÍsticas
Agricultura , Ganadería y Comercio
5.- La Sociedad carolingia: inicio del feudalismo
6.- La Cultura: la escuela Palatina de Aquisgran
El Arte carolingio
Carlomagno, el
“emperador” y su corona
Situación geográfica del Reino Franco: hoy día se expandiría por Francia, Países bajos,
Parte de Alemania, Pirineo español, Norte de italia….…..
¿Quiénes eran los “Francos”, de donde procedían?
El pueblo “franco” era de procedencia germánica, incluido entre aquellos pueblos que los
romanos llamaban “Bárbaros”, procedentes del centro de Europa, en torno a Río Rin.
¿Dónde se establecieron a la caída del Imperio Romano de occidente?
En el occidente de Europa, en la provincia romana de las galias que conquistara Julio César,
entre Francia y Bélgica. Hoy es Francia.
¿Cuándo y quien dirigía el pueblo franco?
A finales del s. V y principios del s. VI., el caudillo franco llamado Clodoveo logró expulsar a
otro de los pueblos germánicos instalado en las galias, el Pueblo Visigodo, y quedarse con
todo el territorio.
Clodoveo, rey de los
francos llamados
también
“merovingios”,
vencedor de los
visigodos
Territorio por donde
expandió su Imperio
franco
¿Cuándo y donde vencieron los francos o “merovingios” a los visigodos”?
En la Batalla de Vouillé, en el año 507 dC (s. VI)
¿Qué sucedió con el pueblo visigodo derrotado?
Tuvo que marcharse de las galias (Francia) y lo hizo hacia el sur, instalándose en España, la
“Hispania” romana. En España comenzó la España Visigoda con capital en Toledo.
¿Cómo evolucionó la Historia de los francos desde el s. VI?
Los sucesores del rey Clodoveo fueron desentendiéndose de las labores de gobierno, dejando el
poder en manos de “mayordomos” palatinos que tomaban las decisiones en su nombre. De
ahí que a los reyes francos se les conocieran como “los reyes holgazanes”.
La situación cambió en el s. VIII, cuando
uno de los mayordomos del rey franco
llamado Carlos Martel, tomó las riendas
del gobierno y consiguió, desde su cargo,
ampliar las fronteras del Imperio Franco y
derrotar a los musulmanes que pretendían
conquistar el reino franco.
Carlos Martel nunca fue rey, solo
mayordomo de palacio pero fue sin duda
una de las mayores personalidades
políticas de su tiempo. De su linaje
desciende Carlomagno
Carlos Martel, a pesar de no llegar a ser rey de los francos, está enterrado como tal en la
Abadía parisina de Saint denis, donde está el panteón de reyes franceses, por haber sido
una de las grandes figuras políticas de la Edad media en Francia.
¿Cómo se llamó la batalla en la que Carlos Martel con sus huestes militares (ejército)
francas consiguió frenar el avance europeo de los islámicos norteafricanos?
La batalla de Poiters del año 732. Gracias a este éxito militar, el islam tuvo que
conformarse con no pasar de la Península Ibérica (Al Andalus).
¿Es importante Carlos Martel por algo más?
Si. Entre sus sucesores mayordomos de la Corte franca estaría Pipino el breve, que
inauguró la Dinastía Carolingia, nombrándose Rey, y Carlomagno, su principal monarca.
Carlos Martel, mayordomo
franco, impidió el dominio
islámico en Europa
Pipino “el breve”
pasó a la Historia por
coronarse rey en lugar
de los merovingios,
destituyendo al último
rey merovingio-franco,
y con ello inauguró la
Dinastía Carolingia.
Carlos el Grande
(Carlomagno), fue sin duda,
el emperador carolingio mas
importante de la nueva
dinastía.
¿Por qué se produjo el cambio de dinastías?
Porque el nuevo rey, Pipino el breve, se entendió bien con la Iglesia Cristiana de Roma, con el
Papa Esteban II, que necesitó su ayuda militar para defender sus “Estados Pontificios” de
invasiones externas.
Con estos acuerdos de interés mutuo, Pipino defendió a la Iglesia Cristiana y el Papa Esteban II le
reconocería como rey de los francos. Ganaron los dos.
¿De donde viene el nuevo nombre de la dinastía gobernante en Francia?
De Carlos Martel ( de Carolo, Carlos en latín, procede carolingio)
En verde claro y oscuro, todos los
territorios que llegó a tener la nueva
dinastía carolingia
EL IMPERIO CAROLINGIO
¿Quién fue el gran emperador de esta nueva dinastía reinante?
Carlomagno (s. VIII Y IX)
¿Cómo se llega a su reinado?
A la muerte de Pipino el breve, el hijo de Carlos Martel, dos de sus hijos, llamados Carlomán y
Carlos, se dividen el territorio gobernado por su padre y luchan entre si , pero Carlomán muere en
el año 771 , y Carlos se quedará como único rey de todo, llegando a coronarse, en el año 800,
Emperador.
Carlomán y
Carlomagno,
ambos hijos de
Pipino el breve.
Carlomán, que murió Carlomagno, que se quedó con el Imperio
¿Cuál fue la obra de Carlomagno?
Carlomagno, realizó una muy ambiciosa política de expansión territorial:
1.- El intento de expansión por el sur: La España Musulmana (Al Andalus): Fue realizado en
el año 778, con la intención de conquistar todo el valle del Ebro y su capital, Zaragoza,a los
islámicos andalusíes.
No consiguió triunfar : sus ejércitos fueron derrotados por los musulmanes y tuvieron que
retirarse de nuevo hacia el norte. El sueño de Carlomagno de fijar la frontera sur en el río Ebro
se desvaneció.
En la retirada, por el Pirineo, el ejército carolingio al mando de Roldán, fue esquilmado por los
vascones en el valle navarro de Roncesvalles. Este acontecimiento dio lugar a una de las
obras literarias más importantes de la Edad media: “La Canción de Roldán”.
Roncesvalles (Navarra)
Monumento commemorativo a la derrota de
los carolingios por los vascones
Carlomagno quiso bajar la
frontera de su reino hasta el
río Ebro ,conquistando el Valle
del Ebro a los andalusíes,
pero fue derrotado y desistió.
Definitivamente los límites
quedarían fijados en Navarra,
Norte de Aragón y Norte de
Cataluña que juntos formaron
la llamada “Marca
Hispánica”, en ese momento,
territorios carolingios.
2.- El resto de las guerras llevadas a cabo por Carlomagno fueron éxitos militares, y por ello su
Imperio pudo expandirse por: toda Francia, Alemania, Italia, Países Bajos…. Entre los mares
Báltico y Meditarráneo, entre el océano Atlántico y el río Danubio.
Fue, sin duda, uno de los Imperios territoriales más extensos de la Edad media en Europa.
Mapa con la máxima expansión territorial del reinado de Carlomagno
¿Fue coronado Carlomagno emperador?
Sí, por su propia voluntad. La ceremonia de coronación tuvo lugar en el año 800, el día de
navidad (25 de diciembre), en Roma, en la basílica de San Pedro, y fue coronado por el
Papa León III.
El Papa le había pedido ayuda, pues no podía defenderse de sus adversarios. Ambos
firmaron un acuerdo mutuo: el Papa coronaría emperador a Carlomagno a cambio de su
protección y respeto a los territorios papales (Estados Pontificios).
Apenas coronado Carlomagno, el Papa se arrodilló ante los pies del nuevo emperador, cuyo
poderío se extendía sobre amplias regiones de Europa.
Coronación:
miniaturas medievales
Cuando, como y por qué acabó el Imperio
carolingio?
A la muerte del gran Carlomagno le sucedió su
hijo Luis, llamado “el piadoso”, que reinó
26 años (814 – 840).
Pero durante su reinado ya comenzaron luchas
muy fuertes entre los nobles de la Corte para
conseguir poder y el Imperio Carolingio no
incorporó nuevos territorios.
A la muerte del rey Luis el Piadoso, sus hijos le
disputaron todos el trono: todos querían la
herencia.
Finalmente se llegó a un acuerdo: el llamado
TRATADO DE VERDUM (843)
Por este tratado, el Imperio quedaría repartido entre tres de sus hijos:
Carlos, llamado “el calvo”, heredó lo que hoy es Francia y los territorios pirinaicos, hoy
españoles (la “Marca hispánica”)
Lotario, recibió los territorios fronterizos entre Francia , Alemania,Italia , es decir, el centro del
Imperio carolingio
Luis, llamado “el germánico”, recibió la actual Alemania/ Austria/ Suiza
Como consecuencia, el Imperio carolingió dejó de serlo porque quedó disgregado: fue su
final. Despues, desde el s. IX: llegó el “Feudalismo”.
El Imperio carolingio antes y después
del
TRATADO DE VERDUM 843
Después, comenzó un lento pero
progresivo declive a causa de las luchas
feudales.
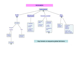
RESUMEN
ORGANIZACIÓN POLITICO-ADMINISTRATIVA DEL IMPERIO CAROLINGIO
El Imperio tuvo una organización dirigida por la Administración palatina, es decir, fue dirigida
siempre desde el palacio real.
Su capital: Aquisgran, hoy ciudad alemana. En esta ciudad se construyó el Palacio Imperial,
residencia no sólo del emperador sino de toda su Corte. Aquisgrán se convirtió tambien en un
importante centro de la Cultura.
1, La Administración Palatina o central:
El centro estaba en el Palacio Imperial, donde el máximo cargo, tras el rey, era el Mayordomo o
Chambelán, mano derecha del rey, nombrado por él para que le ayudara en las labores de
gobierno.
Le seguían en importancia los siguientes cargos:
a) El “Mariscal”, que se encargaba de los asuntos militares
b) El “Canciller”, que redactaba los documentos oficiales, era una especie de Notario real
c) El Conde de palacio o jefe de los funcionarios palatinos, de los trabajadores del Palacio
d) El tribunal de Justicia de la Corte, que administraba justicia, juzgaba, en nombre del rey o
emperador
Emperador (antes del años 800, el rey)
Mayordomo o Chambelán
Mariscal militar Canciller o notario real Conde Palatino Tribunal de
Palacio, los jueces
El poder real no se discutía, se acataba, se obedecía.
c) Los “Missi dominici”: funcionarios enviados por el Emperador como inspectores, para
inspeccionar la labor de condes y marqueses y evitar que hicieran lo que quisieran en vez de
defender los intereses del emperador que les ha nombrado.
Por ellos estos Missi dominici (“enviados del señor”) eran de la absoluta confianza del rey, y
le debían obediencia y fidelidad absolutas.
2.- la administración de los extensos territorios del Imperio:
Carlomagno y sus sucesores dividieron los territorios del Imperio en:
a) Ducados y Condados: los condados son provincias o territorios gobernados por un
funcionario real llamado “Conde” , nombrado por el emperador, con poderes plenos
(militares, administrativos, judiciales….). varios condados podían ser unidos en un
“Ducado” dirigidos por un Duque
b) Marcas: zonas de frontera con otros imperios reinos: eran gobernadas por el Marqués,
cargo militar, porque era el encargado del orden y de que estas zonas fronterizas fueran
defendidas ante incursiones extranjeras. Por ejemplo: la marca hispánica, en el pirineo,
zona fronteriza con Al Andalus, la marca bretona frente a Inglaterra, etc
LA ECONOMIA EN EL IMPERIO CAROLINGIO
Es una economía básicamente agrícola: poseer tierras era el máximo objetivo de cualquier
persona. Era más poderoso y rico quien mas tierra poseyera.
¿Cómo funcionaba la agricultura?
En forma de Feudos o grandes latifundios, conocidos con el nombre de “Villas”.
Las “Villas” pertenecían a la Familia Imperial, la Iglesia y a los nobles ( duques, condes,
marqueses, obispados, monasterios….) trabajadas por los vasallos (libres o siervos) y
donde la prioridad era abastecer todos los habitantes del feudo. Sólo se vendía el
sobrante (llamado “excedente de cosecha”) en ferias y mercados locales,
Los propios campesinos se encargaban de los rebaños del señor (lana, cuero, leche, lácteos,
estiércol para abono,…..)
El Comercio ¿Existió? ¿Y la moneda de oro y plata?
Escaso y poco importante. Se vendían armas, cerámica, aceite, telas, vino, cereales… y poco
más, en mercados cercanos, ferias semanales… muchas veces por trueque. No había
seguridad viaria, ni por tierra ni por mar.
Desapareció poco a poco el comercio con Oriente (Imperio Bizantino); cada vez llegaron menos
joyas, perfumes, sedas, etc de Constantinopla.
Comerció sin embargo con Al Andalus ( esclavos, curtidos, joyas,…)
Los caminos eran malos, peligrosos, sin mantenimiento….usando lo que quedaba de las
calzadas romanas.
Las monedas de oro y plata eran escasas, solo la de bronce se mantuvo a nivel general
LA SOCIEDAD DEL IMPERIO CAROLINGIO
Características:
Sobre todo fue una sociedad rural, con pocas grandes ciudades, apenas de la capital,
Aquisgran.
Las ciudades fueron pequeñas, amuralladas, poco organizadas… y poco pobladas.
Puede definirse a la sociedad carolingia como agrícola, y feudal.
El emperador otorgaba grandes latifundios a sus nobles y obispos de la iglesia en propiedad.
Para ellos trabajarían los campesinos y ganaderos, los “Vasallos”, trabajadores que debían
jurar fidelidad y obediencia a su señor, el amo de la tierra, fuera noble o clérigo
¿Cómo funcionaba esta sociedad rural?
Era piramidal: en la cúspide, el emperador y su familia real ; luego los funcionarios de la Corte y
los cargos de la Iglesia Cristiana, que debían jurar fidelidad al monarca;
En la siguiente base estarían los pocos funcionarios locales, los caballeros de la baja nobleza al
servicio del ejército, los clérigos ,abades, los artesanos y comerciantes, aunque eran pocos, los
médicos, los maestros…
Y en lo más bajo, los vasallos. A su vez éstos podían ser libres o siervos : los siervos eran
más dependientes del señor pues no podían casarse sin su permiso, no podían abandonar las
tierras de labor señoriales, no tenían apenas derechos y debían trabajar las tierras y la casa-
castillo señorial obligatoriamente.
Los campesinos libres podían casarse y abandonar las tierras del señor y marcharse a la ciudad o
a otras tierras, pero eran muy pocos.
La sociedad carolingia dio origen al llamado Feudalismo medieval: una forma social y
económica basada en la posesión de un “Feudo”:
FEUDO:
Tierra (de cultivo con pastos, aldeas de campesinos , bosques…) que el rey entrega a un
duque, conde, marqués, obispo o monasterio…. Para su uso y disfrute a cambio de su
juramento de fidelidad, obediencia y defensa del rey.
¿Qué hacían los “feudatarios” que las han recibido del rey?
A su vez los nuevos “señores del feudo “, podían otorgar pequeñas parcelas a un buen
número de campesinos que debían no solo jurar fidelidad y obediencia, sino ser sus hombres
de armas, defender a su señor en las posibles guerras, trabajar sus tierras, trabajar en las
labores de la vivienda del señor, etc etc. Es decir, dependían de su señor, que tambien podía
juzgarles.
Para su seguridad, ademas el Señor feudal podía tener “Caballeros” armados (pequeña
nobleza)
¿Había esclavos?
Muy pocos, pero era legal poseerlos. Cuando existían, solían ser de otras religiones y de otros
imperios, pero no eran frecuentes. Era mas corriente tener “siervos”.
Este sistema feudal se extendió por toda Europa durante siglos.
CULTURA Y ARTE CAROLINGIOS
A) La cultura:
Carlomagno fundó la Escuela Palatina de Aquisgrán, creada para elevar el nivel intelectual
de su Corte y pasar a la Historia como defensor de la filosofía, la teología, la medicina, el
derecho……
¿Quién la dirigió en origen?
Alcuino de York
¿Qué se estudiaba?
-el llamado “Trivium”: materias relacionadas con las letras: Gramática, Retórica (arte de
expresarse con corrección, con abundante vocabulario) y Dialéctica (argumentar ).
-el llamado “Quadrivium”: materias relacionadas con las ciencias: Música, Aritmética,
Geometría y Astronomía
TRIVIUM
Gramática
Retórica
Dialectica
QUADRIVIUM
Música
Aritmética
Geometría
Astronomía
Alcuino de York,
inglés, muerto en
el 804
b) El Arte:
Tuvo influencia del arte bizantino e islámico, los dos imperios medievales con los que convivió en
el tiempo.
El edificio más importante fue: El Palacio de Aquisgrán, mandado edificar por Carlomagno
La parte del palacio de mayor interés artístico fue la capilla palatina:
sus elementos arquitectónicos:
-Muros de sillares (bloques) de piedra igual cortados, regulares, y de ladrillo
-Arcos de medio punto, semiesféricos y bóveda
-Plantas basilicales y centrales (octogonales sobre todo)
En el Imperio Bizantino tambien tuvieron interés las Miniaturas (pergaminos pintados) con las
que se realizaban los libros de la Corte y de la Iglesia, llamados “Manuscritos” (porque se
escribían y pintaban a mano)
Los Mosaicos (herencia del Imperio Romano al que tanto admiraba Carlomagno)
La Orfebrería (piezas de oro, plata, ..) que se completaba con piedras preciosas y
semipreciosas, utilizada no solo para fabricar joyas, tambien frontales de libros, relicarios,
evangelios sagrados, etc
Piezas de orfebrería
RESUMEN
Aquí teneis un esquema global del tema

Carolingios.

  • 1.
    TEMA Nº 4.BIZANTINOS Y CAROLINGIOS. SEGUNDA PARTE EL IMPERIO CAROLINGIO. 1.- Origen: los francos: quienes son, desarrollo histórico 2.- Creación del Imperio Carolingio: Carlomagno y su obra 3.- Organización político-administrativa. 4.-La economía: caracterÍsticas Agricultura , Ganadería y Comercio 5.- La Sociedad carolingia: inicio del feudalismo 6.- La Cultura: la escuela Palatina de Aquisgran El Arte carolingio Carlomagno, el “emperador” y su corona
  • 2.
    Situación geográfica delReino Franco: hoy día se expandiría por Francia, Países bajos, Parte de Alemania, Pirineo español, Norte de italia….…..
  • 3.
    ¿Quiénes eran los“Francos”, de donde procedían? El pueblo “franco” era de procedencia germánica, incluido entre aquellos pueblos que los romanos llamaban “Bárbaros”, procedentes del centro de Europa, en torno a Río Rin. ¿Dónde se establecieron a la caída del Imperio Romano de occidente? En el occidente de Europa, en la provincia romana de las galias que conquistara Julio César, entre Francia y Bélgica. Hoy es Francia. ¿Cuándo y quien dirigía el pueblo franco? A finales del s. V y principios del s. VI., el caudillo franco llamado Clodoveo logró expulsar a otro de los pueblos germánicos instalado en las galias, el Pueblo Visigodo, y quedarse con todo el territorio. Clodoveo, rey de los francos llamados también “merovingios”, vencedor de los visigodos Territorio por donde expandió su Imperio franco
  • 4.
    ¿Cuándo y dondevencieron los francos o “merovingios” a los visigodos”? En la Batalla de Vouillé, en el año 507 dC (s. VI) ¿Qué sucedió con el pueblo visigodo derrotado? Tuvo que marcharse de las galias (Francia) y lo hizo hacia el sur, instalándose en España, la “Hispania” romana. En España comenzó la España Visigoda con capital en Toledo. ¿Cómo evolucionó la Historia de los francos desde el s. VI? Los sucesores del rey Clodoveo fueron desentendiéndose de las labores de gobierno, dejando el poder en manos de “mayordomos” palatinos que tomaban las decisiones en su nombre. De ahí que a los reyes francos se les conocieran como “los reyes holgazanes”. La situación cambió en el s. VIII, cuando uno de los mayordomos del rey franco llamado Carlos Martel, tomó las riendas del gobierno y consiguió, desde su cargo, ampliar las fronteras del Imperio Franco y derrotar a los musulmanes que pretendían conquistar el reino franco. Carlos Martel nunca fue rey, solo mayordomo de palacio pero fue sin duda una de las mayores personalidades políticas de su tiempo. De su linaje desciende Carlomagno
  • 5.
    Carlos Martel, apesar de no llegar a ser rey de los francos, está enterrado como tal en la Abadía parisina de Saint denis, donde está el panteón de reyes franceses, por haber sido una de las grandes figuras políticas de la Edad media en Francia. ¿Cómo se llamó la batalla en la que Carlos Martel con sus huestes militares (ejército) francas consiguió frenar el avance europeo de los islámicos norteafricanos? La batalla de Poiters del año 732. Gracias a este éxito militar, el islam tuvo que conformarse con no pasar de la Península Ibérica (Al Andalus). ¿Es importante Carlos Martel por algo más? Si. Entre sus sucesores mayordomos de la Corte franca estaría Pipino el breve, que inauguró la Dinastía Carolingia, nombrándose Rey, y Carlomagno, su principal monarca.
  • 6.
    Carlos Martel, mayordomo franco,impidió el dominio islámico en Europa Pipino “el breve” pasó a la Historia por coronarse rey en lugar de los merovingios, destituyendo al último rey merovingio-franco, y con ello inauguró la Dinastía Carolingia. Carlos el Grande (Carlomagno), fue sin duda, el emperador carolingio mas importante de la nueva dinastía.
  • 7.
    ¿Por qué seprodujo el cambio de dinastías? Porque el nuevo rey, Pipino el breve, se entendió bien con la Iglesia Cristiana de Roma, con el Papa Esteban II, que necesitó su ayuda militar para defender sus “Estados Pontificios” de invasiones externas. Con estos acuerdos de interés mutuo, Pipino defendió a la Iglesia Cristiana y el Papa Esteban II le reconocería como rey de los francos. Ganaron los dos. ¿De donde viene el nuevo nombre de la dinastía gobernante en Francia? De Carlos Martel ( de Carolo, Carlos en latín, procede carolingio) En verde claro y oscuro, todos los territorios que llegó a tener la nueva dinastía carolingia
  • 8.
    EL IMPERIO CAROLINGIO ¿Quiénfue el gran emperador de esta nueva dinastía reinante? Carlomagno (s. VIII Y IX) ¿Cómo se llega a su reinado? A la muerte de Pipino el breve, el hijo de Carlos Martel, dos de sus hijos, llamados Carlomán y Carlos, se dividen el territorio gobernado por su padre y luchan entre si , pero Carlomán muere en el año 771 , y Carlos se quedará como único rey de todo, llegando a coronarse, en el año 800, Emperador. Carlomán y Carlomagno, ambos hijos de Pipino el breve. Carlomán, que murió Carlomagno, que se quedó con el Imperio
  • 9.
    ¿Cuál fue laobra de Carlomagno? Carlomagno, realizó una muy ambiciosa política de expansión territorial: 1.- El intento de expansión por el sur: La España Musulmana (Al Andalus): Fue realizado en el año 778, con la intención de conquistar todo el valle del Ebro y su capital, Zaragoza,a los islámicos andalusíes. No consiguió triunfar : sus ejércitos fueron derrotados por los musulmanes y tuvieron que retirarse de nuevo hacia el norte. El sueño de Carlomagno de fijar la frontera sur en el río Ebro se desvaneció. En la retirada, por el Pirineo, el ejército carolingio al mando de Roldán, fue esquilmado por los vascones en el valle navarro de Roncesvalles. Este acontecimiento dio lugar a una de las obras literarias más importantes de la Edad media: “La Canción de Roldán”. Roncesvalles (Navarra) Monumento commemorativo a la derrota de los carolingios por los vascones
  • 10.
    Carlomagno quiso bajarla frontera de su reino hasta el río Ebro ,conquistando el Valle del Ebro a los andalusíes, pero fue derrotado y desistió. Definitivamente los límites quedarían fijados en Navarra, Norte de Aragón y Norte de Cataluña que juntos formaron la llamada “Marca Hispánica”, en ese momento, territorios carolingios. 2.- El resto de las guerras llevadas a cabo por Carlomagno fueron éxitos militares, y por ello su Imperio pudo expandirse por: toda Francia, Alemania, Italia, Países Bajos…. Entre los mares Báltico y Meditarráneo, entre el océano Atlántico y el río Danubio. Fue, sin duda, uno de los Imperios territoriales más extensos de la Edad media en Europa.
  • 11.
    Mapa con lamáxima expansión territorial del reinado de Carlomagno
  • 12.
    ¿Fue coronado Carlomagnoemperador? Sí, por su propia voluntad. La ceremonia de coronación tuvo lugar en el año 800, el día de navidad (25 de diciembre), en Roma, en la basílica de San Pedro, y fue coronado por el Papa León III. El Papa le había pedido ayuda, pues no podía defenderse de sus adversarios. Ambos firmaron un acuerdo mutuo: el Papa coronaría emperador a Carlomagno a cambio de su protección y respeto a los territorios papales (Estados Pontificios). Apenas coronado Carlomagno, el Papa se arrodilló ante los pies del nuevo emperador, cuyo poderío se extendía sobre amplias regiones de Europa. Coronación: miniaturas medievales
  • 13.
    Cuando, como ypor qué acabó el Imperio carolingio? A la muerte del gran Carlomagno le sucedió su hijo Luis, llamado “el piadoso”, que reinó 26 años (814 – 840). Pero durante su reinado ya comenzaron luchas muy fuertes entre los nobles de la Corte para conseguir poder y el Imperio Carolingio no incorporó nuevos territorios. A la muerte del rey Luis el Piadoso, sus hijos le disputaron todos el trono: todos querían la herencia. Finalmente se llegó a un acuerdo: el llamado TRATADO DE VERDUM (843) Por este tratado, el Imperio quedaría repartido entre tres de sus hijos: Carlos, llamado “el calvo”, heredó lo que hoy es Francia y los territorios pirinaicos, hoy españoles (la “Marca hispánica”) Lotario, recibió los territorios fronterizos entre Francia , Alemania,Italia , es decir, el centro del Imperio carolingio Luis, llamado “el germánico”, recibió la actual Alemania/ Austria/ Suiza Como consecuencia, el Imperio carolingió dejó de serlo porque quedó disgregado: fue su final. Despues, desde el s. IX: llegó el “Feudalismo”.
  • 14.
    El Imperio carolingioantes y después del TRATADO DE VERDUM 843 Después, comenzó un lento pero progresivo declive a causa de las luchas feudales.
  • 15.
  • 16.
    ORGANIZACIÓN POLITICO-ADMINISTRATIVA DELIMPERIO CAROLINGIO El Imperio tuvo una organización dirigida por la Administración palatina, es decir, fue dirigida siempre desde el palacio real. Su capital: Aquisgran, hoy ciudad alemana. En esta ciudad se construyó el Palacio Imperial, residencia no sólo del emperador sino de toda su Corte. Aquisgrán se convirtió tambien en un importante centro de la Cultura.
  • 17.
    1, La AdministraciónPalatina o central: El centro estaba en el Palacio Imperial, donde el máximo cargo, tras el rey, era el Mayordomo o Chambelán, mano derecha del rey, nombrado por él para que le ayudara en las labores de gobierno. Le seguían en importancia los siguientes cargos: a) El “Mariscal”, que se encargaba de los asuntos militares b) El “Canciller”, que redactaba los documentos oficiales, era una especie de Notario real c) El Conde de palacio o jefe de los funcionarios palatinos, de los trabajadores del Palacio d) El tribunal de Justicia de la Corte, que administraba justicia, juzgaba, en nombre del rey o emperador Emperador (antes del años 800, el rey) Mayordomo o Chambelán Mariscal militar Canciller o notario real Conde Palatino Tribunal de Palacio, los jueces El poder real no se discutía, se acataba, se obedecía.
  • 18.
    c) Los “Missidominici”: funcionarios enviados por el Emperador como inspectores, para inspeccionar la labor de condes y marqueses y evitar que hicieran lo que quisieran en vez de defender los intereses del emperador que les ha nombrado. Por ellos estos Missi dominici (“enviados del señor”) eran de la absoluta confianza del rey, y le debían obediencia y fidelidad absolutas.
  • 19.
    2.- la administraciónde los extensos territorios del Imperio: Carlomagno y sus sucesores dividieron los territorios del Imperio en: a) Ducados y Condados: los condados son provincias o territorios gobernados por un funcionario real llamado “Conde” , nombrado por el emperador, con poderes plenos (militares, administrativos, judiciales….). varios condados podían ser unidos en un “Ducado” dirigidos por un Duque b) Marcas: zonas de frontera con otros imperios reinos: eran gobernadas por el Marqués, cargo militar, porque era el encargado del orden y de que estas zonas fronterizas fueran defendidas ante incursiones extranjeras. Por ejemplo: la marca hispánica, en el pirineo, zona fronteriza con Al Andalus, la marca bretona frente a Inglaterra, etc
  • 20.
    LA ECONOMIA ENEL IMPERIO CAROLINGIO Es una economía básicamente agrícola: poseer tierras era el máximo objetivo de cualquier persona. Era más poderoso y rico quien mas tierra poseyera. ¿Cómo funcionaba la agricultura? En forma de Feudos o grandes latifundios, conocidos con el nombre de “Villas”. Las “Villas” pertenecían a la Familia Imperial, la Iglesia y a los nobles ( duques, condes, marqueses, obispados, monasterios….) trabajadas por los vasallos (libres o siervos) y donde la prioridad era abastecer todos los habitantes del feudo. Sólo se vendía el sobrante (llamado “excedente de cosecha”) en ferias y mercados locales, Los propios campesinos se encargaban de los rebaños del señor (lana, cuero, leche, lácteos, estiércol para abono,…..) El Comercio ¿Existió? ¿Y la moneda de oro y plata? Escaso y poco importante. Se vendían armas, cerámica, aceite, telas, vino, cereales… y poco más, en mercados cercanos, ferias semanales… muchas veces por trueque. No había seguridad viaria, ni por tierra ni por mar. Desapareció poco a poco el comercio con Oriente (Imperio Bizantino); cada vez llegaron menos joyas, perfumes, sedas, etc de Constantinopla. Comerció sin embargo con Al Andalus ( esclavos, curtidos, joyas,…) Los caminos eran malos, peligrosos, sin mantenimiento….usando lo que quedaba de las calzadas romanas. Las monedas de oro y plata eran escasas, solo la de bronce se mantuvo a nivel general
  • 21.
    LA SOCIEDAD DELIMPERIO CAROLINGIO Características: Sobre todo fue una sociedad rural, con pocas grandes ciudades, apenas de la capital, Aquisgran. Las ciudades fueron pequeñas, amuralladas, poco organizadas… y poco pobladas. Puede definirse a la sociedad carolingia como agrícola, y feudal. El emperador otorgaba grandes latifundios a sus nobles y obispos de la iglesia en propiedad. Para ellos trabajarían los campesinos y ganaderos, los “Vasallos”, trabajadores que debían jurar fidelidad y obediencia a su señor, el amo de la tierra, fuera noble o clérigo
  • 22.
    ¿Cómo funcionaba estasociedad rural? Era piramidal: en la cúspide, el emperador y su familia real ; luego los funcionarios de la Corte y los cargos de la Iglesia Cristiana, que debían jurar fidelidad al monarca; En la siguiente base estarían los pocos funcionarios locales, los caballeros de la baja nobleza al servicio del ejército, los clérigos ,abades, los artesanos y comerciantes, aunque eran pocos, los médicos, los maestros… Y en lo más bajo, los vasallos. A su vez éstos podían ser libres o siervos : los siervos eran más dependientes del señor pues no podían casarse sin su permiso, no podían abandonar las tierras de labor señoriales, no tenían apenas derechos y debían trabajar las tierras y la casa- castillo señorial obligatoriamente. Los campesinos libres podían casarse y abandonar las tierras del señor y marcharse a la ciudad o a otras tierras, pero eran muy pocos.
  • 23.
    La sociedad carolingiadio origen al llamado Feudalismo medieval: una forma social y económica basada en la posesión de un “Feudo”: FEUDO: Tierra (de cultivo con pastos, aldeas de campesinos , bosques…) que el rey entrega a un duque, conde, marqués, obispo o monasterio…. Para su uso y disfrute a cambio de su juramento de fidelidad, obediencia y defensa del rey. ¿Qué hacían los “feudatarios” que las han recibido del rey? A su vez los nuevos “señores del feudo “, podían otorgar pequeñas parcelas a un buen número de campesinos que debían no solo jurar fidelidad y obediencia, sino ser sus hombres de armas, defender a su señor en las posibles guerras, trabajar sus tierras, trabajar en las labores de la vivienda del señor, etc etc. Es decir, dependían de su señor, que tambien podía juzgarles. Para su seguridad, ademas el Señor feudal podía tener “Caballeros” armados (pequeña nobleza) ¿Había esclavos? Muy pocos, pero era legal poseerlos. Cuando existían, solían ser de otras religiones y de otros imperios, pero no eran frecuentes. Era mas corriente tener “siervos”. Este sistema feudal se extendió por toda Europa durante siglos.
  • 25.
    CULTURA Y ARTECAROLINGIOS A) La cultura: Carlomagno fundó la Escuela Palatina de Aquisgrán, creada para elevar el nivel intelectual de su Corte y pasar a la Historia como defensor de la filosofía, la teología, la medicina, el derecho…… ¿Quién la dirigió en origen? Alcuino de York ¿Qué se estudiaba? -el llamado “Trivium”: materias relacionadas con las letras: Gramática, Retórica (arte de expresarse con corrección, con abundante vocabulario) y Dialéctica (argumentar ). -el llamado “Quadrivium”: materias relacionadas con las ciencias: Música, Aritmética, Geometría y Astronomía TRIVIUM Gramática Retórica Dialectica QUADRIVIUM Música Aritmética Geometría Astronomía Alcuino de York, inglés, muerto en el 804
  • 26.
    b) El Arte: Tuvoinfluencia del arte bizantino e islámico, los dos imperios medievales con los que convivió en el tiempo. El edificio más importante fue: El Palacio de Aquisgrán, mandado edificar por Carlomagno
  • 27.
    La parte delpalacio de mayor interés artístico fue la capilla palatina: sus elementos arquitectónicos: -Muros de sillares (bloques) de piedra igual cortados, regulares, y de ladrillo -Arcos de medio punto, semiesféricos y bóveda -Plantas basilicales y centrales (octogonales sobre todo)
  • 28.
    En el ImperioBizantino tambien tuvieron interés las Miniaturas (pergaminos pintados) con las que se realizaban los libros de la Corte y de la Iglesia, llamados “Manuscritos” (porque se escribían y pintaban a mano) Los Mosaicos (herencia del Imperio Romano al que tanto admiraba Carlomagno) La Orfebrería (piezas de oro, plata, ..) que se completaba con piedras preciosas y semipreciosas, utilizada no solo para fabricar joyas, tambien frontales de libros, relicarios, evangelios sagrados, etc Piezas de orfebrería
  • 29.
    RESUMEN Aquí teneis unesquema global del tema