

 La comunicación es el proceso mediante el cual se
  puede transmitir información de una entidad a otra.
  Los procesos de comunicación son interacciones
  mediadas por signos entre al menos dos agentes que
  comparten un mismo repertorio de signos y tienen
  unas reglas semióticas comunes.

 Comunicación interactiva

La interactividad, vista desde el punto de vista de la
comunicación, supone la retroalimentación que se
produce en el proceso comunicativo, en el que el emisor
y el receptor intercambian información y se producen
respuestas entre ambos elementos de la comunicación.
Proceso enseñanza
   aprendizaje
        
(Titone y cazden)
        




 Rodríguez Diéguez, por ejemplo, proponía el acto
  didáctico como un proceso en el que se daba un
  contenido cuyo significado era compartido entre el
  emisor y el receptor. Recoge tres modelos:
  informativo, interactivo y retroactivo.
Positivo                       Negativo                         Interesante




                                                                •Se adapta a la realidad
•El docente invita y           •El alumno se haría muy          concreta y se reconstruye
estimula a los estudiantes a   dependiente del docente.         en los desafíos
hacer las tareas.                                               interculturales.




•El modelo se adapta a la                                       •Requiere del dominio y
realidad concreta en la que    •Orientación muy global.         desarrollo de la capacidad
se trabaja.                    Pérdida de objetivos.            comunicativa




                               •No siempre hay
                                                                •Contribuye a conocer y
•favorece la interacción en    interacción y la falta de esta
                                                                profundizar en las
el aprendizaje del alumno.     causaria un desintesrés por
                                                                actuaciones del docente.
                               parte del alumno.
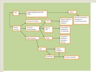
Fases de actuación

• Motiva
• Explica el tema
• Corrige
Fase de actuación



    motiva
Fase de ejercitación
                 Invita y
                 estimula




Corrige tareas
Fase de control
  Plantea una
  prueba global
La era digital




Tic s
Gracias!!
 Merci!!

Thak you!!

Comunicativo-interactivo (Cazden y Titone)

  • 1.
  • 2.
      La comunicaciónes el proceso mediante el cual se puede transmitir información de una entidad a otra. Los procesos de comunicación son interacciones mediadas por signos entre al menos dos agentes que comparten un mismo repertorio de signos y tienen unas reglas semióticas comunes.
  • 3.
      Comunicación interactiva Lainteractividad, vista desde el punto de vista de la comunicación, supone la retroalimentación que se produce en el proceso comunicativo, en el que el emisor y el receptor intercambian información y se producen respuestas entre ambos elementos de la comunicación.
  • 4.
    Proceso enseñanza aprendizaje 
  • 5.
  • 6.
  • 7.
  • 8.
      Rodríguez Diéguez,por ejemplo, proponía el acto didáctico como un proceso en el que se daba un contenido cuyo significado era compartido entre el emisor y el receptor. Recoge tres modelos: informativo, interactivo y retroactivo.
  • 9.
    Positivo Negativo Interesante •Se adapta a la realidad •El docente invita y •El alumno se haría muy concreta y se reconstruye estimula a los estudiantes a dependiente del docente. en los desafíos hacer las tareas. interculturales. •El modelo se adapta a la •Requiere del dominio y realidad concreta en la que •Orientación muy global. desarrollo de la capacidad se trabaja. Pérdida de objetivos. comunicativa •No siempre hay •Contribuye a conocer y •favorece la interacción en interacción y la falta de esta profundizar en las el aprendizaje del alumno. causaria un desintesrés por actuaciones del docente. parte del alumno.
  • 10.
    Fases de actuación •Motiva • Explica el tema • Corrige
  • 11.
  • 12.
    Fase de ejercitación Invita y estimula Corrige tareas
  • 13.
    Fase de control Plantea una prueba global
  • 14.
  • 15.