Ser líderes en la región, en rentabilidad y
servicio, ofreciendo marcas de bebidas de la mejor
calidad y prestigio.



Satisfacer con excelencia y óptimo nivel de servicios
las necesidades de los consumidores de bebidas no
alcohólicas,    generando    beneficios    para   los
clientes,    trabajadores,   proveedores       y   la
comunidad, creando valor para los accionistas.



Creemos que quieren seguir manteniendo el liderazgo
en bebidas gaseosas que hasta el momento tienen.
Seguir con el incremento anual del 5% en lo
que a ventas se refiere y 3% en el número de
empleados que ingresan a trabajar a nuestra
compañía


 1. Enfoque en el servicio
 2. Pasión por la excelencia
 3. Orientación a resultados
 4. Trabajo en equipo
 5. Respeto
Análisis   • Evaluación del cumplimiento de
             planes, programas y metas definidas
Interno      para el ejercicio.



Análisis   • Análisis del entorno desde el punto
             de vista de las variables
externo      tecnológicas, legales, económicas y
             sociales.
 Anualmente     son revisados para
 mantener su vigencia en el tiempo y
 son el referente para la generación de
 los objetivos anuales.
 Corporación Lindley, siempre ha ido de la mano de con los
  avances tecnológicos y muestra clara de eso es la inauguración de
  las nuevas líneas de producción y ampliación de su Planta en el
  Callao.
 Se trata de una de las nueve plantas de Corporación Lindley en el
  país y es considerada como una de las mejores plantas industriales
  de Latinoamérica, por el uso racional del agua y energía, y el
  control de la emisión de gases en apoyo de la conservación del
  medio ambiente.
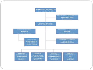
Subsistema corporativo de    • Es la responsable de realizar el planeamiento y
                               desarrollo de la infraestructura industrial y
  desarrollo Industrial        asegurar el control de los estándares de calidad



Subsistema corporativo de    • Es la gerencia responsable de definir e
       Operaciones             implementar estrategias en las
                               operaciones comerciales e industriales


Subsistema corporativo de    • Gerencia de servicios generales, el
     capital humano            área de comunicaciones.


Subsistema corporativo de    Gerencia de compras, de créditos y
Finanzas, Administración y
         Sistemas.           cobranzas el área de caja
 Director: Rodriguez Larrain Salinas Cesar Emilio
 Director: Paredes Stagnaro Luis Augusto
 Presidente Ejecutivo: Lindley Taboada Johnny
 Apoderado: Sanchez Aliaga Leonel
 Gerente General: Lindley Suarez Johnny Robinson
 Apoderado: Collazos Olazo Lucio Agustin
 Apoderado: Silva Vela Judit
 Jefe: Mathews Valverde Bertha Lucia
 Gerente Ejecutivo: Rocha Vieira Cleber
LOGISTICA
 Logística Interna:
  La empresa mantiene un adecuado control
  de inventarios, no mantiene niveles
  elevados de productos terminados debido a
  la red de distribuidores con que cuenta.
  Al trabajar con estos microempresarios la
  empresa minimiza los costos de
  mantenimiento de inventarios, debido a
  que estos son trasladados a sus
  distribuidores.
 Logística Externa:
  El sistema de distribución a través
  de microempresarios le ha
  permitido una distribución
  horizontal de sus productos.
  Cabe indicar que cada
  microempresario tiene asignada una
  determinada zona
  geográfica, garantizándole la
  distribución exclusiva en dicha área
  geográfica
PRODUCCION
 Plantas de producción:
    Dentro de las operaciones de la empresa, cabe indicar que mantienen presencia
    nacional e internacional, con lo cual rompen con los factores de estacionalidad.
    En el ámbito nacional, mantiene plantas embotelladoras en zonas estratégicas
    como:

   PLANTA RIMAC
   PLANTA CALLAO
   PLANTA ZARATE
   PLANTA HUACHO
   PLANTA TRUJILLO
   PLANTA SULLANA
   PLANTA AREQUIPA
   PLANTA CUSCO
   PLANTA IQUITOS
SULLANA
                                       IQUITOS




        TRUJILLO                                       ISO 22000



   HUACHO
                                                 Sistema
                                                 Integrado

CALLAO



                                                  CUSCO
                   ZÁRATE
RÍMAC                       AREQUIPA
VENTAS
 Actualmente la participación de
  Lindley en bebidas gaseosas
  alcanza el 64.5% (Coca Cola
  =23.4% e Inca Kola =25.3%); en
  aguas con un 40%, en jugos con un
  46%, según la firma.
 La aportación de Corporación
  Lindley S.A. a Coca-Cola company
  es de un volumen de 228 millones
  de cajas por año. Siendo el
  consumo nacional per cápita de
  54.3 litros por habitante.
CALIDAD
 Esta gestión de calidad empieza con una
  optimización de procesos que nace de
  una mentalidad construida por el cliente
  “producto de mayor calidad y prestigio”,
  es decir hacer el trabajo bien desde el
  inicio, de la manera más eficiente y con
  la menor utilización de recursos
  (aseguramiento de la calidad).
 También se sugiere a todo el personal el
  cuidado de las plantas de producción, la
  seguridad industrial y la utilización
  correcta de los equipos de protección
  personal.
Clientes
Suman un total 240,000 clientes a través de sus 49 Centros de
Distribución Autorizados, siendo Lima el mercado más grande con 11
Distribuidores y 640 Vendedores que atienden a su vez a 94,000 Clientes.
Además de Supermercados e hipermercados.
PRODUCTO
LAS MARCAS REGISTRADAS DE CORPORACION JOSE R.
  LINDLEY .S.A. SON
 Inca Kola, Kola Inglesa y Frugos.


LAS MARCAS QUE DISTRIBUYE O REPRESENTA
  CORPORACION JOSE R. LINDLEY .S.A. SON
 Coca Cola, Fanta, Sprite, Crush, Powerade,, San Luis.
PROVEEDORES

 Los principales proveedores son:
 En cuanto a las botellas de vidrio, su
  proveedor principal es Owens-illinois
  Perú S.A., quien es el fabricante de
  envases de vidrio más importante de todo
  el Perú.
 Con respecto a los proveedores de azúcar
  cuentan con una amplia variedad.
 Para la utilización de Agua en la planta se
  cuenta con pozos ubicados dentro de la
  misma.
COMPETENCIA
 AJEPER S.A
  La estrategia de Kola Real estaría fundamentada en la negligencia y la
 indiferencia de las empresas grandes instaladas que merman la buena
 atención a ciertos segmentos de mercado o ciertos territorios.
 Algunos segmentos de consumidores estarían dispuestos a renunciar a
 ciertos atributos y beneficios que ofrecen los productos de los grandes, a
 cambio de una mayor economía.

 Ése sería el motivo por el cual se desplaza hacia otros países. Su objetivo
 es crecer a costa de las multinacionales.
 LAS MARCAS REGISTRADAS Y QUE DISTRIBUYE
  AJEPER S.A SON:
 Kola Real
 Oro
 Big Cola
 Agua natural Cielo
 Sporade
 Pulp
 Free Light
POLITICAS ECONOMICAS DEL ESTADO


 Organización socialmente responsable:
    como tenemos conocimiento según el
    Estado toda empresa está comprometida
    socialmente con el medio ambiente
   Los objetivos son:
   Asegurar la protección del consumidor y
    fortalecer su confianza.
   Reforzar la seguridad alimentaria.
   Fomentar la cooperación entre las
    industrias y los gobiernos.
 Corporación Lindley, ha demostrado compromiso con los
  valores y normas al tener la capacidad para comprender, respetar
  y actuar en función de los valores organizacionales y las normas
  de la organización (políticas, procedimientos
  instructivos, reglamento interno de trabajo, código de conducta).
 El éxito de la corporación durante más de 100 años, se debe, en
  parte, a la Política de relaciones humanas que ha sido aplicado
  con tenacidad, paciencia, voluntad y fe. Adoptando auténticas
  actitudes de respeto, ayuda y amistad hacia los trabajadores y
  empleados, se está obteniendo: comprensión, adhesión y
  cooperación.

Corporación Lindley

  • 2.
    Ser líderes enla región, en rentabilidad y servicio, ofreciendo marcas de bebidas de la mejor calidad y prestigio. Satisfacer con excelencia y óptimo nivel de servicios las necesidades de los consumidores de bebidas no alcohólicas, generando beneficios para los clientes, trabajadores, proveedores y la comunidad, creando valor para los accionistas. Creemos que quieren seguir manteniendo el liderazgo en bebidas gaseosas que hasta el momento tienen.
  • 3.
    Seguir con elincremento anual del 5% en lo que a ventas se refiere y 3% en el número de empleados que ingresan a trabajar a nuestra compañía 1. Enfoque en el servicio 2. Pasión por la excelencia 3. Orientación a resultados 4. Trabajo en equipo 5. Respeto
  • 4.
    Análisis • Evaluación del cumplimiento de planes, programas y metas definidas Interno para el ejercicio. Análisis • Análisis del entorno desde el punto de vista de las variables externo tecnológicas, legales, económicas y sociales.
  • 5.
     Anualmente son revisados para mantener su vigencia en el tiempo y son el referente para la generación de los objetivos anuales.
  • 6.
     Corporación Lindley,siempre ha ido de la mano de con los avances tecnológicos y muestra clara de eso es la inauguración de las nuevas líneas de producción y ampliación de su Planta en el Callao.  Se trata de una de las nueve plantas de Corporación Lindley en el país y es considerada como una de las mejores plantas industriales de Latinoamérica, por el uso racional del agua y energía, y el control de la emisión de gases en apoyo de la conservación del medio ambiente.
  • 7.
    Subsistema corporativo de • Es la responsable de realizar el planeamiento y desarrollo de la infraestructura industrial y desarrollo Industrial asegurar el control de los estándares de calidad Subsistema corporativo de • Es la gerencia responsable de definir e Operaciones implementar estrategias en las operaciones comerciales e industriales Subsistema corporativo de • Gerencia de servicios generales, el capital humano área de comunicaciones. Subsistema corporativo de Gerencia de compras, de créditos y Finanzas, Administración y Sistemas. cobranzas el área de caja
  • 8.
     Director: RodriguezLarrain Salinas Cesar Emilio  Director: Paredes Stagnaro Luis Augusto  Presidente Ejecutivo: Lindley Taboada Johnny  Apoderado: Sanchez Aliaga Leonel  Gerente General: Lindley Suarez Johnny Robinson  Apoderado: Collazos Olazo Lucio Agustin  Apoderado: Silva Vela Judit  Jefe: Mathews Valverde Bertha Lucia  Gerente Ejecutivo: Rocha Vieira Cleber
  • 11.
    LOGISTICA  Logística Interna: La empresa mantiene un adecuado control de inventarios, no mantiene niveles elevados de productos terminados debido a la red de distribuidores con que cuenta. Al trabajar con estos microempresarios la empresa minimiza los costos de mantenimiento de inventarios, debido a que estos son trasladados a sus distribuidores.
  • 12.
     Logística Externa: El sistema de distribución a través de microempresarios le ha permitido una distribución horizontal de sus productos. Cabe indicar que cada microempresario tiene asignada una determinada zona geográfica, garantizándole la distribución exclusiva en dicha área geográfica
  • 13.
    PRODUCCION  Plantas deproducción: Dentro de las operaciones de la empresa, cabe indicar que mantienen presencia nacional e internacional, con lo cual rompen con los factores de estacionalidad. En el ámbito nacional, mantiene plantas embotelladoras en zonas estratégicas como:  PLANTA RIMAC  PLANTA CALLAO  PLANTA ZARATE  PLANTA HUACHO  PLANTA TRUJILLO  PLANTA SULLANA  PLANTA AREQUIPA  PLANTA CUSCO  PLANTA IQUITOS
  • 14.
    SULLANA IQUITOS TRUJILLO ISO 22000 HUACHO Sistema Integrado CALLAO CUSCO ZÁRATE RÍMAC AREQUIPA
  • 16.
    VENTAS  Actualmente laparticipación de Lindley en bebidas gaseosas alcanza el 64.5% (Coca Cola =23.4% e Inca Kola =25.3%); en aguas con un 40%, en jugos con un 46%, según la firma.  La aportación de Corporación Lindley S.A. a Coca-Cola company es de un volumen de 228 millones de cajas por año. Siendo el consumo nacional per cápita de 54.3 litros por habitante.
  • 17.
    CALIDAD  Esta gestiónde calidad empieza con una optimización de procesos que nace de una mentalidad construida por el cliente “producto de mayor calidad y prestigio”, es decir hacer el trabajo bien desde el inicio, de la manera más eficiente y con la menor utilización de recursos (aseguramiento de la calidad).  También se sugiere a todo el personal el cuidado de las plantas de producción, la seguridad industrial y la utilización correcta de los equipos de protección personal.
  • 18.
    Clientes Suman un total240,000 clientes a través de sus 49 Centros de Distribución Autorizados, siendo Lima el mercado más grande con 11 Distribuidores y 640 Vendedores que atienden a su vez a 94,000 Clientes. Además de Supermercados e hipermercados.
  • 19.
    PRODUCTO LAS MARCAS REGISTRADASDE CORPORACION JOSE R. LINDLEY .S.A. SON  Inca Kola, Kola Inglesa y Frugos. LAS MARCAS QUE DISTRIBUYE O REPRESENTA CORPORACION JOSE R. LINDLEY .S.A. SON  Coca Cola, Fanta, Sprite, Crush, Powerade,, San Luis.
  • 20.
    PROVEEDORES  Los principalesproveedores son:  En cuanto a las botellas de vidrio, su proveedor principal es Owens-illinois Perú S.A., quien es el fabricante de envases de vidrio más importante de todo el Perú.  Con respecto a los proveedores de azúcar cuentan con una amplia variedad.  Para la utilización de Agua en la planta se cuenta con pozos ubicados dentro de la misma.
  • 21.
    COMPETENCIA  AJEPER S.A La estrategia de Kola Real estaría fundamentada en la negligencia y la indiferencia de las empresas grandes instaladas que merman la buena atención a ciertos segmentos de mercado o ciertos territorios. Algunos segmentos de consumidores estarían dispuestos a renunciar a ciertos atributos y beneficios que ofrecen los productos de los grandes, a cambio de una mayor economía. Ése sería el motivo por el cual se desplaza hacia otros países. Su objetivo es crecer a costa de las multinacionales.
  • 22.
     LAS MARCASREGISTRADAS Y QUE DISTRIBUYE AJEPER S.A SON:  Kola Real  Oro  Big Cola  Agua natural Cielo  Sporade  Pulp  Free Light
  • 23.
    POLITICAS ECONOMICAS DELESTADO  Organización socialmente responsable: como tenemos conocimiento según el Estado toda empresa está comprometida socialmente con el medio ambiente  Los objetivos son:  Asegurar la protección del consumidor y fortalecer su confianza.  Reforzar la seguridad alimentaria.  Fomentar la cooperación entre las industrias y los gobiernos.
  • 25.
     Corporación Lindley,ha demostrado compromiso con los valores y normas al tener la capacidad para comprender, respetar y actuar en función de los valores organizacionales y las normas de la organización (políticas, procedimientos instructivos, reglamento interno de trabajo, código de conducta).  El éxito de la corporación durante más de 100 años, se debe, en parte, a la Política de relaciones humanas que ha sido aplicado con tenacidad, paciencia, voluntad y fe. Adoptando auténticas actitudes de respeto, ayuda y amistad hacia los trabajadores y empleados, se está obteniendo: comprensión, adhesión y cooperación.