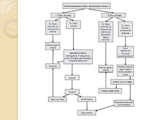
DOLOR ABDOMINAL CRÒNICO
EN PEDIATRIA
Definición
 Según los nuevos criterios de Roma
III, el DAC se define como dolor
abdominal intermitente o
constante, de al menos 2 meses de
duración, funcional u orgánico (por
enfermedad específica).
Clasificación del dolor abdominal crónico
(DAC)
 DAC orgánico:
◦ debe considerarse siempre en primer
lugar en menor es de 7 años, en especial
de 3-4 años.
◦ La presencia de síntomas de alarma
constituyen una indicación para realizar
pruebas de laboratorio diagnósticas que
deben solicitarse en forma escalonada.
Principales enfermedades
orgánicas relacionadas con la
DAC
DAC funcional (criterios de
Roma III)
 Descartada la enfermedad orgánica, se
puede establecer el diagnóstico de DAC
funcional.
 basados en en los criterios Roma III para
enfermedades funcionales
gastrointestinales en niños y
adolescentes, se clasifica en:
1. Dispepsia funcional.
2. Sindrome de intestino irritable.
3. Migraña abdominal.
4. Dolor abdominal funcional y sindrome de
dolor abdominal funcional.
Historia clínica en diagnóstico diferencial
de DAC
1. Historia dirigida y examen físico
completo.
2. Intentar clasificar con la historia en
alguno de los patrones clínicos
conocidos.
3. Antecedentes dietéticos.
4. Antecedentes medicamentosos.
5. Historia familiar de DAR funcional o
orgánico
6. Sobre todo en adolescentes con DAR
es fundamental una historia social
Signos y síntomas de alarma en DAC
 “síntomas de alarma” o “banderas rojas”, ya que
incrementan la probabilidad de etiología orgánica
Una correcta estimación del
dolor incluye
1. Localización.
2. Irradiación.
3. Periodicidad, dolor originado en vísceras, transmitido
por vía del SNA, (intermitente) mientras que la del
dolor de cualquier origen, trasmitido por vía somática
(nervios espinales) carácter continuo.
4. Ritmo, horario.
5. Relación con la ingestión de alimentos.
6. Intensidad
7. Calidad y carácter (cómo sienten el dolor)
8. Modo de comienzo y de alivio.
9. Variación con los cambios de posición.
10. Síntomas asociados existentes.
11. Curso: regular(organica), irregular( funcional).
Estudio complementario
inicial
1. Laboratorio: Hemograma. VHS. Perfi
l Bioquímico (ALT, AST, GGT y
albúmina, amilasa y lipasa).
2. Deposiciones: Estudio parasitológico
seriado en heces Hemorragias
ocultas en deposiciones, leucocitos
eosinófilos.
3. Orina Completa y urocultivo.
4. Ecografía abdominal y pélvica
Estudio complementario
específico
 Serología de Enfermedad celíaca.
Endoscopia,biopsia intestinal, estudio Helicobacter
(H) Pylori, test hidrogeno espirado. enema
baritado, colonoscopia, TAC.
 endoscopías, sólo estarían indicadas en sospecha
clara de organicidad.
Dolor abdominal crónico
funcional (DACF)
 Es la causa más frecuente de dolor
abdominal crónico. Forma parte de
los desórdenes gastrointestinales
funcionales del niño y
adolescente, definidos por Roma II y
redefinidos por los criterios Roma III.
Fisiopatología
 “hipersensibilidad
visceral”:
disminución del
umbral doloroso
visceral
 “dismotilidad
intestinal: podrían
ser resultado de
una disautonomía
vegetativa, originan
do calambres por
peristaltismo
anómalo
exacerbado.
1. Dispepsia funcional
 “Dolor o molestia
epigástrica
postprandial o
no, asociada a
náuseas y vómitos, o
saciedad y plenitud
gástrica”.
 Criterios
diagnósticos:
1. Dolor persistente o
recurrente ubicado en
abdomen superior
(sobre ombligo).
2. No mejora con la
defecación, no se
asocia con cambios en
la frecuencia o forma
de deposiciones (no
colon irritable).
3. No hay evidencia de
proceso
inflamatorio, anatómic
o, metabólico o
neoplásico que
explique síntomas.
2. Síndrome de colon irritable
 Dolor tipo cólico,
difuso, periódico,
que cursa con
alteraciones del
ritmo intestinal
1. Dolor abdominal
asociado a dos o
más de lo
siguientes
aspectos:
◦ cambios en
frecuencia de
deposiciones.
◦ cambio en la
consistencia de las
deposiciones
2. con constipación
predominante” o
“con diarrea
predominante
3. Migraña abdominal
 Al menos 3 episodios paroxísticos de
intenso dolor abdominal dentro de los
últimos 12 meses, de duración desde 2
horas a varios días, con intervalos libres
de síntomas desde semanas a meses.
 Ausencia de evidencias de anomalías
metabólicas, gastrointestinales y
estructurales o bioquímicas de SNC.
 Presencia de a lo menos 2 de las
siguientes:
◦ cefalea durante los episodios, fotofobia
durante los episodios, historia familiar de
migraña.
◦ cefalea confinada a un solo sitio, o un aura o
periodo prodrómico consistente en ya sea
síntomas visuales (visión borrosa o
restringida), sensoriales o motores (hablar
limitado o incapacidad para hablar, etc.).
4. Dolor abdominal funcional y síndrome
de dolor abdominal funcional
 Episodios de dolor abdominal
paroxístico periumbilical que se
alternan con periodos libres de
síntomas.
 En la etiopatogenia destacan
alteraciones de la conducta; como
simulación, conversión y
somatización.
◦ Dolor que no se irradia.
◦ que no lo despierta durante el sueño.
◦ no induce pérdida de peso.
◦ no retraso en los parámetros de
Es Típico de la
funcional.
Pronóstico en DAC Funcional
 Pronostico Bueno:
1. 1/3 resuelven síntomas dentro de 2 meses del
diagnóstico.
2. 1/3 tienen desórdenes a largo plazo como
depresión, ansiedad y dolor abdominal en su
adultez.
3. 1/3 tiene otras quejas crónicas además de
DACF como Jaqueca.
 mal pronóstico a largo plazo:
1. sexo masculino,
2. inicio precoz antes de los 6 años, retraso en el
diagnóstico (> 6 meses).
3. historia familiar de dolor somático.
Tratamiento
 Debe estar dirigido a recuperar la
actividad normal y no al manejo del
dolor propiamente.
 Los padres deben saber que no es
una enfermedad seria, que amenace
la vida.
Si cumple cabalmente con los criterios de
funcional, puede iniciarse tratamiento
empírico
según patrón clínico predominante1. Dieta rica en fibras.
2. Procinéticos, como
metoclopramida, eritromicina, domperidona (en Dispepsia
tipo dismotilidad).
3. Bloqueadores H2, inhibidores de bomba de protones (en
dispepsia tipo ulcerosa).
4. Antiespasmódicos, agentes antidiarreicos
(loperamida), relajantes de musculatura
lisa, anticolinérgicos (en SII de predominio diarrea).
5. Antidepresivos tricíclicos.
6. Antagonistas de receptores H1
(ciproheptadina), antagonistas de receptores de serotonina
(pizotifeno) y propranolol (en migraña abdominal)
7. La terapia conductual y cognitiva juega un importante rol en
tratamiento.
Terapia psicológica
 La intervención psicológica tiene un rol
importante, y las metas de la terapia psicológica
son modifi car pensamientos, opiniones, y
respuestas conductuales para síntomas y efectos
de la enfermedad.
 Además se cuenta con herramientas como
terapias de relajación, de reforzamiento, hipnosis y
terapias familiares.
Dolor abdominal crónico en pediatria

Dolor abdominal crónico en pediatria

  • 1.
  • 2.
    Definición  Según losnuevos criterios de Roma III, el DAC se define como dolor abdominal intermitente o constante, de al menos 2 meses de duración, funcional u orgánico (por enfermedad específica).
  • 3.
    Clasificación del dolorabdominal crónico (DAC)  DAC orgánico: ◦ debe considerarse siempre en primer lugar en menor es de 7 años, en especial de 3-4 años. ◦ La presencia de síntomas de alarma constituyen una indicación para realizar pruebas de laboratorio diagnósticas que deben solicitarse en forma escalonada.
  • 4.
  • 5.
    DAC funcional (criteriosde Roma III)  Descartada la enfermedad orgánica, se puede establecer el diagnóstico de DAC funcional.  basados en en los criterios Roma III para enfermedades funcionales gastrointestinales en niños y adolescentes, se clasifica en: 1. Dispepsia funcional. 2. Sindrome de intestino irritable. 3. Migraña abdominal. 4. Dolor abdominal funcional y sindrome de dolor abdominal funcional.
  • 6.
    Historia clínica endiagnóstico diferencial de DAC 1. Historia dirigida y examen físico completo. 2. Intentar clasificar con la historia en alguno de los patrones clínicos conocidos. 3. Antecedentes dietéticos. 4. Antecedentes medicamentosos. 5. Historia familiar de DAR funcional o orgánico 6. Sobre todo en adolescentes con DAR es fundamental una historia social
  • 7.
    Signos y síntomasde alarma en DAC  “síntomas de alarma” o “banderas rojas”, ya que incrementan la probabilidad de etiología orgánica
  • 8.
    Una correcta estimacióndel dolor incluye 1. Localización. 2. Irradiación. 3. Periodicidad, dolor originado en vísceras, transmitido por vía del SNA, (intermitente) mientras que la del dolor de cualquier origen, trasmitido por vía somática (nervios espinales) carácter continuo. 4. Ritmo, horario. 5. Relación con la ingestión de alimentos. 6. Intensidad 7. Calidad y carácter (cómo sienten el dolor) 8. Modo de comienzo y de alivio. 9. Variación con los cambios de posición. 10. Síntomas asociados existentes. 11. Curso: regular(organica), irregular( funcional).
  • 9.
    Estudio complementario inicial 1. Laboratorio:Hemograma. VHS. Perfi l Bioquímico (ALT, AST, GGT y albúmina, amilasa y lipasa). 2. Deposiciones: Estudio parasitológico seriado en heces Hemorragias ocultas en deposiciones, leucocitos eosinófilos. 3. Orina Completa y urocultivo. 4. Ecografía abdominal y pélvica
  • 10.
    Estudio complementario específico  Serologíade Enfermedad celíaca. Endoscopia,biopsia intestinal, estudio Helicobacter (H) Pylori, test hidrogeno espirado. enema baritado, colonoscopia, TAC.  endoscopías, sólo estarían indicadas en sospecha clara de organicidad.
  • 11.
    Dolor abdominal crónico funcional(DACF)  Es la causa más frecuente de dolor abdominal crónico. Forma parte de los desórdenes gastrointestinales funcionales del niño y adolescente, definidos por Roma II y redefinidos por los criterios Roma III.
  • 12.
    Fisiopatología  “hipersensibilidad visceral”: disminución del umbraldoloroso visceral  “dismotilidad intestinal: podrían ser resultado de una disautonomía vegetativa, originan do calambres por peristaltismo anómalo exacerbado.
  • 13.
    1. Dispepsia funcional “Dolor o molestia epigástrica postprandial o no, asociada a náuseas y vómitos, o saciedad y plenitud gástrica”.  Criterios diagnósticos: 1. Dolor persistente o recurrente ubicado en abdomen superior (sobre ombligo). 2. No mejora con la defecación, no se asocia con cambios en la frecuencia o forma de deposiciones (no colon irritable). 3. No hay evidencia de proceso inflamatorio, anatómic o, metabólico o neoplásico que explique síntomas.
  • 14.
    2. Síndrome decolon irritable  Dolor tipo cólico, difuso, periódico, que cursa con alteraciones del ritmo intestinal 1. Dolor abdominal asociado a dos o más de lo siguientes aspectos: ◦ cambios en frecuencia de deposiciones. ◦ cambio en la consistencia de las deposiciones 2. con constipación predominante” o “con diarrea predominante
  • 15.
    3. Migraña abdominal Al menos 3 episodios paroxísticos de intenso dolor abdominal dentro de los últimos 12 meses, de duración desde 2 horas a varios días, con intervalos libres de síntomas desde semanas a meses.
  • 16.
     Ausencia deevidencias de anomalías metabólicas, gastrointestinales y estructurales o bioquímicas de SNC.  Presencia de a lo menos 2 de las siguientes: ◦ cefalea durante los episodios, fotofobia durante los episodios, historia familiar de migraña. ◦ cefalea confinada a un solo sitio, o un aura o periodo prodrómico consistente en ya sea síntomas visuales (visión borrosa o restringida), sensoriales o motores (hablar limitado o incapacidad para hablar, etc.).
  • 17.
    4. Dolor abdominalfuncional y síndrome de dolor abdominal funcional  Episodios de dolor abdominal paroxístico periumbilical que se alternan con periodos libres de síntomas.  En la etiopatogenia destacan alteraciones de la conducta; como simulación, conversión y somatización. ◦ Dolor que no se irradia. ◦ que no lo despierta durante el sueño. ◦ no induce pérdida de peso. ◦ no retraso en los parámetros de Es Típico de la funcional.
  • 18.
    Pronóstico en DACFuncional  Pronostico Bueno: 1. 1/3 resuelven síntomas dentro de 2 meses del diagnóstico. 2. 1/3 tienen desórdenes a largo plazo como depresión, ansiedad y dolor abdominal en su adultez. 3. 1/3 tiene otras quejas crónicas además de DACF como Jaqueca.  mal pronóstico a largo plazo: 1. sexo masculino, 2. inicio precoz antes de los 6 años, retraso en el diagnóstico (> 6 meses). 3. historia familiar de dolor somático.
  • 19.
    Tratamiento  Debe estardirigido a recuperar la actividad normal y no al manejo del dolor propiamente.  Los padres deben saber que no es una enfermedad seria, que amenace la vida.
  • 20.
    Si cumple cabalmentecon los criterios de funcional, puede iniciarse tratamiento empírico según patrón clínico predominante1. Dieta rica en fibras. 2. Procinéticos, como metoclopramida, eritromicina, domperidona (en Dispepsia tipo dismotilidad). 3. Bloqueadores H2, inhibidores de bomba de protones (en dispepsia tipo ulcerosa). 4. Antiespasmódicos, agentes antidiarreicos (loperamida), relajantes de musculatura lisa, anticolinérgicos (en SII de predominio diarrea). 5. Antidepresivos tricíclicos. 6. Antagonistas de receptores H1 (ciproheptadina), antagonistas de receptores de serotonina (pizotifeno) y propranolol (en migraña abdominal) 7. La terapia conductual y cognitiva juega un importante rol en tratamiento.
  • 21.
    Terapia psicológica  Laintervención psicológica tiene un rol importante, y las metas de la terapia psicológica son modifi car pensamientos, opiniones, y respuestas conductuales para síntomas y efectos de la enfermedad.  Además se cuenta con herramientas como terapias de relajación, de reforzamiento, hipnosis y terapias familiares.