Hipertensión Pulmonar
Jorge Espinoza Rojas
Becado Medicina Interna 2015
Universidad de Valparaíso
Definición
• HTP: Se define por una presión arterial
pulmonar media (PAPm) ≥25 mmHg en
reposo por lo general confirmadas por
cateterismo cardíaco derecho.
• Valor normal PAPm <20 mmHg.
• Entre 21 y 24 mmHg: Borderline
Hoeper MM, Bogaard HJ, Condliffe R, et al. Definitions and diagnosis of pulmonary hype
Definición
• Puede deberse a una elevación primaria
de la presión del sistema arterial pulmonar
(Hipertensión Arterial Pulmonar) o
secundaria a la elevación del sistema
venoso o capilar pulmonar (Hipertensión
Venosa Pulmonar).
Lewis J Rubin, MD et al. «Overview of pulmonary hypertension in adults”. UPTODATE.
Literature review current through: May 2015.
DEFINICIÓN
HIPERTENSIÓN PULMONAR=
PAP media ≥ 25mmHg
EN REPOSO
Gold Standard: CATETERISMO CARDIACO
DERECHO
Límite alto de la normalidad 20
Entre 21-24 ?? (Valor Pronóstico se desconoce)
Hoeper et al. “Definition and Diagnosis of PH”. JACC Vol. 62, No. 25, Suppl D,
2013.
CLASIFICACIÓN ACTUAL
CLASIFICACIÓN
(Resumida)
• Grupo 1 – Hipertensión Arterial Pulmonar
• Grupo 2 – HP debida a insuficiencia cardiaca izquierda.
• Grupo 3 – HP debida a Enfermedad Pulmonar Crónica
y/o Hipoxemia.
• Grupo 4 – HP debida a Hipertensión Pulmonar
Tromboembólica Crónica.
• Grupo 5 – HP debida a mecanismos multifactoriales no
claros.
HIPERTENSIÓN PULMONAR (HP)
≠
HIPERTENSIÓN ARTERIAL
PULMONAR (HAP= Grupo 1)
Grupo 1 (HAP)
• HAP Idiopática y Heredable:
– Indistinguibles clínicamente.
– Es Heredable cuando un defecto genético es identificado (6-10% de los casos, ppal% mutación gen
BMPR2 responsable del 80% de los casos).
• HAP debida a drogas y toxinas:
– Medicamentos anorexígenos (aminorex, fenfluramina, dexfenfluramina y dietilpropion).
– Anfetaminas, metanfetaminas, cocaína.
– Fenilpropanolamina.
– Dasatinib e interferón.
• HAP debida a Enfermedades del Tejido Conectivo: Obliteración fibrosa del tejido vascular.
– Esclerodermia.
– LES.
– Artritis Reumatoide.
• HAP debida a VIH: prevalencia 0,5% en VIH.
• HAP debida a Hipertensión portal: o «Portopulmonar».
• HAP debida a Cardiopatía Congénita: defectos Aurticulares o Ventriculars con shunt de izquierda a derecha.
• HAP debida a infección por Esquistosomiasis: Principalmente afección hepatoesplénica, con embolización
pulmonar y reacción granulomatosa de las arteriolas pulmonares.
Lewis J Rubin, MD et al. «Overview of pulmonary hypertension in adults”. UPTODATE. Literature review current through: May 2015.
Grupo 1 -1’
• Enfermedad Venooclusiva Pulmonar y Hemangiomatosis
capilar pulmonar:
– Oclusión extensa y difusa de las venas pulmonares.
– Dilatación tortuosa de los capilares pulmonares, con infiltración del parénquima
pulmonar.
Grupo 1 -1’’
• Hipertensión Pulmonar persistente del Recién Nacido:
– Desarrollo anormal de la vasculatura pulmonar en recién nacidos.
Lewis J Rubin, MD et al. «Overview of pulmonary hypertension in adults”. UPTODATE. Literature review current through: May 2015.
Grupo 2 (IC izquierda)
• Se asocia a presión elevada en aurícula izquierda y aumento de
presión venosa pulmonar.
• Aumento de la Presión Sistólica de la Arteria Pulmonar que se
requiere para mantener una fuerza motriz suficiente a través de la
vasculatura pulmonar.
• Se generan respuesta vasoconstrictora y remodelación del
territorio vascular.
• Puede ser por: Disfunción diastólica, sistólica, valvular,
miocardiopatías congénitas o adquiridas con obstrucción del tracto
de salida.
Lewis J Rubin, MD et al. «Overview of pulmonary hypertension in adults”. UPTODATE. Literature review current through: May 2015.
Grupo 3 (Enf Pulmonares y/o Hipoxemia)
• Generalmente asociada a Enfermedad Pulmonar Grave.
• En pacientes EPOC se asocia a mayor mortalidad.
• En pacientes con Enfermedad Intersticial, puede aparecer en
casos leves.
• Es más frecuente y más grave en pacientes con Enfisema
asociado a Fibrosis pulmonar.
• La Apnea Obstructiva del Sueño, cuando se acompaña de
Síndrome de Hipoventilación por obesidad puede generar HTP
grave, aumentando la mortalidad.
Lewis J Rubin, MD et al. «Overview of pulmonary hypertension in adults”. UPTODATE. Literature review current through: May 2015.
Grupo 4 (HT Pulmonar
Tromboembólica Crónica)
• Debida a oclusión tromboembólica crónica de la
vasculatura pulmonar proximal o distal.
• Tiene el potencial de mejora o curación con
tromboendarterectomía pulmonar.
• Todos los pacientes con HP, incluyendo este grupo,
están en riesgo de embolia pulmonar.
Lewis J Rubin, MD et al. «Overview of pulmonary hypertension in adults”. UPTODATE. Literature review current through: May 2015.
Grupo 5 (Multifactorial)
• Anemia hemolítica crónica (enfermedad de células
falciformes, esferocitosis familiar).
• Trastornos mieloproliferativos.
• Trastornos sistémicos (sarcoidosis).
• Trastornos metabólicos (enfermedad por depósito de
glucógeno, Enfermedad de Gaucher).
• Enfermedad renal crónica en Hemodiálisis.
Lewis J Rubin, MD et al. «Overview of pulmonary hypertension in adults”. UPTODATE. Literature review current through: May 2015.
Epidemiología
• Prevalencia desconocida (múltiples etiologías, clasificación
diversa).
• Presente en todas las edades, en todos los grupos raciales, en
ambos sexos.
• La más estudiada es la HAP grupo 1 (Rara: 5 a 15 casos por
millón de adultos). Más frecuente en adultos jóvenes, con mujeres
más sintomáticas.
• Mortalidad (Hyduk, et al. 2005):
– Afroamericanos: 7,3 por 100.000 hab.
– Caucásicos: 5,3 por 100.000 hab.
– Mujeres: 5,5 por 100.000 hab.
– Hombres: 5,4 por 100.000 hab.
Lewis J Rubin, MD et al. «Overview of pulmonary hypertension in adults”. UPTODATE. Literature review current through: May 2015.
Hyduk A, Croft JB, Ayala C, et al. Pulmonary hypertension surveillance--United States, 1980-2002. MMWR Surveill Summ 2005; 54:1.
Fisiopatología
• Compleja y multifactorial.
• Grupo 1 (HAP):
– Vasculopatía proliferativa de las pequeñas arteriolas
pulmonares musculares.
– Se caracteriza patológicamente por hipertrofia de la
media e hiperplasia de la íntima.
• Grupos 2,3,4,5:
– Remodelación vascular y aumento de la resistencia
vascular pulmonar son comunes a todos los grupos.
Lewis J Rubin, MD et al. «Overview of pulmonary hypertension in adults”. UPTODATE. Literature review current through: May 2015.
Patogénesis: Factores moleculares
VASOCONSTRICCIÓN
PROLIFERACIÓN
VASODILATACIÓN
APOPTOSIS
PROSTACICLINAS
ÓXIDO NÍTRICO
ENDOTELINA 1
TXA A2
SEROTONINA
DIAGNÓSTICO
SÍNTOMAS
• Clínica inespecífica. Retraso en la aparición de los
síntomas antes del diagnóstico.
• Disnea de esfuerzo progresiva.
• Dolor torácico atípico o anginoso.
• Síncope de esfuerzo.
• Edema periférico.
• Anorexia y dolor abdominal.
Lewis J Rubin, MD et al. «Clinical features and diagnosis of pulmonary hypertension in adults”. UPTODATE. Literature review current
through: May 2015.
EXPLORACIÓN FÍSICA
• AUSCULTACIÓN CARDÍACA
- 2º ruido pulmonar reforzado.
- Soplo holosistólico de Insuficiencia tricuspidea (funcional). Soplo diastólico de
insuficiencia pulmonar.
- 3er Ruido patológico.
• AUSCULTACIÓN PULMONAR habitualmente normal
• Signos de IC derecha ( IY, pulso yugular, hepatomegalia, ascitis,
edemas…) fases avanzadas.
• Reflujo Hepatoyugular en Insuf Tricuspidea funcional.
Lewis J Rubin, MD et al. «Clinical features and diagnosis of pulmonary hypertension in adults”. UPTODATE. Literature review current
through: May 2015.
RX TÓRAX
Imagen de "árbol podado"
• Poco sensible (50%) pero específica
(70%):
– Desviación eje a derecha.
– Relación R > S en V1 (HVD)
– BCRD o BIRD.
– Onda P pulmonar (>2,5 mm en DII).
ELECTROCARDIOGRAMA
Lewis J Rubin, MD et al. «Clinical features and diagnosis of pulmonary hypertension in adults”. UPTODATE. Literature review current
through: May 2015.
ECOCARDIOGRAMA
• Debe solicitarse siempre ante sospecha de HP.
• Utilidad:
– Estimación de la Presión de la Arteria Pulmonar.
– Tamaño del VD.
– Tamaño de la AD.
– Función Sistólica y Diastólica.
– Función Valvular (principalmente insuficiencia
tricuspidea)
– Shunt Intracardiacos.
Lewis J Rubin, MD et al. «Clinical features and diagnosis of pulmonary hypertension in adults”. UPTODATE. Literature review current
through: May 2015.
PRUEBAS DE FUNCIÓN
PULMONAR
• Espirometría:
– Obstrucción no reversible: EPOC.
– Patrón Restrictivo: Enfermedad Intersticial.
• No debe atribuirse la HP a una
Enfermedad Pulmonar si el grado de
limitación ventilatoria es leve.
Lewis J Rubin, MD et al. «Clinical features and diagnosis of pulmonary hypertension in adults”. UPTODATE. Literature review current
through: May 2015.
POLISOMNOGRAFÍA
•Solicitar frente a sospecha clínica de
Apnea Obstructiva del Sueño.
Lewis J Rubin, MD et al. «Clinical features and diagnosis of pulmonary hypertension in adults”. UPTODATE. Literature review current
through: May 2015.
GAMMAGRAFÍA PULMONAR
V/Q
• De elección en sospecha de Hipertensión
Pulmonar Tromboembólica Crónica.
• Sensibilidad 97% y Especificidad 95%.
• Para confirmar  AngioTAC para definir
la extensión de la enfermedad
Lewis J Rubin, MD et al. «Clinical features and diagnosis of pulmonary hypertension in adults”. UPTODATE. Literature review current
through: May 2015.
Test de laboratorio
específicos
Según sospecha clínica:
•VIH  HP por VIH.
•Función Hepática – HP portopulmonar.
•ANA, ANCA, Factor Reumatoide  HP
Enfermedades del tejido conectivo.
•Hemograma, LDH, Bilirrubina Indirecta  HP
anemias hemolíticas.
•BNP – NT-ProBNP  Insuficiencia cardiaca
(factor pronóstico).
Lewis J Rubin, MD et al. «Clinical features and diagnosis of pulmonary hypertension in adults”. UPTODATE. Literature review current
through: May 2015.
Test de Esfuerzo
• Test Caminata 6 minutos, Test Esfuerzo
Cardiopulmonar, Eco estrés.
• Sirven para:
– Diagnóstico diferencial.
– Determina la capacidad funcional.
– Determina línea de base para medir la
respuesta a la terapia.
– Información pronóstica.
Lewis J Rubin, MD et al. «Clinical features and diagnosis of pulmonary hypertension in adults”. UPTODATE. Literature review current
through: May 2015.
TAC AR
- Muy útil en enfisema/ enfermedad pulmonar intersticial
- En colagenopatías con HP permite ver la contribución de
la fibrosis pulmonar y de la vasculopatía
- Imprescindible en enfermedad venooclusiva/
hemangiomatosis capilar ( opacidades en reloj de arena, líneas
septales subpleurales, adenopatías mediastínicas)
Realizar a TODO paciente en el estudio de HP
CATETERISMO CARDIACO
DERECHO
• Confirma el diagnóstico de HP.
• Valor estandarizado de PAPm: > 25 mmHg.
• Debe ser en reposo (valores en ejercicio no se
han estandarizado).
• Evidencia insuficiente en relación a valores
“Borderline” (ente 21 y 24 mmHg).
Lewis J Rubin, MD et al. «Clinical features and diagnosis of pulmonary hypertension in adults”. UPTODATE. Literature review current
through: May 2015.
Hoeper et al. “Definition and Diagnosis of PH”. JACC Vol. 62, No. 25, Suppl D, Dicember 2013.
SUSTANCIAS: Óxido Nítrico Inhalado
(Alternativas: Adenosina ev, epoprostenol ev, iloprost inhalado)
TEST VASODILATADOR
- Identifica a los candidatos a tto con ANTAGONISTAS del Ca++
- Define un subgrupo de MEJOR PRONÓSTICO
RESPONDEDOR =  PAPm 10mmHg, SIN  GC
REALIZAR en Grupo 1 ( st HAPI, resto no tan claro)
INDICACIONES
Hoeper et al. “Definition and Diagnosis of PH”. JACC Vol. 62, No. 25, Suppl D, Dicember 2013.
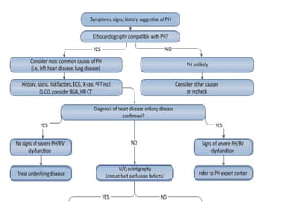
ALGORITMO DIAGNÓSTICO
1º DESCARTAR LO MÁS FRECUENTE
Grupo 2 y 3
DESCARTAR GRUPO 4
PENSAR EN LO MÁS INFRECUENTE (GRUPO 1 Y 5)
+ ETIOLOGÍA CONCRETA
Tratamiento…
Mort 30-50%.
O2 APOYO
PSICOLÓGICO
MEDIDAS
GENERALES
INFLUENZA,
NEUMOCOCO
Consideraciones
• Tratamiento debe ser precoz (estados avanzados son
menos sensibles a la terapia).
• Terapia primaria: Dirigida a la causa subyacente.
• Terapia avanzada: Cuando progresa a enfermedad
avanzada, la terapia va dirigida a la Hipertensión
Pulmonar en sí.
• Debe establecerse la Capacidad funcional de base, la
Presión Arterial Pulmonar Media y la Función Ventricular
antes de iniciar el tratamiento.
William Hopkins, MD et al. “Treatment of pulmonary hypertension in adults”. Literature
review current through: May 2015.
Terapia Primaria
(causa subyacente)
• Grupo 1 (HAP):
– Requieren terapia avanzada precoz.
• Grupo 2 (IC izq, Disfunción Sist – Diast
– Valvular):
– Tratamiento cardiopatía de base.
William Hopkins, MD et al. “Treatment of pulmonary hypertension in adults”. Literature
review current through: May 2015.
Terapia Primaria
(causa subyacente)
• Grupo 3 (Enf Pulmonar):
– Corrección de la Hipoxemia.
– Uso de O2 suplementario en PaO2 <55
mmHg, o 55-59 mmHg con Poliglobulia o
Insufic Cardiaca derecha (mejora la
sobrevida, disminuye la RVP y PAPm en
EPOC).
William Hopkins, MD et al. “Treatment of pulmonary hypertension in adults”. Literature
review current through: May 2015.
Terapia Primaria
(causa subyacente)
• Grupo 4 (HT Pulmonar Tromboembólica
crónica):
– Anticoagulación: tratamiento primario, aunque
beneficio de la evidencia es débil.
– Tromboendarterectomía quirúrgica: tratamiento
de elección en obstrucción proximal. Requieren
anticoagulación previa de 3 meses.
• Grupo 5 (multifactorial): según causa.
William Hopkins, MD et al. “Treatment of pulmonary hypertension in adults”. Literature review current through: May 2015.
Keogh AM,, et al. Interventional and modalities of treatment in pulmonary hypertension. J Am Coll Cardiol 2009 54:S67.
Terapia Primaria
• Diuréticos:
– Disminuyen congestión hepática y edema
periférico (signos de IC derecha).
– Usar con precaución (riesgo de disminución
del GC, arritmias por Hipokalemia, Alcalosis,
etc.)
William Hopkins, MD et al. “Treatment of pulmonary hypertension in adults”. Literature
review current through: UPTODATE May 2015.
Terapia Primaria
• Anticoagulación:
– Aceptado en HAP idiopática, hereditaria,
inducida por fármacos y tromboembólica.
– Considerar otras causas de antcoagulación
(ej: FA).
William Hopkins, MD et al. “Treatment of pulmonary hypertension in adults”.
UPTODATE Literature review current through: May 2015.
Galiè N et al. Updated treatment algorithm of pulmonary arterial hypertension. J Am Coll C
Taichman DB, Ornelas J, Chung L, et al. Pharmacologic therapy for pulmonary arterial hyp
Terapia Primaria
• Ejercicio:
– Aceptado para todos los tipos.
– Mejora la capacidad funcional.
– No mejora los parámetros hemodinámicos.
William Hopkins, MD et al. “Treatment of pulmonary hypertension in adults”. UPTODATE
Literature review current through: May 2015.
Chan L, et al. “Benefits of intensive treadmill exercise training on cardiorespiratory function and quality
Terapia Primaria
• Vacunación Antinfluenza y
Antineumocócica:
– Aceptado para todos los grupos.
William Hopkins, MD et al. “Treatment of pulmonary hypertension in adults”. UPTODATE
Literature review current through: May 2015.
Taichman DB, Ornelas J, Chung L, et al. Pharmacologic therapy for pulmonary arterial hypertension in
Terapia Avanzada
• Agentes específicos:
– Bloqueadores de los canales de calcio (Diltiazem, Nifedipino).
– Antagonistas del receptor de endotelina 1 (Bosentan, Macitentan,
ambrisentan).
– Inhibidores de la fosfodiesterasa 5 (Sildenafil)
– Estimulantes de la guanilato ciclasa soluble.
– Prostanoides (epoprostenol)
• Para pacientes del Grupo 1, y otros específicos que persisten
sintomáticos a pesar de terapia primaria, en centros especializados,
con cateterismo derecho y etiología precisa.
• Se incluyen: Grupo 1, algunos del Grupo 3 y 5 (ensayos clínicos).
• No a los del grupo 2.
• Refractarios: Atrioseptostomía – Trasplante Cor-Pulmonar.
William Hopkins, MD et al. “Treatment of pulmonary hypertension in adults”. Literature review current through:
UPTODATE May 2015.
Tratamientos específicos
Todos producen VASODILATACIÓN + ANTIPROLIFERACIÓN
Mejoran tolerancia ejercicio.
SÓLO APROBADOS PARA TTO DEL GRUPO 1 (st HAPI)
Grupo 2 y 3 :¡¡ TTO DE LA ENFERMEDAD DE BASE!!! NO INDICADOS
FÁRMACOS ESPECÍFICOS (pocos estudios). Podrían plantearse en casos
muy concretos de "HP desproporcionada" (sólo centros especializados)
Grupo 4: Tto de elección sigue siendo TROMBOENDARTERECTOMÍA. En
inoperables PUEDEN CONSIDERARSE tto ESPECÍFICOS (ensayos clínicos)
Tto combinado, poca experiencia, buenos resultados iniciales. Considerar
en no respondedores a monoterapia (centros especializados)
ANTAGONISTAS DEL CÁLCIO
USAR SÓLO si TEST VASODILATADOR +
- Mejora la sobrevida, capacidad funcional y
hemodinamia en Grupo 1 respondedor en test
vasodilatador.
DILTIAZEM, NIFEDIPINO, Verapamilo
(inotropo -), Amlodipino.
William Hopkins, MD et al. “Treatment of pulmonary hypertension in adults”. Literature review current through:
UPTODATE May 2015.
Sildenafil (Inhib Fosfodiest -5)
• Mecanismo:
– Fosfodiesterasa 5: degrada el cGMP (que genera
vasodilatación)
– Al inhibir la FD5, aumenta la disponibilidad de cGMP,
generando vasodilatación.
• Mejora la hemodinámica pulmonar y la capacidad de ejercicio en
pacientes con HAP grupo 1.
• No se ha estudiado su impacto en la sobrevida.
• Su efecto sobre otros Grupos de HP es incierto.
William Hopkins, MD et al. “Treatment of pulmonary hypertension in adults”. Literature review current through:
UPTODATE May 2015.
Antagonistas del receptor de
Endotelina 1
• Endotelina 1: potente vasoconstrictor y acción mitogénica del
músculo liso.
– Bosentan y Macitentan: antagonistas no selectivos.
– Ambrisentan: antagonista selectivo.
• Útiles en HP Grupo 1.
• Mejoran la capacidad de ejercicio, la disnea y parámetros
hemodinámicos (presión arteria pulmonar, resistencia vascular
pulmonar, y el índice cardiaco).
• Efectos adversos: Hepatotoxicidad, edema periférico y
teratogénicos.
William Hopkins, MD et al. “Treatment of pulmonary hypertension in adults”. Literature review current through:
UPTODATE May 2015.
Estimulantes de la Guanilato Ciclasa
Soluble (Riociguat)
• Mecanismo:
– Guanilato ciclasa soluble: receptores citoplasmáticos del Óxido
Nítrico. Estimula la formación de GMPc, generanda
vasodilatación.
– Estimulantes: estimulan la sensibilidad de la guanilato ciclasa al
oxido nítrico, y al mismo tiempo imitan la acción del óxido nítrico.
• Utilidad:
– HP Grupo 1.
– HP Grupo 4.
• Ha demostrado mejoría en síntomas, capacidad
funcional y disminución de resistencia vascular
pulmonar.
William Hopkins, MD et al. “Treatment of pulmonary hypertension in adults”. Literature review current through:
UPTODATE May 2015.
• En HAPI Mejora la sobrevida, capacidad funcional y
hemodinamia.
• En el resto del Grupo 1 no mejora la sobrevida.
• Efectos adversos: dolor mandibular, diarrea,
enrojecimiento y artralgias.
• Única opción en embarazadas con HP y sintomáticas.
EPOPROSTENOL (prostanoide)
William Hopkins, MD et al. “Treatment of pulmonary hypertension in adults”. Literature review current through:
UPTODATE May 2015.
EPOPROSTENOL (prostanoide)
- Administración IV CONTINUA, con bomba
de infusión
- Posibles complicaciones asociadas a
catéter ( trombosis, SEPSIS…)
Principales recomendaciones farmacológicas
CHEST 2014
• Bloq Ca Calcio solamente en respondedores a test Vasodilatador.
• Capacidad Funcional II y III:
– Monoterapia con antagonista del receptor de endotelina, o
– Inhibidor de la Fosfodiesterasa 5 o
– Estimulante de la guanilato ciclasa soluble.
– Prostanoides: usarlos de segunda línea, si no responden a los anteriores y hay
evidencia de progresión de la enfermedad.
• Capacidad Funcional III con rápida progresión:
– Iniciar monoteraia con Prostanoides (epoprostenol).
• Capacidad Funcional IV:
– Iniciar monoterapia con Prostanoides (epoprostenol).
Pharmacologic Therapy for Pulmonary Arterial Hypertension in Adults. CHEST Guideline and Expert Panel
Report. June 2014.
Bibliografía
• Hoeper MM, Bogaard HJ, Condliffe R, et al. Definitions and diagnosis of pulmonary hypertension. J
Am Coll Cardiol 2013; 62:D42.
• Lewis J Rubin, MD et al. «Overview of pulmonary hypertension in adults”. UPTODATE. Literature
review current through: May 2015.
• Simonneau et al. “Classification of Pulmonary Hypertension”. JACC Vol. 62, No. 25, Suppl D, 2013.
December 24, 2013:D34–41.
• Hyduk A, Croft JB, Ayala C, et al. Pulmonary hypertension surveillance--United States, 1980-2002.
MMWR Surveill Summ 2005; 54:1.
• Lewis J Rubin, MD et al. «Clinical features and diagnosis of pulmonary hypertension in adults”.
UPTODATE. Literature review current through: May 2015.
• William Hopkins, MD et al. “Treatment of pulmonary hypertension in adults”. Literature review
current through: May 2015.
• Keogh AM,, et al. Interventional and modalities of treatment in pulmonary hypertension. J Am Coll
Cardiol 2009 54:S67.
• Galiè N et al. Updated treatment algorithm of pulmonary arterial hypertension. J Am Coll Cardiol
2013; 62:D60.
• Taichman DB, Ornelas J, Chung L, et al. Pharmacologic therapy for pulmonary arterial hypertension
in adults: CHEST guideline and expert panel report. Chest 2014; 146:449.
• Chan L, et al. “Benefits of intensive treadmill exercise training on cardiorespiratory function and
quality of life in patients with pulmonary hypertension”. Chest 2013; 143:333.
Gracias…

Hipertensión Pulmonar

  • 1.
    Hipertensión Pulmonar Jorge EspinozaRojas Becado Medicina Interna 2015 Universidad de Valparaíso
  • 2.
    Definición • HTP: Sedefine por una presión arterial pulmonar media (PAPm) ≥25 mmHg en reposo por lo general confirmadas por cateterismo cardíaco derecho. • Valor normal PAPm <20 mmHg. • Entre 21 y 24 mmHg: Borderline Hoeper MM, Bogaard HJ, Condliffe R, et al. Definitions and diagnosis of pulmonary hype
  • 3.
    Definición • Puede debersea una elevación primaria de la presión del sistema arterial pulmonar (Hipertensión Arterial Pulmonar) o secundaria a la elevación del sistema venoso o capilar pulmonar (Hipertensión Venosa Pulmonar). Lewis J Rubin, MD et al. «Overview of pulmonary hypertension in adults”. UPTODATE. Literature review current through: May 2015.
  • 4.
    DEFINICIÓN HIPERTENSIÓN PULMONAR= PAP media≥ 25mmHg EN REPOSO Gold Standard: CATETERISMO CARDIACO DERECHO Límite alto de la normalidad 20 Entre 21-24 ?? (Valor Pronóstico se desconoce) Hoeper et al. “Definition and Diagnosis of PH”. JACC Vol. 62, No. 25, Suppl D, 2013.
  • 5.
  • 6.
    CLASIFICACIÓN (Resumida) • Grupo 1– Hipertensión Arterial Pulmonar • Grupo 2 – HP debida a insuficiencia cardiaca izquierda. • Grupo 3 – HP debida a Enfermedad Pulmonar Crónica y/o Hipoxemia. • Grupo 4 – HP debida a Hipertensión Pulmonar Tromboembólica Crónica. • Grupo 5 – HP debida a mecanismos multifactoriales no claros.
  • 7.
    HIPERTENSIÓN PULMONAR (HP) ≠ HIPERTENSIÓNARTERIAL PULMONAR (HAP= Grupo 1)
  • 8.
    Grupo 1 (HAP) •HAP Idiopática y Heredable: – Indistinguibles clínicamente. – Es Heredable cuando un defecto genético es identificado (6-10% de los casos, ppal% mutación gen BMPR2 responsable del 80% de los casos). • HAP debida a drogas y toxinas: – Medicamentos anorexígenos (aminorex, fenfluramina, dexfenfluramina y dietilpropion). – Anfetaminas, metanfetaminas, cocaína. – Fenilpropanolamina. – Dasatinib e interferón. • HAP debida a Enfermedades del Tejido Conectivo: Obliteración fibrosa del tejido vascular. – Esclerodermia. – LES. – Artritis Reumatoide. • HAP debida a VIH: prevalencia 0,5% en VIH. • HAP debida a Hipertensión portal: o «Portopulmonar». • HAP debida a Cardiopatía Congénita: defectos Aurticulares o Ventriculars con shunt de izquierda a derecha. • HAP debida a infección por Esquistosomiasis: Principalmente afección hepatoesplénica, con embolización pulmonar y reacción granulomatosa de las arteriolas pulmonares. Lewis J Rubin, MD et al. «Overview of pulmonary hypertension in adults”. UPTODATE. Literature review current through: May 2015.
  • 9.
    Grupo 1 -1’ •Enfermedad Venooclusiva Pulmonar y Hemangiomatosis capilar pulmonar: – Oclusión extensa y difusa de las venas pulmonares. – Dilatación tortuosa de los capilares pulmonares, con infiltración del parénquima pulmonar. Grupo 1 -1’’ • Hipertensión Pulmonar persistente del Recién Nacido: – Desarrollo anormal de la vasculatura pulmonar en recién nacidos. Lewis J Rubin, MD et al. «Overview of pulmonary hypertension in adults”. UPTODATE. Literature review current through: May 2015.
  • 10.
    Grupo 2 (ICizquierda) • Se asocia a presión elevada en aurícula izquierda y aumento de presión venosa pulmonar. • Aumento de la Presión Sistólica de la Arteria Pulmonar que se requiere para mantener una fuerza motriz suficiente a través de la vasculatura pulmonar. • Se generan respuesta vasoconstrictora y remodelación del territorio vascular. • Puede ser por: Disfunción diastólica, sistólica, valvular, miocardiopatías congénitas o adquiridas con obstrucción del tracto de salida. Lewis J Rubin, MD et al. «Overview of pulmonary hypertension in adults”. UPTODATE. Literature review current through: May 2015.
  • 11.
    Grupo 3 (EnfPulmonares y/o Hipoxemia) • Generalmente asociada a Enfermedad Pulmonar Grave. • En pacientes EPOC se asocia a mayor mortalidad. • En pacientes con Enfermedad Intersticial, puede aparecer en casos leves. • Es más frecuente y más grave en pacientes con Enfisema asociado a Fibrosis pulmonar. • La Apnea Obstructiva del Sueño, cuando se acompaña de Síndrome de Hipoventilación por obesidad puede generar HTP grave, aumentando la mortalidad. Lewis J Rubin, MD et al. «Overview of pulmonary hypertension in adults”. UPTODATE. Literature review current through: May 2015.
  • 12.
    Grupo 4 (HTPulmonar Tromboembólica Crónica) • Debida a oclusión tromboembólica crónica de la vasculatura pulmonar proximal o distal. • Tiene el potencial de mejora o curación con tromboendarterectomía pulmonar. • Todos los pacientes con HP, incluyendo este grupo, están en riesgo de embolia pulmonar. Lewis J Rubin, MD et al. «Overview of pulmonary hypertension in adults”. UPTODATE. Literature review current through: May 2015.
  • 13.
    Grupo 5 (Multifactorial) •Anemia hemolítica crónica (enfermedad de células falciformes, esferocitosis familiar). • Trastornos mieloproliferativos. • Trastornos sistémicos (sarcoidosis). • Trastornos metabólicos (enfermedad por depósito de glucógeno, Enfermedad de Gaucher). • Enfermedad renal crónica en Hemodiálisis. Lewis J Rubin, MD et al. «Overview of pulmonary hypertension in adults”. UPTODATE. Literature review current through: May 2015.
  • 14.
    Epidemiología • Prevalencia desconocida(múltiples etiologías, clasificación diversa). • Presente en todas las edades, en todos los grupos raciales, en ambos sexos. • La más estudiada es la HAP grupo 1 (Rara: 5 a 15 casos por millón de adultos). Más frecuente en adultos jóvenes, con mujeres más sintomáticas. • Mortalidad (Hyduk, et al. 2005): – Afroamericanos: 7,3 por 100.000 hab. – Caucásicos: 5,3 por 100.000 hab. – Mujeres: 5,5 por 100.000 hab. – Hombres: 5,4 por 100.000 hab. Lewis J Rubin, MD et al. «Overview of pulmonary hypertension in adults”. UPTODATE. Literature review current through: May 2015. Hyduk A, Croft JB, Ayala C, et al. Pulmonary hypertension surveillance--United States, 1980-2002. MMWR Surveill Summ 2005; 54:1.
  • 15.
    Fisiopatología • Compleja ymultifactorial. • Grupo 1 (HAP): – Vasculopatía proliferativa de las pequeñas arteriolas pulmonares musculares. – Se caracteriza patológicamente por hipertrofia de la media e hiperplasia de la íntima. • Grupos 2,3,4,5: – Remodelación vascular y aumento de la resistencia vascular pulmonar son comunes a todos los grupos. Lewis J Rubin, MD et al. «Overview of pulmonary hypertension in adults”. UPTODATE. Literature review current through: May 2015.
  • 16.
  • 17.
  • 18.
    SÍNTOMAS • Clínica inespecífica.Retraso en la aparición de los síntomas antes del diagnóstico. • Disnea de esfuerzo progresiva. • Dolor torácico atípico o anginoso. • Síncope de esfuerzo. • Edema periférico. • Anorexia y dolor abdominal. Lewis J Rubin, MD et al. «Clinical features and diagnosis of pulmonary hypertension in adults”. UPTODATE. Literature review current through: May 2015.
  • 19.
    EXPLORACIÓN FÍSICA • AUSCULTACIÓNCARDÍACA - 2º ruido pulmonar reforzado. - Soplo holosistólico de Insuficiencia tricuspidea (funcional). Soplo diastólico de insuficiencia pulmonar. - 3er Ruido patológico. • AUSCULTACIÓN PULMONAR habitualmente normal • Signos de IC derecha ( IY, pulso yugular, hepatomegalia, ascitis, edemas…) fases avanzadas. • Reflujo Hepatoyugular en Insuf Tricuspidea funcional. Lewis J Rubin, MD et al. «Clinical features and diagnosis of pulmonary hypertension in adults”. UPTODATE. Literature review current through: May 2015.
  • 20.
    RX TÓRAX Imagen de"árbol podado"
  • 22.
    • Poco sensible(50%) pero específica (70%): – Desviación eje a derecha. – Relación R > S en V1 (HVD) – BCRD o BIRD. – Onda P pulmonar (>2,5 mm en DII). ELECTROCARDIOGRAMA Lewis J Rubin, MD et al. «Clinical features and diagnosis of pulmonary hypertension in adults”. UPTODATE. Literature review current through: May 2015.
  • 25.
    ECOCARDIOGRAMA • Debe solicitarsesiempre ante sospecha de HP. • Utilidad: – Estimación de la Presión de la Arteria Pulmonar. – Tamaño del VD. – Tamaño de la AD. – Función Sistólica y Diastólica. – Función Valvular (principalmente insuficiencia tricuspidea) – Shunt Intracardiacos. Lewis J Rubin, MD et al. «Clinical features and diagnosis of pulmonary hypertension in adults”. UPTODATE. Literature review current through: May 2015.
  • 31.
    PRUEBAS DE FUNCIÓN PULMONAR •Espirometría: – Obstrucción no reversible: EPOC. – Patrón Restrictivo: Enfermedad Intersticial. • No debe atribuirse la HP a una Enfermedad Pulmonar si el grado de limitación ventilatoria es leve. Lewis J Rubin, MD et al. «Clinical features and diagnosis of pulmonary hypertension in adults”. UPTODATE. Literature review current through: May 2015.
  • 32.
    POLISOMNOGRAFÍA •Solicitar frente asospecha clínica de Apnea Obstructiva del Sueño. Lewis J Rubin, MD et al. «Clinical features and diagnosis of pulmonary hypertension in adults”. UPTODATE. Literature review current through: May 2015.
  • 33.
    GAMMAGRAFÍA PULMONAR V/Q • Deelección en sospecha de Hipertensión Pulmonar Tromboembólica Crónica. • Sensibilidad 97% y Especificidad 95%. • Para confirmar  AngioTAC para definir la extensión de la enfermedad Lewis J Rubin, MD et al. «Clinical features and diagnosis of pulmonary hypertension in adults”. UPTODATE. Literature review current through: May 2015.
  • 34.
    Test de laboratorio específicos Segúnsospecha clínica: •VIH  HP por VIH. •Función Hepática – HP portopulmonar. •ANA, ANCA, Factor Reumatoide  HP Enfermedades del tejido conectivo. •Hemograma, LDH, Bilirrubina Indirecta  HP anemias hemolíticas. •BNP – NT-ProBNP  Insuficiencia cardiaca (factor pronóstico). Lewis J Rubin, MD et al. «Clinical features and diagnosis of pulmonary hypertension in adults”. UPTODATE. Literature review current through: May 2015.
  • 35.
    Test de Esfuerzo •Test Caminata 6 minutos, Test Esfuerzo Cardiopulmonar, Eco estrés. • Sirven para: – Diagnóstico diferencial. – Determina la capacidad funcional. – Determina línea de base para medir la respuesta a la terapia. – Información pronóstica. Lewis J Rubin, MD et al. «Clinical features and diagnosis of pulmonary hypertension in adults”. UPTODATE. Literature review current through: May 2015.
  • 36.
    TAC AR - Muyútil en enfisema/ enfermedad pulmonar intersticial - En colagenopatías con HP permite ver la contribución de la fibrosis pulmonar y de la vasculopatía - Imprescindible en enfermedad venooclusiva/ hemangiomatosis capilar ( opacidades en reloj de arena, líneas septales subpleurales, adenopatías mediastínicas) Realizar a TODO paciente en el estudio de HP
  • 37.
    CATETERISMO CARDIACO DERECHO • Confirmael diagnóstico de HP. • Valor estandarizado de PAPm: > 25 mmHg. • Debe ser en reposo (valores en ejercicio no se han estandarizado). • Evidencia insuficiente en relación a valores “Borderline” (ente 21 y 24 mmHg). Lewis J Rubin, MD et al. «Clinical features and diagnosis of pulmonary hypertension in adults”. UPTODATE. Literature review current through: May 2015. Hoeper et al. “Definition and Diagnosis of PH”. JACC Vol. 62, No. 25, Suppl D, Dicember 2013.
  • 38.
    SUSTANCIAS: Óxido NítricoInhalado (Alternativas: Adenosina ev, epoprostenol ev, iloprost inhalado) TEST VASODILATADOR - Identifica a los candidatos a tto con ANTAGONISTAS del Ca++ - Define un subgrupo de MEJOR PRONÓSTICO RESPONDEDOR =  PAPm 10mmHg, SIN  GC REALIZAR en Grupo 1 ( st HAPI, resto no tan claro) INDICACIONES Hoeper et al. “Definition and Diagnosis of PH”. JACC Vol. 62, No. 25, Suppl D, Dicember 2013.
  • 41.
    ALGORITMO DIAGNÓSTICO 1º DESCARTARLO MÁS FRECUENTE Grupo 2 y 3 DESCARTAR GRUPO 4 PENSAR EN LO MÁS INFRECUENTE (GRUPO 1 Y 5) + ETIOLOGÍA CONCRETA
  • 42.
  • 43.
  • 44.
    Consideraciones • Tratamiento debeser precoz (estados avanzados son menos sensibles a la terapia). • Terapia primaria: Dirigida a la causa subyacente. • Terapia avanzada: Cuando progresa a enfermedad avanzada, la terapia va dirigida a la Hipertensión Pulmonar en sí. • Debe establecerse la Capacidad funcional de base, la Presión Arterial Pulmonar Media y la Función Ventricular antes de iniciar el tratamiento. William Hopkins, MD et al. “Treatment of pulmonary hypertension in adults”. Literature review current through: May 2015.
  • 45.
    Terapia Primaria (causa subyacente) •Grupo 1 (HAP): – Requieren terapia avanzada precoz. • Grupo 2 (IC izq, Disfunción Sist – Diast – Valvular): – Tratamiento cardiopatía de base. William Hopkins, MD et al. “Treatment of pulmonary hypertension in adults”. Literature review current through: May 2015.
  • 46.
    Terapia Primaria (causa subyacente) •Grupo 3 (Enf Pulmonar): – Corrección de la Hipoxemia. – Uso de O2 suplementario en PaO2 <55 mmHg, o 55-59 mmHg con Poliglobulia o Insufic Cardiaca derecha (mejora la sobrevida, disminuye la RVP y PAPm en EPOC). William Hopkins, MD et al. “Treatment of pulmonary hypertension in adults”. Literature review current through: May 2015.
  • 47.
    Terapia Primaria (causa subyacente) •Grupo 4 (HT Pulmonar Tromboembólica crónica): – Anticoagulación: tratamiento primario, aunque beneficio de la evidencia es débil. – Tromboendarterectomía quirúrgica: tratamiento de elección en obstrucción proximal. Requieren anticoagulación previa de 3 meses. • Grupo 5 (multifactorial): según causa. William Hopkins, MD et al. “Treatment of pulmonary hypertension in adults”. Literature review current through: May 2015. Keogh AM,, et al. Interventional and modalities of treatment in pulmonary hypertension. J Am Coll Cardiol 2009 54:S67.
  • 48.
    Terapia Primaria • Diuréticos: –Disminuyen congestión hepática y edema periférico (signos de IC derecha). – Usar con precaución (riesgo de disminución del GC, arritmias por Hipokalemia, Alcalosis, etc.) William Hopkins, MD et al. “Treatment of pulmonary hypertension in adults”. Literature review current through: UPTODATE May 2015.
  • 49.
    Terapia Primaria • Anticoagulación: –Aceptado en HAP idiopática, hereditaria, inducida por fármacos y tromboembólica. – Considerar otras causas de antcoagulación (ej: FA). William Hopkins, MD et al. “Treatment of pulmonary hypertension in adults”. UPTODATE Literature review current through: May 2015. Galiè N et al. Updated treatment algorithm of pulmonary arterial hypertension. J Am Coll C Taichman DB, Ornelas J, Chung L, et al. Pharmacologic therapy for pulmonary arterial hyp
  • 50.
    Terapia Primaria • Ejercicio: –Aceptado para todos los tipos. – Mejora la capacidad funcional. – No mejora los parámetros hemodinámicos. William Hopkins, MD et al. “Treatment of pulmonary hypertension in adults”. UPTODATE Literature review current through: May 2015. Chan L, et al. “Benefits of intensive treadmill exercise training on cardiorespiratory function and quality
  • 51.
    Terapia Primaria • VacunaciónAntinfluenza y Antineumocócica: – Aceptado para todos los grupos. William Hopkins, MD et al. “Treatment of pulmonary hypertension in adults”. UPTODATE Literature review current through: May 2015. Taichman DB, Ornelas J, Chung L, et al. Pharmacologic therapy for pulmonary arterial hypertension in
  • 52.
    Terapia Avanzada • Agentesespecíficos: – Bloqueadores de los canales de calcio (Diltiazem, Nifedipino). – Antagonistas del receptor de endotelina 1 (Bosentan, Macitentan, ambrisentan). – Inhibidores de la fosfodiesterasa 5 (Sildenafil) – Estimulantes de la guanilato ciclasa soluble. – Prostanoides (epoprostenol) • Para pacientes del Grupo 1, y otros específicos que persisten sintomáticos a pesar de terapia primaria, en centros especializados, con cateterismo derecho y etiología precisa. • Se incluyen: Grupo 1, algunos del Grupo 3 y 5 (ensayos clínicos). • No a los del grupo 2. • Refractarios: Atrioseptostomía – Trasplante Cor-Pulmonar. William Hopkins, MD et al. “Treatment of pulmonary hypertension in adults”. Literature review current through: UPTODATE May 2015.
  • 53.
    Tratamientos específicos Todos producenVASODILATACIÓN + ANTIPROLIFERACIÓN Mejoran tolerancia ejercicio. SÓLO APROBADOS PARA TTO DEL GRUPO 1 (st HAPI) Grupo 2 y 3 :¡¡ TTO DE LA ENFERMEDAD DE BASE!!! NO INDICADOS FÁRMACOS ESPECÍFICOS (pocos estudios). Podrían plantearse en casos muy concretos de "HP desproporcionada" (sólo centros especializados) Grupo 4: Tto de elección sigue siendo TROMBOENDARTERECTOMÍA. En inoperables PUEDEN CONSIDERARSE tto ESPECÍFICOS (ensayos clínicos) Tto combinado, poca experiencia, buenos resultados iniciales. Considerar en no respondedores a monoterapia (centros especializados)
  • 54.
    ANTAGONISTAS DEL CÁLCIO USARSÓLO si TEST VASODILATADOR + - Mejora la sobrevida, capacidad funcional y hemodinamia en Grupo 1 respondedor en test vasodilatador. DILTIAZEM, NIFEDIPINO, Verapamilo (inotropo -), Amlodipino. William Hopkins, MD et al. “Treatment of pulmonary hypertension in adults”. Literature review current through: UPTODATE May 2015.
  • 55.
    Sildenafil (Inhib Fosfodiest-5) • Mecanismo: – Fosfodiesterasa 5: degrada el cGMP (que genera vasodilatación) – Al inhibir la FD5, aumenta la disponibilidad de cGMP, generando vasodilatación. • Mejora la hemodinámica pulmonar y la capacidad de ejercicio en pacientes con HAP grupo 1. • No se ha estudiado su impacto en la sobrevida. • Su efecto sobre otros Grupos de HP es incierto. William Hopkins, MD et al. “Treatment of pulmonary hypertension in adults”. Literature review current through: UPTODATE May 2015.
  • 56.
    Antagonistas del receptorde Endotelina 1 • Endotelina 1: potente vasoconstrictor y acción mitogénica del músculo liso. – Bosentan y Macitentan: antagonistas no selectivos. – Ambrisentan: antagonista selectivo. • Útiles en HP Grupo 1. • Mejoran la capacidad de ejercicio, la disnea y parámetros hemodinámicos (presión arteria pulmonar, resistencia vascular pulmonar, y el índice cardiaco). • Efectos adversos: Hepatotoxicidad, edema periférico y teratogénicos. William Hopkins, MD et al. “Treatment of pulmonary hypertension in adults”. Literature review current through: UPTODATE May 2015.
  • 57.
    Estimulantes de laGuanilato Ciclasa Soluble (Riociguat) • Mecanismo: – Guanilato ciclasa soluble: receptores citoplasmáticos del Óxido Nítrico. Estimula la formación de GMPc, generanda vasodilatación. – Estimulantes: estimulan la sensibilidad de la guanilato ciclasa al oxido nítrico, y al mismo tiempo imitan la acción del óxido nítrico. • Utilidad: – HP Grupo 1. – HP Grupo 4. • Ha demostrado mejoría en síntomas, capacidad funcional y disminución de resistencia vascular pulmonar. William Hopkins, MD et al. “Treatment of pulmonary hypertension in adults”. Literature review current through: UPTODATE May 2015.
  • 58.
    • En HAPIMejora la sobrevida, capacidad funcional y hemodinamia. • En el resto del Grupo 1 no mejora la sobrevida. • Efectos adversos: dolor mandibular, diarrea, enrojecimiento y artralgias. • Única opción en embarazadas con HP y sintomáticas. EPOPROSTENOL (prostanoide) William Hopkins, MD et al. “Treatment of pulmonary hypertension in adults”. Literature review current through: UPTODATE May 2015.
  • 59.
    EPOPROSTENOL (prostanoide) - AdministraciónIV CONTINUA, con bomba de infusión - Posibles complicaciones asociadas a catéter ( trombosis, SEPSIS…)
  • 60.
    Principales recomendaciones farmacológicas CHEST2014 • Bloq Ca Calcio solamente en respondedores a test Vasodilatador. • Capacidad Funcional II y III: – Monoterapia con antagonista del receptor de endotelina, o – Inhibidor de la Fosfodiesterasa 5 o – Estimulante de la guanilato ciclasa soluble. – Prostanoides: usarlos de segunda línea, si no responden a los anteriores y hay evidencia de progresión de la enfermedad. • Capacidad Funcional III con rápida progresión: – Iniciar monoteraia con Prostanoides (epoprostenol). • Capacidad Funcional IV: – Iniciar monoterapia con Prostanoides (epoprostenol). Pharmacologic Therapy for Pulmonary Arterial Hypertension in Adults. CHEST Guideline and Expert Panel Report. June 2014.
  • 61.
    Bibliografía • Hoeper MM,Bogaard HJ, Condliffe R, et al. Definitions and diagnosis of pulmonary hypertension. J Am Coll Cardiol 2013; 62:D42. • Lewis J Rubin, MD et al. «Overview of pulmonary hypertension in adults”. UPTODATE. Literature review current through: May 2015. • Simonneau et al. “Classification of Pulmonary Hypertension”. JACC Vol. 62, No. 25, Suppl D, 2013. December 24, 2013:D34–41. • Hyduk A, Croft JB, Ayala C, et al. Pulmonary hypertension surveillance--United States, 1980-2002. MMWR Surveill Summ 2005; 54:1. • Lewis J Rubin, MD et al. «Clinical features and diagnosis of pulmonary hypertension in adults”. UPTODATE. Literature review current through: May 2015. • William Hopkins, MD et al. “Treatment of pulmonary hypertension in adults”. Literature review current through: May 2015. • Keogh AM,, et al. Interventional and modalities of treatment in pulmonary hypertension. J Am Coll Cardiol 2009 54:S67. • Galiè N et al. Updated treatment algorithm of pulmonary arterial hypertension. J Am Coll Cardiol 2013; 62:D60. • Taichman DB, Ornelas J, Chung L, et al. Pharmacologic therapy for pulmonary arterial hypertension in adults: CHEST guideline and expert panel report. Chest 2014; 146:449. • Chan L, et al. “Benefits of intensive treadmill exercise training on cardiorespiratory function and quality of life in patients with pulmonary hypertension”. Chest 2013; 143:333.
  • 62.