CAPACITACIÓN Y DESARROLLO POR COMPETENCIAS
PÁSARA PONCE, Fiorella
Prof. BRAVO DE RUEDA ACCINELLI, María Judith
MANUAL DE INDUCCIÓN – TELEFÓNICA DEL PERÚ
2011-2
2
INDICE
I. INTRODUCCIÓN……………………………………………………………………………………………………….3
II. PALABRASDE BIENVENIDA……………………………………………………………………………………..5
III. HISTORIA DE LA EMPRESA……………………………………………………………………………………….6
IV. GALARDONES…………………………………………………………………………………………………………..8
V. MISION……………………………………………………………………………………………………………………..8
VI. VISION………………………………………………………………………………………………………………………8
VII. VALORES…………………………………………………………………………………………………………………..8
VIII. OBJETIVOGENERAL…………………………………………………………………………………………………11
IX. OBJETIVOSESPECIFICOS………………………………………………………………………………………….11
X. ORGANIGRAMA GENERAL……………………………………………………………………………………….12
XI. ORGANIGRAMA DE RECURSOS HUMANOS……………………………………………………………..13
XII. ORGANIGRAMA DE REDES Y SISTEMAS…………………………………………………………………..14
XIII. ORGANIGRAMA DE SERVICIOAL CLIENTE……………………………………………………………….15
XIV. REGLAMENTO DE TRABAJO…………………………………………………………………………………….16
XV. POLITICASIMPORTANTES……………………………………………………………………………………….20
XVI. HISTORIASCELEBRES………………………………………………………………………………………………55
XVII. NORMATIVA DE CESES……………………………………………………………………………………………59
XVIII. CUESTIONARIO……………………………………………………………………………………………………….63
3
I. INTRODUCCIÓN
Para empezar,citandoaRoxana Jofre,psicólogasocial yorganizacional expertaentemasde
recursoshumanos,se tiene lasiguiente definiciónsobre el procesode inducción:
“La inducción es el proceso inicial pormedio del cual se proporcionará alnuevo empleado la
información básica quele permita integrarserápidamenteallugarde trabajo.Escomún quela
inducción incluya:los valoresde la organización,misión,visión y objetivos,políticas,horarios
laborales,díasde descanso,díasdepago,prestaciones,historia dela empresa,serviciosal
personal,calidad,servicio al cliente y trabajo en equipo,visita a instalaciones,programas
especiales,servicio de medicina preventiva,entreotrospuntos.Esteproceso deadaptación seda
tanto en el puesto de trabajo como en la organización. “
En efecto,en todaempresaunode losprocesosde recursoshumanosque tienemayorimportancia
es la inducción ya que, mediante esta, los nuevos trabajadores pueden conocer y adaptarse a la
visión,misión,valoresyobjetivosde laempresa.Asimismo,si unprocesode inducciónnose realiza
o se realiza de manera ineficiente, no les permite a los nuevos colaboradores poder saber de su
empresa y esto generará que sea más difícil que estos se puedan identificar con la compañía.
Por otro lado, el objetivo que persigue es facilitar el proceso de adaptación de los nuevos
trabajadores a la empresa, para que, ante cualquier situación que se les presente, tengan ciertos
parámetrosparasabercómodebenactuar siguiendolasreglas de laorganización.Porello,esbásico
que en este procesose especifiquenlaspolíticasde la empresa,comopor ejemplo,laspolíticasde
beneficios, para que el trabajador sepa qué adicionales le da la empresa y conozca los beneficios
que le corresponden; las políticas de selección, para que el colaborador pueda conocer la
metodologíaque se utilizaparaseleccionarpersonal nuevo;políticasencuantoal horario,paraque
el trabajador conozca cuál será su horario de trabajo y lo haga respetar, entre otras.
Porestarazón,esde gran relevanciaquetodaempresaelaboresupropiomanualde inducciónpara
poder tener establecidoslos pasos a seguir en este proceso. De lo contrario, habría una mayor
desorganizacióne,incluso,enalgunoscasospodríallegar arealizarse unainducciónineficiente que
no logre los resultados esperados.
Enel siguienteinformese expondráelmanualde inducciónde TelefónicadelPerú,dandoaconocer,
primero,lahistoria,misión,visión,valores,objetivosgeneralesyespecíficosde lacompañía.Luego,
4
se pasará a abordar el tema de las normativas de trabajo, como el horario de la jornada, la
vestimenta, así como las políticas generales, tales como, beneficios, bienestar social, selección,
entre otras.
II. PALABRAS DE BIENVENIDA DEL GERENTE – TELEFONICA DEL PERU
5
¡BIENVENIDO (A) A TELEFONICA DEL PERU!
Estimado(a),
Me complace darle labienvenidacomonuevoempleadode
Telefónicadel Perú.Me alegraque hayaelegidoaceptar
nuestraofertade empleoydeseo que sepaque este esel
comienzode unarelaciónmutuamentebeneficiosa.
Tengoel gran deseode que se sientacomoencasa, cómodo
para expresarsusopinionesyque disfrute de sutrabajoen
estaorganización.
Ante cualquierdudaoinquietud,nose sienta cohibidode
preguntarni buscar apoyode sussuperiores,ellosestarán
para ayudarlosiempre que puedan.
Una vez más,bienvenido(a) aTelefónicadel Perú.
JavierManzanares Gutiérrez
PresidenteEjecutivoTelefónicadel Perú
III. HISTORIA DE LA EMPRESA
6
En el año 1924 se constituye, en Madrid, la CTNE,
participada por ITT, siendo el actual presidente de la
compañía César Alierta.En el año 1945, el Estado Español
toma el 79,6% de las acciones de la CTNE. Para 1960, la
empresa ya era la número 1 de España. Asimismo,en el
año 1987, la empresa empieza a cotizar en la Bolsa de
Nueva York.
A inicios de los 90 CTNE lanza MoviLine, telefonía móvil
analógica que logra cubrir el 98% del territorio en tres
años. Para el año 1994, lanza la telefonía móvil digital Movistar.
Entre los años 1989 y 1994, la empresa ingresa a países de Latinoamérica como Chile, Argentina y
Perú.
La compañía se privatizapor completoenel año 1999, cambiandosu nombre a Telefónica,yenel
mismo año, lanza el servicio de acceso fijo de banda ancha ADSL.
Entre los años 2005 y 2008, Telefónica opta por una estrategia de crecimiento buscando tomar
presencia en la mayor cantidad de países como Brasil, Colombia, Alemania, Irlanda, México,
Uruguay, etc.
Porsu parte,enel Perú,en1969se creólaEmpresaNacional de TelecomunicacionesS.A.EntelPerú
como la compañía encargada de prestar servicios de telefonía local fuera de Lima, así como los
servicios de larga distancia nacional e internacional. El Estado peruano controló ambas empresas
hasta1994, añoenel que subastólasaccionesde ambasenelmarcode unprocesode privatización.
TelefónicaPerúHoldingS.A.C., lideradaporTelefónicaInternacional S.A.de España(TISA),empresa
con inversiones significativas en diversas empresas de telecomunicaciones de América Latina,
resultó ganadora de la subasta y adquirió el 35% del capital social de Entel Perú S.A. y el 20% del
capital social de CPT, en la que realizó un aporte de capital adicional de US$ 612 millones. Según
informaciónoficialde laMemoriaAnual 2008, el 16 de mayode 1994, TelefónicaPerúHoldingS.A.
pagó el precio ofrecido en la subasta, que representó una inversióntotal de US$ 2,002 millones y
pasó a controlar el 35% de ambas compañías.
El 31 de diciembre de 1994, CPT absorbióen un procesode fusióna Entel Perúy, en adecuacióna
la Ley General de Sociedades,el 9 de marzo de 1998 Telefónica del Perú adoptó la denominación
de Telefónica del Perú S.A.A., la que conserva a la fecha. Telefónica del Perú pertenece al Grupo
Económicode TelefónicaS.A.,empresaespañoladedicadaal negociode telecomunicaciones.Enlos
7
últimos diez años,el grupo Telefónica ha dado un impulsotrascendental a las telecomunicaciones
enel Perúinstalandomásde dosmillonesdelíneastelefónicas,doscientosmil conexionesdebanda
ancha a internet y más de un millónnovecientos mil teléfonoscelulares. A partir del 22 de enero,
todos los productos que ofrece Telefónica del Perú Cambiaron a la marca comercial Movistar, es
decir que Movistar ahora es Telefonía Fija, Telefonía Móvil, Televisión e Internet.
Es así que, actualmente, Telefónica es una empresa multinacional líder en el rubro de las
telecomunicaciones,creadahace más de 85 años. Asimismo,fue laprimeraempresaenese rubro
que llegó al Perú, en donde tiene una gran parte de la participación del mercado. Han logrado
instalarmásde 2 millonesde líneastelefónicas, ochocientosmil conexionesde bandaancharural a
internet y más de quince millones de teléfonos celulares.
Hoy en día, tiene presenciaenEuropa,África y Latinoamérica,abarcando25 países,contando con
un promedio de 257,000 colaboradores y generando ingresosde 60,737 millonesen euros.Es por
tal motivo, que Telefónica ha logrado posicionarse en el quinto puesto en el sector de
telecomunicaciones a nivel mundial y cuenta con el reconocimiento del Great Place to Work,
habiéndose posicionado en el año 2010 en el puesto número 13.
IV. GALARDONES
8
V. MISIÓN
“Abrimoscaminoparaseguirtransformandoposibilidadesenrealidad,conel finde crearvalorpara
clientes, empleados, sociedad, accionistas y socios a nivel global.”
VI. VISIÓN
“Ser reconocidos como un grupo integrado que ofrece soluciones integradas a cada segmento de
clientes, tanto de comunicaciones,móviles como fijas, de voz, de datos y de servicios; que está
comprometido con sus grupos de interés por su capacidad de cumplir con los compromisos
adquiridoscontodos:clientes,empleados,accionistasylasociedadde lospaísesenlosque opera.”
VII. VALORES
Telefónicadel Perú es una empresaque cuenta con una serie de valoresimportantesque guíanel
comportamiento de sus trabajadores y forman una adecuada cultura organizacional. Asimismo,
dichos valores les dan a los colaboradores una primera pauta sobre cómo actuar y qué actitudes
deben regir sus comportamientos mientras se encuentran en su centro de trabajo.
Visión.Telefónicatiene lasideasclaras,poresoesunreferentedelsectordelastelecomunicaciones
que entiende la realidad y la diversidad de las regiones donde opera. Es plenamente capaz de
vislumbrar hacia dónde va el futuro de su industria. De este modo logra ir siempre un paso por
9
delante para transformar el panorama competitivo del sector a través de la innovación y la
tecnología.
Talento. Telefónica posee las mejores competencias técnicas e intelectuales que nacen de su
capacidadde atraer y retenerunequipohumanoexperimentado,dinámico,creativoypartícipe de
una diversidad que enriquece a la compañía.
Así,escapaz de transformarsu visiónenideasysolucionesinnovadorasyrelevantesparatodassus
audiencias en todos sus mercados.
Compromiso.La empresase vuelcacon integridadysentidoéticoenser motor de progresoenlas
comunidades donde opera; en generar valor para sus accionistas y socios; y en ofrecer total
fiabilidad de los productos y servicios para sus clientes multinacionales.
De este modoescapaz de transformarla relaciónconsusaudienciasyempleadosenuncaminode
confianza, transparencia y respeto mutuo.
Fortaleza.Másde ochodécadasde éxitoycrecimientoconstante,dotanaTelefónicadeexperiencia,
profesionalidad y un conocimiento global y local de la industria. Su escala y posición en la cadena
de valor la capacita como unaempresaque transformala confianzaque generacon susaudiencias
en valorrecíproco y sostenible,permitiéndole acometerempresasque otrosno puedenabordary
colocándola como socio y referente privilegiado en el nuevo ecosistema digital para generar
potentes alianzas.
Honestidadyconfianza.Cumplimosloscompromisos adquiridos,mostrandoasíque somos íntegros
y que se puede confiar en nosotros. Protegemos la confidencialidadde la información que nos ha
sidoconfiada, seade laCompañía,de clientes,accionistas,empleadosoproveedores. Facilitamosa
nuestros grupos de interés (clientes, empleados, proveedores, accionistas, etc) información
relevante sobre cómo usamosyalmacenamossusdatospersonales.Asimismolesinformamossobre
el modo de acceder y corregirlos. Mantenemossusdatospersonalescon lasmedidasde seguridad
adecuadas. Si en algúnmomentoestaseguridad se ve comprometida,actuamosde formarápida y
responsable.
Respeto por la ley. Velamos por el cumplimiento de todas las legislaciones, normativas y
obligacionesregulatorias,tanto nacionalescomointernacionales, considerandoademásentre ellas
10
las políticasy normativasinternas. Proporcionamosinformaciónveraz, completa,oportunayclara
enlos informesque registramosante los pertinentesOrganismosSupervisores de losMercadosde
Valores, así como en otras comunicaciones públicas de la
Compañía. Competimos de forma íntegra en nuestros mercados. Consideramos que los
consumidores y la sociedad en general se benefician de mercados abiertos y libres.
Integridad. No ofrecemos o aceptamos regalos, invitaciones u otro tipo de incentivos que puedan
recompensar o influir en una decisión empresarial. Evitamos o declaramos cualquier conflicto de
intereses que pueda anteponer prioridades personales a las colectivas. Nos comportamos con
rectitud, sin buscar en ningún caso beneficio propio o de terceros a través del uso indebido de
nuestra posición o nuestros contactos en Telefónica. Actuamos institucionalmente con absoluta
neutralidad política y nos abstenemos de cualquier toma de posiciones directa o indirecta, sea a
favor o en contra de los procesos y actores políticos legítimos. No efectuamos donaciones en
metálico o en especie, de ninguna índole, a partidos políticos, organizaciones, facciones,
movimientos, entidades, sean éstas de carácter público o privado cuya actividad esté claramente
vinculada con la actividad política.
Derechos Humanos. Respetamos los principios de la Declaración Universal de los Derechos
Humanos de las Naciones Unidas, así como las declaraciones de la Organización Internacional del
Trabajo. Impulsamoslaigualdadde oportunidadesytratamosatodaslas personasde manerajusta
e imparcial, sin prejuicios asociados a la raza, color, nacionalidad, origen étnico, religión, género,
orientación sexual, estado civil, edad, discapacidad o responsabilidades familiares.
En conclusión, sobre la base de estos valores, fundamentales para la organización, se sustenta el
comportamiento de todos los colaboradores. Es así, que estos los interiorizan para poder
demostrarlos en sus comunicaciones, tanto internas como externas y, de esta manera, poder
demostrar a sus clientes los parámetros por los cuales la empresa se rige.
VIII. OBJETIVO GENERAL
Mantenernosala vanguardiatecnológicaparadiversificarlagamade productosyservicios,de tal
formaque nos permitamejorarlosprocesosyoperarde maneraeficiente,en beneficiode todos
11
nuestrosclientesproporcionándolessolucionesintegralesde granvalor,innovadorasyde clase
mundial,enlossegmentosdonde participamos.
IX. OBJETIVOS ESPECÍFICOS
 Proteger al personal y los activos corporativos
 Asegurar la continuidad de las operaciones
 Garantizar la reanudación de los procesos críticos dentro de los márgenes de tiempo
tolerables
 Minimizar el proceso de toma de decisiones durante una contingencia
 Seguir trabajando en la mejora de los índices de satisfacción de los empleados.
 Serlíderesensatisfacciónal cliente conrespectoalasempresasdel GrupoTelefónicaenla
región
 Responder a los Inversionistas
 Cumplir con requerimientos Legales / Contractuales / Gubernamentales
 Reducir al máximo los niveles de dependencia sobre personas o grupos específicos en el
proceso de continuidad
 Implementar acciones para reducir los accidentes laborales, minimizando los riesgos
identificados
 Liderar en crecimiento y penetración el servicio de telefonía móvil, mejorando la oferta
orientada a los segmentos bajos y aumentando nuestra presencia en provincias
 Cumplir con requerimientos de auditoria
 Mantener a nuestras empresas que figuran actualmente en el ranking del Great Place to
Work e incorporar a otras
 Realizar un panel de diálogo sobre inclusión en telecomunicaciones que considere a
representantes de otras operadoras, organismos de defensa del consumidor,
representantes del mundo académico, especialistas y miembros de la sociedad civil
vinculados al sector de las telecomunicaciones
 Adecuar nuestros procesos internos a los nuevos requisitos legales en materia ambiental
que considera la Ley de Promoción de Infraestructuras
X. ORGANIGRAMAGENERAL
12
P r e sident e
E j e cut ivo
Ja v i er
Ma n z a n a r es
Gu t i ér r ez
D. RRI I y
Com u nic.
Cor por a t iva
Lu d wi g Mei er
S e c r et a r í a
Ge n e r a l
Ju l i a Ma r í a
Mor a l es
D. Au d i t or ia
I n t er na
Ju a n Dí a z
Ca r m on a
D. Op e r a cion es d e
Re d y N e gocio
M a yor ist a
Den n i s Fer n á n d ez
D. S e gu r ida d
Ma r i a n o
Rod r í gu ez
F u n da ción
Ma r i o
Cor on a d o
CE O F i ja
Ál v a r o Ba d i ol a
D. Re gu l a ción
El i z a b et h
Ga l d o
D. Re c u r sos
H u m a n os
Lu i s Ber n a r d o
Si l v a
XI. ORGANIGRAMADE RECURSOS HUMANOS
RRHH
Luis Bernardo Silva
Gestión de
Recursos Humanos
Víctor Arakaki
Administración de
Personal
Nestor Pedraza
Comunicación y
Servicios al Personal
Guadalupe
Villavicencio
Desarrollo,
Capacitacióny
Selección
Georgette Page (e)
Desarrollo
Organizacional
Pablo Kohatsu
Gestión de
Terceros
Erick Obregón
Relaciones
Laborales
Fernando Uyema
Productividad
Javier Silva
XII. ORGANIGRAMADE REDES Y SISTEMAS
Redes y Sistemas
Seneca De la Puente
Gestión de Red
María Herrera
Gestión Energía
e Infraestructura
Alfredo Grandez
Gestión de red
Zonales
Jorge Cabrera
Plataformas y
Serv.De Valor
Añadido
Juan Barbadillo
Mantenimiento
de redes fijo -
móvil
Amilcar Miranda
Superv.Operc.
Seguridad de
redes
Oswaldo Pelaes
Gestión integrada
de clientes
Carmela Galarza
Sistemas de
Información
Marco Vidal
Gestión de
Aplicaciones
Pedro Mendoza
Gestión de
Clientes
Hugo Muñoz
Gestión y Prod.
TI
Octavio Jara
Sistemas de
Información
(Móvil)
Vicente Osorio
Planificación de
Red
Gonzalo Diaz
Ingeniería
Conmuta y
Plataformas
Omar Tupayachi
Plani. Acceso y
Transporte
Carlos Flores
Plani.
Conmutacion y
Plataformas
Sergio Cornejo
AccesoBanda
Ancha y Satélite
Enrique Barriga
AccesoRadio
Manuel Leon
I. Calidad de Red
Acceso
Chobi Tsukasan
I. Datos y
Aplicaciones
Manuel Letona
Ingeniería Core
Luis Desmé
Plataformas
Jose Félix
Ingeniería de
Planta externa e
infraestructura
Alfredo Shinno
Ing. De Redes de
Accesoy Transp.
Augusto de la
Jara
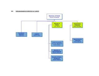
XIII. ORGANIGRAMADE SERVICIO AL CLIENTE
Servicios al Cliente
Dennis Fernandez
Logística
Patrick Patrón
Facturacióny
Cobranzas
Oscar Gonzalez
Atención al
Cliente Negocios
Rosario Chirinos
Gestión de pedidos
On Line y Reclamos
Carlos Garcia .
Atención al Cliente
Residencial
Javier Velasco
Operaciones de
Cobranzas
Patricia Ramón
Excelencia
Operativa
José Ávila
Atención al
Cliente
Luis Garcia
XIV. REGLAMENTO DE TRABAJO
A) Jornadalaboral
Se define como jornada laboral, el tiempo durante el cual el trabajador cumple con las
labores encomendadas. De conformidad con la normatividad vigente y el convenio colectivo,
la duración de la jornada laboral es en invierno de 42:30 horas semanales y en verano de
37:30 horas semanales. Cualquier modificación del convenio colectivo se ajustará
automáticamente al presente reglamento.
El tiempo de refrigerio para el personal es de 45 minutos.
El personal sujeto a turnos, horarios especiales y coberturas de 24 horas deberá respetar la
programación que efectúe la empresa en su respectiva jornada de trabajo.
Los horarios de trabajo serán establecidos por la empresa de acuerdo con sus necesidades
y en armonía con las disposiciones legales vigentes.
Es responsabilidad de los líderes y trabajadores cuidar que la prestación laboral se adecúe
a la jornada laboral. La permanencia de trabajadores en los locales de la empresa una vez
concluida la jornada diaria sólo será con la autorización expresa del jefe inmediato.
B) Horas extras
Se denomina horas extras al trabajo que exceda la jornada ordinaria realizada por un
trabajador.
El trabajo en horas extras deberá ser previamente autorizado por escrito por el jefe inmediato
y por el personal designado para tal efecto por la Dirección de Recursos Humanos, quienes
validarán la exigencia del servicio. En ningún caso se gestionará el pago de las horas extras
sin la debida autorización.
Si el trabajador se compromete a trabajar en sobretiempo queda obligado a cumplir con su
compromiso y su inasistencia injustificada constituye falta susceptible de sanción.
No se considera sobretiempo el lapso de anticipación al ingresar, ni el que demore el
trabajador para dirigirse a los vestuarios y/o abandonar el centro de trabajo concluida su
jornada.
C) Asistencia y puntualidad
El trabajador está obligado, a registrar personalmente la hora de ingreso y salida del centro
de trabajo en los relojes electrónicos donde presta servicios habituales o en cualquier otro
medio de control que la empresa determine para tal fin.
17
Es responsabilidad de cada trabajador llegar con la debida anticipación a su lugar de trabajo
a fin de dar inicio a su labor efectiva a la hora exacta.
La salida del personal del local de trabajo dentro del horario establecido, deberá ser
previamente autorizada por el jefe inmediato superior.
D) Permisos, licencias y ausencias
El permiso o licencia es la autorización expresa para interrumpir o suspender las labores
dentro del horario normal de trabajo. Es facultad de la empresa conceder o no permiso o
licencia, salvo los casos establecidos por ley.
El permiso o licencia podrá ser sin goce de haber, cuando esté destinado para atender
asuntos particulares que no pueden ser realizados fuera de la jornada laboral.
El permiso o licencia será con goce de haber, cuando sea por razones de servicio o cuando
la causa se encuentre establecida en la legislación laboral.
Inasistencia o ausencia, es la inconcurrencia del trabajador a su centro de trabajo, la misma
que puede ser justificada o injustificada dependiendo de ello el pago de la remuneración por
el día o los días no laborados.
Toda inasistencia o ausencia al centro de trabajo, deberá ser comunicada por el trabajador
a su jefe inmediato y dentro de la primera hora de iniciada la jornada de trabajo del primer
día de su ausencia. El Jefe inmediato deberá reportar la incidencia a la Gerencia de
Administración de Personal de la Dirección de Recursos Humanos, en el tiempo más breve.
Las inasistencias o ausencias deberán justificarse en un plazo de tres días calendario, caso
contrario se reputarán como injustificadas, sin perjuicio de la sanción disciplinaria a que
tuviere lugar de conformidad a las medidas disciplinarias establecidas en el presente
reglamento. Por ningún motivo se aceptarán regularizaciones posteriores.
En los casos de inasistencias o ausencias justificadas, permisos o licencias, la empresa se
reserva el derecho de exigir que se acredite como tales, de verificarlas cuando lo crea
conveniente o de calificarlas como injustificadas cuando no se presente la documentación
con las características requeridas.
El trámite para el otorgamiento de los permisos o licencias, se efectuará de acuerdo a las
disposiciones internas que determine la empresa.
La inasistencia por enfermedad deberá ser justificada únicamente por las unidades médicas
y clínicas afiliadas a la empresa o ESSALUD y sólo en caso de emergencia por otros
hospitales o clínicas.
Los permisos para prestaciones de salud en ESSALUD se otorgarán sobre la base de la
presentación de la citación y se justificará con la constancia de haber sido atendido.
E) Vacaciones
18
Todo trabajador tiene derecho a treinta (30) días de descanso vacacional por cada año
completo de servicios a la empresa.
El derecho vacacional de los trabajadores se otorgará conforme a las normas legales
establecidas.
La oportunidad de goce del descanso vacacional se determinará de común acuerdo entre la
empresa y el trabajador. Se preferirá la fecha de programación que figura en la boleta de
pago; de no haber acuerdo, la empresa determinará las fechas de salida y retorno de
vacaciones.
El trabajador deberá hacer uso de su descanso vacacional dentro del año siguiente de haber
adquirido el derecho, bajo su propia responsabilidad.
El trabajador, que tenga a su cargo implementos, equipos, útiles, muebles, vehículos,
herramientas de trabajo, documentos, expedientes, etc., antes de salir de vacaciones deberá
poner los mismos a disposición del jefe inmediato, previo inventario.
F) Medidas disciplinarias
Es función y responsabilidad de la empresa y de los trabajadores velar por la disciplina como
condición necesaria e indispensable para el normal y eficiente desenvolvimiento del trabajo.
Las acciones u omisiones que supongan infracción de normas laborales contenidas en
disposiciones legales de carácter general o en el presente Reglamento se calificarán como
faltas laborales, las mismas que serán sancionadas según la naturaleza de la irregularidad
en el desempeño de sus funciones y las circunstancias objetivas y subjetivas concurrentes
en cada caso.
En la aplicación de medidas disciplinarias, se tomará en cuenta lo siguiente:
a) Actuar con oportunidad y con observancia a los antecedentes del trabajador.
b) Considerar la naturaleza de la falta, antecedentes y circunstancias en las que fue
cometida.
c) Considerar la responsabilidad del trabajador y la gravedad de la falta, así como el perjuicio
ocasionado a la empresa.
La aplicación y administración de medidas disciplinarias, con excepción del procedimiento
formal de despido, corresponde a los líderes con participación, asesoría y conocimiento
inmediato de la Gerencia de Relaciones Laborales de la Dirección de Recursos Humanos.
Las medidas disciplinarias son:
a) Amonestación verbal.- Es la medida correctiva que se aplica en casos de faltas de menor
gravedad.
b) Amonestación escrita.- Es la medida correctiva que se aplica cuando hay reincidencia en
faltas primarias o cuando la falta revista relativa gravedad
19
c) Suspensión.- Es la medida correctiva que suspende el contrato de Trabajo por un tiempo
determinado, sin derecho a goce de remuneraciones, motivada por una falta laboral que
revista mediana gravedad y/o ocasione perjuicio a la empresa o a los trabajadores.
d) Despido.- Es la separación definitiva del trabajador por haber incurrido en alguna causa
justa de despido, la que se aplicará en concordancia con el marco legal vigente y al
presente Reglamento.
La enumeración de las medidas disciplinarias señaladas en el presente artículo establece
una graduación de severidad, lo que no significa que deban aplicarse correlativa o
sucesivamente. Cada sanción se adecuará a la naturaleza y gravedad de la falta y a los
antecedentes del trabajador.
Las amonestaciones escritas y las suspensiones expresarán, en términos claros y breves,
los hechos que la motivan y serán aplicadas por el jefe inmediato superior del trabajador. Si
el trabajador se negara a firmar, la medida será notificada notarialmente. El cargo
debidamente suscrito deberá ser remitido en un plazo de 24 horas a la Gerencia de
Relaciones Laborales de la Dirección de Recursos Humanos.
El trabajador que se encuentre en desacuerdo con la sanción aplicada podrá elevar, en un
plazo de 02 días, su reclamo debidamente fundamentado a la Gerencia de
Relaciones Laborales de la Dirección de Recursos Humanos, unidad que resolverá sobre el
caso en última instancia.
Las reiteradas acciones y omisiones por parte de los trabajadores que hayan motivado
medidas disciplinarias pueden originar la aplicación de medidas de mayor rigor.
La aplicación del despido la ejercen alternativamente el Director de Recursos Humanos, el
Gerente de Relaciones Laborales o el ejecutivo de Recursos Humanos acreditado ante la
Autoridad de Trabajo.
Cuando se trate de hechos relacionados a patrimonio, seguridad de la información y secreto
de las telecomunicaciones se seguirá el procedimiento que regule para tal efecto las
normativas de la empresa y/o las regulaciones de la materia; la inobservancia de los hechos
antes descritos supondrá la comisión de falta grave y ello ameritará que se inicie el proceso
formal de despido de acuerdo a las leyes vigentes.
XV. POLITICAS IMPORTANTES
20
1. DESARROLLO HUMANO
A) Programa de Rotaciones Internacionales
Es un programa de intercambio entre las diferentes operadoras de Latam y España. Es
a través de la ejecución de proyectos de alto valor para la empresa.
Orientados a lograr:
 El crecimiento profesional de los participantes.
 Fomentar la transferencia de conocimientos y la adquisición de mejores prácticas.
B) Programa de Becas Fundación Carolina – Telefónica
 El programa de Becas Carolina es a nivel del Grupo Telefónica.
 Se realiza para brindar oportunidades de desarrollo a sus empleados de Tlatam a
través de Fundación Carolina.
 Fundación Carolina: es una institución que promueve las relaciones culturales y la
cooperación en materia educativa y científica entre España y los países de la
Comunidad Iberoamericana de Naciones.
 Es un programa de intercambio entre las diferentes operadoras de Latam y España.
C) Postgrado en Telecomunicaciones
Programa de Postgrado orientado a la especialización en gestión de negocio en el sector
de los servicios de telecomunicaciones desde el enfoque del marketing, la tecnología y la
estrategia.
D) Financiamiento de Estudios
21
El Programa de Financiamiento de Estudios de Telefónica del Perú otorga facilidades
para estudiar una carrera profesional, un Post grado ó una Maestría en prestigiosas
universidades nacionales e internacionales.
E) Programa JP Horizonte
Programa de desarrollo destinado a los jóvenes profesionales de Telefónica
Latinoamérica cuyo objetivo estratégico es fortalecer en los Jóvenes Talentos los
conocimientos, habilidades y actitudes que les permitirán afrontar con mayores garantías,
y un fuerte compromiso, los nuevos retos y desafíos de su carrera profesional dentro de
Telefónica Latinoamérica.
(*) Los requisitos para postular a todos estos programas se estarán informando en cada edición de
los mismos.
F) Generación Futuro
En la búsqueda de incorporar y formar futuros líderes a nuestra empresa, contamos
con el Programa Generación Futuro, orientado a la búsqueda de profesionales de alto
potencial, motivados por el desarrollo profesional, con disposición para aprender y
orientados a resultados.
Luego de un exhaustivo proceso de selección a nivel nacional, se evalúan alrededor de
5000 potenciales candidatos de los cuales consideramos a los mejores para ocupar las
plazas destinadas a este programa. Nuestro objetivo: reclutar el talento del mercado y
acompañarlos en su proceso de aprendizaje contando con que darán valor agregado a
cada área en donde se desempeñen durante su permanencia en la empresa.
OBJETIVO DEL PROGRAMA
 Contar con una cantera de analistas con poca experiencia pero alto potencial capaces
de asumir las responsabilidades y las exigencias de cada uno de los negocios.
 Posicionar a Telefónica como una empresa moderna, ágil y vanguardista, atractiva
para los jóvenes talentos del mercado.
G) Prácticas Pre Profesionales
22
A través de un programa estructurado de reclutamiento, buscamos estudiantes de los
últimos ciclos (sétimo en adelante) que:
 Destaquen por su iniciativa y entusiasmo.
 Orientación a resultados.
 Capacidad para establecer relaciones interpersonales.
 Con disposición para asumir nuevas responsabilidades.
 Compartan nuestra visión y valores.
Ofrecemos la excelente oportunidad de poner en práctica los conocimientos que los
estudiantes vienen adquiriendo en su centro de estudios y de aprender en el Grupo Líder
del sector de Telecomunicaciones.
Parte del proceso incluyen las evaluaciones psicológica y entrevistas por competencias.
2. BENEFICIOS
A) Pago de la ayuda económica por vestuario
ALCANCE
a. Personal empleado de Telefónica del Perú S.A.A.
b. Gerencia de Administración de Personal: Respecto de las coordinaciones para el
pago de la ayuda económica y velar por el cumplimiento de la presente normativa.
CONSIDERACIONES INICALES
a. La empresa otorgará vestuario de trabajo al personal que por la naturaleza de sus
funciones tiene contacto con el cliente, por imagen empresarial y por razones de
seguridad y salud en el trabajo.
b. El uso del vestuario es de carácter obligatorio. Sin embargo, los trabajadores cuyas
funciones no se adecuen a lo antes indicado podrán optar por recibir el vestuario o
recibir la ayuda económica por vestuario.
IMPORTE Y OPORTUNIDAD DE PAGO
a. Importe:
a.1. Por el primer año de vigencia del Convenio Colectivo (año 2007), el importe es
s/. 400.
a.2. A partir del segundo año de vigencia del Convenio Colectivo (año 2008 en
adelante), el importe se incrementará con el IPC del INEI de los últimos doce
meses anteriores a la oportunidad de pago.
23
b. Oportunidad de pago: El pago se efectuará a través de la cuenta de pago de haberes
en la primera quincena del mes de noviembre de cada año.
B) Asignación por estudios
ALCANCE
Lo estipulado en esta política aplicará únicamente al personal empleado 1 de Telefónica
del Perú S.A.A. 2 (En adelante, la Empresa)
En los aspectos operativos, la normativa alcanza a:
a. Gerencia de Administración de Personal
b. Centros de Servicios Internos – RRHH (CSI)
CONSIDERACIONES INICIALES
Una vez que el trabajador suscriba su contrato (a plazo fijo o a plazo indeterminado)
deberá declarar a sus hijos a la empresa, debido a que únicamente podrá acceder a la
asignación por estudios por aquellos hijos debidamente declarados.
DEFINICIONES
La asignación por estudios podrá ser de dos tipos: asignación extraordinaria por
escolaridad y asignación por gastos de estudios superiores.
1. Asignación Extraordinaria por Escolaridad
Es una asignación anual extraordinaria que un trabajador puede recibir por cada hijo
que se encuentre cursando estudios escolares.
La asignación extraordinaria por escolaridad es de tres clases:
a. Asignación Pre – Escolar
Es la asignación para los estudios de los niños que son mayores de 3 años y
menores de 6 años al 1° de abril del año en que se solicita.
b. Asignación Escolar
24
Es la asignación para los estudios de los hijos de los trabajadores en etapa
escolar y que tienen una edad igual a o mayor de 6 años pero menor de 18 años
al 1° de abril del año en que se solicita.
c. Asignación para Educación Especial
Esta asignación se otorga a los trabajadores que hayan declarado tener hijo(s)
excepcional(es) 3, entre 0 y 30 años de edad cumplidos hasta el 1° de abril del
año en que se solicita la asignación.
2. Asignación Extraordinaria por Estudios Superiores
Es una asignación anual extraordinaria que puede recibir el trabajador y/ o su(s)
hijo(s) en el caso de estar cursando estudios superiores universitarios o técnicos. La
edad de el (los) hijo(s) deberá ser menor de 25 años al 1° de abril del año en que se
solicita.
ASIGNACIÓN EXTRAORDINARIA POR ESCOLARIDAD
1. Requisitos
Los requisitos para poder acceder a la asignación extraordinaria por escolaridad son
los siguientes:
a. Ser empleado de la empresa con contrato a plazo fijo o a plazo indeterminado.
b. Si el trabajador tiene contrato a plazo fijo, dicho contrato deberá tener una vigencia
mínima de 6 meses.
c. En general, la fecha de ingreso a la empresa deberá ser como mínimo el día 31
de diciembre del año anterior al año en que solicitará la asignación. Ello aplicará
a trabajadores con contrato a plazo fijo o indeterminado.
d. Tener hijos en edad escolar declarados en la empresa.
e. Presentar la documentación requisito
f. Otros criterios utilizados por la Gerencia de Administración de Personal, de ser el
caso.
25
2. Documentos requisito
a. Solicitud “Declaración Jurada - Asignación Extraordinaria por Escolaridad”. Esta
solicitud deberá presentarse sólo la primera vez que el trabajador solicitará la
asignación. Posteriormente esta asignación será otorgada de manera
automática. Asimismo deberá adjuntar el documento del pago de la matrícula
de dicho año.
b. En los casos en que la empresa lo considere necesario, ésta tendrá la potestad
de solicitar al trabajador que presente una nueva solicitud “Declaración Jurada -
Asignación Extraordinaria por Escolaridad”, adjuntando documentos sustento de
ser el caso. Asimismo deberá presentar el documento del pago de la matrícula
de dicho año.
c. En caso la asignación solicitada sea para educación especial: el informe médico,
la evaluación psicológica y la evaluación psicomotora.
3. Gestión
a. En caso el trabajador desee solicitar la asignación extraordinaria por escolaridad
deberá presentar su solicitud y la documentación requisito a través del CSI –
RRHH en Lima o de los encargados de RRHH en provincias.
b. El plazo para que el trabajador presente su solicitud de asignación extraordinaria
por escolaridad será entre el 1° de febrero y el 5 de septiembre de cada año (de
acuerdo con el cronograma de entrega de información que para tal fin se
establezca).
c. El CSI – RRHH en Lima o los encargados de RRHH en provincias tramitarán y
trasladarán las solicitudes a la Gerencia de Administración de Personal.
4. Evaluación
La evaluación inicial de la solicitud de asignación extraordinaria por escolaridad
solicitada será realizada por los CSI – RRHH en Lima o por los encargados de RRHH
en provincias. Ello será considerado como un pre filtro antes de la aprobación final
(autorización).
5. Autorización
26
La Gerencia de Administración de Personal aprobará la asignación y comunicará a
RRHH Tgestiona para que proceda con el trámite del pago.
6. Pago
El depósito de la asignación extraordinaria por escolaridad se realizará en
a. La quincena del mes de febrero
b. Fin de los meses de febrero a septiembre
c. En casos excepcionales se podrán autorizar los pagos en fechas distintas a las
indicadas.
7. Importe
a. Asignación Pre – Escolar: S/. 455.00
b. Asignación Escolar: S/. 700.00
c. Asignación para Educación Especial: S/. 1260.00
ASIGNACIÓN EXTRAORDINARIA POR ESTUDIOS SUPERIORES
1. Requisitos
Los requisitos para poder solicitar la asignación por gastos de estudios superiores
son los siguientes:
a. Ser empleado de la empresa con contrato a plazo fijo o a plazo indeterminado.
b. Si el trabajador tiene contrato a plazo fijo, dicho contrato deberá tener una vigencia
mínima de 6 meses.
c. En general, la fecha de ingreso a la empresa deberá ser como mínimo el día 31
de diciembre del año anterior al año en que solicitará la asignación. Ello aplicará
a trabajadores con contrato a plazo fijo o indeterminado.
d. Tener hijos cuyas edades sean las indicadas en el numeral 4.2.
e. Presentar la documentación requisito (Ver numeral 6.2)
27
f. Otros criterios utilizados por la Gerencia de Administración de Personal, de ser el
caso.
2. Documentos requisito
Cada año en que el trabajador requiera de la asignación por gastos de estudios
superiores deberá presentar los siguientes documentos:
a. Solicitud de Asignación por Gastos de Estudios Superiores (Anexo 2) con la firma
del trabajador. (Declaración jurada)
b. En caso proceda de universidades particulares: la constancia de matrícula y/o el
documento de pago de la última pensión, vigente al momento del pago.
c. En caso proceda de universidades estatales: la constancia de que el alumno
estudiará por un año detallándose entre otros el ciclo que cursa.
d. En caso de escuelas o institutos de estudios superiores: La constancia de
matrícula, el documento de pago de la pensión, la constancia de que la carrera
dura 3 o más años y la constancia de que el título emitido es a nombre de la
Nación.
3. Gestión
a. En caso el trabajador desee solicitar la asignación por gastos de estudios
superiores deberá presentar su solicitud (Anexo 2) y la documentación requisito
a través del CSI – RRHH en Lima o de los encargados de RRHH en provincias.
b. El plazo para que el trabajador presente su solicitud de asignación por gastos de
estudios superiores será entre el mes de febrero y mes de septiembre de cada
año.
c. El CSI – RRHH en Lima o los encargados de RRHH en provincias tramitarán y
trasladarán las solicitudes a la Gerencia de Administración de Personal.
d. Sólo se gestionarán las solicitudes por estudios superiores correspondientes al
año en curso. No se aceptarán requerimientos de años anteriores.
4. Evaluación
28
La evaluación inicial de la solicitud será realizada por los responsables de gestión
de RRHH en los CSI en Lima o los encargados de RRHH en provincias. Ello será
considerado como un pre filtro antes de la aprobación final (autorización).
5. Autorización
Será llevada a cabo por la Gerencia de Administración de Personal quien
comunicará a RRHH Tgestiona para que proceda con el trámite del pago.
6. Pago
a. El depósito de la asignación por gastos de estudios superiores se podrá realizar
a fin de mes, entre febrero y septiembre.
b. En casos excepcionales se podrán autorizar los pagos en fechas distintas a las
indicadas.
7. Importe
El importe de esta asignación es S/. 455.00.
C) Gratificación por años de servicio
Será otorgado cada 5 añosa partir de 10 años de servicio en la empresa.
El monto otorgado varía entre las 0.5 y 4 remuneraciones según los años cumplidos.
Al cumplir 10 años, se le otorgará medio sueldo básico.
A los 15 años, se le otorgará un sueldo básico.
Al cumplir los 20 años de servicio, se le otorgarán 2 sueldos básicos.
A los 25 años, se le otorgarán 3 sueldos básicos.
Por último, a los 30, 35 y 40 años de servicio de le otorgarán 4 sueldos básicos.
Este beneficio será abonado en el mes en el que el trabajador cumple con el periodo
correspondiente.
D) Licencias
ALCANCE
Esta normativa será de aplicación a los trabajadores que tengan contrato a plazo
indeterminado, debiendo precisarse que dentro de la denominación de trabajadores están
también comprendidos los líderes de Telefónica del Perú S.A.A.
TIPOS DE LICENCIA
29
La empresa concederá licencias en los siguientes casos:
a. Licencia por motivos personales
Es una licencia sin goce de haber por un periodo mínimo de 1 mes y máximo de 1 año
que el trabajador podrá disponer para la atención de temas personales.
Este tipo de licencia está dirigida a todos los trabajadores de la empresa que tengan
como mínimo 10 años de servicio.
El trabajador que solicite esta licencia no debe tener vacaciones pendientes o deberá
hacer uso de los días pendientes de goce antes de iniciar la licencia.
El tiempo de otorgamiento entre licencias es de 1 año como mínimo y el otorga miento
así como el periodo de la licencia, serán aprobados por la Dirección de Recursos
Humanos.
b. Licencias por Becas auspiciadas por la Fundación Carolina y Telefónica
La empresa otorgará licencias sin goce de haber en los casos en que el trabajador
haya sido seleccionado para participar en una beca auspiciada por la Fundación
Carolina y Telefónica. El tiempo de duración de la licencia será la duración de la beca.
c. Licencias por Rotaciones Internacionales en las empresas del grupo Telefónica.
Son las licencias que se otorgan cuando un trabajador se incorpora transitoriamente
a una empresa del Grupo en el extranjero debido a haber sido seleccionado para
participar en un proyecto. De ser el caso, la Dirección respectiva del trabajador le dará
las facilidades que el caso requiera.
El trabajador seleccionado para una Rotación Internacional tendrá licencia con goce
de haber y la duración de la misma será la que dure la permanencia del trabajador en
la empresa receptora de la rotación.
Si el trabajador solicita vacaciones, éstas deberán ser coordinadas previamente con
su líder de proyecto en la empresa de destino. Con la validación del líder, el trabajador
las podrá solicitar a RRHH –Telefónica del Perú S.A.A. Cabe indicar que las
vacaciones no podrán ser registradas directamente en el sistema de Gestión
Vacacional de Telefónica del Perú S.A.A. Sin embargo, podrán ser tramitadas
directamente por la Gerencia de Administración de Personal.
d. Licencia por Quinquenio.
La cláusula sexta del Convenio Colectivo suscrito el 23 de noviembre de 2007 entre
30
Telefónica del Perú S.A.A. y el Sindicato Unitario de Trabajadores de Telefónica del
Perú S.A.A., establece que “(...) los trabajadores que cumplan 35, 40 y 45 años de
servicios tendrán derecho a gozar de 15 días de descanso remunerado en el curso de
los 12 meses siguientes a la fecha en que cumplan tales aniversarios de servicios”.
Por lo tanto, a dichos trabajadores la empresa les brindará una licencia con goce de
haber, con la salvedad de que ésta sí incluirá la participación de utilidades. Este
beneficio aplica incluso para los trabajadores que formen parte de los otros sindicatos
de la Empresa (Federación y Empleados), así como los no sindicalizados.
PROCEDIMIENTO PARA LA GESTIÓN DE LAS LICENCIAS
a. Licencias por motivos personales
 El trabajador enviará una solicitud de otorgamiento de licencia por motivos
personales a su generalista de Recursos Humanos o a la Dirección de Recursos
Humanos con un mes de anticipación al inicio del periodo de licencia solicitado.
En la solicitud deberá indicar el motivo y el periodo solicitado.
 La Gerencia de Administración de Personal deberá validar que el trabajador
cumpla con los requisitos necesarios para acceder a esta licencia. De cumplir
con los requisitos y previa coordinación con la Dirección del trabajador, la
Gerencia de Administración de Personal procederá a aprobar la licencia y
realizará las coordinaciones y trámites necesarios para su materialización.
 El trabajador suscribirá un documento que formalice la licencia otorgada por la
empresa y las condiciones de la misma.
 En caso la licencia no sea aprobada, la Gerencia de Administración de Personal
lo comunicará al trabajador y a su Dirección, indicando los motivos por los cuales
no aplicaría. El Generalista responsable será informado de esta decisión final.
b. Licencias por Becas auspiciadas por la Fundación Carolina
 Estas licencias serán otorgadas automáticamente por la Dirección de Recursos
Humanos.
 La Gerencia de Desarrollo comunicará oportunamente a la Gerencia de
Administración de Personal la relación de los becarios seleccionados a fin de
31
realizar las coordinaciones y las gestiones pertinentes en los sistemas de la
empresa.
 La Gerencia de Administración de Personal comunicará formalmente a cada
becario seleccionado el periodo de duración de su licencia; previamente el
trabajador deberá presentar su solicitud de licencia a la Dirección de Recursos
Humanos, la misma que deberá contar con el VB respectivo de su aprobación.
c. Licencias por Rotaciones Internacionales en las empresas del grupo Telefónica.
 Estas licencias serán otorgadas automáticamente por la Dirección de Recursos
Humanos.
 La Gerencia de Desarrollo comunicará oportunamente a la Gerencia de
Administración de Personal la relación de los trabajadores seleccionados para
los proyectos de rotación internacional a fin de realizar las coordinaciones y las
gestiones pertinentes en los sistemas de la empresa.
 La Gerencia de Administración de Personal comunicará formalmente a la
Dirección de cada trabajador seleccionado el periodo de duración de la licencia.
d. Licencias por Quinquenio.
 El solicitante que tenga derecho a solicitar esta licencia deberá coordinar el
periodo de goce con su jefe directo, quien a su vez deberá poner en conocimiento
de esta situación a la Dirección respectiva.
 Una vez autorizados los 15 días de descanso del trabajador, el jefe directo deberá
comunicar formalmente a la Gerencia de Administración de Personal las fechas
de inicio y fin del periodo de licencia que se deberá otorgar al trabajador por este
concepto. Para tal fin el trabajador deberá completar el Formato respectivo de
acuerdo con su jefe de los días que gozará dicho descanso, debiendo formalizarlo
con la firma del documento remitiendo a la Gerencia de Administración de
Personal para su trámite respectivo.
32
 La Gerencia de Administración de Personal deberá validar que el trabajador
cumpla con los requisitos necesarios para acceder a esta licencia. De cumplir con
los requisitos, la Gerencia de Administración de Personal procederá a aprobar la
licencia y realizará las coordinaciones y trámites necesarios para su
materialización.
 En caso la licencia no sea aprobada, la Gerencia de Administración de Personal
lo comunicará al trabajador y a su jefe directo, indicando los motivos por los
cuales no aplicaría.
E) Beneficios Exclusivos
Por ser trabajador de la empresa puedes acceder de manera exclusiva a promociones
con tarifas preferenciales en productos y servicios de la empresa.
Además Bienestar al Empleado busca tener alianzas estratégicas con los principales
proveedores del país obteniendo los mejores descuentos exclusivos y solo para nosotros.
Tarifas Corporativas
 Trío Corporativo
 Dúo Corporativo
 Tarifas corporativas en celulares
 Speedy Móvil
Descuentos Exclusivos
 Florerías
 Gimnasios
 Peluquerías
 Circos
 Cierra Puertas
Convenios Exclusivos
 Bancos
 Seguro Varios
 Seguro Vehicular
33
 Seguro Oncológico
3. SELECCIÓN
El objetivode las políticas de reclutamiento, selección e incorporación de personal es que
normalicen las acciones tomadas durante el proceso. Esta política se aplica a todas las
Direcciones de Telefónica del Perú.
Contamos condiferentestiposde búsquedasinternas,externasytercerizadas.Actualmente
son casi 5000 empleadosporloque el 90% de las búsquedassonpublicadas internamente
y si no encuentran a la persona idónea inician una búsqueda externa.
Las búsquedas externas pueden ser inhouse o tercerizada. Cuando es tercerizada
trabajamosconconsultorascomoLaborum, Pigmaleónytgestiona.Encasode procesosque
deben ser identificados por headhunting trabajamos con la consultora Transearch.
- Pruebas usadas: Machover, Wartegg, DISC, Wonderlic
- Tipo de entrevistas: Por competencias.
- Número de procesos mensuales: entre 80 y 100 personas.
- Tiempo que toma el reclutamiento: 45 días para áreas de soporte, 30 días para áreas
comerciales.
 Sobre la cobertura de las vacantes.
En Telefónica, una de nuestras prioridades como organización es promover y
destacar las oportunidades de desarrollo para todos los colaboradores, priorizando
a candidatos internos para la cobertura de las vacantes.
Por ello, hemos creado este espacio que busca promover las posibilidades de
movimientos al interior de la empresa.
Nuestra gestión está basada en un principio: Oportunidades para todos.
 Consideraciones
Sobre la postulación
o El proceso de reclutamiento y selección de personal interno será
responsabilidad de la Dirección de Recursos Humanos y se regirá en base
a la presente política.
34
o La publicación de vacantes se realiza a través de la intranet, se comunican
por correo electrónico y pueden estar dirigidas a las siguientes empresas
del Grupo:
-Telefónica Móviles
-Telefónica del Perú
-Telefónica Multimedia
-Telefónica Servicios Comerciales
-Media Networks Latin America.
-Fundación Telefónica
o Con el objetivo de impulsar permanentemente el aprendizaje y desarrollo
profesional de nuestros colaboradores, la empresa buscará rotar a
aquellas personas que en 36 meses hayan mantenido el mismo puesto o
función y por tanto no hayan tenido la oportunidad de acceder a nuevos
desafíos, retos y aprendizajes en el trabajo. Las rotaciones se harán en
función al perfil, conocimiento, experiencias acumuladas y proyección de
desarrollo.
o Las postulaciones se deben realizar dentro del periodo de publicación de
vacantes. Por ello, no se considerarán candidaturas fuera de este periodo.
o Para postular a una vacante que implique promoción, el candidato deberá
contar como mínimo con dos (2) años en la categoría actual (analista,
experto, jefe, etc.). En caso de trasvase, deberá estar por lo menos un año
en la nueva posición para postular a una promoción en otra empresa del
grupo.
o En el caso de movimientos horizontales entre direcciones y empresas del
Grupo Telefónica, el candidato deberá contar como mínimo con 1,5 años
en el puesto actual, política que rige para todas las categorías de la
organización.
o Para valorar los candidatos que postulan a una vacante, el Área de
Selección tendrá como filtro los siguientes aspectos:
-Formación académica
-Experiencia laboral
-Tener un desempeño satisfactorio validado en el proceso de meritocracia.
-Conocimientos específicos
o El comité evaluador para los procesos de selección está conformado por
el área solicitante (área o unidad que requiere la vacante), Recursos
Humanos y un cliente interno.
35
Sobre el movimiento del seleccionado
Una vez definido el candidato, se acordará con las áreas involucradas el
mecanismo y fecha efectiva de movimiento. El plazo no será mayor a 15 días
calendario. En caso de trasvase no será mayor a 30 días calendario a partir de la
elección de la persona y comunicación al jefe directo.
Sobre las condiciones y beneficios
o Dado el propósito de brindar oportunidades de desarrollo, la selección
interna no implica un cambio de condiciones salariales en el personal
elegido; especialmente en los casos de movimientos horizontales.
o Si la selección interna involucra un movimiento entre empresas del grupo,
la persona asume necesariamente los beneficios del negocio que lo recibe.
o Todas las movilizaciones entre empresas del grupo originadas por
convocatorias internas serán tratadas como trasvases dentro de la
organización e involucran una liquidación de beneficios en el negocio
anterior. En el contrato se incluirá una cláusula que exprese que se
respetará la fecha de ingreso corporativa.
4. BIENESTAR SOCIAL
A) Préstamos para el personal
Lo estipulado en esta normativa aplicará únicamente al personal empleado y ejecutivo
de Telefónica del Perú S.A.A. (la empresa)
En los aspectos operativos, la normativa alcanza a:
a. Gerencia de Administración de Personal
b. Gerencia de Comunicación y Servicios al Personal
c. Centros de Servicios Internos – RRHH (CSI)
TIPOS DE PRÉSTAMOS
a. Préstamo de salud
a.1 Requisitos
Los requisitos para poder solicitar un préstamo de salud son los siguientes:
36
Para empleados con contrato a plazo fijo:
 Laborar por más de 3 meses en la empresa
 El contrato deberá tener una duración mayor a 6 meses.
Para empleados con contrato a plazo fijo e indeterminado:
 No tener retenciones judiciales.
 Haber cancelado el 70% del préstamo anterior (si fuera el caso).
 El descuento mensual de sus haberes no podrá ser mayor al 40% del haber
neto.
a.2 Importe
El importe máximo del préstamo será de una remuneración básica mensual.
a.3 Descuentos
El reembolso del préstamo se efectuará mediante descuentos en la nómina del
empleado:
 Los descuentos serán mensuales durante 12 meses a partir del mes
siguiente de la fecha de otorgamiento del préstamo.
 El préstamo no generará intereses.
a.4 Gestión
En caso de requerir un préstamo por salud, el trabajador presentará su solicitud a
través de BIEM (oficinas de Bienestar al Empleado).
a.5 Evaluación
La evaluación de la solicitud del préstamo por salud será realizada por BIEM.
a.6 Autorización
La Gerencia de Comunicación y Servicios al Personal aprobará el préstamo y
gestionará el desembolso respectivo.
37
a.7 Pago
 Una vez aprobada la solicitud de préstamo por la Gerencia de Comunicación
y Servicios al Personal, dicha solicitud será pagada en un plazo aproximado
de 5 días útiles.
 Para los casos de los préstamos urgentes debidamente sustentados, estos
podrán ser pagados de inmediato por abono en cuenta o por emisión de
cheque.
b. Préstamo de retorno vacacional
b.1 Requisitos
Los requisitos para poder solicitar un préstamo de retorno vacacional son los
siguientes:
 Tener contrato a plazo fijo o indeterminado
 Laborar por más de 6 meses en la empresa
 No tener retenciones judiciales.
 Haber cancelado el 70% del préstamo anterior (si fuera el caso).
 El descuento mensual de sus haberes no podrá ser mayor al 40% del haber
neto.
 Completar los 30 días del periodo vacacional de goce.
b.2 Importe
El importe máximo del préstamo será de una remuneración básica mensual: Si el
trabajador tuviese pendiente el pago de un préstamo anterior, el saldo de ese
préstamo y el nuevo no podrá exceder en conjunto a una remuneración bruta.
b.3 Descuentos
El reembolso del préstamo se efectuará mediante descuentos en la nómina del
empleado:
38
 Los descuentos se harán en 6 cuotas mensuales a partir del mes siguiente
de su otorgamiento.
 Se aplicará un interés mensual del 40% de la TAMN.
b.4 Gestión
El trabajador que así lo requiera presentará su solicitud (Anexo 1) de préstamo por
retorno vacacional a través de los CSI en Lima o de los encargados de RRHH en
provincias.
b.5 Evaluación
La evaluación de la solicitud del préstamo se realizará a través del Módulo de
Gestión Vacacional de RRHH Tgestiona.
b.6 Autorización
Será llevada a cabo por los responsables de Gestión de RRHH en los CSI en Lima
o los encargados de RRHH en provincias.
b.7 Pago
a. Una vez aprobada la solicitud de préstamo, se efectuará el abono en cuenta el día
30 de cada mes, considerando la programación de vacaciones.
b. En caso, el retorno vacacional se realice en los primeros 7 días del mes siguiente
al pago, éste se realizará el día 30 del mes anterior.
c. Préstamo escolar
c.1 Requisitos
 Los requisitos para poder solicitar un préstamo escolar son los siguientes:
 Tener contrato a plazo fijo o indeterminado
 Laborar por más de 6 meses en la empresa
 Haber superado el periodo de prueba. (3 meses)
 No tener retenciones judiciales.
 Haber cancelado el 70% del préstamo anterior (si fuera el caso).
39
 El descuento mensual de sus haberes no podrá ser mayor al 40% del haber
neto.
c.2 Importe
El importe máximo del préstamo será de una remuneración básica mensual.
c.3 Descuentos
El reembolso del préstamo se efectuará mediante descuentos en la nómina del
empleado:
 Los descuentos se harán en 10 cuotas mensuales, a partir del mes siguiente
de su otorgamiento.
 No genera intereses.
c.4 Gestión
 Si el trabajador efectúa su solicitud en el mes de febrero, dicha solicitud
deberá ser gestionada a través de Intranet. El sitio de Intranet se activa
únicamente durante del mes de febrero y es comunicado al personal en
general.
 Si la solicitud es en los meses siguientes hasta el 30 de septiembre, el
trabajador entregará su solicitud llena (Anexo 2) al CSI, quien remitirá a la
Gerencia de Administración de Personal la documentación con los sustentos
requeridos para este fin.
c.5 Evaluación
La evaluación de la solicitud del préstamo la realizará la Gerencia de Administración
de Personal de acuerdo con el cronograma establecido para tal fin.
c.6 Autorización
La autorización del préstamo se podrá realizar de las siguientes dos maneras:
 Manera automática: Vía intranet hasta las fechas límites indicadas.
40
 Vía física: Para aquellas solicitudes entregadas a los CSI en Lima y a los
responsables de RRHH en provincias de acuerdo con el cronograma de
entrega de información.
c.7 Pago
Una vez aprobada la solicitud de préstamo, se efectuará el pago el 15 de febrero de
manera masiva, y durante los meses de marzo a septiembre los pagos se realizarán
de manera individual vía abono en cuenta a fin de mes.
d. Préstamo para estudios superiores
d.1 Requisitos
Los requisitos para poder solicitar un préstamo para estudios superiores son los
siguientes:
 Tener contrato a plazo fijo o indeterminado
 Laborar por más de 6 meses en la empresa
 Haber superado el periodo de prueba. (3 meses)
 Haber cancelado el 70% del préstamo anterior (si fuera el caso).
 El descuento mensual de sus haberes no podrá ser mayor al 40% del haber
neto.
d.2 Importe
El importe máximo del préstamo será de una remuneración básica mensual.
El saldo de un préstamo actual más un préstamo anterior no excederá una
remuneración básica.
d.3 Descuentos
41
El reembolso del préstamo se efectuará mediante descuentos en la nómina del
empleado:
 Los descuentos se harán en 10 cuotas mensuales, a partir del mes siguiente
de su otorgamiento.
 No generará intereses.
 El préstamo podrá ser a cuenta de utilidades del ejercicio siguiente sólo en
los casos en que así lo faculten las condiciones de los Acuerdos en
Convenio Colectivo.
d.4 Gestión
El trabajador entregará su solicitud (Anexo 2) llena al CSI, quien remitirá a la
Gerencia de Administración de Personal la documentación con los sustentos
requeridos para este fin.
La fecha límite de entrega de la solicitud será el día 9 de cada mes.
d.5 Evaluación
La evaluación de la solicitud del préstamo la realizará la Gerencia de Administración
de Personal de acuerdo con el cronograma establecido para tal fin.
d.6 Autorización
Este préstamo es a decisión del trabajador.
d.7 Pago
Una vez aprobada la solicitud de préstamo, se efectuará el pago a fin de mes.
e. Préstamo excepcional
e.1 Requisitos
Dado que este préstamo se otorgará en casos excepcionales, BIEM 11 evaluará
directamente las solicitudes.
e.2 Importe
42
El importe máximo del préstamo será de una remuneración básica mensual.
e.3 Descuentos
El reembolso del préstamo se efectuará mediante descuentos en la nómina del
empleado:
 Los descuentos se harán en 12 cuotas mensuales, a partir del mes siguiente
de su otorgamiento.
 No genera intereses.
e.4 Evaluación
La evaluación de la solicitud se efectuará en BIEM según el cronograma establecido
por dicha área para tal fin.
e.5 Autorización
La autorización será dada por BIEM.
e.6 Pago
 Una vez aprobada la solicitud de préstamo, se efectuará el pago a fin de
mes.
 Excepcionalmente se procederá a solicitar un pago inmediato por abono en
cuenta o emisión de cheque que estará disponible en un promedio de 7 a
10 días.
f. Préstamo administrativo
f.1 Requisitos
Los requisitos para poder solicitar un préstamo administrativo son los siguientes:
 Ser experto, supervisor o jefe.
 Llenar la solicitud de préstamo.
 Contar con capacidad de pago.
 No tener saldo pendiente por concepto de préstamos.
43
f.2 Importe
El importe máximo del préstamo será de dos remuneraciones básicas mensuales.
f.3 Descuentos
En general, los descuentos se realizarán entre 12 y 24 cuotas mensuales a partir del
mes siguiente de su otorgamiento, dependiendo de la capacidad de pago del
solicitante. Los descuentos se harán a través de los haberes del trabajador.
f.4 Gestión
La gestión del préstamo será efectuada directamente por la Gerencia de
Administración de Personal luego de que el trabajador le entregue su solicitud. El
plazo máximo de entrega de solicitudes serán los días jueves de cada semana.
(12:00 hrs.)
f.5 Evaluación
La evaluación de la solicitud se efectuará en el Comité de Evaluación de la Gerencia
de Administración de Personal. Dichas evaluaciones se realizan sólo los viernes de
cada semana.
f.6 Autorización
Sólo con la firma del trabajador en su solicitud.
(*) La Gerencia de Administración de Personal se reserva el derecho de aceptar o
denegar la solicitud según corresponda.
f.7 Pago
Una vez aprobada la solicitud de préstamo, el pago se efectuará vía abono en cuenta
o a través de cheque de gerencia a los 7 días útiles de haber sido aprobado.
B) Chequeo Médico
 Anualmente todos los trabajadores pasan por un chequeo médico completo, el cual,
generalmente, se realiza en el mes de Octubre.
44
 En coordinación con Rímac EPS se contrata un proveedor especializado a fin de llevar
a cabo el chequeo en cada una de nuestras sedes.
C) Unidades Médicas
 Las Unidades Médicas son los tópicos ubicados en las instalaciones de Telefónica,
donde se brinda atención primaria.
 Actualmente en cada sede se cuenta con una Unidad Médica.
 Se brindan atenciones médicas por especialidades; como: Gastroenterología,
Dermatología, Otorrino, etc.
D) Asignación por Defunción
 Beneficio que se aplica en caso de fallecimiento de los familiares directos del trabajador
debidamente inscritos en la empresa.
 El monto asciende a S/ 5,000
Para la inscripción de familiares deben contactar a su OAP( Oficina Administrativa) y
presentar los siguientes documentos:
 En el caso de Padres : Copia del DNI legalizado
 En el caso de Cónyuge : Original de Acta de matrimonio civil y copia del DNI
 En el caso de Conviviente: Declaración Notarial de Convivencia.
 En el caso de Hijos: Partida de Nacimiento en Original y emitido por la Reniec.
E) Reembolso por Capilla Ardiente y Salón Velatorio
1. Es el monto que se recibe por gastos de sepelio hasta un máximo de S/. 1,100.
2. Reembolso y Capilla Ardiente se realizará a través del Scotiabank
3. La factura de la Funeraria debe emitirse a:
45
Nombre de: Telefónica del Perú S.A.A
RUC: 20100017491
Descripción: Servicios Funerarios
F) Fondo de Ayuda Mutua
 El aporte al FAM es mensual y variable dependiendo del número de fallecidos en el
mes.
 En caso de fallecimiento de un dependiente el trabajador recibe la suma de S/.
15,000.
 En caso de fallecimiento del trabajador sus herederos legales reciben la suma
de S/. 30,000.
 Las inscripciones y/o modificaciones se realizan una vez al año en el mes de Junio.
G) Seguro de Vida "Ley"
 Beneficio que se otorga a los trabajadores desde el primer día de labores y es
asumido íntegramente por la empresa.
 Cubre contingencias derivadas de los casos de muerte o invalidez permanente.
Los montos asegurados son:
Trabajador con más de 4 años de servicio:
Muerte Natural 20 remuneraciones
mensuales
Muerte Accidental 40 remuneraciones
mensuales
Invalidez Total y Permanente por accidente 40 remuneraciones
mensuales
Trabajador con menos de 4 años de servicio:
Muerte Natural 24 remuneraciones
mensuales
Muerte Accidental 24 remuneraciones
mensuales
Invalidez Total y Permanente por accidente 24 remuneraciones
mensuales
46
5. REMUNERACIONES
A) Fecha de pago
En Telefónica existen 2 modalidades de pago. La primera, en la cual se deposita
automáticamente en cuenta de haberes 2 veces al mes; es decir el día 15 de cada mes,
la mitad del salario, y el día 30 la otra mitad.
La segunda modalidad, consiste en depositar el integro del sueldo, el ultimo dia del mes,
30 o 31, según corresponda.
B) Bono vacacional
ALCANCE
a. Personal empleado de Telefónica del Perú S.A.A.
b. Gerencia de Administración de Personal: Respecto de las coordinaciones para el pago
del bono y velar por el cumplimiento de la presente normativa.
BASE
a. Normativa de Vacaciones – Telefónica del Perú S.A.A. (RRHH / GAP / NOR / 014)
b. Convenio Colectivo de Trabajo (Celebrado entre Telefónica del Perú S.A.A. y el
Sindicato Unitario de Trabajadores de Telefónica del Perú S.A.A. el 23 de noviembre
de 2007)
c. Convenio Colectivo de Trabajo (Celebrado entre Telefónica del Perú S.A.A. y la
Federación de Trabajadores de las Empresas de Telefónica en el Perú el 20 de
diciembre de 2007)
IMPORTE Y OPORTUNIDAD DE PAGO
a. Importe:
a.1 Por el primer año de vigencia del Convenio Colectivo (periodo entre el 01 de
diciembre de 2006 al 30 de noviembre de 2007), el importe es S/. 500.00.
a.2 A partir del segundo año de vigencia del Convenio Colectivo (periodo del 01 de
diciembre de 2007 en adelante), el importe es S/. 2 000.00.
b. Oportunidad de pago: El pago se efectúa una sola vez por periodo; antes de que
el trabajador inicie su descanso vacacional según el cronograma de vacaciones acordado
con su jefe directo, siempre que continúe laborando a la fecha en que le corresponda
hacer uso de sus vacaciones y, teniendo en consideración las fechas de corte del
cronograma de información de incidencias.
47
PAGO DEL BONO VACACIONAL
a. El pago del bono vacacional se efectuará a través de la cuenta de pago de haberes en
la primera o la segunda quincena del mes, según sea el caso.
b. Para poder percibir este pago, el trabajador deberá haber ganado su periodo
vacacional correspondiente. Por ningún motivo se efectuará este pago en caso el
trabajador goce de sus vacaciones por adelantado.
c. En caso un trabajador goce de sus vacaciones por adelantado, no percibirá el pago del
bono vacacional hasta la fecha en que haya ganado su derecho de goce vacacional.
En esta situación, el pago del bono se efectuará en el mes de la fecha del derecho de
goce vacacional.
d. Si el trabajador ha ganado su derecho de goce vacacional y sus vacaciones no han
sido programadas para dicha fecha, no percibirá el pago del bono vacacional. El pago
del bono se efectuará en el mes en que haya programado efectivamente sus
vacaciones.
e. El trabajador podrá hacerse acreedor a este bono vacacional cuando haya gozado
como mínimo de 7 días consecutivos del periodo vacacional correspondiente. En caso
el periodo de goce registrado sea inferior a 7 días, no se hará efectivo este pago.
f. Para los casos en que se programen promociones vacacionales (no consecutivas)
durante un año y la suma de dichos días pudiera ser igual o mayor a 7, no aplicará el
pago del bono vacacional.
g. La Gerencia de Administración de Personal será la responsable de velar por el
cumplimiento del pago del bono a través de los pagos de haberes respectivos.
h. En caso, exista algún problema en el proceso operativo, la Gerencia de Administración
de Personal será la responsable de efectuar las verificaciones del caso y las
coordinaciones necesarias para esta atención.
i. De existir excepciones, éstas deberán contar con los sustentos respectivos y serán
aprobadas únicamente por la Dirección de Recursos Humanos.
RESPONSABILIDAD DE LOS JEFES Y LOS TRABAJADORES
a. La contingencia de montos indemnizatorios por el uso no oportuno del descanso físico
vacacional es responsabilidad del jefe y del trabajador.
b. Por su parte, el trabajador está en la obligación de hacer efectivo su descanso
vacacional en la oportunidad establecida por acuerdo de partes o por decisión de la
empresa. En caso contrario, si luego de las revisiones respectivas se determina que
48
el trabajador ya ha percibido el bono vacacional con anterioridad y no ha gozado de
sus vacaciones, éste le será descontado de su pago de haberes respectivo.
INFRACCIONES A LA NORMATIVA DE PAGO DEL BONO VACACIONAL
Las siguientes acciones implican infracciones a la normativa “Pago del Bono Vacacional”,
por lo que se calificarán como faltas laborales, serán sancionadas según la naturaleza de
la falta y las circunstancias objetivas, pudiendo incluso su reiteración ser considerada
como falta grave y es aplicable a los jefes y trabajadores:
a. Hacer reprogramaciones de vacaciones, es decir, que el trabajador haga uso del
descanso físico en una fecha distinta a la que aparece registrada en el sistema y que
fuera previamente informada a Recursos Humanos, luego de haber percibido el pago
del bono vacacional. Esta falta será considerada como muy grave desde su inicio.
b. Programar vacaciones sin gozarlas físicamente, con la finalidad de percibir el bono
vacacional como un adelanto a manera de ayuda económica por el motivo que fuere.
En este sentido, no podrá aceptarse ninguna justificación o sustento que ampare el
pago del bono vacacional como adelanto.
C) Bono por disponibilidad
NATURALEZA DE LA BONIFICACIÓN
El bono obedece a la disponibilidad que tiene el trabajador para la coordinación de la
atención técnica y especializada de una incidencia en la red y/o los sistemas de la red de
manera no presencial. Esta disponibilidad es programada por el área y está al servicio de
la empresa y se da por necesidad de servicio.
Cabe resaltar que el trabajador en el ejercicio de esta disponibilidad puede efectuar
coordinaciones telefónicas y vía acceso remoto a los servidores, infraestructura o
sistemas de la empresa puede efectuar algunas operaciones para resolver o derivar la
solución de la incidencia a otra área, razón por la cual es viable la atención de la
incidencia a cualquier hora del día.
El bono por disponibilidad tiene carácter remunerativo y está sujeto a todos los
descuentos, retenciones y aportes que establece la ley para estos efectos.
ALCANCE
49
La presente norma es de aplicación en el ámbito nacional y sólo al personal no mando
de la Dirección de Gestión de Red cuya función involucra atención técnica y especializada
de las incidencias que afecten o pongan en riesgo la disponibilidad del servicio de
telefonía móvil.
Este bono se otorgará al personal comprendido en el alcance de la presente normativa si
y sólo si son asignados por sus áreas en la condición de disponibilidad especificada en
la naturaleza de la bonificación.
Si el trabajador es asignado a otras funciones no comprendidas en el alcance o es
trasladado a otra área este bono automáticamente desaparece.
MONTO ECONÓMICO DE LA BONIFICACIÓN
1. Aquel trabajador que durante todo el mes esté comprendido en el ámbito de esta
normativa, recibirá el bono por disponibilidad de S/. 500.00.
2. Aquel trabajador que por cada semana esté comprendido en el ámbito de la presente
normativa, recibirá la bonificación por disponibilidad de S/200.00.
3. Si el trabajador labora por más de dos semanas, se le abonará el bono por
disponibilidad completo es decir S/. 500.00
PROCEDIMIENTO
1. Las áreas involucradas deben contar con una programación mensual de la condición
de disponibilidad del personal. El trabajador que no esté programado no tendrá
derecho al pago del bono.
2. Las áreas deben reportar a la Gerencia de Administración de Personal (VP Recursos
Humanos) la relación de personal que ha sido designado en la condición de
disponibilidad, tomando en consideración las precisiones que al respecto se indiquen.
3. La Gerencia de Administración de Personal (VP Recursos Humanos) remitirá un
cronograma para la entrega de información y dará la instrucción para el pago de la
bonificación vía nómina
50
4. Este bono se pagará en la nómina del mes siguiente a su designación, mediante el
pago en planillas de fin de mes.
5. Cabe indicar que este bono será revisado cada fin de año, y es potestad de la empresa
modificar este beneficio y/o formas de otorgamiento de ser el caso. Este bono no
excluye los pagos por sobre tiempos que pudieran darse.
6. Las personas que tienen derecho a este bono necesariamente deberán tener acceso
remoto a los servidores y programas que el área disponga a efectos de poder realizar
las labores correspondientes.
6. POLITICA CORPORATIVA DE SEGURIDAD DE LA INFORMACION
1. Objeto de la Política
El Comité Ejecutivo de Telefónica reconoce como activos estratégicos la información y los
sistemas que la soportan, por lo que manifiesta su determinación en alcanzar los niveles de
seguridad necesarios que garanticen su protección.
El objeto de la Política Corporativa de Seguridad la Información es proporcionar las
directrices para garantizar la seguridad de la información y mejorar la calidad de los servicios
que el Grupo Telefónica ofrece a sus clientes en cada una de sus empresas.
2. Alcance
Esta política abarca a toda la información utilizada por Telefónica para el desarrollo de sus
actividades y es aplicable, con carácter obligatorio, las distintas empresas del Grupo
Telefónica, así como a las entidades colaboradoras involucradas en la utilización de la
información y los sistemas.
Las relaciones con dichas entidades colaboradoras deben de estar amparadas siempre por
los contratos de prestación de servicios correspondientes, incluyendo cláusulas de garantías
en el uso de la información.
La política de seguridad será de aplicación en todas las fases del ciclo de vida de los datos:
generación, distribución, almacenamiento, procesamiento, transporte, consulta y
destrucción; y de los sistemas que los procesan: análisis, diseño, desarrollo, implantación,
explotación y mantenimiento.
Esta política persigue la adopción de acciones destinadas a preservar las cuatro
componentes básicas de la seguridad aplicadas a la información:
Confidencialidad: Garantizar que a los datos y a los sistemas solo accedan personas
debidamente autorizadas.
51
Integridad: Garantizar la exactitud de la información y de los sistemas contra alteración,
pérdida o destrucción, ya sea de forma accidental o fraudulenta.
Disponibilidad: Garantizar que la información y los sistemas pueden ser utilizados en la forma
y tiempo requeridos.
Auditabilidad: Garantizar que cualquier acción o transacción pueda ser relacionada
unívocamente asegurando el cumplimiento de controles claves establecidos en las
correspondientes normativas.
3. Marco Jurídico
Telefónica adquiere el compromiso de velar por el cumplimiento de la legislación vigente en
materia de protección y seguridad de la información y de los sistemas aplicable a todos sus
procesos de negocio en aquellos países en los que opere.
4. Organización y Responsabilidades
La función de seguridad reside en la Dirección General Adjunta de Seguridad
Corporativa. Con dependencia funcional y autoridad delegada de ésta, el responsable de
seguridad en cada empresa canaliza las directrices y normativas hacia las distintas empresas
del Grupo Telefónica.
Los propietarios de la información, en cumplimiento de las normativas de seguridad,
implantarán los controles necesarios asistidos por la organización de seguridad.
Las organizaciones depositarias de la información son responsables de la seguridad de
plataformas, redes e infraestructura de los sistemas, dando servicio a las distintas empresas
del Grupo Telefónica propietarias de la información, conforme a las necesidades de seguridad
que estas demanden de acuerdo a las normativas establecidas.
Todo usuario de los sistemas es responsable del uso adecuado que haga de los mismos y de
cumplir con los controles establecidos.
5. Clasificación de la Información
Toda información deberá estar clasificada en virtud de su importancia para la organización y
ha de ser tratada según dicha clasificación, acorde a lo dispuesto en la normativa sobre
clasificación y tratamiento de la información.
6. Aplicación de la Política de Seguridad
Con objeto de poder aplicar las líneas de actuación expuestas en esta política, se precisa la
definición, elaboración, implantación y mantenimiento de planes de seguridad, tanto de ámbito
corporativo como en cada empresa del Grupo, que recojan:
• El conjunto de normativas, estándares, guías y procedimientos operativos que determinen
la forma adecuada de actuar en materia de seguridad.
52
• Los proyectos de inversión que doten de medios necesarios para laconsecución de estos
objetivos.
• La organización responsable de gestionar la seguridad.
• Los métodos de control, revisión y ajuste que permitan verificar el correcto funcionamiento
de los Planes de Seguridad.
La elaboración de los planes de seguridad deberá acompañarse de procesos formales de análisis
y gestión de riesgos que permitan implantar las soluciones idóneas, o bien asumir los riesgos
asociados a las desviaciones respecto de estas soluciones.
7. Formación y Concienciación
El método más efectivo de mejorar la seguridad es mediante la formación continuada y su
incorporación a la actividad laboral.
Dentro de los planes de formación se incluirán cursos específicos sobre seguridad de la
información acorde con el área destinataria: Dirección, técnicos, administradores y usuarios
de los sistemas. Asimismo se realizarán campañas de concienciación sobre seguridad
dirigidas a todo el personal, proveedores y clientes de Telefónica a través del medio que se
considere más efectivo.
8. Auditoría
Los sistemas de información se someterán periódicamente a auditorías internas o externas
con la finalidad de verificar el correcto funcionamiento de los planes de seguridad,
determinando grados de cumplimiento y recomendando medidas correctoras.
9. Planes Específicos
Cualquier plan específico sobre seguridad de la información deberá ajustarse a las
disposiciones y recomendaciones de carácter más general y superior del presente documento.
10. Efectividad
La Política Corporativa de Seguridad de la Información entrará en vigor desde el mismo día
de su publicación.
7. POLITICA DE CALIDAD AMBIENTAL
Telefónica, en su compromiso de contribuir al bienestar de las personas, pone al servicio de
la sociedad las Tecnologías de la Información y las Comunicaciones (TIC) como motor del
desarrollo sostenible. La Compañía reconoce la importancia que el medio ambiente tiene
para el progreso económico y social.
53
Por ello, trabaja para minimizar el impacto ambiental de sus actividades, promoviendo las
mejores prácticas de gestión en todos los países donde está presente; la adopción de
criterios ambientales en el despliegue de la red; y la participación de todos los empleados
en la consecución de estos logros.
Asimismo, apuesta por la innovación como motor para la sostenibilidad, no sólo para
minimizar la huella sobre el medio ambiente, sino también para ofrecer a sus clientes,
servicios que contribuyen a reducir el uso energético y el consumo de recursos naturales.
Con este doble objetivo el sector TIC está en el centro de la solución.
La Política Ambiental del Grupo Telefónica establece las siguientes líneas de actuación:
1. Garantizar el cumplimiento de la legalidad vigente y de todos aquellos compromisos
voluntarios que Telefónica suscriba en materia de medio ambiente; y adoptar, de forma
complementaria y conforme al principio de precaución, normas y directrices internas más
restrictivas allí donde no existe un desarrollo de la legislación ambiental adecuado.
2. Implantar sistemas de gestión ambiental que prevengan y reduzcan los impactos
negativos que las actividades e infraestructuras puedan causar sobre el medio ambiente,
identificando y extendiendo las mejores prácticas en todo el Grupo.
3. Aplicar la mejora continua en toda la Compañía, mediante la evaluación sistemática y
periódica del comportamiento ambiental a través de un índice específico, y el
establecimiento de objetivos ambientales.
4. Hacer un uso sostenible de los recursos naturales, promoviendo la compra de productos
cuyo origen y fabricación sean más respetuosos con el medio ambiente; minimizando el
consumo de materias primas y la generación de residuos; y fomentando el reciclado, la
recuperación de materiales y el tratamiento adecuado de residuos.
5. Transmitir a la cadena de suministro y proveedores de servicios los procedimientos y
requisitos ambientales relativos a su actividad con Telefónica y asegurar el cumplimiento
de los mismos.
6. Establecer los procesos necesarios para garantizar la comunicación, sensibilización y
formación en materia ambiental de los empleados del Grupo Telefónica.
7. Hacer público anualmente el comportamiento ambiental de la Compañía, incluyendo los
indicadores más relevantes y los objetivos alcanzados.
8. Ayudar a combatir el cambio climático, a través de la reducción interna de emisiones de
Gases de Efecto Invernadero, y el desarrollo de servicios y productos que contribuyan a
que otros sectores puedan reducir sus emisiones.
9. Promover la creación de servicios de telecomunicación que contribuyan al desarrollo
sostenible de la sociedad.
10. Trabajar con otras organizaciones en la búsqueda de modos de desarrollo más
sostenibles.
54
XVI. HISTORIAS CELEBRES
Pedro Oballe
Pedro Oballe inició su trayectoria en la empresa en 1998 como
auxiliar de oficina en la Vicepresidencia de Comunicaciones de
Empresa. A comienzos del 2007, paso a trabajar en el área de
Mantenimiento e Infraestructura como auxiliar administrativo en
la Dirección de Redes y Sistemas, hasta que este año postuló
al cargo de analista y en un plazo de 15 días fue promovido.
Él buscaba otras oportunidades esperando conocer más acerca
de Telefónica especialmente le atraía el tema de los costos y
las finanzas. Afortunadamente, se abrió la vacante en el segmento Empresas y no dudó en postular.
Pedro ya se encuentra ubicado en el local de Basadre desde hace tres meses, trabajando como
analista de control de gastos y proyectos junto a un equipo de seis personas. Este emprendedo r
trabajador no dejó de mencionar lo a gusto que se encuentra en su nuevo cargo y no duda en
recomendar a otras personas que lo intenten y apuesten por sí mismos:
“Postulen porque es una gran oportunidad para desarrollarse personal y profesionalmente dentro de
la empresa donde ya están laborando. Esto te permite conocer diferente áreas y/o procesos de
Telefónica que a veces uno desconoce”, comentó.
Por otro lado, Pedro destacó la gran variedad de oportunidades que la empresa ofrece a su personal,
que permite que el trabajador no se quede estancado en un lugar sino que logre continuamente
superarse, y sobre la rapidez del proceso el cual lo ha dejado bastante satisfecho.
Finalmente, agradeció el apoyo recibido por su nueva área y por todo el conocimiento que le están
impartiendo. Al igual que Pedro, dieciocho colaboradores de distintas áreas han sido promovidos,
recientemente, como analistas. Atrévete a postular mediante las publicaciones de los martes y
jueves.
55
Julio Pérez Leyva
Julio Pérez, ingeniero industrial graduado en la Pontificia
Universidad Católica del Perú, fue seleccionado como
nuevo analista de Compras en el proceso de selección
desarrollado para esa plaza en una experiencia que no
dudamos será provechosa para su desarrollo profesional
y que cumplirá con éxito.
Así como él, muchos colaboradores han sido impulsados
a seguir su desarrollo profesional en otras áreas, gracias a que se contaba con información relevante
sobre su formación y experiencia.
Julio ingresó a la compañía como joven ejecutivo de la Supervisión de Prefactura, luego trabajó como
analista en la Supervisión de Análisis de rechazos de Facturación y finalmente como Analista de la
Jefatura de Desarrollo de Productos y Servicios.
“Para mí han sido los mejores 11 años de mi vida, he convivido y aprendido de todos mis compañeros
de quienes me llevo el mejor de los recuerdos”, acota, emocionado Julio.
A la par de su experiencia profesional, ha concluido una maestría en Ingeniería Industrial en la
Universidad Ricardo Palma y en la actualidad cursa el octavo ciclo de la carrera de Derecho y
Ciencias Políticas en la Universidad Peruana Los Andes (UPLA).
Él está muy motivado por el nuevo encargo y luego de agradecer por la confianza depositada ha
prometido poner todo de su parte para el cumplimiento de los objetivos que se le encomienden.
“A mí me animó a postular la convicción de que nunca es tarde para cambiar el rumbo de tu vida,
salir de tu zona de confort y asumir nuevas responsabilidades. Por ahora me encuentro cerrando
temas pendientes y realizando las transferencias respectivas. Tengo muchas ganas de poder
demostrar los conocimientos adquiridos en estos años e ir adaptándome a mis nuevas funciones”.
Julio está muy agradecido por la confianza depositada. Le deseamos la mejor de las suertes.
56
Selenia Neyra Zapata
Selenia Neyra inició su trayectoria en la empresa, en el
año 2004, como asesora de tiempo compartido en Atento.
Hoy es la actual supervisora del soporte de ventas para
todo el segmento negocio.
Gracias a sus deseos de seguir desarrollándose como
profesional en la empresa, ha realizado varios diplomados
en temas como marketing, ventas, recursos humanos y
finanzas, lo que la ha llevado hasta donde está, siendo
administradora de profesión, graduada en la Universidad de Ciencias Aplicadas (UPC).
Cuando Selenia supo que se abrió una vacante para el puesto de supervisora en su área, decidió
postular sin dudarlo, uno de los motivos que la impulsó a hacerlo fue el asumir nuevos retos y
desafíos en la compañía.
Desde que ingresó a Telefónica ella se ha esforzado mucho por lograr sus objetivos, y aspira a que
todos tengan las mismas oportunidades de desarrollo que ella tuvo.
“Siempre y cuando te esfuerces, la empresa busca tu crecimiento” dice al referirse a las
oportunidades laborales que brinda Telefónica a sus propios trabajadores, para ella es una gran
motivación al desarrollo personal y un plus que la empresa se preocupe por tus intereses a través
de los procesos de selección interna.
Entre el trabajo y los estudios constantes, Selenia sabe manejar su tiempo para pasar momentos
de diversión realizando diversas actividades como: ir al gimnasio, participar en maratones de baile,
leer un buen libro y salir a tomar una taza de café con sus compañeros de trabajo y amigas.
Tú que estás buscando desarrollarte en otras áreas, anímate y postula a las vacantes que se
publican los días martes y jueves.
57
Alberto Rojas
Alberto Rojas inició su trayectoria en la empresa en el año
1996 como técnico en mantenimiento de planta externa,
en el año 2007 pasó a Telefónica Servicios Técnicos como
analista y hasta el mes de mayo se desempeñó como
analista de relacionamiento de terceros en la Dirección
Servicio Técnico al Cliente.
Alberto se animó a postular al puesto de analista de
Capacitación en la Dirección de Recursos Humanos
debido a que se encuentra cursando una maestría en Recursos Humanos en Esan y porque quería
empezar a trabajar en dicha área.
En el puesto actual, en el que ya lleva cuatro meses, él se encarga de gestionar capacitaciones
internas, controlar los centros de formación, programar cursos y proyectos como el e-learning.
Alberto disfruta mucho de realizar estas actividades en donde logra contribuir al desarrollo de
personas y a la vez sigue profundizando su vocación.
Alberto sigue aprendiendo cosas nuevas y conociendo a muchas personas con las cuales dice
sentirse muy cómodo, para él es importante haber tomado la decisión de cambiar ya que se siente
satisfecho con su puesto actual.
Para él, las oportunidades que brinda Telefónica a sus empleados son sumamente importantes, ya
que te permiten postular a lo que se ajusta a tu perfil. “Hay oportunidades para todos. Hay que tomar
el riesgo de buscar un futuro mejor y apostar por un puesto acorde a tu perfil”.
Tú que estás buscando desarrollarte en otras áreas, anímate y postula a las vacantes que se
publican los días martes y jueves.
58
XVII. NORMATIVA DE CESES
ALCANCE
Lo estipulado en esta normativa aplicará únicamente al personal de Telefónica del Perú
S.A.A.
En los aspectos operativos, la normativa alcanza a:
a. Gerencia de Administración de Personal (Dirección de Recursos Humanos)
b. Jefatura de Relaciones Individuales (Gerencia de Relaciones Laborales – Dirección
de Recursos Humanos)
c. Jefatura de Selección (Gerencia de Desarrollo y Clima Laboral – Dirección de
Recursos Humanos)
d. Dirección de Administración (Dirección Servicios Comerciales y Administrativos)
e. Gestión y Desarrollo Humano (Tgestiona) - En adelante, Recursos Humanos –
Tgestiona.
f. Seguridad y Protección (Tgestiona) - En adelante, Seguridad – Tgestiona.
g. Tecnología y Sistema de Información (Tgestiona) - En adelante, TSI – Tgestiona.
TIPOS DE CESES
a. Renuncia Voluntaria
La renuncia es el acto jurídico unilateral a través del cual el trabajador manifiesta en
forma libre y voluntaria su decisión de dar por resuelto o extinguido el contrato de
trabajo.
b. Cese por vencimiento de contrato o convenio
Este cese aplica únicamente para los contratos a plazo fijo y para los convenios de
prácticas, los cuales tienen una fecha de finalización de su vigencia.
c. Cese por despido
El despido es la decisión unilateral de la empresa en virtud de la cual se da por
resuelto o extinguido el vínculo laboral debido a alguna causa relacionada con la
capacidad o la conducta del trabajador.
COORDINACIONES PREVIAS
1. Renuncia voluntaria
59
a. El trabajador comunicará a su jefe directo la fecha que solicita para su cese con
un plazo mínimo de 30 días previos al cese y presentará su carta de renuncia,
con el modelo que aplique según su caso. Ver el Anexo 1 para el caso de
practicantes y jóvenes ejecutivos, y el Anexo 2 para el caso de empleados y
ejecutivos.
b. En caso la carta se presente en menos tiempo del indicado en el numeral 4.1.a.,
el trabajador podrá colocar que desea prestar servicios hasta el día “x” , y
solicitará la exoneración del plazo de ley de 30 días. Es potestad de la empresa
el aprobar o no dicha solicitud.
c. El jefe directo evaluará la carta de renuncia recibida y colocará su firma y sello en
señal de aprobación.
d. El jefe directo enviará la carta de renuncia original debidamente firmada y sellada
a la Gerencia de Administración de Personal para que realice las verificaciones
necesarias y las acciones requeridas para materializar la renuncia.
e. El jefe directo coordinará con su generalista la fecha final del cese del trabajador
y coordinará la posibilidad de reemplazo.
2. Cese por vencimiento de contrato o convenio
La Gerencia de Administración de Personal verificará mensualmente las fechas de
vencimiento de los contratos a fin de realizar las coordinaciones necesarias con un plazo
máximo de 15 días de antelación al cese.
3. Cese por despido
La Jefatura de Relaciones Individuales comunicará a la Gerencia de Administración de
Personal sobre el despido del trabajador el mismo día en que se haya aprobado dicha
acción.
4. Para todos los casos
a. La Gerencia de Administración de Personal informará a Recursos Humanos –
Tgestiona las vacaciones pendientes y los pagos o descuentos que pudieran
realizarse al trabajador que cesa, para que sea considerado dentro de la liquidación
de beneficios sociales.
b. La Gerencia de Administración de Personal comunicará a Recursos Humanos –
Tgestiona la fecha de cese del trabajador para que proceda a desactivar el seguro
médico familiar.
c. La Gerencia de Administración de Personal comunicará sobre el cese a las áreas de
la empresa que requieran esta información, a fin de que efectúen la desactivación de
usuarios y accesos respectivos.
d. De ser el caso, el generalista enviará la solicitud de reemplazo a la Jefatura de
Selección, previa coordinación con el área de origen del trabajador que ha cesado.
60
e. La Jefatura de Selección informará a la Gerencia de Administración de Personal el
nombre del reemplazo respectivo. Según ello, la Gerencia de Administración de
Personal coordinará con las áreas involucradas lo referido al numeral 7 “Recupero de
Activos de la Empresa”.
RECUPERO DE DEUDAS QUE EL TRABAJADOR MANTIENE CON LA EMPRESA
La Gerencia de Administración de Personal verificará si el trabajador mantiene alguna
deuda con la empresa.
1. Préstamos para estudios de maestría:
Se considerarán como marcos de acción las siguientes normativas “Programa de
Financiamiento para Estudios de Maestría y Especialización” y “Tratamiento del
Traslado de la Deuda de Financiamiento para Estudios de Maestría o Especialización”.
2. Otras deudas:
Toda deuda que tenga el trabajador al momento del cese será descontada de su
liquidación de beneficios sociales, tales como: deuda EPS, préstamos, cooperativas,
adquisición de equipos celulares, seguros vehiculares, SOAT, entre otros.
La Gerencia de Administración de Personal coordinará sobre la deuda con Recursos
Humanos - Tgestiona a fin de que realice los descuentos en la liquidación.
SEGURIDAD DE LOS LOCALES DE LA EMPRESA
La Gerencia de Administración de Personal comunicará a Seguridad – Tgestiona sobre
el cese del trabajador a fin de que esta unidad coordine con los miembros de seguridad
de los distintos locales de la empresa que la persona que ha cesado sea recibida como
“Visitante” desde el día posterior a su cese.
RECUPERO DE LOS ACTIVOS DE LA EMPRESA
1. Fotocheck
a. Recursos Humanos – Tgestiona solicitará al trabajador la entrega de su fotocheck
durante la entrega de la liquidación de beneficios sociales.
b. En caso el trabajador declare la imposibilidad de entregar el fotocheck, éste deberá
entregar a Recursos Humanos – Tgestiona la denuncia del extravío o robo del
mismo. La entrega de estos documentos deberá ser realizada durante la entrega de
liquidación.
61
c. La Gerencia de Administración de Personal comunicará a Seguridad – Tgestiona
sobre el cese del trabajador a fin de que desactive en el fotocheck los accesos a
puertas de locales de Telefónica.
d. En el caso específico de los practicantes y jóvenes ejecutivos los numerales 7.1.a,
7.1.b y 7.1.c no aplicarán. Por ello se procederá de la siguiente manera: El Jefe
deberá solicitar al practicante su fotocheck, y lo remitirá a la Gerencia de
Administración de Personal conjuntamente con la carta de “Resolución de Convenio”
(Anexo 1) de ser el caso.
2. Herramientas de trabajo y accesos a sistemas
En principio, la Gerencia de Administración de Personal comunicará a la Dirección de
Administración sobre el cese del trabajador.
a. Computador portátil, blackberry, teléfono celular y maletín de trabajo: El trabajador
deberá entregar las herramientas de trabajo suministradas por la empresa a su jefe
directo. Esta entrega deberá efectuarse considerando como plazo máximo la fecha
del cese. El jefe directo deberá informar y coordinar al respecto con la Dirección de
Administración.
En caso algún equipo celular no sea recuperado, todo costo asociado será cargado al
presupuesto del área de la persona que haya cesado.
En los casos de blackberry o teléfonos celulares, si la persona cesada desea
permanecer con el equipo y el servicio, ello será permitido siempre y cuando dicha
persona asuma todo el costo asociado (alquiler o compra del equipo más plan de
consumo). Esta situación deberá ser coordinada con la Dirección de Administración
previamente a la fecha del cese.
b. Sistemas informáticos y correo electrónico: La Gerencia de Administración de
Personal coordinará con TSI – Tgestiona para que esta unidad desactive al ex
trabajador todos los accesos para sistemas informáticos y correo electrónico. Esta
desactivación deberá efectuarse en la fecha del cese.
c. Equipo y anexo telefónico: En principio, se conservarán en su lugar de origen. Sin
embargo y según se requiera, la Dirección de Administración coordinará el retiro del
equipo y eliminación del anexo.
d. Computador de sobremesa y sus accesorios: De disponerse de un reemplazo, estos
activos permanecerán en su lugar de origen; pero si la posición no es reemplazada
luego de transcurridas 3 semanas posteriores al cese del usuario estos activos serán
retirados por la Dirección de Administración.
LIQUIDACIÓN DE BENEFICIOS SOCIALES
1. Empleados y Ejecutivos.
a. La Gerencia de Administración de Personal confirmará a Recursos Humanos –
Tgestiona sobre el cese del trabajador.
62
b. Recursos Humanos – Tgestiona prepará la liquidación de beneficios sociales.
c. La liquidación de beneficios sociales debe ser pagada de acuerdo a ley.
d. Recursos Humanos – Tgestiona emitirá y entregará al cesado la liquidación de
beneficios sociales, el certificado de trabajo, certificados de retenciones de impuesto a
la renta, certificado de latencia para trámites en Essalud o EPS, entre otros.
2. Practicantes y Jóvenes Ejecutivos
a. Los Practicantes y Jóvenes Ejecutivos no perciben pago de haberes ni liquidación de
beneficios sociales sino una subvención económica; por lo que en caso cesen antes de
fin de la fecha del pago habitual, la diferencia de días laborados serán pagados a fin de
mes.
b. Los certificados de prácticas podrán ser recogidos por el practicante que ha cesado
en Recursos Humanos - Tgestiona
XVIII. CUESTIONARIO
1. ¿Dónde se encuentra el headquorter de la empresa?
R: En España
2. ¿Cómo se llama el Presidente Ejecutivo de Telefónica Internacional S.A.?
R: Cesar Alierta
3. Nombre los galardones que ha obtenido la empresa
R: Estar dentro del Great Place to Work y el ISO 14001:2004
4. ¿Cuál es la misión de Telefónica?
R: “Abrimos camino para seguir transformando posibilidades en realidad, con el
fin de crear valor para clientes, empleados, sociedad, accionistas y socios a nivel
global”.
5. ¿Cuál es la visión de Telefónica?
R: “Ser reconocidos como un grupo integrado que ofrece soluciones integradas a
cada segmento de clientes, tanto de comunicaciones, móviles como fijas, de voz,
de datos y de servicios; que está comprometido con sus grupos de interés por su
63
capacidad de cumplir con los compromisos adquiridos con todos: clientes,
empleados, accionistas y la sociedad de los países en los que opera.”
6. ¿Cuáles son los principales valores de Telefónica?
R: Visión, Talento, Compromiso, Fortaleza, Honestidad y confianza, Respeto por
la ley, Integridad y Derechos Humanos.
7. Nombre algunos de los objetivos específicos de Telefónica del Perú
R: - Proteger al personal y los activos corporativos
- Asegurar la continuidad de las operaciones
- Seguirtrabajandoenlamejorade losíndicesde satisfacción de los empleados.
- Ser líderes en satisfacción al cliente con respecto a las empresas del Grupo
Telefónica en la región
- Mantenera nuestrasempresasque figuranactualmente enel rankingdel Great
Place to Work e incorporar a otras
8. ¿Cómo se llama el Presidente Ejecutivo de Telefónica del Perú S.A.A.?
R: Javier Manzanares Gutiérrez
9. ¿Quién es el Director de Recursos Humanos?
R: Luis Bernardo Silva
10. ¿Cuál es la duración, aproximada, de la jornada laboral semanalmente?
R: La duración de la jornada laboral es en invierno de 42:30 horas semanales y
en verano de 37:30 horas semanales.
11. ¿Cuáles son las medidas disciplinarias que se aplican?
R: Las medidas disciplinarias son amonestación verbal, amonestación escrita,
suspensión y despido.
12.¿Qué beneficios obtienen los trabajadores mediante las políticas de desarrollo
humano que maneja Telefónica del Perú?
R: Programa de Rotaciones Internacionales, Programa de Becas Fundación
Carolina – Telefónica, Postgrado en Telecomunicaciones, Financiamiento de
64
Estudios, Programa JP Horizonte, Generación Futuro y Prácticas Pre
Profesionales
13.¿Cuáles son los beneficios que se le otorga a los trabajadores de Telefónica del
Perú?
R: Pago de la ayuda económica por vestuario, gratificación por años de servicio,
asignación por estudios, licencias y descuentos exclusivos (en productos de la
empresa y en gimnasios, florerías, eventos, etc.)
14.¿Qué modalidad de reclutamiento se utiliza en mayor grado?
R: Reclutamiento interno, en un 90% de los procesos.
15. ¿Cuál es el tiempo mínimo que un trabajador debe tener en su puesto para que
pueda postular a otros puestos dentro de la empresa?
R: La empresa buscará rotar a aquellas personas que en 36 meses hayan
mantenido el mismo puesto o función.
Para postular a una vacante que implique promoción, el candidato deberá contar
como mínimo con dos (2) años en la categoría actual (analista, experto, jefe, etc.).
En el caso de movimientos horizontales entre direcciones y empresas del Grupo
Telefónica, el candidato deberá contar como mínimo con 1,5 años en el puesto
actual, política que rige para todas las categorías de la organización.
16.¿Cuál es el nombre que tiene el área de Bienestar al Empleado?
R: BiEm
17.¿Cuáles son los tipos de préstamo a los que un trabajador puede tener acceso?
R: Préstamo excepcional, préstamo para estudios superiores, préstamo escolar,
préstamo de retorno vacacional y préstamo de salud.
18.¿En qué mes, generalmente, se realiza el chequeo médico?
R: En el mes de octubre
19. Nombre los tres tipos de ceses
R: Renuncia voluntaria, cese por vencimiento de contrato o convenio y cese por
despido.
20. ¿Qué empresa del grupo se encarga del proceso de cese de un trabajador?
R: Tgestiona
65

Manual de-induccion2 movistar

  • 1.
    CAPACITACIÓN Y DESARROLLOPOR COMPETENCIAS PÁSARA PONCE, Fiorella Prof. BRAVO DE RUEDA ACCINELLI, María Judith MANUAL DE INDUCCIÓN – TELEFÓNICA DEL PERÚ 2011-2
  • 2.
    2 INDICE I. INTRODUCCIÓN……………………………………………………………………………………………………….3 II. PALABRASDEBIENVENIDA……………………………………………………………………………………..5 III. HISTORIA DE LA EMPRESA……………………………………………………………………………………….6 IV. GALARDONES…………………………………………………………………………………………………………..8 V. MISION……………………………………………………………………………………………………………………..8 VI. VISION………………………………………………………………………………………………………………………8 VII. VALORES…………………………………………………………………………………………………………………..8 VIII. OBJETIVOGENERAL…………………………………………………………………………………………………11 IX. OBJETIVOSESPECIFICOS………………………………………………………………………………………….11 X. ORGANIGRAMA GENERAL……………………………………………………………………………………….12 XI. ORGANIGRAMA DE RECURSOS HUMANOS……………………………………………………………..13 XII. ORGANIGRAMA DE REDES Y SISTEMAS…………………………………………………………………..14 XIII. ORGANIGRAMA DE SERVICIOAL CLIENTE……………………………………………………………….15 XIV. REGLAMENTO DE TRABAJO…………………………………………………………………………………….16 XV. POLITICASIMPORTANTES……………………………………………………………………………………….20 XVI. HISTORIASCELEBRES………………………………………………………………………………………………55 XVII. NORMATIVA DE CESES……………………………………………………………………………………………59 XVIII. CUESTIONARIO……………………………………………………………………………………………………….63
  • 3.
    3 I. INTRODUCCIÓN Para empezar,citandoaRoxanaJofre,psicólogasocial yorganizacional expertaentemasde recursoshumanos,se tiene lasiguiente definiciónsobre el procesode inducción: “La inducción es el proceso inicial pormedio del cual se proporcionará alnuevo empleado la información básica quele permita integrarserápidamenteallugarde trabajo.Escomún quela inducción incluya:los valoresde la organización,misión,visión y objetivos,políticas,horarios laborales,díasde descanso,díasdepago,prestaciones,historia dela empresa,serviciosal personal,calidad,servicio al cliente y trabajo en equipo,visita a instalaciones,programas especiales,servicio de medicina preventiva,entreotrospuntos.Esteproceso deadaptación seda tanto en el puesto de trabajo como en la organización. “ En efecto,en todaempresaunode losprocesosde recursoshumanosque tienemayorimportancia es la inducción ya que, mediante esta, los nuevos trabajadores pueden conocer y adaptarse a la visión,misión,valoresyobjetivosde laempresa.Asimismo,si unprocesode inducciónnose realiza o se realiza de manera ineficiente, no les permite a los nuevos colaboradores poder saber de su empresa y esto generará que sea más difícil que estos se puedan identificar con la compañía. Por otro lado, el objetivo que persigue es facilitar el proceso de adaptación de los nuevos trabajadores a la empresa, para que, ante cualquier situación que se les presente, tengan ciertos parámetrosparasabercómodebenactuar siguiendolasreglas de laorganización.Porello,esbásico que en este procesose especifiquenlaspolíticasde la empresa,comopor ejemplo,laspolíticasde beneficios, para que el trabajador sepa qué adicionales le da la empresa y conozca los beneficios que le corresponden; las políticas de selección, para que el colaborador pueda conocer la metodologíaque se utilizaparaseleccionarpersonal nuevo;políticasencuantoal horario,paraque el trabajador conozca cuál será su horario de trabajo y lo haga respetar, entre otras. Porestarazón,esde gran relevanciaquetodaempresaelaboresupropiomanualde inducciónpara poder tener establecidoslos pasos a seguir en este proceso. De lo contrario, habría una mayor desorganizacióne,incluso,enalgunoscasospodríallegar arealizarse unainducciónineficiente que no logre los resultados esperados. Enel siguienteinformese expondráelmanualde inducciónde TelefónicadelPerú,dandoaconocer, primero,lahistoria,misión,visión,valores,objetivosgeneralesyespecíficosde lacompañía.Luego,
  • 4.
    4 se pasará aabordar el tema de las normativas de trabajo, como el horario de la jornada, la vestimenta, así como las políticas generales, tales como, beneficios, bienestar social, selección, entre otras. II. PALABRAS DE BIENVENIDA DEL GERENTE – TELEFONICA DEL PERU
  • 5.
    5 ¡BIENVENIDO (A) ATELEFONICA DEL PERU! Estimado(a), Me complace darle labienvenidacomonuevoempleadode Telefónicadel Perú.Me alegraque hayaelegidoaceptar nuestraofertade empleoydeseo que sepaque este esel comienzode unarelaciónmutuamentebeneficiosa. Tengoel gran deseode que se sientacomoencasa, cómodo para expresarsusopinionesyque disfrute de sutrabajoen estaorganización. Ante cualquierdudaoinquietud,nose sienta cohibidode preguntarni buscar apoyode sussuperiores,ellosestarán para ayudarlosiempre que puedan. Una vez más,bienvenido(a) aTelefónicadel Perú. JavierManzanares Gutiérrez PresidenteEjecutivoTelefónicadel Perú III. HISTORIA DE LA EMPRESA
  • 6.
    6 En el año1924 se constituye, en Madrid, la CTNE, participada por ITT, siendo el actual presidente de la compañía César Alierta.En el año 1945, el Estado Español toma el 79,6% de las acciones de la CTNE. Para 1960, la empresa ya era la número 1 de España. Asimismo,en el año 1987, la empresa empieza a cotizar en la Bolsa de Nueva York. A inicios de los 90 CTNE lanza MoviLine, telefonía móvil analógica que logra cubrir el 98% del territorio en tres años. Para el año 1994, lanza la telefonía móvil digital Movistar. Entre los años 1989 y 1994, la empresa ingresa a países de Latinoamérica como Chile, Argentina y Perú. La compañía se privatizapor completoenel año 1999, cambiandosu nombre a Telefónica,yenel mismo año, lanza el servicio de acceso fijo de banda ancha ADSL. Entre los años 2005 y 2008, Telefónica opta por una estrategia de crecimiento buscando tomar presencia en la mayor cantidad de países como Brasil, Colombia, Alemania, Irlanda, México, Uruguay, etc. Porsu parte,enel Perú,en1969se creólaEmpresaNacional de TelecomunicacionesS.A.EntelPerú como la compañía encargada de prestar servicios de telefonía local fuera de Lima, así como los servicios de larga distancia nacional e internacional. El Estado peruano controló ambas empresas hasta1994, añoenel que subastólasaccionesde ambasenelmarcode unprocesode privatización. TelefónicaPerúHoldingS.A.C., lideradaporTelefónicaInternacional S.A.de España(TISA),empresa con inversiones significativas en diversas empresas de telecomunicaciones de América Latina, resultó ganadora de la subasta y adquirió el 35% del capital social de Entel Perú S.A. y el 20% del capital social de CPT, en la que realizó un aporte de capital adicional de US$ 612 millones. Según informaciónoficialde laMemoriaAnual 2008, el 16 de mayode 1994, TelefónicaPerúHoldingS.A. pagó el precio ofrecido en la subasta, que representó una inversióntotal de US$ 2,002 millones y pasó a controlar el 35% de ambas compañías. El 31 de diciembre de 1994, CPT absorbióen un procesode fusióna Entel Perúy, en adecuacióna la Ley General de Sociedades,el 9 de marzo de 1998 Telefónica del Perú adoptó la denominación de Telefónica del Perú S.A.A., la que conserva a la fecha. Telefónica del Perú pertenece al Grupo Económicode TelefónicaS.A.,empresaespañoladedicadaal negociode telecomunicaciones.Enlos
  • 7.
    7 últimos diez años,elgrupo Telefónica ha dado un impulsotrascendental a las telecomunicaciones enel Perúinstalandomásde dosmillonesdelíneastelefónicas,doscientosmil conexionesdebanda ancha a internet y más de un millónnovecientos mil teléfonoscelulares. A partir del 22 de enero, todos los productos que ofrece Telefónica del Perú Cambiaron a la marca comercial Movistar, es decir que Movistar ahora es Telefonía Fija, Telefonía Móvil, Televisión e Internet. Es así que, actualmente, Telefónica es una empresa multinacional líder en el rubro de las telecomunicaciones,creadahace más de 85 años. Asimismo,fue laprimeraempresaenese rubro que llegó al Perú, en donde tiene una gran parte de la participación del mercado. Han logrado instalarmásde 2 millonesde líneastelefónicas, ochocientosmil conexionesde bandaancharural a internet y más de quince millones de teléfonos celulares. Hoy en día, tiene presenciaenEuropa,África y Latinoamérica,abarcando25 países,contando con un promedio de 257,000 colaboradores y generando ingresosde 60,737 millonesen euros.Es por tal motivo, que Telefónica ha logrado posicionarse en el quinto puesto en el sector de telecomunicaciones a nivel mundial y cuenta con el reconocimiento del Great Place to Work, habiéndose posicionado en el año 2010 en el puesto número 13. IV. GALARDONES
  • 8.
    8 V. MISIÓN “Abrimoscaminoparaseguirtransformandoposibilidadesenrealidad,conel findecrearvalorpara clientes, empleados, sociedad, accionistas y socios a nivel global.” VI. VISIÓN “Ser reconocidos como un grupo integrado que ofrece soluciones integradas a cada segmento de clientes, tanto de comunicaciones,móviles como fijas, de voz, de datos y de servicios; que está comprometido con sus grupos de interés por su capacidad de cumplir con los compromisos adquiridoscontodos:clientes,empleados,accionistasylasociedadde lospaísesenlosque opera.” VII. VALORES Telefónicadel Perú es una empresaque cuenta con una serie de valoresimportantesque guíanel comportamiento de sus trabajadores y forman una adecuada cultura organizacional. Asimismo, dichos valores les dan a los colaboradores una primera pauta sobre cómo actuar y qué actitudes deben regir sus comportamientos mientras se encuentran en su centro de trabajo. Visión.Telefónicatiene lasideasclaras,poresoesunreferentedelsectordelastelecomunicaciones que entiende la realidad y la diversidad de las regiones donde opera. Es plenamente capaz de vislumbrar hacia dónde va el futuro de su industria. De este modo logra ir siempre un paso por
  • 9.
    9 delante para transformarel panorama competitivo del sector a través de la innovación y la tecnología. Talento. Telefónica posee las mejores competencias técnicas e intelectuales que nacen de su capacidadde atraer y retenerunequipohumanoexperimentado,dinámico,creativoypartícipe de una diversidad que enriquece a la compañía. Así,escapaz de transformarsu visiónenideasysolucionesinnovadorasyrelevantesparatodassus audiencias en todos sus mercados. Compromiso.La empresase vuelcacon integridadysentidoéticoenser motor de progresoenlas comunidades donde opera; en generar valor para sus accionistas y socios; y en ofrecer total fiabilidad de los productos y servicios para sus clientes multinacionales. De este modoescapaz de transformarla relaciónconsusaudienciasyempleadosenuncaminode confianza, transparencia y respeto mutuo. Fortaleza.Másde ochodécadasde éxitoycrecimientoconstante,dotanaTelefónicadeexperiencia, profesionalidad y un conocimiento global y local de la industria. Su escala y posición en la cadena de valor la capacita como unaempresaque transformala confianzaque generacon susaudiencias en valorrecíproco y sostenible,permitiéndole acometerempresasque otrosno puedenabordary colocándola como socio y referente privilegiado en el nuevo ecosistema digital para generar potentes alianzas. Honestidadyconfianza.Cumplimosloscompromisos adquiridos,mostrandoasíque somos íntegros y que se puede confiar en nosotros. Protegemos la confidencialidadde la información que nos ha sidoconfiada, seade laCompañía,de clientes,accionistas,empleadosoproveedores. Facilitamosa nuestros grupos de interés (clientes, empleados, proveedores, accionistas, etc) información relevante sobre cómo usamosyalmacenamossusdatospersonales.Asimismolesinformamossobre el modo de acceder y corregirlos. Mantenemossusdatospersonalescon lasmedidasde seguridad adecuadas. Si en algúnmomentoestaseguridad se ve comprometida,actuamosde formarápida y responsable. Respeto por la ley. Velamos por el cumplimiento de todas las legislaciones, normativas y obligacionesregulatorias,tanto nacionalescomointernacionales, considerandoademásentre ellas
  • 10.
    10 las políticasy normativasinternas.Proporcionamosinformaciónveraz, completa,oportunayclara enlos informesque registramosante los pertinentesOrganismosSupervisores de losMercadosde Valores, así como en otras comunicaciones públicas de la Compañía. Competimos de forma íntegra en nuestros mercados. Consideramos que los consumidores y la sociedad en general se benefician de mercados abiertos y libres. Integridad. No ofrecemos o aceptamos regalos, invitaciones u otro tipo de incentivos que puedan recompensar o influir en una decisión empresarial. Evitamos o declaramos cualquier conflicto de intereses que pueda anteponer prioridades personales a las colectivas. Nos comportamos con rectitud, sin buscar en ningún caso beneficio propio o de terceros a través del uso indebido de nuestra posición o nuestros contactos en Telefónica. Actuamos institucionalmente con absoluta neutralidad política y nos abstenemos de cualquier toma de posiciones directa o indirecta, sea a favor o en contra de los procesos y actores políticos legítimos. No efectuamos donaciones en metálico o en especie, de ninguna índole, a partidos políticos, organizaciones, facciones, movimientos, entidades, sean éstas de carácter público o privado cuya actividad esté claramente vinculada con la actividad política. Derechos Humanos. Respetamos los principios de la Declaración Universal de los Derechos Humanos de las Naciones Unidas, así como las declaraciones de la Organización Internacional del Trabajo. Impulsamoslaigualdadde oportunidadesytratamosatodaslas personasde manerajusta e imparcial, sin prejuicios asociados a la raza, color, nacionalidad, origen étnico, religión, género, orientación sexual, estado civil, edad, discapacidad o responsabilidades familiares. En conclusión, sobre la base de estos valores, fundamentales para la organización, se sustenta el comportamiento de todos los colaboradores. Es así, que estos los interiorizan para poder demostrarlos en sus comunicaciones, tanto internas como externas y, de esta manera, poder demostrar a sus clientes los parámetros por los cuales la empresa se rige. VIII. OBJETIVO GENERAL Mantenernosala vanguardiatecnológicaparadiversificarlagamade productosyservicios,de tal formaque nos permitamejorarlosprocesosyoperarde maneraeficiente,en beneficiode todos
  • 11.
    11 nuestrosclientesproporcionándolessolucionesintegralesde granvalor,innovadorasyde clase mundial,enlossegmentosdondeparticipamos. IX. OBJETIVOS ESPECÍFICOS  Proteger al personal y los activos corporativos  Asegurar la continuidad de las operaciones  Garantizar la reanudación de los procesos críticos dentro de los márgenes de tiempo tolerables  Minimizar el proceso de toma de decisiones durante una contingencia  Seguir trabajando en la mejora de los índices de satisfacción de los empleados.  Serlíderesensatisfacciónal cliente conrespectoalasempresasdel GrupoTelefónicaenla región  Responder a los Inversionistas  Cumplir con requerimientos Legales / Contractuales / Gubernamentales  Reducir al máximo los niveles de dependencia sobre personas o grupos específicos en el proceso de continuidad  Implementar acciones para reducir los accidentes laborales, minimizando los riesgos identificados  Liderar en crecimiento y penetración el servicio de telefonía móvil, mejorando la oferta orientada a los segmentos bajos y aumentando nuestra presencia en provincias  Cumplir con requerimientos de auditoria  Mantener a nuestras empresas que figuran actualmente en el ranking del Great Place to Work e incorporar a otras  Realizar un panel de diálogo sobre inclusión en telecomunicaciones que considere a representantes de otras operadoras, organismos de defensa del consumidor, representantes del mundo académico, especialistas y miembros de la sociedad civil vinculados al sector de las telecomunicaciones  Adecuar nuestros procesos internos a los nuevos requisitos legales en materia ambiental que considera la Ley de Promoción de Infraestructuras X. ORGANIGRAMAGENERAL
  • 12.
    12 P r esident e E j e cut ivo Ja v i er Ma n z a n a r es Gu t i ér r ez D. RRI I y Com u nic. Cor por a t iva Lu d wi g Mei er S e c r et a r í a Ge n e r a l Ju l i a Ma r í a Mor a l es D. Au d i t or ia I n t er na Ju a n Dí a z Ca r m on a D. Op e r a cion es d e Re d y N e gocio M a yor ist a Den n i s Fer n á n d ez D. S e gu r ida d Ma r i a n o Rod r í gu ez F u n da ción Ma r i o Cor on a d o CE O F i ja Ál v a r o Ba d i ol a D. Re gu l a ción El i z a b et h Ga l d o D. Re c u r sos H u m a n os Lu i s Ber n a r d o Si l v a
  • 13.
    XI. ORGANIGRAMADE RECURSOSHUMANOS RRHH Luis Bernardo Silva Gestión de Recursos Humanos Víctor Arakaki Administración de Personal Nestor Pedraza Comunicación y Servicios al Personal Guadalupe Villavicencio Desarrollo, Capacitacióny Selección Georgette Page (e) Desarrollo Organizacional Pablo Kohatsu Gestión de Terceros Erick Obregón Relaciones Laborales Fernando Uyema Productividad Javier Silva
  • 14.
    XII. ORGANIGRAMADE REDESY SISTEMAS Redes y Sistemas Seneca De la Puente Gestión de Red María Herrera Gestión Energía e Infraestructura Alfredo Grandez Gestión de red Zonales Jorge Cabrera Plataformas y Serv.De Valor Añadido Juan Barbadillo Mantenimiento de redes fijo - móvil Amilcar Miranda Superv.Operc. Seguridad de redes Oswaldo Pelaes Gestión integrada de clientes Carmela Galarza Sistemas de Información Marco Vidal Gestión de Aplicaciones Pedro Mendoza Gestión de Clientes Hugo Muñoz Gestión y Prod. TI Octavio Jara Sistemas de Información (Móvil) Vicente Osorio Planificación de Red Gonzalo Diaz Ingeniería Conmuta y Plataformas Omar Tupayachi Plani. Acceso y Transporte Carlos Flores Plani. Conmutacion y Plataformas Sergio Cornejo AccesoBanda Ancha y Satélite Enrique Barriga AccesoRadio Manuel Leon I. Calidad de Red Acceso Chobi Tsukasan I. Datos y Aplicaciones Manuel Letona Ingeniería Core Luis Desmé Plataformas Jose Félix Ingeniería de Planta externa e infraestructura Alfredo Shinno Ing. De Redes de Accesoy Transp. Augusto de la Jara
  • 15.
    XIII. ORGANIGRAMADE SERVICIOAL CLIENTE Servicios al Cliente Dennis Fernandez Logística Patrick Patrón Facturacióny Cobranzas Oscar Gonzalez Atención al Cliente Negocios Rosario Chirinos Gestión de pedidos On Line y Reclamos Carlos Garcia . Atención al Cliente Residencial Javier Velasco Operaciones de Cobranzas Patricia Ramón Excelencia Operativa José Ávila Atención al Cliente Luis Garcia
  • 16.
    XIV. REGLAMENTO DETRABAJO A) Jornadalaboral Se define como jornada laboral, el tiempo durante el cual el trabajador cumple con las labores encomendadas. De conformidad con la normatividad vigente y el convenio colectivo, la duración de la jornada laboral es en invierno de 42:30 horas semanales y en verano de 37:30 horas semanales. Cualquier modificación del convenio colectivo se ajustará automáticamente al presente reglamento. El tiempo de refrigerio para el personal es de 45 minutos. El personal sujeto a turnos, horarios especiales y coberturas de 24 horas deberá respetar la programación que efectúe la empresa en su respectiva jornada de trabajo. Los horarios de trabajo serán establecidos por la empresa de acuerdo con sus necesidades y en armonía con las disposiciones legales vigentes. Es responsabilidad de los líderes y trabajadores cuidar que la prestación laboral se adecúe a la jornada laboral. La permanencia de trabajadores en los locales de la empresa una vez concluida la jornada diaria sólo será con la autorización expresa del jefe inmediato. B) Horas extras Se denomina horas extras al trabajo que exceda la jornada ordinaria realizada por un trabajador. El trabajo en horas extras deberá ser previamente autorizado por escrito por el jefe inmediato y por el personal designado para tal efecto por la Dirección de Recursos Humanos, quienes validarán la exigencia del servicio. En ningún caso se gestionará el pago de las horas extras sin la debida autorización. Si el trabajador se compromete a trabajar en sobretiempo queda obligado a cumplir con su compromiso y su inasistencia injustificada constituye falta susceptible de sanción. No se considera sobretiempo el lapso de anticipación al ingresar, ni el que demore el trabajador para dirigirse a los vestuarios y/o abandonar el centro de trabajo concluida su jornada. C) Asistencia y puntualidad El trabajador está obligado, a registrar personalmente la hora de ingreso y salida del centro de trabajo en los relojes electrónicos donde presta servicios habituales o en cualquier otro medio de control que la empresa determine para tal fin.
  • 17.
    17 Es responsabilidad decada trabajador llegar con la debida anticipación a su lugar de trabajo a fin de dar inicio a su labor efectiva a la hora exacta. La salida del personal del local de trabajo dentro del horario establecido, deberá ser previamente autorizada por el jefe inmediato superior. D) Permisos, licencias y ausencias El permiso o licencia es la autorización expresa para interrumpir o suspender las labores dentro del horario normal de trabajo. Es facultad de la empresa conceder o no permiso o licencia, salvo los casos establecidos por ley. El permiso o licencia podrá ser sin goce de haber, cuando esté destinado para atender asuntos particulares que no pueden ser realizados fuera de la jornada laboral. El permiso o licencia será con goce de haber, cuando sea por razones de servicio o cuando la causa se encuentre establecida en la legislación laboral. Inasistencia o ausencia, es la inconcurrencia del trabajador a su centro de trabajo, la misma que puede ser justificada o injustificada dependiendo de ello el pago de la remuneración por el día o los días no laborados. Toda inasistencia o ausencia al centro de trabajo, deberá ser comunicada por el trabajador a su jefe inmediato y dentro de la primera hora de iniciada la jornada de trabajo del primer día de su ausencia. El Jefe inmediato deberá reportar la incidencia a la Gerencia de Administración de Personal de la Dirección de Recursos Humanos, en el tiempo más breve. Las inasistencias o ausencias deberán justificarse en un plazo de tres días calendario, caso contrario se reputarán como injustificadas, sin perjuicio de la sanción disciplinaria a que tuviere lugar de conformidad a las medidas disciplinarias establecidas en el presente reglamento. Por ningún motivo se aceptarán regularizaciones posteriores. En los casos de inasistencias o ausencias justificadas, permisos o licencias, la empresa se reserva el derecho de exigir que se acredite como tales, de verificarlas cuando lo crea conveniente o de calificarlas como injustificadas cuando no se presente la documentación con las características requeridas. El trámite para el otorgamiento de los permisos o licencias, se efectuará de acuerdo a las disposiciones internas que determine la empresa. La inasistencia por enfermedad deberá ser justificada únicamente por las unidades médicas y clínicas afiliadas a la empresa o ESSALUD y sólo en caso de emergencia por otros hospitales o clínicas. Los permisos para prestaciones de salud en ESSALUD se otorgarán sobre la base de la presentación de la citación y se justificará con la constancia de haber sido atendido. E) Vacaciones
  • 18.
    18 Todo trabajador tienederecho a treinta (30) días de descanso vacacional por cada año completo de servicios a la empresa. El derecho vacacional de los trabajadores se otorgará conforme a las normas legales establecidas. La oportunidad de goce del descanso vacacional se determinará de común acuerdo entre la empresa y el trabajador. Se preferirá la fecha de programación que figura en la boleta de pago; de no haber acuerdo, la empresa determinará las fechas de salida y retorno de vacaciones. El trabajador deberá hacer uso de su descanso vacacional dentro del año siguiente de haber adquirido el derecho, bajo su propia responsabilidad. El trabajador, que tenga a su cargo implementos, equipos, útiles, muebles, vehículos, herramientas de trabajo, documentos, expedientes, etc., antes de salir de vacaciones deberá poner los mismos a disposición del jefe inmediato, previo inventario. F) Medidas disciplinarias Es función y responsabilidad de la empresa y de los trabajadores velar por la disciplina como condición necesaria e indispensable para el normal y eficiente desenvolvimiento del trabajo. Las acciones u omisiones que supongan infracción de normas laborales contenidas en disposiciones legales de carácter general o en el presente Reglamento se calificarán como faltas laborales, las mismas que serán sancionadas según la naturaleza de la irregularidad en el desempeño de sus funciones y las circunstancias objetivas y subjetivas concurrentes en cada caso. En la aplicación de medidas disciplinarias, se tomará en cuenta lo siguiente: a) Actuar con oportunidad y con observancia a los antecedentes del trabajador. b) Considerar la naturaleza de la falta, antecedentes y circunstancias en las que fue cometida. c) Considerar la responsabilidad del trabajador y la gravedad de la falta, así como el perjuicio ocasionado a la empresa. La aplicación y administración de medidas disciplinarias, con excepción del procedimiento formal de despido, corresponde a los líderes con participación, asesoría y conocimiento inmediato de la Gerencia de Relaciones Laborales de la Dirección de Recursos Humanos. Las medidas disciplinarias son: a) Amonestación verbal.- Es la medida correctiva que se aplica en casos de faltas de menor gravedad. b) Amonestación escrita.- Es la medida correctiva que se aplica cuando hay reincidencia en faltas primarias o cuando la falta revista relativa gravedad
  • 19.
    19 c) Suspensión.- Esla medida correctiva que suspende el contrato de Trabajo por un tiempo determinado, sin derecho a goce de remuneraciones, motivada por una falta laboral que revista mediana gravedad y/o ocasione perjuicio a la empresa o a los trabajadores. d) Despido.- Es la separación definitiva del trabajador por haber incurrido en alguna causa justa de despido, la que se aplicará en concordancia con el marco legal vigente y al presente Reglamento. La enumeración de las medidas disciplinarias señaladas en el presente artículo establece una graduación de severidad, lo que no significa que deban aplicarse correlativa o sucesivamente. Cada sanción se adecuará a la naturaleza y gravedad de la falta y a los antecedentes del trabajador. Las amonestaciones escritas y las suspensiones expresarán, en términos claros y breves, los hechos que la motivan y serán aplicadas por el jefe inmediato superior del trabajador. Si el trabajador se negara a firmar, la medida será notificada notarialmente. El cargo debidamente suscrito deberá ser remitido en un plazo de 24 horas a la Gerencia de Relaciones Laborales de la Dirección de Recursos Humanos. El trabajador que se encuentre en desacuerdo con la sanción aplicada podrá elevar, en un plazo de 02 días, su reclamo debidamente fundamentado a la Gerencia de Relaciones Laborales de la Dirección de Recursos Humanos, unidad que resolverá sobre el caso en última instancia. Las reiteradas acciones y omisiones por parte de los trabajadores que hayan motivado medidas disciplinarias pueden originar la aplicación de medidas de mayor rigor. La aplicación del despido la ejercen alternativamente el Director de Recursos Humanos, el Gerente de Relaciones Laborales o el ejecutivo de Recursos Humanos acreditado ante la Autoridad de Trabajo. Cuando se trate de hechos relacionados a patrimonio, seguridad de la información y secreto de las telecomunicaciones se seguirá el procedimiento que regule para tal efecto las normativas de la empresa y/o las regulaciones de la materia; la inobservancia de los hechos antes descritos supondrá la comisión de falta grave y ello ameritará que se inicie el proceso formal de despido de acuerdo a las leyes vigentes. XV. POLITICAS IMPORTANTES
  • 20.
    20 1. DESARROLLO HUMANO A)Programa de Rotaciones Internacionales Es un programa de intercambio entre las diferentes operadoras de Latam y España. Es a través de la ejecución de proyectos de alto valor para la empresa. Orientados a lograr:  El crecimiento profesional de los participantes.  Fomentar la transferencia de conocimientos y la adquisición de mejores prácticas. B) Programa de Becas Fundación Carolina – Telefónica  El programa de Becas Carolina es a nivel del Grupo Telefónica.  Se realiza para brindar oportunidades de desarrollo a sus empleados de Tlatam a través de Fundación Carolina.  Fundación Carolina: es una institución que promueve las relaciones culturales y la cooperación en materia educativa y científica entre España y los países de la Comunidad Iberoamericana de Naciones.  Es un programa de intercambio entre las diferentes operadoras de Latam y España. C) Postgrado en Telecomunicaciones Programa de Postgrado orientado a la especialización en gestión de negocio en el sector de los servicios de telecomunicaciones desde el enfoque del marketing, la tecnología y la estrategia. D) Financiamiento de Estudios
  • 21.
    21 El Programa deFinanciamiento de Estudios de Telefónica del Perú otorga facilidades para estudiar una carrera profesional, un Post grado ó una Maestría en prestigiosas universidades nacionales e internacionales. E) Programa JP Horizonte Programa de desarrollo destinado a los jóvenes profesionales de Telefónica Latinoamérica cuyo objetivo estratégico es fortalecer en los Jóvenes Talentos los conocimientos, habilidades y actitudes que les permitirán afrontar con mayores garantías, y un fuerte compromiso, los nuevos retos y desafíos de su carrera profesional dentro de Telefónica Latinoamérica. (*) Los requisitos para postular a todos estos programas se estarán informando en cada edición de los mismos. F) Generación Futuro En la búsqueda de incorporar y formar futuros líderes a nuestra empresa, contamos con el Programa Generación Futuro, orientado a la búsqueda de profesionales de alto potencial, motivados por el desarrollo profesional, con disposición para aprender y orientados a resultados. Luego de un exhaustivo proceso de selección a nivel nacional, se evalúan alrededor de 5000 potenciales candidatos de los cuales consideramos a los mejores para ocupar las plazas destinadas a este programa. Nuestro objetivo: reclutar el talento del mercado y acompañarlos en su proceso de aprendizaje contando con que darán valor agregado a cada área en donde se desempeñen durante su permanencia en la empresa. OBJETIVO DEL PROGRAMA  Contar con una cantera de analistas con poca experiencia pero alto potencial capaces de asumir las responsabilidades y las exigencias de cada uno de los negocios.  Posicionar a Telefónica como una empresa moderna, ágil y vanguardista, atractiva para los jóvenes talentos del mercado. G) Prácticas Pre Profesionales
  • 22.
    22 A través deun programa estructurado de reclutamiento, buscamos estudiantes de los últimos ciclos (sétimo en adelante) que:  Destaquen por su iniciativa y entusiasmo.  Orientación a resultados.  Capacidad para establecer relaciones interpersonales.  Con disposición para asumir nuevas responsabilidades.  Compartan nuestra visión y valores. Ofrecemos la excelente oportunidad de poner en práctica los conocimientos que los estudiantes vienen adquiriendo en su centro de estudios y de aprender en el Grupo Líder del sector de Telecomunicaciones. Parte del proceso incluyen las evaluaciones psicológica y entrevistas por competencias. 2. BENEFICIOS A) Pago de la ayuda económica por vestuario ALCANCE a. Personal empleado de Telefónica del Perú S.A.A. b. Gerencia de Administración de Personal: Respecto de las coordinaciones para el pago de la ayuda económica y velar por el cumplimiento de la presente normativa. CONSIDERACIONES INICALES a. La empresa otorgará vestuario de trabajo al personal que por la naturaleza de sus funciones tiene contacto con el cliente, por imagen empresarial y por razones de seguridad y salud en el trabajo. b. El uso del vestuario es de carácter obligatorio. Sin embargo, los trabajadores cuyas funciones no se adecuen a lo antes indicado podrán optar por recibir el vestuario o recibir la ayuda económica por vestuario. IMPORTE Y OPORTUNIDAD DE PAGO a. Importe: a.1. Por el primer año de vigencia del Convenio Colectivo (año 2007), el importe es s/. 400. a.2. A partir del segundo año de vigencia del Convenio Colectivo (año 2008 en adelante), el importe se incrementará con el IPC del INEI de los últimos doce meses anteriores a la oportunidad de pago.
  • 23.
    23 b. Oportunidad depago: El pago se efectuará a través de la cuenta de pago de haberes en la primera quincena del mes de noviembre de cada año. B) Asignación por estudios ALCANCE Lo estipulado en esta política aplicará únicamente al personal empleado 1 de Telefónica del Perú S.A.A. 2 (En adelante, la Empresa) En los aspectos operativos, la normativa alcanza a: a. Gerencia de Administración de Personal b. Centros de Servicios Internos – RRHH (CSI) CONSIDERACIONES INICIALES Una vez que el trabajador suscriba su contrato (a plazo fijo o a plazo indeterminado) deberá declarar a sus hijos a la empresa, debido a que únicamente podrá acceder a la asignación por estudios por aquellos hijos debidamente declarados. DEFINICIONES La asignación por estudios podrá ser de dos tipos: asignación extraordinaria por escolaridad y asignación por gastos de estudios superiores. 1. Asignación Extraordinaria por Escolaridad Es una asignación anual extraordinaria que un trabajador puede recibir por cada hijo que se encuentre cursando estudios escolares. La asignación extraordinaria por escolaridad es de tres clases: a. Asignación Pre – Escolar Es la asignación para los estudios de los niños que son mayores de 3 años y menores de 6 años al 1° de abril del año en que se solicita. b. Asignación Escolar
  • 24.
    24 Es la asignaciónpara los estudios de los hijos de los trabajadores en etapa escolar y que tienen una edad igual a o mayor de 6 años pero menor de 18 años al 1° de abril del año en que se solicita. c. Asignación para Educación Especial Esta asignación se otorga a los trabajadores que hayan declarado tener hijo(s) excepcional(es) 3, entre 0 y 30 años de edad cumplidos hasta el 1° de abril del año en que se solicita la asignación. 2. Asignación Extraordinaria por Estudios Superiores Es una asignación anual extraordinaria que puede recibir el trabajador y/ o su(s) hijo(s) en el caso de estar cursando estudios superiores universitarios o técnicos. La edad de el (los) hijo(s) deberá ser menor de 25 años al 1° de abril del año en que se solicita. ASIGNACIÓN EXTRAORDINARIA POR ESCOLARIDAD 1. Requisitos Los requisitos para poder acceder a la asignación extraordinaria por escolaridad son los siguientes: a. Ser empleado de la empresa con contrato a plazo fijo o a plazo indeterminado. b. Si el trabajador tiene contrato a plazo fijo, dicho contrato deberá tener una vigencia mínima de 6 meses. c. En general, la fecha de ingreso a la empresa deberá ser como mínimo el día 31 de diciembre del año anterior al año en que solicitará la asignación. Ello aplicará a trabajadores con contrato a plazo fijo o indeterminado. d. Tener hijos en edad escolar declarados en la empresa. e. Presentar la documentación requisito f. Otros criterios utilizados por la Gerencia de Administración de Personal, de ser el caso.
  • 25.
    25 2. Documentos requisito a.Solicitud “Declaración Jurada - Asignación Extraordinaria por Escolaridad”. Esta solicitud deberá presentarse sólo la primera vez que el trabajador solicitará la asignación. Posteriormente esta asignación será otorgada de manera automática. Asimismo deberá adjuntar el documento del pago de la matrícula de dicho año. b. En los casos en que la empresa lo considere necesario, ésta tendrá la potestad de solicitar al trabajador que presente una nueva solicitud “Declaración Jurada - Asignación Extraordinaria por Escolaridad”, adjuntando documentos sustento de ser el caso. Asimismo deberá presentar el documento del pago de la matrícula de dicho año. c. En caso la asignación solicitada sea para educación especial: el informe médico, la evaluación psicológica y la evaluación psicomotora. 3. Gestión a. En caso el trabajador desee solicitar la asignación extraordinaria por escolaridad deberá presentar su solicitud y la documentación requisito a través del CSI – RRHH en Lima o de los encargados de RRHH en provincias. b. El plazo para que el trabajador presente su solicitud de asignación extraordinaria por escolaridad será entre el 1° de febrero y el 5 de septiembre de cada año (de acuerdo con el cronograma de entrega de información que para tal fin se establezca). c. El CSI – RRHH en Lima o los encargados de RRHH en provincias tramitarán y trasladarán las solicitudes a la Gerencia de Administración de Personal. 4. Evaluación La evaluación inicial de la solicitud de asignación extraordinaria por escolaridad solicitada será realizada por los CSI – RRHH en Lima o por los encargados de RRHH en provincias. Ello será considerado como un pre filtro antes de la aprobación final (autorización). 5. Autorización
  • 26.
    26 La Gerencia deAdministración de Personal aprobará la asignación y comunicará a RRHH Tgestiona para que proceda con el trámite del pago. 6. Pago El depósito de la asignación extraordinaria por escolaridad se realizará en a. La quincena del mes de febrero b. Fin de los meses de febrero a septiembre c. En casos excepcionales se podrán autorizar los pagos en fechas distintas a las indicadas. 7. Importe a. Asignación Pre – Escolar: S/. 455.00 b. Asignación Escolar: S/. 700.00 c. Asignación para Educación Especial: S/. 1260.00 ASIGNACIÓN EXTRAORDINARIA POR ESTUDIOS SUPERIORES 1. Requisitos Los requisitos para poder solicitar la asignación por gastos de estudios superiores son los siguientes: a. Ser empleado de la empresa con contrato a plazo fijo o a plazo indeterminado. b. Si el trabajador tiene contrato a plazo fijo, dicho contrato deberá tener una vigencia mínima de 6 meses. c. En general, la fecha de ingreso a la empresa deberá ser como mínimo el día 31 de diciembre del año anterior al año en que solicitará la asignación. Ello aplicará a trabajadores con contrato a plazo fijo o indeterminado. d. Tener hijos cuyas edades sean las indicadas en el numeral 4.2. e. Presentar la documentación requisito (Ver numeral 6.2)
  • 27.
    27 f. Otros criteriosutilizados por la Gerencia de Administración de Personal, de ser el caso. 2. Documentos requisito Cada año en que el trabajador requiera de la asignación por gastos de estudios superiores deberá presentar los siguientes documentos: a. Solicitud de Asignación por Gastos de Estudios Superiores (Anexo 2) con la firma del trabajador. (Declaración jurada) b. En caso proceda de universidades particulares: la constancia de matrícula y/o el documento de pago de la última pensión, vigente al momento del pago. c. En caso proceda de universidades estatales: la constancia de que el alumno estudiará por un año detallándose entre otros el ciclo que cursa. d. En caso de escuelas o institutos de estudios superiores: La constancia de matrícula, el documento de pago de la pensión, la constancia de que la carrera dura 3 o más años y la constancia de que el título emitido es a nombre de la Nación. 3. Gestión a. En caso el trabajador desee solicitar la asignación por gastos de estudios superiores deberá presentar su solicitud (Anexo 2) y la documentación requisito a través del CSI – RRHH en Lima o de los encargados de RRHH en provincias. b. El plazo para que el trabajador presente su solicitud de asignación por gastos de estudios superiores será entre el mes de febrero y mes de septiembre de cada año. c. El CSI – RRHH en Lima o los encargados de RRHH en provincias tramitarán y trasladarán las solicitudes a la Gerencia de Administración de Personal. d. Sólo se gestionarán las solicitudes por estudios superiores correspondientes al año en curso. No se aceptarán requerimientos de años anteriores. 4. Evaluación
  • 28.
    28 La evaluación inicialde la solicitud será realizada por los responsables de gestión de RRHH en los CSI en Lima o los encargados de RRHH en provincias. Ello será considerado como un pre filtro antes de la aprobación final (autorización). 5. Autorización Será llevada a cabo por la Gerencia de Administración de Personal quien comunicará a RRHH Tgestiona para que proceda con el trámite del pago. 6. Pago a. El depósito de la asignación por gastos de estudios superiores se podrá realizar a fin de mes, entre febrero y septiembre. b. En casos excepcionales se podrán autorizar los pagos en fechas distintas a las indicadas. 7. Importe El importe de esta asignación es S/. 455.00. C) Gratificación por años de servicio Será otorgado cada 5 añosa partir de 10 años de servicio en la empresa. El monto otorgado varía entre las 0.5 y 4 remuneraciones según los años cumplidos. Al cumplir 10 años, se le otorgará medio sueldo básico. A los 15 años, se le otorgará un sueldo básico. Al cumplir los 20 años de servicio, se le otorgarán 2 sueldos básicos. A los 25 años, se le otorgarán 3 sueldos básicos. Por último, a los 30, 35 y 40 años de servicio de le otorgarán 4 sueldos básicos. Este beneficio será abonado en el mes en el que el trabajador cumple con el periodo correspondiente. D) Licencias ALCANCE Esta normativa será de aplicación a los trabajadores que tengan contrato a plazo indeterminado, debiendo precisarse que dentro de la denominación de trabajadores están también comprendidos los líderes de Telefónica del Perú S.A.A. TIPOS DE LICENCIA
  • 29.
    29 La empresa concederálicencias en los siguientes casos: a. Licencia por motivos personales Es una licencia sin goce de haber por un periodo mínimo de 1 mes y máximo de 1 año que el trabajador podrá disponer para la atención de temas personales. Este tipo de licencia está dirigida a todos los trabajadores de la empresa que tengan como mínimo 10 años de servicio. El trabajador que solicite esta licencia no debe tener vacaciones pendientes o deberá hacer uso de los días pendientes de goce antes de iniciar la licencia. El tiempo de otorgamiento entre licencias es de 1 año como mínimo y el otorga miento así como el periodo de la licencia, serán aprobados por la Dirección de Recursos Humanos. b. Licencias por Becas auspiciadas por la Fundación Carolina y Telefónica La empresa otorgará licencias sin goce de haber en los casos en que el trabajador haya sido seleccionado para participar en una beca auspiciada por la Fundación Carolina y Telefónica. El tiempo de duración de la licencia será la duración de la beca. c. Licencias por Rotaciones Internacionales en las empresas del grupo Telefónica. Son las licencias que se otorgan cuando un trabajador se incorpora transitoriamente a una empresa del Grupo en el extranjero debido a haber sido seleccionado para participar en un proyecto. De ser el caso, la Dirección respectiva del trabajador le dará las facilidades que el caso requiera. El trabajador seleccionado para una Rotación Internacional tendrá licencia con goce de haber y la duración de la misma será la que dure la permanencia del trabajador en la empresa receptora de la rotación. Si el trabajador solicita vacaciones, éstas deberán ser coordinadas previamente con su líder de proyecto en la empresa de destino. Con la validación del líder, el trabajador las podrá solicitar a RRHH –Telefónica del Perú S.A.A. Cabe indicar que las vacaciones no podrán ser registradas directamente en el sistema de Gestión Vacacional de Telefónica del Perú S.A.A. Sin embargo, podrán ser tramitadas directamente por la Gerencia de Administración de Personal. d. Licencia por Quinquenio. La cláusula sexta del Convenio Colectivo suscrito el 23 de noviembre de 2007 entre
  • 30.
    30 Telefónica del PerúS.A.A. y el Sindicato Unitario de Trabajadores de Telefónica del Perú S.A.A., establece que “(...) los trabajadores que cumplan 35, 40 y 45 años de servicios tendrán derecho a gozar de 15 días de descanso remunerado en el curso de los 12 meses siguientes a la fecha en que cumplan tales aniversarios de servicios”. Por lo tanto, a dichos trabajadores la empresa les brindará una licencia con goce de haber, con la salvedad de que ésta sí incluirá la participación de utilidades. Este beneficio aplica incluso para los trabajadores que formen parte de los otros sindicatos de la Empresa (Federación y Empleados), así como los no sindicalizados. PROCEDIMIENTO PARA LA GESTIÓN DE LAS LICENCIAS a. Licencias por motivos personales  El trabajador enviará una solicitud de otorgamiento de licencia por motivos personales a su generalista de Recursos Humanos o a la Dirección de Recursos Humanos con un mes de anticipación al inicio del periodo de licencia solicitado. En la solicitud deberá indicar el motivo y el periodo solicitado.  La Gerencia de Administración de Personal deberá validar que el trabajador cumpla con los requisitos necesarios para acceder a esta licencia. De cumplir con los requisitos y previa coordinación con la Dirección del trabajador, la Gerencia de Administración de Personal procederá a aprobar la licencia y realizará las coordinaciones y trámites necesarios para su materialización.  El trabajador suscribirá un documento que formalice la licencia otorgada por la empresa y las condiciones de la misma.  En caso la licencia no sea aprobada, la Gerencia de Administración de Personal lo comunicará al trabajador y a su Dirección, indicando los motivos por los cuales no aplicaría. El Generalista responsable será informado de esta decisión final. b. Licencias por Becas auspiciadas por la Fundación Carolina  Estas licencias serán otorgadas automáticamente por la Dirección de Recursos Humanos.  La Gerencia de Desarrollo comunicará oportunamente a la Gerencia de Administración de Personal la relación de los becarios seleccionados a fin de
  • 31.
    31 realizar las coordinacionesy las gestiones pertinentes en los sistemas de la empresa.  La Gerencia de Administración de Personal comunicará formalmente a cada becario seleccionado el periodo de duración de su licencia; previamente el trabajador deberá presentar su solicitud de licencia a la Dirección de Recursos Humanos, la misma que deberá contar con el VB respectivo de su aprobación. c. Licencias por Rotaciones Internacionales en las empresas del grupo Telefónica.  Estas licencias serán otorgadas automáticamente por la Dirección de Recursos Humanos.  La Gerencia de Desarrollo comunicará oportunamente a la Gerencia de Administración de Personal la relación de los trabajadores seleccionados para los proyectos de rotación internacional a fin de realizar las coordinaciones y las gestiones pertinentes en los sistemas de la empresa.  La Gerencia de Administración de Personal comunicará formalmente a la Dirección de cada trabajador seleccionado el periodo de duración de la licencia. d. Licencias por Quinquenio.  El solicitante que tenga derecho a solicitar esta licencia deberá coordinar el periodo de goce con su jefe directo, quien a su vez deberá poner en conocimiento de esta situación a la Dirección respectiva.  Una vez autorizados los 15 días de descanso del trabajador, el jefe directo deberá comunicar formalmente a la Gerencia de Administración de Personal las fechas de inicio y fin del periodo de licencia que se deberá otorgar al trabajador por este concepto. Para tal fin el trabajador deberá completar el Formato respectivo de acuerdo con su jefe de los días que gozará dicho descanso, debiendo formalizarlo con la firma del documento remitiendo a la Gerencia de Administración de Personal para su trámite respectivo.
  • 32.
    32  La Gerenciade Administración de Personal deberá validar que el trabajador cumpla con los requisitos necesarios para acceder a esta licencia. De cumplir con los requisitos, la Gerencia de Administración de Personal procederá a aprobar la licencia y realizará las coordinaciones y trámites necesarios para su materialización.  En caso la licencia no sea aprobada, la Gerencia de Administración de Personal lo comunicará al trabajador y a su jefe directo, indicando los motivos por los cuales no aplicaría. E) Beneficios Exclusivos Por ser trabajador de la empresa puedes acceder de manera exclusiva a promociones con tarifas preferenciales en productos y servicios de la empresa. Además Bienestar al Empleado busca tener alianzas estratégicas con los principales proveedores del país obteniendo los mejores descuentos exclusivos y solo para nosotros. Tarifas Corporativas  Trío Corporativo  Dúo Corporativo  Tarifas corporativas en celulares  Speedy Móvil Descuentos Exclusivos  Florerías  Gimnasios  Peluquerías  Circos  Cierra Puertas Convenios Exclusivos  Bancos  Seguro Varios  Seguro Vehicular
  • 33.
    33  Seguro Oncológico 3.SELECCIÓN El objetivode las políticas de reclutamiento, selección e incorporación de personal es que normalicen las acciones tomadas durante el proceso. Esta política se aplica a todas las Direcciones de Telefónica del Perú. Contamos condiferentestiposde búsquedasinternas,externasytercerizadas.Actualmente son casi 5000 empleadosporloque el 90% de las búsquedassonpublicadas internamente y si no encuentran a la persona idónea inician una búsqueda externa. Las búsquedas externas pueden ser inhouse o tercerizada. Cuando es tercerizada trabajamosconconsultorascomoLaborum, Pigmaleónytgestiona.Encasode procesosque deben ser identificados por headhunting trabajamos con la consultora Transearch. - Pruebas usadas: Machover, Wartegg, DISC, Wonderlic - Tipo de entrevistas: Por competencias. - Número de procesos mensuales: entre 80 y 100 personas. - Tiempo que toma el reclutamiento: 45 días para áreas de soporte, 30 días para áreas comerciales.  Sobre la cobertura de las vacantes. En Telefónica, una de nuestras prioridades como organización es promover y destacar las oportunidades de desarrollo para todos los colaboradores, priorizando a candidatos internos para la cobertura de las vacantes. Por ello, hemos creado este espacio que busca promover las posibilidades de movimientos al interior de la empresa. Nuestra gestión está basada en un principio: Oportunidades para todos.  Consideraciones Sobre la postulación o El proceso de reclutamiento y selección de personal interno será responsabilidad de la Dirección de Recursos Humanos y se regirá en base a la presente política.
  • 34.
    34 o La publicaciónde vacantes se realiza a través de la intranet, se comunican por correo electrónico y pueden estar dirigidas a las siguientes empresas del Grupo: -Telefónica Móviles -Telefónica del Perú -Telefónica Multimedia -Telefónica Servicios Comerciales -Media Networks Latin America. -Fundación Telefónica o Con el objetivo de impulsar permanentemente el aprendizaje y desarrollo profesional de nuestros colaboradores, la empresa buscará rotar a aquellas personas que en 36 meses hayan mantenido el mismo puesto o función y por tanto no hayan tenido la oportunidad de acceder a nuevos desafíos, retos y aprendizajes en el trabajo. Las rotaciones se harán en función al perfil, conocimiento, experiencias acumuladas y proyección de desarrollo. o Las postulaciones se deben realizar dentro del periodo de publicación de vacantes. Por ello, no se considerarán candidaturas fuera de este periodo. o Para postular a una vacante que implique promoción, el candidato deberá contar como mínimo con dos (2) años en la categoría actual (analista, experto, jefe, etc.). En caso de trasvase, deberá estar por lo menos un año en la nueva posición para postular a una promoción en otra empresa del grupo. o En el caso de movimientos horizontales entre direcciones y empresas del Grupo Telefónica, el candidato deberá contar como mínimo con 1,5 años en el puesto actual, política que rige para todas las categorías de la organización. o Para valorar los candidatos que postulan a una vacante, el Área de Selección tendrá como filtro los siguientes aspectos: -Formación académica -Experiencia laboral -Tener un desempeño satisfactorio validado en el proceso de meritocracia. -Conocimientos específicos o El comité evaluador para los procesos de selección está conformado por el área solicitante (área o unidad que requiere la vacante), Recursos Humanos y un cliente interno.
  • 35.
    35 Sobre el movimientodel seleccionado Una vez definido el candidato, se acordará con las áreas involucradas el mecanismo y fecha efectiva de movimiento. El plazo no será mayor a 15 días calendario. En caso de trasvase no será mayor a 30 días calendario a partir de la elección de la persona y comunicación al jefe directo. Sobre las condiciones y beneficios o Dado el propósito de brindar oportunidades de desarrollo, la selección interna no implica un cambio de condiciones salariales en el personal elegido; especialmente en los casos de movimientos horizontales. o Si la selección interna involucra un movimiento entre empresas del grupo, la persona asume necesariamente los beneficios del negocio que lo recibe. o Todas las movilizaciones entre empresas del grupo originadas por convocatorias internas serán tratadas como trasvases dentro de la organización e involucran una liquidación de beneficios en el negocio anterior. En el contrato se incluirá una cláusula que exprese que se respetará la fecha de ingreso corporativa. 4. BIENESTAR SOCIAL A) Préstamos para el personal Lo estipulado en esta normativa aplicará únicamente al personal empleado y ejecutivo de Telefónica del Perú S.A.A. (la empresa) En los aspectos operativos, la normativa alcanza a: a. Gerencia de Administración de Personal b. Gerencia de Comunicación y Servicios al Personal c. Centros de Servicios Internos – RRHH (CSI) TIPOS DE PRÉSTAMOS a. Préstamo de salud a.1 Requisitos Los requisitos para poder solicitar un préstamo de salud son los siguientes:
  • 36.
    36 Para empleados concontrato a plazo fijo:  Laborar por más de 3 meses en la empresa  El contrato deberá tener una duración mayor a 6 meses. Para empleados con contrato a plazo fijo e indeterminado:  No tener retenciones judiciales.  Haber cancelado el 70% del préstamo anterior (si fuera el caso).  El descuento mensual de sus haberes no podrá ser mayor al 40% del haber neto. a.2 Importe El importe máximo del préstamo será de una remuneración básica mensual. a.3 Descuentos El reembolso del préstamo se efectuará mediante descuentos en la nómina del empleado:  Los descuentos serán mensuales durante 12 meses a partir del mes siguiente de la fecha de otorgamiento del préstamo.  El préstamo no generará intereses. a.4 Gestión En caso de requerir un préstamo por salud, el trabajador presentará su solicitud a través de BIEM (oficinas de Bienestar al Empleado). a.5 Evaluación La evaluación de la solicitud del préstamo por salud será realizada por BIEM. a.6 Autorización La Gerencia de Comunicación y Servicios al Personal aprobará el préstamo y gestionará el desembolso respectivo.
  • 37.
    37 a.7 Pago  Unavez aprobada la solicitud de préstamo por la Gerencia de Comunicación y Servicios al Personal, dicha solicitud será pagada en un plazo aproximado de 5 días útiles.  Para los casos de los préstamos urgentes debidamente sustentados, estos podrán ser pagados de inmediato por abono en cuenta o por emisión de cheque. b. Préstamo de retorno vacacional b.1 Requisitos Los requisitos para poder solicitar un préstamo de retorno vacacional son los siguientes:  Tener contrato a plazo fijo o indeterminado  Laborar por más de 6 meses en la empresa  No tener retenciones judiciales.  Haber cancelado el 70% del préstamo anterior (si fuera el caso).  El descuento mensual de sus haberes no podrá ser mayor al 40% del haber neto.  Completar los 30 días del periodo vacacional de goce. b.2 Importe El importe máximo del préstamo será de una remuneración básica mensual: Si el trabajador tuviese pendiente el pago de un préstamo anterior, el saldo de ese préstamo y el nuevo no podrá exceder en conjunto a una remuneración bruta. b.3 Descuentos El reembolso del préstamo se efectuará mediante descuentos en la nómina del empleado:
  • 38.
    38  Los descuentosse harán en 6 cuotas mensuales a partir del mes siguiente de su otorgamiento.  Se aplicará un interés mensual del 40% de la TAMN. b.4 Gestión El trabajador que así lo requiera presentará su solicitud (Anexo 1) de préstamo por retorno vacacional a través de los CSI en Lima o de los encargados de RRHH en provincias. b.5 Evaluación La evaluación de la solicitud del préstamo se realizará a través del Módulo de Gestión Vacacional de RRHH Tgestiona. b.6 Autorización Será llevada a cabo por los responsables de Gestión de RRHH en los CSI en Lima o los encargados de RRHH en provincias. b.7 Pago a. Una vez aprobada la solicitud de préstamo, se efectuará el abono en cuenta el día 30 de cada mes, considerando la programación de vacaciones. b. En caso, el retorno vacacional se realice en los primeros 7 días del mes siguiente al pago, éste se realizará el día 30 del mes anterior. c. Préstamo escolar c.1 Requisitos  Los requisitos para poder solicitar un préstamo escolar son los siguientes:  Tener contrato a plazo fijo o indeterminado  Laborar por más de 6 meses en la empresa  Haber superado el periodo de prueba. (3 meses)  No tener retenciones judiciales.  Haber cancelado el 70% del préstamo anterior (si fuera el caso).
  • 39.
    39  El descuentomensual de sus haberes no podrá ser mayor al 40% del haber neto. c.2 Importe El importe máximo del préstamo será de una remuneración básica mensual. c.3 Descuentos El reembolso del préstamo se efectuará mediante descuentos en la nómina del empleado:  Los descuentos se harán en 10 cuotas mensuales, a partir del mes siguiente de su otorgamiento.  No genera intereses. c.4 Gestión  Si el trabajador efectúa su solicitud en el mes de febrero, dicha solicitud deberá ser gestionada a través de Intranet. El sitio de Intranet se activa únicamente durante del mes de febrero y es comunicado al personal en general.  Si la solicitud es en los meses siguientes hasta el 30 de septiembre, el trabajador entregará su solicitud llena (Anexo 2) al CSI, quien remitirá a la Gerencia de Administración de Personal la documentación con los sustentos requeridos para este fin. c.5 Evaluación La evaluación de la solicitud del préstamo la realizará la Gerencia de Administración de Personal de acuerdo con el cronograma establecido para tal fin. c.6 Autorización La autorización del préstamo se podrá realizar de las siguientes dos maneras:  Manera automática: Vía intranet hasta las fechas límites indicadas.
  • 40.
    40  Vía física:Para aquellas solicitudes entregadas a los CSI en Lima y a los responsables de RRHH en provincias de acuerdo con el cronograma de entrega de información. c.7 Pago Una vez aprobada la solicitud de préstamo, se efectuará el pago el 15 de febrero de manera masiva, y durante los meses de marzo a septiembre los pagos se realizarán de manera individual vía abono en cuenta a fin de mes. d. Préstamo para estudios superiores d.1 Requisitos Los requisitos para poder solicitar un préstamo para estudios superiores son los siguientes:  Tener contrato a plazo fijo o indeterminado  Laborar por más de 6 meses en la empresa  Haber superado el periodo de prueba. (3 meses)  Haber cancelado el 70% del préstamo anterior (si fuera el caso).  El descuento mensual de sus haberes no podrá ser mayor al 40% del haber neto. d.2 Importe El importe máximo del préstamo será de una remuneración básica mensual. El saldo de un préstamo actual más un préstamo anterior no excederá una remuneración básica. d.3 Descuentos
  • 41.
    41 El reembolso delpréstamo se efectuará mediante descuentos en la nómina del empleado:  Los descuentos se harán en 10 cuotas mensuales, a partir del mes siguiente de su otorgamiento.  No generará intereses.  El préstamo podrá ser a cuenta de utilidades del ejercicio siguiente sólo en los casos en que así lo faculten las condiciones de los Acuerdos en Convenio Colectivo. d.4 Gestión El trabajador entregará su solicitud (Anexo 2) llena al CSI, quien remitirá a la Gerencia de Administración de Personal la documentación con los sustentos requeridos para este fin. La fecha límite de entrega de la solicitud será el día 9 de cada mes. d.5 Evaluación La evaluación de la solicitud del préstamo la realizará la Gerencia de Administración de Personal de acuerdo con el cronograma establecido para tal fin. d.6 Autorización Este préstamo es a decisión del trabajador. d.7 Pago Una vez aprobada la solicitud de préstamo, se efectuará el pago a fin de mes. e. Préstamo excepcional e.1 Requisitos Dado que este préstamo se otorgará en casos excepcionales, BIEM 11 evaluará directamente las solicitudes. e.2 Importe
  • 42.
    42 El importe máximodel préstamo será de una remuneración básica mensual. e.3 Descuentos El reembolso del préstamo se efectuará mediante descuentos en la nómina del empleado:  Los descuentos se harán en 12 cuotas mensuales, a partir del mes siguiente de su otorgamiento.  No genera intereses. e.4 Evaluación La evaluación de la solicitud se efectuará en BIEM según el cronograma establecido por dicha área para tal fin. e.5 Autorización La autorización será dada por BIEM. e.6 Pago  Una vez aprobada la solicitud de préstamo, se efectuará el pago a fin de mes.  Excepcionalmente se procederá a solicitar un pago inmediato por abono en cuenta o emisión de cheque que estará disponible en un promedio de 7 a 10 días. f. Préstamo administrativo f.1 Requisitos Los requisitos para poder solicitar un préstamo administrativo son los siguientes:  Ser experto, supervisor o jefe.  Llenar la solicitud de préstamo.  Contar con capacidad de pago.  No tener saldo pendiente por concepto de préstamos.
  • 43.
    43 f.2 Importe El importemáximo del préstamo será de dos remuneraciones básicas mensuales. f.3 Descuentos En general, los descuentos se realizarán entre 12 y 24 cuotas mensuales a partir del mes siguiente de su otorgamiento, dependiendo de la capacidad de pago del solicitante. Los descuentos se harán a través de los haberes del trabajador. f.4 Gestión La gestión del préstamo será efectuada directamente por la Gerencia de Administración de Personal luego de que el trabajador le entregue su solicitud. El plazo máximo de entrega de solicitudes serán los días jueves de cada semana. (12:00 hrs.) f.5 Evaluación La evaluación de la solicitud se efectuará en el Comité de Evaluación de la Gerencia de Administración de Personal. Dichas evaluaciones se realizan sólo los viernes de cada semana. f.6 Autorización Sólo con la firma del trabajador en su solicitud. (*) La Gerencia de Administración de Personal se reserva el derecho de aceptar o denegar la solicitud según corresponda. f.7 Pago Una vez aprobada la solicitud de préstamo, el pago se efectuará vía abono en cuenta o a través de cheque de gerencia a los 7 días útiles de haber sido aprobado. B) Chequeo Médico  Anualmente todos los trabajadores pasan por un chequeo médico completo, el cual, generalmente, se realiza en el mes de Octubre.
  • 44.
    44  En coordinacióncon Rímac EPS se contrata un proveedor especializado a fin de llevar a cabo el chequeo en cada una de nuestras sedes. C) Unidades Médicas  Las Unidades Médicas son los tópicos ubicados en las instalaciones de Telefónica, donde se brinda atención primaria.  Actualmente en cada sede se cuenta con una Unidad Médica.  Se brindan atenciones médicas por especialidades; como: Gastroenterología, Dermatología, Otorrino, etc. D) Asignación por Defunción  Beneficio que se aplica en caso de fallecimiento de los familiares directos del trabajador debidamente inscritos en la empresa.  El monto asciende a S/ 5,000 Para la inscripción de familiares deben contactar a su OAP( Oficina Administrativa) y presentar los siguientes documentos:  En el caso de Padres : Copia del DNI legalizado  En el caso de Cónyuge : Original de Acta de matrimonio civil y copia del DNI  En el caso de Conviviente: Declaración Notarial de Convivencia.  En el caso de Hijos: Partida de Nacimiento en Original y emitido por la Reniec. E) Reembolso por Capilla Ardiente y Salón Velatorio 1. Es el monto que se recibe por gastos de sepelio hasta un máximo de S/. 1,100. 2. Reembolso y Capilla Ardiente se realizará a través del Scotiabank 3. La factura de la Funeraria debe emitirse a:
  • 45.
    45 Nombre de: Telefónicadel Perú S.A.A RUC: 20100017491 Descripción: Servicios Funerarios F) Fondo de Ayuda Mutua  El aporte al FAM es mensual y variable dependiendo del número de fallecidos en el mes.  En caso de fallecimiento de un dependiente el trabajador recibe la suma de S/. 15,000.  En caso de fallecimiento del trabajador sus herederos legales reciben la suma de S/. 30,000.  Las inscripciones y/o modificaciones se realizan una vez al año en el mes de Junio. G) Seguro de Vida "Ley"  Beneficio que se otorga a los trabajadores desde el primer día de labores y es asumido íntegramente por la empresa.  Cubre contingencias derivadas de los casos de muerte o invalidez permanente. Los montos asegurados son: Trabajador con más de 4 años de servicio: Muerte Natural 20 remuneraciones mensuales Muerte Accidental 40 remuneraciones mensuales Invalidez Total y Permanente por accidente 40 remuneraciones mensuales Trabajador con menos de 4 años de servicio: Muerte Natural 24 remuneraciones mensuales Muerte Accidental 24 remuneraciones mensuales Invalidez Total y Permanente por accidente 24 remuneraciones mensuales
  • 46.
    46 5. REMUNERACIONES A) Fechade pago En Telefónica existen 2 modalidades de pago. La primera, en la cual se deposita automáticamente en cuenta de haberes 2 veces al mes; es decir el día 15 de cada mes, la mitad del salario, y el día 30 la otra mitad. La segunda modalidad, consiste en depositar el integro del sueldo, el ultimo dia del mes, 30 o 31, según corresponda. B) Bono vacacional ALCANCE a. Personal empleado de Telefónica del Perú S.A.A. b. Gerencia de Administración de Personal: Respecto de las coordinaciones para el pago del bono y velar por el cumplimiento de la presente normativa. BASE a. Normativa de Vacaciones – Telefónica del Perú S.A.A. (RRHH / GAP / NOR / 014) b. Convenio Colectivo de Trabajo (Celebrado entre Telefónica del Perú S.A.A. y el Sindicato Unitario de Trabajadores de Telefónica del Perú S.A.A. el 23 de noviembre de 2007) c. Convenio Colectivo de Trabajo (Celebrado entre Telefónica del Perú S.A.A. y la Federación de Trabajadores de las Empresas de Telefónica en el Perú el 20 de diciembre de 2007) IMPORTE Y OPORTUNIDAD DE PAGO a. Importe: a.1 Por el primer año de vigencia del Convenio Colectivo (periodo entre el 01 de diciembre de 2006 al 30 de noviembre de 2007), el importe es S/. 500.00. a.2 A partir del segundo año de vigencia del Convenio Colectivo (periodo del 01 de diciembre de 2007 en adelante), el importe es S/. 2 000.00. b. Oportunidad de pago: El pago se efectúa una sola vez por periodo; antes de que el trabajador inicie su descanso vacacional según el cronograma de vacaciones acordado con su jefe directo, siempre que continúe laborando a la fecha en que le corresponda hacer uso de sus vacaciones y, teniendo en consideración las fechas de corte del cronograma de información de incidencias.
  • 47.
    47 PAGO DEL BONOVACACIONAL a. El pago del bono vacacional se efectuará a través de la cuenta de pago de haberes en la primera o la segunda quincena del mes, según sea el caso. b. Para poder percibir este pago, el trabajador deberá haber ganado su periodo vacacional correspondiente. Por ningún motivo se efectuará este pago en caso el trabajador goce de sus vacaciones por adelantado. c. En caso un trabajador goce de sus vacaciones por adelantado, no percibirá el pago del bono vacacional hasta la fecha en que haya ganado su derecho de goce vacacional. En esta situación, el pago del bono se efectuará en el mes de la fecha del derecho de goce vacacional. d. Si el trabajador ha ganado su derecho de goce vacacional y sus vacaciones no han sido programadas para dicha fecha, no percibirá el pago del bono vacacional. El pago del bono se efectuará en el mes en que haya programado efectivamente sus vacaciones. e. El trabajador podrá hacerse acreedor a este bono vacacional cuando haya gozado como mínimo de 7 días consecutivos del periodo vacacional correspondiente. En caso el periodo de goce registrado sea inferior a 7 días, no se hará efectivo este pago. f. Para los casos en que se programen promociones vacacionales (no consecutivas) durante un año y la suma de dichos días pudiera ser igual o mayor a 7, no aplicará el pago del bono vacacional. g. La Gerencia de Administración de Personal será la responsable de velar por el cumplimiento del pago del bono a través de los pagos de haberes respectivos. h. En caso, exista algún problema en el proceso operativo, la Gerencia de Administración de Personal será la responsable de efectuar las verificaciones del caso y las coordinaciones necesarias para esta atención. i. De existir excepciones, éstas deberán contar con los sustentos respectivos y serán aprobadas únicamente por la Dirección de Recursos Humanos. RESPONSABILIDAD DE LOS JEFES Y LOS TRABAJADORES a. La contingencia de montos indemnizatorios por el uso no oportuno del descanso físico vacacional es responsabilidad del jefe y del trabajador. b. Por su parte, el trabajador está en la obligación de hacer efectivo su descanso vacacional en la oportunidad establecida por acuerdo de partes o por decisión de la empresa. En caso contrario, si luego de las revisiones respectivas se determina que
  • 48.
    48 el trabajador yaha percibido el bono vacacional con anterioridad y no ha gozado de sus vacaciones, éste le será descontado de su pago de haberes respectivo. INFRACCIONES A LA NORMATIVA DE PAGO DEL BONO VACACIONAL Las siguientes acciones implican infracciones a la normativa “Pago del Bono Vacacional”, por lo que se calificarán como faltas laborales, serán sancionadas según la naturaleza de la falta y las circunstancias objetivas, pudiendo incluso su reiteración ser considerada como falta grave y es aplicable a los jefes y trabajadores: a. Hacer reprogramaciones de vacaciones, es decir, que el trabajador haga uso del descanso físico en una fecha distinta a la que aparece registrada en el sistema y que fuera previamente informada a Recursos Humanos, luego de haber percibido el pago del bono vacacional. Esta falta será considerada como muy grave desde su inicio. b. Programar vacaciones sin gozarlas físicamente, con la finalidad de percibir el bono vacacional como un adelanto a manera de ayuda económica por el motivo que fuere. En este sentido, no podrá aceptarse ninguna justificación o sustento que ampare el pago del bono vacacional como adelanto. C) Bono por disponibilidad NATURALEZA DE LA BONIFICACIÓN El bono obedece a la disponibilidad que tiene el trabajador para la coordinación de la atención técnica y especializada de una incidencia en la red y/o los sistemas de la red de manera no presencial. Esta disponibilidad es programada por el área y está al servicio de la empresa y se da por necesidad de servicio. Cabe resaltar que el trabajador en el ejercicio de esta disponibilidad puede efectuar coordinaciones telefónicas y vía acceso remoto a los servidores, infraestructura o sistemas de la empresa puede efectuar algunas operaciones para resolver o derivar la solución de la incidencia a otra área, razón por la cual es viable la atención de la incidencia a cualquier hora del día. El bono por disponibilidad tiene carácter remunerativo y está sujeto a todos los descuentos, retenciones y aportes que establece la ley para estos efectos. ALCANCE
  • 49.
    49 La presente normaes de aplicación en el ámbito nacional y sólo al personal no mando de la Dirección de Gestión de Red cuya función involucra atención técnica y especializada de las incidencias que afecten o pongan en riesgo la disponibilidad del servicio de telefonía móvil. Este bono se otorgará al personal comprendido en el alcance de la presente normativa si y sólo si son asignados por sus áreas en la condición de disponibilidad especificada en la naturaleza de la bonificación. Si el trabajador es asignado a otras funciones no comprendidas en el alcance o es trasladado a otra área este bono automáticamente desaparece. MONTO ECONÓMICO DE LA BONIFICACIÓN 1. Aquel trabajador que durante todo el mes esté comprendido en el ámbito de esta normativa, recibirá el bono por disponibilidad de S/. 500.00. 2. Aquel trabajador que por cada semana esté comprendido en el ámbito de la presente normativa, recibirá la bonificación por disponibilidad de S/200.00. 3. Si el trabajador labora por más de dos semanas, se le abonará el bono por disponibilidad completo es decir S/. 500.00 PROCEDIMIENTO 1. Las áreas involucradas deben contar con una programación mensual de la condición de disponibilidad del personal. El trabajador que no esté programado no tendrá derecho al pago del bono. 2. Las áreas deben reportar a la Gerencia de Administración de Personal (VP Recursos Humanos) la relación de personal que ha sido designado en la condición de disponibilidad, tomando en consideración las precisiones que al respecto se indiquen. 3. La Gerencia de Administración de Personal (VP Recursos Humanos) remitirá un cronograma para la entrega de información y dará la instrucción para el pago de la bonificación vía nómina
  • 50.
    50 4. Este bonose pagará en la nómina del mes siguiente a su designación, mediante el pago en planillas de fin de mes. 5. Cabe indicar que este bono será revisado cada fin de año, y es potestad de la empresa modificar este beneficio y/o formas de otorgamiento de ser el caso. Este bono no excluye los pagos por sobre tiempos que pudieran darse. 6. Las personas que tienen derecho a este bono necesariamente deberán tener acceso remoto a los servidores y programas que el área disponga a efectos de poder realizar las labores correspondientes. 6. POLITICA CORPORATIVA DE SEGURIDAD DE LA INFORMACION 1. Objeto de la Política El Comité Ejecutivo de Telefónica reconoce como activos estratégicos la información y los sistemas que la soportan, por lo que manifiesta su determinación en alcanzar los niveles de seguridad necesarios que garanticen su protección. El objeto de la Política Corporativa de Seguridad la Información es proporcionar las directrices para garantizar la seguridad de la información y mejorar la calidad de los servicios que el Grupo Telefónica ofrece a sus clientes en cada una de sus empresas. 2. Alcance Esta política abarca a toda la información utilizada por Telefónica para el desarrollo de sus actividades y es aplicable, con carácter obligatorio, las distintas empresas del Grupo Telefónica, así como a las entidades colaboradoras involucradas en la utilización de la información y los sistemas. Las relaciones con dichas entidades colaboradoras deben de estar amparadas siempre por los contratos de prestación de servicios correspondientes, incluyendo cláusulas de garantías en el uso de la información. La política de seguridad será de aplicación en todas las fases del ciclo de vida de los datos: generación, distribución, almacenamiento, procesamiento, transporte, consulta y destrucción; y de los sistemas que los procesan: análisis, diseño, desarrollo, implantación, explotación y mantenimiento. Esta política persigue la adopción de acciones destinadas a preservar las cuatro componentes básicas de la seguridad aplicadas a la información: Confidencialidad: Garantizar que a los datos y a los sistemas solo accedan personas debidamente autorizadas.
  • 51.
    51 Integridad: Garantizar laexactitud de la información y de los sistemas contra alteración, pérdida o destrucción, ya sea de forma accidental o fraudulenta. Disponibilidad: Garantizar que la información y los sistemas pueden ser utilizados en la forma y tiempo requeridos. Auditabilidad: Garantizar que cualquier acción o transacción pueda ser relacionada unívocamente asegurando el cumplimiento de controles claves establecidos en las correspondientes normativas. 3. Marco Jurídico Telefónica adquiere el compromiso de velar por el cumplimiento de la legislación vigente en materia de protección y seguridad de la información y de los sistemas aplicable a todos sus procesos de negocio en aquellos países en los que opere. 4. Organización y Responsabilidades La función de seguridad reside en la Dirección General Adjunta de Seguridad Corporativa. Con dependencia funcional y autoridad delegada de ésta, el responsable de seguridad en cada empresa canaliza las directrices y normativas hacia las distintas empresas del Grupo Telefónica. Los propietarios de la información, en cumplimiento de las normativas de seguridad, implantarán los controles necesarios asistidos por la organización de seguridad. Las organizaciones depositarias de la información son responsables de la seguridad de plataformas, redes e infraestructura de los sistemas, dando servicio a las distintas empresas del Grupo Telefónica propietarias de la información, conforme a las necesidades de seguridad que estas demanden de acuerdo a las normativas establecidas. Todo usuario de los sistemas es responsable del uso adecuado que haga de los mismos y de cumplir con los controles establecidos. 5. Clasificación de la Información Toda información deberá estar clasificada en virtud de su importancia para la organización y ha de ser tratada según dicha clasificación, acorde a lo dispuesto en la normativa sobre clasificación y tratamiento de la información. 6. Aplicación de la Política de Seguridad Con objeto de poder aplicar las líneas de actuación expuestas en esta política, se precisa la definición, elaboración, implantación y mantenimiento de planes de seguridad, tanto de ámbito corporativo como en cada empresa del Grupo, que recojan: • El conjunto de normativas, estándares, guías y procedimientos operativos que determinen la forma adecuada de actuar en materia de seguridad.
  • 52.
    52 • Los proyectosde inversión que doten de medios necesarios para laconsecución de estos objetivos. • La organización responsable de gestionar la seguridad. • Los métodos de control, revisión y ajuste que permitan verificar el correcto funcionamiento de los Planes de Seguridad. La elaboración de los planes de seguridad deberá acompañarse de procesos formales de análisis y gestión de riesgos que permitan implantar las soluciones idóneas, o bien asumir los riesgos asociados a las desviaciones respecto de estas soluciones. 7. Formación y Concienciación El método más efectivo de mejorar la seguridad es mediante la formación continuada y su incorporación a la actividad laboral. Dentro de los planes de formación se incluirán cursos específicos sobre seguridad de la información acorde con el área destinataria: Dirección, técnicos, administradores y usuarios de los sistemas. Asimismo se realizarán campañas de concienciación sobre seguridad dirigidas a todo el personal, proveedores y clientes de Telefónica a través del medio que se considere más efectivo. 8. Auditoría Los sistemas de información se someterán periódicamente a auditorías internas o externas con la finalidad de verificar el correcto funcionamiento de los planes de seguridad, determinando grados de cumplimiento y recomendando medidas correctoras. 9. Planes Específicos Cualquier plan específico sobre seguridad de la información deberá ajustarse a las disposiciones y recomendaciones de carácter más general y superior del presente documento. 10. Efectividad La Política Corporativa de Seguridad de la Información entrará en vigor desde el mismo día de su publicación. 7. POLITICA DE CALIDAD AMBIENTAL Telefónica, en su compromiso de contribuir al bienestar de las personas, pone al servicio de la sociedad las Tecnologías de la Información y las Comunicaciones (TIC) como motor del desarrollo sostenible. La Compañía reconoce la importancia que el medio ambiente tiene para el progreso económico y social.
  • 53.
    53 Por ello, trabajapara minimizar el impacto ambiental de sus actividades, promoviendo las mejores prácticas de gestión en todos los países donde está presente; la adopción de criterios ambientales en el despliegue de la red; y la participación de todos los empleados en la consecución de estos logros. Asimismo, apuesta por la innovación como motor para la sostenibilidad, no sólo para minimizar la huella sobre el medio ambiente, sino también para ofrecer a sus clientes, servicios que contribuyen a reducir el uso energético y el consumo de recursos naturales. Con este doble objetivo el sector TIC está en el centro de la solución. La Política Ambiental del Grupo Telefónica establece las siguientes líneas de actuación: 1. Garantizar el cumplimiento de la legalidad vigente y de todos aquellos compromisos voluntarios que Telefónica suscriba en materia de medio ambiente; y adoptar, de forma complementaria y conforme al principio de precaución, normas y directrices internas más restrictivas allí donde no existe un desarrollo de la legislación ambiental adecuado. 2. Implantar sistemas de gestión ambiental que prevengan y reduzcan los impactos negativos que las actividades e infraestructuras puedan causar sobre el medio ambiente, identificando y extendiendo las mejores prácticas en todo el Grupo. 3. Aplicar la mejora continua en toda la Compañía, mediante la evaluación sistemática y periódica del comportamiento ambiental a través de un índice específico, y el establecimiento de objetivos ambientales. 4. Hacer un uso sostenible de los recursos naturales, promoviendo la compra de productos cuyo origen y fabricación sean más respetuosos con el medio ambiente; minimizando el consumo de materias primas y la generación de residuos; y fomentando el reciclado, la recuperación de materiales y el tratamiento adecuado de residuos. 5. Transmitir a la cadena de suministro y proveedores de servicios los procedimientos y requisitos ambientales relativos a su actividad con Telefónica y asegurar el cumplimiento de los mismos. 6. Establecer los procesos necesarios para garantizar la comunicación, sensibilización y formación en materia ambiental de los empleados del Grupo Telefónica. 7. Hacer público anualmente el comportamiento ambiental de la Compañía, incluyendo los indicadores más relevantes y los objetivos alcanzados. 8. Ayudar a combatir el cambio climático, a través de la reducción interna de emisiones de Gases de Efecto Invernadero, y el desarrollo de servicios y productos que contribuyan a que otros sectores puedan reducir sus emisiones. 9. Promover la creación de servicios de telecomunicación que contribuyan al desarrollo sostenible de la sociedad. 10. Trabajar con otras organizaciones en la búsqueda de modos de desarrollo más sostenibles.
  • 54.
    54 XVI. HISTORIAS CELEBRES PedroOballe Pedro Oballe inició su trayectoria en la empresa en 1998 como auxiliar de oficina en la Vicepresidencia de Comunicaciones de Empresa. A comienzos del 2007, paso a trabajar en el área de Mantenimiento e Infraestructura como auxiliar administrativo en la Dirección de Redes y Sistemas, hasta que este año postuló al cargo de analista y en un plazo de 15 días fue promovido. Él buscaba otras oportunidades esperando conocer más acerca de Telefónica especialmente le atraía el tema de los costos y las finanzas. Afortunadamente, se abrió la vacante en el segmento Empresas y no dudó en postular. Pedro ya se encuentra ubicado en el local de Basadre desde hace tres meses, trabajando como analista de control de gastos y proyectos junto a un equipo de seis personas. Este emprendedo r trabajador no dejó de mencionar lo a gusto que se encuentra en su nuevo cargo y no duda en recomendar a otras personas que lo intenten y apuesten por sí mismos: “Postulen porque es una gran oportunidad para desarrollarse personal y profesionalmente dentro de la empresa donde ya están laborando. Esto te permite conocer diferente áreas y/o procesos de Telefónica que a veces uno desconoce”, comentó. Por otro lado, Pedro destacó la gran variedad de oportunidades que la empresa ofrece a su personal, que permite que el trabajador no se quede estancado en un lugar sino que logre continuamente superarse, y sobre la rapidez del proceso el cual lo ha dejado bastante satisfecho. Finalmente, agradeció el apoyo recibido por su nueva área y por todo el conocimiento que le están impartiendo. Al igual que Pedro, dieciocho colaboradores de distintas áreas han sido promovidos, recientemente, como analistas. Atrévete a postular mediante las publicaciones de los martes y jueves.
  • 55.
    55 Julio Pérez Leyva JulioPérez, ingeniero industrial graduado en la Pontificia Universidad Católica del Perú, fue seleccionado como nuevo analista de Compras en el proceso de selección desarrollado para esa plaza en una experiencia que no dudamos será provechosa para su desarrollo profesional y que cumplirá con éxito. Así como él, muchos colaboradores han sido impulsados a seguir su desarrollo profesional en otras áreas, gracias a que se contaba con información relevante sobre su formación y experiencia. Julio ingresó a la compañía como joven ejecutivo de la Supervisión de Prefactura, luego trabajó como analista en la Supervisión de Análisis de rechazos de Facturación y finalmente como Analista de la Jefatura de Desarrollo de Productos y Servicios. “Para mí han sido los mejores 11 años de mi vida, he convivido y aprendido de todos mis compañeros de quienes me llevo el mejor de los recuerdos”, acota, emocionado Julio. A la par de su experiencia profesional, ha concluido una maestría en Ingeniería Industrial en la Universidad Ricardo Palma y en la actualidad cursa el octavo ciclo de la carrera de Derecho y Ciencias Políticas en la Universidad Peruana Los Andes (UPLA). Él está muy motivado por el nuevo encargo y luego de agradecer por la confianza depositada ha prometido poner todo de su parte para el cumplimiento de los objetivos que se le encomienden. “A mí me animó a postular la convicción de que nunca es tarde para cambiar el rumbo de tu vida, salir de tu zona de confort y asumir nuevas responsabilidades. Por ahora me encuentro cerrando temas pendientes y realizando las transferencias respectivas. Tengo muchas ganas de poder demostrar los conocimientos adquiridos en estos años e ir adaptándome a mis nuevas funciones”. Julio está muy agradecido por la confianza depositada. Le deseamos la mejor de las suertes.
  • 56.
    56 Selenia Neyra Zapata SeleniaNeyra inició su trayectoria en la empresa, en el año 2004, como asesora de tiempo compartido en Atento. Hoy es la actual supervisora del soporte de ventas para todo el segmento negocio. Gracias a sus deseos de seguir desarrollándose como profesional en la empresa, ha realizado varios diplomados en temas como marketing, ventas, recursos humanos y finanzas, lo que la ha llevado hasta donde está, siendo administradora de profesión, graduada en la Universidad de Ciencias Aplicadas (UPC). Cuando Selenia supo que se abrió una vacante para el puesto de supervisora en su área, decidió postular sin dudarlo, uno de los motivos que la impulsó a hacerlo fue el asumir nuevos retos y desafíos en la compañía. Desde que ingresó a Telefónica ella se ha esforzado mucho por lograr sus objetivos, y aspira a que todos tengan las mismas oportunidades de desarrollo que ella tuvo. “Siempre y cuando te esfuerces, la empresa busca tu crecimiento” dice al referirse a las oportunidades laborales que brinda Telefónica a sus propios trabajadores, para ella es una gran motivación al desarrollo personal y un plus que la empresa se preocupe por tus intereses a través de los procesos de selección interna. Entre el trabajo y los estudios constantes, Selenia sabe manejar su tiempo para pasar momentos de diversión realizando diversas actividades como: ir al gimnasio, participar en maratones de baile, leer un buen libro y salir a tomar una taza de café con sus compañeros de trabajo y amigas. Tú que estás buscando desarrollarte en otras áreas, anímate y postula a las vacantes que se publican los días martes y jueves.
  • 57.
    57 Alberto Rojas Alberto Rojasinició su trayectoria en la empresa en el año 1996 como técnico en mantenimiento de planta externa, en el año 2007 pasó a Telefónica Servicios Técnicos como analista y hasta el mes de mayo se desempeñó como analista de relacionamiento de terceros en la Dirección Servicio Técnico al Cliente. Alberto se animó a postular al puesto de analista de Capacitación en la Dirección de Recursos Humanos debido a que se encuentra cursando una maestría en Recursos Humanos en Esan y porque quería empezar a trabajar en dicha área. En el puesto actual, en el que ya lleva cuatro meses, él se encarga de gestionar capacitaciones internas, controlar los centros de formación, programar cursos y proyectos como el e-learning. Alberto disfruta mucho de realizar estas actividades en donde logra contribuir al desarrollo de personas y a la vez sigue profundizando su vocación. Alberto sigue aprendiendo cosas nuevas y conociendo a muchas personas con las cuales dice sentirse muy cómodo, para él es importante haber tomado la decisión de cambiar ya que se siente satisfecho con su puesto actual. Para él, las oportunidades que brinda Telefónica a sus empleados son sumamente importantes, ya que te permiten postular a lo que se ajusta a tu perfil. “Hay oportunidades para todos. Hay que tomar el riesgo de buscar un futuro mejor y apostar por un puesto acorde a tu perfil”. Tú que estás buscando desarrollarte en otras áreas, anímate y postula a las vacantes que se publican los días martes y jueves.
  • 58.
    58 XVII. NORMATIVA DECESES ALCANCE Lo estipulado en esta normativa aplicará únicamente al personal de Telefónica del Perú S.A.A. En los aspectos operativos, la normativa alcanza a: a. Gerencia de Administración de Personal (Dirección de Recursos Humanos) b. Jefatura de Relaciones Individuales (Gerencia de Relaciones Laborales – Dirección de Recursos Humanos) c. Jefatura de Selección (Gerencia de Desarrollo y Clima Laboral – Dirección de Recursos Humanos) d. Dirección de Administración (Dirección Servicios Comerciales y Administrativos) e. Gestión y Desarrollo Humano (Tgestiona) - En adelante, Recursos Humanos – Tgestiona. f. Seguridad y Protección (Tgestiona) - En adelante, Seguridad – Tgestiona. g. Tecnología y Sistema de Información (Tgestiona) - En adelante, TSI – Tgestiona. TIPOS DE CESES a. Renuncia Voluntaria La renuncia es el acto jurídico unilateral a través del cual el trabajador manifiesta en forma libre y voluntaria su decisión de dar por resuelto o extinguido el contrato de trabajo. b. Cese por vencimiento de contrato o convenio Este cese aplica únicamente para los contratos a plazo fijo y para los convenios de prácticas, los cuales tienen una fecha de finalización de su vigencia. c. Cese por despido El despido es la decisión unilateral de la empresa en virtud de la cual se da por resuelto o extinguido el vínculo laboral debido a alguna causa relacionada con la capacidad o la conducta del trabajador. COORDINACIONES PREVIAS 1. Renuncia voluntaria
  • 59.
    59 a. El trabajadorcomunicará a su jefe directo la fecha que solicita para su cese con un plazo mínimo de 30 días previos al cese y presentará su carta de renuncia, con el modelo que aplique según su caso. Ver el Anexo 1 para el caso de practicantes y jóvenes ejecutivos, y el Anexo 2 para el caso de empleados y ejecutivos. b. En caso la carta se presente en menos tiempo del indicado en el numeral 4.1.a., el trabajador podrá colocar que desea prestar servicios hasta el día “x” , y solicitará la exoneración del plazo de ley de 30 días. Es potestad de la empresa el aprobar o no dicha solicitud. c. El jefe directo evaluará la carta de renuncia recibida y colocará su firma y sello en señal de aprobación. d. El jefe directo enviará la carta de renuncia original debidamente firmada y sellada a la Gerencia de Administración de Personal para que realice las verificaciones necesarias y las acciones requeridas para materializar la renuncia. e. El jefe directo coordinará con su generalista la fecha final del cese del trabajador y coordinará la posibilidad de reemplazo. 2. Cese por vencimiento de contrato o convenio La Gerencia de Administración de Personal verificará mensualmente las fechas de vencimiento de los contratos a fin de realizar las coordinaciones necesarias con un plazo máximo de 15 días de antelación al cese. 3. Cese por despido La Jefatura de Relaciones Individuales comunicará a la Gerencia de Administración de Personal sobre el despido del trabajador el mismo día en que se haya aprobado dicha acción. 4. Para todos los casos a. La Gerencia de Administración de Personal informará a Recursos Humanos – Tgestiona las vacaciones pendientes y los pagos o descuentos que pudieran realizarse al trabajador que cesa, para que sea considerado dentro de la liquidación de beneficios sociales. b. La Gerencia de Administración de Personal comunicará a Recursos Humanos – Tgestiona la fecha de cese del trabajador para que proceda a desactivar el seguro médico familiar. c. La Gerencia de Administración de Personal comunicará sobre el cese a las áreas de la empresa que requieran esta información, a fin de que efectúen la desactivación de usuarios y accesos respectivos. d. De ser el caso, el generalista enviará la solicitud de reemplazo a la Jefatura de Selección, previa coordinación con el área de origen del trabajador que ha cesado.
  • 60.
    60 e. La Jefaturade Selección informará a la Gerencia de Administración de Personal el nombre del reemplazo respectivo. Según ello, la Gerencia de Administración de Personal coordinará con las áreas involucradas lo referido al numeral 7 “Recupero de Activos de la Empresa”. RECUPERO DE DEUDAS QUE EL TRABAJADOR MANTIENE CON LA EMPRESA La Gerencia de Administración de Personal verificará si el trabajador mantiene alguna deuda con la empresa. 1. Préstamos para estudios de maestría: Se considerarán como marcos de acción las siguientes normativas “Programa de Financiamiento para Estudios de Maestría y Especialización” y “Tratamiento del Traslado de la Deuda de Financiamiento para Estudios de Maestría o Especialización”. 2. Otras deudas: Toda deuda que tenga el trabajador al momento del cese será descontada de su liquidación de beneficios sociales, tales como: deuda EPS, préstamos, cooperativas, adquisición de equipos celulares, seguros vehiculares, SOAT, entre otros. La Gerencia de Administración de Personal coordinará sobre la deuda con Recursos Humanos - Tgestiona a fin de que realice los descuentos en la liquidación. SEGURIDAD DE LOS LOCALES DE LA EMPRESA La Gerencia de Administración de Personal comunicará a Seguridad – Tgestiona sobre el cese del trabajador a fin de que esta unidad coordine con los miembros de seguridad de los distintos locales de la empresa que la persona que ha cesado sea recibida como “Visitante” desde el día posterior a su cese. RECUPERO DE LOS ACTIVOS DE LA EMPRESA 1. Fotocheck a. Recursos Humanos – Tgestiona solicitará al trabajador la entrega de su fotocheck durante la entrega de la liquidación de beneficios sociales. b. En caso el trabajador declare la imposibilidad de entregar el fotocheck, éste deberá entregar a Recursos Humanos – Tgestiona la denuncia del extravío o robo del mismo. La entrega de estos documentos deberá ser realizada durante la entrega de liquidación.
  • 61.
    61 c. La Gerenciade Administración de Personal comunicará a Seguridad – Tgestiona sobre el cese del trabajador a fin de que desactive en el fotocheck los accesos a puertas de locales de Telefónica. d. En el caso específico de los practicantes y jóvenes ejecutivos los numerales 7.1.a, 7.1.b y 7.1.c no aplicarán. Por ello se procederá de la siguiente manera: El Jefe deberá solicitar al practicante su fotocheck, y lo remitirá a la Gerencia de Administración de Personal conjuntamente con la carta de “Resolución de Convenio” (Anexo 1) de ser el caso. 2. Herramientas de trabajo y accesos a sistemas En principio, la Gerencia de Administración de Personal comunicará a la Dirección de Administración sobre el cese del trabajador. a. Computador portátil, blackberry, teléfono celular y maletín de trabajo: El trabajador deberá entregar las herramientas de trabajo suministradas por la empresa a su jefe directo. Esta entrega deberá efectuarse considerando como plazo máximo la fecha del cese. El jefe directo deberá informar y coordinar al respecto con la Dirección de Administración. En caso algún equipo celular no sea recuperado, todo costo asociado será cargado al presupuesto del área de la persona que haya cesado. En los casos de blackberry o teléfonos celulares, si la persona cesada desea permanecer con el equipo y el servicio, ello será permitido siempre y cuando dicha persona asuma todo el costo asociado (alquiler o compra del equipo más plan de consumo). Esta situación deberá ser coordinada con la Dirección de Administración previamente a la fecha del cese. b. Sistemas informáticos y correo electrónico: La Gerencia de Administración de Personal coordinará con TSI – Tgestiona para que esta unidad desactive al ex trabajador todos los accesos para sistemas informáticos y correo electrónico. Esta desactivación deberá efectuarse en la fecha del cese. c. Equipo y anexo telefónico: En principio, se conservarán en su lugar de origen. Sin embargo y según se requiera, la Dirección de Administración coordinará el retiro del equipo y eliminación del anexo. d. Computador de sobremesa y sus accesorios: De disponerse de un reemplazo, estos activos permanecerán en su lugar de origen; pero si la posición no es reemplazada luego de transcurridas 3 semanas posteriores al cese del usuario estos activos serán retirados por la Dirección de Administración. LIQUIDACIÓN DE BENEFICIOS SOCIALES 1. Empleados y Ejecutivos. a. La Gerencia de Administración de Personal confirmará a Recursos Humanos – Tgestiona sobre el cese del trabajador.
  • 62.
    62 b. Recursos Humanos– Tgestiona prepará la liquidación de beneficios sociales. c. La liquidación de beneficios sociales debe ser pagada de acuerdo a ley. d. Recursos Humanos – Tgestiona emitirá y entregará al cesado la liquidación de beneficios sociales, el certificado de trabajo, certificados de retenciones de impuesto a la renta, certificado de latencia para trámites en Essalud o EPS, entre otros. 2. Practicantes y Jóvenes Ejecutivos a. Los Practicantes y Jóvenes Ejecutivos no perciben pago de haberes ni liquidación de beneficios sociales sino una subvención económica; por lo que en caso cesen antes de fin de la fecha del pago habitual, la diferencia de días laborados serán pagados a fin de mes. b. Los certificados de prácticas podrán ser recogidos por el practicante que ha cesado en Recursos Humanos - Tgestiona XVIII. CUESTIONARIO 1. ¿Dónde se encuentra el headquorter de la empresa? R: En España 2. ¿Cómo se llama el Presidente Ejecutivo de Telefónica Internacional S.A.? R: Cesar Alierta 3. Nombre los galardones que ha obtenido la empresa R: Estar dentro del Great Place to Work y el ISO 14001:2004 4. ¿Cuál es la misión de Telefónica? R: “Abrimos camino para seguir transformando posibilidades en realidad, con el fin de crear valor para clientes, empleados, sociedad, accionistas y socios a nivel global”. 5. ¿Cuál es la visión de Telefónica? R: “Ser reconocidos como un grupo integrado que ofrece soluciones integradas a cada segmento de clientes, tanto de comunicaciones, móviles como fijas, de voz, de datos y de servicios; que está comprometido con sus grupos de interés por su
  • 63.
    63 capacidad de cumplircon los compromisos adquiridos con todos: clientes, empleados, accionistas y la sociedad de los países en los que opera.” 6. ¿Cuáles son los principales valores de Telefónica? R: Visión, Talento, Compromiso, Fortaleza, Honestidad y confianza, Respeto por la ley, Integridad y Derechos Humanos. 7. Nombre algunos de los objetivos específicos de Telefónica del Perú R: - Proteger al personal y los activos corporativos - Asegurar la continuidad de las operaciones - Seguirtrabajandoenlamejorade losíndicesde satisfacción de los empleados. - Ser líderes en satisfacción al cliente con respecto a las empresas del Grupo Telefónica en la región - Mantenera nuestrasempresasque figuranactualmente enel rankingdel Great Place to Work e incorporar a otras 8. ¿Cómo se llama el Presidente Ejecutivo de Telefónica del Perú S.A.A.? R: Javier Manzanares Gutiérrez 9. ¿Quién es el Director de Recursos Humanos? R: Luis Bernardo Silva 10. ¿Cuál es la duración, aproximada, de la jornada laboral semanalmente? R: La duración de la jornada laboral es en invierno de 42:30 horas semanales y en verano de 37:30 horas semanales. 11. ¿Cuáles son las medidas disciplinarias que se aplican? R: Las medidas disciplinarias son amonestación verbal, amonestación escrita, suspensión y despido. 12.¿Qué beneficios obtienen los trabajadores mediante las políticas de desarrollo humano que maneja Telefónica del Perú? R: Programa de Rotaciones Internacionales, Programa de Becas Fundación Carolina – Telefónica, Postgrado en Telecomunicaciones, Financiamiento de
  • 64.
    64 Estudios, Programa JPHorizonte, Generación Futuro y Prácticas Pre Profesionales 13.¿Cuáles son los beneficios que se le otorga a los trabajadores de Telefónica del Perú? R: Pago de la ayuda económica por vestuario, gratificación por años de servicio, asignación por estudios, licencias y descuentos exclusivos (en productos de la empresa y en gimnasios, florerías, eventos, etc.) 14.¿Qué modalidad de reclutamiento se utiliza en mayor grado? R: Reclutamiento interno, en un 90% de los procesos. 15. ¿Cuál es el tiempo mínimo que un trabajador debe tener en su puesto para que pueda postular a otros puestos dentro de la empresa? R: La empresa buscará rotar a aquellas personas que en 36 meses hayan mantenido el mismo puesto o función. Para postular a una vacante que implique promoción, el candidato deberá contar como mínimo con dos (2) años en la categoría actual (analista, experto, jefe, etc.). En el caso de movimientos horizontales entre direcciones y empresas del Grupo Telefónica, el candidato deberá contar como mínimo con 1,5 años en el puesto actual, política que rige para todas las categorías de la organización. 16.¿Cuál es el nombre que tiene el área de Bienestar al Empleado? R: BiEm 17.¿Cuáles son los tipos de préstamo a los que un trabajador puede tener acceso? R: Préstamo excepcional, préstamo para estudios superiores, préstamo escolar, préstamo de retorno vacacional y préstamo de salud. 18.¿En qué mes, generalmente, se realiza el chequeo médico? R: En el mes de octubre 19. Nombre los tres tipos de ceses R: Renuncia voluntaria, cese por vencimiento de contrato o convenio y cese por despido. 20. ¿Qué empresa del grupo se encarga del proceso de cese de un trabajador? R: Tgestiona
  • 65.