Incrustar presentación
Descargar como DOCX, PPTX

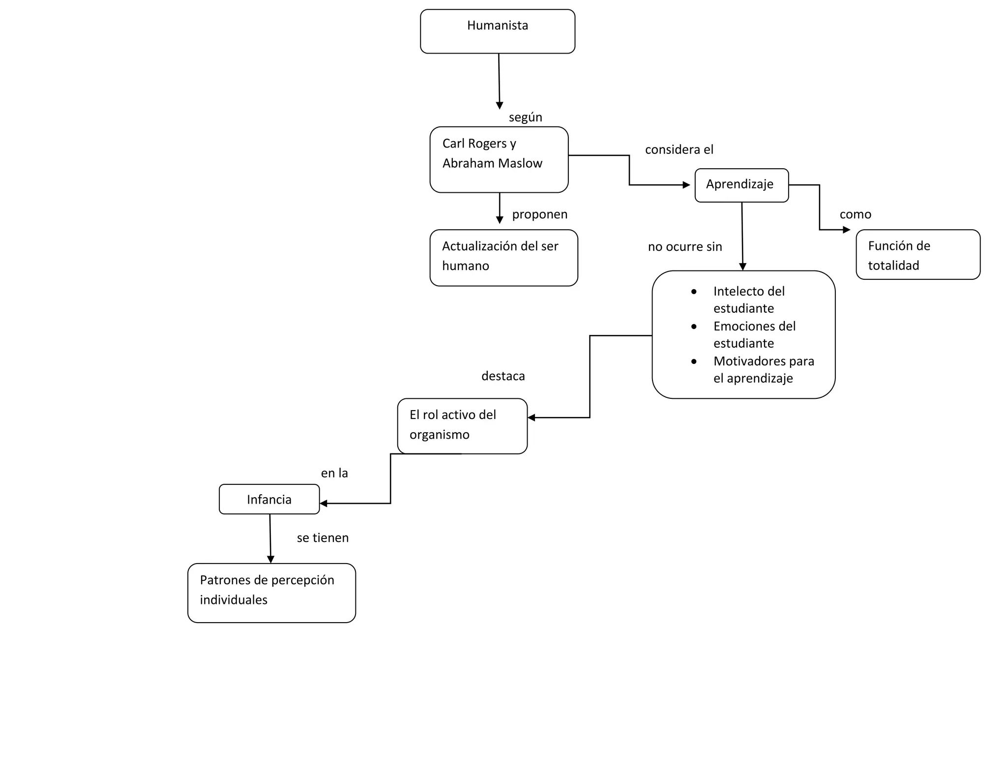
Este documento discute la teoría de la actualización del ser humano propuesta por los psicólogos humanistas Carl Rogers y Abraham Maslow. Sugiere que el aprendizaje implica el desarrollo de la totalidad del ser humano, incluyendo su intelecto, emociones y motivaciones, y que este proceso ocurre de manera natural a medida que el organismo juega un rol activo en la formación de patrones de percepción desde la infancia.
