Incrustar presentación
Descargar como PDF, PPTX


























































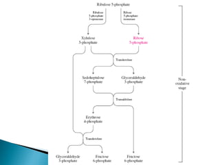
La glucólisis es la vía metabólica central que convierte la glucosa en piruvato a través de 10 reacciones, generando una cantidad limitada de ATP. Puede ocurrir con o sin oxígeno. Consiste en tres etapas: 1) preparación y corte de la glucosa, 2) oxidación y generación de ATP, 3) formación de piruvato y más ATP. El piruvato puede luego convertirse en lactato o entrar en el ciclo de Krebs para una oxidación completa con generación mayor de ATP.
























































