Paradigmas en investigación
Paradigmas en
                              investigación


          Khum (1986) manera de
         observación al mundo, de
           aplicar y comprender la
         realidad. A continuación se
              resumen algunos
              postulados de los
         paradigmas que orientan la
             reflexión y la praxis
                 investigativa.



                                 El
El positivismo            fenomenológico      La teoría crítica
                           interpretativo
El paradigma positivista
                                       los precursores



  Augusto Comte: el termino                                        Emile Durkheim; los hechos
 positivismo designa dotrina,      John Stuart Millsu teoría se
                                                                  sociales han de ser estudiados
 comprende una teoría de la               funda en reglas
                                                                   como cosas pero no pretende
  ciencia y una reforma de la     estrictamente observadas del      en modo alguno descalificar
 sociedad y una religión. 1. la           empirismo y del
                                                                  el hecho social al compararlo
    ciencia es una fuente de      asociacionismo. La existencia
                                                                    con un objeto. observar el
 dogmas, el hombre ha sido        de un mundo físico se reduce
                                                                    hecho social como una cosa
   hecho para creer no para         a la posibilidad de sentir
                                                                    significa adoptar frente a él
 dudar. 2.la ciencia no busca     sensaciones, no hay verdad a
                                                                    una postura neutra, como si
    explicación final pues no     priori independientemente de
                                                                   se olvidase realmente de qué
pretende llegar a la causa, se             la observación.
                                                                       es aquello y cual es su
 limita a comprobar el orden                                           relación con nosotros.
 reinante.3. existe una visión
 jerárquica de las cosas.4 es
     necesario que haya una
   síntesis de la ciencias cuyo
    centro o principio sea la
            sociología.
Están orientados a la
                            búsqueda objetiva del
                        saber científico, a través de
                         métodos cuantitativos, ha
                               fundamentado la
                                investigación en
                        experiencias condicionadas
Los neopositivistas o          y controladas de
 positivistas lógicos    laboratorio desde el siglo
                            XIX. En nuestros días
                           todavía está vigente la
                          controversia acerca de la
                        pertinencia y adecuación de
                             este paradigma para
                         abordar el estudio de los
                            fenómenos sociales.
El paradigma fenomenológico interpretativo



 Surge como una reacción contra las posiciones que
 obsesionadas por el objetivismo y el cientificismo
pretenden acceder al estudio del hombre y del hecho
  social con los mismos métodos utilizados por las
  ciencias naturales. El foco de interés del científico
 social ortodoxo, es sustituido por el entendimiento
                 de la acción humana



                      Max Weber; destaca la                                  Edmund Husserl; su
                                                        Alfred Schutz; se
                   comprenhensión implica la                                     propósito es la
                                                        introdujo en el
                 aprehensión del sentido que el                                   aprehensión
                                                       análisis de la vida
                  actor atribuye a su conducta.                                 abstractiva de la
                                                        cotidiana, de la
                Esto lleva a una clasificación de                                esencia de los
                                                     realidad del sentido
                   los tipos de acto: a. Acto                                fenómenos, plantear
                                                        común que los
                racional, con respecto a un fin,                               captar la esencia
                                                            hombres
                b. El acto racional con respecto                               de los fenómenos
                                                      comparten con sus
                 a un valor. C. El acto efectivo,                             de la vida humana,
                                                          semejantes.
                   dictado por la emoción del                                 la intersubjetividad
                 sujeto. D. El acto tradicional,                               y la subjetividad.
                     guiado por el habito, la
                    costumbre y las creencias
                  convertidas en una segunda
                            naturaleza.
Max Horkheimer; plantea el
                 mejoramiento radical de la existencia
                  humana, el papel del investigador
                    no consiste solo en descubrir y
                   comprender la situación histórica
                 concreta; va más allá, debe estimular
                 el cambio cualitativo en la sociedad.

Teoría crítica
                 Herbert Marcuse; plantea la critica con
                       una intención práctica, en la
                   autorreflexión como generadora de
                 cambios. La validez no viene dada por
                   lo que dicen los sujetos o por su
                       comportamiento sino por la
                      culminación de un proceso de
                              autorreflexión.
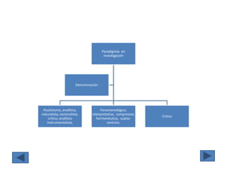
Paradigmas en
                                        investigación




                        Denominación




 Positivismo, analítico,              Fenomenológico,
naturalista, racionalista,       interpretativo, compresivo,
                                                               Critico
    critico, analítico              hermenéutico, sujeto-
   instrumentalista.                      centrico.
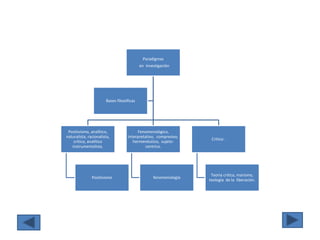
Paradigmas
                                           en investigación




                       Bases filosóficas




 Positivismo, analítico,                Fenomenológico,
naturalista, racionalista,         interpretativo, compresivo,
                                                                   Critico .
    critico, analítico                hermenéutico, sujeto-
   instrumentalista.                         centrico.




                                                                   Teoría critica, marismo,
               Positivismo                        fenomenología
                                                                  teología de la liberación.
Paradigmas
                                        en investigación




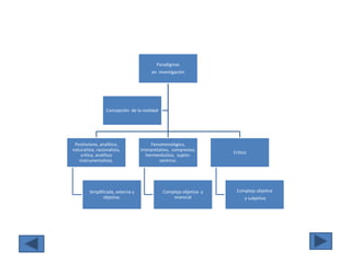
                  Concepción de la realidad




 Positivismo, analítico,                Fenomenológico,
naturalista, racionalista,         interpretativo, compresivo,
                                                                    Critico
    critico, analítico                hermenéutico, sujeto-
   instrumentalista.                         centrico.




         Simplificada, externa y              Compleja objetiva y    Compleja objetiva
                objetiva.                         vivencial               y subjetiva
Paradigmas
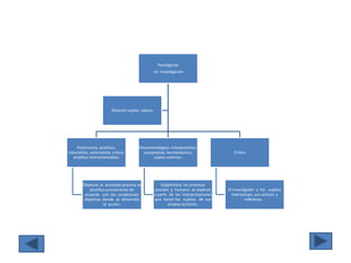
                                                     en investigación




                           Relación sujeto -objeto




    Positivismo, analítico,               Fenomenológico, interpretativo,
naturalista, racionalista, critico,         compresivo, hermenéutico,                      Critico
  analítico instrumentalista.                   sujeto-centrico.




        Objetiva: la actividad practica se               Subjetivista: los procesos
            planifica previamente de                 sociales y humano se explican      El investigador y los sujetos
         acuerdo con las condiciones                 a partir de las interpretaciones     interactúan, son activos y
         objetivas donde se desarrolla               que hacen los sujetos de sus                 reflexivos. .
                    la acción.                               propias acciones.
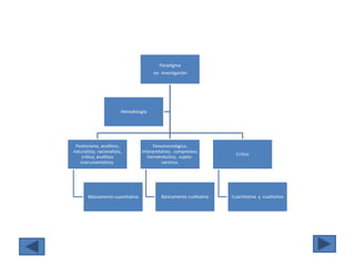
Paradigma
                                       en investigación




                         Metodología




 Positivismo, analítico,               Fenomenológico,
naturalista, racionalista,        interpretativo, compresivo,
                                                                       Critico
    critico, analítico               hermenéutico, sujeto-
   instrumentalista.                        centrico.




       Básicamente cuantitativa            Básicamente cualitativa   Cuantitativa y cualitativa
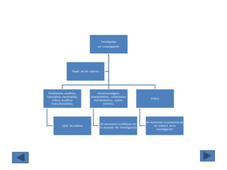
Paradigmas
                                        en investigación




                     Papel de los valores




 Positivismo, analítico,                Fenomenológico,
naturalista, racionalista,         interpretativo, compresivo,
                                                                             Critico
    critico, analítico                hermenéutico, sujeto-
   instrumentalista.                         centrico.




                                                                          Se reconocen la presencia de
                                            Se reconocen y enfatizan en
            Libre de valores                                                    los valores en la
                                            el proceso de investigación
                                                                                  investigación
Paradigmas
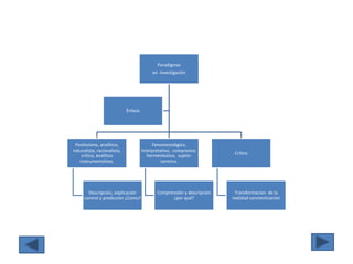
                                            en investigación




                             Énfasis




 Positivismo, analítico,                    Fenomenológico,
naturalista, racionalista,             interpretativo, compresivo,
                                                                           Critico
    critico, analítico                    hermenéutico, sujeto-
   instrumentalista.                             centrico.




        Descripción, explicación              Comprensión y descripción    Transformacion de la
      control y predicción ¿Como?                   ¿por qué?             realidad concientización
Paradigmas
                                         en investigación




                    Procesos cognoscitivos
                     predominante en la
                        investigación




 Positivismo, analítico,                 Fenomenológico,
naturalista, racionalista,          interpretativo, compresivo,
                                                                                Critico.
    critico, analítico                 hermenéutico, sujeto-
   instrumentalista.                          centrico.



                                              Privilegia la síntesis o más
         Énfasis en el análisis
                                                    bien la sinopsís,        Análisis y síntesis. Se trata
      elementalista, conocimiento
                                             descripciones e intentos de      de reconstruir la realidad
         aislado de la realidad
                                                 generalizaciones sin         con sus determinaciones.
               compleja.
                                                  contraste riguroso.
Paradigmas
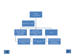
                                         en investigación




                  Relación teoría – practica




 Positivismo, analítico,                Fenomenológico,
naturalista, racionalista,         interpretativo, compresivo,
                                                                           Critico
    critico, analítico                hermenéutico, sujeto-
   instrumentalista.                         centrico.



                                                                         Constrataciones de teorías
       Se asume ciertas teorías
                                                                         considerando sus alcances,
        como fundamento de la             La teoría surge del contexto
                                                                                limitaciones y
       investigación. Se intenta                    estudiado.
                                                                           contradicciones con la
                verificar.
                                                                            realidad estudiada. .
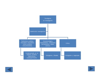
Paradigmas
                                        en investigación




                  Diseño de la investigación




 Positivismo, analítico,                Fenomenológico,
naturalista, racionalista,         interpretativo, compresivo,         Critico.
    critico, analítico                hermenéutico, sujeto-
   instrumentalista.                         centrico.




         Fundamentado en el
          método científico.
                                               Emergente y flexible.   Emergente y negociado.
            Experimento,
          cuasiexperimento.
Paradigmas
                                        en investigación




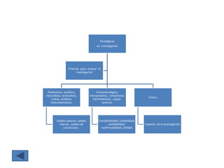
                  Criterios para evaluar la
                         investigación




 Positivismo, analítico,                Fenomenológico,
naturalista, racionalista,         interpretativo, compresivo,
                                                                             Critico.
    critico, analítico                hermenéutico, sujeto-
   instrumentalista.                         centrico.




        Validez externa, validez         Transferibilidad, credibilidad,
          interna, validez de                    confiabilidad,            Impacto de la investigación
             constructos .                 confirmabilidad, utilidad

Paradigmas en investigación

  • 1.
  • 2.
    Paradigmas en investigación Khum (1986) manera de observación al mundo, de aplicar y comprender la realidad. A continuación se resumen algunos postulados de los paradigmas que orientan la reflexión y la praxis investigativa. El El positivismo fenomenológico La teoría crítica interpretativo
  • 3.
    El paradigma positivista los precursores Augusto Comte: el termino Emile Durkheim; los hechos positivismo designa dotrina, John Stuart Millsu teoría se sociales han de ser estudiados comprende una teoría de la funda en reglas como cosas pero no pretende ciencia y una reforma de la estrictamente observadas del en modo alguno descalificar sociedad y una religión. 1. la empirismo y del el hecho social al compararlo ciencia es una fuente de asociacionismo. La existencia con un objeto. observar el dogmas, el hombre ha sido de un mundo físico se reduce hecho social como una cosa hecho para creer no para a la posibilidad de sentir significa adoptar frente a él dudar. 2.la ciencia no busca sensaciones, no hay verdad a una postura neutra, como si explicación final pues no priori independientemente de se olvidase realmente de qué pretende llegar a la causa, se la observación. es aquello y cual es su limita a comprobar el orden relación con nosotros. reinante.3. existe una visión jerárquica de las cosas.4 es necesario que haya una síntesis de la ciencias cuyo centro o principio sea la sociología.
  • 4.
    Están orientados ala búsqueda objetiva del saber científico, a través de métodos cuantitativos, ha fundamentado la investigación en experiencias condicionadas Los neopositivistas o y controladas de positivistas lógicos laboratorio desde el siglo XIX. En nuestros días todavía está vigente la controversia acerca de la pertinencia y adecuación de este paradigma para abordar el estudio de los fenómenos sociales.
  • 5.
    El paradigma fenomenológicointerpretativo Surge como una reacción contra las posiciones que obsesionadas por el objetivismo y el cientificismo pretenden acceder al estudio del hombre y del hecho social con los mismos métodos utilizados por las ciencias naturales. El foco de interés del científico social ortodoxo, es sustituido por el entendimiento de la acción humana Max Weber; destaca la Edmund Husserl; su Alfred Schutz; se comprenhensión implica la propósito es la introdujo en el aprehensión del sentido que el aprehensión análisis de la vida actor atribuye a su conducta. abstractiva de la cotidiana, de la Esto lleva a una clasificación de esencia de los realidad del sentido los tipos de acto: a. Acto fenómenos, plantear común que los racional, con respecto a un fin, captar la esencia hombres b. El acto racional con respecto de los fenómenos comparten con sus a un valor. C. El acto efectivo, de la vida humana, semejantes. dictado por la emoción del la intersubjetividad sujeto. D. El acto tradicional, y la subjetividad. guiado por el habito, la costumbre y las creencias convertidas en una segunda naturaleza.
  • 6.
    Max Horkheimer; planteael mejoramiento radical de la existencia humana, el papel del investigador no consiste solo en descubrir y comprender la situación histórica concreta; va más allá, debe estimular el cambio cualitativo en la sociedad. Teoría crítica Herbert Marcuse; plantea la critica con una intención práctica, en la autorreflexión como generadora de cambios. La validez no viene dada por lo que dicen los sujetos o por su comportamiento sino por la culminación de un proceso de autorreflexión.
  • 7.
    Paradigmas en investigación Denominación Positivismo, analítico, Fenomenológico, naturalista, racionalista, interpretativo, compresivo, Critico critico, analítico hermenéutico, sujeto- instrumentalista. centrico.
  • 8.
    Paradigmas en investigación Bases filosóficas Positivismo, analítico, Fenomenológico, naturalista, racionalista, interpretativo, compresivo, Critico . critico, analítico hermenéutico, sujeto- instrumentalista. centrico. Teoría critica, marismo, Positivismo fenomenología teología de la liberación.
  • 9.
    Paradigmas en investigación Concepción de la realidad Positivismo, analítico, Fenomenológico, naturalista, racionalista, interpretativo, compresivo, Critico critico, analítico hermenéutico, sujeto- instrumentalista. centrico. Simplificada, externa y Compleja objetiva y Compleja objetiva objetiva. vivencial y subjetiva
  • 10.
    Paradigmas en investigación Relación sujeto -objeto Positivismo, analítico, Fenomenológico, interpretativo, naturalista, racionalista, critico, compresivo, hermenéutico, Critico analítico instrumentalista. sujeto-centrico. Objetiva: la actividad practica se Subjetivista: los procesos planifica previamente de sociales y humano se explican El investigador y los sujetos acuerdo con las condiciones a partir de las interpretaciones interactúan, son activos y objetivas donde se desarrolla que hacen los sujetos de sus reflexivos. . la acción. propias acciones.
  • 11.
    Paradigma en investigación Metodología Positivismo, analítico, Fenomenológico, naturalista, racionalista, interpretativo, compresivo, Critico critico, analítico hermenéutico, sujeto- instrumentalista. centrico. Básicamente cuantitativa Básicamente cualitativa Cuantitativa y cualitativa
  • 12.
    Paradigmas en investigación Papel de los valores Positivismo, analítico, Fenomenológico, naturalista, racionalista, interpretativo, compresivo, Critico critico, analítico hermenéutico, sujeto- instrumentalista. centrico. Se reconocen la presencia de Se reconocen y enfatizan en Libre de valores los valores en la el proceso de investigación investigación
  • 13.
    Paradigmas en investigación Énfasis Positivismo, analítico, Fenomenológico, naturalista, racionalista, interpretativo, compresivo, Critico critico, analítico hermenéutico, sujeto- instrumentalista. centrico. Descripción, explicación Comprensión y descripción Transformacion de la control y predicción ¿Como? ¿por qué? realidad concientización
  • 14.
    Paradigmas en investigación Procesos cognoscitivos predominante en la investigación Positivismo, analítico, Fenomenológico, naturalista, racionalista, interpretativo, compresivo, Critico. critico, analítico hermenéutico, sujeto- instrumentalista. centrico. Privilegia la síntesis o más Énfasis en el análisis bien la sinopsís, Análisis y síntesis. Se trata elementalista, conocimiento descripciones e intentos de de reconstruir la realidad aislado de la realidad generalizaciones sin con sus determinaciones. compleja. contraste riguroso.
  • 15.
    Paradigmas en investigación Relación teoría – practica Positivismo, analítico, Fenomenológico, naturalista, racionalista, interpretativo, compresivo, Critico critico, analítico hermenéutico, sujeto- instrumentalista. centrico. Constrataciones de teorías Se asume ciertas teorías considerando sus alcances, como fundamento de la La teoría surge del contexto limitaciones y investigación. Se intenta estudiado. contradicciones con la verificar. realidad estudiada. .
  • 16.
    Paradigmas en investigación Diseño de la investigación Positivismo, analítico, Fenomenológico, naturalista, racionalista, interpretativo, compresivo, Critico. critico, analítico hermenéutico, sujeto- instrumentalista. centrico. Fundamentado en el método científico. Emergente y flexible. Emergente y negociado. Experimento, cuasiexperimento.
  • 17.
    Paradigmas en investigación Criterios para evaluar la investigación Positivismo, analítico, Fenomenológico, naturalista, racionalista, interpretativo, compresivo, Critico. critico, analítico hermenéutico, sujeto- instrumentalista. centrico. Validez externa, validez Transferibilidad, credibilidad, interna, validez de confiabilidad, Impacto de la investigación constructos . confirmabilidad, utilidad