Definición
“Grupo de alteraciones en el tejido mamario las cuales no
tienen capacidad de diseminarse, que responden a
mecanismos de tipo hormonal, factores externos como
son los hábitos nutricionales y estilos de vida que
interactúan entre si creando un grupo de signos y
síntomas muy variados que se manifiestan por dolor
mamario, masas, nodularidad, turgencia, irritabilidad,
secreción y descarga por el pezón y/o inflamación e
infección, que en algunos casos pueden elevar el riesgo de
patología mamaria maligna”.
Guía de practica clínica, Diagnostico y Tratamiento de patología mamaria benigna en primer y segundo nivel de atención,
Evidencias y recomendaciones, Consejo de Salubridad General, Gobierno Federal
Antecedentes
0 Mas de la mitad de todas
las mujeres desarrollaran
alguna forma de
enfermedad benigna
después de los 20 años.
0 El espectro de condiciones
benignas incluyen:
Tumores benignos,
trauma, dolor o mastalgia
e infección.
Guía de practica clínica, Diagnostico y Tratamiento de patología mamaria benigna en primer y segundo nivel de atención,
Evidencias y recomendaciones, Consejo de Salubridad General, Gobierno Federal
0 La presentación clínica de las
enfermedades de la mama
esta circunscrito a:
- Masa palpable
- Edema
- Descarga del pezón
- Mastalgia
- Eritema
- Ulceración
- Inversión
- Alteraciones en
ultrasonografía o mamografía
Williams, Ginecología, primera edición, editorial Mc Graw Hill, departamento de obstetricia y ginecología, Universidad del
sureste de Texas
0 Cambios mas comunes
en padecimientos
tumorales mamarios
benignos:
- Aumento de volumen
- Distensión cutánea
- Dolor
- Resuelven en forma
espontanea o por uso de
antibióticos
0 Cambios mas comunes
en los padecimientos
neoplásicos malignos:
- Capacidad invasora
tanto local como
distante
- Sintomatología diversa
- Involucra otros aparatos
y sistemas
0 La edad es factor entre
benignidad y malignidad.
0 Menor la edad, mayor la
frecuencia de patologías
benignas tales como
fibroadenomas y lipomas
0 Metilxantinas (café, te)
0 Alimentos con alto
contenido de grasa
Williams, Ginecología, primera edición, editorial Mc Graw Hill, departamento de obstetricia y ginecología, Universidad del
sureste de Texas
Patologías mas frecuentes
0 Mastalgia
0 Fibroadenoma mamario
0 Condición Fibroquistica
0 Papiloma intraductal
0 Mastitis
Williams, Ginecología, primera edición, editorial Mc Graw Hill, departamento de obstetricia y ginecología, Universidad del
sureste de Texas
Detección
0 Realizar historia clínica
completa
0 La presentación de cáncer de
mama en pacientes menores
de 20 años es de 0.5 por
100,000.
0 De 20 a 24 de 1.3 por
100,000.
0 En pacientes con BRCA1 y
BRCA2 deben iniciar entre los
18 a 21 años.
Williams, Ginecología, primera edición, editorial Mc Graw Hill, departamento de obstetricia y ginecología, Universidad del
sureste de Texas
0 Una masa mamaria
palpable puede ser
reportada por la paciente o
por el personal de salud.
0 Se debe educar a la
paciente ya que la mayoría
de las enfermedades
benignas de mamas se
pueden detectar por
autoexploración.
Williams, Ginecología, primera edición, editorial Mc Graw Hill, departamento de obstetricia y ginecología, Universidad del
sureste de Texas
Williams, Ginecología, primera edición, editorial Mc Graw Hill, departamento de obstetricia y ginecología, Universidad del
sureste de Texas
Exploración clínica
•Tamaño
•Retracciones de la piel
•Tumores de la piel
Posición para la
inspección de
las mamas
Exploración clínica
Movimientos circulares presionando el
tejido mamario entre los dedos y la
pared del tórax
Williams, Ginecología, primera edición, editorial Mc Graw Hill, departamento de obstetricia y ginecología, Universidad del
sureste de Texas
Exploración clínica
Posición decúbito
supino en la
palpación de la
mama
Williams, Ginecología, primera edición, editorial Mc Graw Hill, departamento de obstetricia y ginecología, Universidad del
sureste de Texas
Exploración clínica
Palpación de la
consistencia de una masa
detectada
Williams, Ginecología, primera edición, editorial Mc Graw Hill, departamento de obstetricia y ginecología, Universidad del
sureste de Texas
Exploración clínica
Palpación para delimitar los bordes
de la masa
Palpación para determinar
la movilidad de la masa
detectada
Williams, Ginecología, primera edición, editorial Mc Graw Hill, departamento de obstetricia y ginecología, Universidad del
sureste de Texas
Exploración clínica
Al presionar los senos
lactíferos de una
mama secretante se
produce salida de
secreción.
Williams, Ginecología, primera edición, editorial Mc Graw Hill, departamento de obstetricia y ginecología, Universidad del
sureste de Texas
Mamografía
0 Objetivo: selección de mujeres
asintomáticas para reconocer
en etapa temprana.
0 Cuanto mayor es la densidad de la mama,
másbaja es la sensibilidad del mamograma.
0 Tasa de falsos negativos: 10 –
15%
0 Anual en >40
0 En <40 cuando tiene
antecedentes de familiares,
radiaciones por otras
neoplasias, BRCA’s.
BI-RADS Valoración
0 Se requiere valoración
adicional con imágenes
1 Negativa
2 Hallazgo benigno
3
Hallazgo quizá benigno
(seguimiento)
4
Anormalidad sospechosa
(considerar biopsia)
5 Muy sugestiva de afección
maligna
Williams, Ginecología, primera edición, editorial Mc Graw Hill, departamento de obstetricia y ginecología, Universidad del
sureste de Texas
Diagnostico clínico
0 El espectro de las condiciones
benignas de mama incluyen:
- Tumores benignos (solidos o
quísticos)
- Dolor o hipersensibilidad
mamaria (mastalgia)
- Papiloma intraductal y
procesos inflamatorios
(mastitis o necrosis grasa
posterior a traumatismo)
Williams, Ginecología, primera edición, editorial Mc Graw Hill, departamento de obstetricia y ginecología, Universidad del
sureste de Texas
Manifestaciones clínicas
Inflamación
Dolor
Ulceras
Eritema
Descarga del pezón
Retracción o inversión
dérmica
Mamografía anormal de
tamizaje
Guía de practica clínica, Diagnostico y Tratamiento de patología mamaria benigna en primer y segundo nivel de atención,
Evidencias y recomendaciones, Consejo de Salubridad General, Gobierno Federal
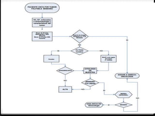
Fibroadenoma mamario
0 Tumor benigno mas común
en mama
0 Muy frecuente entre los 20 a
40 años
0 Uso de pastillas
anticonceptivas
0 Se puede encontrar en
exploración física
0 2 a 5 cm
Guía de practica clínica, Diagnostico y Tratamiento de patología mamaria benigna en primer y segundo nivel de atención,
Evidencias y recomendaciones, Consejo de Salubridad General, Gobierno Federal
0 Forma esférica o
discretamente alargado
0 Lobulado
0 Consistencia dura o
elástica
0 Limites bien definidos
0 Generalmente doloroso
Guía de practica clínica, Diagnostico y Tratamiento de patología mamaria benigna en primer y segundo nivel de atención,
Evidencias y recomendaciones, Consejo de Salubridad General, Gobierno Federal
0 Algunos se pueden
palpar
0 Otros solo se descubren
mediante estudios de
imagen
0 Es necesario realizar
biopsia para dar
diagnostico definitivo.
Guía de practica clínica, Diagnostico y Tratamiento de patología mamaria benigna en primer y segundo nivel de atención,
Evidencias y recomendaciones, Consejo de Salubridad General, Gobierno Federal
Quiste mamario
0 Sacos en forma redonda
u ovalada que están
llenos de liquido
0 Mas frecuentes en
mujeres entre 40 y 49
0 Se originan debido a una
acumulación de liquido
dentro de las mamas.
Guía de practica clínica, Diagnostico y Tratamiento de patología mamaria benigna en primer y segundo nivel de atención,
Evidencias y recomendaciones, Consejo de Salubridad General, Gobierno Federal
0 Los microquistes son
demasiados pequeños
para ser reconocidos al
tacto
0 Los quistes que pueden
ser palpados fácilmente
se conocen como
macroquistes que
suelen medir entre 2.5 y
5 cm.
Guía de practica clínica, Diagnostico y Tratamiento de patología mamaria benigna en primer y segundo nivel de atención,
Evidencias y recomendaciones, Consejo de Salubridad General, Gobierno Federal
0 Necesario realizar
ecografía o aspiración
con aguja para
diagnostico.
0 La eliminación del
liquido puede disminuir
dolor por algún tiempo.
Guía de practica clínica, Diagnostico y Tratamiento de patología mamaria benigna en primer y segundo nivel de atención,
Evidencias y recomendaciones, Consejo de Salubridad General, Gobierno Federal
Cambios fibroquisticos
0 Definen cambios patológicos
vistos principalmente a
través de estudios
microscópicos, no
limitándose a cambios
clínicos exclusivamente
0 Mas común en mujeres entre
20 y 45 años.
0 Si predomina la fibrosis se
denomina mastopatia fibrosa
(calcificaciones mamarias)
Guía de practica clínica, Diagnostico y Tratamiento de patología mamaria benigna en primer y segundo nivel de atención,
Evidencias y recomendaciones, Consejo de Salubridad General, Gobierno Federal
0 En las mastopatia
fibrosa existen
microcalcificaciones
0 A través de una
mamografía se pueden
detectar
0 Es recomendable
realizar una biopsia
Guía de practica clínica, Diagnostico y Tratamiento de patología mamaria benigna en primer y segundo nivel de atención,
Evidencias y recomendaciones, Consejo de Salubridad General, Gobierno Federal
Síntomas
Dolor
Incomodidad
Fatiga
Grosor de mamas
Protuberancias
Suelen mejorar después
de la menopausia
Guía de practica clínica, Diagnostico y Tratamiento de patología mamaria benigna en primer y segundo nivel de atención,
Evidencias y recomendaciones, Consejo de Salubridad General, Gobierno Federal
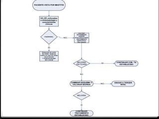
Mastalgia
0 Dolor de mama sin una
patología mamaria
adyacente
0 Predomino en los
cuadrantes superiores
externos
0 Asociado a sensibilidad
nodularidad
Williams, Ginecología, primera edición, editorial Mc Graw Hill, departamento de obstetricia y ginecología, Universidad del
sureste de Texas
Causas
0 Cambios hormonales asociados
con el ciclo menstrual
0 Embarazo
0 Trauma en el seno
0 Artritis en la cavidad del pecho
y cuello
0 Mastitis
0 Tromboflebitis
0 Estiramiento de los ligamentos
de las mamas
0 Presión del sostén
0 Hidroadenitis supurativa
0 Medicamentos hormonales
0 Factores de riesgo:
- Antecedentes de cirugía
de mama
- Antecedentes de artritis
- Irritación de las raíces
nerviosas cervicales
- Mamas grandes
Williams, Ginecología, primera edición, editorial Mc Graw Hill, departamento de obstetricia y ginecología, Universidad del
sureste de Texas
0 Frecuente en la mujer
0 50 – 100 % en países de
occidente.
0 Mastalgia cíclica y no
cíclica
Williams, Ginecología, primera edición, editorial Mc Graw Hill, departamento de obstetricia y ginecología, Universidad del
sureste de Texas
0 La mastalgia cíclica afecta por
arriba del 40 % de las mujeres
antes de la menopausia
0 Después de 30 años de edad
0 5 días previos a la menstruación
0 Un 8 % experimenta dolor severo y
afecta sus actividades diarias
0 Desaparece después de la
menopausia.
Williams, Ginecología, primera edición, editorial Mc Graw Hill, departamento de obstetricia y ginecología, Universidad del
sureste de Texas
0 Cualquier periodo de la
mujer
0 Mas frecuente después
de los 40 años
Williams, Ginecología, primera edición, editorial Mc Graw Hill, departamento de obstetricia y ginecología, Universidad del
sureste de Texas
0 La mastalgia raramente es un
síntoma de cáncer mamario
0 Solo el 1 al 5% se presenta
como síntoma en cáncer
mamario
0 La mastalgia puede estar
asociada con síndrome
premenstrual, enfermedad
fibroquistica de la mama,
alteraciones psicológicas y
raramente con cáncer de
mama.
Williams, Ginecología, primera edición, editorial Mc Graw Hill, departamento de obstetricia y ginecología, Universidad del
sureste de Texas
Diagnostico
0 Examen físico
0 Mamografía
0 Ecografía
0 Biopsia mamaria
Williams, Ginecología, primera edición, editorial Mc Graw Hill, departamento de obstetricia y ginecología, Universidad del
sureste de Texas
Descarga del pezón
0 Puede ser fisiológica,
patológica o por una
galactorrea persistente
no lactogena.
0 La descarga fisiología y
la no lactogena
persistente del pezón
son generalmente
bilateral y se relaciona a
manipulación del pezón.
Williams, Ginecología, primera edición, editorial Mc Graw Hill, departamento de obstetricia y ginecología, Universidad del
sureste de Texas
0 Se debe de dirigir un
interrogatorio sobre
amenorrea y/o trastornos
visuales para descartar
tumores hipofisarios
0 También deben descartarse
traumatismos mamarios,
cirrosis, hipotiroidismo,
anovulación, ingestas de
hormonales estrogenicos,
antidepresivos o cimetidina.
Williams, Ginecología, primera edición, editorial Mc Graw Hill, departamento de obstetricia y ginecología, Universidad del
sureste de Texas
0 El aspecto de descarga
del pezón no maligna es
variable
0 Puede ser:
- Lechosa
- Amarilla
- Verde
- Café
- Negra
Williams, Ginecología, primera edición, editorial Mc Graw Hill, departamento de obstetricia y ginecología, Universidad del
sureste de Texas
0 Cuando es patológico
generalmente la descarga es
unilateral
0 Espontanea
0 Sanguínea o acuosa
0 Purulenta
0 Serosa
0 En ocasiones asociado a masa
palpable
Williams, Ginecología, primera edición, editorial Mc Graw Hill, departamento de obstetricia y ginecología, Universidad del
sureste de Texas
Papiloma intraductal
0 El papiloma intraductal
es la causa mas
frecuente de descarga
patológica del pezón
0 Seguida por la ectasia
ductal
Williams, Ginecología, primera edición, editorial Mc Graw Hill, departamento de obstetricia y ginecología, Universidad del
sureste de Texas
0 2 – 3 % de las mujeres
0 Centrales y periféricos
0 Los de tipo periférico
son mas comunes en
mujeres jóvenes y están
asociados a malignidad.
Williams, Ginecología, primera edición, editorial Mc Graw Hill, departamento de obstetricia y ginecología, Universidad del
sureste de Texas
0 Generalmente solitarios
0 Frecuentemente con
descarga del pezón
sanguínea
0 Localizados en grandes
o pequeños conductos y
dentro del lumen ductal
Williams, Ginecología, primera edición, editorial Mc Graw Hill, departamento de obstetricia y ginecología, Universidad del
sureste de Texas
Mastitis
0 Inflamación del tejido
mamario
0 Clasificada en infecciosa
y no infecciosa
Guía de practica clínica, Diagnostico y Tratamiento de patología mamaria benigna en primer y segundo nivel de atención,
Evidencias y recomendaciones, Consejo de Salubridad General, Gobierno Federal
Mastitis infecciosa
0 Absceso mamario
(complicación grave)
0 Agentes causales mas
frecuentes:
- Cocos gram positivos
- Cocos gram negativos
- La palpación de una masa
fluctuante, crepitante,
acompañada de cambios
eritematosos sugiere la
presencia de una mastitis
infecciosa
Guía de practica clínica, Diagnostico y Tratamiento de patología mamaria benigna en primer y segundo nivel de atención,
Evidencias y recomendaciones, Consejo de Salubridad General, Gobierno Federal
0 Ante la sospecha, debe
administrarse
antibioticoterapia
0 Si persiste el cuadro
debe ser evaluada por
especialista para
descartar malignidad
Guía de practica clínica, Diagnostico y Tratamiento de patología mamaria benigna en primer y segundo nivel de atención,
Evidencias y recomendaciones, Consejo de Salubridad General, Gobierno Federal
Mastitis puerperal
0 Ocurre en madres
lactantes
0 Bloqueo de los ductos
lácteos
0 El cuadro varia desde
celulitis hasta formación
de abscesos
0 Áreas dolorosas en la
mama o la areola
Guía de practica clínica, Diagnostico y Tratamiento de patología mamaria benigna en primer y segundo nivel de atención,
Evidencias y recomendaciones, Consejo de Salubridad General, Gobierno Federal
0 Puede existir fiebre,
escalofríos y síntomas
gripales.
0 El agente etiológico mas
común es el estafilococo
dorado.
Guía de practica clínica, Diagnostico y Tratamiento de patología mamaria benigna en primer y segundo nivel de atención,
Evidencias y recomendaciones, Consejo de Salubridad General, Gobierno Federal
Pruebas diagnosticas
0 Ultrasonido (recomendado
en mujeres menores de 35
años).
0 En el ultrasonido y
mamografía, las mamas
normales o con patología
benigna pueden
identificarse con
ecogenicidad o densidad
alta.
Guía de practica clínica, Diagnostico y Tratamiento de patología mamaria benigna en primer y segundo nivel de atención,
Evidencias y recomendaciones, Consejo de Salubridad General, Gobierno Federal
0 Existen reportes que el
ultrasonido mamario
presenta una exactitud
cercana al 100 % para
diferenciar quiste simple
0 Si una masa es palpable, debe
determinarse si es solida o
quística
0 SI no es visualizada
radiológicamente, debe ser
removida y estudiada
histopatológicamente
Guía de practica clínica, Diagnostico y Tratamiento de patología mamaria benigna en primer y segundo nivel de atención,
Evidencias y recomendaciones, Consejo de Salubridad General, Gobierno Federal
0 La aspiración de un quiste
puro es solamente
necesario si el quiste es
sintomático
0 El contenido liquido debe
ser enviado a estudio
citológico cuando tiene
características
sanguinolentas
Guía de practica clínica, Diagnostico y Tratamiento de patología mamaria benigna en primer y segundo nivel de atención,
Evidencias y recomendaciones, Consejo de Salubridad General, Gobierno Federal
0 Los niveles de prolactina
sérica y hormona
estimulante de tiroides
deben evaluarse para
determinar un origen
endocrinológico de la
descarga bilateral del
pezón.
Guía de practica clínica, Diagnostico y Tratamiento de patología mamaria benigna en primer y segundo nivel de atención,
Evidencias y recomendaciones, Consejo de Salubridad General, Gobierno Federal
Tratamiento
0 El uso de antiinflamatorios
no esteroides tópicos
deben ser considerados
para el control localizado
de mastalgia
0 Piroxicam o diclofenaco
0 También se puede utilizar
naproxeno (200 mg) y
meloxicam (10 mg)
Guía de practica clínica, Diagnostico y Tratamiento de patología mamaria benigna en primer y segundo nivel de atención,
Evidencias y recomendaciones, Consejo de Salubridad General, Gobierno Federal
0 En caso de mastitis
infecciosas se
recomienda utilizar
cefalosporinas o
amoxicilina.
0 El ibuprofeno ayuda a
tratar el dolor en la
mastitis puerperal
Guía de practica clínica, Diagnostico y Tratamiento de patología mamaria benigna en primer y segundo nivel de atención,
Evidencias y recomendaciones, Consejo de Salubridad General, Gobierno Federal
0 Las pacientes con
galactorrea y prolactina
elevada pueden tratarse
con bromocriptina por
un intervalo de 3 meses
Guía de practica clínica, Diagnostico y Tratamiento de patología mamaria benigna en primer y segundo nivel de atención,
Evidencias y recomendaciones, Consejo de Salubridad General, Gobierno Federal
Tratamiento quirúrgico
0 La mastectomía parcial o
completa no ha sido
considerada como un
tratamiento efectivo en
la mastalgia.
Williams, Ginecología, primera edición, editorial Mc Graw Hill, departamento de obstetricia y ginecología, Universidad del
sureste de Texas
Fibroadenoma mamario
0 Quirúrgico
0 Exceresis del nódulo para
estudio histopatológico
definitivo
0 Realizar incisiones
periareolares
0 Si el estudio histopatológico
reporta un fibroadenoma no
es necesaria su remoción
Williams, Ginecología, primera edición, editorial Mc Graw Hill, departamento de obstetricia y ginecología, Universidad del
sureste de Texas
Quiste mamario
0 Si un quiste mamario es
palpable y visible por USG
debe ser aspirado por
punción.
0 Si un quiste se resuelve
posterior a la aspiración,
no se requiere ningún otro
tratamiento.
0 Indicar remoción
quirúrgica cuando existe
recurrencia del quiste
Williams, Ginecología, primera edición, editorial Mc Graw Hill, departamento de obstetricia y ginecología, Universidad del
sureste de Texas
Papiloma canalicular
0 Depende de su carácter
solitario o múltiple y de
la edad dela mujer.
0 En caso de mujer con
futuro de embarazo o
lactancia se debe
realizar extirpación
quirúrgica de los
conductos.
Williams, Ginecología, primera edición, editorial Mc Graw Hill, departamento de obstetricia y ginecología, Universidad del
sureste de Texas
Mastitis puerperal
0 El absceso localizado
debe tratarse con una
incisión para su drenaje
y toma de muestra para
su cultivo.
0 Se debe también dar
antibioticoterapia
prolongada
Williams, Ginecología, primera edición, editorial Mc Graw Hill, departamento de obstetricia y ginecología, Universidad del
sureste de Texas
Gracias!

Patología benigna de la mama

  • 2.
    Definición “Grupo de alteracionesen el tejido mamario las cuales no tienen capacidad de diseminarse, que responden a mecanismos de tipo hormonal, factores externos como son los hábitos nutricionales y estilos de vida que interactúan entre si creando un grupo de signos y síntomas muy variados que se manifiestan por dolor mamario, masas, nodularidad, turgencia, irritabilidad, secreción y descarga por el pezón y/o inflamación e infección, que en algunos casos pueden elevar el riesgo de patología mamaria maligna”. Guía de practica clínica, Diagnostico y Tratamiento de patología mamaria benigna en primer y segundo nivel de atención, Evidencias y recomendaciones, Consejo de Salubridad General, Gobierno Federal
  • 3.
    Antecedentes 0 Mas dela mitad de todas las mujeres desarrollaran alguna forma de enfermedad benigna después de los 20 años. 0 El espectro de condiciones benignas incluyen: Tumores benignos, trauma, dolor o mastalgia e infección. Guía de practica clínica, Diagnostico y Tratamiento de patología mamaria benigna en primer y segundo nivel de atención, Evidencias y recomendaciones, Consejo de Salubridad General, Gobierno Federal
  • 4.
    0 La presentaciónclínica de las enfermedades de la mama esta circunscrito a: - Masa palpable - Edema - Descarga del pezón - Mastalgia - Eritema - Ulceración - Inversión - Alteraciones en ultrasonografía o mamografía Williams, Ginecología, primera edición, editorial Mc Graw Hill, departamento de obstetricia y ginecología, Universidad del sureste de Texas
  • 5.
    0 Cambios mascomunes en padecimientos tumorales mamarios benignos: - Aumento de volumen - Distensión cutánea - Dolor - Resuelven en forma espontanea o por uso de antibióticos 0 Cambios mas comunes en los padecimientos neoplásicos malignos: - Capacidad invasora tanto local como distante - Sintomatología diversa - Involucra otros aparatos y sistemas
  • 6.
    0 La edades factor entre benignidad y malignidad. 0 Menor la edad, mayor la frecuencia de patologías benignas tales como fibroadenomas y lipomas 0 Metilxantinas (café, te) 0 Alimentos con alto contenido de grasa Williams, Ginecología, primera edición, editorial Mc Graw Hill, departamento de obstetricia y ginecología, Universidad del sureste de Texas
  • 8.
    Patologías mas frecuentes 0Mastalgia 0 Fibroadenoma mamario 0 Condición Fibroquistica 0 Papiloma intraductal 0 Mastitis Williams, Ginecología, primera edición, editorial Mc Graw Hill, departamento de obstetricia y ginecología, Universidad del sureste de Texas
  • 9.
    Detección 0 Realizar historiaclínica completa 0 La presentación de cáncer de mama en pacientes menores de 20 años es de 0.5 por 100,000. 0 De 20 a 24 de 1.3 por 100,000. 0 En pacientes con BRCA1 y BRCA2 deben iniciar entre los 18 a 21 años. Williams, Ginecología, primera edición, editorial Mc Graw Hill, departamento de obstetricia y ginecología, Universidad del sureste de Texas
  • 10.
    0 Una masamamaria palpable puede ser reportada por la paciente o por el personal de salud. 0 Se debe educar a la paciente ya que la mayoría de las enfermedades benignas de mamas se pueden detectar por autoexploración. Williams, Ginecología, primera edición, editorial Mc Graw Hill, departamento de obstetricia y ginecología, Universidad del sureste de Texas
  • 11.
    Williams, Ginecología, primeraedición, editorial Mc Graw Hill, departamento de obstetricia y ginecología, Universidad del sureste de Texas
  • 12.
    Exploración clínica •Tamaño •Retracciones dela piel •Tumores de la piel Posición para la inspección de las mamas
  • 13.
    Exploración clínica Movimientos circularespresionando el tejido mamario entre los dedos y la pared del tórax Williams, Ginecología, primera edición, editorial Mc Graw Hill, departamento de obstetricia y ginecología, Universidad del sureste de Texas
  • 14.
    Exploración clínica Posición decúbito supinoen la palpación de la mama Williams, Ginecología, primera edición, editorial Mc Graw Hill, departamento de obstetricia y ginecología, Universidad del sureste de Texas
  • 15.
    Exploración clínica Palpación dela consistencia de una masa detectada Williams, Ginecología, primera edición, editorial Mc Graw Hill, departamento de obstetricia y ginecología, Universidad del sureste de Texas
  • 16.
    Exploración clínica Palpación paradelimitar los bordes de la masa Palpación para determinar la movilidad de la masa detectada Williams, Ginecología, primera edición, editorial Mc Graw Hill, departamento de obstetricia y ginecología, Universidad del sureste de Texas
  • 17.
    Exploración clínica Al presionarlos senos lactíferos de una mama secretante se produce salida de secreción. Williams, Ginecología, primera edición, editorial Mc Graw Hill, departamento de obstetricia y ginecología, Universidad del sureste de Texas
  • 18.
    Mamografía 0 Objetivo: selecciónde mujeres asintomáticas para reconocer en etapa temprana. 0 Cuanto mayor es la densidad de la mama, másbaja es la sensibilidad del mamograma. 0 Tasa de falsos negativos: 10 – 15% 0 Anual en >40 0 En <40 cuando tiene antecedentes de familiares, radiaciones por otras neoplasias, BRCA’s. BI-RADS Valoración 0 Se requiere valoración adicional con imágenes 1 Negativa 2 Hallazgo benigno 3 Hallazgo quizá benigno (seguimiento) 4 Anormalidad sospechosa (considerar biopsia) 5 Muy sugestiva de afección maligna Williams, Ginecología, primera edición, editorial Mc Graw Hill, departamento de obstetricia y ginecología, Universidad del sureste de Texas
  • 19.
    Diagnostico clínico 0 Elespectro de las condiciones benignas de mama incluyen: - Tumores benignos (solidos o quísticos) - Dolor o hipersensibilidad mamaria (mastalgia) - Papiloma intraductal y procesos inflamatorios (mastitis o necrosis grasa posterior a traumatismo) Williams, Ginecología, primera edición, editorial Mc Graw Hill, departamento de obstetricia y ginecología, Universidad del sureste de Texas
  • 20.
    Manifestaciones clínicas Inflamación Dolor Ulceras Eritema Descarga delpezón Retracción o inversión dérmica Mamografía anormal de tamizaje Guía de practica clínica, Diagnostico y Tratamiento de patología mamaria benigna en primer y segundo nivel de atención, Evidencias y recomendaciones, Consejo de Salubridad General, Gobierno Federal
  • 21.
    Fibroadenoma mamario 0 Tumorbenigno mas común en mama 0 Muy frecuente entre los 20 a 40 años 0 Uso de pastillas anticonceptivas 0 Se puede encontrar en exploración física 0 2 a 5 cm Guía de practica clínica, Diagnostico y Tratamiento de patología mamaria benigna en primer y segundo nivel de atención, Evidencias y recomendaciones, Consejo de Salubridad General, Gobierno Federal
  • 22.
    0 Forma esféricao discretamente alargado 0 Lobulado 0 Consistencia dura o elástica 0 Limites bien definidos 0 Generalmente doloroso Guía de practica clínica, Diagnostico y Tratamiento de patología mamaria benigna en primer y segundo nivel de atención, Evidencias y recomendaciones, Consejo de Salubridad General, Gobierno Federal
  • 23.
    0 Algunos sepueden palpar 0 Otros solo se descubren mediante estudios de imagen 0 Es necesario realizar biopsia para dar diagnostico definitivo. Guía de practica clínica, Diagnostico y Tratamiento de patología mamaria benigna en primer y segundo nivel de atención, Evidencias y recomendaciones, Consejo de Salubridad General, Gobierno Federal
  • 24.
    Quiste mamario 0 Sacosen forma redonda u ovalada que están llenos de liquido 0 Mas frecuentes en mujeres entre 40 y 49 0 Se originan debido a una acumulación de liquido dentro de las mamas. Guía de practica clínica, Diagnostico y Tratamiento de patología mamaria benigna en primer y segundo nivel de atención, Evidencias y recomendaciones, Consejo de Salubridad General, Gobierno Federal
  • 25.
    0 Los microquistesson demasiados pequeños para ser reconocidos al tacto 0 Los quistes que pueden ser palpados fácilmente se conocen como macroquistes que suelen medir entre 2.5 y 5 cm. Guía de practica clínica, Diagnostico y Tratamiento de patología mamaria benigna en primer y segundo nivel de atención, Evidencias y recomendaciones, Consejo de Salubridad General, Gobierno Federal
  • 26.
    0 Necesario realizar ecografíao aspiración con aguja para diagnostico. 0 La eliminación del liquido puede disminuir dolor por algún tiempo. Guía de practica clínica, Diagnostico y Tratamiento de patología mamaria benigna en primer y segundo nivel de atención, Evidencias y recomendaciones, Consejo de Salubridad General, Gobierno Federal
  • 27.
    Cambios fibroquisticos 0 Definencambios patológicos vistos principalmente a través de estudios microscópicos, no limitándose a cambios clínicos exclusivamente 0 Mas común en mujeres entre 20 y 45 años. 0 Si predomina la fibrosis se denomina mastopatia fibrosa (calcificaciones mamarias) Guía de practica clínica, Diagnostico y Tratamiento de patología mamaria benigna en primer y segundo nivel de atención, Evidencias y recomendaciones, Consejo de Salubridad General, Gobierno Federal
  • 28.
    0 En lasmastopatia fibrosa existen microcalcificaciones 0 A través de una mamografía se pueden detectar 0 Es recomendable realizar una biopsia Guía de practica clínica, Diagnostico y Tratamiento de patología mamaria benigna en primer y segundo nivel de atención, Evidencias y recomendaciones, Consejo de Salubridad General, Gobierno Federal
  • 29.
    Síntomas Dolor Incomodidad Fatiga Grosor de mamas Protuberancias Suelenmejorar después de la menopausia Guía de practica clínica, Diagnostico y Tratamiento de patología mamaria benigna en primer y segundo nivel de atención, Evidencias y recomendaciones, Consejo de Salubridad General, Gobierno Federal
  • 30.
    Mastalgia 0 Dolor demama sin una patología mamaria adyacente 0 Predomino en los cuadrantes superiores externos 0 Asociado a sensibilidad nodularidad Williams, Ginecología, primera edición, editorial Mc Graw Hill, departamento de obstetricia y ginecología, Universidad del sureste de Texas
  • 31.
    Causas 0 Cambios hormonalesasociados con el ciclo menstrual 0 Embarazo 0 Trauma en el seno 0 Artritis en la cavidad del pecho y cuello 0 Mastitis 0 Tromboflebitis 0 Estiramiento de los ligamentos de las mamas 0 Presión del sostén 0 Hidroadenitis supurativa 0 Medicamentos hormonales 0 Factores de riesgo: - Antecedentes de cirugía de mama - Antecedentes de artritis - Irritación de las raíces nerviosas cervicales - Mamas grandes Williams, Ginecología, primera edición, editorial Mc Graw Hill, departamento de obstetricia y ginecología, Universidad del sureste de Texas
  • 32.
    0 Frecuente enla mujer 0 50 – 100 % en países de occidente. 0 Mastalgia cíclica y no cíclica Williams, Ginecología, primera edición, editorial Mc Graw Hill, departamento de obstetricia y ginecología, Universidad del sureste de Texas
  • 33.
    0 La mastalgiacíclica afecta por arriba del 40 % de las mujeres antes de la menopausia 0 Después de 30 años de edad 0 5 días previos a la menstruación 0 Un 8 % experimenta dolor severo y afecta sus actividades diarias 0 Desaparece después de la menopausia. Williams, Ginecología, primera edición, editorial Mc Graw Hill, departamento de obstetricia y ginecología, Universidad del sureste de Texas
  • 34.
    0 Cualquier periodode la mujer 0 Mas frecuente después de los 40 años Williams, Ginecología, primera edición, editorial Mc Graw Hill, departamento de obstetricia y ginecología, Universidad del sureste de Texas
  • 35.
    0 La mastalgiararamente es un síntoma de cáncer mamario 0 Solo el 1 al 5% se presenta como síntoma en cáncer mamario 0 La mastalgia puede estar asociada con síndrome premenstrual, enfermedad fibroquistica de la mama, alteraciones psicológicas y raramente con cáncer de mama. Williams, Ginecología, primera edición, editorial Mc Graw Hill, departamento de obstetricia y ginecología, Universidad del sureste de Texas
  • 36.
    Diagnostico 0 Examen físico 0Mamografía 0 Ecografía 0 Biopsia mamaria Williams, Ginecología, primera edición, editorial Mc Graw Hill, departamento de obstetricia y ginecología, Universidad del sureste de Texas
  • 37.
    Descarga del pezón 0Puede ser fisiológica, patológica o por una galactorrea persistente no lactogena. 0 La descarga fisiología y la no lactogena persistente del pezón son generalmente bilateral y se relaciona a manipulación del pezón. Williams, Ginecología, primera edición, editorial Mc Graw Hill, departamento de obstetricia y ginecología, Universidad del sureste de Texas
  • 38.
    0 Se debede dirigir un interrogatorio sobre amenorrea y/o trastornos visuales para descartar tumores hipofisarios 0 También deben descartarse traumatismos mamarios, cirrosis, hipotiroidismo, anovulación, ingestas de hormonales estrogenicos, antidepresivos o cimetidina. Williams, Ginecología, primera edición, editorial Mc Graw Hill, departamento de obstetricia y ginecología, Universidad del sureste de Texas
  • 39.
    0 El aspectode descarga del pezón no maligna es variable 0 Puede ser: - Lechosa - Amarilla - Verde - Café - Negra Williams, Ginecología, primera edición, editorial Mc Graw Hill, departamento de obstetricia y ginecología, Universidad del sureste de Texas
  • 40.
    0 Cuando espatológico generalmente la descarga es unilateral 0 Espontanea 0 Sanguínea o acuosa 0 Purulenta 0 Serosa 0 En ocasiones asociado a masa palpable Williams, Ginecología, primera edición, editorial Mc Graw Hill, departamento de obstetricia y ginecología, Universidad del sureste de Texas
  • 41.
    Papiloma intraductal 0 Elpapiloma intraductal es la causa mas frecuente de descarga patológica del pezón 0 Seguida por la ectasia ductal Williams, Ginecología, primera edición, editorial Mc Graw Hill, departamento de obstetricia y ginecología, Universidad del sureste de Texas
  • 42.
    0 2 –3 % de las mujeres 0 Centrales y periféricos 0 Los de tipo periférico son mas comunes en mujeres jóvenes y están asociados a malignidad. Williams, Ginecología, primera edición, editorial Mc Graw Hill, departamento de obstetricia y ginecología, Universidad del sureste de Texas
  • 43.
    0 Generalmente solitarios 0Frecuentemente con descarga del pezón sanguínea 0 Localizados en grandes o pequeños conductos y dentro del lumen ductal Williams, Ginecología, primera edición, editorial Mc Graw Hill, departamento de obstetricia y ginecología, Universidad del sureste de Texas
  • 44.
    Mastitis 0 Inflamación deltejido mamario 0 Clasificada en infecciosa y no infecciosa Guía de practica clínica, Diagnostico y Tratamiento de patología mamaria benigna en primer y segundo nivel de atención, Evidencias y recomendaciones, Consejo de Salubridad General, Gobierno Federal
  • 45.
    Mastitis infecciosa 0 Abscesomamario (complicación grave) 0 Agentes causales mas frecuentes: - Cocos gram positivos - Cocos gram negativos - La palpación de una masa fluctuante, crepitante, acompañada de cambios eritematosos sugiere la presencia de una mastitis infecciosa Guía de practica clínica, Diagnostico y Tratamiento de patología mamaria benigna en primer y segundo nivel de atención, Evidencias y recomendaciones, Consejo de Salubridad General, Gobierno Federal
  • 47.
    0 Ante lasospecha, debe administrarse antibioticoterapia 0 Si persiste el cuadro debe ser evaluada por especialista para descartar malignidad Guía de practica clínica, Diagnostico y Tratamiento de patología mamaria benigna en primer y segundo nivel de atención, Evidencias y recomendaciones, Consejo de Salubridad General, Gobierno Federal
  • 48.
    Mastitis puerperal 0 Ocurreen madres lactantes 0 Bloqueo de los ductos lácteos 0 El cuadro varia desde celulitis hasta formación de abscesos 0 Áreas dolorosas en la mama o la areola Guía de practica clínica, Diagnostico y Tratamiento de patología mamaria benigna en primer y segundo nivel de atención, Evidencias y recomendaciones, Consejo de Salubridad General, Gobierno Federal
  • 49.
    0 Puede existirfiebre, escalofríos y síntomas gripales. 0 El agente etiológico mas común es el estafilococo dorado. Guía de practica clínica, Diagnostico y Tratamiento de patología mamaria benigna en primer y segundo nivel de atención, Evidencias y recomendaciones, Consejo de Salubridad General, Gobierno Federal
  • 50.
    Pruebas diagnosticas 0 Ultrasonido(recomendado en mujeres menores de 35 años). 0 En el ultrasonido y mamografía, las mamas normales o con patología benigna pueden identificarse con ecogenicidad o densidad alta. Guía de practica clínica, Diagnostico y Tratamiento de patología mamaria benigna en primer y segundo nivel de atención, Evidencias y recomendaciones, Consejo de Salubridad General, Gobierno Federal
  • 51.
    0 Existen reportesque el ultrasonido mamario presenta una exactitud cercana al 100 % para diferenciar quiste simple 0 Si una masa es palpable, debe determinarse si es solida o quística 0 SI no es visualizada radiológicamente, debe ser removida y estudiada histopatológicamente Guía de practica clínica, Diagnostico y Tratamiento de patología mamaria benigna en primer y segundo nivel de atención, Evidencias y recomendaciones, Consejo de Salubridad General, Gobierno Federal
  • 52.
    0 La aspiraciónde un quiste puro es solamente necesario si el quiste es sintomático 0 El contenido liquido debe ser enviado a estudio citológico cuando tiene características sanguinolentas Guía de practica clínica, Diagnostico y Tratamiento de patología mamaria benigna en primer y segundo nivel de atención, Evidencias y recomendaciones, Consejo de Salubridad General, Gobierno Federal
  • 53.
    0 Los nivelesde prolactina sérica y hormona estimulante de tiroides deben evaluarse para determinar un origen endocrinológico de la descarga bilateral del pezón. Guía de practica clínica, Diagnostico y Tratamiento de patología mamaria benigna en primer y segundo nivel de atención, Evidencias y recomendaciones, Consejo de Salubridad General, Gobierno Federal
  • 54.
    Tratamiento 0 El usode antiinflamatorios no esteroides tópicos deben ser considerados para el control localizado de mastalgia 0 Piroxicam o diclofenaco 0 También se puede utilizar naproxeno (200 mg) y meloxicam (10 mg) Guía de practica clínica, Diagnostico y Tratamiento de patología mamaria benigna en primer y segundo nivel de atención, Evidencias y recomendaciones, Consejo de Salubridad General, Gobierno Federal
  • 55.
    0 En casode mastitis infecciosas se recomienda utilizar cefalosporinas o amoxicilina. 0 El ibuprofeno ayuda a tratar el dolor en la mastitis puerperal Guía de practica clínica, Diagnostico y Tratamiento de patología mamaria benigna en primer y segundo nivel de atención, Evidencias y recomendaciones, Consejo de Salubridad General, Gobierno Federal
  • 56.
    0 Las pacientescon galactorrea y prolactina elevada pueden tratarse con bromocriptina por un intervalo de 3 meses Guía de practica clínica, Diagnostico y Tratamiento de patología mamaria benigna en primer y segundo nivel de atención, Evidencias y recomendaciones, Consejo de Salubridad General, Gobierno Federal
  • 59.
    Tratamiento quirúrgico 0 Lamastectomía parcial o completa no ha sido considerada como un tratamiento efectivo en la mastalgia. Williams, Ginecología, primera edición, editorial Mc Graw Hill, departamento de obstetricia y ginecología, Universidad del sureste de Texas
  • 60.
    Fibroadenoma mamario 0 Quirúrgico 0Exceresis del nódulo para estudio histopatológico definitivo 0 Realizar incisiones periareolares 0 Si el estudio histopatológico reporta un fibroadenoma no es necesaria su remoción Williams, Ginecología, primera edición, editorial Mc Graw Hill, departamento de obstetricia y ginecología, Universidad del sureste de Texas
  • 61.
    Quiste mamario 0 Siun quiste mamario es palpable y visible por USG debe ser aspirado por punción. 0 Si un quiste se resuelve posterior a la aspiración, no se requiere ningún otro tratamiento. 0 Indicar remoción quirúrgica cuando existe recurrencia del quiste Williams, Ginecología, primera edición, editorial Mc Graw Hill, departamento de obstetricia y ginecología, Universidad del sureste de Texas
  • 62.
    Papiloma canalicular 0 Dependede su carácter solitario o múltiple y de la edad dela mujer. 0 En caso de mujer con futuro de embarazo o lactancia se debe realizar extirpación quirúrgica de los conductos. Williams, Ginecología, primera edición, editorial Mc Graw Hill, departamento de obstetricia y ginecología, Universidad del sureste de Texas
  • 63.
    Mastitis puerperal 0 Elabsceso localizado debe tratarse con una incisión para su drenaje y toma de muestra para su cultivo. 0 Se debe también dar antibioticoterapia prolongada Williams, Ginecología, primera edición, editorial Mc Graw Hill, departamento de obstetricia y ginecología, Universidad del sureste de Texas
  • 67.