Plan elaborado, recopilado e investigado por : Lic. Rolando Ramos Nación 1
PLAN DE CONTINGENCIA
(FASE RESPUESTA)
DE LA I. E. “DANIEL ALCIDES CARRIÓN GARCÍA”
CODO DEL POZUZO - PUERTO INCA
HUÁNUCO - 2015
PLAN DE CONTINGENCIA
 DATOS GENERALES:
 INSTITUCIÓN EDUCATIVA : “DANIEL ALCIDES CARRIÓN GARCÍA”
 PROVINCIA : PUERTO INCA
 DISTRITO : CODO DEL POZUZO
 REGIÓN : HUÁNUCO
 LOCALIDAD : CODO DEL POZUZO
 NIVEL : I.E. SECUNDARIA DE MENORES.
 MODALIDAD : PLAN PILOTO – J.E.C. 2015
 TURNO : MAÑANA Y TARDE.
 DIRECTORA : CECILIA QUIÑONES PAULINO.
 REFERENCIA : NORMA DE ORIENTACIÓN DEL AÑO ESCOLAR 2015
 RESPONSABLE DEL PLAN CONTING. : Prof. ROLANDO RAMOS NACIÓN
: Prof. MARCELINA HUAYHUAS CHIPANA
 POBLACION EDUCATIVA
Plan elaborado, recopilado e investigado por : Lic. Rolando Ramos Nación 2
CON EL APOYO DE
N° DE DOCENTES : 16
N° DE ADMINISTRATIVOS : 09
N° DE ESTUDIANTES : 212
I. INTRODUCCIÓN
El cambio climático actualmente está afectando al planeta, al Perú y a la Región
Huánuco, alterando el clima, provocando fenómenos extremos, cuyos efectos afectan la vida
de los pobladores, los servicios básicos y el ambiente, determinando cambios en las formas
de vida de nuestras poblaciones. Está amenazada de manera permanente por eventos
naturales y eventos provocados por el hombre, los cuales han generado emergencias y
desastres a lo largo de nuestra región. El periodo de lluvias es un fenómeno recurrente desde
tiempos inmemoriales, cuya característica fundamental es el aumento significativo del
recurso hídrico por encima de sus niveles habituales.
Como I.E Tenemos la responsabilidad de tomar medidas anticipadas para reducir los
riesgos de accidentes y los efectos que una eventualidad o catástrofe natural pueda
ocasionar sobre la población. Por ello y como resultado del análisis escolar de riesgos de la
Institución Educativa “Daniel Alcides Carrión García” ve la necesidad de crear estrategias y
planes de acción, que bajo el criterio de prevención, busque integrar a los jóvenes
estudiantes, docentes y demás miembros de la institución para poder enfrentar los riesgos y
reducir los efectos que puedan causar dichas emergencias. Con la finalidad de velar por los
derechos de la vida, la educación de los púberes y adolescentes del plantel, basándonos en
las amenazas de fenómenos naturales (sismos, tsunamis y otros riesgos) y teniendo en
cuenta que es una obligación principal la de asegurar, proteger, prevenir y reducir los
peligros y vulnerabilidades existentes.
Plan elaborado, recopilado e investigado por : Lic. Rolando Ramos Nación 3
Por tal motivo, nos vemos comprometidos a implementar el Plan de Contingencia
de la Institución Educativa “Daniel Alcides Carrión García” el cual comprende un conjunto
de acciones destinadas a la prevención y a la mitigación (disminución) de riesgo, así como a
la preparación de la comunidad educativa para responder adecuadamente ante cualquier
desastre que contravengan el normal funcionamiento de la Institución.
Para la adecuada implementación de las tareas, relacionadas con situaciones de
emergencias, tanto antes como después de presentar estas, es necesario la conformación de
grupos, los cuales han de estar compuestos por personas que en razón de su permanencia,
conocimiento y nivel de responsabilidad con el colegio puedan asumir con éxito la ejecución
de los diferentes procedimientos que fueran necesarios para prevenir o controlar las
emergencias; tales procedimientos deberán ir desde el propender por la consecución de
elementos y materiales, diseño de estrategias, organización del personal, la capacitación,
hasta la aplicación y puesta en marcha de las tareas.
II. ANTECEDENTES:
La Institución Educativa “Daniel Alcides Carrión García” en los últimos diez años no
ha sido afectado por ningún tipo de fenómenos naturales, pero el Distrito de Codo
del Pozuzo donde se localiza la institución sufrió un desborde de los ríos Huampal y
Pozuzo, afectando viviendas y vías de comunicación. Según el D.S. Nº 018-2014-PCM
declara en estado de emergencia al distrito de Codo del Pozuzo, Provincia de Puerto
Inca, Región Huánuco.
Esto no quiere decir que estemos a salvo de algún desastre natural, por tal
razón, el personal docente y administrativo de la Institución, durante una reunión de
trabajo, manifestaron que es deber de todo el personal, precautelar la vida del
alumnado, y tener un plan o estrategias a utilizar cundo el caso lo amerite, llegando a
la conclusión que la Institución necesita de manera urgente realizar las siguientes
actividades:
 Conformar a los integrantes del COE – CGRD, La Comisión permanente de
Defensa Civil de la Institución Educativa.
 Elaborar un Plan Escolar de Emergencia………. (responsable Prof. Rolando Ramos Nación)
Plan elaborado, recopilado e investigado por : Lic. Rolando Ramos Nación 4
 Elaborar el Plan de Gestión de Riesgo……… (responsable Prof. Rolando Ramos Nación)
 Elaborar el Plan de Contingencia…………. (responsable Prof. Rolando Ramos Nación)
 Realizar capacitaciones en: evacuación, incendio, primeros auxilios (responsable
Coordinador de Tutoría)
 Análisis de riesgos…………… (responsable presidente del comité de defensa civil - directora)
 Disminución y/o eliminación de riesgos ………..(responsable equipo directivo)
III. MARCO LEGAL Y ESTRUCTURA
3.1 MARCO LEGAL DE LA GESTIÓN DE RIESGOS
La base legal que soporta el Plan de Gestión de Riesgos de la I.E. es:
a. Constitución Política del Perú.
b. Ley Orgánica de Gobiernos Regionales (Ley N° 27867 del 08/11/02)
c. Ley Orgánica de Municipalidades (Ley ° 27972 del 06/05/03)
d. Ley N° 29664 que crea el Sistema Nacional de Gestión del Riesgo de
Desastres (SINAGERD) (18/02/2011)
Plan elaborado, recopilado e investigado por : Lic. Rolando Ramos Nación 5
e. Decreto Supremo 048_2011-PCM, Reglamento de la Ley N° 29664,
Sistema Nacional de Gestión del Riesgo de Desastres (SINAGERD)
(26/05/2011)
f. Ley Nº 19338 “Ley del Sistema Nacional de Defensa Civil”, modificada por
los Decretos Legislativos Nºs. 442, 735 y 905.
g. Ley Nº 27444 Ley del Procedimientos Administrativo General, a fin de
prevenir y/o reducir los efectos de un peligro de origen natural o inducido
por el hombre.
h. Ley Marco del Sistema Nacional de Gestión Ambiental (Ley N° 28245 y su
Reglamento, D.S. N° 008-2005-PCM)
i. Ley General del Ambiente (Ley N° 28611)
j. Decreto Supremo Nº 066-2007-PCM, Decreto Supremo que aprueba el
Nuevo Reglamento de Inspecciones Técnicas de Seguridad en Defensa
Civil.
k. Ley del Código de los Niños, Niñas y Adolescentes (Ley 27337)
IV. DIAGNÓSTICO DE RIESGO DE LA INSTITUCIÓN EDUCATIVA
4.1 UBICACIÓN:
La Institución Educativa “Daniel Alcides Carrión García”, se encuentra
en el distrito de Codo del Pozuzo, Provincia de Puerto Inca, Región Huánuco.
El Distrito de Codo del Pozuzo, está ubicado en la Selva Central del
Perú, a orillas del Río Pozuzo, donde éste forma un gran codo, a partir del
cual se torna navegable. Es una extensa llanura que se extiende en un gran
delta lleno de bosques y pastizales los cuales se pierden en el horizonte.
La Latitud de Codo del Pozuzo es -9,673406199999999000. La
longitud de Codo del Pozuzo es -75,462146700000000000. respectivamente
pueden ser mapeado a la dirección más cercana de Codo del Pozuzo, Perú.
Plan elaborado, recopilado e investigado por : Lic. Rolando Ramos Nación 6
1.2. SITUACION GEOGRAFICA:
Codo del Pozuzo se encuentra a la margen izquierda del río Pozuzo
justamente a pocos kilómetros de donde el río tiene una modificación de
curso muy pronunciada y por lo cual este lugar recibe ese nombre. Ocupa el
espacio central – oriental del Departamento de Huánuco y el extremo sur –
oeste con respecto a la Provincia de Puerto Inca.
4.3 SUPERFICIE:
Tiene una superficie de 3 328,39 km2, ocupa el espacio central -
oriental del Departamento de Huánuco y el extremo sur - oeste con respecto
a la Provincia de Puerto Inca. La mayor extensión territorial se sitúa en zona
de selva alta o Rupa Rupa entre los 500 m.s.n.m. y 1,500 m.s.n.m. según la
clasificación de Regiones Naturales del científico Javier Pulgar Vidal.
4.4 RELIEVE:
Muestra un relieve de vasta llanura con ligeras ondulaciones y con
suave declive a lo largo del valle. En su parte alta presenta fuertes
pendientes y quebradas estrechas.
El Río Pozuzo recorre aproximadamente 42 kms en dirección Sur –
Norte, a lo largo del cañón formado por dos cadenas de montañas (Ruta de
Pozuzo), sensiblemente paralelas, donde alterna zonas de aguas tranquilas
con sectores de rápidos y torrentosos. Al término de dicho cañón cambia de
dirección hacia el Sur – Este, originando el denominado Codo del Pozuzo,
para luego formar un delta, tornándose navegable y discurrir a lo largo de 44
Km. en terreno llano hasta unirse con el Río Palcazú, por su margen izquierda
de la zona del Mayro (ruta de Izcozacín).
V. DIAGNÓSTICO DE RIESGO
5.1 ANÁLISIS DE VULNERABILIDAD:
 Dentro de la institución existen zonas de peligro o vulnerabilidad que son
señaladas en el mapa de riesgo.
 La I.E “Daniel Alcides Carrión García” se encuentra situado en varias áreas
vulnerables, por la misma que está localizado entre quebradas y por la
Plan elaborado, recopilado e investigado por : Lic. Rolando Ramos Nación 7
existencia de varios ríos como son; El río Paque, río Huampalito, Huampal,
Huito y el río Pozuzo.
 La I.E presenta como antecedentes de emergencia varias inundaciones
ocurridos en los años anteriores.
 Las construcciones de las aulas de madera son una amenaza constante
debido a su antigüedad, por lo que la población estudiantil, en la actualidad
no se encuentra preparada al 100 % para hacer frente a los desastres
naturales o tecnológicos.
Plan elaborado, recopilado e investigado por : Lic. Rolando Ramos Nación 8
1.2. DIAGNÓSTICO DE RIESGO
5.2.1 ANÁLISIS DE PELIGROS:
PELIGRO
PROBABILIDAD
DE QUE
OCURRA
DESCRIBCIÓN DEL IMPACTO EN LA I.E.
¿Qué pasaría si ocurriera el desastre?
INFRAESTRUCTURA INSTITUCIONAL EDUCATIVA ORGANIZATIVA
SISMO de 8° a
más grados en
la escala de
RICHTER
Alta
La mayor parte de la
infraestructura
podría desplomarse
porque sus
construcciones son
muy antiguas.
Las labores
escolares
paralizarían
No habría buena
reacción por falta
de preparación.
-Activar el COE.
-Las brigadas actúan
inmediatamente.
-Evacuar por las
rutas de
evacuación.
INUNDACIONES Alta
La I.E. debido a la
ubicación geográfica
corre el peligro de
inundación.
Si ocurrieran
estos desastres
naturales en
horas de clase, se
tendría como
consecuencias
posibles pérdidas
humanas y
materiales.
Para ello es
conveniente que
todo el personal de
la institución y
población
estudiantil estén
preparados.
OTROS Media
Ocasionaría
incendios,
cortocircuitos y otros
peligros porque
todas las
instalaciones
necesitan reparación.
Falta de
capacitación y
organización
dentro de la I.E.
-Activar las brigadas
contraincendios, y
el COE en general.
5.2.2 IDENTIFICACIÓN DE RECURSOS:
PELIGRO DESCRIPCION DE RECURSOS PARA ENFRENTAR EL DESASTRE.
CONSERVADO
B R M
Botiquín escolar X
Medicamentos X
Manual de primeros auxilios X
Camillas X
Mascaras anti gas X
Extintores X
Plan elaborado, recopilado e investigado por : Lic. Rolando Ramos Nación 9
SISMO Brigadas de evacuación, primeros auxilios, de comunicación, etc. X
Palanas, picos, barretas, combos, cinceles, sogas de rescate, pata de cabra, etc. X
Recursos económicos para la señalización. X
Uniformes de emergencia. X
OTROS Cuchilla, hilos, cascos de seguridad, etc. X
VI. OBJETIVOS:
6.1 OBJETIVO GENERAL
El Plan de Contingencia de la Institución Educativa “Daniel Alcides Carrión
García”, tiene por objetivo orientar las acciones de prevención, reducción y
preparación de la comunidad educativa, a través de la comisión de riesgos
de desastres, quienes articulan las acciones con el resto de las áreas de la
Institución Educativa, para preservar la vida y reducir los efectos del
desastre de la comunidad educativa.
6.2 OBJETIVOS ESPECÍFICOS
 Dictar normas de carácter general que permitan dar la debida
protección y seguridad a toda la comunidad de una Institución
Educativa, mediante la aplicación de una efectiva evacuación y
atención en caso de emergencia.
 Determinar las funciones y responsabilidades de los miembros de la
comunidad educativa en relación con las acciones específicas durante
las frases de prevención, reducción y preparación.
VII. ALCANCES:
El Plan de Contingencia, tiene como ámbito de intervención la Institución
Educativa “Daniel Alcides Carrión García”, y está dirigido a:
- Las autoridades del plantel,
- Al personal administrativo,
Plan elaborado, recopilado e investigado por : Lic. Rolando Ramos Nación 10
- Docentes,
- Padres de familia debidamente organizados en la APAFA y en los Comités de
Aula.
- A los púberes y adolescentes que se benefician de la enseñanza de la
institución educativa, así como a sus diversas formas de organización
(Municipios escolares, brigadas y/o clubes ecológicos, DESNAS, y toda forma de
organización de la I.E.).
7.1 EVACUACION
- Acción de desocupar ordenada y organizadamente un lugar. (Post
impacto, desplazar sólo bienes y documentos importantes). Se debe
procurar que la evacuación se ejecute siempre de forma rápida y segura.
VIII. PROCEDIMIENTO METODOLOGICO
- Conformación de la Comisión Permanente de Defensa Civil.
- Organización y capacitación de las Brigadas de Defensa Civil.
- Reconocimiento de la edificación.
- Capacitación del personal docente, administrativo, alumnado y APAFA.
- Formulación del Plan de Evacuación.
- Ejecución de la evacuación. (Simulacro).
- Evaluación del plan.
IX. CONFORMACION DE LA COMISION PERMANENTE:
La Comisión permanente de Defensa Civil en una Institución Educativa, es
el más alto organismo que tiene como misión principal organizar, planificar y
dirigir la protección y seguridad en materia de Defensa Civil.
Plan elaborado, recopilado e investigado por : Lic. Rolando Ramos Nación 11
Esta Comisión debe estar compuesta por las autoridades de la I.E., pues
éstas tienen poder de decisión para viabilizar recomendaciones y, su
funcionamiento, debe ser permanente para garantizar la seguridad de todos
los estamentos de la I.E y actuar en cualquier tipo de emergencia o desastre.
X. FUNCIONES DE LA COMISION PERMANENTE.
- Representar a la I.E. en todo lo referente a Defensa Civil.
- Elaborar, reestructurar el Plan de Protección y Seguridad de la Institución
Educativa, así como el Plan de Contingencia. (Brindar herramientas que le
permitan a la comunidad educativa mejorar su capacidad de respuesta frente a
un evento natural con el fin de disminuir su impacto).
- Organizar y capacitar a las Brigadas de Defensa Civil.
- Coordinar todas las acciones de protección y seguridad con las instancias
inmediatas superiores del Sistema Nacional de Defensa Civil, como: el
Comité Distrital de Defensa Civil y las entidades miembros del citado
Comité (Sector Educación, Sanidad, Policía, etc.).
- Asumir funciones operativas durante la fase de emergencia,
constituyéndose al Centro de Operaciones de Emergencia (COE) dirigiendo
y controlando todas las acciones y disposiciones que se hayan planificado.
XI. FUNCIONES DE LOS MIEMBROS DE LA COMISION PERMANENTE:
 Presidente.-
Es el representante legal de Defensa Civil de la I.E., a cargo de la directora
del plantel, quién planifica, dirige, controla y ordena que se cumplan todas
las normas y disposiciones de protección y seguridad para la Institución
Educativa; preside las sesiones de trabajo y firma conjuntamente con el
secretario las Actas del Comité.
 Vicepresidente.-
Plan elaborado, recopilado e investigado por : Lic. Rolando Ramos Nación 12
Recae en el docente que conforma el equipo directivo de mayor rango y/o
en el Administrador de la Institución Educativa, quien en algunas sesiones
puede reemplazar al presidente.
 Jefe de protección y seguridad.-
Estará conformado por el Coordinador de Tutoría y asistido por los
Auxiliares de Educación, ellos son quienes eligen al Jefe General de
Brigadas y a los Jefes de Brigada, que serán alumnos de los dos últimos
grados de secundaria. Al producirse una emergencia toma el control de las
operaciones de Defensa Civil, La responsabilidad recae en el profesor
Coordinador de Tutoría.
 Secretario(a).-
Lleva los libros de Actas, cita a los miembros de la Comisión a las sesiones
de trabajo, lleva la correspondencia y firma con el Presidente las Actas de
la referida Comisión. Recae la responsabilidad en la secretaria de la I.E.
Al producirse una emergencia real tocará el timbre en forma repetitiva
varias veces, que consistirá en la alarma de evacuación, luego cogerá la
caja de documentos más importantes del plantel para salvaguardarlo, así
mismo tendrá en la mano el directorio telefónico de emergencia, de las
instituciones aliadas y de toda la comunidad educativa para comunicarles
los hechos sucedidos a sus familiares de cada estudiante en caso fuese
necesario.
 Delegado de profesores, personal no docente y alumnos.-
Es el portador de las inquietudes de los profesores, personal administrativo
o alumnos, en relación a los problemas y necesidades sobre protección y
seguridad, para conocimiento y análisis de la Comisión Permanente. Es
elegido por la mayoría del personal docente y administrativo de la
Institución Educativa.
XII. ORGANIZACION DE LAS BRIGADAS DE DEFENSA CIVIL
Plan elaborado, recopilado e investigado por : Lic. Rolando Ramos Nación 13
Corresponde al Jefe de Protección y Seguridad, organizar al alumnado en
brigadas, las que se constituyen en los elementos operativos de Defensa Civil de
la Institución Educativa. El JPS nombrará un Jefe General (alumno de 5º) y a los
Jefes de Brigadas (alumno de 4º ó 5º) quienes convocarán, a su vez, a los
brigadistas (alumnos de toda secundaria). En los demás grados los docentes
asumen estas funciones.
12.1 FUNCIONES DE LOS BRIGADISTAS
Los brigadistas deberán estar capacitados para actuar antes, durante y
después de una emergencia. Corresponde al Jefe de Protección y seguridad
(Coordinador de Tutoría) coordinar y verificar que reciban el entrenamiento
oportuno y adecuado.
JEFE GENERAL DE BRIGADA (Alumno(a) 5º):
Plan elaborado, recopilado e investigado por : Lic. Rolando Ramos Nación 14
JEFE DE PROTECCION Y SEGURIDAD.
(Coordinador de Tutoría)
JEFE DE PROTECCION Y SEGURIDAD.
(Coordinador de Tutoría)
JEFE GENERAL DE BRIGADAS.
(Alumno(a) 5º Sec.)
BRIGADA DE:
SEÑALIZACIÓN Y PROTECCIÓN
(Alumno(a) 4º - 5º Sec.)
BRIGADA DE:
SEGURIDAD Y EVACUACION
(Alumno(a) 4º -5º Sec.)
BRIGADA DE:
PRIMEROS AUXILIOS
(Alumno(a) 4º -5º Sec.)
JEFE DE PROTECCION Y SEGURIDAD.
(Coordinador de Tutoría)
1. Comunicara de manera inmediata al Jefe de Protección y seguridad
(Coordinador de Tutoría), así como a la alta dirección (equipo directivo) de la
ocurrencia de una emergencia.
2. Verificar si los integrantes de las brigadas están suficientemente
capacitados y entrenados para afrontar las emergencias.
3. Estar al mando de las operaciones para enfrentar la emergencia
cumpliendo con las directivas encomendadas por el Comité.
BRIGADA DE SEGURIDAD Y EVACUACIÓN (alumnos)
- Antes………..Reconoce las zonas seguras, zonas de riesgo y las rutas de
evacuación del centro educativo.
- Durante……..Abre las puertas del salón de clase en caso de estar cerrada y
dirige a sus compañeros de aula a la zona de seguridad encabezando la
acción y/o acompañado por un vigilante o por la 2da auxiliar de
educación.
- Después…….Verifica que todos sus compañeros estén en la zona de
seguridad, luego se incorpora al COE y colabora en todas las acciones de
control, seguridad y evacuación.
BRIGADA DE SEÑALIZACIÓN Y PROTECCIÓN (conformada por alumnos)
- Antes……….. Con ayuda profesional y apoyo de planos, zonifica y señala las
áreas de seguridad y rutas de evacuación.
- Durante……...Controla el desplazamiento de sus compañeros hacia las
zonas de seguridad.
- Después……..Mantiene la calma de todos sus compañeros en la zona de
seguridad.
BRIGADA DE PRIMEROS AUXILIOS (conformada por alumnos)
- Antes………...Capacitarse en Primeros Auxilios y organizar el botiquín del
aula con medicamentos básicos: agua oxigenada, alcohol, algodón, gasa,
esparadrapo, venda elástica, tijeras pequeñas, pinzas, aspirina, etc.
Plan elaborado, recopilado e investigado por : Lic. Rolando Ramos Nación 15
- Durante………Se instalará en la zona de seguridad y atenderá a los heridos.
Si hay graves los trasladará a la zona de atención.
- Después……..Con ayuda de profesores y demás brigadistas, verificará si
hay otros heridos en aulas, patios, etc.
BRIGADA DE SERVICIOS ESPECIALES (auxiliar - personal de vigilancia)
- Antes………...Se instruirá en manejo de extintores, los que deberán ser
ubicados en bibliotecas, laboratorios, depósitos, oficinas, cocinas, etc.,
debidamente señalizados. Conoce la ubicación del tablero para cortar el
fluido eléctrico. Reconoce las zonas seguras, zonas de riesgo y las rutas de
evacuación del centro educativo, en caso sea necesario evacuar al
alumnado en general.
- Durante………Según planeado, abrir y/o cerrar las puertas de la I.E....
verificar los servicios higiénicos, comedor y patios que ningún alumno(a)
se encuentre en ella bajo responsabilidad. En caso de amago (peligro u
emergencia) de incendio tratar de controlarlo (según Plan). En caso de
evacuación del alumnado guiara conjuntamente con la brigada de seguridad
y evacuación a la zona de seguridad.
- Después……..Controlar la permanencia o evacuación al exterior del
alumnado, según esté planeado, y convocar a entidades de apoyo, para
ello contara con un directorio telefónico de emergencias.
12.2 UBICACION DE LOS BRIGADISTAS EN EL SALON DE CLASES:
En cada salón habrá tres brigadistas;
- El de Seguridad y Evacuación, que se ubicará cerca de la puerta del salón.
- El brigadista de Señalización y Protección que se ubicará en el centro y
- El de Primeros Auxilios que estará ubicado en el extremo final del salón.
Plan elaborado, recopilado e investigado por : Lic. Rolando Ramos Nación 16
La ubicación de brigadistas en el salón determina la DIAGONAL DE
SEGURIDAD.
Brigadista de Seguridad
y Evacuación.
Brigadista de Protección
Y Señalización.
Brigada de
Primeros Auxilios
XIII. ESTRUCTURA DE LA COMISIÓN DE GESTIÓN DE RIESGOS y DESASTRES –
DOCENTES:
Plan elaborado, recopilado e investigado por : Lic. Rolando Ramos Nación 17
PRESIDENTA DEL CGRD
DIRECTORA
…………………………………
PRESIDENTA DEL CGRD
DIRECTORA
…………………………………
COMISIÓN DE GESTIÓN DEL RIESGO DE DESASTRES
I.E “DANIEL ALCIDES CARRIÓN GARCÍA” – CODO DEL POZUZO
PERSONAL ADMNISTRATIVO:
………Vicepresidente……..
APAFA:
CONEI:
COMISIÓN PERMANENTE
DE DEFENSA CIVIL:
- Equipo directivo
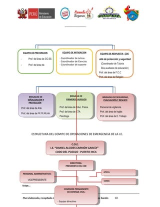
ESTRUCTURA DEL COMITE DE OPERACIONES DE EMERGENCIA DE LA I.E.
Plan elaborado, recopilado e investigado por : Lic. Rolando Ramos Nación 18
EQUIPO DE RESPUESTA - COE
Jefe de protección y seguridad
(Coordinador de Tutoría
Dos auxiliares de educación)
Prof. del área de F.C.C
Prof. del área de Religión
EQUIPO DE MITIGACION
- Coordinador de Letras
- Coordinador de Ciencias
- Coordinador de soporte
EQUIPO DE PREVENCION:
- Prof. del área de CC.SS.
- Prof. del área de
BRIGADAS DE
SEÑALIZACIÓN Y
PROTECCIÓN
Prof. del área de Arte
Prof. del área de PP.FF.RR.HH.
BRIGADAS DE
SEÑALIZACIÓN Y
PROTECCIÓN
Prof. del área de Arte
Prof. del área de PP.FF.RR.HH.
BRIGADA DE
PRIMEROS AUXILIOS
Prof. del área de Educ. Física.
Prof. del área de CTA
Psicóloga.
BRIGADA DE
PRIMEROS AUXILIOS
Prof. del área de Educ. Física.
Prof. del área de CTA
Psicóloga.
BRIGADAS DE SEGURIDAD,
EVACUACIÓN Y RESCATE
Personal de vigilancia.
Prof. del área de Inglés
Prof. del área de E. Trabajo
BRIGADAS DE SEGURIDAD,
EVACUACIÓN Y RESCATE
Personal de vigilancia.
Prof. del área de Inglés
Prof. del área de E. Trabajo
C.O.E.
I.E. “DANIEL ALCIDES CARRIÓN GARCÍA”
CODO DEL POZUZO - PUERTO INCA
C.O.E.
I.E. “DANIEL ALCIDES CARRIÓN GARCÍA”
CODO DEL POZUZO - PUERTO INCA
PERSONAL ADMNISTRATIVO:
VICEPRESIDENTE
Quispe
PERSONAL ADMNISTRATIVO:
VICEPRESIDENTE
Quispe
COMISIÓN PERMANENTE
DE DEFENSA CIVIL:
- Equipo directivo
COMISIÓN PERMANENTE
DE DEFENSA CIVIL:
- Equipo directivo
DIRECTORA:
PRESIDENTA DEL COE
DIRECTORA:
PRESIDENTA DEL COE
CONEI:CONEI:
APAFA:APAFA:
XIV. FUNCIONES DE LOS MIEMBROS DEL COE Y LAS BRIGADAS GENERALES.
Las brigadas son grupos de personas organizadas y capacitadas para emergencias,
mismos que serán responsables de combatirlas de manera preventiva o ante
eventualidades de un alto riesgo, emergencia, siniestro o desastre, dentro de la I.E. y
cuya función está orientada a salvaguardar a las personas, sus bienes y el entorno de
los mismos.
Las Brigadas en la I.E. son:
A) Funciones del Director (Presidente del COE)
B) Funciones del docente coordinador
C) Funciones de los miembros del equipo de prevención y mitigación.
Plan elaborado, recopilado e investigado por : Lic. Rolando Ramos Nación 19
BRIGADAS DE SEÑALIZACIÓN
Y PROTECCIÓN
Prof. del área de Arte
Prof. del área de
PP.FF.RR.HH.
BRIGADAS DE SEÑALIZACIÓN
Y PROTECCIÓN
Prof. del área de Arte
Prof. del área de
PP.FF.RR.HH.
EQUIPO DE RESPUESTA
Jefe de protección y seguridad
(Coordinador de Tutoría
Dos auxiliares de educación)
Prof. del área de F.C.C
Prof. del área de Religión
EQUIPO DE RESPUESTA
Jefe de protección y seguridad
(Coordinador de Tutoría
Dos auxiliares de educación)
Prof. del área de F.C.C
Prof. del área de Religión
EQUIPO DE PREVENCION:
- Prof. del área de CC.SS.
- Prof. del área de
EQUIPO DE PREVENCION:
- Prof. del área de CC.SS.
- Prof. del área de
BRIGADAS DE SEGURIDAD,
EVACUACIÓN Y RESCATE
Personal de vigilancia.
Prof. del área de Inglés
Prof. del área de E. Trabajo
BRIGADAS DE SEGURIDAD,
EVACUACIÓN Y RESCATE
Personal de vigilancia.
Prof. del área de Inglés
Prof. del área de E. Trabajo
BRIGADA DE PRIMEROS
Prof. del área de Educ. Física.
Prof. del área de CTA
Psicóloga.
BRIGADA DE PRIMEROS
Prof. del área de Educ. Física.
Prof. del área de CTA
Psicóloga.
EQUIPO DE MITIGACION
- Coordinador de Letras
- Coordinador de Ciencias
- Coordinador de soporte
D) Funciones de los miembros del equipo de respuesta y rehabilitación.
E) Funciones de los miembros de la brigada de señalización y protección.
F) Funciones de los miembros de las brigadas de primeros auxilios.
G) Funciones de los miembros de las brigadas de seguridad y evacuación.
XV. FUNCIONES DE LA DIRECTORA - PRESIDENTA DEL COE:
- Establecer, instalar y poner en operación el COE de la I.E.
- Tomar decisiones pertinentes para solventar las situaciones que se presentan.
- Evaluar el proceso de manejo de la situación.
- Recibir información detallada de los diversos problemas que se presentan en la I.E.
- Establecer comunicación con el comité de defensa civil local, entre otras instituciones
u organismos de socorro.
- Solicitará una inspección ocular técnica.
- Propiciará la participación de la comunidad educativa organizada para que realicen la
identificación de peligros y análisis de vulnerabilidades en su institución educativa;
esta labor tiene la finalidad de recoger complementar la labor del inspector técnico.
XVI. FUNCIONES DE LA COMISIÓN PERMANENTE DE DEFENSA CIVIL, Y DEL EQUIPO DE
PREVENCION:
- Elaborará y aprobará el Plan de Contingencia.
- Priorizara las medidas consideradas en los Planes de Contingencia.
- Evaluar la ejecución de los Planes de Contingencia.
- Planear, conducir y controlar las actividades de Defensa Civil, de acuerdo a normas y
directivas emitidas por el INDECI en la prevención, preparación, respuesta y
rehabilitación.
- Emitir los Planes de Defensa Civil derivados del Plan Nacional de Prevención y
Atención de Desastres.
- Elaborar y mantener actualizado el inventario del potencial humano y recursos
materiales para la atención de emergencia y la movilización oportuna de los mismos;
Plan elaborado, recopilado e investigado por : Lic. Rolando Ramos Nación 20
- Realizar la identificación del peligro, análisis de vulnerabilidad, estimación de riesgos
para la protección de la vida y el patrimonio, adoptando las medidas de prevención
necesarias (antes de la emergencia) para anular o reducir los efectos del desastre;
- Evaluar(después de la emergencia) los riesgos(daños, pérdidas) producidos por el
desastre;
- Organizar e implementar el Centro de Operaciones de Emergencia (COE) en el ANTES
con fines de entrenamiento y en el DURANTE para la atención de la emergencia;
- Atender la emergencia proporcionando apoyo;
- Promover y conducir la capacitación de a los alumnos y alumnas de la institución
educativa.
- Realiza un reconocimiento de las edificaciones; Lo realiza con apoyo profesional y
planos del local. Para ello solicitara e inspeccionara lo siguiente:
a) ESTRUCTURAS Tipo y materiales de construcción, así como estado de
conservación.
b) ARQUITECTURA Con un plano se verifica número de pisos, corredores, puertas
de salida, áreas libres, distribución de ambientes y mobiliario, con el fin de
planificar una rápida evacuación.
c) INSTALACIONES Estado del sistema eléctrico y sanitario para determinar si
constituye riesgo para el alumnado y personal.
d) EQUIPOS DE SEGURIDAD, Contra Incendios (extintores), rescate (sogas,
escaleras, hachas, palas, etc.). Primeros auxilios (botiquines, camillas) Evacuación
(señales, sistemas de alarmas).
Este reconocimiento nos permitirá determinar las áreas de seguridad (internas y
externas), así como las áreas de riesgo. Posteriormente se procederá a la
señalización interna, áreas de concentración externa y equipos de seguridad.
XVII. FUNCIÓN DEL EQUIPO DE MITIGACIÓN.
- Tener directorios y números telefónicos de todos los miembros de la comunidad
educativa D.A.C.G, con el fin de comunicación.
- Tener información autorizada para ayudar a tomar las decisiones correctamente,
así determinar el tipo de emergencia.
Plan elaborado, recopilado e investigado por : Lic. Rolando Ramos Nación 21
- Informar a la comunidad Educativa y a la prensa en general sobre la situación de
la Institución Educativa.
- Acceder a los megáfonos en caso de un evento simulado o real con el fin de
comunicar y llamar a la calma a los miembros de evacuación.
XVIII. DE LOS MIEMBROS DEL EQUIPO DE RESPUESTA Y REHABILITACIÓN.
- Le corresponde la evaluación de daños y determinar las necesidades para la
atención inmediata de la emergencia.
- Organizar las brigadas operativas de gestión de los riesgos.
- Solicitar el informe de la situación de emergencia de cada brigada
- Análisis de los reportes
- Ejecutar las acciones de respuesta y rehabilitaciones.
- Si evidencia peligro interactúa con el responsable de señalización y primeros
auxilios.
XIX. FUNCIONES DE LA BRIGADA DE PRIMEROS AUXILIOS – DOCENTES:
19.1 Fase de Preparación: (ANTES)
- Estar suficientemente capacitados y entrenados para afrontar las emergencias
- Conocer la ubicación de los botiquines en la instalación y estar pendiente del
buen abastecimiento con medicamento de los mismos.
- Recibir capacitación y actualización periódica sobre primeros auxilios.
- Organizar el botiquín escolar.
- Revisar continuamente el botiquín y las fechas de expiración de sus
elementos, solicitando al coordinador los necesarios.
- Realizar campañas informativas para prevenir accidentes.
- Apoyar en las actividades que implican aglomeraciones de estudiantes.
Plan elaborado, recopilado e investigado por : Lic. Rolando Ramos Nación 22
19.2 Fase de atención: (DURANTE)
- Brindar los primeros auxilios a los heridos leves en las zonas seguras.
- Evacuar a los heridos de gravedad a los establecimientos de salud más
cercanos a las instalaciones.
- Apoyar al organismo básico para cumplir las diferentes acciones.
- Reportar la cantidad de heridos
- Realizar la valoración inicial de los heridos.
- Informar quienes necesitan ayuda y de qué tipo.
- Conducir a los heridos de la mejor manera al refugio temporal previsto para
dar los primeros auxilios.
- Trasladar a los heridos a un Centro de Salud más Cercano.
19.3 Fase de Rehabilitación: (DESPUÉS)
- Elaborar un informe de lo actuado.
- Reformular el Plan si fuera necesario.
- Solicitar al coordinador del COE el apoyo externo.
- Informar s los PP. FF. el estado de salud de los heridos.
XX. DE LOS MIEMBROS DE LA BRIGADA DE SEÑALIZACIÓN Y PROTECCIÓN.
20.1 ANTES:
- Capacitarse en señalización.
- Desarrollar, revisar el Plan de contingencia.
- Identificar las zonas de seguridad, evacuación interna y externa de la I.E.
con ayuda de la comisión de gestión de riesgo.
- Apoyar la señalización de las zonas de seguridad interna y externa de la
I.E. con ayuda técnica de los especialistas de defensa civil, las
municipalidades y otras entidades públicas y privadas.
Plan elaborado, recopilado e investigado por : Lic. Rolando Ramos Nación 23
- Despejar las rutas de evacuación.
20.2 DURANTE
- Ubicar a sus compañeros en la zona de seguridad interna y externa de la
Institución Educativa.
- Contabilizar el número de compañeros que evacuaron.
- Comprobar que no haya ocupantes y cerrar sin seguro las puestas de las
aulas o recintos.
- Prevenir saqueos, colocándose en las puestas de las aulas y oficinas sin
llave o sin candado.
- Quitar los obstáculos de las rutas de evacuación.
- Señalar las vías de acceso e ingreso a los bomberos y otros. Acordonar las
áreas de trabajo.
20.3 DESPUES
- Desarrollar actividades lúdicas con sus compañeros; por ejemplo. Cantar o
bailar. Con la finalidad de evitar el pánico entre los estudiantes.
- Contabilizar el número de compañeros agrupados e informar al tutor y/o a
la comisión de riesgos.
- Orientar el ingreso seguro a las instituciones del colegio cuando ha pasado
la emergencia.
- Estar alerta ante posteriores eventos o réplicas.
XXI. FUNCIONES DE LA BRIGADA DE SEGURIDAD, EVACUACIÓN Y RESCATE-
DOCENTE:
Se refiere al adiestramiento organizado para la protección de la población, antes,
durante y después de las emergencias a larga escala, se debe incluir la organización y
el entrenamiento en los métodos de autoprotección y en el aprendizaje para reducir
Plan elaborado, recopilado e investigado por : Lic. Rolando Ramos Nación 24
la pérdida de vidas humanas en las emergencias. Además se refiere a los sistemas de
alarma efectivos, refugios adecuados dentro y fuera de los establecimientos
educativos, almacenamiento de víveres y medicinas, operaciones de búsqueda y
rescate así como el cuidado de los heridos.
21.1 Fase de Preparación: (ANTES)
- Estar suficientemente capacitados y entrenados para afrontar las
emergencias.
- Capacitar al grupo de trabajo en medidas de autoprotección.
- Diseñar estrategias de evacuación.
- Identificar niños discapacitados.
- Identificar y Comunicar a las personas las posibles rutas de evacuación.
- Colocar en un lugar visible los planos guía y las señalizaciones de evacuación y
las zonas de seguridad.
- Realizar simulacros de evacuación.
- Planificar medidas de seguridad que se implementarán en el Colegio; así
como cuando se presenten eventos adversos.
- Definir y señalizar las rutas de Evacuación, vigilar semanalmente que estas no
estén obstruidas por objetos grandes ya que los Desastres pueden
presentarse en cualquier momento.
- Reconocer las zonas seguras, zonas de riesgo y las rutas de evacuación de las
instalaciones a la perfección.
- Definir y marcar las Zonas de Seguridad dentro y fuera del establecimiento
Educativo antes de cualquier emergencia.
- Definir y hacer conocer a todos el sistema de alarma.
- Eliminar los elementos amenazantes que existan en el Plantel Educativo antes
de presentarse una emergencia o desastre.
- Designar a un responsable de la evacuación por curso, piso y general.
21.2 Fase de atención: (DURANTE)
Plan elaborado, recopilado e investigado por : Lic. Rolando Ramos Nación 25
- Poner en ejecución las actividades previstas.
- Garantizar la seguridad de alumnos, maestros, personal administrativo
mediante la participación de las brigadas.
- Abrir las puertas de evacuación del local de inmediatamente si ésta se
encuentra cerrada.
- Controlar la evacuación del personal estudiantil que se la realice de manera
secuencial y ordenada (actividad que se la realiza en establecimientos
educativos que concentran gran cantidad de estudiantes y tienen estructuras
de más de un piso).
- Colaborar con las demás brigadas si es posible.
- Dirigir al personal y visitantes en la evacuación de las instalaciones.
- Verificar que todo el personal y visitantes hayan evacuado las instalaciones.
- En conjunto con el personal docentes realizar actividades anímicas, para
mantener el orden, la seguridad y tranquilidad de los estudiantes, después
que se ha realizado la evacuación. Verificar que todas las personas hayan
evacuado.
- Reportar personas que no hayan evacuado, que se encuentran atrapados.
- Informar a las personas especializadas para que ayuden en la evacuación de
las personas atrapadas.
- Velar que estén en buen estado la señalización de las rutas de evacuación.
- Elaborar un informe de lo actuado.
21.3 Fase de Rehabilitación: (DESPUÉS)
- Colaborar en el retorno de estudiantes evacuados a las aulas.
- Elaborar un informe final.
- Reformular el Plan si fuera necesario.
- Realizar un censo de las personas al llegar a los puntos de reunión.
- Coordinar el regreso del alumnado y personal docente a las aulas en
caso de que el simulacro o el evento haya pasado o no exista peligro
previa orden del coordinador general.
- Informar al coordinador los hechos ocurridos.
- Continuar con los simulacros y estar alerta.
Plan elaborado, recopilado e investigado por : Lic. Rolando Ramos Nación 26
21.4 ECUCION DE LA EVACUACION
- El simulacro o ejercicio de evacuación se realizará siguiendo los pasos
considerados en el plan y participarán todos los miembros de la
Comisión Permanente de Defensa Civil de la I.E., (brigadas, profesores,
personal no docente y alumnado).
21.5 EVALUACION DEL PLAN DE EVACUACION
- Se realiza para verificar la operatividad del Plan.
- Se evalúa el cumplimiento de las acciones de Defensa Civil
consideradas en el plan.
- Se verifica si participaron todos los miembros de la comisión, es decir;
las brigadas, profesores, personal y alumnado.
- Estos resultados permitirán realizar reajustes para ser aplicados a los
ejercicios de evacuación posteriores.
XXII. FUNCIONES DE LA BRIGADA CONTRAINCENDIO
22.1 ANTES
- Detectar los riesgos de las situaciones de emergencia por incendio de
acuerdo con los procedimientos establecidos.
- Operar los equipos contraincendios, ubicándolas adecuadamente.
- Reconocer si los equipos y herramientas contra incendio están en
condiciones de operación.
- Velar por el cumplimiento de las medidas de protección contra incendios
en el centro y en específico en su área de acción.
Plan elaborado, recopilado e investigado por : Lic. Rolando Ramos Nación 27
- Garantizar la extinción de los principios de incendio que se produzcan.
- Participar en los ejercicios de entrenamiento.
- Promover las actividades de simulacros en la I.E.
- Velar porque se les dé un uso correcto a los medios contra incendio
instalado, así como velar por su mantenimiento y conservación.
22.2 DURANTE
- Detectar el origen y tipo de fuego, tipo de riesgo a que se enfrenta,
equipos y materiales que deben usar para la extinción.
- Vigilar las áreas de mayor riesgo como son los laboratorios, áreas donde
usen solventes, tóxicos, instalaciones de cómputo, de gas, ductos de
energía eléctrica y telefonía y todo tipo de material inflamable.
- Apoyar las labores de extinción de incendios
- Dar el uso apropiado a los equipos contra incendio.
22.3 DESPUES
- Informar al coordinador general los sucesos cuantificando las pérdidas
materiales del evento.
- Ubicar todos los equipos contraincendios en su lugar pertinente.
XXIII. INSTRUCCIONES DE COORDINACIÓN
- El presente Plan, entrará en vigencia para el planeamiento, a partir de su
aprobación mediante una resolución directoral, debiéndose poner en
ejecución ante una operación de emergencia.
- Se adaptará a cada situación prevista y a los medios disponibles existentes y
de acuerdo a las funciones de su competencia.
- Este plan deberá ser flexible, funcional y contará con: Mapa distrital con
equipamiento urbano (parques cercanos, hospitales, comisarías, etc.) para
utilizarlos en caso necesario. Planos o croquis de distribución del colegio, en
Plan elaborado, recopilado e investigado por : Lic. Rolando Ramos Nación 28
los que se indicarán las rutas de evacuación. Situación actual de la I.E.; donde
se describe en forma general, el estado del mismo y los riesgos a que pudiera
estar expuesto. Situación futura o situaciones planteadas sobre la emergencia
que se producirá, determinando el día, hora, sistema de alarma que se
utilizará, etc. (SIMULACRO) Concepto general de la evacuación, en el que se
describirá en forma genérica el desarrollo del ejercicio. (SIMULACRO). Tareas
específicas, en el que se describirá el accionar de cada Brigada de Seguridad,
durante el tiempo que dure el ejercicio. Directorio Telefónico de Emergencias:
Municipalidad, Bomberos, PNP, Serenazgo, puesto de salud etc.
XXIV. PRESUPUESTO;
- El requerimiento presupuestal se establecerá por el Comité de Defensa Civil en
coordinación con la APAFA, los cuales, si el caso lo requiere se pedirá el apoyo, al
comité de Defensa Civil Distrital, quienes cuentan con un presupuesto de
emergencia.
XXV. EVALUACION El Plan de Contingencia será evaluado periódicamente.
Kits básicos para la emergencia que debe contar la Institución Educativa
Kit para la primera respuesta ante una emergencia de una Institución Educativa
Materiales
Primeros
auxilios
Equipos de
primeros
auxilios
Equipo de
rescate
Equipo contra
incendio
Equipos de
entrada
forzada
Equipos de
comunicación
Caja de gasa
estéril
Camillas
metálicas
Juego de cuerdas
Sistema de
mangueras
Palas Radio a pilas
Esparadrapo
Caja de
depósitos
Linterna de mano Extintores Picotas Walki talke
Vendas
Caja de
guantes
Mosquetones oval
Bolsas de arena
fina
Cinceles
Sistema de
alarma
Tablilla para
fracturas
Férulas de
vacío kits
Mosquetones
delta
Mascaras anti gas Hachas Megáfonos
Plan elaborado, recopilado e investigado por : Lic. Rolando Ramos Nación 29
completo
Rollos de
algodón
absorbente
Inmovilizadores
de cabeza
Poleas simples
Uniformes de
emergencia.
Cizallas Silbatos
Frascos de
tintura de
yodo
Collarines
regulables
Poleas dobles Patas de cabra Sirena
Frascos de
bicarbonato
de sodio
Manual de
primeros
auxilios
Cascos combos
Nº Teléfonos
celulares
Picratos Guantes
Chalecos
distintivos
Frascos de
analgésicos
Linternas frontales
Tijeras Chalecos
Paquete de
agujas
hipodérmicas
Gorras
Cuentagotas Maletines
Termómetro Megáfonos
Botiquines
portátiles
Sistema de
alarmas
Bidones de
agua
Equipo de luces de
emergencias
Agua
oxigenada
Pastillas para
el dolor
Pastillas para
infecciones
ANEXOS:
MAPA COMUNITARIO DE RIESGO – CODO DEL POZUZO
Plan elaborado, recopilado e investigado por : Lic. Rolando Ramos Nación 30
Plan elaborado, recopilado e investigado por : Lic. Rolando Ramos Nación 31
MAPA POLITICO DEL DISTRITO DE CODO DEL POZUZO
Plan elaborado, recopilado e investigado por : Lic. Rolando Ramos Nación 32
Plan elaborado, recopilado e investigado por : Lic. Rolando Ramos Nación 33
Plan elaborado, recopilado e investigado por : Lic. Rolando Ramos Nación 34
Plan elaborado, recopilado e investigado por : Lic. Rolando Ramos Nación 35

PLAN DE CONTINGENCIA

  • 1.
    Plan elaborado, recopiladoe investigado por : Lic. Rolando Ramos Nación 1 PLAN DE CONTINGENCIA (FASE RESPUESTA) DE LA I. E. “DANIEL ALCIDES CARRIÓN GARCÍA” CODO DEL POZUZO - PUERTO INCA HUÁNUCO - 2015
  • 2.
    PLAN DE CONTINGENCIA DATOS GENERALES:  INSTITUCIÓN EDUCATIVA : “DANIEL ALCIDES CARRIÓN GARCÍA”  PROVINCIA : PUERTO INCA  DISTRITO : CODO DEL POZUZO  REGIÓN : HUÁNUCO  LOCALIDAD : CODO DEL POZUZO  NIVEL : I.E. SECUNDARIA DE MENORES.  MODALIDAD : PLAN PILOTO – J.E.C. 2015  TURNO : MAÑANA Y TARDE.  DIRECTORA : CECILIA QUIÑONES PAULINO.  REFERENCIA : NORMA DE ORIENTACIÓN DEL AÑO ESCOLAR 2015  RESPONSABLE DEL PLAN CONTING. : Prof. ROLANDO RAMOS NACIÓN : Prof. MARCELINA HUAYHUAS CHIPANA  POBLACION EDUCATIVA Plan elaborado, recopilado e investigado por : Lic. Rolando Ramos Nación 2 CON EL APOYO DE
  • 3.
    N° DE DOCENTES: 16 N° DE ADMINISTRATIVOS : 09 N° DE ESTUDIANTES : 212 I. INTRODUCCIÓN El cambio climático actualmente está afectando al planeta, al Perú y a la Región Huánuco, alterando el clima, provocando fenómenos extremos, cuyos efectos afectan la vida de los pobladores, los servicios básicos y el ambiente, determinando cambios en las formas de vida de nuestras poblaciones. Está amenazada de manera permanente por eventos naturales y eventos provocados por el hombre, los cuales han generado emergencias y desastres a lo largo de nuestra región. El periodo de lluvias es un fenómeno recurrente desde tiempos inmemoriales, cuya característica fundamental es el aumento significativo del recurso hídrico por encima de sus niveles habituales. Como I.E Tenemos la responsabilidad de tomar medidas anticipadas para reducir los riesgos de accidentes y los efectos que una eventualidad o catástrofe natural pueda ocasionar sobre la población. Por ello y como resultado del análisis escolar de riesgos de la Institución Educativa “Daniel Alcides Carrión García” ve la necesidad de crear estrategias y planes de acción, que bajo el criterio de prevención, busque integrar a los jóvenes estudiantes, docentes y demás miembros de la institución para poder enfrentar los riesgos y reducir los efectos que puedan causar dichas emergencias. Con la finalidad de velar por los derechos de la vida, la educación de los púberes y adolescentes del plantel, basándonos en las amenazas de fenómenos naturales (sismos, tsunamis y otros riesgos) y teniendo en cuenta que es una obligación principal la de asegurar, proteger, prevenir y reducir los peligros y vulnerabilidades existentes. Plan elaborado, recopilado e investigado por : Lic. Rolando Ramos Nación 3
  • 4.
    Por tal motivo,nos vemos comprometidos a implementar el Plan de Contingencia de la Institución Educativa “Daniel Alcides Carrión García” el cual comprende un conjunto de acciones destinadas a la prevención y a la mitigación (disminución) de riesgo, así como a la preparación de la comunidad educativa para responder adecuadamente ante cualquier desastre que contravengan el normal funcionamiento de la Institución. Para la adecuada implementación de las tareas, relacionadas con situaciones de emergencias, tanto antes como después de presentar estas, es necesario la conformación de grupos, los cuales han de estar compuestos por personas que en razón de su permanencia, conocimiento y nivel de responsabilidad con el colegio puedan asumir con éxito la ejecución de los diferentes procedimientos que fueran necesarios para prevenir o controlar las emergencias; tales procedimientos deberán ir desde el propender por la consecución de elementos y materiales, diseño de estrategias, organización del personal, la capacitación, hasta la aplicación y puesta en marcha de las tareas. II. ANTECEDENTES: La Institución Educativa “Daniel Alcides Carrión García” en los últimos diez años no ha sido afectado por ningún tipo de fenómenos naturales, pero el Distrito de Codo del Pozuzo donde se localiza la institución sufrió un desborde de los ríos Huampal y Pozuzo, afectando viviendas y vías de comunicación. Según el D.S. Nº 018-2014-PCM declara en estado de emergencia al distrito de Codo del Pozuzo, Provincia de Puerto Inca, Región Huánuco. Esto no quiere decir que estemos a salvo de algún desastre natural, por tal razón, el personal docente y administrativo de la Institución, durante una reunión de trabajo, manifestaron que es deber de todo el personal, precautelar la vida del alumnado, y tener un plan o estrategias a utilizar cundo el caso lo amerite, llegando a la conclusión que la Institución necesita de manera urgente realizar las siguientes actividades:  Conformar a los integrantes del COE – CGRD, La Comisión permanente de Defensa Civil de la Institución Educativa.  Elaborar un Plan Escolar de Emergencia………. (responsable Prof. Rolando Ramos Nación) Plan elaborado, recopilado e investigado por : Lic. Rolando Ramos Nación 4
  • 5.
     Elaborar elPlan de Gestión de Riesgo……… (responsable Prof. Rolando Ramos Nación)  Elaborar el Plan de Contingencia…………. (responsable Prof. Rolando Ramos Nación)  Realizar capacitaciones en: evacuación, incendio, primeros auxilios (responsable Coordinador de Tutoría)  Análisis de riesgos…………… (responsable presidente del comité de defensa civil - directora)  Disminución y/o eliminación de riesgos ………..(responsable equipo directivo) III. MARCO LEGAL Y ESTRUCTURA 3.1 MARCO LEGAL DE LA GESTIÓN DE RIESGOS La base legal que soporta el Plan de Gestión de Riesgos de la I.E. es: a. Constitución Política del Perú. b. Ley Orgánica de Gobiernos Regionales (Ley N° 27867 del 08/11/02) c. Ley Orgánica de Municipalidades (Ley ° 27972 del 06/05/03) d. Ley N° 29664 que crea el Sistema Nacional de Gestión del Riesgo de Desastres (SINAGERD) (18/02/2011) Plan elaborado, recopilado e investigado por : Lic. Rolando Ramos Nación 5
  • 6.
    e. Decreto Supremo048_2011-PCM, Reglamento de la Ley N° 29664, Sistema Nacional de Gestión del Riesgo de Desastres (SINAGERD) (26/05/2011) f. Ley Nº 19338 “Ley del Sistema Nacional de Defensa Civil”, modificada por los Decretos Legislativos Nºs. 442, 735 y 905. g. Ley Nº 27444 Ley del Procedimientos Administrativo General, a fin de prevenir y/o reducir los efectos de un peligro de origen natural o inducido por el hombre. h. Ley Marco del Sistema Nacional de Gestión Ambiental (Ley N° 28245 y su Reglamento, D.S. N° 008-2005-PCM) i. Ley General del Ambiente (Ley N° 28611) j. Decreto Supremo Nº 066-2007-PCM, Decreto Supremo que aprueba el Nuevo Reglamento de Inspecciones Técnicas de Seguridad en Defensa Civil. k. Ley del Código de los Niños, Niñas y Adolescentes (Ley 27337) IV. DIAGNÓSTICO DE RIESGO DE LA INSTITUCIÓN EDUCATIVA 4.1 UBICACIÓN: La Institución Educativa “Daniel Alcides Carrión García”, se encuentra en el distrito de Codo del Pozuzo, Provincia de Puerto Inca, Región Huánuco. El Distrito de Codo del Pozuzo, está ubicado en la Selva Central del Perú, a orillas del Río Pozuzo, donde éste forma un gran codo, a partir del cual se torna navegable. Es una extensa llanura que se extiende en un gran delta lleno de bosques y pastizales los cuales se pierden en el horizonte. La Latitud de Codo del Pozuzo es -9,673406199999999000. La longitud de Codo del Pozuzo es -75,462146700000000000. respectivamente pueden ser mapeado a la dirección más cercana de Codo del Pozuzo, Perú. Plan elaborado, recopilado e investigado por : Lic. Rolando Ramos Nación 6
  • 7.
    1.2. SITUACION GEOGRAFICA: Cododel Pozuzo se encuentra a la margen izquierda del río Pozuzo justamente a pocos kilómetros de donde el río tiene una modificación de curso muy pronunciada y por lo cual este lugar recibe ese nombre. Ocupa el espacio central – oriental del Departamento de Huánuco y el extremo sur – oeste con respecto a la Provincia de Puerto Inca. 4.3 SUPERFICIE: Tiene una superficie de 3 328,39 km2, ocupa el espacio central - oriental del Departamento de Huánuco y el extremo sur - oeste con respecto a la Provincia de Puerto Inca. La mayor extensión territorial se sitúa en zona de selva alta o Rupa Rupa entre los 500 m.s.n.m. y 1,500 m.s.n.m. según la clasificación de Regiones Naturales del científico Javier Pulgar Vidal. 4.4 RELIEVE: Muestra un relieve de vasta llanura con ligeras ondulaciones y con suave declive a lo largo del valle. En su parte alta presenta fuertes pendientes y quebradas estrechas. El Río Pozuzo recorre aproximadamente 42 kms en dirección Sur – Norte, a lo largo del cañón formado por dos cadenas de montañas (Ruta de Pozuzo), sensiblemente paralelas, donde alterna zonas de aguas tranquilas con sectores de rápidos y torrentosos. Al término de dicho cañón cambia de dirección hacia el Sur – Este, originando el denominado Codo del Pozuzo, para luego formar un delta, tornándose navegable y discurrir a lo largo de 44 Km. en terreno llano hasta unirse con el Río Palcazú, por su margen izquierda de la zona del Mayro (ruta de Izcozacín). V. DIAGNÓSTICO DE RIESGO 5.1 ANÁLISIS DE VULNERABILIDAD:  Dentro de la institución existen zonas de peligro o vulnerabilidad que son señaladas en el mapa de riesgo.  La I.E “Daniel Alcides Carrión García” se encuentra situado en varias áreas vulnerables, por la misma que está localizado entre quebradas y por la Plan elaborado, recopilado e investigado por : Lic. Rolando Ramos Nación 7
  • 8.
    existencia de variosríos como son; El río Paque, río Huampalito, Huampal, Huito y el río Pozuzo.  La I.E presenta como antecedentes de emergencia varias inundaciones ocurridos en los años anteriores.  Las construcciones de las aulas de madera son una amenaza constante debido a su antigüedad, por lo que la población estudiantil, en la actualidad no se encuentra preparada al 100 % para hacer frente a los desastres naturales o tecnológicos. Plan elaborado, recopilado e investigado por : Lic. Rolando Ramos Nación 8
  • 9.
    1.2. DIAGNÓSTICO DERIESGO 5.2.1 ANÁLISIS DE PELIGROS: PELIGRO PROBABILIDAD DE QUE OCURRA DESCRIBCIÓN DEL IMPACTO EN LA I.E. ¿Qué pasaría si ocurriera el desastre? INFRAESTRUCTURA INSTITUCIONAL EDUCATIVA ORGANIZATIVA SISMO de 8° a más grados en la escala de RICHTER Alta La mayor parte de la infraestructura podría desplomarse porque sus construcciones son muy antiguas. Las labores escolares paralizarían No habría buena reacción por falta de preparación. -Activar el COE. -Las brigadas actúan inmediatamente. -Evacuar por las rutas de evacuación. INUNDACIONES Alta La I.E. debido a la ubicación geográfica corre el peligro de inundación. Si ocurrieran estos desastres naturales en horas de clase, se tendría como consecuencias posibles pérdidas humanas y materiales. Para ello es conveniente que todo el personal de la institución y población estudiantil estén preparados. OTROS Media Ocasionaría incendios, cortocircuitos y otros peligros porque todas las instalaciones necesitan reparación. Falta de capacitación y organización dentro de la I.E. -Activar las brigadas contraincendios, y el COE en general. 5.2.2 IDENTIFICACIÓN DE RECURSOS: PELIGRO DESCRIPCION DE RECURSOS PARA ENFRENTAR EL DESASTRE. CONSERVADO B R M Botiquín escolar X Medicamentos X Manual de primeros auxilios X Camillas X Mascaras anti gas X Extintores X Plan elaborado, recopilado e investigado por : Lic. Rolando Ramos Nación 9
  • 10.
    SISMO Brigadas deevacuación, primeros auxilios, de comunicación, etc. X Palanas, picos, barretas, combos, cinceles, sogas de rescate, pata de cabra, etc. X Recursos económicos para la señalización. X Uniformes de emergencia. X OTROS Cuchilla, hilos, cascos de seguridad, etc. X VI. OBJETIVOS: 6.1 OBJETIVO GENERAL El Plan de Contingencia de la Institución Educativa “Daniel Alcides Carrión García”, tiene por objetivo orientar las acciones de prevención, reducción y preparación de la comunidad educativa, a través de la comisión de riesgos de desastres, quienes articulan las acciones con el resto de las áreas de la Institución Educativa, para preservar la vida y reducir los efectos del desastre de la comunidad educativa. 6.2 OBJETIVOS ESPECÍFICOS  Dictar normas de carácter general que permitan dar la debida protección y seguridad a toda la comunidad de una Institución Educativa, mediante la aplicación de una efectiva evacuación y atención en caso de emergencia.  Determinar las funciones y responsabilidades de los miembros de la comunidad educativa en relación con las acciones específicas durante las frases de prevención, reducción y preparación. VII. ALCANCES: El Plan de Contingencia, tiene como ámbito de intervención la Institución Educativa “Daniel Alcides Carrión García”, y está dirigido a: - Las autoridades del plantel, - Al personal administrativo, Plan elaborado, recopilado e investigado por : Lic. Rolando Ramos Nación 10
  • 11.
    - Docentes, - Padresde familia debidamente organizados en la APAFA y en los Comités de Aula. - A los púberes y adolescentes que se benefician de la enseñanza de la institución educativa, así como a sus diversas formas de organización (Municipios escolares, brigadas y/o clubes ecológicos, DESNAS, y toda forma de organización de la I.E.). 7.1 EVACUACION - Acción de desocupar ordenada y organizadamente un lugar. (Post impacto, desplazar sólo bienes y documentos importantes). Se debe procurar que la evacuación se ejecute siempre de forma rápida y segura. VIII. PROCEDIMIENTO METODOLOGICO - Conformación de la Comisión Permanente de Defensa Civil. - Organización y capacitación de las Brigadas de Defensa Civil. - Reconocimiento de la edificación. - Capacitación del personal docente, administrativo, alumnado y APAFA. - Formulación del Plan de Evacuación. - Ejecución de la evacuación. (Simulacro). - Evaluación del plan. IX. CONFORMACION DE LA COMISION PERMANENTE: La Comisión permanente de Defensa Civil en una Institución Educativa, es el más alto organismo que tiene como misión principal organizar, planificar y dirigir la protección y seguridad en materia de Defensa Civil. Plan elaborado, recopilado e investigado por : Lic. Rolando Ramos Nación 11
  • 12.
    Esta Comisión debeestar compuesta por las autoridades de la I.E., pues éstas tienen poder de decisión para viabilizar recomendaciones y, su funcionamiento, debe ser permanente para garantizar la seguridad de todos los estamentos de la I.E y actuar en cualquier tipo de emergencia o desastre. X. FUNCIONES DE LA COMISION PERMANENTE. - Representar a la I.E. en todo lo referente a Defensa Civil. - Elaborar, reestructurar el Plan de Protección y Seguridad de la Institución Educativa, así como el Plan de Contingencia. (Brindar herramientas que le permitan a la comunidad educativa mejorar su capacidad de respuesta frente a un evento natural con el fin de disminuir su impacto). - Organizar y capacitar a las Brigadas de Defensa Civil. - Coordinar todas las acciones de protección y seguridad con las instancias inmediatas superiores del Sistema Nacional de Defensa Civil, como: el Comité Distrital de Defensa Civil y las entidades miembros del citado Comité (Sector Educación, Sanidad, Policía, etc.). - Asumir funciones operativas durante la fase de emergencia, constituyéndose al Centro de Operaciones de Emergencia (COE) dirigiendo y controlando todas las acciones y disposiciones que se hayan planificado. XI. FUNCIONES DE LOS MIEMBROS DE LA COMISION PERMANENTE:  Presidente.- Es el representante legal de Defensa Civil de la I.E., a cargo de la directora del plantel, quién planifica, dirige, controla y ordena que se cumplan todas las normas y disposiciones de protección y seguridad para la Institución Educativa; preside las sesiones de trabajo y firma conjuntamente con el secretario las Actas del Comité.  Vicepresidente.- Plan elaborado, recopilado e investigado por : Lic. Rolando Ramos Nación 12
  • 13.
    Recae en eldocente que conforma el equipo directivo de mayor rango y/o en el Administrador de la Institución Educativa, quien en algunas sesiones puede reemplazar al presidente.  Jefe de protección y seguridad.- Estará conformado por el Coordinador de Tutoría y asistido por los Auxiliares de Educación, ellos son quienes eligen al Jefe General de Brigadas y a los Jefes de Brigada, que serán alumnos de los dos últimos grados de secundaria. Al producirse una emergencia toma el control de las operaciones de Defensa Civil, La responsabilidad recae en el profesor Coordinador de Tutoría.  Secretario(a).- Lleva los libros de Actas, cita a los miembros de la Comisión a las sesiones de trabajo, lleva la correspondencia y firma con el Presidente las Actas de la referida Comisión. Recae la responsabilidad en la secretaria de la I.E. Al producirse una emergencia real tocará el timbre en forma repetitiva varias veces, que consistirá en la alarma de evacuación, luego cogerá la caja de documentos más importantes del plantel para salvaguardarlo, así mismo tendrá en la mano el directorio telefónico de emergencia, de las instituciones aliadas y de toda la comunidad educativa para comunicarles los hechos sucedidos a sus familiares de cada estudiante en caso fuese necesario.  Delegado de profesores, personal no docente y alumnos.- Es el portador de las inquietudes de los profesores, personal administrativo o alumnos, en relación a los problemas y necesidades sobre protección y seguridad, para conocimiento y análisis de la Comisión Permanente. Es elegido por la mayoría del personal docente y administrativo de la Institución Educativa. XII. ORGANIZACION DE LAS BRIGADAS DE DEFENSA CIVIL Plan elaborado, recopilado e investigado por : Lic. Rolando Ramos Nación 13
  • 14.
    Corresponde al Jefede Protección y Seguridad, organizar al alumnado en brigadas, las que se constituyen en los elementos operativos de Defensa Civil de la Institución Educativa. El JPS nombrará un Jefe General (alumno de 5º) y a los Jefes de Brigadas (alumno de 4º ó 5º) quienes convocarán, a su vez, a los brigadistas (alumnos de toda secundaria). En los demás grados los docentes asumen estas funciones. 12.1 FUNCIONES DE LOS BRIGADISTAS Los brigadistas deberán estar capacitados para actuar antes, durante y después de una emergencia. Corresponde al Jefe de Protección y seguridad (Coordinador de Tutoría) coordinar y verificar que reciban el entrenamiento oportuno y adecuado. JEFE GENERAL DE BRIGADA (Alumno(a) 5º): Plan elaborado, recopilado e investigado por : Lic. Rolando Ramos Nación 14 JEFE DE PROTECCION Y SEGURIDAD. (Coordinador de Tutoría) JEFE DE PROTECCION Y SEGURIDAD. (Coordinador de Tutoría) JEFE GENERAL DE BRIGADAS. (Alumno(a) 5º Sec.) BRIGADA DE: SEÑALIZACIÓN Y PROTECCIÓN (Alumno(a) 4º - 5º Sec.) BRIGADA DE: SEGURIDAD Y EVACUACION (Alumno(a) 4º -5º Sec.) BRIGADA DE: PRIMEROS AUXILIOS (Alumno(a) 4º -5º Sec.) JEFE DE PROTECCION Y SEGURIDAD. (Coordinador de Tutoría)
  • 15.
    1. Comunicara demanera inmediata al Jefe de Protección y seguridad (Coordinador de Tutoría), así como a la alta dirección (equipo directivo) de la ocurrencia de una emergencia. 2. Verificar si los integrantes de las brigadas están suficientemente capacitados y entrenados para afrontar las emergencias. 3. Estar al mando de las operaciones para enfrentar la emergencia cumpliendo con las directivas encomendadas por el Comité. BRIGADA DE SEGURIDAD Y EVACUACIÓN (alumnos) - Antes………..Reconoce las zonas seguras, zonas de riesgo y las rutas de evacuación del centro educativo. - Durante……..Abre las puertas del salón de clase en caso de estar cerrada y dirige a sus compañeros de aula a la zona de seguridad encabezando la acción y/o acompañado por un vigilante o por la 2da auxiliar de educación. - Después…….Verifica que todos sus compañeros estén en la zona de seguridad, luego se incorpora al COE y colabora en todas las acciones de control, seguridad y evacuación. BRIGADA DE SEÑALIZACIÓN Y PROTECCIÓN (conformada por alumnos) - Antes……….. Con ayuda profesional y apoyo de planos, zonifica y señala las áreas de seguridad y rutas de evacuación. - Durante……...Controla el desplazamiento de sus compañeros hacia las zonas de seguridad. - Después……..Mantiene la calma de todos sus compañeros en la zona de seguridad. BRIGADA DE PRIMEROS AUXILIOS (conformada por alumnos) - Antes………...Capacitarse en Primeros Auxilios y organizar el botiquín del aula con medicamentos básicos: agua oxigenada, alcohol, algodón, gasa, esparadrapo, venda elástica, tijeras pequeñas, pinzas, aspirina, etc. Plan elaborado, recopilado e investigado por : Lic. Rolando Ramos Nación 15
  • 16.
    - Durante………Se instalaráen la zona de seguridad y atenderá a los heridos. Si hay graves los trasladará a la zona de atención. - Después……..Con ayuda de profesores y demás brigadistas, verificará si hay otros heridos en aulas, patios, etc. BRIGADA DE SERVICIOS ESPECIALES (auxiliar - personal de vigilancia) - Antes………...Se instruirá en manejo de extintores, los que deberán ser ubicados en bibliotecas, laboratorios, depósitos, oficinas, cocinas, etc., debidamente señalizados. Conoce la ubicación del tablero para cortar el fluido eléctrico. Reconoce las zonas seguras, zonas de riesgo y las rutas de evacuación del centro educativo, en caso sea necesario evacuar al alumnado en general. - Durante………Según planeado, abrir y/o cerrar las puertas de la I.E.... verificar los servicios higiénicos, comedor y patios que ningún alumno(a) se encuentre en ella bajo responsabilidad. En caso de amago (peligro u emergencia) de incendio tratar de controlarlo (según Plan). En caso de evacuación del alumnado guiara conjuntamente con la brigada de seguridad y evacuación a la zona de seguridad. - Después……..Controlar la permanencia o evacuación al exterior del alumnado, según esté planeado, y convocar a entidades de apoyo, para ello contara con un directorio telefónico de emergencias. 12.2 UBICACION DE LOS BRIGADISTAS EN EL SALON DE CLASES: En cada salón habrá tres brigadistas; - El de Seguridad y Evacuación, que se ubicará cerca de la puerta del salón. - El brigadista de Señalización y Protección que se ubicará en el centro y - El de Primeros Auxilios que estará ubicado en el extremo final del salón. Plan elaborado, recopilado e investigado por : Lic. Rolando Ramos Nación 16
  • 17.
    La ubicación debrigadistas en el salón determina la DIAGONAL DE SEGURIDAD. Brigadista de Seguridad y Evacuación. Brigadista de Protección Y Señalización. Brigada de Primeros Auxilios XIII. ESTRUCTURA DE LA COMISIÓN DE GESTIÓN DE RIESGOS y DESASTRES – DOCENTES: Plan elaborado, recopilado e investigado por : Lic. Rolando Ramos Nación 17 PRESIDENTA DEL CGRD DIRECTORA ………………………………… PRESIDENTA DEL CGRD DIRECTORA ………………………………… COMISIÓN DE GESTIÓN DEL RIESGO DE DESASTRES I.E “DANIEL ALCIDES CARRIÓN GARCÍA” – CODO DEL POZUZO PERSONAL ADMNISTRATIVO: ………Vicepresidente…….. APAFA: CONEI: COMISIÓN PERMANENTE DE DEFENSA CIVIL: - Equipo directivo
  • 18.
    ESTRUCTURA DEL COMITEDE OPERACIONES DE EMERGENCIA DE LA I.E. Plan elaborado, recopilado e investigado por : Lic. Rolando Ramos Nación 18 EQUIPO DE RESPUESTA - COE Jefe de protección y seguridad (Coordinador de Tutoría Dos auxiliares de educación) Prof. del área de F.C.C Prof. del área de Religión EQUIPO DE MITIGACION - Coordinador de Letras - Coordinador de Ciencias - Coordinador de soporte EQUIPO DE PREVENCION: - Prof. del área de CC.SS. - Prof. del área de BRIGADAS DE SEÑALIZACIÓN Y PROTECCIÓN Prof. del área de Arte Prof. del área de PP.FF.RR.HH. BRIGADAS DE SEÑALIZACIÓN Y PROTECCIÓN Prof. del área de Arte Prof. del área de PP.FF.RR.HH. BRIGADA DE PRIMEROS AUXILIOS Prof. del área de Educ. Física. Prof. del área de CTA Psicóloga. BRIGADA DE PRIMEROS AUXILIOS Prof. del área de Educ. Física. Prof. del área de CTA Psicóloga. BRIGADAS DE SEGURIDAD, EVACUACIÓN Y RESCATE Personal de vigilancia. Prof. del área de Inglés Prof. del área de E. Trabajo BRIGADAS DE SEGURIDAD, EVACUACIÓN Y RESCATE Personal de vigilancia. Prof. del área de Inglés Prof. del área de E. Trabajo C.O.E. I.E. “DANIEL ALCIDES CARRIÓN GARCÍA” CODO DEL POZUZO - PUERTO INCA C.O.E. I.E. “DANIEL ALCIDES CARRIÓN GARCÍA” CODO DEL POZUZO - PUERTO INCA PERSONAL ADMNISTRATIVO: VICEPRESIDENTE Quispe PERSONAL ADMNISTRATIVO: VICEPRESIDENTE Quispe COMISIÓN PERMANENTE DE DEFENSA CIVIL: - Equipo directivo COMISIÓN PERMANENTE DE DEFENSA CIVIL: - Equipo directivo DIRECTORA: PRESIDENTA DEL COE DIRECTORA: PRESIDENTA DEL COE CONEI:CONEI: APAFA:APAFA:
  • 19.
    XIV. FUNCIONES DELOS MIEMBROS DEL COE Y LAS BRIGADAS GENERALES. Las brigadas son grupos de personas organizadas y capacitadas para emergencias, mismos que serán responsables de combatirlas de manera preventiva o ante eventualidades de un alto riesgo, emergencia, siniestro o desastre, dentro de la I.E. y cuya función está orientada a salvaguardar a las personas, sus bienes y el entorno de los mismos. Las Brigadas en la I.E. son: A) Funciones del Director (Presidente del COE) B) Funciones del docente coordinador C) Funciones de los miembros del equipo de prevención y mitigación. Plan elaborado, recopilado e investigado por : Lic. Rolando Ramos Nación 19 BRIGADAS DE SEÑALIZACIÓN Y PROTECCIÓN Prof. del área de Arte Prof. del área de PP.FF.RR.HH. BRIGADAS DE SEÑALIZACIÓN Y PROTECCIÓN Prof. del área de Arte Prof. del área de PP.FF.RR.HH. EQUIPO DE RESPUESTA Jefe de protección y seguridad (Coordinador de Tutoría Dos auxiliares de educación) Prof. del área de F.C.C Prof. del área de Religión EQUIPO DE RESPUESTA Jefe de protección y seguridad (Coordinador de Tutoría Dos auxiliares de educación) Prof. del área de F.C.C Prof. del área de Religión EQUIPO DE PREVENCION: - Prof. del área de CC.SS. - Prof. del área de EQUIPO DE PREVENCION: - Prof. del área de CC.SS. - Prof. del área de BRIGADAS DE SEGURIDAD, EVACUACIÓN Y RESCATE Personal de vigilancia. Prof. del área de Inglés Prof. del área de E. Trabajo BRIGADAS DE SEGURIDAD, EVACUACIÓN Y RESCATE Personal de vigilancia. Prof. del área de Inglés Prof. del área de E. Trabajo BRIGADA DE PRIMEROS Prof. del área de Educ. Física. Prof. del área de CTA Psicóloga. BRIGADA DE PRIMEROS Prof. del área de Educ. Física. Prof. del área de CTA Psicóloga. EQUIPO DE MITIGACION - Coordinador de Letras - Coordinador de Ciencias - Coordinador de soporte
  • 20.
    D) Funciones delos miembros del equipo de respuesta y rehabilitación. E) Funciones de los miembros de la brigada de señalización y protección. F) Funciones de los miembros de las brigadas de primeros auxilios. G) Funciones de los miembros de las brigadas de seguridad y evacuación. XV. FUNCIONES DE LA DIRECTORA - PRESIDENTA DEL COE: - Establecer, instalar y poner en operación el COE de la I.E. - Tomar decisiones pertinentes para solventar las situaciones que se presentan. - Evaluar el proceso de manejo de la situación. - Recibir información detallada de los diversos problemas que se presentan en la I.E. - Establecer comunicación con el comité de defensa civil local, entre otras instituciones u organismos de socorro. - Solicitará una inspección ocular técnica. - Propiciará la participación de la comunidad educativa organizada para que realicen la identificación de peligros y análisis de vulnerabilidades en su institución educativa; esta labor tiene la finalidad de recoger complementar la labor del inspector técnico. XVI. FUNCIONES DE LA COMISIÓN PERMANENTE DE DEFENSA CIVIL, Y DEL EQUIPO DE PREVENCION: - Elaborará y aprobará el Plan de Contingencia. - Priorizara las medidas consideradas en los Planes de Contingencia. - Evaluar la ejecución de los Planes de Contingencia. - Planear, conducir y controlar las actividades de Defensa Civil, de acuerdo a normas y directivas emitidas por el INDECI en la prevención, preparación, respuesta y rehabilitación. - Emitir los Planes de Defensa Civil derivados del Plan Nacional de Prevención y Atención de Desastres. - Elaborar y mantener actualizado el inventario del potencial humano y recursos materiales para la atención de emergencia y la movilización oportuna de los mismos; Plan elaborado, recopilado e investigado por : Lic. Rolando Ramos Nación 20
  • 21.
    - Realizar laidentificación del peligro, análisis de vulnerabilidad, estimación de riesgos para la protección de la vida y el patrimonio, adoptando las medidas de prevención necesarias (antes de la emergencia) para anular o reducir los efectos del desastre; - Evaluar(después de la emergencia) los riesgos(daños, pérdidas) producidos por el desastre; - Organizar e implementar el Centro de Operaciones de Emergencia (COE) en el ANTES con fines de entrenamiento y en el DURANTE para la atención de la emergencia; - Atender la emergencia proporcionando apoyo; - Promover y conducir la capacitación de a los alumnos y alumnas de la institución educativa. - Realiza un reconocimiento de las edificaciones; Lo realiza con apoyo profesional y planos del local. Para ello solicitara e inspeccionara lo siguiente: a) ESTRUCTURAS Tipo y materiales de construcción, así como estado de conservación. b) ARQUITECTURA Con un plano se verifica número de pisos, corredores, puertas de salida, áreas libres, distribución de ambientes y mobiliario, con el fin de planificar una rápida evacuación. c) INSTALACIONES Estado del sistema eléctrico y sanitario para determinar si constituye riesgo para el alumnado y personal. d) EQUIPOS DE SEGURIDAD, Contra Incendios (extintores), rescate (sogas, escaleras, hachas, palas, etc.). Primeros auxilios (botiquines, camillas) Evacuación (señales, sistemas de alarmas). Este reconocimiento nos permitirá determinar las áreas de seguridad (internas y externas), así como las áreas de riesgo. Posteriormente se procederá a la señalización interna, áreas de concentración externa y equipos de seguridad. XVII. FUNCIÓN DEL EQUIPO DE MITIGACIÓN. - Tener directorios y números telefónicos de todos los miembros de la comunidad educativa D.A.C.G, con el fin de comunicación. - Tener información autorizada para ayudar a tomar las decisiones correctamente, así determinar el tipo de emergencia. Plan elaborado, recopilado e investigado por : Lic. Rolando Ramos Nación 21
  • 22.
    - Informar ala comunidad Educativa y a la prensa en general sobre la situación de la Institución Educativa. - Acceder a los megáfonos en caso de un evento simulado o real con el fin de comunicar y llamar a la calma a los miembros de evacuación. XVIII. DE LOS MIEMBROS DEL EQUIPO DE RESPUESTA Y REHABILITACIÓN. - Le corresponde la evaluación de daños y determinar las necesidades para la atención inmediata de la emergencia. - Organizar las brigadas operativas de gestión de los riesgos. - Solicitar el informe de la situación de emergencia de cada brigada - Análisis de los reportes - Ejecutar las acciones de respuesta y rehabilitaciones. - Si evidencia peligro interactúa con el responsable de señalización y primeros auxilios. XIX. FUNCIONES DE LA BRIGADA DE PRIMEROS AUXILIOS – DOCENTES: 19.1 Fase de Preparación: (ANTES) - Estar suficientemente capacitados y entrenados para afrontar las emergencias - Conocer la ubicación de los botiquines en la instalación y estar pendiente del buen abastecimiento con medicamento de los mismos. - Recibir capacitación y actualización periódica sobre primeros auxilios. - Organizar el botiquín escolar. - Revisar continuamente el botiquín y las fechas de expiración de sus elementos, solicitando al coordinador los necesarios. - Realizar campañas informativas para prevenir accidentes. - Apoyar en las actividades que implican aglomeraciones de estudiantes. Plan elaborado, recopilado e investigado por : Lic. Rolando Ramos Nación 22
  • 23.
    19.2 Fase deatención: (DURANTE) - Brindar los primeros auxilios a los heridos leves en las zonas seguras. - Evacuar a los heridos de gravedad a los establecimientos de salud más cercanos a las instalaciones. - Apoyar al organismo básico para cumplir las diferentes acciones. - Reportar la cantidad de heridos - Realizar la valoración inicial de los heridos. - Informar quienes necesitan ayuda y de qué tipo. - Conducir a los heridos de la mejor manera al refugio temporal previsto para dar los primeros auxilios. - Trasladar a los heridos a un Centro de Salud más Cercano. 19.3 Fase de Rehabilitación: (DESPUÉS) - Elaborar un informe de lo actuado. - Reformular el Plan si fuera necesario. - Solicitar al coordinador del COE el apoyo externo. - Informar s los PP. FF. el estado de salud de los heridos. XX. DE LOS MIEMBROS DE LA BRIGADA DE SEÑALIZACIÓN Y PROTECCIÓN. 20.1 ANTES: - Capacitarse en señalización. - Desarrollar, revisar el Plan de contingencia. - Identificar las zonas de seguridad, evacuación interna y externa de la I.E. con ayuda de la comisión de gestión de riesgo. - Apoyar la señalización de las zonas de seguridad interna y externa de la I.E. con ayuda técnica de los especialistas de defensa civil, las municipalidades y otras entidades públicas y privadas. Plan elaborado, recopilado e investigado por : Lic. Rolando Ramos Nación 23
  • 24.
    - Despejar lasrutas de evacuación. 20.2 DURANTE - Ubicar a sus compañeros en la zona de seguridad interna y externa de la Institución Educativa. - Contabilizar el número de compañeros que evacuaron. - Comprobar que no haya ocupantes y cerrar sin seguro las puestas de las aulas o recintos. - Prevenir saqueos, colocándose en las puestas de las aulas y oficinas sin llave o sin candado. - Quitar los obstáculos de las rutas de evacuación. - Señalar las vías de acceso e ingreso a los bomberos y otros. Acordonar las áreas de trabajo. 20.3 DESPUES - Desarrollar actividades lúdicas con sus compañeros; por ejemplo. Cantar o bailar. Con la finalidad de evitar el pánico entre los estudiantes. - Contabilizar el número de compañeros agrupados e informar al tutor y/o a la comisión de riesgos. - Orientar el ingreso seguro a las instituciones del colegio cuando ha pasado la emergencia. - Estar alerta ante posteriores eventos o réplicas. XXI. FUNCIONES DE LA BRIGADA DE SEGURIDAD, EVACUACIÓN Y RESCATE- DOCENTE: Se refiere al adiestramiento organizado para la protección de la población, antes, durante y después de las emergencias a larga escala, se debe incluir la organización y el entrenamiento en los métodos de autoprotección y en el aprendizaje para reducir Plan elaborado, recopilado e investigado por : Lic. Rolando Ramos Nación 24
  • 25.
    la pérdida devidas humanas en las emergencias. Además se refiere a los sistemas de alarma efectivos, refugios adecuados dentro y fuera de los establecimientos educativos, almacenamiento de víveres y medicinas, operaciones de búsqueda y rescate así como el cuidado de los heridos. 21.1 Fase de Preparación: (ANTES) - Estar suficientemente capacitados y entrenados para afrontar las emergencias. - Capacitar al grupo de trabajo en medidas de autoprotección. - Diseñar estrategias de evacuación. - Identificar niños discapacitados. - Identificar y Comunicar a las personas las posibles rutas de evacuación. - Colocar en un lugar visible los planos guía y las señalizaciones de evacuación y las zonas de seguridad. - Realizar simulacros de evacuación. - Planificar medidas de seguridad que se implementarán en el Colegio; así como cuando se presenten eventos adversos. - Definir y señalizar las rutas de Evacuación, vigilar semanalmente que estas no estén obstruidas por objetos grandes ya que los Desastres pueden presentarse en cualquier momento. - Reconocer las zonas seguras, zonas de riesgo y las rutas de evacuación de las instalaciones a la perfección. - Definir y marcar las Zonas de Seguridad dentro y fuera del establecimiento Educativo antes de cualquier emergencia. - Definir y hacer conocer a todos el sistema de alarma. - Eliminar los elementos amenazantes que existan en el Plantel Educativo antes de presentarse una emergencia o desastre. - Designar a un responsable de la evacuación por curso, piso y general. 21.2 Fase de atención: (DURANTE) Plan elaborado, recopilado e investigado por : Lic. Rolando Ramos Nación 25
  • 26.
    - Poner enejecución las actividades previstas. - Garantizar la seguridad de alumnos, maestros, personal administrativo mediante la participación de las brigadas. - Abrir las puertas de evacuación del local de inmediatamente si ésta se encuentra cerrada. - Controlar la evacuación del personal estudiantil que se la realice de manera secuencial y ordenada (actividad que se la realiza en establecimientos educativos que concentran gran cantidad de estudiantes y tienen estructuras de más de un piso). - Colaborar con las demás brigadas si es posible. - Dirigir al personal y visitantes en la evacuación de las instalaciones. - Verificar que todo el personal y visitantes hayan evacuado las instalaciones. - En conjunto con el personal docentes realizar actividades anímicas, para mantener el orden, la seguridad y tranquilidad de los estudiantes, después que se ha realizado la evacuación. Verificar que todas las personas hayan evacuado. - Reportar personas que no hayan evacuado, que se encuentran atrapados. - Informar a las personas especializadas para que ayuden en la evacuación de las personas atrapadas. - Velar que estén en buen estado la señalización de las rutas de evacuación. - Elaborar un informe de lo actuado. 21.3 Fase de Rehabilitación: (DESPUÉS) - Colaborar en el retorno de estudiantes evacuados a las aulas. - Elaborar un informe final. - Reformular el Plan si fuera necesario. - Realizar un censo de las personas al llegar a los puntos de reunión. - Coordinar el regreso del alumnado y personal docente a las aulas en caso de que el simulacro o el evento haya pasado o no exista peligro previa orden del coordinador general. - Informar al coordinador los hechos ocurridos. - Continuar con los simulacros y estar alerta. Plan elaborado, recopilado e investigado por : Lic. Rolando Ramos Nación 26
  • 27.
    21.4 ECUCION DELA EVACUACION - El simulacro o ejercicio de evacuación se realizará siguiendo los pasos considerados en el plan y participarán todos los miembros de la Comisión Permanente de Defensa Civil de la I.E., (brigadas, profesores, personal no docente y alumnado). 21.5 EVALUACION DEL PLAN DE EVACUACION - Se realiza para verificar la operatividad del Plan. - Se evalúa el cumplimiento de las acciones de Defensa Civil consideradas en el plan. - Se verifica si participaron todos los miembros de la comisión, es decir; las brigadas, profesores, personal y alumnado. - Estos resultados permitirán realizar reajustes para ser aplicados a los ejercicios de evacuación posteriores. XXII. FUNCIONES DE LA BRIGADA CONTRAINCENDIO 22.1 ANTES - Detectar los riesgos de las situaciones de emergencia por incendio de acuerdo con los procedimientos establecidos. - Operar los equipos contraincendios, ubicándolas adecuadamente. - Reconocer si los equipos y herramientas contra incendio están en condiciones de operación. - Velar por el cumplimiento de las medidas de protección contra incendios en el centro y en específico en su área de acción. Plan elaborado, recopilado e investigado por : Lic. Rolando Ramos Nación 27
  • 28.
    - Garantizar laextinción de los principios de incendio que se produzcan. - Participar en los ejercicios de entrenamiento. - Promover las actividades de simulacros en la I.E. - Velar porque se les dé un uso correcto a los medios contra incendio instalado, así como velar por su mantenimiento y conservación. 22.2 DURANTE - Detectar el origen y tipo de fuego, tipo de riesgo a que se enfrenta, equipos y materiales que deben usar para la extinción. - Vigilar las áreas de mayor riesgo como son los laboratorios, áreas donde usen solventes, tóxicos, instalaciones de cómputo, de gas, ductos de energía eléctrica y telefonía y todo tipo de material inflamable. - Apoyar las labores de extinción de incendios - Dar el uso apropiado a los equipos contra incendio. 22.3 DESPUES - Informar al coordinador general los sucesos cuantificando las pérdidas materiales del evento. - Ubicar todos los equipos contraincendios en su lugar pertinente. XXIII. INSTRUCCIONES DE COORDINACIÓN - El presente Plan, entrará en vigencia para el planeamiento, a partir de su aprobación mediante una resolución directoral, debiéndose poner en ejecución ante una operación de emergencia. - Se adaptará a cada situación prevista y a los medios disponibles existentes y de acuerdo a las funciones de su competencia. - Este plan deberá ser flexible, funcional y contará con: Mapa distrital con equipamiento urbano (parques cercanos, hospitales, comisarías, etc.) para utilizarlos en caso necesario. Planos o croquis de distribución del colegio, en Plan elaborado, recopilado e investigado por : Lic. Rolando Ramos Nación 28
  • 29.
    los que seindicarán las rutas de evacuación. Situación actual de la I.E.; donde se describe en forma general, el estado del mismo y los riesgos a que pudiera estar expuesto. Situación futura o situaciones planteadas sobre la emergencia que se producirá, determinando el día, hora, sistema de alarma que se utilizará, etc. (SIMULACRO) Concepto general de la evacuación, en el que se describirá en forma genérica el desarrollo del ejercicio. (SIMULACRO). Tareas específicas, en el que se describirá el accionar de cada Brigada de Seguridad, durante el tiempo que dure el ejercicio. Directorio Telefónico de Emergencias: Municipalidad, Bomberos, PNP, Serenazgo, puesto de salud etc. XXIV. PRESUPUESTO; - El requerimiento presupuestal se establecerá por el Comité de Defensa Civil en coordinación con la APAFA, los cuales, si el caso lo requiere se pedirá el apoyo, al comité de Defensa Civil Distrital, quienes cuentan con un presupuesto de emergencia. XXV. EVALUACION El Plan de Contingencia será evaluado periódicamente. Kits básicos para la emergencia que debe contar la Institución Educativa Kit para la primera respuesta ante una emergencia de una Institución Educativa Materiales Primeros auxilios Equipos de primeros auxilios Equipo de rescate Equipo contra incendio Equipos de entrada forzada Equipos de comunicación Caja de gasa estéril Camillas metálicas Juego de cuerdas Sistema de mangueras Palas Radio a pilas Esparadrapo Caja de depósitos Linterna de mano Extintores Picotas Walki talke Vendas Caja de guantes Mosquetones oval Bolsas de arena fina Cinceles Sistema de alarma Tablilla para fracturas Férulas de vacío kits Mosquetones delta Mascaras anti gas Hachas Megáfonos Plan elaborado, recopilado e investigado por : Lic. Rolando Ramos Nación 29
  • 30.
    completo Rollos de algodón absorbente Inmovilizadores de cabeza Poleassimples Uniformes de emergencia. Cizallas Silbatos Frascos de tintura de yodo Collarines regulables Poleas dobles Patas de cabra Sirena Frascos de bicarbonato de sodio Manual de primeros auxilios Cascos combos Nº Teléfonos celulares Picratos Guantes Chalecos distintivos Frascos de analgésicos Linternas frontales Tijeras Chalecos Paquete de agujas hipodérmicas Gorras Cuentagotas Maletines Termómetro Megáfonos Botiquines portátiles Sistema de alarmas Bidones de agua Equipo de luces de emergencias Agua oxigenada Pastillas para el dolor Pastillas para infecciones ANEXOS: MAPA COMUNITARIO DE RIESGO – CODO DEL POZUZO Plan elaborado, recopilado e investigado por : Lic. Rolando Ramos Nación 30
  • 31.
    Plan elaborado, recopiladoe investigado por : Lic. Rolando Ramos Nación 31
  • 32.
    MAPA POLITICO DELDISTRITO DE CODO DEL POZUZO Plan elaborado, recopilado e investigado por : Lic. Rolando Ramos Nación 32
  • 33.
    Plan elaborado, recopiladoe investigado por : Lic. Rolando Ramos Nación 33
  • 34.
    Plan elaborado, recopiladoe investigado por : Lic. Rolando Ramos Nación 34
  • 35.
    Plan elaborado, recopiladoe investigado por : Lic. Rolando Ramos Nación 35