TRAUMA DE TÓRAX
DR. OROZCO LÓPEZ ANTONIO ISAAC R1 CG
Curso De Cirugía General. Hospital General de Zona #5
Nogales, Sonora, 03 de Juno
Objetivos
1. Identificar y describir el tratamiento de las siguientes lesiones que
amenazan la vida durante la revisión primaria: obstrucción de la
vía aérea, lesión del árbol traqueobronquial, neumotórax
hipertensivo, neumotórax abierto, hemotórax masivo y
taponamiento cardíaco.
2. Identificar y describir el tratamiento de las siguientes lesiones
potencialmente letales durante la revisión secundaria: neumotórax
simple, hemotórax, tórax inestable, contusión pulmonar, trauma
cardíaco cerrado, ruptura traumática de la aorta, lesión
diafragmática y ruptura esofágica contusa.
3. Describir la importancia y el tratamiento del enfisema subcutáneo,
lesiones torácicas por aplastamiento y fracturas de esternón,
costillas y clavícula.
Anatomía y fisiología
torácica
• La cavidad torácica esta rodeada por una jaula ósea
flexible, apoyada por los músculos respiratorios y
locomotores.
• Tres compartimentos separados albergan los dos
pulmones con sus cinco segmentos que están
unidos por estructuras vasculares al compartimento
cardiovascular central.
• Además la tráquea y los bronquios conecta los
pulmones a la faringe y una serie de nervios
atraviesan la cavidad torácico.
Trauma. 7nd edition. Ed. McGraw Hill. Kenett. L. Matox.
Pag. 461-466. E-book. 2013.
Introducción
• El trauma torácico es una causa significativa de mortalidad; de hecho,
muchos pacientes con trauma torácico mueren después de llegar al
hospital.
• Menos del 10% de los traumatismos cerrados y alrededor del 15-
30% de los traumatismos penetrantes requieren intervención
quirúrgica.
Introducción
• La mayoría de los pacientes que sufre trama torácico pueden ser tratados con procedimientos
técnicos.
• Las consecuencias fisiopatológicas de los traumatismo torácicos son: Hipoxia, hipercapnia y
acidosis.
• La mayoría de las lesiones torácicas que ponen en peligro la vida pueden ser tratadas mediante
un buen control de la vía aérea o la descompresión con una aguja, un dedo o un tubo de tórax.”
ATLS Soporte vital avanzado en trauma, Manual de curso para estudiantes. 10 edición. American College of
Surgeons. Capítulo 4 Trauma Torácico. Chicago, Il. 2018.
REVISIÓN PRIMARIA
LESIONES QUE
AMENAZAN LA VIDA
Problema de la vía aérea
• Como en todos los pacientes de trauma, la revisión primaria de pacientes con lesiones torácicas
inicia con la vía aérea, seguida de la ventilación y después la circulación. Los problemas mayores
deben ser corregidos conforme son identificados Es crucial reconocer y tratar las lesiones
mayores que afectan la vía aérea durante la revisión primaria
• Es crucial reconocer y tratar las lesiones mayores que afectan la vía aérea durante la revisión
primaria.
ATLS Soporte vital avanzado en trauma, Manual de curso para estudiantes. 10 edición. American College of
Surgeons. Capítulo 4 Trauma Torácico. Chicago, Il. 2018.
Obstrucción de la vía aérea
• Como resultado del edema, sangrado o vómito que es aspirado dentro de la vía aérea, interfiriendo
con el intercambio gaseoso.
• Lesión laríngea puede acompañar al traumatismo torácico mayo o consecuencia de un golpe directo
en e cuello.
• Dislocación de la cabeza clavicular.
C.C: Evidencia de tiraje intercostal y supraclavicular.
Verificar orofaringe en busca de obstrucción por un cuerpo extraño.
Escuchar movimientos de aire en la nariz, boca y campos pulmonares.
Presencia de estridor o un marcado cambio en la voz esperada.
Presencia de crépito en cuello.
Tx: Limpiar sangre o vómito de la vía aérea con succión (Temporal). Vía aérea definitiva
ATLS Soporte vital avanzado en trauma, Manual de curso para estudiantes. 10 edición. American College of
Surgeons. Capítulo 4 Trauma Torácico. Chicago, Il. 2018.
Lesión del árbol traeubronquial
• La mayoría ocurre a meno s de 2.54 cm (1 pulgada) de la carina.
• Alto índice de mortalidad: lesiones asociadas, vía aérea inadecuada, neumotórax hipertensivo o
neumopericardio hipertensivo
• La intubación puede llegar a causar o empeorar una lesión de tráquea o bronquio proximal.
• C.C: Hemoptisis, enfisema subcutáneo cervical, neumotórax hipertensivo y / cianosis.
• Dx: Broncoscopía.
• Tx inmediato: Vía aérea definitiva. (Puede ser difícil)
• Intubación con fibra óptica o selectiva del bronquio no afectado.
ATLS Soporte vital avanzado en trauma, Manual de curso para estudiantes. 10 edición. American College of
Surgeons. Capítulo 4 Trauma Torácico. Chicago, Il. 2018.
Problemas respiratorios
1. Exponga completamente el torso y cuello del paciente (vasos sanguíneos y respiración).
2. Observe la pared torácica para evaluar el movimiento (simetría).
3. Calidad de las respiraciones
4. Ausculte tórax
5. Palpe para determinar si hay áreas de dolor, crepitación u otras anomalías.
ATLS Soporte vital avanzado en trauma, Manual de curso para estudiantes. 10 edición. American College of
Surgeons. Capítulo 4 Trauma Torácico. Chicago, Il. 2018.
Neumotórax a tensión
• Resultado de la filtración de aire a
través de una “válvula unidireccional”
desde el pulmón o a través de la
pared torácica.
• Mas frecuente en VM con presión
positiva.
• NO retrase tratamiento para obtener
la confirmación radiológica.
• C.C: Taquipnea extrema y disnea. O
colapso hemodinámico en VM.
ATLS Soporte vital avanzado en trauma, Manual de curso para estudiantes. 10 edición. American College of
Surgeons. Capítulo 4 Trauma Torácico. Chicago, Il. 2018.
• Un catéter de 8 cm llegará al espacio
pleural en >90% de las veces.
• Evidencia reciente apoya colocar catéter
grueso con aguja en el quinto espacio
intercostal, apenas medial a línea axilar
media.
• Si no hay éxito la toracotomía con el dedo
es un abordaje alternativo
• La toracotomía con un tubo es obligatoria
después de la descompresión del tórax con
aguja o con el dedo.
ATLS Soporte vital avanzado en trauma, Manual de curso para estudiantes. 10 edición. American College of
Surgeons. Capítulo 4 Trauma Torácico. Chicago, Il. 2018.
Neumotórax abierto
• Lesión de gran tamaño en la pared torácica
“herida torácica succionante”
• De manera inicial colocar apósito oclusivo
estéril. Solamente por tres de sus lados para
formar una válvula unidireccional.
• Se coloca tubo pleural lejos de la herida
• Se requiere reparación quirúrgica
ATLS Soporte vital avanzado en trauma, Manual de curso para estudiantes. 10 edición. American College of
Surgeons. Capítulo 4 Trauma Torácico. Chicago, Il. 2018.
ATLS Soporte vital avanzado en trauma, Manual de curso para estudiantes. 10 edición. American College of
Surgeons. Capítulo 4 Trauma Torácico. Chicago, Il. 2018.
Hemotórax masivo
• La acumulación de más de 1500 mL de sangre de un lado del tórax con un hemotórax masivo
puede comprometer de forma significativa el esfuerzo respiratorio.
• Inserte un tubo torácico para mejorar la ventilación y la oxigenación.
• Valoración quirúrgica de emergencia e iniciar reanimación apropiada.
ATLS Soporte vital avanzado en trauma, Manual de curso para estudiantes. 10 edición. American College of
Surgeons. Capítulo 4 Trauma Torácico. Chicago, Il. 2018.
Problemas circulatorios
1. Hemotórax masivo
2. Taponamiento cardiaco
3. Paro circulatorio traumático
Actividad eléctrica sin pulso (AESP) se manifiesta como un EKG que muestra un ritmo mientras
que el paciente no tiene pulso identificable.
1. Inspeccione la piel buscando moteado, cianosis y palidez.
2. Las venas del cuello en busca de distensión.
3. Evalúe calidad, frecuencia y regularidad de un pulso central.
4. Palpe la piel para evaluar temperatura, si está seca o sudorosa
5. Medir la presión arterial, contar con monitor cardiaco y oxímetro de pulso.
ATLS Soporte vital avanzado en trauma, Manual de curso para estudiantes. 10 edición. American College of
Surgeons. Capítulo 4 Trauma Torácico. Chicago, Il. 2018.
Hemotórax masivo
• Se produce por la acumulación rápida de más de
1500 mL de sangre o de un tercio o más de la
volemia del paciente en la cavidad torácica.
• Sospecha cuando se asocia estado de choque
con la ausencia de ruidos respiratorios o matidez
a la percusión en hemitórax.
• Inicialmente se trata en forma simultánea con
restitución de volumen y la descompresión de la
cavidad torácica.
Tubo torácico simple
(28-32 Fr)
ATLS Soporte vital avanzado en trauma, Manual de curso para estudiantes. 10 edición. American College of
Surgeons. Capítulo 4 Trauma Torácico. Chicago, Il. 2018.
Toracotomía de urgencia
• Evacuación inmediata de 1500 mL de sangre.
• En pacientes cuyo volumen inicial <1500 mL
• 200 mL/h por 2 a 4 horas.
• Estado fisiológico del paciente
• Tórax completamente drenado de sangre.
• Requerimiento persistente de trasfusiones sanguíneas.
• Heridas penetrantes en tórax anterior, mediales a la línea del pezón y heridas posteriores mediales a la
escápula.
ATLS Soporte vital avanzado en trauma, Manual de curso para estudiantes. 10 edición. American College of
Surgeons. Capítulo 4 Trauma Torácico. Chicago, Il. 2018.
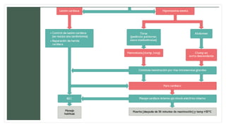
Taponamiento cardiaco
• Compresión del corazón por acumulación de líquido en el saco
pericárdico.
• Disminución del GC
• Mas frecuente en lesiones penetrantes.
• Triada de clásica.
• FAST (cuando está disponible)
• Tx. Toracotomía o esternotomía de emergencia
• Pericardiocentesis, cuando la cirugía no este disponible.
• Subxifoidea, preferentemente guiada por USG, última alternativa por
riesgo de complicaciones.
ATLS Soporte vital avanzado en trauma, Manual de curso para estudiantes. 10 edición. American College of
Surgeons. Capítulo 4 Trauma Torácico. Chicago, Il. 2018.
Paro circulatorio traumático
• Pacientes lesionados que están inconscientes y sin pulso, incluyendo AESP, FV y asistolia se
consideran que están en paro circulatorio.
• Cada segundo cuenta, no debe haber demora.
• Sobrevida del 1.9% en paro circulatorio traumático y en centros especializados 10%.
ATLS Soporte vital avanzado en trauma, Manual de curso para estudiantes. 10 edición. American College of
Surgeons. Capítulo 4 Trauma Torácico. Chicago, Il. 2018.
1. Inicie RCP cerrado simultáneamente con manejo del ABC.
2. Asegure vía aérea definitiva (sin inducción de secuencia rápida
3. Administre ventilación mecánica con 100% de oxígeno
4. Realice toracostmoía bilateral con dedo o con tubo para reducir el riesgo de neumotórax
hipertensivo.
5. Monitoree continuamente el ECG, SpO2 e inicie reanimación rápida con líquidos IV.
6. Administre epinefrina (1 mg) y sin hay FC inicie tratamiento de acuerdo a ACLS.
7. Valorar toracotomía de reanimación o Pericardiocentesis ante alta sospecha de taponamiento
cardiaco.
ATLS Soporte vital avanzado en trauma, Manual de curso para estudiantes. 10 edición. American College of
Surgeons. Capítulo 4 Trauma Torácico. Chicago, Il. 2018.
REVISIÓN
SECUNDARIA
Revisión secundaria
• Implica examen físico a fondo, ECG continuo y monitoreo de la oximetría de pulso, medición de
gases arteriales, radiografía de tórax en posición vertical y TAC en aquellos que se sospecha
lesión aórtica o de columna vertebral.
• La fractura de múltiples costillas, de la primera o la segunda sugieren que una fuerza
significativa fue ejercida sobre el tórax y los tejidos subyacentes.
• Uso del eFAST cuando esté disponible
ATLS Soporte vital avanzado en trauma, Manual de curso para estudiantes. 10 edición. American College of
Surgeons. Capítulo 4 Trauma Torácico. Chicago, Il. 2018.
Lesiones potencialmente letales
1. Neumotórax simple
2. Hemotórax
3. Tórax inestable
4. Contusión pulmonar
5. Lesión cardiaca contusa o cerrada
6. Disrupción traumática de la aorta
7. Lesión traumática del diafragma
8. Ruptura esofágica contusa o cerrada.
ATLS Soporte vital avanzado en trauma, Manual de curso para estudiantes. 10 edición. American College of
Surgeons. Capítulo 4 Trauma Torácico. Chicago, Il. 2018.
Neumotórax simple
• Consecuencia de la entrada de aire al
espacio virtual entre la pleura visceral y
parietal.
ATLS Soporte vital avanzado en trauma, Manual de curso para estudiantes. 10 edición. American College of
Surgeons. Capítulo 4 Trauma Torácico. Chicago, Il. 2018.
Neumotórax simple
• La laceración del pulmón con fuga de aire es la causa más común.
• Realizar un examen físico exhaustivo del tórax
• Se observan los movimientos de la pared torácica y se comparan.
• Los ruidos respiratorios está habitualmente disminuidos en el lado afectado.
• A la percusión hiperresonancia.
• Rx simple de tórax
• Tx: Tubo de tórax en el quinto espacio intercostal justo por delante de la línea axilar media.
Vigilancias sólo por cirujano con experiencia.
ATLS Soporte vital avanzado en trauma, Manual de curso para estudiantes. 10 edición. American College of
Surgeons. Capítulo 4 Trauma Torácico. Chicago, Il. 2018.
Hemotórax
• Es un tipo de derrame pleural en el cual se acumula sangre (menos d e1500 mL) en la cavidad
pleural.
• Principal causa es la laceración del pulmón, grandes vasos, vasos intercostales o una arteria
mamaria interna.
• El sangrado usualmente es autolimitado y no requiere intervención de urgencia.
• C.C. Matidez a la percusión en el lado afectado. Murmullo vesicular disminuido. Presencia de
heridas penetrantes o contusas.
• Obtener una Rx de tórax en posición supina.
• Tx. Tubo de tórax 28-32 Fr.
ATLS Soporte vital avanzado en trauma, Manual de curso para estudiantes. 10 edición. American College of
Surgeons. Capítulo 4 Trauma Torácico. Chicago, Il. 2018.
Tórax inestable
• Ocurre cuando un segmento de la pared torácica no tiene continuidad
ósea con el resto de la caja torácica. Asociado a múltiples fracturas
costales (dos o más costillas adyacentes, fracturadas en dos o más
partes) o en separación costocondral de una sola costilla.
• El segmento inestable puede no ser evidente en el examen físico.
• Movimientos respiratorios anormales, crepitantes sobre una fractura
de costilla o cartílago a la palpación.
• Rx de tórax útil en evaluación de fracturas costales pero no en
disrupción costocondral
ATLS Soporte vital avanzado en trauma, Manual de curso para estudiantes. 10 edición. American College of
Surgeons. Capítulo 4 Trauma Torácico. Chicago, Il. 2018.
ATLS Soporte vital avanzado en trauma, Manual de curso para estudiantes. 10 edición. American College of
Surgeons. Capítulo 4 Trauma Torácico. Chicago, Il. 2018.
ATLS Soporte vital avanzado en trauma, Manual de curso para estudiantes. 10 edición. American College of
Surgeons. Capítulo 4 Trauma Torácico. Chicago, Il. 2018.
Contusión pulmonar
• Es un golpe en el pulmón causado por un trauma torácico. Se acumula sangre y otros fluidos en
el tejido pulmonar, los que interfieren con la ventilación y potencialmente causa hipoxia.
• Puede ocurrir con o sin fractura de costillas o tórax inestable, particularmente en pacientes
jóvenes que no tienen osificación completa de las costillas.
• C.C: Falla respiratorio sutil, paulatina.
• El tratamiento inicial tanto en el tórax inestable como en la contusión pulmonar incluye:
1. Administración de oxígeno humidificado
2. Ventilación adecuada
3. Una cautelosa reanimación con líquidos
4. Pacientes con hipoxia significativa PaO2 <60 mmHg o SaO2 <90% a aire ambiente pueden requerir
intubación y ventilación dentro de la primera hora después de la lesión.
1. El tratamiento definitivo del tórax inestable y la contusión pulmonar involucra
1. Oxigenación adecuada
2. Administración juiciosa de líquidos
3. Analgesia para mejorar la ventilación (narcóticos IV o anestesia local)
ATLS Soporte vital avanzado en trauma, Manual de curso para estudiantes. 10 edición. American College of
Surgeons. Capítulo 4 Trauma Torácico. Chicago, Il. 2018.
Trauma cardiaco contuso
• 50% de las lesiones cardiacas contusas están relacionadas con:
1. Accidentes automovilísticos
2. Peatones golpeados por vehículos
3. Accidentes de motos
4. Caídas de alturas >6 m
Asociada a lesiones como contusión del músculo miocárdico, ruptura de cámaras cardíacas,
disección o trombosis de arterias coronarias y disrupción valvular.
ATLS Soporte vital avanzado en trauma, Manual de curso para estudiantes. 10 edición. American College of
Surgeons. Capítulo 4 Trauma Torácico. Chicago, Il. 2018.
• C.C: Dolor o molestias en el pecho. Hipotensión, arritmias, anomalías en el movimiento de la
pared en una ecografía bidimensional. Cambios electrocardiográficos (contracciones
ventriculares prematuras múltiples, taquicardia sinusal, fibrilación atrial, bloqueos de rama,
cambios del segmento ST).
• Se requiere monitoreo durante las primeras 24 hrs, solicitar troponinas para descartar evento
isquémico desencadenado por trauma.
ATLS Soporte vital avanzado en trauma, Manual de curso para estudiantes. 10 edición. American College of
Surgeons. Capítulo 4 Trauma Torácico. Chicago, Il. 2018.
Ruptura traumática de la aorta
• Causa más común de muerte súbita después de una
colisión vehicular o caídas de grandes alturas.
• Los sobrevivientes suelen recuperarse con la
identificación de la lesión y tratamiento inmediatos.
• Tienen un hematoma contenido que previene la
exanguinación inmediata y muerte.
• C.C. Usualmente ausentes.
ATLS Soporte vital avanzado en trauma, Manual de curso para estudiantes. 10 edición. American College of
Surgeons. Capítulo 4 Trauma Torácico. Chicago, Il. 2018.
Mantener un alto índice de sospecha impulsado por
un historial de fuerza de desaceleración y hallazgos en
la rx de tórax.
TAC helicoidal complementario: Sensibilidad y
especificidad cercana al 100%.
Tx:
• Control de la frecuencia cardiaca y la presión arterial.
• Analgesia adecuada
• Reparación quirúrgica por cirujano calificado.
• Traslado a 3er nivel de atención.
ATLS Soporte vital avanzado en trauma, Manual de curso para estudiantes. 10 edición. American College of
Surgeons. Capítulo 4 Trauma Torácico. Chicago, Il. 2018.
Lesión traumática del diafragma
• Son más comúnmente diagnosticadas del lado izquierdo.
• Traumas contusos: Herniaciones
• Traumas penetrantes: perforaciones.
Si se sospecha una laceración del diafragma izquierdo se puede introducir una sonda nasogástrica
si la sonda aparece en cavidad torácica en la radiografía de tórax, no es necesario realizar un
estudio contrastado.
Tx. Reparación directa.
ATLS Soporte vital avanzado en trauma, Manual de curso para estudiantes. 10 edición. American College of
Surgeons. Capítulo 4 Trauma Torácico. Chicago, Il. 2018.
ATLS Soporte vital avanzado en trauma, Manual de curso para estudiantes. 10 edición. American College of
Surgeons. Capítulo 4 Trauma Torácico. Chicago, Il. 2018.
Ruptura esofágica contusa
• Es más común con lesiones penetrantes.
• Puede suscitarse tras un trauma en abdomen con expulsión forzada del contenido gástrico, que
se asocia a ruptura lineal en el esófago inferior con salida al mediastino.
• El resultado es una mediastinitis y su ruptura inmediata o tardía al especio pleural produce un
empiema.
• C.C. Dolor o shock que es desproporcionado a la lesión aparente. Puede haber drenaje de
partículas intestinales a través del tubo de tórax de después que la sangre va aclarando.
Presencia de aire en e mediastino (debe confirmarse por estudio contrastado o endoscopía alta).
• Tx. Drenaje de amplio espacio pleural y mediastino, con reparación directa de la región. (Pocas
horas=Mejor pronóstico).
ATLS Soporte vital avanzado en trauma, Manual de curso para estudiantes. 10 edición. American College of
Surgeons. Capítulo 4 Trauma Torácico. Chicago, Il. 2018.
Trabajo en equipo
• El líder de equipo debe:
• Establecer rápidamente la capacidad de los miembros del equipo para realizar la descompresión con
aguja y técnicas de drenajes torácicos.
• Considerar la necesidad de colocar tubos de tórax bilateralmente y evaluar los recursos del equipo.
• Reconocer a los pacientes que han tenido alguna intervención o drenaje abierto del tórax, evaluar su
respuesta y determinar la necesidad de otras intervenciones oportunas.
• Reconocer cuando una toracotomía abierta va a ser de beneficio para el paciente y asegurarse de que
existe la capacidad para el transporte seguro y sin retrasos a un hospital con capacidad quirúrgica
especializada.
ATLS Soporte vital avanzado en trauma, Manual de curso para estudiantes. 10 edición. American College of
Surgeons. Capítulo 4 Trauma Torácico. Chicago, Il. 2018.
Resumen del capítulo
1. La lesión torácica es común en el paciente politraumatizado
y puede producir problemas que comprometen la vida si no
son rápidamente identificados y tratados durante la revisión
primaria. La revisión primaria incluye el manejo de la
obstrucción de la vía aérea, lesión laríngea, lesión de tórax
superior, lesiones del árbol traqueobronquial, neumotórax a
tensión, neumotórax abierto, hemotórax masivo,
taponamiento cardiaco y paro cardiocirculatorio.
ATLS Soporte vital avanzado en trauma, Manual de curso para estudiantes. 10 edición. American College of
Surgeons. Capítulo 4 Trauma Torácico. Chicago, Il. 2018.
•2. La revisión secundaria incluye la identificación, usando
estudios adyuvantes como radiografías, exámenes de
laboratorio y electrocardiograma, y el manejo inicial de
las siguientes lesiones potencialmente letales:
neumotórax simple, hemotórax, contusión pulmonar,
tórax inestable, contusión cardiaca, ruptura traumática de
la aorta, lesión traumática del diafragma y ruptura
cerrada del esófago.
ATLS Soporte vital avanzado en trauma, Manual de curso para estudiantes. 10 edición. American College of
Surgeons. Capítulo 4 Trauma Torácico. Chicago, Il. 2018.
•3. Varias manifestaciones del trauma de tórax pueden
indicar un riesgo mayor de lesiones asociadas,
incluyendo enfisema subcutáneo, lesiones por
aplastamiento del tórax, lesiones de costillas,
escápula y esternón
ATLS Soporte vital avanzado en trauma, Manual de curso para estudiantes. 10 edición. American College of
Surgeons. Capítulo 4 Trauma Torácico. Chicago, Il. 2018.
Toracotomía con
tubo
• Es uno de los procedimientos más comunes
realizados posterior a un trauma torácico y a
su vez uno de los más infravalorados e
incomprendidos de la medicina.
• Hasta >85% de las lesiones torácicas lo
requerirán.
• Y hasta un 25% de los pacientes con sonda
endopleural presentaran problemas en el
drenaje asociados a malposición, problemas
de conexión o percepciones erróneas que
requerirán su retiro.
Trauma. 7nd edition. Ed. McGraw Hill. Kenett. L. Matox.
Pag. 461-466. E-book. 2013.
• Debe ser colocado con el menor dolor y complicaciones asociados como sea posible,
• Se coloca en el área del triángulo auscultatorio en la línea media axilar cerca del 4to a 5to
espacio intercostal.
• Se debe disecar el tejido subcutáneo y muscular con pinzas o tijeras de disección, pero la
pleura debe abrirse con el dedo explorador, no con instrumentos afilados.
• Debe tenerse cuidado de no dañar el paquete neurovascular.
• Posterior a la exploración digital gentil un tubo con tamaño apropiado (32-36 Fr) es dirigido
hacia la espalda y el ápex del espacio pleural y conectado a un apropiado dispositivo de
recolección
Trauma. 7nd edition. Ed. McGraw Hill. Kenett. L. Matox.
Pag. 461-466. E-book. 2013.
Trauma. 7nd edition. Ed. McGraw Hill. Kenett. L. Matox.
Pag. 461-466. E-book. 2013.
Trauma. 7nd edition. Ed. McGraw Hill. Kenett. L. Matox.
Pag. 461-466. E-book. 2013.
Toracotomía
• Sólo un 15% de los pacientes con lesión
torácica requerirán una toracotomía
formal
• Indicaciones
• Pérdida de los componentes de la
pared torácica
• Hemopericardio traumático
• Pérdida sanguínea igual o mayor a
1500 cc posterior a la colocación de
tubo pleural
• Gasto de la sonda endopleural
>200 cc por hora
• Pérdida masiva de aire
• Daño traqueal o bronquial
demostrable
Trauma. 7nd edition. Ed. McGraw Hill. Kenett. L. Matox.
Pag. 461-466. E-book. 2013.
Trauma. 7nd edition. Ed. McGraw Hill. Kenett. L. Matox.
Pag. 461-466. E-book. 2013.
Trauma. 7nd edition. Ed. McGraw Hill. Kenett. L. Matox.
Pag. 461-466. E-book. 2013.
Bibliografía:
• ATLS Soporte vital avanzado en trauma, Manual de curso para estudiantes. 10 edición. American
College of Surgeons. Capítulo 4 Trauma Torácico. Chicago, Il. 2018.
• Trauma. 7nd edition. Ed. McGraw Hill. Kenett. L. Matox. Pag. 461. E-book. 2013.

Trauma de tórax

  • 1.
    TRAUMA DE TÓRAX DR.OROZCO LÓPEZ ANTONIO ISAAC R1 CG Curso De Cirugía General. Hospital General de Zona #5 Nogales, Sonora, 03 de Juno
  • 2.
    Objetivos 1. Identificar ydescribir el tratamiento de las siguientes lesiones que amenazan la vida durante la revisión primaria: obstrucción de la vía aérea, lesión del árbol traqueobronquial, neumotórax hipertensivo, neumotórax abierto, hemotórax masivo y taponamiento cardíaco. 2. Identificar y describir el tratamiento de las siguientes lesiones potencialmente letales durante la revisión secundaria: neumotórax simple, hemotórax, tórax inestable, contusión pulmonar, trauma cardíaco cerrado, ruptura traumática de la aorta, lesión diafragmática y ruptura esofágica contusa. 3. Describir la importancia y el tratamiento del enfisema subcutáneo, lesiones torácicas por aplastamiento y fracturas de esternón, costillas y clavícula.
  • 3.
    Anatomía y fisiología torácica •La cavidad torácica esta rodeada por una jaula ósea flexible, apoyada por los músculos respiratorios y locomotores. • Tres compartimentos separados albergan los dos pulmones con sus cinco segmentos que están unidos por estructuras vasculares al compartimento cardiovascular central. • Además la tráquea y los bronquios conecta los pulmones a la faringe y una serie de nervios atraviesan la cavidad torácico. Trauma. 7nd edition. Ed. McGraw Hill. Kenett. L. Matox. Pag. 461-466. E-book. 2013.
  • 4.
    Introducción • El traumatorácico es una causa significativa de mortalidad; de hecho, muchos pacientes con trauma torácico mueren después de llegar al hospital. • Menos del 10% de los traumatismos cerrados y alrededor del 15- 30% de los traumatismos penetrantes requieren intervención quirúrgica.
  • 5.
    Introducción • La mayoríade los pacientes que sufre trama torácico pueden ser tratados con procedimientos técnicos. • Las consecuencias fisiopatológicas de los traumatismo torácicos son: Hipoxia, hipercapnia y acidosis. • La mayoría de las lesiones torácicas que ponen en peligro la vida pueden ser tratadas mediante un buen control de la vía aérea o la descompresión con una aguja, un dedo o un tubo de tórax.” ATLS Soporte vital avanzado en trauma, Manual de curso para estudiantes. 10 edición. American College of Surgeons. Capítulo 4 Trauma Torácico. Chicago, Il. 2018.
  • 6.
  • 7.
    Problema de lavía aérea • Como en todos los pacientes de trauma, la revisión primaria de pacientes con lesiones torácicas inicia con la vía aérea, seguida de la ventilación y después la circulación. Los problemas mayores deben ser corregidos conforme son identificados Es crucial reconocer y tratar las lesiones mayores que afectan la vía aérea durante la revisión primaria • Es crucial reconocer y tratar las lesiones mayores que afectan la vía aérea durante la revisión primaria. ATLS Soporte vital avanzado en trauma, Manual de curso para estudiantes. 10 edición. American College of Surgeons. Capítulo 4 Trauma Torácico. Chicago, Il. 2018.
  • 8.
    Obstrucción de lavía aérea • Como resultado del edema, sangrado o vómito que es aspirado dentro de la vía aérea, interfiriendo con el intercambio gaseoso. • Lesión laríngea puede acompañar al traumatismo torácico mayo o consecuencia de un golpe directo en e cuello. • Dislocación de la cabeza clavicular. C.C: Evidencia de tiraje intercostal y supraclavicular. Verificar orofaringe en busca de obstrucción por un cuerpo extraño. Escuchar movimientos de aire en la nariz, boca y campos pulmonares. Presencia de estridor o un marcado cambio en la voz esperada. Presencia de crépito en cuello. Tx: Limpiar sangre o vómito de la vía aérea con succión (Temporal). Vía aérea definitiva ATLS Soporte vital avanzado en trauma, Manual de curso para estudiantes. 10 edición. American College of Surgeons. Capítulo 4 Trauma Torácico. Chicago, Il. 2018.
  • 9.
    Lesión del árboltraeubronquial • La mayoría ocurre a meno s de 2.54 cm (1 pulgada) de la carina. • Alto índice de mortalidad: lesiones asociadas, vía aérea inadecuada, neumotórax hipertensivo o neumopericardio hipertensivo • La intubación puede llegar a causar o empeorar una lesión de tráquea o bronquio proximal. • C.C: Hemoptisis, enfisema subcutáneo cervical, neumotórax hipertensivo y / cianosis. • Dx: Broncoscopía. • Tx inmediato: Vía aérea definitiva. (Puede ser difícil) • Intubación con fibra óptica o selectiva del bronquio no afectado. ATLS Soporte vital avanzado en trauma, Manual de curso para estudiantes. 10 edición. American College of Surgeons. Capítulo 4 Trauma Torácico. Chicago, Il. 2018.
  • 10.
    Problemas respiratorios 1. Expongacompletamente el torso y cuello del paciente (vasos sanguíneos y respiración). 2. Observe la pared torácica para evaluar el movimiento (simetría). 3. Calidad de las respiraciones 4. Ausculte tórax 5. Palpe para determinar si hay áreas de dolor, crepitación u otras anomalías. ATLS Soporte vital avanzado en trauma, Manual de curso para estudiantes. 10 edición. American College of Surgeons. Capítulo 4 Trauma Torácico. Chicago, Il. 2018.
  • 11.
    Neumotórax a tensión •Resultado de la filtración de aire a través de una “válvula unidireccional” desde el pulmón o a través de la pared torácica. • Mas frecuente en VM con presión positiva. • NO retrase tratamiento para obtener la confirmación radiológica. • C.C: Taquipnea extrema y disnea. O colapso hemodinámico en VM. ATLS Soporte vital avanzado en trauma, Manual de curso para estudiantes. 10 edición. American College of Surgeons. Capítulo 4 Trauma Torácico. Chicago, Il. 2018.
  • 12.
    • Un catéterde 8 cm llegará al espacio pleural en >90% de las veces. • Evidencia reciente apoya colocar catéter grueso con aguja en el quinto espacio intercostal, apenas medial a línea axilar media. • Si no hay éxito la toracotomía con el dedo es un abordaje alternativo • La toracotomía con un tubo es obligatoria después de la descompresión del tórax con aguja o con el dedo. ATLS Soporte vital avanzado en trauma, Manual de curso para estudiantes. 10 edición. American College of Surgeons. Capítulo 4 Trauma Torácico. Chicago, Il. 2018.
  • 13.
    Neumotórax abierto • Lesiónde gran tamaño en la pared torácica “herida torácica succionante” • De manera inicial colocar apósito oclusivo estéril. Solamente por tres de sus lados para formar una válvula unidireccional. • Se coloca tubo pleural lejos de la herida • Se requiere reparación quirúrgica ATLS Soporte vital avanzado en trauma, Manual de curso para estudiantes. 10 edición. American College of Surgeons. Capítulo 4 Trauma Torácico. Chicago, Il. 2018.
  • 14.
    ATLS Soporte vitalavanzado en trauma, Manual de curso para estudiantes. 10 edición. American College of Surgeons. Capítulo 4 Trauma Torácico. Chicago, Il. 2018.
  • 15.
    Hemotórax masivo • Laacumulación de más de 1500 mL de sangre de un lado del tórax con un hemotórax masivo puede comprometer de forma significativa el esfuerzo respiratorio. • Inserte un tubo torácico para mejorar la ventilación y la oxigenación. • Valoración quirúrgica de emergencia e iniciar reanimación apropiada. ATLS Soporte vital avanzado en trauma, Manual de curso para estudiantes. 10 edición. American College of Surgeons. Capítulo 4 Trauma Torácico. Chicago, Il. 2018.
  • 16.
    Problemas circulatorios 1. Hemotóraxmasivo 2. Taponamiento cardiaco 3. Paro circulatorio traumático Actividad eléctrica sin pulso (AESP) se manifiesta como un EKG que muestra un ritmo mientras que el paciente no tiene pulso identificable. 1. Inspeccione la piel buscando moteado, cianosis y palidez. 2. Las venas del cuello en busca de distensión. 3. Evalúe calidad, frecuencia y regularidad de un pulso central. 4. Palpe la piel para evaluar temperatura, si está seca o sudorosa 5. Medir la presión arterial, contar con monitor cardiaco y oxímetro de pulso. ATLS Soporte vital avanzado en trauma, Manual de curso para estudiantes. 10 edición. American College of Surgeons. Capítulo 4 Trauma Torácico. Chicago, Il. 2018.
  • 17.
    Hemotórax masivo • Seproduce por la acumulación rápida de más de 1500 mL de sangre o de un tercio o más de la volemia del paciente en la cavidad torácica. • Sospecha cuando se asocia estado de choque con la ausencia de ruidos respiratorios o matidez a la percusión en hemitórax. • Inicialmente se trata en forma simultánea con restitución de volumen y la descompresión de la cavidad torácica. Tubo torácico simple (28-32 Fr) ATLS Soporte vital avanzado en trauma, Manual de curso para estudiantes. 10 edición. American College of Surgeons. Capítulo 4 Trauma Torácico. Chicago, Il. 2018.
  • 18.
    Toracotomía de urgencia •Evacuación inmediata de 1500 mL de sangre. • En pacientes cuyo volumen inicial <1500 mL • 200 mL/h por 2 a 4 horas. • Estado fisiológico del paciente • Tórax completamente drenado de sangre. • Requerimiento persistente de trasfusiones sanguíneas. • Heridas penetrantes en tórax anterior, mediales a la línea del pezón y heridas posteriores mediales a la escápula. ATLS Soporte vital avanzado en trauma, Manual de curso para estudiantes. 10 edición. American College of Surgeons. Capítulo 4 Trauma Torácico. Chicago, Il. 2018.
  • 19.
    Taponamiento cardiaco • Compresióndel corazón por acumulación de líquido en el saco pericárdico. • Disminución del GC • Mas frecuente en lesiones penetrantes. • Triada de clásica. • FAST (cuando está disponible) • Tx. Toracotomía o esternotomía de emergencia • Pericardiocentesis, cuando la cirugía no este disponible. • Subxifoidea, preferentemente guiada por USG, última alternativa por riesgo de complicaciones. ATLS Soporte vital avanzado en trauma, Manual de curso para estudiantes. 10 edición. American College of Surgeons. Capítulo 4 Trauma Torácico. Chicago, Il. 2018.
  • 20.
    Paro circulatorio traumático •Pacientes lesionados que están inconscientes y sin pulso, incluyendo AESP, FV y asistolia se consideran que están en paro circulatorio. • Cada segundo cuenta, no debe haber demora. • Sobrevida del 1.9% en paro circulatorio traumático y en centros especializados 10%. ATLS Soporte vital avanzado en trauma, Manual de curso para estudiantes. 10 edición. American College of Surgeons. Capítulo 4 Trauma Torácico. Chicago, Il. 2018.
  • 21.
    1. Inicie RCPcerrado simultáneamente con manejo del ABC. 2. Asegure vía aérea definitiva (sin inducción de secuencia rápida 3. Administre ventilación mecánica con 100% de oxígeno 4. Realice toracostmoía bilateral con dedo o con tubo para reducir el riesgo de neumotórax hipertensivo. 5. Monitoree continuamente el ECG, SpO2 e inicie reanimación rápida con líquidos IV. 6. Administre epinefrina (1 mg) y sin hay FC inicie tratamiento de acuerdo a ACLS. 7. Valorar toracotomía de reanimación o Pericardiocentesis ante alta sospecha de taponamiento cardiaco. ATLS Soporte vital avanzado en trauma, Manual de curso para estudiantes. 10 edición. American College of Surgeons. Capítulo 4 Trauma Torácico. Chicago, Il. 2018.
  • 24.
  • 25.
    Revisión secundaria • Implicaexamen físico a fondo, ECG continuo y monitoreo de la oximetría de pulso, medición de gases arteriales, radiografía de tórax en posición vertical y TAC en aquellos que se sospecha lesión aórtica o de columna vertebral. • La fractura de múltiples costillas, de la primera o la segunda sugieren que una fuerza significativa fue ejercida sobre el tórax y los tejidos subyacentes. • Uso del eFAST cuando esté disponible ATLS Soporte vital avanzado en trauma, Manual de curso para estudiantes. 10 edición. American College of Surgeons. Capítulo 4 Trauma Torácico. Chicago, Il. 2018.
  • 26.
    Lesiones potencialmente letales 1.Neumotórax simple 2. Hemotórax 3. Tórax inestable 4. Contusión pulmonar 5. Lesión cardiaca contusa o cerrada 6. Disrupción traumática de la aorta 7. Lesión traumática del diafragma 8. Ruptura esofágica contusa o cerrada. ATLS Soporte vital avanzado en trauma, Manual de curso para estudiantes. 10 edición. American College of Surgeons. Capítulo 4 Trauma Torácico. Chicago, Il. 2018.
  • 27.
    Neumotórax simple • Consecuenciade la entrada de aire al espacio virtual entre la pleura visceral y parietal. ATLS Soporte vital avanzado en trauma, Manual de curso para estudiantes. 10 edición. American College of Surgeons. Capítulo 4 Trauma Torácico. Chicago, Il. 2018.
  • 28.
    Neumotórax simple • Lalaceración del pulmón con fuga de aire es la causa más común. • Realizar un examen físico exhaustivo del tórax • Se observan los movimientos de la pared torácica y se comparan. • Los ruidos respiratorios está habitualmente disminuidos en el lado afectado. • A la percusión hiperresonancia. • Rx simple de tórax • Tx: Tubo de tórax en el quinto espacio intercostal justo por delante de la línea axilar media. Vigilancias sólo por cirujano con experiencia. ATLS Soporte vital avanzado en trauma, Manual de curso para estudiantes. 10 edición. American College of Surgeons. Capítulo 4 Trauma Torácico. Chicago, Il. 2018.
  • 29.
    Hemotórax • Es untipo de derrame pleural en el cual se acumula sangre (menos d e1500 mL) en la cavidad pleural. • Principal causa es la laceración del pulmón, grandes vasos, vasos intercostales o una arteria mamaria interna. • El sangrado usualmente es autolimitado y no requiere intervención de urgencia. • C.C. Matidez a la percusión en el lado afectado. Murmullo vesicular disminuido. Presencia de heridas penetrantes o contusas. • Obtener una Rx de tórax en posición supina. • Tx. Tubo de tórax 28-32 Fr. ATLS Soporte vital avanzado en trauma, Manual de curso para estudiantes. 10 edición. American College of Surgeons. Capítulo 4 Trauma Torácico. Chicago, Il. 2018.
  • 30.
    Tórax inestable • Ocurrecuando un segmento de la pared torácica no tiene continuidad ósea con el resto de la caja torácica. Asociado a múltiples fracturas costales (dos o más costillas adyacentes, fracturadas en dos o más partes) o en separación costocondral de una sola costilla. • El segmento inestable puede no ser evidente en el examen físico. • Movimientos respiratorios anormales, crepitantes sobre una fractura de costilla o cartílago a la palpación. • Rx de tórax útil en evaluación de fracturas costales pero no en disrupción costocondral ATLS Soporte vital avanzado en trauma, Manual de curso para estudiantes. 10 edición. American College of Surgeons. Capítulo 4 Trauma Torácico. Chicago, Il. 2018.
  • 31.
    ATLS Soporte vitalavanzado en trauma, Manual de curso para estudiantes. 10 edición. American College of Surgeons. Capítulo 4 Trauma Torácico. Chicago, Il. 2018.
  • 32.
    ATLS Soporte vitalavanzado en trauma, Manual de curso para estudiantes. 10 edición. American College of Surgeons. Capítulo 4 Trauma Torácico. Chicago, Il. 2018.
  • 33.
    Contusión pulmonar • Esun golpe en el pulmón causado por un trauma torácico. Se acumula sangre y otros fluidos en el tejido pulmonar, los que interfieren con la ventilación y potencialmente causa hipoxia. • Puede ocurrir con o sin fractura de costillas o tórax inestable, particularmente en pacientes jóvenes que no tienen osificación completa de las costillas. • C.C: Falla respiratorio sutil, paulatina.
  • 34.
    • El tratamientoinicial tanto en el tórax inestable como en la contusión pulmonar incluye: 1. Administración de oxígeno humidificado 2. Ventilación adecuada 3. Una cautelosa reanimación con líquidos 4. Pacientes con hipoxia significativa PaO2 <60 mmHg o SaO2 <90% a aire ambiente pueden requerir intubación y ventilación dentro de la primera hora después de la lesión. 1. El tratamiento definitivo del tórax inestable y la contusión pulmonar involucra 1. Oxigenación adecuada 2. Administración juiciosa de líquidos 3. Analgesia para mejorar la ventilación (narcóticos IV o anestesia local)
  • 35.
    ATLS Soporte vitalavanzado en trauma, Manual de curso para estudiantes. 10 edición. American College of Surgeons. Capítulo 4 Trauma Torácico. Chicago, Il. 2018.
  • 36.
    Trauma cardiaco contuso •50% de las lesiones cardiacas contusas están relacionadas con: 1. Accidentes automovilísticos 2. Peatones golpeados por vehículos 3. Accidentes de motos 4. Caídas de alturas >6 m Asociada a lesiones como contusión del músculo miocárdico, ruptura de cámaras cardíacas, disección o trombosis de arterias coronarias y disrupción valvular. ATLS Soporte vital avanzado en trauma, Manual de curso para estudiantes. 10 edición. American College of Surgeons. Capítulo 4 Trauma Torácico. Chicago, Il. 2018.
  • 37.
    • C.C: Doloro molestias en el pecho. Hipotensión, arritmias, anomalías en el movimiento de la pared en una ecografía bidimensional. Cambios electrocardiográficos (contracciones ventriculares prematuras múltiples, taquicardia sinusal, fibrilación atrial, bloqueos de rama, cambios del segmento ST). • Se requiere monitoreo durante las primeras 24 hrs, solicitar troponinas para descartar evento isquémico desencadenado por trauma. ATLS Soporte vital avanzado en trauma, Manual de curso para estudiantes. 10 edición. American College of Surgeons. Capítulo 4 Trauma Torácico. Chicago, Il. 2018.
  • 38.
    Ruptura traumática dela aorta • Causa más común de muerte súbita después de una colisión vehicular o caídas de grandes alturas. • Los sobrevivientes suelen recuperarse con la identificación de la lesión y tratamiento inmediatos. • Tienen un hematoma contenido que previene la exanguinación inmediata y muerte. • C.C. Usualmente ausentes. ATLS Soporte vital avanzado en trauma, Manual de curso para estudiantes. 10 edición. American College of Surgeons. Capítulo 4 Trauma Torácico. Chicago, Il. 2018.
  • 39.
    Mantener un altoíndice de sospecha impulsado por un historial de fuerza de desaceleración y hallazgos en la rx de tórax. TAC helicoidal complementario: Sensibilidad y especificidad cercana al 100%. Tx: • Control de la frecuencia cardiaca y la presión arterial. • Analgesia adecuada • Reparación quirúrgica por cirujano calificado. • Traslado a 3er nivel de atención. ATLS Soporte vital avanzado en trauma, Manual de curso para estudiantes. 10 edición. American College of Surgeons. Capítulo 4 Trauma Torácico. Chicago, Il. 2018.
  • 40.
    Lesión traumática deldiafragma • Son más comúnmente diagnosticadas del lado izquierdo. • Traumas contusos: Herniaciones • Traumas penetrantes: perforaciones. Si se sospecha una laceración del diafragma izquierdo se puede introducir una sonda nasogástrica si la sonda aparece en cavidad torácica en la radiografía de tórax, no es necesario realizar un estudio contrastado. Tx. Reparación directa. ATLS Soporte vital avanzado en trauma, Manual de curso para estudiantes. 10 edición. American College of Surgeons. Capítulo 4 Trauma Torácico. Chicago, Il. 2018.
  • 41.
    ATLS Soporte vitalavanzado en trauma, Manual de curso para estudiantes. 10 edición. American College of Surgeons. Capítulo 4 Trauma Torácico. Chicago, Il. 2018.
  • 42.
    Ruptura esofágica contusa •Es más común con lesiones penetrantes. • Puede suscitarse tras un trauma en abdomen con expulsión forzada del contenido gástrico, que se asocia a ruptura lineal en el esófago inferior con salida al mediastino. • El resultado es una mediastinitis y su ruptura inmediata o tardía al especio pleural produce un empiema. • C.C. Dolor o shock que es desproporcionado a la lesión aparente. Puede haber drenaje de partículas intestinales a través del tubo de tórax de después que la sangre va aclarando. Presencia de aire en e mediastino (debe confirmarse por estudio contrastado o endoscopía alta). • Tx. Drenaje de amplio espacio pleural y mediastino, con reparación directa de la región. (Pocas horas=Mejor pronóstico). ATLS Soporte vital avanzado en trauma, Manual de curso para estudiantes. 10 edición. American College of Surgeons. Capítulo 4 Trauma Torácico. Chicago, Il. 2018.
  • 43.
    Trabajo en equipo •El líder de equipo debe: • Establecer rápidamente la capacidad de los miembros del equipo para realizar la descompresión con aguja y técnicas de drenajes torácicos. • Considerar la necesidad de colocar tubos de tórax bilateralmente y evaluar los recursos del equipo. • Reconocer a los pacientes que han tenido alguna intervención o drenaje abierto del tórax, evaluar su respuesta y determinar la necesidad de otras intervenciones oportunas. • Reconocer cuando una toracotomía abierta va a ser de beneficio para el paciente y asegurarse de que existe la capacidad para el transporte seguro y sin retrasos a un hospital con capacidad quirúrgica especializada. ATLS Soporte vital avanzado en trauma, Manual de curso para estudiantes. 10 edición. American College of Surgeons. Capítulo 4 Trauma Torácico. Chicago, Il. 2018.
  • 44.
    Resumen del capítulo 1.La lesión torácica es común en el paciente politraumatizado y puede producir problemas que comprometen la vida si no son rápidamente identificados y tratados durante la revisión primaria. La revisión primaria incluye el manejo de la obstrucción de la vía aérea, lesión laríngea, lesión de tórax superior, lesiones del árbol traqueobronquial, neumotórax a tensión, neumotórax abierto, hemotórax masivo, taponamiento cardiaco y paro cardiocirculatorio. ATLS Soporte vital avanzado en trauma, Manual de curso para estudiantes. 10 edición. American College of Surgeons. Capítulo 4 Trauma Torácico. Chicago, Il. 2018.
  • 45.
    •2. La revisiónsecundaria incluye la identificación, usando estudios adyuvantes como radiografías, exámenes de laboratorio y electrocardiograma, y el manejo inicial de las siguientes lesiones potencialmente letales: neumotórax simple, hemotórax, contusión pulmonar, tórax inestable, contusión cardiaca, ruptura traumática de la aorta, lesión traumática del diafragma y ruptura cerrada del esófago. ATLS Soporte vital avanzado en trauma, Manual de curso para estudiantes. 10 edición. American College of Surgeons. Capítulo 4 Trauma Torácico. Chicago, Il. 2018.
  • 46.
    •3. Varias manifestacionesdel trauma de tórax pueden indicar un riesgo mayor de lesiones asociadas, incluyendo enfisema subcutáneo, lesiones por aplastamiento del tórax, lesiones de costillas, escápula y esternón ATLS Soporte vital avanzado en trauma, Manual de curso para estudiantes. 10 edición. American College of Surgeons. Capítulo 4 Trauma Torácico. Chicago, Il. 2018.
  • 47.
    Toracotomía con tubo • Esuno de los procedimientos más comunes realizados posterior a un trauma torácico y a su vez uno de los más infravalorados e incomprendidos de la medicina. • Hasta >85% de las lesiones torácicas lo requerirán. • Y hasta un 25% de los pacientes con sonda endopleural presentaran problemas en el drenaje asociados a malposición, problemas de conexión o percepciones erróneas que requerirán su retiro. Trauma. 7nd edition. Ed. McGraw Hill. Kenett. L. Matox. Pag. 461-466. E-book. 2013.
  • 48.
    • Debe sercolocado con el menor dolor y complicaciones asociados como sea posible, • Se coloca en el área del triángulo auscultatorio en la línea media axilar cerca del 4to a 5to espacio intercostal. • Se debe disecar el tejido subcutáneo y muscular con pinzas o tijeras de disección, pero la pleura debe abrirse con el dedo explorador, no con instrumentos afilados. • Debe tenerse cuidado de no dañar el paquete neurovascular. • Posterior a la exploración digital gentil un tubo con tamaño apropiado (32-36 Fr) es dirigido hacia la espalda y el ápex del espacio pleural y conectado a un apropiado dispositivo de recolección Trauma. 7nd edition. Ed. McGraw Hill. Kenett. L. Matox. Pag. 461-466. E-book. 2013.
  • 49.
    Trauma. 7nd edition.Ed. McGraw Hill. Kenett. L. Matox. Pag. 461-466. E-book. 2013.
  • 50.
    Trauma. 7nd edition.Ed. McGraw Hill. Kenett. L. Matox. Pag. 461-466. E-book. 2013.
  • 51.
    Toracotomía • Sólo un15% de los pacientes con lesión torácica requerirán una toracotomía formal • Indicaciones • Pérdida de los componentes de la pared torácica • Hemopericardio traumático • Pérdida sanguínea igual o mayor a 1500 cc posterior a la colocación de tubo pleural • Gasto de la sonda endopleural >200 cc por hora • Pérdida masiva de aire • Daño traqueal o bronquial demostrable Trauma. 7nd edition. Ed. McGraw Hill. Kenett. L. Matox. Pag. 461-466. E-book. 2013.
  • 52.
    Trauma. 7nd edition.Ed. McGraw Hill. Kenett. L. Matox. Pag. 461-466. E-book. 2013.
  • 53.
    Trauma. 7nd edition.Ed. McGraw Hill. Kenett. L. Matox. Pag. 461-466. E-book. 2013.
  • 54.
    Bibliografía: • ATLS Soportevital avanzado en trauma, Manual de curso para estudiantes. 10 edición. American College of Surgeons. Capítulo 4 Trauma Torácico. Chicago, Il. 2018. • Trauma. 7nd edition. Ed. McGraw Hill. Kenett. L. Matox. Pag. 461. E-book. 2013.