UNIDAD DIDÁCTICA 4
IMPLEMENTACIÓN DE ESTRATEGIAS DE
GESTIÓN DE CONFLICTOS Y TOMA DE
DECISIONES
SECCIÓN 1: GESTIÓN DE CONFLICTOS
SECCIÓN 2: TOMA DE DECISIONES
• Presentación inspirada en la siguiente
publicación:
• DEL POZO, J.L.. (2013). "Habilidades Sociales.
Manual del Alumno. Educación infantil.
Servicios socioculturales y a la comunidad".
Madrid
– Disponible en:
http://www.slideshare.net/joseangelpozo/habilidades-
(consulta: 27/11/2013)
Unidad 4. IMPLEMENTACIÓN DE ESTRATEGIAS DE GESTIÓN DE CONFLICTOS
Y TOMA DE DECISIONES
INTRODUCCIÓN
• En esta unidad
proponemos
formas de analizar
situaciones
conflictivas y
sugerimos
diferentes
maneras de
afrontarlas.
• Un conflicto es un
desafío para un grupo
por que supone una
oportunidad de mejora.
Es una ocasión para que
el grupo avance, se
generen soluciones
creativas y surjan
oportunidades
desconocidas hasta el
momento.
CONFLICTO
Unidad 4. IMPLEMENTACIÓN DE ESTRATEGIAS DE GESTIÓN DE CONFLICTOS
Y TOMA DE DECISIONES
INTRODUCCIÓN
–El puente
https://www.youtube.com/watch?v=LAOICItn3M
• Un conflicto es un
desafío para un grupo
por que supone una
oportunidad de mejora.
Es una ocasión para que
el grupo avance, se
generen soluciones
creativas y surjan
oportunidades
desconocidas hasta el
momento.
CONFLICTO
UD. 4. SECCIÓN 1. Gestión de conflictos
 OBJETIVOSOBJETIVOS
1. Analizar las principales fuentes
de los problemas y conflictos
grupales.
2. Describir las principales
técnicas y estrategias para la
gestión de conflictos.
3. Resolver problemas y
conflictos aplicando los
procedimientos adecuados a
cada caso.
4. Respetar las opiniones de los
demás respecto a las posibles
vías de solución de problemas
y conflictos.
5. Aplicar correctamente
técnicas de mediación y
negociación.
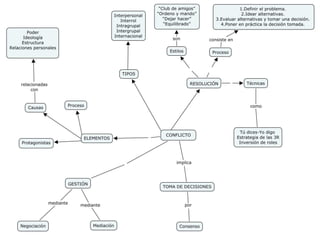
 CONTENIDOSCONTENIDOS
• 1.1. El conflicto en las dinámicas
grupales. Causas
– A. Elementos de un conflicto
– B. Tipos de conflicto
• 1.2. Análisis de técnicas de resolución
de problemas
– A. Estilos de resolución de conflictos
– B. Proceso de solución de conflictos
• 1.3. Gestión de conflictos grupales.
Negociación y Mediación
– A. Negociación.
• a. Negociación basada en posiciones b.
Negociación basada en intereses
• B. Mediación
• 1.4. Aplicación de las estrategias de
resolución de conflictos grupales
– A. Técnicas y actividades previas para la
resolución de conflictos.
– B. Técnicas y actividades de resolución de
conflictos.
Conflictos Inter eConflictos Inter e
IntragrupalesIntragrupales
4. EQUILIBRADO
B. PROCESO DE
SOLUCIÓN
Plantilla para el análisis de conflictos
PARTES “A” “B”
Protagonistas
¿Quiénes son los protagonistas?
¿Qué influencia ejercen terceros?
Proceso y momento del Conflicto
¿Cuánto tiempo lleva el conflicto?
¿El conflicto está: polarizado, enquistado, relajado, latente?
Posiciones
¿Qué posición tienen, qué demandan?
Intereses. Necesidades
¿Qué les interesa resolver fundamentalmente?
¿Por qué o para qué lo piden?
Resume el conflicto en pocas palabras
1. PRESENTACIÓN Y EXPLICACIÓN DEL PROCEDIMIENTO
(Crear Clima)
• El mediador comenta algunos aspectos del
desarrollo de la sesión, estableciendo una
serie de normas que se deben cumplir
durante el proceso.
•  Mirando a cada una de las personas
- (Saluda). Mi nombre es , soy el
mediador.
- Habéis decidido voluntariamente venir a
mediación para solucionar el problema que
tuvisteis.
- Vuestros nombres son
- Para poder ayudaros mejor, tenemos que
establecer una serie de normas para esta
sesión, que todos debemos respetar. Las
normas son las siguientes:
– Se establecerán turnos de palabra para
contar el problema que habéis tenido.
– Mientras que uno habla el otro permanecerá
en silencio escuchándole. No se puede
interrumpir el discurso de la otra persona.
Vais a tener el mismo tiempo para intervenir.
– No esta permitido: dar voces, insultarse,
menospreciarse, utilizar motes, etc. No se
consentirá ningún tipo de agresión.
– Lo que hablemos es totalmente confidencial y
no deberá salir de este espacio.
• Mirando a cada una de las
personas
– ¿Habéis entendido las normas?
– Si estas normas no se cumplen en algún
momento, podremos dar por finalizado el
proceso.
• El mediador comenta algunos de
los aspectos de su papel en el
proceso de la mediación:
– No soy un juez, soy mediador.
– No haré juicios de valor ni de las personas
ni de las opiniones.
– No os voy a decir lo que tenéis que hacer.
– Mis intervenciones servirán para clarificar
el problema.
– Trataré de que lleguéis a un acuerdo.
– Yo no voy a definir la verdad, no voy a
valorar lo sucedido, no voy a aconsejaros
sobre lo que tenéis quehacer.
– Si lo creo necesario, y todos estamos de
acuerdo, podemos realizar alguna sesión
individual con cada uno de vosotros
2. EXPOSICIÓN (Cada una de las partes cuenta su visión)
• Les daremos el tiempo
necesario en una
primera intervención.
En las siguientes, se
puede limitar el
tiempo si vemos que
se alarga mucho. Se
invita a que cada una
de las partes cuente lo
sucedido, como lo ha
vivido, los
sentimientos que le
produjo esta situación,
que ha significado para
él, intentando que lo
cuente con “Mensajes
YO”
• Dirigiéndose a una de las
partes:
– Por favor (nombre)
¿Puedes contarnos lo que
sucedió?
– Una vez que haya intervenido
una parte, se le pedirá a la
otra que haga lo mismo. Es
muy importante que, en este
momento, no se interrumpan
y escuchen el relato de la otra
parte en silencio.
• A y B (Anotar lo que
expresa)
– ¿Queréis añadir alguna cosa
más a lo que habéis contado?
3. ACLARAR EL CONFLICTO
(Escucha Activa / Hacer Preguntas / Empatía)
• En esta fase lo que
vamos a intentar
identificar y aclarar el
conflicto, conocer el
problema que han
tenido en profundidad
y lo que puede haber
significado para cada
uno/a de ellos/as. Se
utilizaran las técnicas
como:
– ESCUCHA, ACTIVA,
CLARIFICAR,
PARAFRASEAR, MENSAJES
YO, REFLEJAR, EMPATÍA
• ¿Me puedes aclarar un poco mas lo
referido a...? CLARIFICAR
• ¿Lo que quieres decir con… es
que…? PARAFRASEAR (Preguntas
abiertas para buscar sentimientos)
• Por favor, ¿Dinos cómo te sentiste
en el momento en que…?
MENSAJES YO
• Entonces, en ese momento,
¿Sentiste que…? REFLEJAR
sentimientos
• ¿Lo que quieres decir en resumen
es que…? RESUMIR
• ¿Cómo te sentirías tú si a ti te
hubiese pasado lo mismo? Buscar
EMPATÍA
• PARTE A (Anotar lo que expresa)
• PARTE B (Anotar lo que expresa)
4. BUSCAR SOLUCIONES (Resumir)
• El mediador resume ambas
posiciones y en especial los
intereses de cada parte,
• Dejando clara la estructura del
conflicto y los elementos
positivos comunes.
• Nos informaremos de hasta
donde están dispuestos a llegar
en el acuerdo cada una de las
partes. El mediador debe:
– Resaltar los puntos favorables a
los que hayan llegado en la fase
anterior
– Buscar INTERESES comunes y
alejarse de POSICIONES
inamovibles
– Ser creativo y paciente en la
búsqueda de soluciones
• ¿Cómo piensas tú que esto
puede resolverse?
• ¿Qué cosas deberían
cambiar para ello?
• ¿Qué crees que puedes
hacer tú para ayudar a
solucionar este problema?
• ¿Estarías dispuesto a …?
• ¿Qué podría pasar si no
encontramos una solución?
• ¿Se os ocurre alguna idea
para solucionar esto?
(Posible LLUVIA DE IDEAS, si
el proceso se estanca)
5. ACUERDO DE MEDIACIÓN
• Resumir los posibles acuerdos a los
que han llegado las dos personas en
conflicto: (Anotar)
• Despedida:
– Muchas gracias por
haber realizado este
esfuerzo por solucionar
vuestro problema de
una forma pacífica y con
el diálogo.
– Para cualquier cosa que
necesitéis, el Equipo de
Mediación está a vuestra
disposición.
• Acuerdo de mediación
– Nosotros, como partes
implicadas
– y como mediador,
hemos llegado a un acuerdo
para solucionar el siguiente
conflicto:
•  Los implicados en el conflicto
llegamos a los siguientes
acuerdos para mejorar la relación
deteriorada:
• Me comprometo a:
• Me comprometo a:
EJECUTAR
• Técnicas y actividades previas
– PUESTA A PUNTO DEL MOTOR GRUPAL:
• Manual del alumno pp.179.
• Dramatización
Un grupo de
compañeros tiene
que hacer un trabajo
en común, pero,
como en muchos
grupos, hay un
compañero que sólo
se dedica a gastar
bromas y otro que
nunca
- Compañero 1
- Compañero 2
- Compañero 3
(bromista)
- Compañero 4 (no
trabaja)
- ¿Qué pueden hacer para
modificar estas actitudes?
- ¿Cómo lo harían?
Representad la
situación utilizando la
técnica de las “3 R”
EJECUTAR Aplica sección 1:
Analizamos conflictos Cuaderno 3. pp.8-9
• Ficha para el análisis de conflictos:
a) Describe un conflicto.
b) Establece las partes del conflicto.
c) Describe las posiciones de cada una
d) Describe los intereses de cada una (si no los
conoces, imagina cuáles podrían haber sido)
e) ¿Qué alternativas crees que tenía cada una de
las partes?
•Estrategia de las 3 R: Resentimiento, Requerimiento, Reconocimiento
Objetivos Resolver desacuerdos
Reducir la hostilidad y las diferencias entre partes enfrentadas
Desarrollo La técnica se divide entres fases:
•Resentimiento.Resentimiento. Cada parte dice lo que le disgusta del otro y señala todo lo que le ha hecho
para causar el resentimiento. Primero, una de las partes explica lo que le hace sentirse
ofendido, molesto, resentido mientras la otra escucha. Se cambian los papeles y la segunda
parte explica su resentimiento.
•RequerimientoRequerimiento.. Cada parte le dice al otro qué hacer para resolver el problema. La primera
parte dice su petición, su requerimiento, lo que el otro puede hacer para evitar o disminuir el
resentimiento. Se vuelven a cambiar los papeles. Es preciso evitar la reiteración continua de
nuevos resentimientos no acompañados de peticiones concretas de actuación. La primera parte
explica que requerimientos de la otra parte estaría, en su caso, dispuesta a asumir (sin poner
condiciones). Se cambian los papeles. Este es el punto más importante, hay que conseguir una
mínima por pequeño que sea aceptación de modificación de conducta o actuación por ambas
partes.
•Reconocimiento.Reconocimiento. Ambas partes negocian qué peticiones estarían dispuestas a cumplir.
Finalmente, la sesión termina con cada parte declarando qué cualidades le parecen positivas en
el otro.
Materiales No son necesarios
Observaciones Al expresar el resentimiento se deben usar los “mensajes yo".
Mientas una parte está exponiendo algunas de sus “R”, la otra parte debe escuchar activamente
sin interrumpir.
UD. 4. SECCIÓN 1. Gestión de conflictos
 T. previas al procesoT. previas al proceso
• 6. Describir las diferentes
fases del proceso de toma
de decisiones
• 7. Tener en cuenta a las
personas, sea cual sea su
edad o condición física y
mental, en el proceso de
toma de decisiones.
• 8. Planificar la tarea de
toma de decisiones y la
autoevaluación del proceso.
• 9. Valorar la importancia
del intercambio
comunicativo en la toma de
decisiones
T. de resoluciónT. de resolución
• 2.1. Toma de decisiones por consenso
• 2.2. Técnicas que ayudan a tomar
decisiones
• A. Técnicas para entrenarse en la toma
de decisiones
• B. Técnicas para favorecer la
participación y la generación de ideas
• C. Técnicas para tomar decisiones por
consenso
UD. 4. SECCIÓN 2 TOMA DE DECISIONES
 OBJETIVOSOBJETIVOS
• 6. Describir las diferentes
fases del proceso de toma
de decisiones
• 7. Tener en cuenta a las
personas, sea cual sea su
edad o condición física y
mental, en el proceso de
toma de decisiones.
• 8. Planificar la tarea de
toma de decisiones y la
autoevaluación del proceso.
• 9. Valorar la importancia
del intercambio
comunicativo en la toma de
decisiones
 CONTENIDOSCONTENIDOS
• 2.1. Toma de decisiones por consenso
• 2.2. Técnicas que ayudan a tomar
decisiones
• A. Técnicas para entrenarse en la toma
de decisiones
• B. Técnicas para favorecer la
participación y la generación de ideas
• C. Técnicas para tomar decisiones por
consenso
TOMA DE DECISIONES. La herencia
• A. Técnicas para entrenarse en la toma de decisiones
• La herencia
• Objetivos Experimentar las dificultades de un proceso de toma de decisiones.
• Aplicar técnicas para la toma de decisiones en grupo.
• Desarrollo Se forman sub-grupos de 5-6 miembros. Se reparte a cada miembro los
anexos 1, 2 y 3. Se explica la situación: “Una anciana, miembro de diversas sociedades
dedicadas a la cría y protección de animales, acaba de morir. Apasionada por los animales de
todas las especies, poseía varios que alimentaba con cariño. Legó su mini-jardín zoológico a
diversas personas o asociaciones, sin especificar a quién debían ser confiados los diferentes
animales”. Se pide a los participantes que:
– 1º. Repartan individualmente los animales entre los herederos (todos tiene que recibir su parte) en función de los
criterios que deseen.
– 2º. Realicen un reparto grupal consensuado. Para lograr el consenso se puede aplicar la técnica del grupo nominal o
la técnica de las dos columnas.
– 3º. Rellenen, de forma individual, la ficha para la evaluación sobre la Toma de Decisiones
– (Anexo 3)
• Materiales Anexo 1. Ficha con la explicación de la tarea
• Anexo 2. Tabla para el reparto de la herencia
• Anexo 3. Ficha para la evaluación sobre Toma de Decisiones
• ANEXO 2 – TABLA DE REPARTO DE LA HERENCIA pp. 187.
• Una anciana, miembro de diversas sociedades dedicadas a la cría y protección de animales, acaba de
morir. Apasionada por los animales de todas las especies, poseía varios que alimentaba con cariño.
Legó su mini-jardín zoológico a diversas personas o asociaciones, sin especificar a quién debían ser
confiados los diferentes animales:
- 6 peces exóticos. - 1 perro danés.
- 1 tortuga. - 1 gato siamés (macho).
- 2 parejas de ratones blancos. - 1 perro de caza.
- 1 canario. - 1 pareja de hámster.
- 1 pareja de monos. - 1 loro
- 1 boa (3.10 m.)
UD 4. Presentación y Mapas.

UD 4. Presentación y Mapas.

  • 1.
    UNIDAD DIDÁCTICA 4 IMPLEMENTACIÓNDE ESTRATEGIAS DE GESTIÓN DE CONFLICTOS Y TOMA DE DECISIONES SECCIÓN 1: GESTIÓN DE CONFLICTOS SECCIÓN 2: TOMA DE DECISIONES
  • 2.
    • Presentación inspiradaen la siguiente publicación: • DEL POZO, J.L.. (2013). "Habilidades Sociales. Manual del Alumno. Educación infantil. Servicios socioculturales y a la comunidad". Madrid – Disponible en: http://www.slideshare.net/joseangelpozo/habilidades- (consulta: 27/11/2013)
  • 3.
    Unidad 4. IMPLEMENTACIÓNDE ESTRATEGIAS DE GESTIÓN DE CONFLICTOS Y TOMA DE DECISIONES INTRODUCCIÓN • En esta unidad proponemos formas de analizar situaciones conflictivas y sugerimos diferentes maneras de afrontarlas. • Un conflicto es un desafío para un grupo por que supone una oportunidad de mejora. Es una ocasión para que el grupo avance, se generen soluciones creativas y surjan oportunidades desconocidas hasta el momento. CONFLICTO
  • 4.
    Unidad 4. IMPLEMENTACIÓNDE ESTRATEGIAS DE GESTIÓN DE CONFLICTOS Y TOMA DE DECISIONES INTRODUCCIÓN –El puente https://www.youtube.com/watch?v=LAOICItn3M • Un conflicto es un desafío para un grupo por que supone una oportunidad de mejora. Es una ocasión para que el grupo avance, se generen soluciones creativas y surjan oportunidades desconocidas hasta el momento. CONFLICTO
  • 6.
    UD. 4. SECCIÓN1. Gestión de conflictos  OBJETIVOSOBJETIVOS 1. Analizar las principales fuentes de los problemas y conflictos grupales. 2. Describir las principales técnicas y estrategias para la gestión de conflictos. 3. Resolver problemas y conflictos aplicando los procedimientos adecuados a cada caso. 4. Respetar las opiniones de los demás respecto a las posibles vías de solución de problemas y conflictos. 5. Aplicar correctamente técnicas de mediación y negociación.  CONTENIDOSCONTENIDOS • 1.1. El conflicto en las dinámicas grupales. Causas – A. Elementos de un conflicto – B. Tipos de conflicto • 1.2. Análisis de técnicas de resolución de problemas – A. Estilos de resolución de conflictos – B. Proceso de solución de conflictos • 1.3. Gestión de conflictos grupales. Negociación y Mediación – A. Negociación. • a. Negociación basada en posiciones b. Negociación basada en intereses • B. Mediación • 1.4. Aplicación de las estrategias de resolución de conflictos grupales – A. Técnicas y actividades previas para la resolución de conflictos. – B. Técnicas y actividades de resolución de conflictos.
  • 8.
    Conflictos Inter eConflictosInter e IntragrupalesIntragrupales 4. EQUILIBRADO
  • 9.
  • 10.
    Plantilla para elanálisis de conflictos PARTES “A” “B” Protagonistas ¿Quiénes son los protagonistas? ¿Qué influencia ejercen terceros? Proceso y momento del Conflicto ¿Cuánto tiempo lleva el conflicto? ¿El conflicto está: polarizado, enquistado, relajado, latente? Posiciones ¿Qué posición tienen, qué demandan? Intereses. Necesidades ¿Qué les interesa resolver fundamentalmente? ¿Por qué o para qué lo piden? Resume el conflicto en pocas palabras
  • 14.
    1. PRESENTACIÓN YEXPLICACIÓN DEL PROCEDIMIENTO (Crear Clima) • El mediador comenta algunos aspectos del desarrollo de la sesión, estableciendo una serie de normas que se deben cumplir durante el proceso. •  Mirando a cada una de las personas - (Saluda). Mi nombre es , soy el mediador. - Habéis decidido voluntariamente venir a mediación para solucionar el problema que tuvisteis. - Vuestros nombres son - Para poder ayudaros mejor, tenemos que establecer una serie de normas para esta sesión, que todos debemos respetar. Las normas son las siguientes: – Se establecerán turnos de palabra para contar el problema que habéis tenido. – Mientras que uno habla el otro permanecerá en silencio escuchándole. No se puede interrumpir el discurso de la otra persona. Vais a tener el mismo tiempo para intervenir. – No esta permitido: dar voces, insultarse, menospreciarse, utilizar motes, etc. No se consentirá ningún tipo de agresión. – Lo que hablemos es totalmente confidencial y no deberá salir de este espacio. • Mirando a cada una de las personas – ¿Habéis entendido las normas? – Si estas normas no se cumplen en algún momento, podremos dar por finalizado el proceso. • El mediador comenta algunos de los aspectos de su papel en el proceso de la mediación: – No soy un juez, soy mediador. – No haré juicios de valor ni de las personas ni de las opiniones. – No os voy a decir lo que tenéis que hacer. – Mis intervenciones servirán para clarificar el problema. – Trataré de que lleguéis a un acuerdo. – Yo no voy a definir la verdad, no voy a valorar lo sucedido, no voy a aconsejaros sobre lo que tenéis quehacer. – Si lo creo necesario, y todos estamos de acuerdo, podemos realizar alguna sesión individual con cada uno de vosotros
  • 15.
    2. EXPOSICIÓN (Cadauna de las partes cuenta su visión) • Les daremos el tiempo necesario en una primera intervención. En las siguientes, se puede limitar el tiempo si vemos que se alarga mucho. Se invita a que cada una de las partes cuente lo sucedido, como lo ha vivido, los sentimientos que le produjo esta situación, que ha significado para él, intentando que lo cuente con “Mensajes YO” • Dirigiéndose a una de las partes: – Por favor (nombre) ¿Puedes contarnos lo que sucedió? – Una vez que haya intervenido una parte, se le pedirá a la otra que haga lo mismo. Es muy importante que, en este momento, no se interrumpan y escuchen el relato de la otra parte en silencio. • A y B (Anotar lo que expresa) – ¿Queréis añadir alguna cosa más a lo que habéis contado?
  • 16.
    3. ACLARAR ELCONFLICTO (Escucha Activa / Hacer Preguntas / Empatía) • En esta fase lo que vamos a intentar identificar y aclarar el conflicto, conocer el problema que han tenido en profundidad y lo que puede haber significado para cada uno/a de ellos/as. Se utilizaran las técnicas como: – ESCUCHA, ACTIVA, CLARIFICAR, PARAFRASEAR, MENSAJES YO, REFLEJAR, EMPATÍA • ¿Me puedes aclarar un poco mas lo referido a...? CLARIFICAR • ¿Lo que quieres decir con… es que…? PARAFRASEAR (Preguntas abiertas para buscar sentimientos) • Por favor, ¿Dinos cómo te sentiste en el momento en que…? MENSAJES YO • Entonces, en ese momento, ¿Sentiste que…? REFLEJAR sentimientos • ¿Lo que quieres decir en resumen es que…? RESUMIR • ¿Cómo te sentirías tú si a ti te hubiese pasado lo mismo? Buscar EMPATÍA • PARTE A (Anotar lo que expresa) • PARTE B (Anotar lo que expresa)
  • 17.
    4. BUSCAR SOLUCIONES(Resumir) • El mediador resume ambas posiciones y en especial los intereses de cada parte, • Dejando clara la estructura del conflicto y los elementos positivos comunes. • Nos informaremos de hasta donde están dispuestos a llegar en el acuerdo cada una de las partes. El mediador debe: – Resaltar los puntos favorables a los que hayan llegado en la fase anterior – Buscar INTERESES comunes y alejarse de POSICIONES inamovibles – Ser creativo y paciente en la búsqueda de soluciones • ¿Cómo piensas tú que esto puede resolverse? • ¿Qué cosas deberían cambiar para ello? • ¿Qué crees que puedes hacer tú para ayudar a solucionar este problema? • ¿Estarías dispuesto a …? • ¿Qué podría pasar si no encontramos una solución? • ¿Se os ocurre alguna idea para solucionar esto? (Posible LLUVIA DE IDEAS, si el proceso se estanca)
  • 18.
    5. ACUERDO DEMEDIACIÓN • Resumir los posibles acuerdos a los que han llegado las dos personas en conflicto: (Anotar) • Despedida: – Muchas gracias por haber realizado este esfuerzo por solucionar vuestro problema de una forma pacífica y con el diálogo. – Para cualquier cosa que necesitéis, el Equipo de Mediación está a vuestra disposición. • Acuerdo de mediación – Nosotros, como partes implicadas – y como mediador, hemos llegado a un acuerdo para solucionar el siguiente conflicto: •  Los implicados en el conflicto llegamos a los siguientes acuerdos para mejorar la relación deteriorada: • Me comprometo a: • Me comprometo a:
  • 20.
    EJECUTAR • Técnicas yactividades previas – PUESTA A PUNTO DEL MOTOR GRUPAL: • Manual del alumno pp.179. • Dramatización Un grupo de compañeros tiene que hacer un trabajo en común, pero, como en muchos grupos, hay un compañero que sólo se dedica a gastar bromas y otro que nunca - Compañero 1 - Compañero 2 - Compañero 3 (bromista) - Compañero 4 (no trabaja) - ¿Qué pueden hacer para modificar estas actitudes? - ¿Cómo lo harían? Representad la situación utilizando la técnica de las “3 R”
  • 21.
    EJECUTAR Aplica sección1: Analizamos conflictos Cuaderno 3. pp.8-9 • Ficha para el análisis de conflictos: a) Describe un conflicto. b) Establece las partes del conflicto. c) Describe las posiciones de cada una d) Describe los intereses de cada una (si no los conoces, imagina cuáles podrían haber sido) e) ¿Qué alternativas crees que tenía cada una de las partes?
  • 22.
    •Estrategia de las3 R: Resentimiento, Requerimiento, Reconocimiento Objetivos Resolver desacuerdos Reducir la hostilidad y las diferencias entre partes enfrentadas Desarrollo La técnica se divide entres fases: •Resentimiento.Resentimiento. Cada parte dice lo que le disgusta del otro y señala todo lo que le ha hecho para causar el resentimiento. Primero, una de las partes explica lo que le hace sentirse ofendido, molesto, resentido mientras la otra escucha. Se cambian los papeles y la segunda parte explica su resentimiento. •RequerimientoRequerimiento.. Cada parte le dice al otro qué hacer para resolver el problema. La primera parte dice su petición, su requerimiento, lo que el otro puede hacer para evitar o disminuir el resentimiento. Se vuelven a cambiar los papeles. Es preciso evitar la reiteración continua de nuevos resentimientos no acompañados de peticiones concretas de actuación. La primera parte explica que requerimientos de la otra parte estaría, en su caso, dispuesta a asumir (sin poner condiciones). Se cambian los papeles. Este es el punto más importante, hay que conseguir una mínima por pequeño que sea aceptación de modificación de conducta o actuación por ambas partes. •Reconocimiento.Reconocimiento. Ambas partes negocian qué peticiones estarían dispuestas a cumplir. Finalmente, la sesión termina con cada parte declarando qué cualidades le parecen positivas en el otro. Materiales No son necesarios Observaciones Al expresar el resentimiento se deben usar los “mensajes yo". Mientas una parte está exponiendo algunas de sus “R”, la otra parte debe escuchar activamente sin interrumpir.
  • 23.
    UD. 4. SECCIÓN1. Gestión de conflictos  T. previas al procesoT. previas al proceso • 6. Describir las diferentes fases del proceso de toma de decisiones • 7. Tener en cuenta a las personas, sea cual sea su edad o condición física y mental, en el proceso de toma de decisiones. • 8. Planificar la tarea de toma de decisiones y la autoevaluación del proceso. • 9. Valorar la importancia del intercambio comunicativo en la toma de decisiones T. de resoluciónT. de resolución • 2.1. Toma de decisiones por consenso • 2.2. Técnicas que ayudan a tomar decisiones • A. Técnicas para entrenarse en la toma de decisiones • B. Técnicas para favorecer la participación y la generación de ideas • C. Técnicas para tomar decisiones por consenso
  • 24.
    UD. 4. SECCIÓN2 TOMA DE DECISIONES  OBJETIVOSOBJETIVOS • 6. Describir las diferentes fases del proceso de toma de decisiones • 7. Tener en cuenta a las personas, sea cual sea su edad o condición física y mental, en el proceso de toma de decisiones. • 8. Planificar la tarea de toma de decisiones y la autoevaluación del proceso. • 9. Valorar la importancia del intercambio comunicativo en la toma de decisiones  CONTENIDOSCONTENIDOS • 2.1. Toma de decisiones por consenso • 2.2. Técnicas que ayudan a tomar decisiones • A. Técnicas para entrenarse en la toma de decisiones • B. Técnicas para favorecer la participación y la generación de ideas • C. Técnicas para tomar decisiones por consenso
  • 26.
    TOMA DE DECISIONES.La herencia • A. Técnicas para entrenarse en la toma de decisiones • La herencia • Objetivos Experimentar las dificultades de un proceso de toma de decisiones. • Aplicar técnicas para la toma de decisiones en grupo. • Desarrollo Se forman sub-grupos de 5-6 miembros. Se reparte a cada miembro los anexos 1, 2 y 3. Se explica la situación: “Una anciana, miembro de diversas sociedades dedicadas a la cría y protección de animales, acaba de morir. Apasionada por los animales de todas las especies, poseía varios que alimentaba con cariño. Legó su mini-jardín zoológico a diversas personas o asociaciones, sin especificar a quién debían ser confiados los diferentes animales”. Se pide a los participantes que: – 1º. Repartan individualmente los animales entre los herederos (todos tiene que recibir su parte) en función de los criterios que deseen. – 2º. Realicen un reparto grupal consensuado. Para lograr el consenso se puede aplicar la técnica del grupo nominal o la técnica de las dos columnas. – 3º. Rellenen, de forma individual, la ficha para la evaluación sobre la Toma de Decisiones – (Anexo 3) • Materiales Anexo 1. Ficha con la explicación de la tarea • Anexo 2. Tabla para el reparto de la herencia • Anexo 3. Ficha para la evaluación sobre Toma de Decisiones
  • 27.
    • ANEXO 2– TABLA DE REPARTO DE LA HERENCIA pp. 187. • Una anciana, miembro de diversas sociedades dedicadas a la cría y protección de animales, acaba de morir. Apasionada por los animales de todas las especies, poseía varios que alimentaba con cariño. Legó su mini-jardín zoológico a diversas personas o asociaciones, sin especificar a quién debían ser confiados los diferentes animales: - 6 peces exóticos. - 1 perro danés. - 1 tortuga. - 1 gato siamés (macho). - 2 parejas de ratones blancos. - 1 perro de caza. - 1 canario. - 1 pareja de hámster. - 1 pareja de monos. - 1 loro - 1 boa (3.10 m.)