AMENORREA DALIA BATEN RIII GINECO-OBSTERICIA CUILAPA SANTA ROSA
DEFINICIÓN Entendemos por Amenorrea la ausencia de menstruación de la mujer. Su etiología es muy diversa, incluyendo anomalías congénitas del aparato genital, patología uterina, ovárica, hipofisaria, hipotalámica y endocrinopatías no ováricas.
CICLO OVARICO El ciclo menstrual es el conjunto de procesos que ocurren en el aparato reproductor femenino y que tienen como objetivo la producción y expulsión del ovario de un óvulo maduro y la preparación adecuada del endometrio para la nidación del Cigoto si se ha producido fecundación.
 
Menstruación Ambiente Compartimiento III Compartimiento II Compartimiento I GnRH LH FSH Estrógeno Progesterona Compartimiento IV Sistema nervioso central Eminencia media Hipófisis anterior Ovario Útero
DEFINICIÓN Y TIPOS DE AMENORREA La Amenorrea es la Ausencia de menstruación en la mujer. Se distinguen los siguientes tipos: Amenorreas fisiológicas. Amenorrea primaria. Amenorrea secundaria.
AMENORREA SECUNDARIA Consiste en el cese de la menstruación una vez establecida. Es la ausencia de menstruación durante el tiempo equivalente al intervalo de al menos tres ciclos.
CAUSAS Amenorreas de origen  uterino. Amenorreas de origen  ovárico. Amenorreas de origen   hipofisiario. Amenorreas  hipotalámicas. Amenorreas de origen  suprarrenal y tiroides.
 
Síndrome de Asherman Son causas de amenorrea secundaria debido a la destrucción del endometrio, cuyo origen puede ser: Traumático. Radioterapia. Tuberculosis genital. Esquistosomiasis uterina.
En el endocervix: estenosis u obliteración total de la cavidad: Conización Amputación  Cauterización del cuello uterino
 
Amenorreas De Origen Ovárico Insuficiencia ovarica primaria Falla ovárica precoz con dotación folicular Ooforitis autoinmune Sindrome de resistencia inmune a las gonadotrofinas Falla ovárica con depresión de la dotación folicular  Alteraciones cromosómicas  Cariotipo 45 X Factor iatrogénico infecciones
Insuficiencia ovarica primaria Gonadotrofinas en la insuficiencia de origen hipotalamico-hipofisiario . Agota el potencial germinal de los ovarios>oligomenorrea>amenorrea. estrógenos y  gonadotrofinas: > crisis vasomotora, sudoración, parestesias= menopausia precoz. Etiología desconocida.
Teóricamente dos grupos: A. Falla ovárica precoz con dotación folicular: Ovarios con abundantes folículos primordiales: falsa menopausia precoz Comprende: Síndrome de resistencia ovárica a las gonadotrofinas o síndrome de savage
Ovarios hay folículos primordiales normales en numero con ausencia de folículos en desarrollo. Folículos insensibles a las gonadotrofinas endógenas, cuyos niveles sanguíneos ; pero tampoco responden a las exógena Causa: defecto de los receptores intrafoliculares para la FSH o que habría anticuerpos circulantes contra la FSH.
Ooforitis autoinmune: Anticuerpos circulantes contra estructuras del ovario, contra células de la granulosa, antiovocitos, anti células tecales. Responsable 30-50% Enfermedades: Tiroides: tiroiditis Hashimoto y enfermedad e graves. Suprarrenales: enfermedad de Addison (hipofunción suprarrenal). LES
B. Falla ovárica con depleción de la dotación folicular: Alteraciones cromosómicas: Cariotipo 45X Factor iatrogénico Ovariectomia bilateral Radioterapia Quimioterapia Infecciones parotiditis Idiopática
Ovario Poliquístico Síndrome de Stein-Leventhal  Dentro del mismo podemos distinguir dos tipos: Tipo I.  Muy raro; cursa con amenorrea secundaria de instauración progresiva, después de largos períodos de oligomenorrea. Tipo II.  Mucho más frecuente; es un cuadro menor o incompleto, que suele cursar con oligomenorrea, síndrome premestrua e insuficiencia lútea.
Tumores de ovario productores de andrógenos Androblastoma:   Origina un cuadro de amenorrea y virilización de instauración más rápida, produciendo concentraciones de andrógenos muy elevadas.
Otras lesiones de ovario Los quistes foliculares y luteínicos son patologías frecuentes que suelen producir alteraciones menstruales y raramente, amenorrea secundaria generalmente de poca duración.
 
Insuficiencias hipotálamo-hipofisarias de origen no tumoral Panhipopituitarismo . Es una insuficiencia hipofisaria global consecuencia habitualmente de una isquemia o infarto, denominándose síndrome de Sheehan si se produce después de una hemorragia importante tras un parto.
Patologías sistémicas:  pueden producir lesiones hipofisarias y ser causa de amenorrea. Las más frecuentes son: la hemocromatosis, la sarcoidosis, la tuberculosis y otras enfermedades granulomatosas. Silla turca vacía.  Es una alteración congénita de la silla turca queda incompletamente cerrada, de forma que el espacio subaracnoideo penetra en el hueco hipofisario y la hipófisis queda aplanada y separada del hipotálamo (silla vacía primaria).
Tumores hipofisarios Los tumores benignos de la hipófisis constituyen la causa más frecuente de amenorrea hipofisaria; los malignos son excepcionales.
Adenomas Secretantes Adenomas secretores de prolactina:   T umores que con más frecuencia producen amenorrea. Microadenoma<1cm y macroadenoma >. 7.5% de las causas de amenorrea secundaria. se estima que cerca de la tercera parte de las mujeres con amenorrea secundaria tienen niveles altos de prolactina y tercera parte de estas tienen galactorrea . Solo la mitad de ellas tienen anormalidad de la silla turca.
Otros tumores hipofisarios secretantes . Adenomas somatotróficos:  Productores de Gh originando gigantismo y acromegalia. Adenomas corticotróficos:  Productores de ACTH originando enfermedad de Cushing. Adenomas tireotróficos:  Productores de TSH causantes de hipotiroidismo (muy raro). Adenoma gonadotrófico:  Productor de gonadotrofinas (muy raro).
Adenomas no Secretantes Adenomas cromófobos . Suelen descubrirse cuando han crecido lo suficiente para originar signos radiológicos, neurológicos o hipopituitarismo.
 
 
Se definen por exclusión como aquellos tipos de amenorrea en los que se aprecia pérdida menstrual después de la estimulación con estrógenos y gestágenos; no existe galactorrea, las concentraciones de prolactina son normales, las gonadotrofinas hipofisarias están descendidas o son normales y la silla turca es igualmente normal.
ENF RELACIONADAS  Enfermedades vasculares . Aneurismas, malformaciones arteriovenosas, sección del tallo hipofisario, etc. Tumores.  Meningiomas, craneofaringiomas, gliomas, etc
Anomalías ponderales importantes Amenorrea Psicogena Obesidad. Adelgazamientos. Anorexia nerviosa. Amenorrea de las deportistas.
Amenorrea psicogena: Estos casos de estress Acción de la hormona liberadora de corticotrofina (CRH), inhibe la liberacion de  gonadotrofinas por  aumento de la secrecion de los opiaceos endogenos.  Pronostico:  favorable
Amenorrea por desnutriciòn: Descenso de las gonadotrofinas tanto FSH como LH (amenorea hipogonadotròfica). Causa: Anorexia nerviosa :  Peso inferior al 15% del que corresponde  Mecanismo de produccion:  Perdida de la secrecion pulsatil de GnRH
Causas farmacológicas de amenorrea
DIAGNOSTICO Historia Clínica adecuada Exámen físico completo De aparición súbita? Precedida por periodos de oligomenorrea cada vez mas prolongados?
INTERROGATORIO Cambios bruscos en el peso corporal. Trastornos emocionales severos Shock hipovolémico durante el último parto. Ingesta de medicamentos (traquilizantes, hipotensores, anticonceptivos)
Examen fìsico Características de la piel (acné o hirsutismo) Exámen de tiroides. Pulso Mamas Presencia de moco cervical? Signos clásicos del embarazo.
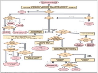
PRUEBAS DIAGNOSTICAS PRIMERO DESCARTAR LAS CAUSAS FISIOLOGICAS
ESTUDIO  Etapa 1 AMENORREA TSH PROLACTINA PRUEBA DE PROGESTERONA
ESTUDIO  Etapa 1 AMENORREA TSH PROLACTINA PRUEBA DE PROGESTERONA TSH  elevada HIPOTIROIDISMO
ESTUDIO  Etapa 1 AMENORREA TSH PROLACTINA PRUEBA DE PROGESTERONA TSH  elevada HIPOTIROIDISMO PRL  elevada HIPERPROLACTINEMIA
ESTUDIO  Etapa 1 AMENORREA TSH PROLACTINA PRUEBA DE PROGESTERONA TSH  elevada HIPOTIROIDISMO P.  Progesterona PRL  elevada HIPERPROLACTINEMIA
ESTUDIO  Etapa 1 AMENORREA TSH PROLACTINA PRUEBA DE PROGESTERONA TSH  elevada HIPOTIROIDISMO P.  Progesterona  + PRL y TSH normal ANOVULACION PRL  elevada HIPERPROLACTINEMIA
El manejo de la pacientes anovulatorias será con  progesterona cíclica mensual . Acetato de medroxiprogesterona 10 mg / día por 5 días cada mes. Via IM dosis de 150mg /2 dias consecutivos Si la paciente desea embarazo deberá realizarse una  inducción de ovulación . ESTUDIO  Etapa 1
Dos eventualidades
Dos eventualidades : el endometrio no responde al estimulo hormonal o no existe una secreción endógena mínima de estrógenos para preparar el endometrio. ESTUDIO  Etapa 2 AMENORREA TSH PROLACTINA PRUEBA DE PROGESTERONA P.  Progesterona   -
ESTUDIO  Etapa 2 AMENORREA TSH PROLACTINA PRUEBA DE PROGESTERONA P.  Progesterona   - Estrógeno más Progesterona Estrogenos equinos conjugados 2.5mg/21 dias + gestageno 10mg Ultimos 5 dìas PRUEBA  - PRUEBA  +
ESTUDIO  Etapa 2 AMENORREA TSH PROLACTINA PRUEBA DE PROGESTERONA P.  Progesterona   - Estrógeno más Progesterona PRUEBA  - PROBLEMA ORGANO EFECTOR O TRACTO DE SALIDA Sindrome de  Asherman
ESTUDIO  Etapa 2 AMENORREA TSH PROLACTINA PRUEBA DE PROGESTERONA P.  Progesterona   - Estrógeno más Progesterona PRUEBA  + FALLA  ESTEROIDOGENESIS
Esta etapa pretende dilucidar si la falla es a nivel  ovárico  o  hipotálamo-hipofisiario . Evaluar entonces niveles de FSH y LH: FSH>40 y LH >25 niveles  elevados FSH<5 y LH anormalmente<5 mUI/ml  bajos ESTUDIO  Etapa 3 FALLA  ESTEROIDOGENESIS
ESTUDIO  Etapa 3 Estrógeno más Progesterona PRUEBA  + MEDIR FSH y LH ALTA BAJA FALLA  OVARICA TAC SILLA TURCA AMENORREA HIPOFISIS HIPOTALAMO
TRATAMIENTO
 
GRACIAS!

Amenorreadaliabaten

  • 1.
    AMENORREA DALIA BATENRIII GINECO-OBSTERICIA CUILAPA SANTA ROSA
  • 2.
    DEFINICIÓN Entendemos porAmenorrea la ausencia de menstruación de la mujer. Su etiología es muy diversa, incluyendo anomalías congénitas del aparato genital, patología uterina, ovárica, hipofisaria, hipotalámica y endocrinopatías no ováricas.
  • 3.
    CICLO OVARICO Elciclo menstrual es el conjunto de procesos que ocurren en el aparato reproductor femenino y que tienen como objetivo la producción y expulsión del ovario de un óvulo maduro y la preparación adecuada del endometrio para la nidación del Cigoto si se ha producido fecundación.
  • 4.
  • 5.
    Menstruación Ambiente CompartimientoIII Compartimiento II Compartimiento I GnRH LH FSH Estrógeno Progesterona Compartimiento IV Sistema nervioso central Eminencia media Hipófisis anterior Ovario Útero
  • 6.
    DEFINICIÓN Y TIPOSDE AMENORREA La Amenorrea es la Ausencia de menstruación en la mujer. Se distinguen los siguientes tipos: Amenorreas fisiológicas. Amenorrea primaria. Amenorrea secundaria.
  • 7.
    AMENORREA SECUNDARIA Consisteen el cese de la menstruación una vez establecida. Es la ausencia de menstruación durante el tiempo equivalente al intervalo de al menos tres ciclos.
  • 8.
    CAUSAS Amenorreas deorigen uterino. Amenorreas de origen ovárico. Amenorreas de origen hipofisiario. Amenorreas hipotalámicas. Amenorreas de origen suprarrenal y tiroides.
  • 9.
  • 10.
    Síndrome de AshermanSon causas de amenorrea secundaria debido a la destrucción del endometrio, cuyo origen puede ser: Traumático. Radioterapia. Tuberculosis genital. Esquistosomiasis uterina.
  • 11.
    En el endocervix:estenosis u obliteración total de la cavidad: Conización Amputación Cauterización del cuello uterino
  • 12.
  • 13.
    Amenorreas De OrigenOvárico Insuficiencia ovarica primaria Falla ovárica precoz con dotación folicular Ooforitis autoinmune Sindrome de resistencia inmune a las gonadotrofinas Falla ovárica con depresión de la dotación folicular Alteraciones cromosómicas Cariotipo 45 X Factor iatrogénico infecciones
  • 14.
    Insuficiencia ovarica primariaGonadotrofinas en la insuficiencia de origen hipotalamico-hipofisiario . Agota el potencial germinal de los ovarios>oligomenorrea>amenorrea. estrógenos y gonadotrofinas: > crisis vasomotora, sudoración, parestesias= menopausia precoz. Etiología desconocida.
  • 15.
    Teóricamente dos grupos:A. Falla ovárica precoz con dotación folicular: Ovarios con abundantes folículos primordiales: falsa menopausia precoz Comprende: Síndrome de resistencia ovárica a las gonadotrofinas o síndrome de savage
  • 16.
    Ovarios hay folículosprimordiales normales en numero con ausencia de folículos en desarrollo. Folículos insensibles a las gonadotrofinas endógenas, cuyos niveles sanguíneos ; pero tampoco responden a las exógena Causa: defecto de los receptores intrafoliculares para la FSH o que habría anticuerpos circulantes contra la FSH.
  • 17.
    Ooforitis autoinmune: Anticuerposcirculantes contra estructuras del ovario, contra células de la granulosa, antiovocitos, anti células tecales. Responsable 30-50% Enfermedades: Tiroides: tiroiditis Hashimoto y enfermedad e graves. Suprarrenales: enfermedad de Addison (hipofunción suprarrenal). LES
  • 18.
    B. Falla ováricacon depleción de la dotación folicular: Alteraciones cromosómicas: Cariotipo 45X Factor iatrogénico Ovariectomia bilateral Radioterapia Quimioterapia Infecciones parotiditis Idiopática
  • 19.
    Ovario Poliquístico Síndromede Stein-Leventhal Dentro del mismo podemos distinguir dos tipos: Tipo I. Muy raro; cursa con amenorrea secundaria de instauración progresiva, después de largos períodos de oligomenorrea. Tipo II. Mucho más frecuente; es un cuadro menor o incompleto, que suele cursar con oligomenorrea, síndrome premestrua e insuficiencia lútea.
  • 20.
    Tumores de ovarioproductores de andrógenos Androblastoma: Origina un cuadro de amenorrea y virilización de instauración más rápida, produciendo concentraciones de andrógenos muy elevadas.
  • 21.
    Otras lesiones deovario Los quistes foliculares y luteínicos son patologías frecuentes que suelen producir alteraciones menstruales y raramente, amenorrea secundaria generalmente de poca duración.
  • 22.
  • 23.
    Insuficiencias hipotálamo-hipofisarias deorigen no tumoral Panhipopituitarismo . Es una insuficiencia hipofisaria global consecuencia habitualmente de una isquemia o infarto, denominándose síndrome de Sheehan si se produce después de una hemorragia importante tras un parto.
  • 24.
    Patologías sistémicas: pueden producir lesiones hipofisarias y ser causa de amenorrea. Las más frecuentes son: la hemocromatosis, la sarcoidosis, la tuberculosis y otras enfermedades granulomatosas. Silla turca vacía. Es una alteración congénita de la silla turca queda incompletamente cerrada, de forma que el espacio subaracnoideo penetra en el hueco hipofisario y la hipófisis queda aplanada y separada del hipotálamo (silla vacía primaria).
  • 25.
    Tumores hipofisarios Lostumores benignos de la hipófisis constituyen la causa más frecuente de amenorrea hipofisaria; los malignos son excepcionales.
  • 26.
    Adenomas Secretantes Adenomassecretores de prolactina: T umores que con más frecuencia producen amenorrea. Microadenoma<1cm y macroadenoma >. 7.5% de las causas de amenorrea secundaria. se estima que cerca de la tercera parte de las mujeres con amenorrea secundaria tienen niveles altos de prolactina y tercera parte de estas tienen galactorrea . Solo la mitad de ellas tienen anormalidad de la silla turca.
  • 27.
    Otros tumores hipofisariossecretantes . Adenomas somatotróficos: Productores de Gh originando gigantismo y acromegalia. Adenomas corticotróficos: Productores de ACTH originando enfermedad de Cushing. Adenomas tireotróficos: Productores de TSH causantes de hipotiroidismo (muy raro). Adenoma gonadotrófico: Productor de gonadotrofinas (muy raro).
  • 28.
    Adenomas no SecretantesAdenomas cromófobos . Suelen descubrirse cuando han crecido lo suficiente para originar signos radiológicos, neurológicos o hipopituitarismo.
  • 29.
  • 30.
  • 31.
    Se definen porexclusión como aquellos tipos de amenorrea en los que se aprecia pérdida menstrual después de la estimulación con estrógenos y gestágenos; no existe galactorrea, las concentraciones de prolactina son normales, las gonadotrofinas hipofisarias están descendidas o son normales y la silla turca es igualmente normal.
  • 32.
    ENF RELACIONADAS Enfermedades vasculares . Aneurismas, malformaciones arteriovenosas, sección del tallo hipofisario, etc. Tumores. Meningiomas, craneofaringiomas, gliomas, etc
  • 33.
    Anomalías ponderales importantesAmenorrea Psicogena Obesidad. Adelgazamientos. Anorexia nerviosa. Amenorrea de las deportistas.
  • 34.
    Amenorrea psicogena: Estoscasos de estress Acción de la hormona liberadora de corticotrofina (CRH), inhibe la liberacion de gonadotrofinas por aumento de la secrecion de los opiaceos endogenos. Pronostico: favorable
  • 35.
    Amenorrea por desnutriciòn:Descenso de las gonadotrofinas tanto FSH como LH (amenorea hipogonadotròfica). Causa: Anorexia nerviosa : Peso inferior al 15% del que corresponde Mecanismo de produccion: Perdida de la secrecion pulsatil de GnRH
  • 36.
  • 37.
    DIAGNOSTICO Historia Clínicaadecuada Exámen físico completo De aparición súbita? Precedida por periodos de oligomenorrea cada vez mas prolongados?
  • 38.
    INTERROGATORIO Cambios bruscosen el peso corporal. Trastornos emocionales severos Shock hipovolémico durante el último parto. Ingesta de medicamentos (traquilizantes, hipotensores, anticonceptivos)
  • 39.
    Examen fìsico Característicasde la piel (acné o hirsutismo) Exámen de tiroides. Pulso Mamas Presencia de moco cervical? Signos clásicos del embarazo.
  • 40.
    PRUEBAS DIAGNOSTICAS PRIMERODESCARTAR LAS CAUSAS FISIOLOGICAS
  • 41.
    ESTUDIO Etapa1 AMENORREA TSH PROLACTINA PRUEBA DE PROGESTERONA
  • 42.
    ESTUDIO Etapa1 AMENORREA TSH PROLACTINA PRUEBA DE PROGESTERONA TSH elevada HIPOTIROIDISMO
  • 43.
    ESTUDIO Etapa1 AMENORREA TSH PROLACTINA PRUEBA DE PROGESTERONA TSH elevada HIPOTIROIDISMO PRL elevada HIPERPROLACTINEMIA
  • 44.
    ESTUDIO Etapa1 AMENORREA TSH PROLACTINA PRUEBA DE PROGESTERONA TSH elevada HIPOTIROIDISMO P. Progesterona PRL elevada HIPERPROLACTINEMIA
  • 45.
    ESTUDIO Etapa1 AMENORREA TSH PROLACTINA PRUEBA DE PROGESTERONA TSH elevada HIPOTIROIDISMO P. Progesterona + PRL y TSH normal ANOVULACION PRL elevada HIPERPROLACTINEMIA
  • 46.
    El manejo dela pacientes anovulatorias será con progesterona cíclica mensual . Acetato de medroxiprogesterona 10 mg / día por 5 días cada mes. Via IM dosis de 150mg /2 dias consecutivos Si la paciente desea embarazo deberá realizarse una inducción de ovulación . ESTUDIO Etapa 1
  • 47.
  • 48.
    Dos eventualidades :el endometrio no responde al estimulo hormonal o no existe una secreción endógena mínima de estrógenos para preparar el endometrio. ESTUDIO Etapa 2 AMENORREA TSH PROLACTINA PRUEBA DE PROGESTERONA P. Progesterona -
  • 49.
    ESTUDIO Etapa2 AMENORREA TSH PROLACTINA PRUEBA DE PROGESTERONA P. Progesterona - Estrógeno más Progesterona Estrogenos equinos conjugados 2.5mg/21 dias + gestageno 10mg Ultimos 5 dìas PRUEBA - PRUEBA +
  • 50.
    ESTUDIO Etapa2 AMENORREA TSH PROLACTINA PRUEBA DE PROGESTERONA P. Progesterona - Estrógeno más Progesterona PRUEBA - PROBLEMA ORGANO EFECTOR O TRACTO DE SALIDA Sindrome de Asherman
  • 51.
    ESTUDIO Etapa2 AMENORREA TSH PROLACTINA PRUEBA DE PROGESTERONA P. Progesterona - Estrógeno más Progesterona PRUEBA + FALLA ESTEROIDOGENESIS
  • 52.
    Esta etapa pretendedilucidar si la falla es a nivel ovárico o hipotálamo-hipofisiario . Evaluar entonces niveles de FSH y LH: FSH>40 y LH >25 niveles elevados FSH<5 y LH anormalmente<5 mUI/ml bajos ESTUDIO Etapa 3 FALLA ESTEROIDOGENESIS
  • 53.
    ESTUDIO Etapa3 Estrógeno más Progesterona PRUEBA + MEDIR FSH y LH ALTA BAJA FALLA OVARICA TAC SILLA TURCA AMENORREA HIPOFISIS HIPOTALAMO
  • 54.
  • 55.
  • 56.