UNIVERSIDAD MICHOACANA DE SAN NICOLAS
DE HIDALGO
Facultad de Ciencias Médicas y Biológicas Dr. Ignacio
Chávez

CÁNCER
GÁSTRICO

POR: LUIS ENRIQUE RODRIGUEZ VACA
CÁNCER GÁSTRICO






El cáncer gástrico es la
neoplasia más frecuente
del aparato digestivo en
México.
Masculino 2:1 Femenino.
Detección es baja.
El tratamiento del cáncer
gástrico es quirúrgico.
EPIDEMIOLOGÍA








La neoplasia con mayor frecuencia es el
adenocarcinoma
Linfoma gástrico primario
Tumores del estroma gastrointestinal
Tumor carcinoide
Sarcoma de Kaposi






En 1998 se informaron en
México 3255 casos, 56.1% en
el sexo masculino y 43.9% en
el femenino.
Ocupa el cuarto lugar entre las
neoplasias con una tasa de 5.0
y 4.7 por cada 100 000
habitantes.
Pico máximo entre los 50 a 70
años.
ETIOLOGÍA




Desarrollo
multifactorial.
Modelo
secuencial y
progresivo
basado en la
exposición a
agentes
nocivos.
ETIOLOGÍA







Dieta
Grupo sanguíneo A
Atrofia gástrica
Enfermedad de Menetrier
Helicobacter pylori
HELICOBACTER PYLORI
FACTORES DIETÉTICOS Y
AMBIENTALES








Aumenta incidencia en dietas ricas en sal y
pobres en frutas frescas y verduras.
Aporte de vitamina A, C y E.
Frigoríficos domésticos.
Concentración de nitratos en la dieta
Consumo de alcohol
Tabaco
MECANISMOS GENÉTICOS










Herencia 2 a 3 veces
mayor.
Familiares con cáncer
colorrectal.
Mutaciones en el gen
supresor de tumores
p53.
Pérdida de función de
genes supresores
como APC, MCC o
DCC.
Genes
SITUACIONES
PREMALIGNAS

DISPLASIA
METAPLASIA

GASTRITIS
CRÓNICA
ATROFICA
ENFERMEDAD DE
MÉNÉTRIER


«Forma de gastritis hipertrófica ligada a
sobreexpresión de receptores de factores de
crecimiento»
POLIPOS GÁSTRICOS




Inflamatorios o Hiperplásicos
Más frecuentes en sujetos entre 50 y 60 años.
Los pólipos mayores de 1,5 cm deben
resecarse y estudiarse histológicamente.
ESÓFAGO DE BARRET


Se relaciona con la aparición de cáncer en el
área cardial y subcardial
ANTECEDENTES DE CIRUGÍA
GÁSTRICA




Pacientes sometidos a gastrectomía (Billroth I)
De 15-20 años después de la cirugía.
Reflujo biliar
ANATOMÍA PATOLÓGICA


El cáncer gástrico se clasifica
macroscópicamente en 3 formas (Bormann):

Vegetantes: 40%-50%

Ulcerada: 40%-50%

Infiltrante: 5%-10%
CLASIFICACION DE
BORMANN
Tipo 1: el de aspecto polipoide, circunscrito, con
crecimiento hacia la luz.
Tipo II: el ulcerado circunscrito, de bordes bien
delimitados y con poca infiltración en su base.
Tipo III: el ulcerado no bien circunscrito, con
infiltración a la base y otras capas del estómago.
Tipo IV: el infiltrante difusa que abarca varias
zonas de la pared gástrica
Tipo no clasificable: cuando no se encuentra en
inguna de las categorías anteriormente.
CLASIFICACION DE LAUREN
Intestinal

Difusa
LINITIS PLÁSTICA


“Forma de crecimiento tumoral infiltrante que
puede afectar la totalidad del estómago”
FISIOPATOLOGÍA
CUADRO CLINICO







Plenitud postprandial
Náuseas
Vómito
Pérdida de peso
Sangrado manifestado por hematemesis y
melena
DIAGNÓSTICO





Endoscopia
Serie esófago-gastro-duodenal
Biometría hemática
Marcadores tumorales (antígeno
carcinomaembrionario, a-fetoproteína y el
CA19-9)
ENDOSCOPIA





Rendimiento diagnostico de 90%.
96.1% sensibilidad.
99.2% especificidad.
Obtener un mínimo de 6 biopsias del fondo.
RADIOLOGIA


Sensibilidad y especificidad del 70% y 90%
respectivamente
ESTUDIO DE EXTENSIÓN
Radiografía de tórax
Para demostrar la
existencia de
metástasis.

Ecografía
 Para el estudio de
extensión.
 Mayor inconveniente
con la variabilidad.
 Permite valorar la
existencia de
metástasis hepáticas.
Tomografía
Computarizada
 Extensión tumoral.
 Detección de invasión
de estructuras
adyacentes y
metástasis
ganglionares,
hepáticas y
peritoneales.
Resonancia
Magnética
 Similar a TC
helicoidal.
 Más preciso en la
evaluación del
parámetro T.
Ecoendoscopia
 Sensibilidad de
estadiaje T y N con 85%
y 80% respectivamente.
 Útil para determinar la
profundidad de la
penetración tumoral en
la pared gástrica (T) y la
presencia o no de
nódulos locales (NI).
ESTADIFICACIÓN
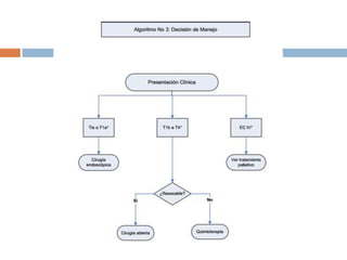
TRATAMIENTO




Depende de la situación clínica del paciente
del estudio evolutivo, del tipo histológico y de
la localización del tumor.
Resección quirúrgica
TRATAMIENTO
Tercio
Proximal

Gastrectomía

Tercio Medio

Porción
Antral

Total
Ampliada

Subtotal

Subtotal
Ampliada
BIBLIOGRAFÍA










EDUARDO PEREZ TORRES. Gastroenterología.
Mc Graw Hill. 1era edición. México, 2012; p. 194198.
HERNÁN VÉLEZ A. Gastroenterología y
Hepatología. Medellín. 5ta edición. Colombia,
2004; p. 66-71.
FARRERAS; ROZMAN. Medicina Interna.
Elsevier. 15° edición. España, 2004; p. 150-158.
GOLDMAN; AUSIELLO. Cecil Tratado de
Medicina Interna. Elsevier Saunders. 23° edición.
España. 1465-1468.
ROBBINS; COTRAN. Patología estructural y
funcional. Elsevier Saunders. 8va edición.
España; 2010. p. 783-790.

Cáncer gástrico