Experimento de Griffith (1928)

    Primeras evidencias de que el ADN era el material hereditario.
Solamente cuando se eliminaba el ADN
  no se producía transformación y el
           ratón no moría.
Confirmación
experimental por
Hershey y Chase
Estructura del genoma y su expresión

En la década de 1940 Beadle y Tatum fueron los primeros en establecer la existencia de
una relación directa entre la molécula de ADN y la secuencia de aminoácidos de una
enzima, y propusieron la hipótesis de “un gen, una enzima”. Según esta hipótesis, un
gen contiene la información para que los aminoácidos se unan en un determinado orden
y formen una enzima.




   Rayos X                         Se inducen mutaciones       Las mutaciones
                                                               afectan a ciertas
                                                                   enzimas


             Placa de cultivo con Neurospora crassa


     Como no todas las proteínas son enzimas, la expresión se transformó en:
                    “un gen, una cadena polipeptídica”
Organismos procariotas


•   Un solo cromosoma circular
•   Genes continuos
•   Información adicional en plásmidos
Organismos eucariotas
                                                           ADN
•   ADN en el núcleo
•   La mayor parte del ADN no codifica proteínas
•   Es más complejo que el genoma procariota debido a:
     o Mayor cantidad de ADN
     o Presencia de ADN repetitivo
     o Genes fragmentados (exones e intrones)
     o ADN asociado a proteínas (histonas)
     o Parte se encuentra en mitocondrias y cloroplastos
        (similar al genoma bacteriano)
Genoma mitocondrial
Flujo de la información genética


El ADN contiene
 la información


                                Se necesita una molécula que
 El ADN está                    lleve la información desde el
 en el núcleo                       núcleo al citoplasma


Las proteínas se
 forman en el
  citoplasma


                                           ARNm
Con todos los datos anteriores, se elabora el siguiente diagrama del flujo de la
  información genética, también llamado,

                 DOGMA CENTRAL DE LA BIOLOGÍA MOLECULAR


                                            ARNt
                                                      ARNr




        ADN                          ARNm                              Proteína
                 Transcripción                  Traducción

Replicación
El descubrimiento del mecanismo del flujo de información genética en algunos
  virus, capaces de llevar la información en forma de ARN y gracias a enzimas
  como la ARN replicasa y la transcriptasa inversa han hecho que se reformule el
  dogma central de la biología molecular, quedando:




                 Transcripción
       ADN                            ARN                           Proteína
                  Transcripción                 Traducción
                     inversa
Replicación                       Replicación
Transcripción
Para la síntesis de ARN se necesitan:

1. Cadena molde de ADN. Una de las dos cadenas de ADN hace de molde (se
   transcribe). La otra, (cadena codificante) no.

2. Enzimas. Son ARN polimerasas (3 en procariotas y 5 en eucariotas)

En procariotas:
     a. ARN polimerasa I. Formación de ARNr
     b. ARN polimerasa II. Formación de ARNm
     c. ARN polimerasa III. Formación de ARNt y un ARNr de pequeño tamaño

3. Ribonucleotidos trifosfatos de A, U, C y G (NTP)


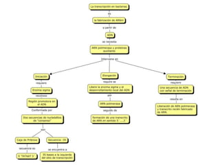
    Hay tres etapas: iniciación, elongación y finalización. Posteriormente, con el
    ARNm ya formado se produce la maduración
Cadena Codificante
       5’ ACG.CGT.TAA.CGT.ACG. AGT.CAA 3’

                 Cadena Molde
       3’ TGC.GCA.ATT.GCA.TGC. TCA.GTT 5’

                Cadena de RNA
      5’ ACG.CGU.UAA.CGU.ACG.ACU.CAA 3’


La cadena resultante del RNAm tiene la misma secuencia que la cadena
codificante, pero sustituyendo las Timinas por Uracilos.
Iniciación
La ARN polimerasa reconoce un centro promotor
en el ADN (señal de inicio de la transcripción,
que indica cuál es la cadena molde)

La ARN polimerasa abre la doble cadena para
permitir la incorporación de ribonucleótidos (por
complementariedad de bases)


•   A-U
•   T-A
                     En el ARN no hay
•   C-G
                           timina
•   G-C
Elongación

• Adición de sucesivos ribonucleótidos. Unión por enlaces
  ester, desprendiendo un pirofosfato (PP)
• Sentido de lectura ARN polimerasa. 3’ 5’
• Sentido de síntesis ARN polimerasa. 5’ 3’
• Se sintetiza la cadena complementaria.
• Adición de una caperuza (en eucariotas) formada por metil – guanosin-
  fosfato.
Terminación

La ARN polimerasa reconoce señales de terminación en el ADN.

•   Cierre de la burbuja de transcripción
•   Separación del ARN polimerasa

Señal de terminación en PROCARIOTAS:

•   Secuencias de unos 40 pares de bases que contienen una región
    rica en GC seguida por una serie de 6 o más adeninas (A).
•   Cuando se transcribe da lugar en el ARN a una secuencia rica en
    pares GC seguida de 6 o más uracilos (U).
•   La región rica en pares GC forma una estructura en forma de
    horquilla seguido de uracilos y que actúa como señal para la
    separación de la ARN polimerasa del ADN y terminación de la
    transcripción.
Señal de terminación en EUCARIOTAS:

•   La ARN polimerasa transcribe regiones
    de ADN largas (más que la proteína)
•   Un enzima encuentra una señal de
    corte (AAUAAA) y corta el ARN
•   La ARN polimerasa sigue
    transcribiendo, pero el transcrito, ARN
    sobrante, se degradará (no lleva
    caperuza).
•   Otro enzima poli-A-polimerasa añade
    al extremo 3’ unos 200 nucleótidos de
    adenina (cola poli A)
Maduración del ARN

En PROCARIOTAS

•    Si el ARN formado es ARNm,
     no hay maduración
•    Si se trata de ARNr o ARNt,
     hay un transcrito primario
     que sufre un proceso de
     'cortes y empalmes'.
•    El ARNm de procariotas
     puede      originar     varias
     proteínas (policistrónico).
•ARNm monocistrónico: solo tiene un codón de inicio AUG, que es reconocido por
los ribosomas para iniciar la traducción, por lo que solo da lugar a una proteína. Se
dice que lleva la información de un único gen. Habitual en eucariotas.
•ARNm policistrónico: tiene varios codones de inicio AUG, por lo que da lugar a
varias proteínas. Se dice que lleva información de varios genes. Habitual en
procariotas
En EUCARIOTAS

    •   Los intrones (regiones no codificantes) son eliminados mediante procesos de
        corte
    •   Los exones quedan unidos (intervienen ribozimas y ARN ligasas).



                                          •    Un transcrito primario puede sufrir
                                               diferentes cortes y empalmes que originan
                                               moléculas de ARNm distintas, con
                                               información para diferentes proteínas.
                                          •    Cada     ARNm     origina    una    proteína
                                               (monocistrónico).




•   En los casos del ARNt y ARNr, los transcritos primarios elaborados por las ARN pol I
    y III, también sufren un proceso de maduración que incluye la adquisición de su
    correcta configuración espacial.
Descubrimiento del código genético

    ¿Cómo se pasa de una combinación de 4 letras (A,U,C y G) a los
             20 aminoácidos que forman las proteínas?

Hipótesis de trabajo

• 1 nucleótido determina un aminoácido  solo se codifican cuatro
  aminoácidos diferentes. NO ES VALIDA
• Dos nucleótidos codifican un aminoácido, las combinaciones
  posibles son 42 = 16. Tendríamos solamente 16 dinucleótidos
  diferentes. NO ES VALIDA
• Tres nucleótidos determinan un aminoácido. Las combinaciones
  posibles son 43 = 64. Existen 64 tripletes diferentes. SI ES VALIDA
EXPERIMENTOS

UTILIZACIÓN DE HOMOPOLÍMEROS.

El uso de homopolímeros de una sola base nitrogenada servía para la síntesis
de una proteína formada por un solo aminoácido.

EXPERIMENTO DE NIRENBERG Y MATTHAEI.

ARN, incluso ajeno a un organismo (bacterias) era capaz de dirigir la síntesis de
proteínas en ese mismo organismo. Fabricando distintos tipos de ARN
sintéticos comprobaron que se podían sintetizar con 61 combinaciones los 20
aminoácidos y las otras tres combinaciones provocaban la terminación de la
síntesis.
Terminación




Iniciación
Características del código genético
1. El código está organizado en tripletes o codones: cada tres nucleótidos
   (triplete) determinan un aminoácido.

2. El código genético nuclear es universal: el mismo triplete en diferentes
   especies codifica para el mismo aminoácido. La principal excepción a la
   universalidad es el código genético mitocondrial.

3. El código genético es degenerado: existen más tripletes o codones que
   aminoácidos, de forma que un determinado aminoácido puede estar
   codificado por más de un triplete (codones sinónimos)

4. No presenta imperfección: Ningún codón codifica más de un aminoácido

5. El código genético es no solapado o sin superposiciones: un nucleótido
   solamente pertenece a un único triplete.

6. La lectura es "sin comas": el cuadro de lectura de los tripletes se realiza de
   forma continua "sin comas" o sin que existan espacios en blanco.
Proceso de traducción


• Requiere:
   – Ribososmas
   – ARNm
   – Aminoácidos activados
   – ARNt
   – Enzimas y energía
   – Factores de iniciación y terminación

• Localización: RIBOSOMAS
   – Subunidad grande: se unen los aminoácidos
   – Subunidad pequeña: se une al ARNm

          E        P      A                 Sitio A : aminoácido
                                            Sitio P : péptido en formación
       Subunidad del ribosoma
                                            Sito E : ARNt descargado
Ribosoma procariota (70s)




Ribosoma eucariota (80s)
ARN de transferencia
                       • Transportan los aminoácidos.
                       • 20 ARNt diferentes.
                       • Partes importantes:
                          – Anticodón: especificidad con el
                            aminoácido.
                          – Extremo 3’ : unión al
                            aminoácido.
Activación de los aminoácidos




• Es la unión del aminoácido con el ARNt específico, con gasto de ATP
• Enzimas: aminoacil-ARNt-sintetasa (hay, al menos, 20 aminoacil-ARNt-
  sintetasas distintas.

             aa1 + ARN-t1 + ATP → ARN-t1-aa1 + AMP + PPi
Inicio de la traducción

•   Unión de la subunidad pequeña y el ARNm (cerca del codón iniciador)
•   Llegada del primer ARNt al sitio P
    • En procariotas lleva N-formilmetionina
    • En Eucariotas lleva metionina
•   Unión de la subunidad grande del ribosoma
En la iniciación de la cadena
polipeptídica
intervienen, además del
primer ARN-t, o ARN-t
iniciador y las subunidades
ribosomales,      el     ARN-
m, enzimas, los factores de
iniciación IF1, IF2 e IF3 y
una fuente de energía
como GTP.
Elongación de la cadena proteica
Tiene lugar por la formación de enlaces péptídicos entre los aminoácidos
sucesivos.
Intervienen: el peptidil-ARN-t, los aminoacil-ARN-t, ribosomas, ARN-
m, enzimas, factores proteicos de elongación EF-Tu, EF-Ts y EF-G y fuentes de
energía como GTP.
1.   Un segundo aminoacil ARNt llega al sitio A
 2.   Formación del enlace peptídico entre los dos aminoácidos (peptidil transferasa)
 3.   Translocación del ribosoma (desplazamiento sobre el ARNm en sentido 5’ 3’)
 4.   Salida del primer ARNt (sin aminoácido)
 5.   Entrada de un tercer aminoacil ARNt al sitio A
 6.   …..




El proceso consume GTP
Terminación de la cadena proteíca
•   Los ribosomas avanzan a lo largo del ARN-m y
    encuentran algún triplete STOP: UAA, UAG y UGA.

•   Intervienen unos factores proteicos de terminación.

•   No hay ningún ARN-t que reconozca a los tripletes de
    terminación. Los factores de terminación o liberación
    son los que reconocen los codones de STOP.

•   Cuando el último peptidil-ARN-t está en el sitio P los
    factores de terminación entran en el sitio A.

•   El polipéptido se libera de la sede P, se disocian las
    dos subunidades del ribosoma y se libera el ARN-t
    que estaba en la sede P. Esta reacción de terminación
    se lleva a cabo mediante la hidrólisis de GTP.
Un mismo ARNm puede ser leído por varios ribosomas al mismo tiempo,
generando muchas copias de la misma proteína rapidamente.




En procariotas, la traducción es simultanea a la transcripción (no hay separación
física entre ambos procesos como en los eucariotas)
http://highered.mcgraw-hill.com/olc/dl/120077/micro06.swf

Proceso de traducción de proteínas



Comparación de la traducción entre procariotas y eucariotas:
http://highered.mcgraw-hill.com/olc/dl/120077/bio25.swf
Regulación de la expresión génica en procariotas

Principio de economía: solo se sintetiza lo que se necesita en cada momento.

Modelo del operón (Jacob y Monod, 1961)

Esta formado por:

•   Genes estructurales (cistrones)
•   Promotor..
•   Operador.
•   Gen regulador.
•   Proteína reguladora.
•   Inductor.
Características diferenciales del operón:

•   Conjunto de genes estructurales (cistrones), cuya expresión genética depende de
    otras secuencias de ADN a las que está asociado y que codifican para distintas
    enzimas de una misma vía metabólica.
•   Se expresan de forma coordinada (están funcionalmente relacionados).

Las secuencias de ADN asociadas a los cistrones, en el operón, son las siguientes:
1. Promotor: Nucleótidos situados antes del punto de inicio de la síntesis de ARNm.
2. Operador: Secuencia próxima a los genes estructurales y solapada al promotor.
     Permite o no la acción transcriptora de la ARN pol. Puede ser bloqueada por una
     'proteína represora' (represor).
3. Regulador: Secuencia que puede estar más distante de los cistrones.
          Determina la síntesis de un represor.

                                               Genes estructurales (cistrones)
                     Promotor
        Regulador                Operador



                                                    1          2           3




                                      OPERON
El operón Lactosa
    Este operón regula la síntesis de las tres enzimas que controlan la
    degradación de la lactosa (galactosidasa, permeasa y transacetilasa).

En ausencia de lactosa:
• El gen regulador se transcribe y se sintetiza la proteína represora.
• El represor se une al operador y la ARN pol no puede acceder al promotor.
• La transcripción de los genes estructurales queda bloqueada (represión).
En presencia de lactosa:

•   La lactosa actúa como agente 'inductor' capaz de unirse al represor.
•   El represor sufre un cambio conformacional y no puede unirse al operador.
•   El operador no queda bloqueado Se inicia la transcripción de los genes
    estructurales (inducción).
OPERÓN 'HIS'

    Este operón regula la síntesis de otro complejo enzimático, dependiendo de la mayor
    o menor concentración de un producto biosintético final (la histidina).
 1) Ante un exceso de histidina:

 -El excedente de histidina actúa como un agente 'correpresor' capaz de unirse a la
 proteína represora (inactiva en principio), activándola.

-Se forma un complejo histidina-
represor que bloquea al operador,
impidiendo que la ARN pol acceda
al promotor.

-Como consecuencia, no tiene
lugar la transcripción de los
cistrones (represión) y no se
elabora el complejo enzimático
correspondiente.
2) Ante la disminución de la histidina:
-El represor se sintetiza en forma inactiva.
-Por tanto, no bloquea al operador.
-Como consecuencia, la ARN pol puede actuar sobre el promotor específico para
iniciar la síntesis de ARNm y la posterior elaboración del sistema enzimático
(inducción).
Regulación de la expresión génica en eucariotas


• Todas las células de un organismo eucariota proceden del mismo
  cigoto

• El proceso de diferenciación que sufren se debe a un mecanismo
  de expresión génica diferencial.

• La regulación de este mecanismo se realiza en varios momentos;
  antes, durante y después de la transcripción
Regulación antes de la transcripción

•   Está relacionada con la condensación de la cromatina.
•   Los genes situados en la heterocromatina no se expresan (los enzimas no
    pueden acceder a ellos debido a la compactación)


          Controles transcripcionales

Existen proteínas llamadas factores de transcripción específicos que se unen a
secuencias cercanas al promotor y pueden facilitar o inhibir la transcripción.


        Controles postranscripcionales

Existen varios mecanismos después de la transcripción:

1. Corte y empalme alternativo del ARN
2. Degradación del ARNm
3. Procesamiento después de la traducción.
Adición de la caperuza y cola poli A:
http://www.youtube.com/watch?feature=play
er_embedded&v=eM_8NUUg9YQ


http://www.youtube.com/watch?feature=play
er_embedded&v=6ojQYMC7_2A
Maduración del ARN

Proceso de transcipción y traducción

http://www.elmundo.es/especiales/2003/02/s
alud/genetica/descifrar_la_vida.html




Operon Lactosa

http://biomodel.uah.es/biomodel-
misc/anim/transcr/operon-lac.webm

Del ADN a las proteínas

  • 2.
    Experimento de Griffith(1928) Primeras evidencias de que el ADN era el material hereditario.
  • 3.
    Solamente cuando seeliminaba el ADN no se producía transformación y el ratón no moría.
  • 4.
  • 5.
    Estructura del genomay su expresión En la década de 1940 Beadle y Tatum fueron los primeros en establecer la existencia de una relación directa entre la molécula de ADN y la secuencia de aminoácidos de una enzima, y propusieron la hipótesis de “un gen, una enzima”. Según esta hipótesis, un gen contiene la información para que los aminoácidos se unan en un determinado orden y formen una enzima. Rayos X Se inducen mutaciones Las mutaciones afectan a ciertas enzimas Placa de cultivo con Neurospora crassa Como no todas las proteínas son enzimas, la expresión se transformó en: “un gen, una cadena polipeptídica”
  • 6.
    Organismos procariotas • Un solo cromosoma circular • Genes continuos • Información adicional en plásmidos
  • 7.
    Organismos eucariotas ADN • ADN en el núcleo • La mayor parte del ADN no codifica proteínas • Es más complejo que el genoma procariota debido a: o Mayor cantidad de ADN o Presencia de ADN repetitivo o Genes fragmentados (exones e intrones) o ADN asociado a proteínas (histonas) o Parte se encuentra en mitocondrias y cloroplastos (similar al genoma bacteriano)
  • 9.
  • 10.
    Flujo de lainformación genética El ADN contiene la información Se necesita una molécula que El ADN está lleve la información desde el en el núcleo núcleo al citoplasma Las proteínas se forman en el citoplasma ARNm
  • 11.
    Con todos losdatos anteriores, se elabora el siguiente diagrama del flujo de la información genética, también llamado, DOGMA CENTRAL DE LA BIOLOGÍA MOLECULAR ARNt ARNr ADN ARNm Proteína Transcripción Traducción Replicación
  • 12.
    El descubrimiento delmecanismo del flujo de información genética en algunos virus, capaces de llevar la información en forma de ARN y gracias a enzimas como la ARN replicasa y la transcriptasa inversa han hecho que se reformule el dogma central de la biología molecular, quedando: Transcripción ADN ARN Proteína Transcripción Traducción inversa Replicación Replicación
  • 13.
    Transcripción Para la síntesisde ARN se necesitan: 1. Cadena molde de ADN. Una de las dos cadenas de ADN hace de molde (se transcribe). La otra, (cadena codificante) no. 2. Enzimas. Son ARN polimerasas (3 en procariotas y 5 en eucariotas) En procariotas: a. ARN polimerasa I. Formación de ARNr b. ARN polimerasa II. Formación de ARNm c. ARN polimerasa III. Formación de ARNt y un ARNr de pequeño tamaño 3. Ribonucleotidos trifosfatos de A, U, C y G (NTP) Hay tres etapas: iniciación, elongación y finalización. Posteriormente, con el ARNm ya formado se produce la maduración
  • 15.
    Cadena Codificante 5’ ACG.CGT.TAA.CGT.ACG. AGT.CAA 3’ Cadena Molde 3’ TGC.GCA.ATT.GCA.TGC. TCA.GTT 5’ Cadena de RNA 5’ ACG.CGU.UAA.CGU.ACG.ACU.CAA 3’ La cadena resultante del RNAm tiene la misma secuencia que la cadena codificante, pero sustituyendo las Timinas por Uracilos.
  • 16.
    Iniciación La ARN polimerasareconoce un centro promotor en el ADN (señal de inicio de la transcripción, que indica cuál es la cadena molde) La ARN polimerasa abre la doble cadena para permitir la incorporación de ribonucleótidos (por complementariedad de bases) • A-U • T-A En el ARN no hay • C-G timina • G-C
  • 17.
    Elongación • Adición desucesivos ribonucleótidos. Unión por enlaces ester, desprendiendo un pirofosfato (PP) • Sentido de lectura ARN polimerasa. 3’ 5’ • Sentido de síntesis ARN polimerasa. 5’ 3’ • Se sintetiza la cadena complementaria. • Adición de una caperuza (en eucariotas) formada por metil – guanosin- fosfato.
  • 18.
    Terminación La ARN polimerasareconoce señales de terminación en el ADN. • Cierre de la burbuja de transcripción • Separación del ARN polimerasa Señal de terminación en PROCARIOTAS: • Secuencias de unos 40 pares de bases que contienen una región rica en GC seguida por una serie de 6 o más adeninas (A). • Cuando se transcribe da lugar en el ARN a una secuencia rica en pares GC seguida de 6 o más uracilos (U). • La región rica en pares GC forma una estructura en forma de horquilla seguido de uracilos y que actúa como señal para la separación de la ARN polimerasa del ADN y terminación de la transcripción.
  • 21.
    Señal de terminaciónen EUCARIOTAS: • La ARN polimerasa transcribe regiones de ADN largas (más que la proteína) • Un enzima encuentra una señal de corte (AAUAAA) y corta el ARN • La ARN polimerasa sigue transcribiendo, pero el transcrito, ARN sobrante, se degradará (no lleva caperuza). • Otro enzima poli-A-polimerasa añade al extremo 3’ unos 200 nucleótidos de adenina (cola poli A)
  • 23.
    Maduración del ARN EnPROCARIOTAS • Si el ARN formado es ARNm, no hay maduración • Si se trata de ARNr o ARNt, hay un transcrito primario que sufre un proceso de 'cortes y empalmes'. • El ARNm de procariotas puede originar varias proteínas (policistrónico).
  • 24.
    •ARNm monocistrónico: solotiene un codón de inicio AUG, que es reconocido por los ribosomas para iniciar la traducción, por lo que solo da lugar a una proteína. Se dice que lleva la información de un único gen. Habitual en eucariotas. •ARNm policistrónico: tiene varios codones de inicio AUG, por lo que da lugar a varias proteínas. Se dice que lleva información de varios genes. Habitual en procariotas
  • 25.
    En EUCARIOTAS • Los intrones (regiones no codificantes) son eliminados mediante procesos de corte • Los exones quedan unidos (intervienen ribozimas y ARN ligasas). • Un transcrito primario puede sufrir diferentes cortes y empalmes que originan moléculas de ARNm distintas, con información para diferentes proteínas. • Cada ARNm origina una proteína (monocistrónico). • En los casos del ARNt y ARNr, los transcritos primarios elaborados por las ARN pol I y III, también sufren un proceso de maduración que incluye la adquisición de su correcta configuración espacial.
  • 30.
    Descubrimiento del códigogenético ¿Cómo se pasa de una combinación de 4 letras (A,U,C y G) a los 20 aminoácidos que forman las proteínas? Hipótesis de trabajo • 1 nucleótido determina un aminoácido  solo se codifican cuatro aminoácidos diferentes. NO ES VALIDA • Dos nucleótidos codifican un aminoácido, las combinaciones posibles son 42 = 16. Tendríamos solamente 16 dinucleótidos diferentes. NO ES VALIDA • Tres nucleótidos determinan un aminoácido. Las combinaciones posibles son 43 = 64. Existen 64 tripletes diferentes. SI ES VALIDA
  • 31.
    EXPERIMENTOS UTILIZACIÓN DE HOMOPOLÍMEROS. Eluso de homopolímeros de una sola base nitrogenada servía para la síntesis de una proteína formada por un solo aminoácido. EXPERIMENTO DE NIRENBERG Y MATTHAEI. ARN, incluso ajeno a un organismo (bacterias) era capaz de dirigir la síntesis de proteínas en ese mismo organismo. Fabricando distintos tipos de ARN sintéticos comprobaron que se podían sintetizar con 61 combinaciones los 20 aminoácidos y las otras tres combinaciones provocaban la terminación de la síntesis.
  • 32.
  • 33.
    Características del códigogenético 1. El código está organizado en tripletes o codones: cada tres nucleótidos (triplete) determinan un aminoácido. 2. El código genético nuclear es universal: el mismo triplete en diferentes especies codifica para el mismo aminoácido. La principal excepción a la universalidad es el código genético mitocondrial. 3. El código genético es degenerado: existen más tripletes o codones que aminoácidos, de forma que un determinado aminoácido puede estar codificado por más de un triplete (codones sinónimos) 4. No presenta imperfección: Ningún codón codifica más de un aminoácido 5. El código genético es no solapado o sin superposiciones: un nucleótido solamente pertenece a un único triplete. 6. La lectura es "sin comas": el cuadro de lectura de los tripletes se realiza de forma continua "sin comas" o sin que existan espacios en blanco.
  • 35.
    Proceso de traducción •Requiere: – Ribososmas – ARNm – Aminoácidos activados – ARNt – Enzimas y energía – Factores de iniciación y terminación • Localización: RIBOSOMAS – Subunidad grande: se unen los aminoácidos – Subunidad pequeña: se une al ARNm E P A Sitio A : aminoácido Sitio P : péptido en formación Subunidad del ribosoma Sito E : ARNt descargado
  • 36.
  • 37.
    ARN de transferencia • Transportan los aminoácidos. • 20 ARNt diferentes. • Partes importantes: – Anticodón: especificidad con el aminoácido. – Extremo 3’ : unión al aminoácido.
  • 38.
    Activación de losaminoácidos • Es la unión del aminoácido con el ARNt específico, con gasto de ATP • Enzimas: aminoacil-ARNt-sintetasa (hay, al menos, 20 aminoacil-ARNt- sintetasas distintas. aa1 + ARN-t1 + ATP → ARN-t1-aa1 + AMP + PPi
  • 40.
    Inicio de latraducción • Unión de la subunidad pequeña y el ARNm (cerca del codón iniciador) • Llegada del primer ARNt al sitio P • En procariotas lleva N-formilmetionina • En Eucariotas lleva metionina • Unión de la subunidad grande del ribosoma
  • 41.
    En la iniciaciónde la cadena polipeptídica intervienen, además del primer ARN-t, o ARN-t iniciador y las subunidades ribosomales, el ARN- m, enzimas, los factores de iniciación IF1, IF2 e IF3 y una fuente de energía como GTP.
  • 42.
    Elongación de lacadena proteica Tiene lugar por la formación de enlaces péptídicos entre los aminoácidos sucesivos. Intervienen: el peptidil-ARN-t, los aminoacil-ARN-t, ribosomas, ARN- m, enzimas, factores proteicos de elongación EF-Tu, EF-Ts y EF-G y fuentes de energía como GTP.
  • 43.
    1. Un segundo aminoacil ARNt llega al sitio A 2. Formación del enlace peptídico entre los dos aminoácidos (peptidil transferasa) 3. Translocación del ribosoma (desplazamiento sobre el ARNm en sentido 5’ 3’) 4. Salida del primer ARNt (sin aminoácido) 5. Entrada de un tercer aminoacil ARNt al sitio A 6. ….. El proceso consume GTP
  • 45.
    Terminación de lacadena proteíca • Los ribosomas avanzan a lo largo del ARN-m y encuentran algún triplete STOP: UAA, UAG y UGA. • Intervienen unos factores proteicos de terminación. • No hay ningún ARN-t que reconozca a los tripletes de terminación. Los factores de terminación o liberación son los que reconocen los codones de STOP. • Cuando el último peptidil-ARN-t está en el sitio P los factores de terminación entran en el sitio A. • El polipéptido se libera de la sede P, se disocian las dos subunidades del ribosoma y se libera el ARN-t que estaba en la sede P. Esta reacción de terminación se lleva a cabo mediante la hidrólisis de GTP.
  • 47.
    Un mismo ARNmpuede ser leído por varios ribosomas al mismo tiempo, generando muchas copias de la misma proteína rapidamente. En procariotas, la traducción es simultanea a la transcripción (no hay separación física entre ambos procesos como en los eucariotas)
  • 48.
    http://highered.mcgraw-hill.com/olc/dl/120077/micro06.swf Proceso de traducciónde proteínas Comparación de la traducción entre procariotas y eucariotas: http://highered.mcgraw-hill.com/olc/dl/120077/bio25.swf
  • 49.
    Regulación de laexpresión génica en procariotas Principio de economía: solo se sintetiza lo que se necesita en cada momento. Modelo del operón (Jacob y Monod, 1961) Esta formado por: • Genes estructurales (cistrones) • Promotor.. • Operador. • Gen regulador. • Proteína reguladora. • Inductor.
  • 50.
    Características diferenciales deloperón: • Conjunto de genes estructurales (cistrones), cuya expresión genética depende de otras secuencias de ADN a las que está asociado y que codifican para distintas enzimas de una misma vía metabólica. • Se expresan de forma coordinada (están funcionalmente relacionados). Las secuencias de ADN asociadas a los cistrones, en el operón, son las siguientes: 1. Promotor: Nucleótidos situados antes del punto de inicio de la síntesis de ARNm. 2. Operador: Secuencia próxima a los genes estructurales y solapada al promotor. Permite o no la acción transcriptora de la ARN pol. Puede ser bloqueada por una 'proteína represora' (represor). 3. Regulador: Secuencia que puede estar más distante de los cistrones. Determina la síntesis de un represor. Genes estructurales (cistrones) Promotor Regulador Operador 1 2 3 OPERON
  • 51.
    El operón Lactosa Este operón regula la síntesis de las tres enzimas que controlan la degradación de la lactosa (galactosidasa, permeasa y transacetilasa). En ausencia de lactosa: • El gen regulador se transcribe y se sintetiza la proteína represora. • El represor se une al operador y la ARN pol no puede acceder al promotor. • La transcripción de los genes estructurales queda bloqueada (represión).
  • 52.
    En presencia delactosa: • La lactosa actúa como agente 'inductor' capaz de unirse al represor. • El represor sufre un cambio conformacional y no puede unirse al operador. • El operador no queda bloqueado Se inicia la transcripción de los genes estructurales (inducción).
  • 54.
    OPERÓN 'HIS' Este operón regula la síntesis de otro complejo enzimático, dependiendo de la mayor o menor concentración de un producto biosintético final (la histidina). 1) Ante un exceso de histidina: -El excedente de histidina actúa como un agente 'correpresor' capaz de unirse a la proteína represora (inactiva en principio), activándola. -Se forma un complejo histidina- represor que bloquea al operador, impidiendo que la ARN pol acceda al promotor. -Como consecuencia, no tiene lugar la transcripción de los cistrones (represión) y no se elabora el complejo enzimático correspondiente.
  • 55.
    2) Ante ladisminución de la histidina: -El represor se sintetiza en forma inactiva. -Por tanto, no bloquea al operador. -Como consecuencia, la ARN pol puede actuar sobre el promotor específico para iniciar la síntesis de ARNm y la posterior elaboración del sistema enzimático (inducción).
  • 56.
    Regulación de laexpresión génica en eucariotas • Todas las células de un organismo eucariota proceden del mismo cigoto • El proceso de diferenciación que sufren se debe a un mecanismo de expresión génica diferencial. • La regulación de este mecanismo se realiza en varios momentos; antes, durante y después de la transcripción
  • 57.
    Regulación antes dela transcripción • Está relacionada con la condensación de la cromatina. • Los genes situados en la heterocromatina no se expresan (los enzimas no pueden acceder a ellos debido a la compactación) Controles transcripcionales Existen proteínas llamadas factores de transcripción específicos que se unen a secuencias cercanas al promotor y pueden facilitar o inhibir la transcripción. Controles postranscripcionales Existen varios mecanismos después de la transcripción: 1. Corte y empalme alternativo del ARN 2. Degradación del ARNm 3. Procesamiento después de la traducción.
  • 58.
    Adición de lacaperuza y cola poli A: http://www.youtube.com/watch?feature=play er_embedded&v=eM_8NUUg9YQ http://www.youtube.com/watch?feature=play er_embedded&v=6ojQYMC7_2A Maduración del ARN Proceso de transcipción y traducción http://www.elmundo.es/especiales/2003/02/s alud/genetica/descifrar_la_vida.html Operon Lactosa http://biomodel.uah.es/biomodel- misc/anim/transcr/operon-lac.webm