Incrustar presentación
Descargado 726 veces















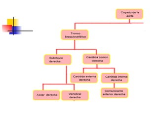
El documento describe la irrigación del cerebro. El tronco braquiocefálico se divide en la subclavia derecha y la carótida primitiva derecha. La carótida primitiva se divide en las carótidas externa e interna. La interna se divide en las arterias cerebrales anterior, media y comunicante posterior. La subclavia se divide en la arteria vertebral, la cual forma el tronco basilar junto con la arteria vertebral opuesta. El tronco basilar emite las arterias cerebrales posteriores, formando así el polígon













