Incrustar presentación
Descargado 141 veces




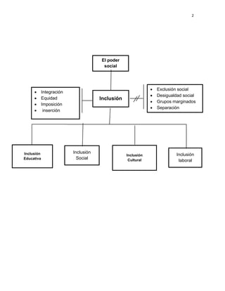
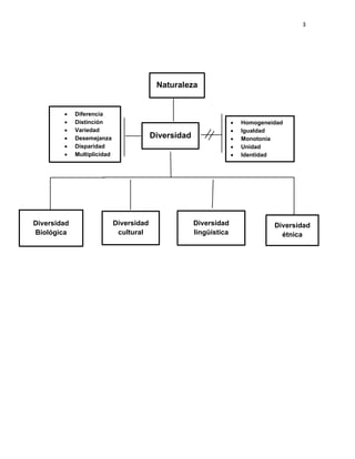
El documento aborda temas de inclusión social, educativa y cultural, así como la diversidad en diversas formas, incluyendo cultural, étnica y lingüística. Se presentan definiciones y referencias relevantes para comprender estos conceptos en el contexto del sistema educativo colombiano y su evolución hacia la inclusión. Además, se mencionan grupos marginados y la importancia de la equidad en la sociedad.



