PRÁCTICAS SOCIALES
DEL LENGUAJE.
ALUMNA:
LIZBETH CRUZ GODÍNEZ
PROGRESO DE OBREGÓN, HIDALGO A 20
DE JUNIO DE 201.
PORTAFOLIO DE EVIDENCIAS: “SIGNOS MENTALES”
ESCUELA NORMAL VALLE DEL MEZQUITAL
LICENCIATURA EN EDUCACIÓN PRIMARIA
INTERCULTURAL BILINGÜE
SEGUNDO SEMESTRE
SUBSECRETARIA DE EDUCACIÓN MEDIA SUPERIOR Y
SUPERIOR
DIRECCIÓN GENERAL DE FORMACIÓN Y SUPERACIÓN
DOCENTE
DEPARTAMENTO DE EDUCACIÓN NORMAL
ESCUELA NORMAL ‘‘VALLE DEL MEZQUITAL’’
CLAVE C.T 13DNL0003F
INTRODUCCIÓN (curso)
Las prácticas sociales del lenguaje resultan ser un tema algo complicado de
explicar, ya que para dar una definición habría que emplearse las mismas palabras
que se trata de definir. Al hacer éste escrito me doy cuenta que la comunicación
tanto oral como escrita tienen el mismo significado. Pero analizando de mejor
manera, y no solo tratando en general la comunicación oral tanto la escrita, se puede
llegar a la conclusión de que al hablar hay muchas diversidades.
Al hablar del lenguaje se hace referencia a las distintas formas de comunicarse, que
dentro de las más comunes es oral y escrito. Comunicarse oralmente equivale a
hablar y concretar una comunicación en las que participan el emisor y receptor
logrando como producto un mensaje.
La forma de comunicarse escrita, involucra al escritor y al lector, el escritor trata de
transmitir un mensaje mientras que el lector trata de descifrar e interpretar lo que se
le ha comunicado.
Existen las variantes del lenguaje como por ejemplo el quinestésico que incluye el
lenguaje corporal por medio de señales, el lenguaje, el braille, científico, entre otros
que no son tan comunes.
Este documento, se denota como portafolio de evidencias del curso, titulado
“SIGNOS MENTALES”, en donde contiene todos los productos, actividades y
trabajos por bloque, el cual servirá como herramienta de información en un futuro,
pues cada trabajo ya fungió como herramienta de aprendizaje.
PROPÓSITO (curso)
Dentro de este curso, se pretende analizar situaciones problemáticas para advertir
la importancia que tienen la interacción con textos orales y escritos; la comprensión
y el análisis de diferentes tipos de textos y los intercambios orales.
También se sugiere considerar la metodología y el enfoque propuestos en el plan y
programas de estudio de español de la educación básica.
A partir del análisis conoceré, aplicaré y evaluaré las propuestas didácticas que
fortalezcan el desarrollo de las competencias comunicativas y lingüísticas. Además,
identificaré y valoraré las prácticas sociales del lenguaje de mis alumnos en mis tres
jornadas de observación. Los diferentes usos del lenguaje permiten al hablante la
comunicación oral y escrita; la representación, interpretación y comprensión de la
realidad; la construcción y el intercambio de los conocimientos; la organización y la
autorregulación del pensamiento, las emociones y la conducta. Uno de los
propósitos centrales de la enseñanza del español es desarrollar las competencias
comunicativas que permitan al estudiante expresar pensamientos, emociones,
vivencias y opiniones; dialogar y resolver conflictos; formarse un juicio crítico;
generar ideas y estructurar el conocimiento; dar coherencia y cohesión al discurso;
disfrutar del uso estético del lenguaje; y desarrollar la autoestima y la confianza en
sí mismo.
En base a los programas y conocimientos por adquirir, pretendo que al culminar el
semestre, tenga las bases y fundamentos para ejecutar excelentes planeaciones
durante las jornadas de prácticas o en el futuro como docente.
PRIMER
BLOQUE
PROPÓSITO
Mis conocimientos en las prácticas sociales del lenguaje, es un
portafolio de evidencias, que deberá contener todas las evidencias,
además de que a mi persona, deberá enriquecer mis conocimientos
previos en cuanto a las prácticas sociales del lenguaje a base de
actividades, exposiciones y análisis de los temas que demanda los
planes y programas que ya están establecidas desde lo básico a lo
complejo ya que, de esta manera podemos adquirir los conocimientos
con mayor comprensión pues la organización de dichas actividades
están previamente estructuradas y jerarquizadas.
DENOTACIÓN
Es una forma de expresión formal y objetiva. Un verbo que, dicho de una palabra o
frase, hace mención a su significado objetivo. La denotación está vinculada al
sentido del mecanismo referencial con la información que transmite una unidad
lingüística. Se trata de un sentido explícito. En definitiva, hace referencia al
significado directo de un término, aquel que se encuentra en un diccionario y que
menciona la relación entre el signo lingüístico y su referente.
Si bien la objetividad y la denotación van de la mano, esta asociación puede mirarse
desde dos ángulos diferentes: al referirnos a un automóvil usando ese mismo
término nos aseguramos de que nuestro interlocutor entienda exactamente de qué
estamos hablando, sin necesidad de realizar ninguna abstracción o relación con
elementos ajenos a la conversación; podría decirse, con toda seguridad, que
estamos siendo denotativos.
Por otro lado, la denotación siempre está sujeta a un contexto, y esto muestra
ciertos matices subjetivos dentro de su estructura. En los miles de años que nuestra
especie lleva en este planeta, su concepción de sí misma, de los demás seres vivos
y de los objetos que lo rodean ha cambiado sustancialmente; asimismo, ha
aprendido a crear y fabricar un sinfín de elementos imposibles de hallar en la
naturaleza.
El término “caballo”, pronunciado en una época en la cual esa pobre especie fuese
utilizada como el único medio de transporte posible denotaba necesariamente este
uso; al día de hoy, aunque todavía siguen siendo explotados, su significado objetivo
es diferente. Del mismo modo varían las definiciones de productos humanos, tales
como la vestimenta y los electrodomésticos: decir ordenador hoy y hace tres
décadas denotaba aparatos que tienen muy poco en común.
CONNOTACIÓN
Son los significados contextuales distintivos de ciertas enseñanzas culturales, las
que al ser empleadas por los emisores, se comunican por el uso en la acción
connotativa. Estos fenómenos también son considerables como índice de las
particularidades de algunos emisores; y además, como los intentos de definición del
contexto, en cuanto a sus vínculos.
Implica que el lenguaje tiene sentidos que van más allá de lo literal. Se puede decir
que un hombre es un león porque tiene mucha fuerza o coraje, sin que esto indique
que dicha persona muestra las mismas características biológicas o físicas que el
animal en cuestión.
Es aquel que se caracteriza por ser aquel que es subjetivo al ser fruto de
sentimientos, sensaciones y emociones.
Puede decirse que la connotación es el valor secundario de una expresión o
palabra. La imagen de una rosa puede connotar amor, enamoramiento o pasión,
significados que no tienen que ver con la definición literal de esta flor sino con la
valoración o el significado que se crea culturalmente.
Habilidades
lingüísticas
Hablar
Escuchar
Leer
Escribir
 Se van construyendo sus propios conocimientos
 Dialogan con las diversas formas de la cultura que adquieren
 Quienes enseñan y quienes aprenden intercambian significados en
la construcción de sus aprendizajes.
 El objetivo de la educación lingüística es la mejora del uso de la
herramienta de comunicación y de representación que es el lenguaje
 Destrezas y habilidades comunicativas
 El habla es cotidiana y diversa, espontanea o reguladora
 Cuando hablamos el destinatario interpreta
 Ayuda la interacción con otras personas
 Destrezas y habilidades comunicativas
 Adquisición y el desarrollo de los conocimientos
 Objetivo esencial de la educación obligatoria
 Son tareas cotidianas en todas las escuelas
 Al leerlos niños aprenden a usar el lenguaje en su calidad porque es una
herramienta de comunicación entre personas y entre las culturas
 Se lee para comprender el mundo, se sumerge en mundos de ficción
 Acción lingüística
 Ayuda a interpretar de una manera coherente y correcta el significado de
los textos
 Preferente de reflexión y aprendizaje
 Aprenden a orientar el pensamiento y orientar las acciones
aprender a regular la conducta personal y ajena
 Conocen el entorno físico y social
 Destrezas y habilidades comunicativas
 Escuchar es interpreta cuando hablamos o intentamos decir algo
 Al escuchar los niños aprenden a usar el lenguaje en su calidad
porque es una herramienta de comunicación entre personas y entre
las culturas.
 Destrezas y habilidades comunicativas
 Objetivo esencial de la educación obligatoria
 Son tareas cotidianas en todas las escuelas
 Constituye una de las actividades de aprendizaje mas habituales y
reiteradas en todas y en cada una de las áreas del conocimiento
 Al escribir los niños aprenden a usar el lenguaje en su calidad porque
es una herramienta de comunicación entre personas y entre las
culturas
 Se escribe para entender el mundo
 Expresan sentimientos, fantasías e ideas
 Acción lingüística
 Es esencial escribir textos con sentido y coherencia
Lenguaje, lengua y habla.
Algunos conceptos lingüísticos fundamentales.
El lenguaje es el Conjunto de sistemas de comunicación en general. Es una
totalidad de función comunicativa y su estructura está integrada por múltiples
elementos entre los cuales se localiza la lengua.
El lenguaje se clasifica por el representamen de sus signos, en icónicos, etc.
El lenguaje está compuesto por la lengua (es el idioma, un modelo general y
constante para quienes integran una determinada colectividad lingüística).
Toda manifestación del lenguaje, llámese arquitectura, cinematografía o publicidad
contiene elementos denominados signos, caracterizados por ser generalmente
arbitrarios, convencionales y estructurados por tres relaciones denominadas
representamen o significante, referente o significado e interpretante o sentido
acorde con el texto de uso o pragmático
La lengua es la potencialidad comunicativa infinita que adquiere para matizar
lenguajes, resultados de sus combinatorias morfematicas y fomematicas que
permiten a los hablantes y escritores, detallar abstracciones y distanciamientos;
precisas descripciones y relatos; manejar argumentaciones e información real o
inventada, entre otras funciones.
Habla: las personas que realizan la lengua se les denomina hablantes y son
quienes la convierten en un sistema dinámico y autorregulable por la acción de ellos
mismo. Al uso individual de la lengua, del sistema, se ha designado como
habla y ésta es muy variable. Cada uno de los hablantes inconsistentemente sigue
una norma. No debe entenderse la denominación norma como la regla para “hablar
bien” sino como la característica ordenadora. Un habla unidireccional suele resultar
pedante y aburrida. Ahora bien desde sus orígenes la lengua y el habla han sido
fundamentalmente orales, sin embargo, el hombre ansioso de la vida eterna busco
la manera de buscar testimonio huella de sus sentimientos, pensamientos e invento
un medio para perpetuar la lengua: la escritura.
Entonces la lengua dinámica por el habla transformativa, generadora, funcional se
estatifica, se “retrata” en el documento, poema, cuento etc.
Cultura
Oral
Y
Escrita
ORAL
Trata de
emisores y
receptores
que
comparten
el mismo
espacio,
una misma
cultura y
se
encuentra
n en un
escenario
de
interacción
directa
ESCRITA
Características
Acumulativas
Presenta los objetos y
sucesos acumulándolos,
manteniendo un orden
grupal.
Redundante
s
Depende de su repetición,
esto configura una
mentalidad que reprime la
experimentación intelectual.
Conservadoras y
Tradicionalistas
Mantiene cercano el
contexto, y en sintonía
al hablante al igual
que al oyente.
Cercanas al
mundo vital
La conceptualización y
expresión del conocimiento
con referencia al mundo
concreto y conocido.
De matices
agonísticos
Conocimiento-incrustado
en el mundo que se sitúa en
un contexto de lucha, de
combate verbal expresado
en los proverbios, acertijos
e insultos.
Empáticas y
participantes
Aprender o saber
significa lograr una
identificación
comunitaria
Homeostáticas
La cultura oral vive en un
presente permanente ya
que no tiene vigencia
porque no tiene un uso
Es el primer
medio capaz
de registrar la
información, la
escritura y la
lectura
modificaron al
hombre como
individuo y
como
integrante de
una sociedad.
Caracte
rísticas
Diferencias
entre la
cultura oral y
escrita
La escritura provoca una
separación de la
comunicación y del
pensamiento demás
facilita el desarrollo de
ideas abstractas, lo que de
alguna forma libera al
hombre de su contexto
inmediato.
La escritura
provoca una
distancia entre el
hablante y lo que
dice, esto permite
examinar el
discurso de
manera objetiva,
almacenar y
aumentar el
conocimiento para
superar los límites
de la memoria y no
es posible guardar
un texto y utilizarlo
más tarde si no es
en la memoria
VARIANTES LÉXICAS DEL ESPAÑOL Y NOCIÓN DE REGISTRO
LINGÜÍSTICO
Variantes léxicas del español Noción de registro lingüístico

 Se presenta de diferentes formas
una palabra.
 Interesa determinar qué sentido
expresan las palabras desde el
discurso.
 Es tarea del emisor y receptor
procesar la información, para ello
recurren a su propio contexto
psicológico.
 El papel del léxico es que resume en
sí mismo todo el sistema lingüístico
del idioma que fuera.
 Proceso de enseñanza y
comprensión de una nueva lengua.
 Tomar en cuenta las circunstancias
del lugar geográfico, del medio social
y de cómo, cuándo, por qué, para
quién y para qué se hace uso de la
lengua.
 Para obtener una buena
comunicación es que el hablante y el
oyente compartan el mismo sistema
de valores de un grupo social o de
una época ante un texto dado.
 Se requerirá además del psicológico,
del apoyo del entorno discursivo y de
las distintas construcciones
gramaticales que forman el contexto;

 Conjunto de variables
contextuales, sociolingüísticas que
condicionan el modo en que
una lengua es usada en
un contexto concreto.
 Los registros se ven afectados por
un diverso rango de variables como:
receptor de la comunicación, el canal
comunicativo y el contexto social.
 El medio o canal comunicativo
puede ser oral o escrito.
 Los mensajes transmitidos en
medios escritos es siempre formal y
planificado, a excepción de las
comunicaciones rápidas a través de
medios electrónicos.
 Lugar donde ocurre el acto
comunicativo.
 Objetivo que caracteriza el acto
comunicativo.
 Tema del que se habla
 Formalidad de la situación
comunicativa.
 La especialización del contexto y la
exposición de la audiencia potencial.
 El medio o canal comunicativo para
transmitir el mensaje.
 FORMAL:
las que serán las responsables de la
construcción formal del texto.
 Cuando los interlocutores no han
recabado elementos cognitivos
similares y han estructurado
contextos psicológicos diferentes, la
distancia entre el receptor y el emisor
será mayor y habrá menos
posibilidades de una competencia
comunicativa común.
 Para la producción y comprensión
textual son fundamentales las
consideraciones morfosintácticas
como las fonológicas y las léxico-
semánticas, junto a las pragmáticas
y psicolingüísticas.
 Selección recursos lingüísticos
adecuados.
 El uso del lenguaje de forma cuidada
 INFORMAL: La falta de planificación
 Las preferencias por las estructuras
simples
 La expresividad del hablante
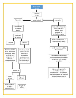
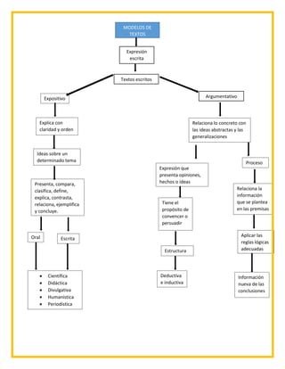
MODELOS DE
TEXTOS
Argumentativo
Expresión
escrita
Textos escritos
Expositivo
Deductiva
e inductiva
Estructura
EscritaOral
Presenta, compara,
clasifica, define,
explica, contrasta,
relaciona, ejemplifica
y concluye.
Ideas sobre un
determinado tema
Explica con
claridad y orden
Tiene el
propósito de
convencer o
persuadir
Expresión que
presenta opiniones,
hechos o ideas
Información
nueva de las
conclusiones
Aplicar las
reglas lógicas
adecuadas
Relaciona la
información
que se plantea
en las premisas
Proceso
Relaciona lo concreto con
las ideas abstractas y las
generalizaciones
 Científica
 Didáctica
 Divulgativa
 Humanística
 Periodística
MODELOS DE
TEXTOS
Narración
Expresión
escrita
Proyecta la
perspectiva
Explica características o
cualidades de un objeto.
Cuenta hechos
o sucesos
vividos
Descripción
Objetiva
Recurre a los sentidos para
transmitir las impresiones y las
sensaciones de la realidad
percibida
Brinda una visión estática
de la realidad.El autor cuenta la
historia dando a
conocer las
acciones, los
sucesos externos
y los sentimientos
de los personajes.
Se limita a contar
de los personajes,
solo lo que saben
los demás para
que puedan ser
criticados y
juzgados por ellos.
Subjetiva
Textos escritos
Pueden ser
Primera
persona
Segunda
persona
Dirigido al
lector
Puede construir
un relato
autobiográfico
Se considera el objeto
u otra parte de la
realidad en su
totalidad sin
evolución temporal
Representa las partes, las
cualidades, las notas
características y los elementos
que constituyen un ser animado,
una persona o un objeto
v
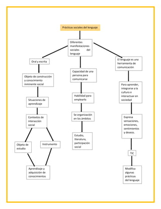
Prácticas sociales del lenguaje
Diferentes
manifestaciones
sociales del
lenguaje
Oral y escrita
Situaciones de
aprendizaje
Objeto de construcción
y conocimiento
inminente social
Contextos de
interacción
social
Objeto de
estudio
Para aprender,
integrarse a la
cultura e
interactuar en
sociedad
Expresa
sensaciones,
emociones,
sentimientos
y deseos.
TIC
Modifica
algunas
prácticas
del lenguaje
escrito
El lenguaje es una
herramienta de
comunicación
Aprendizaje y
adquisición de
conocimientos
Instrumento
Estudio,
literatura,
participación
social
Se organización
en los ámbitos
Habilidad para
emplearlo
Capacidad de una
persona para
comunicarse
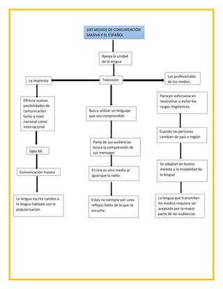
LOS MEDIOS DE COMUNICACIÓN
MASIVA Y EL ESPAÑOL
Apoya la unidad
de la lengua
Ofrecía nuevas
posibilidades de
comunicación
tanto a nivel
nacional como
internacional
Siglo XX
La imprenta Televisión
Los profesionales
de los medios
Comunicación masiva
La lengua escrita cambio a
la lengua hablada con la
popularización
Parecen esforzarse en
neutralizar o evitar los
rasgos lingüísticos.
Busca utilizar un lenguaje
que sea comprendido
Parte de sus audiencias
busca la comprensión de
sus mensajes
El cine es otro medio al
igual que la radio
Estos no siempre son unos
reflejos fieles de la que se
escucha.
La lengua que transmiten
los medios requiere ser
aceptada por la mayor
parte de las audiencias
Se adaptan en buena
medida a la modalidad de
la lengua
Cuando las personas
cambian de país o región
ARGUMENTATIVA
Expresión que
presenta opiniones,
hechos o ideas.
Tiene el propósito
de convencer o
persuadir.
DESCRIPTIVA
Explica
características o
cualidades de un
objeto. Brinda una
visión estática de la
realidad.
NARRATIVA
Cuenta hechos o
sucesos vividos.
Proyecta la
perspectiva.
EXPOSITIVA
Explica con claridad y
orden. Presenta,
compara, clasifica,
define, explica,
contrasta, relaciona,
ejemplifica y concluye.
MEDIOS DE
COMUNIVACIÓN MASIVA
Ofrecía nuevas
posibilidades de
comunicación tanto a
nivel nacional como
internacional.
VARIANTES LÉXICAS DEL
ESPAÑOL
Conjunto de variables
contextuales, sociolingüísti
cas que condicionan el
modo en que una lengua es
usada en un contexto.
CULTURA ORAL
Y ESCRITA
Saber leer y
escribir.
PROGRAMAS
PRÁCTICAS SOCIALES DEL LENGUAJE
PRIMER GRADO
BLOQUE ÁMBITO DE
ESTUDIO
ÁMBITO DE
LITERATURA
ÁMBITO DE PARTICIPACIÓN
SOCIAL
I Organizar la
biblioteca de aula.
(Texto descriptivo).
Producto final:
Organización de los
materiales en la
biblioteca del aula.
Identificar la información
que proporciona las
portadas.
(Texto descriptivo).
Producto final: Lista
personal de los cuentos de
sus preferencias, para ser
enriquecida a lo largo del
curso.
Escribir las reglas para la
convivencia del grupo.
(Texto descriptivo).
Producto final: Reglas para la
convivencia en el aula.
II Registrar datos a
través de datos.
(texto expositivo)
Producto final:
Tabla de registro de
juegos para
publicar en
periódico escolar.
Recomendar un cuento
por escrito.
(texto argumentativo)
Producto final:
Recomendaciones por
escrito de cuentos,
cercana a lo convencional
para compartir con otros.
Leer noticias en prensa escrita.
(texto expositivo)
Producto final: Selección de
noticias para difundir en el
periódico mural.
III Elaborar un fichero
temático
(Texto expositivo)
Producto final:
Notas informativas
para difundir.
Reescribir canciones
conservando la rima.
(texto descriptivo)
Producto final: Cancionero
con letras modificadas
que mantienen la rima.
Anunciar por escrito servicios o
productos de la comunidad.
(texto descriptivo)
Producto final: Anuncios de
servicios o productos para
publicar como sección de
anuncios descifrados en el
periódico mural.
IV Escribir ficheros
temáticos.
(texto expositivo)
Producto final:
Fichero temático
para integrarlo al
acervo de la
biblioteca del aula.
Reescribir cuentos.
(Texto narrativo)
Producto final: Compendio
de cuentos escritos para la
biblioteca del aula.
Seguir instructivos para elaborar
un juguete a partir de material de
reuso.
(texto instructivo)
Producto final: Exposición de los
juguetes y explicación oral del
proceso de elaboración.
V Elaborar un cancionero.
(texto descriptivo)
Producto final: Cancionero
para difundir.
Presentar un tema empleando
carteles
(texto expositivo)
Producto final: Exposición a la
comunidad empleando carteles
de apoyo.
Competencias que se favorecen con el desarrollo de los proyectos didácticos:
• Emplear el lenguaje para comunicarse y como instrumento para aprender.
• Identificar las propiedades del lenguaje en diversas situaciones comunicativas.
• Analizar la información y emplear el lenguaje para la toma de decisiones.
• Valorar la diversidad lingüística y cultural de México.
PRÁCTICAS SOCIALES DEL LENGUAJE
SEGUNDO GRADO
BLOQUE ÁMBITO DE ESTUDIO ÁMBITO DE
LITERATURA
ÁMBITO DE
PARTICIPACIÓN SOCIAL
I Ampliar información acerca
de un tema.
(texto expositivo)
Producto final: Texto sobre
el tema seleccionado para
compartir el periódico
escolar.
Leer y escribir fabulas.
(texto narrativo)
Producto final:
Compendio de fabulas
para la biblioteca del
salón.
Elaborar un juego de mesas
con descripciones e
ilustraciones.
(texto descriptivo)
Producto final: Juego de
descripciones de objetos.
II Exponer el proceso de
crecimiento, desarrollo o
transformación de un ser
vivo.
(texto expositivo)
Producto final: Exposición
oral sobre el proceso
observado.
Modificar el final de un
cuento.
(texto narrativo)
Producto final:
Publicación de los
cuentos reescritos.
Difundir noticias sobre
sucesos en la comunidad.
(texto expositivo)
Producto final: Nota
informativa para publicar en
el periódico escolar.
III Registrar información de
una exposición en notas.
(texto expositivo)
Producto final: Nota de
registro de información para
su consulta.
Reseñar cuentos.
(texto Narrativo)
Producto final:
Reseñas de cuentos
para su publicación.
Elaborar carteles
publicitarios para promover
la higiene bucal.
(texto Expositivo)
Producto final: Carteles
publicitarios para promover
una conferencia.
IV Investigar un tema para
elaborar un álbum.
(texto expositivo)
Producto final: Álbum
temático para integrar el
acervo de la biblioteca del
salón.
Elaborar una
descripción a partir de
una imagen.
(texto descriptivo)
Producto final:
Exposición de las
descripciones.
Elaborar un platillo a partir
de una receta de cocina.
(texto instructivo)
Producto final: Receta de
cocina para compartir con su
familia.
V Narrar leyendas
indígenas.
(texto narrativo)
Producto final:
Narración oral de las
leyendas a la
comunidad.
Elaborar un plan de trabajo
para reuso de los materiales
escolares.
(texto descriptivo)
Producto final: Plan de
trabajo para el reuso de los
materiales escolares.
Competencias que se favorecen con el desarrollo de los proyectos didácticos:
• Emplear el lenguaje para comunicarse y como instrumento para aprender;
• Identificar las propiedades del lenguaje en diversas situaciones comunicativas;
• Analizar la información y emplear el lenguaje para la toma de decisiones;
• Valorar la diversidad lingüística y cultural de México.
PRÁCTICAS SOCIALES DEL LENGUAJE
TERCER GRADO
BLOQUE ÁMBITO DE ESTUDIO ÁMBITO DE
LITERATURA
ÁMBITO DE
PARTICIPACIÓN SOCIAL
I Elaborar el reglamento
para el servicio de la
biblioteca del salón.
(texto descriptivo)
Producto final:
Reglamento para el
servicio de la biblioteca
de aula.
Contar y escribir chistes
para publicarlos.
(texto descriptivo)
Producto final: Chistes
para publicar en el
periódico escolar.
Organizar datos en un
directorio.
(texto descriptivo)
Producto final: Directorios
para su consulta.
II Elaborar un folleto para
informar acerca de un
tema de seguridad.
(texto expositivo)
Producto final: Folletos
sobre un tema de
seguridad para
distribuirlos e informar a
la comunidad.
Compartir poemas para
expresar sentimientos.
(texto descriptivo)
Producto final: Tarjeta con
un poema para un familiar
o amigo.
Investigar sobre la historia
familiar para compartirla.
(texto narrativo)
Producto final: Texto sobre
la historia familiar para
presentar al grupo.
III Armar una revista de
divulgación científica
para niños.
(texto expositivo)
Producto final: Artículos
de divulgación
integrados en una
revista.
Escribir un relato
autográfico para
compartir.
(texto narrativo)
Producto final: Relatos
autobiográficos para
compartir con la familia.
Difundir noticias sobre
sucesos en la comunidad.
(texto expositivo)
Producto final: Noticia
editada para su difusión.
IV Describir un proceso de
fabricación o
manufactura.
(texto descriptivo)
Producto final: Textos
descriptivos para
exponer a la comunidad
escolar.
Describir escenarios y
personajes de cuentos
para elaborar un juego.
(texto descriptivo)
Producto final: Juego de
tarjetas con descripciones
de personajes y
escenarios para que sean
identificados.
Difundir los resultados de
una encuesta.
(texto expositivo)
Producto final: Reportes de
encuestas para su difusión.
V Compartir adivinanzas.
(texto descriptivo)
Producto final:
Presentación de
adivinanzas.
Escribe un recetario de
remedios caseros.
(texto instructivo)
Producto final: Recetario de
remedios caseros para la
biblioteca del salón.
Competencias específicas que se favorecen con el desarrollo de los proyectos didácticos:
• Emplear el lenguaje para comunicarse y como instrumento para aprender.
• Identificar las propiedades del lenguaje en diversas situaciones comunicativas.
• Analizar la información y emplear el lenguaje para la toma de decisiones.
• Valorar la diversidad lingüística y cultural de México.
PRÁCTICAS SOCIALES DEL LENGUAJE
CUARTO GRADO
BLOQUE ÁMBITO DE
ESTUDIO
ÁMBITO DE LITERATURA ÁMBITO DE
PARTICIPACIÓN SOCIAL
I Exponer un tema de
interés.
(texto expositivo)
Producto final:
Exposición del tema
investigado.
Escribir trabalenguas y
juegos de palabras para su
publicación.
(texto descriptivo)
Producto final: Trabalenguas
y juegos de palabras para
publicar en el periódico
escolar.
Elaborar descripciones de
trayectos a partir del uso de
croquis.
(texto descriptivo)
Producto final:
Descripciones de los
trayectos, a partir del uso de
los croquis.
II Elaborar un texto
monográfico sobre
pueblos originarios
en México.
(texto expositivo)
Producto final:
Monografía para
publicar.
Escribir narraciones a partir
de refranes.
(texto narrativo)
Producto final: Narraciones
para compartir.
Escribir un instructivo para
elaborar manualidades.
(texto instructivo)
Producto final: Instructivos
para la elaboración de
manualidades.
III Realizar una
entrevista para
ampliar
información.
(texto descriptivo)
Producto final:
Información de la
entrevista para
profundizar en el
conocimiento sobre
un tema.
Leer poemas en voz alta.
(texto descriptivo)
Producto final:
Lectura de poesía en voz alta
con la asistencia de los
padres de familia.
Analizar la información de
productos para favorecer el
consumo responsable.
(texto argumentativo)
Producto final: Discusión
sobre la información de los
productos que resultan más
convenientes en
comparación con productos
similares, para favorecer el
consumo responsable.
IV Escribir notas
enciclopédicas para
su consulta.
(texto expositivo)
Producto final:
Notas
enciclopédicas para
su integración en un
volumen para su
incorporación a la
biblioteca del salón.
Escribir un relato a partir de
narraciones mexicanas.
(texto narrativo)
Producto final: Lectura en
voz alta de sus relatos al
grupo.
Explorar y llenar formularios.
(texto instructivo)
Producto final: Formularios
debidamente llenados.
V Conocer datos biográficos de
un autor de literatura infantil o
juvenil.
(texto descriptivo)
Producto final: Texto
biográfico para ser publicado
en el periódico mural.
Escribir notas periodísticas
para publicar.
(texto descriptivo)
Producto final: Notas
periodísticas para publicar
en el periódico escolar.
Competencias que se favorecen con el desarrollo de los proyectos didácticos:
• Emplear el lenguaje para comunicarse y como instrumento para aprender.
• Identificar las propiedades del lenguaje en diversas situaciones comunicativas.
• Analizar la información y emplear el lenguaje para la toma de decisiones.
• Valorar la diversidad lingüística y cultural de México.
PRÁCTICAS SOCIALES DEL LENGUAJE
QUINTO GRADO
BLOQUE ÁMBITO DE
ESTUDIO
ÁMBITO DE
LITERATURA
ÁMBITO DE
PARTICIPACIÓN SOCIAL
I Escribir relatos
históricos para
publicarlos.
(texto narrativo)
Producto final: Relato
histórico para publicar
en el periódico escolar.
Analizar fabulas y
refranes.
(texto narrativo)
Producto final: Fabulas
acompañadas de un
refrán para su publicación.
Elaborar y publicar anuncios
publicitarios de productos o
servicios que se ofrecen en su
comunidad.
(texto descriptivo)
Producto final: Anuncios
publicitarios para publicar en
la comunidad.
II Buscar la información
en diversas fuentes
para escribir un texto
expositivo.
(texto expositivo)
Producto final: Textos
expositivos con
información
recuperada en
diversas fuentes para
publicar.
Elaborar un compendio de
leyendas.
(texto narrativo)
Producto final: Compendio
de leyendas para
integrarlo al acervo de la
biblioteca del salón.
Difundir acontecimientos a
través de un boletín
informativo.
(texto descriptivo)
Producto final: Boletín
informativo impreso para
difundir en la comunidad
escolar.
III Organizar información
en textos expositivos.
(texto expositivo)
Producto final: Mapas
conceptuales o
cuadros sinópticos
para estudiar el tema
seleccionado.
Leer poemas.
(texto descriptivo)
Producto final: Discusión
acerca de la interpretación
de los poemas leídos.
Expresar su opinión
fundamentada en un debate.
(texto argumentativo)
Producto final: Debate sobre
el tema analizado,
apoyándose en las notas
elaboradas previamente.
IV Escribir artículos de
divulgación para su
difusión.
(texto expositivo)
Producto final:
Artículos de
divulgación escritos y
editados por los
alumnos para su
publicación.
Escribir una obra de teatro
con personajes de textos
narrativos.
(texto dramático)
Producto final: Lectura
dramatizada de la obra de
teatro escrita por los
alumnos.
Reportar una encuesta.
(texto expositivo)
Producto final: Reporte de
resultados de la encuesta
para compartir con la
comunidad.
V Elaborar narraciones
escritas de personajes
célebres para publicar.
(texto descriptivo)
Producto final: Retratos
escritos de personajes
célebres para su
publicación.
Elaborar un tríptico sobre la
prevención del bullying en la
comunidad escolar.
(texto expositivo)
Producto final: Tríptico sobre
la prevención del bullying para
su difusión en la comunidad
escolar.
Competencias que se favorecen con el desarrollo de los proyectos didácticos:
• Emplear el lenguaje para comunicarse y como instrumento para aprender;
• Identificar las propiedades del lenguaje en diversas situaciones comunicativas;
• Analizar la información y emplear el lenguaje para la toma de decisiones;
• Valorar la diversidad lingüística y cultural de México.
PRÁCTICAS SOCIALES DEL LENGUAJE
SEXTO GRADO
BLOQUE ÁMBITO DE
ESTUDIO
ÁMBITO DE LITERATURA ÁMBITO DE
PARTICIPACIÓN SOCIAL
I Elaborar guías de
autoestudio para la
resolución de
exámenes.
(texto descriptivo)
Producto final: Guías
de autoestudio para la
resolución de
exámenes.
Escribir biografías para
compartir.
(texto narrativo)
Producto final: Biografías y
autobiografías para
compartir con el grupo.
Elaborar un programa de
radio.
(texto descriptivo)
Producto final: Presentación
del programa de radio a la
comunidad escolar.
II Escribir un reportaje
sobre su localidad.
(texto expositivo)
Producto final:
Reportaje sobre su
localidad para
compartir con la
comunidad.
Escribir cuentos de misterio
o terror para su publicación.
(texto narrativo)
Producto final: Compilación
de cuentos de misterio o
terror para su publicación.
Elaborar un manual de
juegos de patio.
(texto instructivo)
Producto final: Instructivos
del juego del patio
organizado en un manual
dirigido a niños más
pequeños.
III Escribir un relato
histórico para el acervo
de la Biblioteca de
Aula.
(texto narrativo)
Producto final: Relatos
históricos para el
acervo de la biblioteca
del aula.
Adaptar un cuento como
obra de teatro.
(texto dramático)
Producto final: Presentación
de la obra de teatro a la
comunidad escolar.
Escribir cartas de opinión
para su publicación.
(texto argumentativo)
Producto final: Cartas de
opinión para su publicación.
IV Producir un texto que
contraste información
sobre un tema.
(texto expositivo)
Producto final: Texto
expositivo para su
publicación.
Conocer una canción de los
pueblos originarios de
México.
(texto expositivo)
Producto final: Presentación
de las canciones a partir de
los carteles.
Escribir cartas personales a
familiares o amigos.
(Texto argumentativo)
Producto final: Cartas
personales a familiares o
amigos escritas y repetidas
por los alumnos, por correo
postal o electrónico.
V Escribir poemas para
compartir.
(texto descriptivo)
Producto final: Lectura en
voz alta de los poemas
producidos.
Elaborar un álbum de
recuerdos de la primaria.
(texto descriptivo)
Producto final: Álbum de
recuerdos de la primaria
para los alumnos.
Competencias que se favorecen con el desarrollo de los proyectos didácticos:
 Emplear el lenguaje para comunicarse y como instrumentos de aprendizaje.
 Identificar las propiedades del lenguaje en diversas situaciones comunicativas.
 Analizar la información y emplear el lenguaje para la toma de decisiones.
 Valorar la diversidad lingüística y cultural de México.
LISTADO DE PRODUCTOS FINALES
PRIMER GRADO
BLOQUE ESTUDIO LITERATURA PARTICIPACION
SOCIAL
I Organización
de biblioteca.
Cuentos Reglas de
convivencia
II Registro de
cuentos
Cuentos Selección de
noticias
III Notas
informativas
Cancionero Anuncios
IV Fichero Cuentos Exposición de
juguetes
V Cancionero Exposición
LISTADO DE PRODUCTOS FINALES
SEGUNDO GRADO
BLOQUE ESTUDIO LITERATURA PARTICIPACION
SOCIAL
I textos fábulas Descripción de
juegos
II Exposición Publicación
de cuentos
Nota informativa
III Notas de
registro
Reseñas Carteles
publicitarios
IV Álbum Exposición Recetario
V Narración de
leyendas
Plan de trabajo
LISTADO DE PRODUCTOS FINALES
TERCER GRADO
BLOQUE ESTUDIO LITERATURA PARTICIPACION
SOCIAL
I Reglamento Chistes Directorio
II Folletos Tarjeta con
poema
Historia familiar
III Artículos de
divulgación
Relatos
autobiográficos
Noticia
IV Textos
descriptivos
Juegos Reporte de
encuestas
V Adivinanzas Recetario
LISTADO DE PRODUCTOS FINALES
CUARTO GRADO
BLOQUE ESTUDIO LITERATURA PARTICIPACION
SOCIAL
I Exposición Trabalenguas
y juego de
palabras
Descripción de
croquis
II Monografía Narraciones Instructivos
III Entrevista Poesía en
voz alta
Difusión de la
información
IV Notas
enciclopédicas
Lectura en
voz alta
Formularios
V Texto
bibliográfico
Notas
periodísticas
LISTADO DE PRODUCTOS FINALES
QUINTO GRADO
BLOQUE ESTUDIO LITERATURA PARTICIPACION
SOCIAL
I Relato histórico Fábulas Anuncios
publicitarios
II Exposición Leyendas Boletín
informativo
III Mapas
conceptuales o
cuadros
sinópticos
Discusión de
poemas
Debate
IV Artículos de
divulgación
Lectura
dramatizada
Reporte
V Retratos
escritos
Trípticos
LISTADO DE PRODUCTOS FINALES
SEXTO GRADO
BLOQUE ESTUDIO LITERATURA PARTICIPACION
SOCIAL
I Guías de
autoestudio
Biografías y
autobiografías
Programas de
radio
II Reportaje de
localidad
Cuentos de
misterio o terror
Instructivos de
juegos
III Relatos
históricos
Obra de teatro Cartas de
opinión
IV Texto
expositivo
Presentación
de canciones
Cartas
personales,
familiares o
amigos
V Lectura de
poemas
Álbum de
recuerdos
Criterios Valoración Escala7-10
Características
La entrevista es una
reunión prefijada y
determinada de
antemano, aunque su
desarrollo pueda parecer
espontáneo y natural. En
toda entrevista cabe
considerar tres
elementos claves: el
entrevistador, el
entrevistado y la relación
entre ambos.
Estructura Presenta el concepto, por
qué y para qué.
10
Contenido Posee su definición e
inclusive tipos y ejemplo.
10
Creatividad Utiliza ppt con imágenes,
y diseño propio.
9
Limpieza Los colores no denotan
bien el contenido.
9
Ortografía No percibí error.
10
Tipo de producto/Datos
del autor
Están en la primera
diapositiva.
10
Escala de valoración.
Evaluó: Jessica Cano Vaquero.
CARTA DE REALIMENTACIÓN AL
AUTOR.
Lunes 18 de marzo de 2015.
Querida Lizbeth:
Tú producto denota bien el concepto, pero, el tema de la entrevista es sumamente
amplio; considero que podrias mejorar tanto la presentación, como la información.
El diseño podrias mejorarlo, de modo que, tus diapositivas deviesen tener menos
texto. Para la próxima ocación, espero te sirvan mis comentarios.
Sin más, te envio un cordial saludo y espero tomes de manera profesional mis
comentarios.
Att:
Jessica Cano Vaquero.
RELACIÓN ENTRE LAS PRÁCTICAS SOCIALES DEL LENGUAJE
Y LOS MEDIOS MASIVOS DE COMUNICACIÓN.
Diferentes manifestaciones sociales del lenguaje, se requiere de la
capacidad de una persona para comunicarse y debe tener la habilidad
para emplearlo. Se organización en los ámbitos de Estudio, literatura y
participación social.
Puede ser de manera oral o escrita que tiene el objeto de construcción
y conocimiento inminente social.
Los medios masivos de comunicación apoya la unidad de la lengua
como la imprenta, la televisión y la radio. La imprenta ofrecía nuevas
posibilidades de comunicación tanto a nivel nacional como internacional
y fue así como la lengua escrita cambio a la lengua hablada con la
popularización. La televisión busca utilizar un lenguaje que sea
comprendido que parte de sus audiencias para la comprensión de sus
mensajes. El cine es otro medio al igual que la radio, estos no siempre
son unos reflejos fieles de la que se escucha.
El lenguaje es una herramienta de comunicación para aprender,
integrarse a la cultura e interactuar en sociedad el cual expresa
sensaciones, emociones, sentimientos y deseos, pero por otra parte,
también nos dice que las TIC modifica algunas prácticas del lenguaje.
Este último punto, habla de los medios masivos de comunicación pues
os profesionales de los medios parecen esforzarse en neutralizar o
evitar los rasgos lingüísticos, cuando las personas cambian de país o
región se adaptan en buena medida a la modalidad de la lengua y
menciona que la lengua que transmiten los medios requiere ser
aceptada por la mayor parte de las audiencias.
Es cierto que existen programas o espacios en dichos medios de
comunicación que se dedican a recuperar y valorar las lenguas o cultura
propias de cada quien, pero también hay quienes la modifican, es por
eso que los medios masivos de comunicación como las prácticas
sociales del lenguaje, están ligadas debido los medios modifican las
prácticas sociales ya sea para bien o para mal.
ENTREVISTA
Es la acción de desarrollar una charla con una o más personas con el objetivo de
hablar sobre ciertos temas y con un fin determinado, al realizar dicha charla, se
obtiene información sobre el tema para su publicación o el crecimiento del
conocimiento de quien realiza la entrevista.
Hay varios tipos de entrevistas con fines diferentes.
Las entrevistas de tipo científicas, son aquellas cuya intención es promover la
investigación sobre algún tema relacionado con la ciencia y que supone la
obtención de información en torno a la labor de un individuo o grupo para poder
influir sobre las opiniones y sentimientos que la comunidad a la que vaya dirigida la
entrevista tenga sobre ese tema.
Una entrevista de trabajo, por otro lado, sirve para que un empleador conozca todo
lo que desee saber sobre un posible empleado a fin de discernir si cumple o no con
los requisitos necesarios para ocupar un puesto vacante. En este tipo de
entrevistas se realizan preguntas acerca de la experiencia laboral, las
expectativas, disponibilidad y demás asuntos inherentes a la aceptación de un
puesto de trabajo.
En las ciencias sociales, se valen de la entrevista para acercarse a un determinado
pueblo y conocer sus costumbres y demás temas relacionados con su cultura, lo
cual proporciona datos fundamentales para desarrollar teorías relacionadas con la
vida de dicha sociedad, sus conductas, deseos, creencias, etc. Para hacerlo, los
científicos suelen mimetizarse con el grupo, viviendo con ellos y aprehendiendo a
partir de la experiencia en comunidad los datos que necesitan para estudiar a dicho
pueblo.
Por último, cabe destacar que la entrevista clínica es aquella que se concreta entre
un profesional médico y una persona que ocupa el rol de paciente. Estas
comunicaciones se desarrollan en el marco del ámbito profesional del médico y
tienen como objetivo intercambiar información y datos que resulten útiles para
mejorar la condición de salud del paciente.
Regularmente las entrevistas son de tipo periodísticas.
En él se dan a conocer las ideas y opiniones de un personaje mediante un
diálogo entre la persona entrevistada y el entrevistador.
 El periodista introduce en sus consideraciones elementos interpretativos.
 Las entrevistas se difunden a través de los medios de comunicación social
como son los periódicos o revistas en formato digital o impreso, la radio y la
televisión, en su formato tradicional o a través de Internet.
 En la prensa escrita no reproducen exactamente la conversación mantenida:
el entrevistador selecciona y ordena la transcripción para obtener un texto claro y
coherente, sin que pierda interés para los lectores.
 La entrevista suele ir acompañada de fotografías del personaje o de
imágenes relacionadas con el tema que se trata.
 Las preguntas y las respuestas, se marcarán con una raya. A veces, la
pregunta va precedida de una P (que indica 'Pregunta'), y las respuestas, de
una R (que indica 'Respuesta'). En este caso, la primera vez que aparecen es
conveniente escribir la palabra Pregunta y la palabra Respuesta completas.
Tipos de entrevistas
A grandes rasgos y según su finalidad distinguimos dos tipos de entrevistas.
Aunque, en ocasiones, se dé una mezcla de ambas.
 Entrevista perfil o de personalidad. Su objetivo es presentar al público
el retrato de un personaje. El interés está centrado en la persona en sí, sus
cualidades, sus opiniones, su trayectoria y biografía, tanto profesional como
humana. Este tipo de entrevista admite una mayor libertad formal. En este caso, se
pueden incluir comentarios y descripciones, así como intercalar datos biográficos
del personaje abordado.
 Entrevista de declaraciones, de información u objetiva. Su finalidad es
informar al público de lo que una persona experta en una determinada materia o
con un cargo relevante opina sobre un tema concreto. En este caso es el tema lo
que está de actualidad.
 Entrevista mixta. Es la que combina elementos de la entrevista de
personalidad y de la de declaraciones.
Estructura de la entrevista
En general, la entrevista se estructura en tres partes: el título, la
presentación de la persona entrevistada y una serie de preguntas y
respuestas.
 Título. Debe ser atractivo para despertar el interés de los lectores. Si la
persona entrevistada es conocida, basta con seleccionar como titular su nombre o
una de las declaraciones manifestadas en la entrevista.
 Presentación. A continuación, el entrevistador ofrece información precisa
sobre la persona a la que va a entrevistar o hace una breve introducción o
resumen de lo que en la entrevista se va a tratar con las circunstancias o motivo
de sus declaraciones.
 Diálogo. Finalmente, se reproduce el diálogo entre el entrevistador y el
entrevistado.
REFLEXIÓN
¿QUÉ APORTÉ?
Durante el transcurso del primer bloque de las prácticas sociales del lenguaje, he
aportado ideas en cuanto a participaciones y he sentido que al hacerlo, algunos de
mis compañeros estuvieron a favor y otros en contra, pero esto de alguna manera
beneficia y enriquece los conocimientos de todos. Con la elaboración de algunos
trabajos, me ayudaron a poder dar mis opiniones durante las clases y crear un
debate con mis compañeros.
¿QUÉ APRENDÍ?
Las prácticas sociales del lenguaje, abarca muchos temas que parecen fáciles pero
son muy complejos, al paso del cuso, he aprendido que la lengua no es solo el
hablar, sino que implica el saber hacerlo, sus reglas, sus estructuras, entre otros
muchas cosas. Al hablar se necesita tener fluidez, coherencia así como otras
características muy importantes. El lenguaje es prácticamente el idioma en que se
comunica un grupo social en un contexto determinado. El escuchar es analizar y
prestar atención a los sonidos, en el caso de la comunicación es necesario saber
escuchar para tener un buen diálogo, y no precisamente tiene que ser mediante
letras, sino que también puede ser a base de imágenes, gesto, etcétera. Todos
estos contribuyen a las prácticas sociales del lenguaje.
Los tipos de discursos que son el descriptivo, el argumentativo, expositivo y el
descriptivo también determinan las prácticas sociales.
Durante este curso me he percatado que el comunicarse no es solo hablar, ahora
ya tengo perspectiva de lo que en verdad implica saber comunicarse y lo mejor de
mis aprendizajes es que sobre cómo aplicarlas en un futuro como docente.
¿ES IMPORTANTE LO QUE LOGRÉ?
Por supuesto que es muy importante, pues gracias a estos conocimientos, podré
realizar un gran papel como docente y así de esta manera formar a un futuro
ciudadano o alumno con buenos principios y conocimientos, pero también con la
gran capacidad de comunicarse e interactuar.
En general todos los conceptos alomejor si las llevaba a cabo pero no los conocía
como tal. Es por eso que me parecen muy importante los logros obtenidos pues me
serán útiles como puente para el mejoramiento en la calidad educativa.
Cabe mencionar que los medios masivos de comunicación es un tema en el cual
debemos saber manejarlo junto con el curso de las TIC, pues al tener conocimientos
sobre ellos, podremos manejarlos de tal manera que lejos de que perjudiquen las
culturas, las fomenten y las usen como herramientas para su desarrollo.
SEGUNDO
BLOQUE
PROPÓSITO
Signos mentales, es un portafolio de evidencias, que deberá contener
todas las evidencias, además de que a mi persona, deberá enriquecer
mis conocimientos previos en cuanto a las prácticas sociales del
lenguaje a base de actividades, exposiciones y análisis de los temas
que demanda los planes y programas que ya están establecidas desde
lo básico a lo complejo ya que, de esta manera podemos adquirir los
conocimientos con mayor comprensión pues la organización de dichas
actividades están previamente estructuradas y jerarquizadas.
INTRODUCCIÓN
Signos mentales, es un portafolio de evidencias de la asignatura,
Prácticas sociales del lenguaje, en el cual se presentan distintos
documentos los cuales elabore para mi propio conocimiento y fueron
realizados para este curso dentro de la Escuela Normal Valle del
Mezquital. Gracias a dichos documentos he adquirido varios elementos
para desarrollar mis habilidades y destrezas, pero no solo para esto,
sino que también será de utilidad para ser competente en un futuro
como docente y guiar al alumno para hacer exactamente lo mismo.
A continuación anexaré los siguientes documentos como evaluación
para esta segunda unidad, en donde esperaré una buena calificación.
Competencias comunicativas
Emplear el lenguaje para comunicarse y como instrumento para aprender. Se
busca que los alumnos empleen el lenguaje para interpretar, comprender y
transformar el mundo, obteniendo nuevos conocimientos que les permitirán seguir
aprendiendo durante toda la vida, así como para que logren una comunicación
eficaz y afectiva en diferentes contextos y situaciones, lo que les permitirá
expresar con claridad sus sentimientos, ideas y opiniones de manera informada y
apoyándose en argumentos, y sean capaces de discutir con otros respetando sus
puntos de vista.
Identificar las propiedades del lenguaje en diversas situaciones comunicativas.
Comprende el conocimiento de las características y significado de los textos,
atendiendo su tipo, contexto en el que se emplean y destinatario al que se dirigen.
Se refiere también al empleo de las diferentes modalidades de lectura, en función
del propósito del texto, las características del mismo y particularidades del lector,
para lograr una construcción de significado, así como a la producción de textos
escritos que consideren el contexto, el destinatario y los propósitos que busca,
empleando estrategias de producción diversas.
Analizar la información y emplear el lenguaje para la toma de decisiones. Se
pretende que los alumnos desarrollen su capacidad de análisis y juicio crítico de
la información, proveniente de diferentes fuentes, para tomar decisiones de
manera informada, razonada y referida a los intereses colectivos y las normas, en
distintos contextos, sustentada en diferentes fuentes de información, escritas y
orales.
Valorar la diversidad lingüística y cultural de México. Se pretende que los alumnos
reconozcan y valoren la riqueza lingüística e intercultural de México y sus
variedades, así como de otras lenguas, como formas de identidad. Asimismo, se
busca que empleen el lenguaje oral y escrito para interpretar y explicar diversos
procesos sociales, económicos, culturales y políticos como parte de la cultura
democrática y del ejercicio ciudadano.
LISTA DE RASGOS DE LA ARTICULACIÓN
ESPECÍFICAMENTE DE LA SIGNATURA DE ESPAÑOL EN
LA EDUCACIÓN BÁSICA
Campo de formación: lenguaje y comunicación.
La finalidad del campo de formación lenguaje y comunicación es el desarrollo
de competencias comunicativas a partir del uso y estudio formal del lenguaje
Que los alumnos aprendan y desarrollen habilidades lingüísticas, a identificar
problemas y solucionarlos.
Que los alumnos comprendan, interpreten y que produzcan diversos tipos de
textos para transformarlos y crear nuevos géneros.
Que los alumnos reflexionen individualmente o en colectivo acerca de ideas
y textos.
Es importante que los docentes reconozcan que cada alumno posee un
bagaje previo, lo cual por un lado esta su cultura y por otro lado está el
entorno generacional por la que corresponde por acumulación histórica.
Base de aprendizaje permanente, donde se privilegia loa lectura para la
comprensión
Es el acceso a ámbitos especializados que garantizan el aprendizaje
permanente y la inserción en las nuevas economías.
Habilidad comunicativa
El campo de formación permite ambientes de interacción a partir del
entendimiento y el manejo de distintas formas el uso de las tecnologías.
El campo de formación lenguaje y comunicación favorece el desarrollo de
competencias comunicativas.
Los estudiantes acceden a formas de pensamiento que les permite construir
conocimientos.
Las competencias les posibilita interactuar en diferentes ámbitos.
Proporcionar las convencionalidades y especificidades sobre la utilización de
las competencias comunicativas y en las habilidades digitales.
El estudio del lenguaje comienza desde preescolar para continuar en la
primaria y secundaria, esto quiere decir, que en toda la educación básica.
Campo formativo: lenguaje y comunicación en preescolar.
Los niños interactúan en situaciones comunicativas y emplean formas de
expresión oral con propósitos lo que genera adquirir la confianza y seguridad
en sí mismo e integrase a su cultura y sociedad en la que participan.
Favorece la incorporación de los niños a la cultura escrita a partir de la
producción e interpretación de distintos tipos de textos.
La interacción fomenta el interés por conocer su contenido y a encontrar el
sentido de forma convencional y autónoma.
La propuesta pedagógica de preescolar se enfoca en las funciones del
lenguaje escrito, dicha propuesta basada en características de los alumnos,
en la diversidad de su desarrollo y aprendizaje.
Segunda lengua: inglés preescolar.
El inglés se pone práctica a partir del tercer grado de preescolar.
Tiene como propósito propiciar el contacto y formalización de los niños con
el inglés.
Los estudios indican que en el aprendizaje de una segunda lengua
contribuye al desarrollo cognitivo del niño.
Las teorías pedagógicas señalan que al estar expuestos a una segunda
lengua desde edades muy tempranas los alumnos llegan a dominar esta
segunda lengua.
Que los docentes hagan del aula un espacio de encuentro con las entre las
lenguas y sus culturas, que propicien un contexto intercultural bilingüe o
trilingüe.
El programa nacional de inglés en educación básica se organiza partiendo
de situaciones de comunicación real. Los tres ambientes en l función social
del lenguaje son: familiar y comunitario, literario y lúdico, académico y de
formación.
Los entandares de tercer grado de preescolar se enfocan a que los alumnos
distingan y enuncien saludos o nociones de primer contacto.
Español en primaria y secundaria.
en la educación básica ya sea primaria y secundaria se estudia el lenguaje
y el aprendizaje se enfocan en las prácticas sociales del lenguaje.
busca que las habilidades de los alumnos desarrollen las prácticas sociales
del lenguaje.
que los alumnos se formen cono sujetos sociales y autónomos.
Que los alumnos desarrollen las competencias comunicativas y el
conocimiento de la lengua, es decir, la habilidad para utilizarla.
La literatura es un ámbito para la comprensión y el razonamiento sobre el
mundo, ya que permite el reconocimiento de los distintos modos de la lectura.
LISTA DE RASGOS QUE CONSTITUYE LA ARTICULACIÓN DE EDUCACIÓN
BÁSICA
ACUERDO POR LA QUE SE ESTABLECE LA EDUCACIÓN BÁSICA
1. Impulsa una formación integral en los alumnos.
2. La articulación establece un vínculo entre profesores de educación básica.
3. La articulación establece que los profesores trabajen para los mismos fines,
a partir del conocimiento y comprensión del sentido formativo en cada uno
de los niveles.
4. El docente asume compromisos para transformar su práctica.
5. La articulación curricular de la educación básica se encuentra en el acuerdo
secretarial.
6. La educación y el sistema educativo ha enfrentado el reto para atender una
demanda creciente y avanzar en la calidad del servicio educativo y sus
resultados.
7. En este contexto se favorecen las oportunidades de desarrollo individual y
social para el presente y futuro del país.
8. Se impuso programas prácticas, instituciónes y relaciones que dieron forma
al sistema educativo.
9. Las reformas se diseñan considerando diagnósticos internos o a través de
experiencias exitosas.
10.Existen parámetros y marcos internacionalmente reconocidos como
pertinentes y valiosos acerca de la educación considerando el avance o
mejora.
11.La RIEB es una política pública.
12.Recupera aprendizajes de experiencias anteriores y buscar ampliar alcances
en términos de cobertura y calidad.
13.La RIEB promueve trabajar de acuerdo a las condiciones e intereses de los
alumnos.
14.Cumplir con calidad, equidad y calidez.
15.De acuerdo a las bases filosóficas, artículo 3 constitucional y la ley general
de la educación.
16.La RIEB tiene como articulación curricular alinear los procesos referidos a la
profesionalización continua de docentes en servicio.
17.Integralidad en el diagnóstico de desafíos y las oportunidades que se
presentan en la educación básica.
18.Apertura de la educación básica para establecer diálogos y relaciones
constructivistas con instancias e instituciónes.
19.Integra y articula los programas de los 3 niveles de educación básica.
20.Esta desarrollada a partir de los estándares curriculares y los aprendizajes
esperados para aproximar cada egresado al perfil de egreso.
21.Incrementa de manera generalizada y sostenida la calidad educativa en
términos de competencias.
22.Propicia el desarrollo de la autoestima, autorregularización y autonomía en
los estudiantes.
23.Desarrollar las habilidades superiores del pensamiento que habilita para la
solución del problema, el pensamiento crítico, manejo informativo, innovación
y creatividad en los distintos órdenes de la vida.
24.La educación básica establece mejorar la calidad educativa y responde a las
demandas del nuevo milenio.
25.Intenta construir un ambiente en la escuela, el aula y la comunidad adecuado
para la atención a la diversidad.
26.Interpreta y explica procesos sociales, económicos, financieros, culturales y
naturales para tomar decisiones individuales o colectivas en función del bien
común.
27.Conoce y ejerce los derechos humanos y los valores que favorecen la vida
democrática, actúa con responsabilidad social y apego a la ley.
28.Conoce y valora sus características y potencialidades como ser humano;
sabe trabajar en equipo; reconoce, respeta y aprecia la diversidad de
capacidades en los otros, emprende y se esfuerza por lograr proyectos
personales o colectivos.
29.Promueve y asume el cuidado de la salud y del ambiente como condiciones
que favorecen un estilo de vida activo y saludable.
30.Aprovecha los recursos tecnológicos a su alcance como medios para
comunicarse, obtener información y construir conocimiento.
31.Reconoce diversas manifestaciones del arte, aprecia la dimensión estética y
es capaz de expresarse artísticamente.
32.La verdadera articulación entre los tres niveles de la educación básica se
logrará en la medida en que los profesores trabajen para los mismos fines.
33.Las competencias forman parte de un escenario internacional desafiante,
competitivo y complejo, implica la participación de dos en la construcción de
un México más próspero, equitativo y humano.
34.La educación básica, a través de sus tres niveles educativos, plantea
propuestas formativas que contribuyen al desarrollo de competencias a partir
del logro de sus estándares curriculares y los aprendizajes esperados.
35.Los campos formativos para la educación básica son: lenguaje y
comunicación, pensamiento matemático, exploración y comprensión del
mundo natural y social, desarrollo personal para la convivencia.
36.Los estándares curriculares considera los retos de la sociedad actual y la
necesidad de responder a ellos.
37.Los aprendizajes esperados son enunciados que definen lo que se espera
que los alumnos aprendan en términos de saber, saber hacer y saber ser.
38.Los estándares curriculares y los aprendizajes esperados cobran sentido en
la propuesta curricular, ya que al ser la norma de evaluación permite
identificar de manera gradual el aprendizaje de los alumnos y dan cuenta de
los avances y los retos durante el trayecto formativo de la educación básica.
BIBLIOGRAFÍA
Curso Básico de la Formación Continua para maestros en servicio 2011.
Relevancia de la profesión docente en la escuela del nuevo milenio. Tema 3:
acuerdo por la que se establece la articulación de la educación básica. Pág. 53-
76.
Pretendemos dar a conocer, a partir de un texto interpretativo, características que
refieren a las Prácticas Sociales del lenguaje. En este caso se analiza el Acuerdo
592, documento por el cual se articula la educación básica que comprende los
niveles de preescolar, primaria y secundaria, determina un trayecto formativo
organizado en un Plan y los programas de estudio correspondientes. “La
Articulación de la Educación Básica es el inicio de una transformación que generará
una escuela centrada en el logro educativo al atender las necesidades específicas
de aprendizaje de cada uno de sus estudiantes, para que adquieran las
competencias que permitan su desarrollo personal” (SEP., ACUERDO 592,
2011:11).
En dicho documento nos enfocaremos a la parte que corresponde a Lenguaje y
Comunicación, o español. A continuación presentamos algunas ideas que
rescatamos del documento analizado.
En el documento nos presentan el desarrollo de competencias en los niños. Una
competencia es la capacidad de responder a diferentes situaciones, e implica un
saber hacer (habilidades) con saber (conocimiento), así como la valoración de las
consecuencias de ese hacer (valores y actitudes). El contexto académico de
aprendizaje será un espacio en donde todos los integrantes de la comunidad escolar
participen del desarrollo de competencias que permiten la libertad en el aprendizaje
y la participación en los procesos sociales.
Para enfocarnos al área de las prácticas sociales del lenguaje, es necesario
ubicarnos en el espacio de Lenguaje y Comunicación.
Campo de formación: Lenguaje y Comunicación.
El apartado es un espacio que busca el desarrollo de competencias comunicativas
a partir del uso y estudio formal del lenguaje. “Se está en busca del desarrollo de
habilidades para hablar, escuchar e interactuar con los otros; a identificar problemas
y solucionarlos; a comprender, interpretar y producir diversos tipos de textos, a
transformarlos y crear nuevos géneros y formatos; es decir, reflexionar
individualmente o en colectivo acerca de ideas y textos, con lo que conlleva cierta
cuestión.” (SEP., ACUERDO 592, 2011:36)
Las prácticas sociales y culturales del lenguaje son parte indispensable en la vida
cotidiana, el rol que desempeñan es único y no puede ser reemplazado ni sustituido.
Es tarea de la escuela socializar al individuo, ahora, crearles o bien ejercitar
habilidades que permitan la fluidez en la participación con el contexto. El campo de
formación Lenguaje y comunicación favorece el desarrollo de competencias
comunicativas que parten del uso del lenguaje y su estudio formal,
“En la Educación Básica, el estudio del lenguaje inicia en preescolar y continúa en
primaria y secundaria, propiciando oportunidades para que todos los alumnos
avancen, de acuerdo con las particularidades de cada nivel educativo, en el uso del
lenguaje y el desarrollo de competencias comunicativas.” (SEP., ACUERDO 592,
2011:37). Para el estudio del lenguaje, se le denominara un curso denominado
español. Su aprendizaje está centrado centra en las prácticas sociales del lenguaje,
que se definen como pautas o modos de interacción; de producción e interpretación
de prácticas orales y escritas; de comprender diferentes modos de leer, interpretar,
estudiar y compartir textos; de aproximarse a su escritura, y de participar en
intercambios orales.
Los Estándares Curriculares, expresan lo que los alumnos deben saber y ser
capaces de hacer en los cuatro periodos escolares. El estudio del lenguaje con la
asignatura de Español y su aprendizaje se desarrollar competencias comunicativas
y, la habilidad para utilizarla.
Estos estándares, particularmente de español, integran los elementos que permiten
a los estudiantes de Educación Básica usar con eficacia el lenguaje como
herramienta de comunicación y para seguir aprendiendo. Están agrupados en cinco
componentes que reflejan aspectos provenientes de los programas de estudio.
 Procesos de lectura e interpretación de textos.
 Producción de textos escritos.
 Producción de textos orales y participación en eventos comunicativos.
 Conocimiento de las características, de la función y del uso del lenguaje.
 Actitudes hacia el lenguaje
La educación con referente a Lenguaje y Comunicación, también favorece la
incorporación de los niños a la cultura escrita a partir de la producción e
interpretación de textos diversos, como lo retoman los componentes antes
mencionados. Esta interacción fomenta el interés por conocer su contenido y a
encontrarle sentido aun antes de leer de forma convencional y autónoma. La
propuesta pedagógica se sustenta en la comprensión de algunas características y
funciones de las prácticas sociales. Dicha propuesta no deja de lado las
características de los niños, la diversidad de sus ritmos de desarrollo y aprendizaje,
y los factores que influyen en estos procesos; así como los contextos diversos que
están presentes en el quehacer del docente.
En conclusión, la parte de la articulación de la educación básica, establecida en el
Acuerdo 592; se denota un cambio en la generación del saber. Se trabaja ahora por
competencia, ahora, aterrizando al campo de Lenguaje y comunicación, se pretende
generar en los niños las habilidades para poder responder a cualquier situación, es
decir, ser competentes. Las prácticas sociales del lenguaje están establecidas en
dicho acuerdo de forma o con el curso de español. Se reclama el hecho de generar
destrezas lingüísticas que son: hablar, escuchar, leer y escribir. También se habló
de los cinco componentes que nos darán la pauta para el desarrollo de habilidades
en los niños.
ANÁLISIS DE LOS PROPÓSITOS DE LA ENSEÑANZA DEL ESPAÑOL EN LA
EDUCACIÓN BÁSICA EN EL NIVEL PRIMARIA
EDUCACIÓN BÁSICA
Y NIVEL PRIMARIA
PROPÓSITOS
EDUCACIÓN BÁSICA
(PREESCOLAR,
PRIMARIA Y
SECUNDARIA)
• Utilicen eficientemente el lenguaje para organizar su
pensamiento y su discurso; analicen y resuelvan
problemas de la vida cotidiana; accedan y participen en
las distintas expresiones culturales.
• Logren desempeñarse con eficacia en diversas
prácticas sociales del lenguaje y participen de manera
activa en la vida escolar y extraescolar.
• Sean capaces de leer, comprender, emplear,
reflexionar e interesarse en diversos tipos de texto, con
el fin de ampliar sus conocimientos y lograr sus objetivos
personales.
• Reconozcan la importancia del lenguaje para la
construcción del conocimiento y de los valores
culturales, y desarrollen una actitud analítica y
responsable ante los problemas que afectan al mundo.
EDUCACIÓN
PRIMARIA (DE
PRIMERO A SEXTO)
• Participen eficientemente en diversas situaciones de
comunicación oral.
• Lean comprensivamente diversos tipos de texto para
satisfacer sus necesidades de información y
conocimiento.
• Participen en la producción original de diversos tipos
de texto escrito.
• Reflexionen consistentemente sobre las
características, funcionamiento y uso del sistema de
escritura (aspectos gráficos, ortográficos, de puntuación
y morfosintácticos).
• Conozcan y valoren la diversidad lingüística y cultural
de los pueblos de nuestro país.
• Identifiquen, analicen y disfruten textos de diversos
géneros literarios.
ENSAYO
El ensayo se ocupa de sucesos, cosas o personas que tienen interés general; el
relato se agota en un solo tratamiento. Su finalidad consiste en plantear, probar o
discutir una hipótesis, una teoría o una serie de ideas sobre cualquier asunto. Se
concreta a desarrollar un tema desde distintos ángulos y con un punto de vista
personal.
Su propósito fundamental consiste en informar a los lectores acerca de algún
acontecimiento reciente.
ESTRUCTURA DEL ENSAYO
ENSAYO
ENTRADA CONCLUSIÓNDESARROLLOPRESENTACIÓN
Presenta el
tema de
manera
breve.
Explica de qué
trata el tema
y sus
propósitos,
además de
delimitarlo.
Desarrolla el
tema de
manera
amplia y con
fundamentos.
Presenta las
conclusiones
del autor
obtenidas
durante el
desarrollo del
tema.
ENSAYO
En términos generales llamamos ensayo a una composición escrita en prosa, de
extensión variable, en la que damos nuestras ideas y punto de vista particulares
sobre un tema que nos interesa o que nos es asignado.
Contrariamente a lo que sucedía en otras épocas, en la actualidad no hay una forma
específica de escribir ensayos, pues depende del objetivo que se busque, del tema
que se va a desarrollar, la información con que se cuenta, la extensión y profundidad
que se desee, etc. Esta flexibilidad permite al ensayista realizar un escrito, que si
bien procede de una investigación, puede manifestar en estilo muy personal,
expresando no sólo lo que sabe, sino también lo que siente y opina sobre el tema
en cuestión.
En la escuela es una práctica común la redacción de ensayos. De hecho, el ensayo
es el género que empleamos con más frecuencia, y tal vez el que más leemos,
dadas todas las facilidades que nos permite. Cada vez que un profesor te pide
desarrollar un tema, o que realices una investigación y la reportes en un escrito en
prosa, lo más probable es que estés escribiendo un ensayo.
No obstante la aparente simplicidad y falta de rigor con que se maneja actualmente,
para redactar un buen ensayo es preciso cuidar ciertos aspectos, tanto de contenido
como en aspecto formal. Enseguida se presentan algunos puntos de manera muy
general; posteriormente, el comentario más detallado de la estructura del ensayo te
ayudará a manejar mejor este recurso.
Pasos mínimos para escribir un ensayo
1. Selección del tema: Si bien el ensayista tiene la facultad de expresar sus
opiniones sobre el tema en cuestión, nadie puede hablar de lo que no sabe, por lo
que resulta totalmente necesario que el tema elegido sea de tu conocimiento. Si no
es así, entonces deberás realizar una investigación que te permitirá conocerlo
objetivamente, antes de pensar en su redacción.
2. Búsqueda de la información: Una vez determinado el tema, se busca la
información necesaria. Elabora primero un cuestionario y respóndelo 2
considerando tus conocimientos previos, así como la consulta de fuentes
bibliográficas y de otro tipo.
3. Organización: Para organizar debidamente tus ideas, decide qué te interesa decir
y cómo quieres hacerlo. En función de lo anterior: qué y cómo, realiza un plan o
bosquejo que visualice la estructura deseada. No pierdas de vista el objetivo de tu
ensayo, pues de ello depende también la forma como organices tus ideas. No es lo
mismo escribir para tus compañeros que para un periódico, para despertar la
conciencia hacia algún problema social o político, que para hacer ver alguna
curiosidad de la naturaleza.
4. Redacción, según el orden prevista: Escribe respetando el orden que has
determinado; desarrolla tus ideas lo mejor que puedas, y cuando termines revisa
que tus oraciones y párrafos sean congruentes y coherentes. Observa los
elementos de enlace que estás empleando y asegúrate de que cumplan su
cometido. No dejes ideas inconclusas ni sin relación con las demás.
Estructura del ensayo
El ensayo se estructura tradicionalmente en 3 partes: introducción, cuerpo y
conclusión.
Introducción Es parte importante de todo escrito, en la que suele presentarse en
términos generales el tema que se desarrollará y los propósitos del mismo. En la
introducción de un ensayo escolar se pueden dar generalidades, antecedentes,
explicar la naturaleza del tema, especificar las variables que se desarrollarán. A
veces se inicia con un ejemplo o situación específica en que se aplique el tema,
para señalar la importancia de abordarlo. Los ensayos creativos, en cambio, pueden
comenzar con anécdotas, una frase célebre, etc.
Cuerpo Es el desarrollo del ensayo, la explicación de lo que se anunció al principio.
Aquí se exponen las ideas que se tienen sobre el tema, se comenta en forma
personal la información, se proporcionan datos y se amplían los conceptos, con
reflexiones, ejemplos, comentarios, comparaciones, etc. También se pueden
confrontar las ideas de varios autores sobre el tema investigado, estableciendo
puntos de 3 afinidad o discrepancia. Abarca, en términos generales, las dos terceras
partes de la extensión total del ensayo.
Conclusión Ésta no es sólo la opinión personal del ensayista sobre el tema que
investigó. Para concluir, realiza el resumen de los puntos desarrollados a lo largo
del ensayo y sus consecuencias, comenta los resultados y da una opinión final, la
cual puede consistir en una postura específica ante el tema, una interrogante, un
juicio de valor, una exhortación, una propuesta para resolver el problema tratado,
etc. Una manera recomendable de concluir es retomar la introducción, para ver
hasta qué punto se logró lo anunciado en ella.
Pasos para redactar un ensayo
Busca toda la información que necesites para desarrollar el tema que has elegido.
Para ello:
a) Específica objetivos: ¿Qué quiero lograr?, ¿cuál es el propósito de mi ensayo?
b) Pregunta todo lo que puedas acerca del tema: ¿Qué variables voy a considerar?,
¿qué es?, ¿cómo es?, ¿para qué sirve?, ¿dónde se da?, ¿cómo?, ¿por qué?, ¿qué
o quienes intervienen en él?, ¿qué pasará si no existiera?, ¿de qué manera afecta
a mi comunidad?... Todo depende de la naturaleza del tema, de los aspectos que
te interesen y de os objetivos que gayas definido en tu trabajo.
c) Responde por escrito todas las preguntas que formulaste. Utiliza tus
conocimientos previos y la información que has recabado; busca las respuestas en
las fuentes que estén a tu alcance: libros de texto, enciclopedias, resúmenes,
revistas, videos, periódicos, material en línea, personas, etc. A medida que vayas
respondiendo tu conocimiento del tema será mayor y tendrás ideas más claras
sobre el mismo; sabrás qué aspectos son más interesantes, cuáles necesitas
consultar más, cuáles te parecen poco relevantes, etc. En esta tarea las fichas de
trabajo son de gran ayuda para organizar la información.
d) Elige un título que esté de acuerdo con el tema que vas a desarrollar. Además de
que todos los ensayos deben ser titulados, esto te permitirá no apartarte de la idea
principal. 4
e) Redacta tu ensayo. De todo lo que has investigado sobre el tema elegido,
selecciona la información que necesites; escribe tus ideas organizándolas en
párrafos que hablen de un solo aspecto del tema, verificando que los enunciados
resulten coherentes y claros. No olvides la introducción y las conclusiones.
f) Revisa críticamente. Antes de pasar en limpio tu ensayo, léelo (o pide a alguien
que lo lea) con cuidado para revisar sintaxis, vocabulario y ortografía. Si repites
mucho una palabra o construcción, sustitúyela con otra equivalente; cuando sea
necesario, vuelve a redactar. Asegúrate de emplear los nexos y frases de enlace
debidos en cada párrafo, y que la puntuación ayude a seguir el orden de las ideas.
¿Cómo se elabora la rúbrica?
Proceso para elaborar rúbricas:
1. El primer paso es determinar objetivos del aprendizaje.
2. Identificar los elementos o aspectos a valorar.
3. Definir descriptores, escalas de calificación y criterios (Tabla 3).
4. Determinar el peso de cada criterio.
5. Revisar la rúbrica diseñada y reflexionar sobre su impacto educativo.
Ventajas
• Se identifican claramente objetivos docentes, metas y pasos a seguir.4, 5
• Señala los criterios a medir para documentar el desempeño del estudiante.
• Cuantifica los niveles de logro a alcanzar.
• Se brinda retroalimentación luego de identificar áreas de oportunidad y fortalezas.
• Disminuyen la subjetividad de la evaluación.
• Permite autoevaluación y co-evaluación.
Desventajas
• Requieren mucho tiempo para su elaboración.
• Es necesaria la capacitación docente para su diseño y uso.
Destacan las siguientes herramientas por su popularidad, facilidad de uso y calidad
en los productos creados. La rúbrica al hacer una descripción detallada del tipo de
desempeño esperado, permite una retroalimentación precisa, la cual favorece en
los estudiantes una autoevaluación y el monitoreo de sus avances y obstáculos, en
el proceso de aprender.
Además, las herramientas Web para el diseño de rúbricas empoderan al docente,
el estudiante y a la institución, y promueven la cultura de la evaluación auténtica en
la educación superior.
EJEMPLO: RÚBRICA PARA EVALUAR UN ENSAYO
ASPECTO EXCELENTE
(100 puntos)
BUENO
(85 puntos)
REGULAR
(70 puntos)
El tema debe ser de interés y
creado por el ensayista de
manera que impacte.
Organización: debe organizar
debidamente tus ideas,
decide qué te interesa decir y
cómo quieres hacerlo. En
función de lo anterior: qué y
cómo, realiza un plan o
bosquejo que visualice la
estructura deseada. No
pierdas de vista el objetivo de
tu ensayo, pues de ello
depende también la forma
como organices tus ideas.
Redacción, según el orden
prevista: Escribe respetando
el orden que has
determinado; desarrolla tus
ideas lo mejor que puedas, y
cuando termines revisa que
tus oraciones y párrafos sean
congruentes y coherentes.
Observa los elementos de
enlace que estás empleando
y asegúrate de que cumplan
su cometido. No dejes ideas
inconclusas ni sin relación
con las demás.
Conclusión: tu conclusión
deberá ser precisa y concisa,
además de tener relación con
el desarrollo de tu tema.
RÚBRICA PARA EVALUAR UN ENSAYO
Producto: Ensayo de La enseñanza del Español en el nivel básico
CRITERIO 10 9 8 7 6
ESTRUCTUR
A
Considero
todos los
elementos
de la
estructura
indicados
para la
elaboración
del ensayo.
Solo
considero
cuatro
elementos
de los
indicados
para la
elaboració
n del
ensayo.
Solo
considero
tres
elementos
de los
indicados
para la
elaboració
n del
ensayo.
Solo
considero
dos
elementos
de los
indicados
para la
elaboració
n del
ensayo.
Solo
considero
un
elemento
de los
indicados
para la
elaboració
n del
ensayo.
INTRODUCCI
ÓN
Considera la
presentació
n, la
importancia,
propósitos y
una tesis
que
responda a
una
pregunta
inicial.
Considera
la
presentaci
ón, la
importanci
a, los
propósitos,
pero no
considera
una
pregunta
inicial.
Solo
considera
la
presentaci
ón y la
importanci
a.
Solo
considera
la
importanci
a o la
presentaci
ón.
La
introducció
n no es
coherente
con el
tema.
DESARROLL
O
Proporciona
característic
as del tema,
argumentos,
opiniones,
citas, ideas
con
profundidad,
análisis y un
razonamient
o crítico.
Proporcion
a
característi
cas del
tema,
argumento
s,
opiniones,
citas, ideas
con
profundida
d y
análisis.
Proporcion
a
característi
cas del
tema,
argumento
s,
opiniones,
citas, ideas
con
profundida
d.
Proporcion
a
característi
cas del
tema,
argumento
s,
opiniones,
citas e
ideas.
Proporcion
a
característi
cas del
tema e
ideas.
CONCLUSIÓ
N
El alumno
reflexiona
sobre el
tema y da a
conocer sus
El alumno
reflexiona
pero no
especifica
sus
El alumno
no
profundiza
en su
reflexión y
Presenta
puntos de
vista pero
no
puntualiza
No
presenta
conclusión.
aprendizaje
s obtenidos.
aprendizaj
es
obtenidos.
da a
conocer
sus
aprendizaj
es
obtenidos.
la
conclusión
como tal.
REDACCIÓN El ensayo
está escrito
de manera
coherente,
clara,
precisa,
consistencia
y
pertinencia.
El ensayo
está
escrito de
manera
coherente,
clara y
precisa.
El ensayo
está
escrito de
manera
consistent
e y
pertinente.
El ensayo
está
escrito de
manera
clara y
precisa.
El ensayo
está
escrito de
manera
clara.
ORTOGRAFÍA
Y
PUNTUACIÓN
No presenta
ningún error
ortográfico y
de
puntuación.
Presenta 3
errores
Presenta 6
errores.
Presenta 9
errores.
Presenta
más de 9
errores.
CARACTERÍS
TICAS
El ensayo
está escrito
en prosa con
letra Arial
del número
12,
justificado y
original.
El ensayo
está
escrito en
prosa con
letra Arial
del número
12 y es
original.
El ensayo
está
escrito en
prosa
respetando
el número
de fuente.
El ensayo
está
escrito en
prosa.
El ensayo
no
presenta
nada de lo
anterior.
EL ESPAÑOL COMO FUTURO
LA ENSEÑANZA DEL ESPAÑOL EN EL NIVEL BÁSICO
En la Escuela Normal Valle del Mezquital, los profesores se encargan de guiar a
los normalistas para que en un futuro podamos hacer lo mismo de manera correcta
al término de la carrera. Estos aprendizajes nos permitirán poseer conocimientos y
habilidades pues el español es una asignatura muy importante debido a que gracias
a él, podemos hacer que los alumnos a quienes atenderemos en un futuro también
podrán desarrollar estos conocimientos y habilidades para comunicarnos de manera
correcta, pues la comunicación es la base principal para las relaciones sociales.
La enseñanza del español en el nivel básico, es un tema complejo, pues considero
que no se le da la importancia adecuada, pero es importante preguntarse uno
mismo, ¿Las prácticas sociales del lenguaje influyen en la vida cotidiana de cada
quién? Y lo más importante, ¿Será que las llevamos a cabo de manera adecuada
todo el tiempo?
Al paso del tiempo la gente ha aprendido a comunicarse entre ellos de manera
empírica, este término refiere a que el conocimiento se adquiere a través de la
experiencia, pero la realidad es que hoy en día, la escritura, la redacción, la
ortografía, la gramática, y todos estos requisitos, influyen día con día para poder
entablar una comunicación exitosa.
Dentro de los propósitos de la enseñanza del español en la educación básica,
repercute en las prácticas sociales del lenguaje, que es exactamente lo mismo, y
se busca una serie de experiencias individuales y colectivas que involucren
diferentes modos de leer, interpretar y analizar los textos; de aproximarse a su
escritura y de integrarse en los intercambios orales, dichos propósitos los demanda
las competencias establecidas en todos los documentos referentes a la educación
que se imparte hoy en día.
Este documento contiene información acerca de la enseñanza del español en el
nivel básico basado en el acuerdo 592, el programa de estudio 2011 para primero
de primaria y el plan de estudio 2011, en el cual are un análisis de dichos
documentos, así como mostraré sus pautas o modos de interacción para su
publicación.
La enseñanza del español en la primaria
Para poder desarrollar este tema, es necesario que tengamos la definición de
lenguaje, el cual es una herramienta de comunicación para aprender, integrarse a
la cultura e interactuar en sociedad. Su uso permite obtener y dar información
diversa, establecer y mantener relaciones interpersonales, expresar sensaciones,
emociones, sentimientos y deseos; manifestar, intercambiar, confrontar, defender y
proponer ideas y opiniones y valorar las de otros. El lenguaje se manifiesta en una
variedad de formas que dependen de las finalidades de comunicación, los
interlocutores, el tipo de texto y el medio en que se concretan. Por ejemplo, la
escritura de una carta, además de la elaboración de frases y oraciones, involucra la
selección de expresiones acordes con los propósitos del autor, las circunstancias
del destinatario y el estilo propio del texto, es por ello que recalco la importancia que
el español tiene en nuestra vida cotidiana.
Dentro de las propuestas curriculares impulsadas a partir de 1993 han tenido como
prioridad que los alumnos participen en situaciones comunicativas (oralidad, lectura
y escritura) conforme se valla llevando a cabo la educación. Esto trae como
consecuencia, el acercamiento de los alumnos al conocimiento y el uso eficiente de
diversos tipos textuales adquiere relevancia; por lo que a partir de dicha reforma
curricular, y hasta la fecha, se da un importante avance en la concepción del
aprendizaje y la enseñanza de la lengua. A continuación se mostraran unas
propuestas curriculares que prevalecen desde 1993, los cuales son:
• Los alumnos son sujetos inteligentes susceptibles de adquirir, bajo procesos
constructivos, el conocimiento y los usos de las diferentes manifestaciones sociales
del lenguaje.
• La lengua, oral y escrita, es un objeto de construcción y conocimiento
eminentemente social, por lo que las situaciones de aprendizaje y uso más
significativas se dan en contextos de interacción social.
• El lenguaje en la escuela tiene dos funciones: es un objeto de estudio y un
instrumento fundamental para el desarrollo del aprendizaje y la adquisición de
conocimientos en diversas áreas. Dentro de • El centro de atención del proceso
educativo es el aprendizaje del alumno.
• Se toma como unidad privilegiada para el análisis, adquisición y uso de la lengua
(oral y escrita) al texto, lo que permite participar en los contextos de uso y función
de la lengua y analizar sus unidades menores (fonema, letra, palabra y oración);
situación que facilita no sólo trabajar los contenidos relativos a la alfabetización
inicial –enseñanza de la lectura y la escritura–, sino también el análisis y la
descripción del lenguaje (aspectos gramaticales y semánticos).
En el acuerdo 592 se establece que en la educación primaria se continúa con el
estudio del lenguaje con la asignatura de Español y su aprendizaje se centra en las
prácticas sociales del lenguaje, que se definen como pautas o modos de interacción;
de producción e interpretación de prácticas orales y escritas; de comprender
diferentes modos de leer, interpretar, estudiar y compartir textos; de aproximarse a
su escritura, y de participar en intercambios orales, esto quiere decir que se tiene
que considerar los 3 saberes que es el saber, saber hacer y saber ser, leer es
comprender y esto es lo que debemos inculcar a los alumnos para que ellos lo sepan
hacer, además de que los profesores deben guiar de manera correcta para que los
niños mismo desarrollen esas competencias.
Hablar de competencias, se requiere revisar las que se estipulan el programa de
estudio, que en este caso mencionaremos al de primer grado de primaria el cual
dice que las competencias comunicativas, son concebidas como la capacidad de
una persona para comunicarse eficientemente, lo que incluye tanto el conocimiento
del lenguaje como la habilidad para emplearlo. Es entonces donde aremos un
énfasis en las competencias específicas.
Competencias comunicativas
Emplear el lenguaje para comunicarse y como instrumento para aprender. Se
busca que los alumnos empleen el lenguaje para interpretar, comprender y
transformar el mundo, obteniendo nuevos conocimientos que les permitirán seguir
aprendiendo durante toda la vida, así como para que logren una comunicación
eficaz y afectiva en diferentes contextos y situaciones, lo que les permitirá
expresar con claridad sus sentimientos, ideas y opiniones de manera informada y
apoyándose en argumentos, y sean capaces de discutir con otros respetando sus
puntos de vista.
Identificar las propiedades del lenguaje en diversas situaciones comunicativas.
Comprende el conocimiento de las características y significado de los textos,
atendiendo su tipo, contexto en el que se emplean y destinatario al que se dirigen.
Se refiere también al empleo de las diferentes modalidades de lectura, en función
del propósito del texto, las características del mismo y particularidades del lector,
para lograr una construcción de significado, así como a la producción de textos
escritos que consideren el contexto, el destinatario y los propósitos que busca,
empleando estrategias de producción diversas.
Analizar la información y emplear el lenguaje para la toma de decisiones. Se
pretende que los alumnos desarrollen su capacidad de análisis y juicio crítico de
la información, proveniente de diferentes fuentes, para tomar decisiones de
manera informada, razonada y referida a los intereses colectivos y las normas, en
distintos contextos, sustentada en diferentes fuentes de información, escritas y
orales.
Valorar la diversidad lingüística y cultural de México. Se pretende que los alumnos
reconozcan y valoren la riqueza lingüística e intercultural de México y sus
variedades, así como de otras lenguas, como formas de identidad. Asimismo, se
busca que empleen el lenguaje oral y escrito para interpretar y explicar diversos
procesos sociales, económicos, culturales y políticos como parte de la cultura
democrática y del ejercicio ciudadano.
Estas competencias comunicativas son muy importantes, pues en ellos nos vamos
a guiar para poder llevar a cabo nuestra labor. Además de esto, también nos
tendremos que basar en los estándares curriculares, los cuales establecen que
integra los elementos que permiten a los estudiantes de Educación Básica usar con
eficacia el lenguaje como herramienta de comunicación para seguir aprendiendo.
Se agrupan en cinco componentes, cada uno refiere y refleja aspectos centrales de
los programas de estudio:
1. Procesos de lectura e interpretación de textos.
2. Producción de textos escritos.
3. Producción de textos orales y participación en eventos comunicativos.
4. Conocimiento de las características, función y uso del lenguaje.
5. Actitudes hacia el lenguaje.
En la primaria, el Español busca acrecentar y consolidar las habilidades de los
alumnos en estas prácticas sociales del lenguaje; formarlos como sujetos sociales
autónomos, conscientes de la pluralidad y complejidad de los modos de interactuar
por medio del lenguaje y que, en primer lugar, desarrollen competencias
comunicativas y, posteriormente, el conocimiento de la lengua; es decir, la habilidad
para utilizarla. En los grados superiores de la Educación Básica, la literatura es un
ámbito para la comprensión y el razonamiento sobre el mundo, ya que permite el
reconocimiento de los diferentes modos de pensamiento y expresión, y de los
diversos géneros. Además, afirma la práctica de la lectura y busca su logro en un
alto nivel, mediante los estándares nacionales de habilidad lectora propuestos en el
currículo.
Finalmente logré concluir que la enseñanza del español si es un tema complejo
como lo había establecido al principio pues hablar del español, no es solo el leer,
escribir, hablar, o todos esos términos, sino que también al leer hay que
comprender, al escribir, hay que saber redactar y hasta para hablar hay que saber
hacerlo.
Es cierto que por naturaleza y por la experiencia lo hacemos, pero las prácticas
sociales del lenguaje nos permiten hacerlo de manera correcta, para que estos
conocimientos y habilidades las llevemos a cabo durante el transcurso de nuestra
vida, es por esto que el acuerdo 592, además de los planes y programas, establecen
que la educación debe ser por competencias, pues las competencias son para
nuestra vida.
Cuando se dice que una persona es competente en el español, no significa que
poseer los conocimientos lo hacen de este un buen competidor, sino que hay que
saber hacerlo como ya lo recalqué en el presente documento.
El acuerdo 592 dice que las competencias para el aprendizaje permanente sirven
para su desarrollo en el cual se requiere: habilidad lectora, integrarse a la cultura
escrita, comunicarse en más de una lengua, habilidades digitales y aprender a
aprender.
Este documento me ha ayudado a darme cuenta la importancia de las prácticas
sociales del lenguaje, y es muy necesario que como futura docente, lo tome mucho
en cuenta, pues en la práctica tendré que guiar al alumno para que el mismo logre
ser competente, no solo en esta asignatura, sino en todas las demás, debido a que
el español se relaciona con todas las asignaturas y esta es una muy importante que
necesita ser reconocida.
Después de haber reflexionado sobre el tema, me percaté que al poder desarrollar
de manera exitosa esta asignatura, se puede lograr dominar todas las demás, solo
es cuestión de seguir paso a paso y de manera eficiente todos los requisitos que
solicita el curso, pero no solo el aprendizaje se queda en el aula, sino que también
repercutirá toda la vida.
REFERENCIAS BIBLIOGRÁFICAS
Acuerdo 592. Página 30 y página 39.
Programas de estudio 2011. Guía para el maestro. Educación básica. Primaria.
Primer grado. Páginas de la 13 a la 67.
Plan de estudio 2011. Educación básica. Página 46.
Primera jornada de observación del segundo semestre.
Qué prácticas
sociales del
lenguaje realizan los
alumnos.
Durante la jornada de clases, los alumnos se comunican
entre ellos, así como también con su maestra, los demás
docentes, el director, los vecinos y su familia. También leen
las envolturas de dulces o productos que consumen,
letreros, libros o actividades que la profesora les deja,
escriben, escuchan las indicaciones e interactúan con
todos los que los rodean.
Que tipos de textos
discursivos utilizan
en el aula.
Problemas, de comprensión lectora, ejercitación (cuentos,
fábulas, etc.) y actividades.
Como trabajan las
prácticas sociales
del lenguaje en el
aula.
Los alumnos y docentes de forma inconsciente lo realizan
en todo tiempo cuando hablan, escuchan, leen,
interactúan, etc.
Que actividades de
lectura se realizan.
Al comienzo de la jornada de clases, la profesora realiza
una pequeña lectura de aproximadamente 10 minutos con
el fin de que el alumno se imagine el cuento y lo comprenda
para después poder realizar alguna actividad.
Quien lee.
Qué tipos de textos
se leen.
Qué actividades
realizan antes y
después de leer.
Los alumnos y docentes durante la clase leen. Leen
cuentos, problemas, lecturas de comprensión e
indicaciones para cada actividad. Antes de leer la profesora
da las indicaciones para que los alumnos comprendan y
después de leer la docente cuestiona acerca de la lectura
con el fin de saber si el alumno comprendió y si no es así,
volver a leer.
Quien escribe.
Qué tipos de textos
se escriben.
Qué actividades
realizan antes y
después de escribir.
Los alumnos y docentes escriben durante la jornada de
clases. La profesora escribe datos importantes,
indicaciones o actividades en el pizarrón pero también
escribe notas en sus libros o libretas, en cambio el alumno
escribe sus actividades o notas. Antes de escribir el alumno
debió haber comprendido la lectura y después de escribir
el alumno deberá revisar su propia escritura.
Se realizan
actividades para el
desarrollo de
expresión oral.
En clases el alumno debe participar al responder alguna
pregunta que la profesora realice además de dar
resultados, propuestas o puntos de vista.
Qué actividades
fortalece la
escucha.
Preguntas.
GUÍA DE OBSERVACIÓN SEGUNDA VISITA.
¿Cómo organizan las actividades de español?
La profesora se guía por el inicio, desarrollo y cierre.
¿Qué elementos considera en la planeación?
Ella considera los aprendizajes esperados, secuencia didáctica, evaluación y materiales.
¿Qué actividades permanentes trabaja con los niños?
Lectura y escritura.
¿Cómo evalúa las actividades de español?
Mediante la participación, pues solo ahí logra darse cuenta qué tanto sabe.
Actividades de lectura
Lo observado
¿Quién lee? Profesora y alumnos.
¿Qué tipos de
textos que leen?
Interpretativos, expositivos y argumentativos.
¿Qué actividades
se hacen antes y
después de leer?
Antes de leer, la profesora da a entender de qué va a tratar el
texto.
Después de leer, comenta junto con los alumnos la lectura.
Los niños hacen
predicciones
Al leer el título, los alumnos predicen sobre que va a tratar el
tema.
Los niños hacen
inferencias
Si, cuando comparan sus predicciones con lo leído.
Los niños hacen
anticipaciones en la
lectura.
Si, cuando lee cuentos, los niños ya se imaginan lo que va a suceder
después.
Expresión oral
Se realizan
actividades para el
desarrollo de
expresión oral.
Si, como los participantes, explicaciones, argumentos, exposiciones y
lectura en voz alta.
¿Qué actividades
fortalecen la
escucha?
Interpretación de lecturas en voz alta.
¿Qué actividades
fortalecen el habla?
Lectura en voz alta.
Interpretación de textos.
Realizan
muestreos.
Si, cuando la profesora muestra imágenes o ejemplifica acerca
de un cuento o de alguna lectura que se está realizando.
Realizan
correcciones o auto
confirmaciones en
la lectura.
Si, solo cuando se realizan en grupo.
Construyen el
significado del
texto.
Si, grupalmente lo hacen e identifican el tipo de texto.
Producción de textos
Lo observado
Como se organizan
las actividades de
escritura (valorar
las propiedades del
texto).
La profesora escribe en el pizarrón y los niños solo copian.
Que actividades
sugiere el maestro
para que el alumno
pueda redactar
Identificar las palabras.
Elaboran
borradores (quien
los corrige quien
los revisa).
No se elaboraron borradores.
Como se publica lo
que se escribe,
quien lo lee
Lo revisa la profesora.
¿Qué discursos
orales se practican?
Lectura, exposición.
¿Qué tiempos se
designan a las
actividades orales?
Más o menos 2 horas pero no se respeta.
¿En qué
asignaturas se
fortalecen más la
expresión oral?
Español y desafíos matemáticos.
Proyecto
Nombre
Práctica social del
lenguaje que se
fortalece.
Producto final del
proyecto.
Que actividades se
organizan para la
producción del
texto.
TERCER
BLOQUE
PROPÓSITO
Se tiene como propósito que en esta unidad, se logre trabajar con actividades en
donde nosotros como futuros docentes, podamos identificar la finalidad de los
planes y programas de la educación básica, para que de esta manera, podamos
realizar un buen trabajo en la práctica profesional.
En el proceso de esta unidad, se analizará la estructura de los planes y programas
para saber lo que estos implican, así como su articulación y los propósitos de cada
componente.
Todo este proceso se necesitará para que al culminar el semestre, podamos y
tengamos los recursos necesarios para elaborar una planeación de la asignatura de
Español.
PLAN DE ESTUDIOS
1993 2000 2009 2011
PROPÓSITOS Propiciar el desarrollo de las
capacidades de
comunicación de los niños
en los distintos usos de la
lengua hablada y escrita.
-Logren de manera eficaz el
aprendizaje inicial de la
lectura y escritura.
-Desarrollen su capacidad
para expresarse oralmente
con claridad, coherencia y
sencillez.
-Aprendan a aplicar
estrategias adecuadas para
la redacción de textos de
diversa naturaleza y que
persiguen distintos
propósitos.
-Aprender a reconocer las
diferencias entre diversos
tipos de textos y a construir
estrategias apropiadas para
su lectura.
-Adquieran el hábito de la
lectura y se formen como
lectores que reflexionen
sobre el significado de lo
que leen y puedan valorarlo
y criticarlo, que disfruten de
la lectura y formen sus
propios criterios de
Propiciar el desarrollo de
la competencia
comunicativa de los niños,
es decir, que aprendan a
utilizar el lenguaje
hablado y escrito para
comunicarse de manera
efectiva en distintas
situaciones académicas y
sociales; lo que constituye
una nueva manera de
concebir la alfabetización.
Para alcanzar esta
finalidad es necesario que
los niños:
-Desarrollen confianza,
seguridad y actitudes
favorables para la
comunicación oral y
escrita.
Desarrollen conocimientos
y estrategias para la
producción oral y escrita
de textos con intenciones
y propósitos diferentes, en
Involucrar a los alumnos en
prácticas del lenguaje, se
pretende que avancen en
sus posibilidades para leer,
escribir y comunicarse de
manera oral. Se trata de
hacer que los niños cobren
conciencia de sus
conocimientos, conozcan
aspectos de la lengua sobre
los que no habían
reflexionado, y desarrollen
con mayor confianza y
versatilidad el uso del
lenguaje. Conocer más de
gramática, incrementar su
vocabulario, conocer las
convenciones de la escritura
(la ortografía, puntuación,
entre otros aspectos) tiene
como único propósito
mejorar las capacidades de
los niños al leer, escribir,
hablar y escuchar. Esto
implica una serie de
actividades que involucran
la investigación, solucionar
los problemas que la misma
escritura y lectura plantean y
tomar decisiones a través de
la reflexión. Los propósitos
La apropiación de las
prácticas sociales del
lenguaje requiere de una
serie de experiencias
individuales y colectivas
que involucren diferentes
modos de leer, interpretar
y analizar los textos; de
aproximarse a su
escritura y de integrarse
en los intercambios
orales.
• Utilicen eficientemente
el lenguaje para organizar
su pensamiento y su
discurso; analicen y
resuelvan problemas de
la vida cotidiana; accedan
y participen en las
distintas expresiones
culturales.
• Logren desempeñarse
con eficacia en diversas
prácticas sociales del
lenguaje y participen de
manera activa en la vida
escolar y extraescolar.
• Sean capaces de leer,
comprender, emplear,
reflexionar e interesarse
en diversos tipos de texto,
preferencia y de gusto
estético.
-Desarrollen las habilidades
para la revisión y corrección
de sus propio textos.
-Conozcan las reglas y
normas del uso de la
lengua, comprendan su
sentido y las apliquen como
un recurso para lograr
claridad y eficacia en la
comunicación.
-Sepan buscar información,
valorarla, procesarla y
emplearla dentro y fuera de
la escuela, como
instrumento de aprendizaje
autónomo.
distintas situaciones
comunicativas.
-Reconozcan, valoren y
respeten variantes
sociales y regionales de
habla distintas de la
propia.
-Desarrollen
conocimientos y
estrategias para
comprender distintos
tipos de textos escritos.
-Se formen como lectores
que valoren críticamente
lo que leen, disfruten la
lectura y formen sus
propios criterios de
preferencia y degusto
estético.
-Desarrollen
conocimientos y
habilidades para buscar,
seleccionar, procesar y
emplear información,
dentro y fuera de la
escuela, como
instrumento de
aprendizaje autónomo.
de reflexión y práctica no
deben ser interpretados
como la enseñanza
tradicional de las letras, la
gramática o el vocabulario,
en donde se priorizaba la
enseñanza directa del
sonido de letras o sílabas, la
memorización de reglas, de
nombres y de definiciones,
muchas veces sin sentido.
Más bien, se trata de hacer
que los niños empiecen a
poder identificar y emplear,
a lo largo de la primaria, la
manera en que el lenguaje
se organiza, las diferentes
maneras en las que el
lenguaje impacta a los
lectores o escuchas, e
incrementar, de esta
manera, el rango de
opciones y recursos cuando
escriben y hablan. Se trata,
también, de que a lo largo de
la primaria, los niños puedan
leer y escribir textos cada
vez más complejos y
puedan tener
progresivamente más
control sobre su propia
lectura y escritura.
con el fin de ampliar sus
conocimientos y lograr
sus objetivos personales.
• Reconozcan la
importancia del lenguaje
para la construcción del
conocimiento y de los
valores culturales, y
desarrollen una actitud
analítica y responsable
ante los problemas que
afectan al mundo.
Practiquen la lectura y la
escritura para satisfacer
necesidades de
recreación, solucionar
problemas y conocerse a
sí mismos y la realidad.
-Logren comprender el
funcionamiento y las
características básicas de
nuestro sistema de
escritura, de manera
eficaz.
-Desarrollen estrategias
para comprender y
ampliar su lenguaje al
hablar, escuchar, leer y
escribir.
ENFOQUE La realización de estos
objetivos exige la aplicación
de un enfoque congruente,
que difiere del utilizado
durante las décadas
pasadas y cuyos principales
rasgos son los siguientes:
1º La integración estrecha
entre contenidos y
actividades. Si se tiene
como objetivo el desarrollo
de las capacidades
lingüísticas, los temas de
contenido no pueden ser
Desarrollen conocimientos
y estrategias para
comprender distintos
tipos de textos escritos.
-Se formen como lectores
que valoren críticamente
lo que leen, disfruten la
lectura y formen sus
propios criterios de
preferencia y degusto
estético.
Hacer del lenguaje el
contenido de una asignatura
preservando las funciones
que tiene en la vida social es
siempre un desafío. Dentro
del programa para primaria
el reto consiste en
reconocer y aprovechar los
aprendizajes que los niños
han realizado alrededor del
lenguaje (tanto oral como
escrito) y llevarlos a
incrementar sus
posibilidades
Las propuestas
curriculares impulsadas a
partir de 1993 han tenido
como prioridad que los
alumnos participen en
situaciones
comunicativas (oralidad,
lectura y escritura), con
propósitos específicos e
interlocutores concretos.
Consecuentemente, el
acercamiento de los
alumnos al conocimiento
y el uso eficiente de
enseñados por sí mismos,
sino a través de una
variedad de prácticas
individuales y de grupo que
permiten el ejercicio de una
competencia y la reflexión
sobre ella. En el caso de
temas gramaticales u
ortográficos, la propuesta
de los programas consiste
en integrarlos a la práctica
de la lectura y la escritura,
no sólo como convenciones
del
lenguaje correcto, sino
como recursos sin los
cuales no se puede lograr
una comunicación precisa y
eficaz. 2º Dejar una
amplia libertad a los
maestros en la selección
de técnicas y métodos
para la enseñanza inicial
de la lectura y la escritura.
Los maestros utilizan
técnicas muy diversas para
enseñar a leer y escribir,
que corresponden a
diferentes orientaciones
teóricas y a prácticas
arraigadas en la tradición de
la escuela mexicana. Con
mucha frecuencia, los
maestros usan
-Desarrollen
conocimientos y
habilidades para buscar,
seleccionar, procesar y
emplear información,
dentro y fuera de la
escuela, como
instrumento de
aprendizaje autónomo.
-Practiquen la lectura y la
escritura para satisfacer
necesidades de
recreación, solucionar
problemas y conocerse a
sí mismos y la realidad.
-Logren comprender el
funcionamiento y las
características básicas de
nuestro sistema de
escritura, de manera
eficaz.
-Desarrollen estrategias
para comprender y
ampliar su lenguaje al
hablar, escuchar, leer y
escribir.
-Adquieran nociones de
gramática para que
puedan reflexionar y
comunicativas. Esto implica,
entre otras cosas, introducir
a los niños a la cultura
escrita. La enseñanza del
español en la escuela no
puede dejar de lado la
complejidad funcional del
lenguaje ni las condiciones
de su adquisición, ya que es
la es la necesidad de
comprender e integrarse al
entorno social lo que lleva a
ensanchar los horizontes
lingüísticos y comunicativos
de los individuos. La
estructuración del programa
de Español a partir del uso
de las prácticas sociales del
lenguaje constituye un
avance en esta dirección,
pues permite reunir y
secuenciar contenidos de
diferente naturaleza en
actividades socialmente
relevantes para los
alumnos. Las prácticas
sociales del lenguaje que
integran el programa han
sido seleccionadas en
función de metas
encaminadas a incrementar
el uso del lenguaje para
mediar las relaciones
sociales, incorporar la
diversos tipos textuales
adquiere relevancia; por
lo que a partir de dicha
reforma curricular, y
hasta la fecha, se da un
importante avance en la
concepción del
aprendizaje y la
enseñanza de la lengua.
Algunas de las
concepciones en las
propuestas curriculares
en Español, iniciadas en
1993, y que prevalecen
en la propuesta actual
son:
• Los alumnos son sujetos
inteligentes susceptibles
de adquirir, bajo procesos
constructivos, el
conocimiento y los usos
de las diferentes
manifestaciones sociales
del lenguaje.
• La lengua, oral y escrita,
es un objeto de
construcción y
conocimiento
eminentemente social,
por lo que las situaciones
de aprendizaje y uso más
significativas se dan en
contextos de interacción
social.
combinaciones eclécticas
de distintos métodos, que
han adaptado a sus
necesidades y preferencias.
La experiencia de las
décadas pasadas muestra
que es conveniente respetar
la diversidad de las
prácticas reales de
enseñanza, sin desconocer
que existen nuevas
propuestas teóricas y de
método con una sólida base
de investigación y
consistencia en su
desarrollo pedagógico.
La orientación establecida
en los programas de los
primeros dos grados
consiste en que, cualquiera
que sea el método que el
maestro emplee para la
enseñanza inicial de la
lecto-escritura, ésta no se
reduzca al establecimiento
de relaciones entre signos y
sonidos, sino que se insista
desde el principio en la
comprensión del significado
de los textos. Este es un
elemento insustituible para
lograr la alfabetización en el
aula, en donde deben existir
múltiples estímulos para la
hablar sobre la forma y el
uso del lenguaje oral y
escrito, como un recurso
para mejorar su
comunicación .Para
alcanzar los propósitos
enunciados, la enseñanza
del español se llevará a
cabo bajo un enfoque
comunicativo y funcional
centrado en la
comprensión y
transmisión de
significados por medio de
la lectura, la escritura y la
expresión oral, y basado
en la reflexión sobre la
lengua. Los principales
rasgos de este nuevo
enfoque son los
siguientes:
1. Reconocimiento de los
ritmos y estilos de
aprendizaje de los niños
en relación con la lengua
oral y escrita
A su ingreso a la primaria,
los niños han desarrollado
ciertos conocimientos
lengua escrita en la vida
cotidiana, descubrir las
convenciones propias de la
lengua escrita y enriquecer
la manera de aprender en la
escuela.
• El lenguaje en la
escuela tiene dos
funciones: es un objeto
de estudio y un
instrumento fundamental
para el desarrollo del
aprendizaje y la
adquisición de
conocimientos en
diversas áreas.
• El centro de atención del
proceso educativo es el
aprendizaje del alumno.
• Se toma como unidad
privilegiada para el
análisis, adquisición y uso
de la lengua (oral y
escrita) al texto, lo que
permite participar en los
contextos de uso y
función de la lengua y
analizar sus unidades
menores (fonema, letra,
palabra y oración);
situación que facilita no
sólo trabajar los
contenidos relativos a la
alfabetización inicial –
enseñanza de la lectura y
la escritura–, sino
también el análisis y la
descripción del lenguaje
(aspectos gramaticales y
semánticos).
adquisición de la capacidad
real para leer y escribir.
3º Reconocer las
experiencias previas de
los niños en relación con
la lengua oral y escrita.
Los niños ingresan a la
escuela con el dominio de la
lengua oral y con nociones
propias acerca del sistema
de escritura. Sin embargo,
el nivel y la naturaleza de
estos antecedentes son
muy distintos entre un
alumno y otro y
generalmente están en
relación con los estímulos
ofrecidos por el medio
familiar y con la experiencia
de la enseñanza preescolar.
La situación mencionada
influye en los diferentes
tiempos y ritmos con los que
los niños aprenden a leer y
escribir. El programa
propone que este
aprendizaje se realice en el
curso del primer grado, lo
cual es factible para la
mayoría de los alumnos. Sin
embargo, son frecuentes las
ocasiones en que, por
distintas circunstancias,
este objetivo no se cumple.
sobre la lengua que les
permiten expresarse y
comprender lo que otros
dicen, dentro de ciertos
límites correspondientes a
su medio de interacción
social y a las
características propias de
su aprendizaje. Estas
características serán la
base para propiciar el
desarrollo lingüístico y
comunicativo de los
alumnos durante toda la
primaria. Así, los
programas de los distintos
grados tienen grandes
similitudes que responden
a la conveniencia de
propiciar el tratamiento
de la lengua en forma
integral y significativa,
evitando su
fragmentación. Además
de las diferencias entre los
grados, indicadas en los
programas, existen otras
que se ubican en la forma
de trabajo de los
En la presente propuesta
curricular estos principios
y aspectos relativos a la
concepción de la lengua,
su aprendizaje, su
enseñanza y uso siguen
vigentes; no obstante,
presentan una innovación
en cuanto a la manera en
que se organiza y trata la
asignatura, debido a que
se utilizan como vehículo
las prácticas sociales del
lenguaje. Éstas permiten
que los temas,
conocimientos y
habilidades se incorporen
a contextos significativos
para los alumnos, lo que
facilita recuperar los usos
sociales del lenguaje en
la escuela. La
implementación en el
aula de estas prácticas
sociales del lenguaje
toma forma por medio de
los proyectos didácticos,
los cuales son
fortalecidos a través de
las actividades
permanentes que diseña
el docente durante el ciclo
escolar.
En estos casos es
conveniente y totalmente
aceptable que el maestro
extienda hasta el segundo
grado el periodo de
aprendizaje inicial.
4º Propiciar el desarrollo
de las competencias en el
uso de la lengua en todas
las actividades escolares.
En el plan de estudios se
destina un amplio espacio a
la enseñanza sistemática
del español, pero esto no
implica que deba
circunscribirse a los límites
de la asignatura. El
trabajo en cada asignatura y
en todas las situaciones
escolares, formales e
informales, ofrece la
oportunidad natural y
frecuente de enriquecer la
expresión oral y de mejorar
las prácticas de la lectura y
la escritura. Esta relación
entre el aprendizaje del
lenguaje y el resto de las
actividades escolares
reduce el riesgo de crear
situaciones artificiosas para
la enseñanza de la lengua y
constituye un valioso apoyo
para el trabajo en las
contenidos. Estas se
concretan en los
materiales diseñados para
los alumnos y los
maestros.
Tradicionalmente se ha
considerado que durante
el primer grado los niños
deben apropiarse de las
características básicas del
sistema de escritura: valor
sonoro convencional de
las letras, direccionalidad
y segmentación. Sin
embargo, se había
5-perdido de vista que
antes de ingresar a la
primaria los niños han
tenido diferentes
oportunidades de
interactuar con la lengua
escrita en su medio
familiar o en el nivel
preescolar, y que esto
influye en el tiempo y el
ritmo en que logran
apropiarse del sistema de
escritura, en tanto sus
conocimientos al respecto
diversas materias del plan
de estudios.
5º Utilizar con la mayor
frecuencia las actividades
de grupo. La adquisición y
el ejercicio de la capacidad
de expresión oral y de la
lectura y la escritura se
dificultan cuando la
actividad es solamente
individual. El intercambio de
ideas entre los alumnos, la
confrontación de puntos de
vista sobre la manera de
hacer las cosas y la
elaboración, revisión y
corrección de textos en
grupo son formas naturales
de practicar un enfoque
comunicativo.
son muy variados. Aunque
la mayoría consigue
escribir durante el primer
grado, algunos no lo
logran. Ello, en el presente
programa se consideran
los dos primeros grados
como un ciclo en el que
los niños tendrán la
oportunidad de apropiarse
de este aprendizaje. La
consolidación y el dominio
de las características del
sistema de escritura se
propician a partir del
tercer grado,
considerando también las
diferencias de estilo y
tiempo de aprendizaje de
los niños.
2. Desarrollo de
estrategias didácticas
significativas
Este programa se
fundamenta en nuevas
propuestas teóricas y
experiencias didácticas
que propician una
alfabetización funcional.
La orientación de los
programas establece que
la enseñanza de la lectura
y de la escritura no se
reduce a relacionar
sonidos del lenguaje y
signos gráficos, y que la
enseñanza de la expresión
oral no se limita a la
corrección en la
pronunciación sino que
insiste desde el principio
en la necesidad de
comprender el significado
y los usos sociales de los
textos. De ahí que el
aprendizaje de las
características de la
expresión oral, del sistema
de escritura y del lenguaje
escrito deba realizarse
mediante el trabajo con
textos reales, completos,
con significados
comprensibles para los
alumnos, y no sobre letras
o sílabas aisladas y
palabras fuera de
contexto.
3. Diversidad de textos
Las posibilidades de
participación y desarrollo
personal en el mundo
actual están claramente
relacionadas con la
comprensión y el uso del
lenguaje oral y escrito
para satisfacer exigencias
sociales y personales de
comunicación.
ORGANIZACI
ÓN DE
CONTENIDO
S
Lengua hablada.
Tradicionalmente se ha
dedicado insuficiente
atención al desarrollo de las
capacidades de expresión
oral en la escuela primaria.
Esta omisión es muy grave,
pues las habilidades
requeridas para comunicar
verbalmente lo que se
piensa, con claridad,
coherencia y sencillez son
un instrumento insustituible
en la vida familiar y en las
relaciones personales, en el
trabajo, en la participación
social y política y en las
actividades educativas.
En los primeros grados, las
actividades se apoyan en el
En la presentación de los
programas para la
enseñanza del español en
los seis grados, los
contenidos y actividades
se organizan en función de
cuatro componentes:
-Expresión oral
-Lectura
-Escritura
-Reflexión sobre la lengua.
Estos componentes son un
recurso de organización
didáctica y no una división
delos contenidos, ya que
el estudio del lenguaje se
propone de manera
Las prácticas sociales del
lenguaje se han agrupado
en tres grandes ámbitos: de
estudio, de la literatura y, de
la participación en la vida
comunitaria y familiar.
Con este tipo de
organización se pretende
contextualizar los
aprendizajes escolares en
situaciones ligadas con la
comunicación que se da en
la vida social. En cada uno
de los ámbitos la relación
entre los individuos y los
textos adquiere un matiz
diferente. Ámbito: estudio.
Las prácticas sociales de
este ámbito están
encaminadas a introducir a
Las prácticas sociales del
lenguaje se han agrupado
en tres ámbitos: Estudio,
Literatura y Participación
social. Esta organización
surge de las finalidades
que las prácticas tienen
en la vida social; si bien
no suelen estar
estrictamente
delimitadas, para fines
didácticos se han
distribuido de la manera
señalada. En cada uno de
los ámbitos la relación
entre los individuos y los
textos adquiere un matiz
particular. Ámbito de
Estudio. Las prácticas
sociales del lenguaje
lenguaje espontáneo y en
los intereses y vivencias de
los niños. Mediante
prácticas sencillas de
diálogo, narración y
descripción, se trata de
reforzar su seguridad y
fluidez, así como de mejorar
su dicción. A partir del
tercer grado se van
introduciendo actividades
más elaboradas: la
exposición, la
argumentación y el debate.
Estas actividades implican
aprender a organizar y
relacionar ideas, a
fundamentar opiniones y a
seleccionar y ampliar el
vocabulario. A través de
estas prácticas los alumnos
se habituarán a las formas
de expresión adecuadas en
diferentes contextos y
aprenderán a participar en
formas de intercambio
sujetas a reglas, como el
debate o la asamblea.
Lengua escrita. Como ya
se indicó, es necesario que
desde el proceso de
adquisición de la lectura y la
escritura, los niños perciban
la función comunicativa de
integral, en el uso natural
del mismo. En el trabajo,
el maestro puede integrar
contenidos y actividades
de los cuatro
componentes que tengan
un nivel análogo de
dificultad y se puedan
relacionar de manera
lógica. En los nuevos libros
para el maestro se
incluyen sugerencias para
la organización y
desarrollo de los
contenidos. Dentro de
cada componente los
contenidos se han
agrupado en apartados
que indican aspectos clave
de la enseñanza.
Expresión oral:
Interacción en la
comunicación Funciones
de la comunicación oral
Discursos orales,
intenciones y situaciones
comunicativas
Lectora: Conocimiento
dela lengua escrita y otros
los niños en los textos
académicos, tanto para
apoyar sus propios
aprendizajes en diferentes
disciplinas, como para que
aprendan a emplear los
recursos de los textos
expositivos para la
búsqueda y manejo de
información. Así mismo, se
pretende que en este ámbito
los niños desarrollen sus
posibilidades para la
escritura de textos que les
posibiliten, no sólo
recuperar información, sino
sobre todo, organizar sus
propias ideas y expresarlas
de manera clara y ordenada
apoyándose en información
específica que han ganado
a través de la lectura. Dentro
del ámbito de estudio se da
énfasis también a la
expresión oral de los
alumnos al promover su
participación en eventos en
los que presenten sus
conocimientos en sesiones
ex profeso. Ámbito: la
literatura. Se busca poner
en contacto a los niños con
la literatura infantil para
promover la ampliación de
agrupadas en este ámbito
tienen el propósito de
apoyar a los alumnos en
el desempeño de sus
estudios, para que
puedan expresarse
oralmente y por escrito en
un lenguaje formal y
académico. Desde esta
perspectiva, lo
encaminan a leer y
escribir para aprender y
compartir el conocimiento
de las ciencias, las
humanidades y el
conjunto de disciplinas,
así como a apropiarse del
tipo de discurso en el que
se expresan. Por este
motivo, algunas de las
prácticas en este ámbito
se vinculan directamente
con la producción de
textos propios de las
asignaturas que integran
el campo de formación
Exploración y
comprensión del mundo
natural y social. En este
ámbito, el proceso de
producción de textos
exige que los alumnos
planeen su escritura,
preparen la información y
ambas competencias. Por
lo que toca a la escritura, es
muy importante que el niño
se ejercite pronto en la
elaboración y corrección de
sus propios textos,
ensayando la redacción de
mensajes, cartas y otras
formas elementales de
comunicación. En este
sentido, conviene señalar
que ciertas prácticas
tradicionales, como la
elaboración de planas o el
dictado, deben limitarse a
los casos en los que son
estrictamente
indispensables como
formas de ejercitación.
Desde el tercer grado se
sugieren otras actividades.
Algunas estarán
relacionadas con el
desarrollo de destrezas
para el estudio, como la
elaboración de resúmenes y
esquemas, fichas
bibliográficas y notas a
partir de la exposición de un
tema. Otras tienen fines no
escolares, como la
comunicación personal, la
transmisión de información
y de instrucciones y los
códigos gráficos Funciones
de la lectura, tipos de
texto, características y
portadores Comprensión
lectora Conocimiento y
uso de fuentes de
información
Escritura: Conocimiento
dela lengua escrita y otros
códigos gráficos Funciones
de la escritura, tipos de
texto y características
Producción de textos
Reflexión sobre la lengua:
Reflexión sobre los
códigos de comunicación
oral y sobre las funciones
de la comunicación
Reflexión sobre las
fuentes de información.
La agrupación de los
contenidos en estos
apartados le permite al
maestro comprender la
lógica interna del
programa en cada
componente y encontrar o
establecer la correlación
entre aspectos similares o
sus posibilidades
recreativas en una
multiplicidad de formatos
literarios. El tipo de prácticas
involucradas en este ámbito
promueve también la
participación de los niños en
la comunidad de lectores de
literatura, por lo que
promueve que compartan
sus experiencias, hagan
recomendaciones y tomen
sugerencias de otros al
momento de elegir algún
material de lectura. Dentro
de este ámbito se promueve
también la producción de
textos originales en los que
los niños cuenten con un
espacio para la expresión
creativa y comiencen a
emplear los recursos
lingüísticos y editoriales
propios de la literatura.
Cabe señalar que el trabajo
de este ámbito permite
reflexiones acerca del uso
del lenguaje a propósito de
las voces enunciativas, de
los significados figurables
de las expresiones y de la
forma misma que toma el
lenguaje en diferentes tipos
de textos literarios. Así
la expongan conforme el
discurso que cada
disciplina requiere; que
expresen las ideas
claramente, de acuerdo
con un esquema elegido;
que organicen de manera
coherente el texto,
delimitando temas y
subtemas, definiciones,
comentarios y
explicaciones; que
empleen un vocabulario
especializado y
definiciones técnicas; que
citen adecuadamente las
fuentes de consulta, y
puedan relacionar sus
opiniones con las de
distintos autores. Ya que
el discurso académico
requiere una expresión
rigurosa y está sometido
a múltiples convenciones,
es en este ámbito donde
se propone un mayor
trabajo con contenidos
referentes a la estructura
sintáctica y semántica de
los textos, ortografía y
puntuación y su
organización gráfica.
Ámbito de Literatura. En
este ámbito las prácticas
ensayos de creación
literaria. Se pretende que a
través de estas actividades
los niños desarrollen
estrategias para la
preparación y redacción de
textos de distinto tipo y se
habitúen a seleccionar y
organizar tanto los
elementos de un texto,
como el vocabulario más
adecuado y eficaz. Una
función central de la
producción de textos es que
éstos sirvan como material
para el aprendizaje y la
aplicación de las normas
gramaticales, mediante
actividades de revisión y
autocorrección, realizadas
individualmente o en grupo.
El análisis de textos propios
permitirá que los niños
adviertan que las normas y
convenciones gramaticales
tienen una función esencial
para dar claridad y eficacia
a la comunicación.
En lo que se refiere al
aprendizaje y la práctica de
la lectura, los programas
proponen que desde el
principio se insista en la
idea elemental de que los
complementarios que se
abordan en distintos
componentes dentro de
un mismo grado y a lo
largo de los seis grados.
mismo, posibilita
introducirse en el uso del
lenguaje para la recreación
de mundos reales y ficticios.
Ámbito: la participación
comunitaria y familiar.
Dentro de este ámbito se
pondrá especial énfasis en
que los niños empleen los
diferentes tipos textuales
que acompañan la vida
cotidiana, con la finalidad de
que cuenten con suficientes
estrategias para emplear
periódicos, agendas,
recibos, formularios, etc. y
con ello facilitar su quehacer
diario.
se organizan alrededor
de la lectura compartida
de textos literarios;
mediante la comparación
de las interpretaciones y
el examen de las
diferencias los alumnos
aprenden a transitar de
una construcción
personal y subjetiva del
significado a una más
social o intersubjetiva;
amplían sus horizontes
socioculturales, y
aprenden a valorar las
distintas creencias y
formas de expresión. Si
bien en este ámbito se
trata de destacar la
intención creativa e
imaginativa del lenguaje,
también se plantean
maneras sistemáticas de
trabajar los textos, por lo
que seguir un tema,
género o movimiento
literario son prácticas de
lectura que ofrecen la
posibilidad de comparar
los patrones del lenguaje
y comprender su relación
con las distintas
manifestaciones
literarias. Asimismo, la
textos comunican
significados y de que textos
de muy diversa naturaleza
forman parte del entorno y
de la vida cotidiana. Los
programas sugieren que los
alumnos trabajen con textos
que tienen funciones y
propósitos distintos: los
literarios, los que transmiten
información temática
instrucciones para realizar
acciones prácticas o los que
comunican asuntos
personales y familiares.
Estas actividades permitirán
que los estudiantes
desarrollen estrategias
adecuadas para la lectura
de diferentes tipos de texto
y para el procesamiento y
uso de su contenido. Con
esta orientación se pretende
que los alumnos desarrollen
gradualmente la destreza
del trabajo intelectual con
los libros y otros materiales
impresos, para que sean
capaces de establecer la
organización de la
argumentación, de
identificar ideas principales
y complementarias, de
localizar inconsecuencias y
lectura dramatizada de
una obra, una práctica
común en el teatro,
resulta de sumo provecho
para que los alumnos se
involucren y entiendan el
complicado proceso de
dar voz a un texto. Con el
propósito de que los
alumnos se acerquen a la
diversidad cultural y
lingüística, se propone
leer obras de diferentes
periodos históricos del
español y la literatura
hispanoamericana. Sin
embargo, no se trata de
que reconstruyan la
historia de la lengua y la
literatura, sino de
propiciar un acercamiento
a otros modos de ser de
la lengua, los textos y los
valores culturales. Así,
por ejemplo, la lectura de
los cuentos de diferentes
periodos históricos
permite entrar en
contacto con otros
pueblos
hispanohablantes y sirve
de apoyo para reflexionar
sobre la diversidad del
español. Asimismo, se
afirmaciones no
fundamentadas y de utilizar
los diccionarios,
enciclopedias y otras
fuentes de información
sistematizada. Estas
destrezas permitirán al
alumno adquirir sus propias
técnicas de estudio y ejercer
su capacidad para el
aprendizaje autónomo.
Para la práctica regular de
la lectura deberá hacerse un
uso intenso de los
materiales disponibles.
Muchas escuelas han sido
dotadas con biblioteca de
aula, dentro del programa
"Rincón de Lectura", y a
partir del tercer grado, los
alumnos reciben un libro
con una selección de textos
literarios, adicional al libro
de texto gratuito. Los
maestros y los alumnos
podrán complementar y
enriquecer estos recursos,
para que en todas las aulas
exista un acervo para la
lectura, tanto la que se
relaciona con las
actividades escolares como
aquélla que se realiza
individualmente y por gusto.
pretende un
acercamiento del alumno
a la lectura mediante el
conocimiento y disfrute
de diferentes tipos de
textos, géneros y estilos
literarios, y obtener las
herramientas suficientes
para formar lectores
competentes que logren
una acertada
interpretación y sentido
de lo que leen.
Igualmente, se pretende
desarrollar habilidades
para producir textos
creativos y de interés del
propio alumno, en los
cuales exprese lo que
siente y piensa, y
construya fantasías y
realidades a partir de
modelos literarios. Ámbito
de Participación social.
Todo ser humano es
sujeto de derecho desde
el momento mismo de su
nacimiento. La
participación civil, social y
política se corresponde
con tres modos de ejercer
la ciudadanía; por eso, es
legítimo formar a los
alumnos como
Adicionalmente, el
programa incorpora el
trabajo con diarios y
revistas, instructivos,
formularios y otros
materiales que pueden
obtenerse en la localidad.
Recreación literaria.
De manera colateral a las
actividades generales con la
lengua escrita, en los
programas se distingue el
eje de recreación literaria.
Con este término se quiere
indicar al mismo tiempo el
placer de disfrutar los
géneros de la literatura y el
sentimiento de participación
y de creación que despierta
la literatura y que los niños
deben descubrir a edad
temprana. En los
programas se plantea que,
a partir de la lectura en voz
alta realizada por el maestro
y por otros adultos, el niño
desarrolle curiosidad e
interés por la narración, la
descripción, la
dramatización y las formas
sencillas de la poesía. Una
vez que sea capaz de leer,
el niño realizará esta
actividad y la compartirá con
ciudadanos. La
Educación Básica debe
estar dirigida a hacer de
ellos personas
responsables y capaces
de participar en la
construcción de la
sociedad. En el ámbito de
la participación social, las
prácticas sociales del
lenguaje tienen como
propósito ampliar los
espacios de incidencia de
los alumnos y favorecer el
desarrollo de otras
formas de comprender el
mundo y actuar en él. Por
eso, se han integrado
diversas prácticas
relacionadas con la
lectura y el uso de
documentos
administrativos y legales,
así como otras que
implican la expresión y
defensa de la opinión
personal y la propuesta
de soluciones a los
problemas que analizan.
La participación social
también comprende el
desarrollo de una actitud
crítica ante la información
que se recibe de los
sus compañeros. En un
nivel más avanzado, se
propone que el niño se
adentre en los materiales
literarios, analice su trama,
sus formas y sus estilos; se
coloque en el lugar del autor
y maneje argumentos,
caracterizaciones,
expresiones y desenlaces.
Al mismo tiempo, se
estimulará a los niños para
que, individualmente o en
grupo, realicen sus propias
producciones literarias.
Estas prácticas permiten un
acercamiento que despoja a
la literatura de su apariencia
sacralizada y ajena y da
oportunidad de que los
niños desarrollen gustos y
preferencias y la capacidad
para discernir méritos,
diferencias y matices de las
obras literarias.
Reflexión sobre la lengua.
En este eje se agrupan
algunos contenidos básicos
de gramática y de
lingüística. Se ha utilizado la
expresión "reflexión sobre la
lengua", justamente para
destacar que los contenidos
gramaticales y lingüísticos
medios de comunicación,
por lo que la escuela no
puede ignorar el impacto
que ejercen. La
televisión, la radio, la
Internet y el periódico
forman parte del contexto
histórico de los alumnos,
y constituyen una vía
crucial en la comprensión
del mundo y la formación
de identidades
socioculturales. Dada la
importancia que tiene el
lenguaje en la
construcción de la
identidad, en el ámbito de
Participación social se ha
asignado un espacio a la
investigación y reflexión
sobre la diversidad
lingüística. El objetivo es
que los alumnos
comprendan su riqueza y
valoren el papel que tiene
en la dinámica cultural.
De esta forma, la
organización de las
prácticas sociales del
lenguaje en ámbitos
marcan el énfasis que
tiene la práctica social del
lenguaje y que el docente
debe propiciar al
difícilmente pueden ser
aprendidos como normas
formales o como elementos
teóricos, separados de su
utilización en la lengua
hablada y escrita, y que sólo
adquieren pleno sentido
cuando se asocian a la
práctica de las capacidades
comunicativas. El
aprendizaje explícito y
reflexivo de normas
gramaticales sencillas que
los niños ya aplican, como
las de género y número, se
inicia desde los primeros
grados, destacando su
función en la claridad de la
comunicación. En los
grados subsiguientes se
aborda la temática
fundamental relativa a la
oración y sus elementos, y a
la sintaxis, siempre en
relación con las actividades
de lengua oral y lengua
escrita. Un propósito que se
persigue a lo largo de los
seis grados es que los
niños, al mismo tiempo que
conocen y hacen propias las
normas y convenciones
comunes del español,
adviertan que su idioma es
desarrollar el proyecto
didáctico, dependiendo a
cuál de ellos pertenezca,
por lo que en los
programas el primer
proyecto siempre
pertenecerá al ámbito de
Estudio, mientras que el
segundo al de Literatura y
el tercero al de
Participación social, de tal
manera que no se indica
en cada caso dicha
pertenencia. Para el caso
del quinto bloque, los
proyectos pertenecen a
los ámbitos de Literatura
y de Participación social.
parte de la cultura de
pueblos y regiones, que
tiene matices y variaciones
entre distintos ámbitos
geográficos y que se
transforma y renueva a
través del tiempo. La
naturaleza dinámica del
idioma debe observarse
también al reflexionar sobre
la relación del español con
otras lenguas. Un primer
propósito consiste en que
los alumnos adviertan que
en el español hablado en
México se usan numerosos
vocablos pertenecientes a
las lenguas indígenas del
país. A partir de esta
comprobación, los alumnos
reconocerán que la
existencia plena de diversas
lenguas indígenas es parte
de la riqueza de la cultura
nacional. Asimismo, se
proponen actividades para
que los alumnos adviertan,
por un lado las relaciones
de influencia mutua que
existen entre las lenguas
modernas y, por otro, para
que distingan situaciones en
las cuales la incorporación
de términos y expresiones
de origen externo deforma y
empobrece el idioma, de
aquéllas en las que le
agrega términos y
expresiones insustituibles.
MODALIDAD
ES DE
TRABAJO
· Conversación.
· Conversación sobre
temas libres, lecturas y
preferencias respecto a
programas de radio y
televisión.
· Auto presentación frente al
grupo.
· Narración.
· Narración individual y
colectiva de vivencias y
sucesos cercanos
· Descripción.
· Descripción de imágenes
en libros para anticipar el
contenido de textos.
· Juegos con descripciones
para adivinar de qué o quién
se trata
· Entrevistas.
· Juegos de simulación de
entrevistas.
· Discusión.
· Expresión de opiniones en
reuniones de grupo.
· Recursos no verbales.
· Expresión e interpretación
de mensajes mediante la
mímica.
En esta actividad se
propicia el conocimiento
de aspectos del uso del
lenguaje: gramaticales, del
significado, ortográficos y
de puntuación. Se ha
utilizado la expresión
"reflexión sobre la lengua"
para destacar que los
contenidos difícilmente
pueden ser aprendidos
desde una perspectiva
puramente formal o
teórica, separados de la
lengua hablada o escrita, y
que sólo adquieren pleno
sentido cuando se asocian
a la práctica comunicativa.
Los contenidos de este
componente se organizan
en tres apartados:
Reflexión sobre los
códigos de comunicación
oral y escrita.
--Actividades en las que los
niños lean textos de autores
expertos y los empleen
como guía o modelo.- en
éstas los niños, después de
varias lecturas, llegan a
inferir los rasgos del tipo
textual o recursos
lingüísticos del autor para
tratar de realizar un texto
parecido a éste.
--Actividades de escritura
colectiva en las que el
docente funja como
modelo.- en este tipo de
actividades el docente hace
explícitas las decisiones que
toma al escribir un texto o
abordar un material de
lectura. Con esto los
alumnos pueden presenciar
los diferentes problemas
que enfrentan un escritor y
las estrategias que emplea.
• Actividades en que los
alumnos lean textos de
autores expertos y los
empleen como guía o
modelo. Después de
varias lecturas los
alumnos llegan a inferir
los rasgos del tipo textual
o recursos lingüísticos del
autor para tratar de
realizar un texto
semejante o análogo.
• Actividades de escritura
colectiva en que el
docente funja como
modelo. En esta
modalidad el docente
hace explícitas las
decisiones que toma al
escribir un texto con la
intención de que los
alumnos observen y
analicen los diferentes
problemas que enfrenta
un escritor y las
estrategias que emplea
para resolverlos.
· Comprensión de
instrucciones.
· Participación en juegos
que requieran dar y
comprender órdenes.
COMPETENC
IAS
· Conversación.
· Conversación sobre temas
libres, lecturas y
preferencias respecto a
programas de radio y
televisión.
· Auto presentación frente al
grupo · Narración.
· Narración individual y
colectiva de vivencias y
sucesos cercanos.
· Descripción.
· Descripción de imágenes
en libros para anticipar el
contenido de textos.
· Juegos con descripciones
para adivinar de qué o quién
se trata. · Entrevistas.
· Juegos de simulación de
entrevistas.
· Discusión.
· Expresión de opiniones en
reuniones de grupo.
· Recursos no verbales.
· Expresión e interpretación
de mensajes mediante la
mímica.
· Comprensión de
instrucciones.
Que los niños comprendan y
utilicen algunas nociones
básicas del proceso
comunicativo para
autorregular su participación
en éste.
-Análisis de actos o
situaciones comunicativas
cotidianas e identificación de
sus elementos más
importantes: participantes,
contextos físicos, propósitos,
códigos verbales (coloquiales
y cultos) y no verbales,
mensajes y reglas de
interacción.
-Que los niños comprendan y
utilicen algunas nociones
básicas de la lengua para
autorregular el uso que hacen
de ella.
-Identificación de la
estructura de los tipos de
discurso en los que
participan.
-Uso de oraciones:
afirmativas, negativas;
admirativas y desiderativas e
imperativas directas e
indirectas.
-Transformación de
oraciones y apreciación del
El presente programa otorga
un peso fundamental a la
interacción entre los niños,
así como entre el adulto y
los niños, para lograr
reflexiones colectivas que
capitalicen las posibilidades
de todos los participantes.
En este sentido, no sólo se
trata de dar la palabra a los
niños que deseen participar
espontáneamente, sino
además, generar un
ambiente en el que los niños
expresen sus ideas
(erróneas o acertadas) para
que cobren conciencia de
sus apreciaciones y, de
manera colectiva,
encuentren mejores
maneras de interpretar un
fenómeno lingüístico. En
este sentido, el docente
ayuda a establecer
estrategias para coordinar y
aprovechar la participación
de los niños; les platea retos
que los lleven a intentar
nuevas maneras para
Con el trabajo en esta
asignatura se espera que
los alumnos desarrollen
competencias
comunicativas,
concebidas como la
capacidad de una
persona para
comunicarse
eficientemente, lo que
incluye tanto el
conocimiento del
lenguaje como la
habilidad para emplearlo.
Emplear el lenguaje para
comunicarse y como
instrumento para
aprender. Se busca que
los alumnos empleen el
lenguaje para interpretar,
comprender y transformar
el mundo, obteniendo
nuevos conocimientos
que les permitirán seguir
aprendiendo durante toda
la vida, así como para
que logren una
comunicación eficaz y
afectiva en diferentes
· Participación en juegos
que requieran dar y
comprender órdenes.
· Lectura.
- Interpretación de
ilustraciones.
- Comparación de palabras
por su número de letras y
por la letra con la que
empiezan.
- Lectura del nombre propio.
- Comparación de palabras
para descubrir la
representación
convencional de las letras.
- Localización de palabras
conocidas en textos.
- Identificación y lectura de
palabras familiares.
- Lectura y comentario de
textos breves escritos por
los niños.
- Escuchar y seguir lecturas
hechas por el maestro y los
alumnos.
- Exploración libre de
diversos materiales
escritos.
· Redacción.
- Escritura del nombre
propio.
- Escritura de palabras y
oraciones.
cambio en el significado o
sentido.
-Uso de la concordancia de
género, número, persona y
tiempo en las oraciones.
-Conocimiento de las partes
de la oración: sujeto y
predicado. Sujeto explícito e
implícito o tácito. Predicado
simple y compuesto.
Complemento directo,
indirecto y circunstancial.
-Comprensión de la noción de
clases de palabras:
sustantivos propios y
comunes; adjetivos,
adverbios, verbos, tiempos
verbales, pronombres y
artículos.
-Conocimiento y uso de
palabras conectoras o
enlaces, incluyendo las de
uso común en la escritura.
-Conocimiento y uso de
sustantivos colectivos e
invariantes en número.
-Reconocimiento de
relaciones forma-significado
de las palabras: palabras
derivadas, homónimas, con
prefijos para marcar
oposición o negación (des
honesto) y sufijos para
marcar ocupación.
-Interpretación y uso de
palabras y frases a partir del
significado global o tema y del
resolver problemas
empleando los
conocimientos de que
disponen y generando
estrategias o deducciones
que superen sus
posibilidades iniciales.
Resulta importante señalar
que no es posible entender
los elementos y lógica que
subyace a la comunicación,
oral o escrita, al margen de
eventos comunicativos
reales y específicos. Pero al
mismo tiempo, las prácticas
del lenguaje necesitan ir
acompañadas de momentos
específicos para analizarlas
e ir comprendiendo poco a
poco las convenciones que
se requieren para lograr una
mejor participación en los
actos comunicativos (leer,
escribir, escuchar y hablar).
En este sentido, no se trata
sólo de ganar experiencia,
sino cobrar conciencia de
los propios aprendizajes y
exigencias que demanda el
uso del lenguaje. La
apropiación de los
conocimientos involucrados
en las prácticas del lenguaje
depende de las
contextos y situaciones,
lo que les permitirá
expresar con claridad sus
sentimientos, ideas y
opiniones de manera
informada y apoyándose
en argumentos, y sean
capaces de discutir con
otros respetando sus
puntos de vista.
Identificar las
propiedades del lenguaje
en diversas situaciones
comunicativas.
Comprende el
conocimiento de las
características y
significado de los textos,
atendiendo su tipo,
contexto en el que se
emplean y destinatario al
que se dirigen. Se refiere
también al empleo de las
diferentes modalidades
de lectura, en función del
propósito del texto, las
características del mismo
y particularidades del
lector, para lograr una
construcción de
significado, así como a la
producción de textos
escritos que consideren
el contexto, el
- Redacción e ilustración de
textos.
- Elaboración de recados
utilizando dibujos y
palabras.
- Iniciación en la corrección
de textos propios poniendo
atención al uso de
mayúsculas en nombres
propios y al uso del punto
final Recreación literaria
Conocimientos, habilidades
y actitudes.
· Atención y seguimiento en
la audición de textos.
· Participación en lecturas
realizadas por el maestro.
· Cuidado en el manejo de
los libros Situaciones
comunicativas.
· Audición.
- Audición de textos
infantiles narrados o leídos
por el maestro.
- Elaboración de dibujos
alusivos a los textos
escuchados.
· Lectura.
- Participación del alumno
en la lectura que el maestro
realice, anticipando
palabras y contenido con
base en lo que el niño
escuche.
significado local (sintáctico-
semántico).
-Interpretación de
expresiones idiomáticas,
variantes dialectales,
palabras de origen indígena y
extranjero, y metáforas.
O que los niños conozcan,
valoren y usen las
convencionalidades del
sistema de escritura.
Uso del orden alfabético
como organizador de
contenidos (listas e
inventarios) y de secuencias
(apartados, incisos,
directorios, diccionarios).
-Uso de las mayúsculas para
marcar abreviación en
iníciales, siglas, algunas
abreviaturas, destacar
significados y hacer más
visible el mensaje.
-Reconocimiento de las
irregularidades en la
correspondencia sonoro
gráfica: b-v, h, g-j, r-rr, s-c-z,
ll-y, k-c-q, x, gue-gui, güe-güi,
que-qui.
-Deducción de reglas
ortográficas por
combinaciones de letras: mp,
mb, nv, br, bl.
-Familias de palabras y su
ortografía: haber, hacer, y
otras.
-Identificación de sílaba
tónica y clasificación de
oportunidades que se
tengan de participar en
diferentes actos para hablar,
leer y escribir. Para muchos
alumnos la escuela
constituye uno de los pocos
espacios donde esto es
posible. Por esto es función
del docente promover que
sus alumnos participen en
eventos comunicativos
reales en los que existan
productos que satisfagan
diferentes necesidades.
Para ello el programa
presenta proyectos
didácticos en los que
compartir los resultados
forma parte de la secuencia
didáctica de los mismos.
Esto se logra a través de:
exposiciones orales para
públicos diversos, redacción
de diferentes tipos textuales
para enriquecer el acervo de
la biblioteca del aula o la
escuela, eventos para la
lectura o la escenificación
ante miembros de la
comunidad y la publicación
de textos originales en el
periódico escolar. Resulta
importante señalar que al
mismo tiempo que los niños
destinatario y los
propósitos que busca,
empleando estrategias de
producción diversas.
Analizar la información y
emplear el lenguaje para
la toma de decisiones. Se
pretende que los alumnos
desarrollen su capacidad
de análisis y juicio crítico
de la información,
proveniente de diferentes
fuentes, para tomar
decisiones de manera
informada, razonada y
referida a los intereses
colectivos y las normas,
en distintos contextos,
sustentada en diferentes
fuentes de información,
escritas y orales.
Valorar la diversidad
lingüística y cultural de
México. Se pretende que
los alumnos reconozcan y
valoren la riqueza
lingüística e intercultural
de México y sus
variedades, así como de
otras lenguas, como
formas de identidad.
Asimismo, se busca que
empleen el lenguaje oral
y escrito para interpretar y
- Lectura comentada de
textos ilustrados.
· Creación.
- Redacción colectiva de
cuentos y de diálogos con
base en la lectura de otros
textos.
- Creación de rimas con
base en otras ya conocidas.
· Recreación.
- Transformación de finales
de cuentos.
· Escenificación
- Participación en juegos,
rondas y cantos.
- Declamación de rimas y
poemas.
- Representación de
personajes conocidos de la
literatura infantil.
- Escenificación de cuentos
utilizando títeres y
máscaras elaboradas por
los niños Juegos con
palabras.
- Trabalenguas y
adivinanzas.
· Todas las que se propician
para el trabajo en los otros
ejes.
· Juegos con palabras.
palabras. Reglas de
acentuación.
-Acento diacrítico en palabras
de uso frecuente: el/él, tu/tú,
que/qué, etcétera.
-Segmentación de palabras
para ajustarlas al espacio
renglón.
-Reconocimiento de la
segmentación lineal del texto
ya apreciación de su
importancia para la
legibilidad: identificación de
casos difíciles (sin embargo,
a través), diferencias de
significado (aprueba, a
prueba).
-Uso de signos: punto y
aparte o punto y seguido para
separar ideas; coma en
aposición o frases
explicativas; dos puntos en
enumeración y después del
destinatario o saludo;
comillas y puntos
suspensivos.
Reflexión sobre las funciones
de la comunicación
participan en el proceso
comunicativo y verifican el
impacto de su trabajo, este
tipo de acciones trasciende
a la escuela, ya que da
oportunidad de que la
comunidad circundante
también se enriquezca. Leer
textos escritos por los
alumnos de primaria o
atender eventos escolares
posibilita que los adultos
sean más sensibles a los
procesos de aprendizaje de
los alumnos e, incluso,
puedan acceder a tipos
textuales o a información
novedosa para ellos.
explicar diversos
procesos sociales,
económicos, culturales y
políticos como parte de la
cultura democrática y del
ejercicio ciudadano.
Articulación de la educación básica programas 2011
Aspectos de
análisis
Preescolar Primaria Secundaria
propósitos de
la educación
básica en
español
Que los alumnos:
• Utilicen eficientemente el lenguaje para organizar su pensamiento y su discurso; analicen y resuelvan problemas
de la vida cotidiana; accedan y participen en las distintas expresiones culturales.
• Logren desempeñarse con eficacia en diversas prácticas sociales del lenguaje y participen en la vida escolar y
extraescolar.
• Sean capaces de leer, comprender, emplear, reflexionar e interesarse en diversos tipos de texto, con el fin de
ampliar sus conocimientos y lograr sus objetivos personales.
• Reconozcan la importancia del lenguaje en la construcción del conocimiento y de los valores culturales, y
desarrollen una actitud analítica y responsable ante los problemas que afectan al mundo.
Propósitos Aprendan a regular sus emociones, a
trabajar en colaboración, resolver
conflictos mediante el diálogo y a
respetar las reglas de convivencia en
el aula, en la escuela y fuera de ella,
actuando con iniciativa, autonomía y
disposición para aprender.
• Adquieran confianza para
expresarse, dialogar y conversar en
su lengua materna; mejoren su
capacidad de escucha, y
enriquezcan su lenguaje oral al
comunicarse en situaciones
variadas.
• Desarrollen interés y gusto por la
lectura, usen diversos tipos de texto
y sepan para qué sirven; se inicien en
la práctica de la escritura al expresar
La apropiación de las prácticas sociales
del lenguaje requiere de una serie de
experiencias individuales y colectivas
que involucren diferentes modos de
leer, interpretar y analizar los textos; de
aproximarse a su escritura y de
integrarse en los intercambios orales.
Por ello, los propósitos para el estudio
del Español en la Educación Básica son
que los alumnos:
•Utilicen eficientemente el lenguaje
para organizar su pensamiento y su
discurso; analicen y resuelvan
problemas de la vida cotidiana;
accedan y participen en las distintas
expresiones culturales.
•Logren desempeñarse con eficacia en
diversas prácticas sociales del lenguaje
Propósitos de la enseñanza del
español en la educación
secundaria Que los alumnos:
• Amplíen su capacidad de
comunicación, aportando,
compartiendo y evaluando
información en diversos
contextos.
• Amplíen su conocimiento de
las características del lenguaje
oral y escrito en sus aspectos
sintácticos, semánticos y
gráficos, y lo utilicen para
comprender y producir textos.
gráficamente las ideas que quieren
comunicar y reconozcan algunas
propiedades del sistema de escritura.
• Usen el razonamiento matemático
en situaciones que demanden
establecer relaciones de
correspondencia, cantidad y
ubicación entre objetos al contar,
estimar, reconocer atributos,
comparar y medir; comprendan las
relaciones entre los datos de un
problema y usen estrategias o
procedimientos propios para
resolverlos.
• Se interesen en la observación de
fenómenos naturales y las
características de los vivos;
participen en situaciones de
experimentación que los lleven a
describir, preguntar, predecir,
comparar, registrar, elaborar
explicaciones e intercambiar
opiniones sobre procesos de
transformación del mundo natural y
social inmediato, y adquieran
actitudes favorables hacia el cuidado
del medio.
• Se apropien de los valores y
principios necesarios para la vida en
comunidad,
y participen de manera activa en la vida
escolar y extraescolar.
• Sean capaces de leer, comprender,
emplear, reflexionar e interesarse en
diversos tipos de texto, con el fin de
ampliar sus conocimientos y lograr sus
objetivos personales.
•Reconozcan la importancia del
lenguaje para la construcción del
conocimiento y de los valores
culturales, y desarrollen una actitud
analítica y responsable ante los
problemas que afectan al mundo.
• Interpreten y produzcan
textos para responder a las
demandas de la vida social,
empleando diversas
modalidades de lectura y
escritura en función de sus
propó- sitos.
• Valoren la riqueza lingüística
y cultural de México, y se
reconozcan como parte de una
comunidad cultural diversa y
dinámica.
• Expresen y defiendan sus
opiniones y creencias de
manera razonada, respeten los
puntos de vista de otros desde
una perspectiva crítica y
reflexiva, utilicen el diálogo
como forma privilegiada para
resolver conflictos, y sean
capaces de modificar sus
opiniones y creencias ante
argumentos razonables. •
Analicen, comparen y valoren
la información que generan los
diferentes medios de
comunicación masiva, y tengan
reconociendo que las personas
tenemos rasgos culturales distintos,
y actúen con base en el respeto a las
características y los derechos de los
demás, el ejercicio de
responsabilidades, la justicia y la
tolerancia, el reconocimiento y
aprecio a la diversidad lingüística,
cultural, étnica y de género.
• Usen la imaginación y la fantasía, la
iniciativa y la creatividad para
expresarse por medio de los
lenguajes artísticos (música, artes
visuales, danza, teatro) y apreciar
manifestaciones artísticas y
culturales de su entorno y de otros
contextos.
• Mejoren sus habilidades de
coordinación, control, manipulación y
desplazamiento; practiquen acciones
de salud individual y colectiva para
preservar y promover una vida
saludable, y comprendan qué
actitudes y medidas adoptar ante
situaciones que pongan en riesgo su
integridad personal.
una opinión personal sobre los
mensajes que éstos difunden.
• Conozcan, analicen y
aprecien el lenguaje literario de
diferentes géneros, autores,
épocas y culturas, con el fin de
que valoren su papel en la
representación del mundo;
comprendan los patrones que
lo organizan y las
circunstancias discursivas e
históricas que le han dado
origen.
• Utilicen el lenguaje de manera
imaginativa, libre y personal
para reconstruir la experiencia
propia y crear textos literarios.
• Utilicen los acervos impresos y
los medios electrónicos a su
alcance para obtener y
seleccionar información con
propósitos específicos.
Enfoque Las propuestas curriculares
impulsadas a partir de 1993 han
tenido como prioridad que los
alumnos participen en situaciones
comunicativas (oralidad, lectura y
Las propuestas curriculares impulsadas
a partir de 1993 han tenido como
prioridad que los alumnos participen en
situaciones comunicativas (oralidad,
lectura y escritura), con propósitos
Enfoque didáctico
Las propuestas curriculares
impulsadas a partir de 1993
han tenido como prioridad que
escritura), con propósitos específicos
e interlocutores concretos.
Consecuentemente, el acercamiento
de los alumnos al conocimiento y el
uso eficiente de diversos tipos
textuales adquiere relevancia; por lo
que a partir de dicha reforma
curricular, y hasta la fecha, se da un
importante avance en la concepción
del aprendizaje y la enseñanza de la
lengua. Algunas de las concepciones
en las propuestas curriculares en
Español, iniciadas en 1993, y que
prevalecen en la propuesta actual
son:
• Los alumnos son sujetos
inteligentes susceptibles de adquirir,
bajo procesos constructivos, el
conocimiento y los usos de las
diferentes manifestaciones sociales
del lenguaje.
• La lengua, oral y escrita, es un
objeto de construcción y
conocimiento eminentemente social,
por lo que las situaciones de
aprendizaje y uso más significativas
se dan en contextos de interacción
social.
• El lenguaje en la escuela tiene dos
funciones: es un objeto de estudio y
un instrumento fundamental para el
específicos e interlocutores concretos.
Consecuentemente, el acercamiento de
los alumnos al conocimiento y el uso
eficiente de diversos tipos textuales
adquiere relevancia; por lo que a partir
de dicha reforma curricular, y hasta la
fecha, se da un importante avance en la
concepción del aprendizaje y la
enseñanza de la lengua. Algunas de las
concepciones en las propuestas
curriculares en Español, iniciadas en
1993, y que prevalecen en la propuesta
actual son:
• Los alumnos son sujetos inteligentes
susceptibles de adquirir, bajo procesos
constructivos, el conocimiento y los
usos de las diferentes manifestaciones
sociales del lenguaje.
• La lengua, oral y escrita, es un objeto
de construcción y conocimiento
eminentemente social, por lo que las
situaciones de aprendizaje y uso más
significativas se dan en contextos de
interacción social.
• El lenguaje en la escuela tiene dos
funciones: es un objeto de estudio y un
instrumento fundamental para el
desarrollo del aprendizaje y la
adquisición de conocimientos en
diversas áreas.
los alumnos participen en
situaciones comunicativas
(oralidad, lectura y escritura)
con propósitos específicos e
interlocutores concretos.
Consecuentemente, el
acercamiento de los alumnos al
conocimiento y el uso eficiente
de diversos tipos textuales
adquieren relevancia; por lo
que a partir de dicha reforma
curricular, y hasta la fecha, se
consigue un importante avance
en la concepción del
aprendizaje y la ense- ñanza
de la lengua. Algunas de las
concepciones en las
propuestas curriculares en
español, iniciadas en 1993, y
que prevalecen en la propuesta
actual son:
• Los alumnos son sujetos
inteligentes susceptibles de
adquirir, bajo procesos
constructivos, el conocimiento y
los usos de las diferentes
manifestaciones sociales del
lenguaje.
desarrollo del aprendizaje y la
adquisición de conocimientos en
diversas áreas.
• El centro de atención del proceso
educativo es el aprendizaje del
alumno.
• Se toma como unidad privilegiada
para el análisis, adquisición y uso de
la lengua (oral y escrita) al texto, lo
que permite participar en los
contextos de uso y función de la
lengua y analizar sus unidades
menores (fonema, letra, palabra y
oración); situación que facilita no sólo
trabajar los contenidos relativos a la
alfabetización inicial enseñanza de la
lectura y la escritura, sino también el
análisis y la descripción del lenguaje
(aspectos gramaticales y
semánticos).
En la presente propuesta curricular
estos principios y aspectos relativos
a la concepción de la lengua, su
aprendizaje, su enseñanza y uso
siguen vigentes; no obstante,
presentan una innovación en cuanto
a la manera en que se organiza y
trata la asignatura, debido a que se
utilizan como vehículo las prácticas
sociales del lenguaje. Éstas permiten
que los temas, conocimientos y
• El centro de atención del proceso
educativo es el aprendizaje del alumno.
• Se toma como unidad privilegiada
para el análisis, adquisición y uso de la
lengua (oral y escrita) al texto, lo que
permite participar en los contextos de
uso y función de la lengua y analizar sus
unidades menores (fonema, letra,
palabra y oración); situación que facilita
no sólo trabajar los contenidos relativos
a la alfabetización inicial enseñanza de
la lectura y la escritura, sino también el
análisis y la descripción del lenguaje
(aspectos gramaticales y semánticos).
En la presente propuesta curricular
estos principios y aspectos relativos a la
concepción de la lengua, su
aprendizaje, su enseñanza y uso
siguen vigentes; no obstante, presentan
una innovación en cuanto a la manera
en que se organiza y trata la asignatura,
debido a que se utilizan como vehículo
las prácticas sociales del lenguaje.
Éstas permiten que los temas,
conocimientos y habilidades se
incorporen a contextos significativos
para los alumnos, lo que facilita
recuperar los usos sociales del lenguaje
en la escuela. La implementación en el
aula de estas prácticas sociales del
lenguaje toma forma por medio de los
• La lengua, oral y escrita, es
un objeto de construcción y
conocimiento eminentemente
social, por lo que las
situaciones de aprendizaje y
uso más significativas ocurren
en contextos de interacción
social
. • El lenguaje en la escuela
tiene dos funciones: es objeto
de estudio e instrumento
fundamental para el desarrollo
del aprendizaje y la adquisición
de conocimientos en diversas
áreas.
• El centro de atención del
proceso educativo es el
aprendizaje del alumno.
• Se toma como unidad
privilegiada para el análisis, la
adquisición y el uso de la
lengua (oral y escrita), lo que
permite participar en los
contextos de uso y función de
la lengua y analizar sus
unidades menores (fonema,
letra, palabra y oración),
habilidades se incorporen a
contextos significativos para los
alumnos, lo que facilita recuperar los
usos sociales del lenguaje en la
escuela. La implementación en el
aula de estas prácticas sociales del
lenguaje toma forma por medio de los
proyectos didácticos, los cuales son
fortalecidos a través de las
actividades permanentes que diseña
el docente durante el ciclo escolar.
proyectos didácticos, los cuales son
fortalecidos a través de las actividades
permanentes que diseña el docente
durante el ciclo escolar.
situación que facilita no sólo
trabajar los contenidos relativos
a la alfabetización inicial –
enseñanza de la lectura y la
escritura–, sino también el
análisis y la descripción del
lenguaje (aspectos
gramaticales y semánticos). En
la presente propuesta curricular
estos principios y aspectos
relativos a la concepción de la
lengua, su aprendizaje, su
enseñanza y uso siguen
vigentes; no obstante,
presentan una innovación en
cuanto a la manera en que se
organiza y se trata la
asignatura, debido a que se
utilizan como vehículo las
prácticas sociales del lenguaje.
Éstas permiten que los temas,
conocimientos y habilidades se
incorporen a contextos
significativos para los alumnos,
lo que facilita recuperar los
usos sociales del lenguaje en la
escuela. La implementación en
el aula de estas prácticas
sociales del lenguaje toma
forma por medio de los
proyectos didácticos, los cuales
se fortalecen mediante las
actividades permanentes que
diseña el docente durante el
ciclo escolar. De esta manera,
el enfoque desarrollado desde
1993 en los programas de
Español se mantiene en la
propuesta actual, tanto en
primaria como en secundaria
Estándares Los Estándares Curriculares de
Español integran los elementos que
permiten a los estudiantes de
Educación Básica usar con eficacia
el lenguaje como herramienta de
comunicación y para seguir
aprendiendo. Se agrupan en cinco
componentes, y cada uno refiere y
refleja aspectos centrales de los
programas de estudio:
1. Procesos de lectura e
interpretación de textos.
2. Producción de textos escritos. 3.
Producción de textos orales y
participación en eventos
comunicativos.
Los Estándares Curriculares de
Español integran los elementos que
permiten a los estudiantes de
Educación Básica usar con eficacia el
lenguaje como herramienta de
comunicación para seguir aprendiendo.
Se agrupan en cinco componentes,
cada uno
refiere y refleja aspectos centrales de
los programas de estudio:
1. Procesos de lectura e interpretación
de textos.
2. Producción de textos escritos.
3. Producción de textos orales y
participación en eventos comunicativos.
4. Conocimiento de las características,
función y uso del lenguaje.
5. Actitudes hacia el lenguaje.
Los Estándares Curriculares de
Español integran los elementos
que permiten a los estudiantes
de Educación Básica usar con
eficacia el lenguaje como
herramienta de comunicación y
para seguir aprendiendo. Se
agrupan en cinco
componentes, cada
uno de ellos refiere y refleja
aspectos centrales de los
programas de estudio:
1. Procesos de lectura e
interpretación de textos.
2. Producción de textos
escritos.
4. Conocimiento de las
características, de la función y del
uso del lenguaje.
5. Actitudes hacia el lenguaje.
Al concluir este periodo escolar los
estudiantes habrán iniciado un
proceso de contacto formal con el
lenguaje escrito, por medio de la
exploración de textos con diferentes
características (libros, periódicos e
instructivos, entre otros). Construyen
el significado de la escritura y su
utilidad para comunicar. Comienzan
el trazo de letras hasta lograr escribir
su nombre. Como parte de este
desarrollo, participan en eventos
comunicativos orales en los que
escuchan a otros y respetan turnos
para tomar la palabra, lo cual
constituye un lo gro para su edad.
Adicionalmente identifican que las
personas se comunican por medio de
lenguas diferentes a la suya. Lo
anterior permite generar las bases
para conformar un concepto positivo
de sí mismos como hablantes,
lectores y escritores, aspectos
esenciales para su integración a la
cultura escrita.
El periodo, trascendental en la
formación, sienta las bases para
garantizar el éxito educativo porque al
aprender a leer y escribir en un contexto
de alfabetización inicial los alumnos
tienen la posibilidad de emplear el
lenguaje como herramienta de
comunicación para seguir aprendiendo.
Los alumnos logran leer en forma
autónoma una diversidad de textos con
múltiples propósitos: aprender,
informarse o divertirse; emplean la
escritura para comunicar ideas,
organizar información y expresarse.
Entienden que leer y escribir requiere
adoptar modalidades diferentes, de
acuerdo con el tipo de texto que se lee
o el propósito con el cual se escribe.
Su conocimiento sobre el
funcionamiento y uso del lenguaje se
relaciona con la necesidad de que sus
producciones orales y escritas sean
comprendidas, por lo que participan en
eventos comunicativos orales y
presentan información de acuerdo con
un orden e introducen explicaciones y
generan argumentos. Este trabajo
evidencia su
3. Producción de textos orales
y participación en eventos
comunicativos.
4. Conocimiento de las
características, función y uso
del lenguaje.
5. Actitudes hacia el lenguaje.
1. Procesos de lectura e
interpretación de textos
1.1. Emplea la lectura como
herramienta para seguir
aprendiendo y comprender su
entorno.
1.2. Selecciona de manera
adecuada las fuentes de
consulta de acuerdo con sus
propósitos y temas de interés.
1.3. Analiza críticamente la
información que se difunde por
medio de la prensa escrita,
comparando y contrastando las
formas en que una misma
noticia se presenta en
diferentes medios de
comunicación.
1.4. Reconoce la importancia
de releer un texto para
interpretar su contenido.
1.5. Identifica la estructura y
los rasgos estilísticos de
1. Procesos de lectura
1.1. Selecciona textos de acuerdo
con sus propios intereses y/o
propósitos. 1.2. Interpreta la lectura
de textos literarios elementales
(cuentos, leyendas, poemas), así
como de textos informativos.
1.3. Interpreta que los textos escritos
y las imágenes crean un significado
al conjuntarse.
1.4. Identifica los diversos propósitos
de textos literarios (por ejemplo,
cuentos) y de textos informativos.
1.5. Identifica los diferentes tipos de
información contenida en textos
escritos elementales, como
ilustraciones, gráficas y mapas.
1.6. Identifica las diferentes partes de
un libro; por ejemplo, la portada, el
título, el subtítulo, la contraportada,
las ilustraciones (imágenes), el
índice y los números de página, y
explica, con apoyo, qué información
ofrecen.
1.7. Compara y contrasta
información factual contenida en los
libros con experiencias propias.
1.8. Comprende instructivos
elementales que incorporan
imágenes; por ejemplo, recetas o
preferencia por ciertos temas y autores
y consolida su disposición por leer,
escribir, hablar y escuchar, para
trabajar, llegar a acuerdos y, en
particular, seguir aprendiendo, lo que
les permite desarrollar un concepto
positivo de sí mismos como usuarios
del lenguaje.
1. Procesos de lectura e interpretación
de textos.
 Lee de manera autónoma una
variedad de textos, con diversos
propósitos: aprender, informarse,
divertirse.
 Infiere el contenido de un texto a
partir de los índices, encabezados,
títulos y subtítulos.
 Comprende la trama y/o
argumentos expuestos en los
textos.
 Identifica las características
generales de los textos literarios,
informativos y narrativos,
considerando su distribución gráfica
y su función comunicativa.
 Distingue elementos de la realidad y
de la fantasía en textos literarios.
 Identifica los textos adecuados y los
fragmentos específicos para
obtener, corroborar o contrastar
poemas, novelas, obras de
teatro y autobiografías.
1.6. Analiza los mensajes
publicitarios para exponer de
forma crítica los efectos en los
consumidores.
1.7. Utiliza la información de
artículos de opinión para
ampliar sus conocimientos y
formarse un punto de vista
propio.
1.8. Emplea adecuadamente al
leer las formas comunes de
puntuación: punto, coma, dos
puntos, punto y coma, signos
de exclamación, signos de
interrogación, apóstrofo, guion
y tilde.
17
2. Producción de textos
escritos
2.1. Produce textos para
expresarse.
2.2. Produce textos en los que
analiza información.
2.3. Escribe textos originales
de diversos tipos y formatos.
2.4. Produce textos adecuados
y coherentes con el tipo de
información que desea difundir.
procedimientos para construir
objetos.
1.9. Identifica la escritura
convencional de los números
2. Producción de textos escritos
2.1. Se familiariza con diferentes
géneros de escritura; por ejemplo,
cuentos, poemas y obras de teatro.
2.2. Entiende diferentes funciones de
la lengua escrita; por ejemplo,
expresar sentimientos o proporcionar
información.
2.3. Entiende la necesidad de
corregir un texto escrito.
2.4. Produce textos propios
utilizando el conocimiento que tiene
de su nombre y de palabras
conocidas, con la intención de
expresar ideas en forma escrita.
2.5. Reconoce algunas
características del sistema de
escritura para escribir lo que quiere
expresar.
2.6. Usa dibujos y otras formas
simbólicas, marcas gráficas o letras
para expresar sus ideas y
sentimientos.
2.7. Entiende el formato del
calendario y los nombres de los días
información sobre un tema
determinado.
 Plantea preguntas para guiar la
búsqueda de información e
identifica fragmentos del texto para
responder éstas.
 Investiga, selecciona y organiza
información para comunicar a otros,
acerca de diversos temas.
 Lee una variedad de textos literarios
y distingue algunas diferencias:
poesía, guiones de teatro, novelas y
cuentos cortos.
 Desarrolla criterios personales para
la elección o recomendación de un
texto de su preferencia.
 Muestra fluidez al leer en voz alta.
 Interpreta adecuadamente, de
manera cercana a la convencional,
los signos de puntuación en la
lectura: punto, coma, signos de
exclamación, signos de
interrogación, guion y tilde.
2. Producción de textos escritos
 Emplea la escritura para comunicar
sus ideas y organizar información
sobre temas diversos de manera
autónoma.
 Entiende que los diferentes tipos de
texto requieren formas particulares
de escritura, por lo que adapta sus
2.5. Produce un texto con
lógica y cohesión.
2.6. Emplea signos de
puntuación de acuerdo con la
intención que desea expresar.
2.7. Comprende la importancia
de la corrección de textos para
hacerlos claros a los lectores y
mantener el propósito
comunicativo. 2.8. Usa
oraciones subordinadas,
compuestas y coordinadas al
producir textos que lo
requieran. 2.9. Corrige textos
empleando manuales de
redacción y ortografía para
resolver dudas.
2.10. Emplea los tiempos y
modos verbales de manera
coherente. 2.11. Usa en la
escritura los recursos
lingüísticos para expresar
temporalidad, causalidad y
simultaneidad.
3. Producción de textos orales
y participación en eventos
comunicativos
3.1. Expresa y defiende
opiniones e ideas de una
manera razonada, empleando
el diálogo como forma
de la semana, para registrar eventos
personales y colectivos.
2.8. Entiende el uso de algunas
figuras del lenguaje; por ejemplo, la
rima en un poema
3.Participación en eventos
comunicativos orales
3.1. Comunica estados de ánimo,
sentimientos, emociones y vivencias
mediante el lenguaje oral.
3.2. Participa con atención en
diálogos y conversaciones, escucha
lo que otros dicen y respeta turnos al
hablar. 3.3. Comunica información
acerca de sí mismo y de su familia
(nombres, caract e rísticas y
direcciones).
3.4. Entiende y usa las
convenciones comunes de la
conversación; por ejemplo, tomar
turnos.
3.5. Pide y ofrece ideas, y ayuda al
tomar parte en actividades con otras
personas.
3.6. Expresa opiniones y
preferencias, y se involucra en la
actividad argumentativa.
3.7. Formula preguntas acerca de
eventos o temas de su interés.
3.8. Explica los pasos que conllevan
actividades, como seguir una receta,
producciones al tipo de texto que
elabora.
 Recupera información de diferentes
fuentes y las emplea para
desarrollar argumentos al redactar
un texto.
 Realiza las adaptaciones
necesarias al lenguaje oral para
producir textos escritos.
 Ordena las oraciones de un texto
escrito de manera coherente.
 Escribe y considera al destinatario al
producir sus textos.
 Valora la importancia de la revisión
y corrección para mejorar los textos
producidos y lograr su comprensión.
 Describe un proceso, fenómeno o
situación en orden cronológico.
 Establece relaciones de causa y
efecto al describir, narrar o explicar
una serie de eventos en un texto.
 Emplea convencionalmente el uso
de mayúsculas y la puntuación en
párrafos.
 Emplea juegos del lenguaje para
introducir elementos de humor en
textos escritos con dicho propósito.
 Completa formularios para realizar
diversos trámites (préstamo
bibliotecario y permisos de salida,
entre otros).
privilegiada para resolver
conflictos. 3.2. Utiliza una
amplia variedad de
modalidades del habla, como
las conversaciones informales
y discursos formales.
.3. Expone de manera clara y
lógica un tema y utiliza un
lenguaje adecuado a sus
interlocutores.
3.4. Utiliza diversos recursos
discursivos para elaborar una
exposición con una intención
determinada.
3.5. Analiza las estrategias
discursivas para seleccionar y
aplicar las propias al participar
en discusiones, análisis o
debates.
3.6. Respeta diversos puntos
de vista y recupera las
aportaciones de otros para
enriquecer su conocimiento.
4. conocimiento de las
características, función y uso
del lenguaje
4.1. Emplea la puntuación y la
ortografía de acuerdo con las
normas establecidas.
participar en un juego o construir un
juguete.
3.9. Presenta información sobre un
tema, usando un soporte gráfico y
objetos de su entorno.
3.10. Distingue los hechos
fantásticos y los reales en una
historia, y explica las diferencias
entre ellos.
3.11. Narra anécdotas, historias,
cuentos, leyendas y fábulas
siguiendo la secuencia y el orden de
las ideas, y haciendo referencia al
tiempo y al espacio.
3.12. Compone, individual y
colectivamente, canciones, rimas,
trabalenguas, adivinanzas y chistes.
3.13. Escucha, con cuidado y
atención, poemas, canciones, cantos
en ronda, adivinanzas, trabalenguas
y chistes.
4. conocimiento del funcionamiento y
uso del lenguaje
4.1. Entiende la utilidad de los textos
escritos y orales para comunicar y
organizar ideas, y para seguir
aprendiendo.
4.2. Recuerda eventos o hechos
(individuales o sociales) en relación
con el tiempo y el espacio. 4.3. Sabe
que hay personas que se comunican
3. Producción de textos orales y
participación en eventos comunicativos.
 Comunica sus ideas y escucha a
sus compañeros con atención y
respeta turnos al hablar.
 Expone información de manera oral
y considera la que otros le
proporcionan para enriquecer su
conocimiento.
 Comprende la importancia de
comunicarse eficientemente al
exponer sus ideas y argumentos, y
al presentar información.
 Presenta información atendiendo al
orden de exposición o secuencia del
discurso.
 Describe de forma oral situaciones,
personas, objetos, lugares,
acontecimientos y escenarios
simples de manera efectiva.
 Sostiene una conversación en la
que explica y argumenta sus
preferencias o puntos de vista.
 Utiliza la lectura y la escritura con
fines específicos dentro y fuera de la
escuela.
 Conoce y aplica las convenciones
ortográficas al escribir palabras con
dígrafos y sílabas complejas.
 Conoce el uso de las letras
mayúsculas al escribir nombres
4.2. Identifica fallas
ortográficas y gramaticales en
textos para corregirlos.
18
4.3. Comprende el contenido
de diversos documentos
legales y administrativos para
emplearlo en situaciones
específicas.
4.4. Utiliza adecuadamente
nexos y adverbios en textos
orales y escritos.
4.5. Emplea las fuentes
textuales adecuadas para
obtener información de
distintas disciplinas. 4.6. Utiliza
adecuadamente los tiempos
verbales al producir un texto.
5. actitudes hacia el lenguaje
5.1. Identifica y comparte su
gusto por algunos temas,
autores y géneros literarios.
5.2. Desarrolla disposición por
leer, escribir, hablar o
escuchar.
5.3. Desarrolla una actitud
positiva para seguir
aprendiendo por medio del
lenguaje escrito.
en otras lenguas o idiomas. 4.4.
Conoce y utiliza palabras de uso
común en otras regiones del país, y
reconoce su significado.
5. actitudes hacia el lenguaje Estas
actitudes son cualidades
persistentes asociadas con la lengua
y la comunicación. Los Estándares
Curriculares para este rubro son los
siguientes. El niño:
5.1. Desarrolla interés en aprender y
lo expresa mediante el planteamiento
de preguntas y al escuchar y
observar. 5.2. Considera las
consecuencias de sus palabras y sus
acciones para sí mismo y para otros.
5.3. Entiende la potencialidad del
lenguaje y lo usa apropiadamente
para la resolución de conflictos.
5.4. Entiende la importancia de
conservar información y desarrolla
habilidades para recuperarla. 5.5.
Entiende la utilidad de los códigos
escritos y orales para la
comunicación y organización de
ideas.
5.6. Reconoce y valora la existencia
de otras lenguas que se hablan en
México. 5.7. Desarrolla un concepto
positivo de sí mismo como lector,
propios e identifica los párrafos a
partir de marcadores textuales,
como mayúsculas y punto final.
 Comprende la función de los textos
instructivos al seguir instrucciones
para resolver tareas cotidianas.
 Identifica pistas para precisar la
ortografía de palabras de una
misma familia léxica, con ayuda del
docente.
 Emplea el orden alfabético en
índices y diccionarios para localizar
información.
 Introduce la puntuación adecuada
(puntos y comas) para delimitar
oraciones o elementos de un listado.
 Emplea diccionarios para verificar la
ortografía de una palabra.
5. Actitudes hacia el lenguaje.
 Identifica y comparte su gusto por
algunos temas, autores y géneros
literarios.
 Desarrolla disposición por leer,
escribir, hablar o escuchar.
 Desarrolla una actitud positiva para
seguir aprendiendo por medio del
lenguaje escrito.
 Emplea el lenguaje para expresar
ideas, emociones y argumentos.
 Reconoce y valora las ventajas de
hablar más de un idioma para
5.4. Emplea el lenguaje para
expresar ideas, emociones y
argumentos.
5.5. Discute sobre una variedad
de temas de manera atenta y
respeta los puntos de vista de
otros.
5.6. Valora la autoría propia y
desarrolla autoconfianza como
autor u orador.
5.7. Emplea el potencial del
lenguaje para la resolución de
conflictos.
5.8. Reconoce y valora las
ventajas y desventajas de
hablar más de un idioma para
comunicarse con otros,
interactuar con los textos y
acceder a información.
5.9. Reconoce y valora la
existencia de otras lenguas que
se hablan en México.
5.10. Trabaja
colaborativamente, escucha y
proporciona sus ideas, negocia
y toma acuerdos al trabajar en
grupo. 5.11. Desarrolla un
concepto positivo de sí mismo
como lector, escritor, hablante
u oyente; además, desarrolla
escritor, hablante u oyente; además,
desarrolla gusto por leer, escribir,
hablar y escuchar.
comunicarse con otros, interactuar
con los textos y acceder a
información.
 Reconoce y valora la existencia de
otras lenguas que se hablan en
México.
 Trabaja colaborativamente, escucha
y proporciona sus ideas, negocia y
toma acuerdos al trabajar en grupo.
 Desarrolla un concepto positivo de
sí mismo como lector, escritor,
hablante u oyente; además,
desarrolla el gusto por leer, escribir,
hablar y escuchar.

gusto por leer, escribir, hablar y
escuchar.
Competencias Lenguaje y comunicación: Obtiene
y comparte información mediante
diversas formas de expresión oral.
• Utiliza el lenguaje para regular su
conducta en distintos tipos de
interacción con los demás.
• Escucha y cuenta relatos literarios
que forman parte de la tradición oral.
• Aprecia la diversidad lingüística de
su región y su cultura.
Pensamiento matemático: Utiliza
los números en situaciones variadas
que implican poner en práctica los
principios del conteo.
Con el trabajo en esta asignatura se
espera que los alumnos desarrollen
competencias comunicativas,
concebidas como la capacidad de una
persona para comunicarse
eficientemente, lo que incluye tanto el
conocimiento del lenguaje como la
habilidad para emplearlo.
 Emplear el lenguaje para
comunicarse y como instrumento
para aprender. Se busca que los
alumnos empleen el lenguaje para
interpretar, comprender y
transformar el mundo, obteniendo
nuevos conocimientos que les
En este periodo los estudiantes
emplean la lectura como
herramienta para seguir
aprendiendo,
pero también para comprender
su entorno, por lo que
seleccionan fuentes
de consulta de acuerdo con sus
propósitos y temas de interés, y
tienen la posibilidad de
Analizar críticamente la
información que generan los
medios. La relectura de los
textos es una estrategia para
asegurar la interpretación
• Resuelve problemas en situaciones
que le son familiares y que implican
agregar, reunir, quitar, igualar,
comparar y repartir objetos.
• Reúne información sobre criterios
acordados, representa gráficamente
dicha información y la interpreta.
Exploración y conocimiento del
mundo: Observa características
relevantes de elementos del medio y
de fenómenos que ocurren en la
naturaleza; distingue semejanzas y
diferencias, y las describe con sus
propias palabras.
• Busca soluciones y respuestas a
problemas y preguntas sobre el
mundo natural.
• Formula suposiciones
argumentadas sobre fenómenos y
procesos.
• Entiende en qué consiste un
experimento y anticipa lo que puede
suceder cuando aplica uno de ellos
para poner a prueba una idea.
• Identifica y usa medios a su alcance
para obtener, registrar y comunicar
información.
• Participa en acciones de cuidado de
la naturaleza, la valora y muestra
sensibilidad
permitirán seguir aprendiendo
durante toda la vida, así como para
que logren una comunicación eficaz
y afectiva en diferentes contextos y
situaciones, lo que les permitirá
expresar con claridad sus
sentimientos, ideas y opiniones de
manera informada y apoyándose en
argumentos, y sean capaces de
discutir con otros respetando sus
puntos de vista.
 Identificar las propiedades del
lenguaje en diversas situaciones
comunicativas. Comprende el
conocimiento de las características
y significado de los textos,
atendiendo su tipo, contexto en el
que se emplean y destinatario al que
se dirigen. Se refiere también al
empleo de las diferentes
modalidades de lectura, en función
del propósito del texto, las
características del mismo y
particularidades del lector, para
lograr una construcción de
significado, así como a la
producción de textos escritos que
consideren el contexto, el
destinatario y los propósitos que
busca, empleando estrategias de
producción diversas.
adecuada de su contenido. Los
textos producidos se organizan
de manera que resulten
adecuados y coherentes con el
tipo
de información que desean
difundir, integrando diferentes
recursos lingüísticos para
expresar temporalidad,
causalidad y simultaneidad.
En la comunicación oral
expresan y defienden opiniones
e ideas de manera razonada,
mediante el diálogo como
forma privilegiada para resolver
conflictos, y echan mano
de recursos discursivos para
elaborar una exposición con
una intención determinada,
sin dejar de respetar otros
puntos de vista que recuperen
aportaciones que les permitan
enriquecer su conocimiento.
Para ello, emplean la
puntuación y la ortografía de
acuerdo con las normas
establecidas e identifican fallas
ortográficas y gramaticales en
sus textos para corregirlos.
y comprensión sobre la necesidad de
preservarla.
Desarrollo físico y salud: implican
fuerza, velocidad y flexibilidad en
juegos y actividades de ejercicio
físico.
• Utiliza objetos e instrumentos de
trabajo
que le permiten resolver problemas y
realizar actividades diversas.
 Analizar la información y emplear el
lenguaje para la toma de decisiones.
Se pretende que los alumnos
desarrollen su capacidad de análisis
y juicio crítico de la información,
proveniente de diferentes fuentes,
para tomar decisiones de manera
informada, razonada y referida a los
intereses colectivos y las normas,
en distintos contextos, sustentada
en diferentes fuentes de
información, escritas y orales.
Valorar la diversidad lingüística y
cultural de México. Se pretende que los
alumnos reconozcan y valoren la
riqueza lingüística e intercultural de
México y sus variedades, así como de
otras lenguas, como formas de
identidad. Asimismo, se busca que
empleen el lenguaje oral y escrito para
interpretar y explicar diversos procesos
sociales, económicos, culturales y
políticos como parte de la cultura
democrática y del ejercicio ciudadano.
La integración de los
estudiantes a la cultura escrita,
atendiendo los elementos y
criterios expuestos en los
cuatro periodos escolares,
contribuye al logro del Perfil de
Egreso de la Educación Básica
en general y, en específico, a la
utilización del lenguaje oral y
escrito para comunicarse con
claridad y fluidez, e interactuar
en distintos contextos sociales y
culturales, argumentando,
razonando y analizando.
Competencias
digitales
1. Creatividad e innovación. Implica
demostrar el pensamiento creativo,
el desarrollo de productos y procesos
innovadores utilizando las TIC y la
construcción de conocimiento.
2. Comunicación y colaboración.
Requiere la utilización de medios y
La incorporación de las tecnologías de
la información y la comunicación (TIC)
en el campo de formación de Lenguaje
y comunicación, supone la posibilidad
de generar ambientes de aprendizaje
que utilicen medios y modalidades de
lectura y escritura, cercanas a las que
Competencias específicas de la
asignatura de Español: Con el
trabajo en esta asignatura se
espera que los alumnos
desarrollen competencias
comunicativas, concebidas
como la capacidad de una
entornos digitales que les permitan
comunicar ideas e información a
múltiples audiencias, interactuar con
otros, trabajar en equipo de forma
colaborativa, incluyendo el trabajo a
distancia, para apoyar el aprendizaje
individual y colectivo, desarrollando
una conciencia global al establecer la
vinculación con estudiantes de otras
culturas.
3. Investigación y manejo de
información. Implica la aplicación de
herramientas digitales que permitan
a los estudiantes recabar,
seleccionar, analizar, evaluar y
utilizar información, procesar datos y
comunicar resultados.
4. Pensamiento crítico, solución de
problemas y toma de decisiones.
Requiere el desarrollo de habilidades
de pensamiento crítico para planear,
organizar y llevar a cabo
investigaciones, administrar
proyectos, resolver problemas y
tomar decisiones sustentadas en
información, utilizando herramientas
digitales.
5. Ciudadanía digital. Requiere de la
comprensión de asuntos humanos,
culturales y sociales relacionados
con el uso de las TIC y la aplicación
utilizan los estudiantes en ambientes
extraescolares.
Herramientas como el procesador de
textos, el presentador de diapositivas y
las redes sociales, permiten a las
personas crear, compartir, publicar,
colaborar y poner a discusión, textos
propios que incorporan recursos
multimedia. Cuando el profesor conoce
esta posibilidad tecnológica y la
incorpora habitualmente a sus
actividades promueve paralelamente
tanto las competencias del campo
Lenguaje y comunicación, como el
desarrollo de habilidades digitales tanto
en el alumnado como en él mismo.
Además de estas herramientas, el
docente puede utilizar materiales
educativos digitales con propuestas
didácticas que toman como punto de
partida los aprendizajes esperados del
programa de estudio. Estos materiales
aprovechan los recursos expresivos de
las imágenes fijas
y en movimiento, del video y del audio,
para presentar escenarios y situaciones
de aprendizaje
en las que se pueden analizar textos,
identificar propiedades del lenguaje y
acercarse a la diversidad cultural y
lingüística del país.
persona para comunicarse
eficientemente, lo que incluye
tanto el conocimiento del
lenguaje (competencias
lingüísticas) como la habilidad
para emplearlo (competencias
sociales para el uso del
lenguaje). Las siguientes
competencias específicas de la
asignatura contribuyen al
desarrollo de las competencias
para la vida y al logro del perfil
de egreso de la Educación
Básica:
“Competencias
comunicativas”
Emplear el lenguaje para
comunicarse y como
instrumento para aprender.
Se busca que los alumnos
empleen el lenguaje para
interpretar, comprender y
transformar el mundo,
obteniendo nuevos
conocimientos que les facilitará
seguir aprendiendo durante
toda la vida. También para que
logren una comunicación eficaz
y afectiva en diferentes
contextos y situaciones, lo que
favorecerá que expresen con
de conductas éticas, legales,
seguras y responsables en su uso.
6. Funcionamiento y conceptos de
las TIC. Implica la comprensión de
conceptos, sistemas y
funcionamiento de las TIC para
seleccionarlas y utilizarlas de manera
productiva y transferir el
conocimiento existente al
aprendizaje de nuevas TIC.
Estos estándares buscan que los
alumnos, sean capaces de ser:
• Competentes para utilizar
tecnologías de la información
buscadores, analizadores y
evaluadores de información;
solucionadores de problemas y
tomadores de decisiones; usuarios
creativos y eficaces de herramientas
de productividad; comunicadores,
colaboradores, publicadores y
productores; y ciudadanos
informados, responsables y capaces
de contribuir a la sociedad.
Existen también materiales más
sencillos en su construcción, pero
igualmente
valiosos para incorporar a las
actividades de aprendizaje, como audio
cuentos, crucigramas y galerías de
imágenes.
Cuando el alumnado y el profesor
interactúan con estos materiales
digitales de forma cotidiana, no sólo se
logra que los estudiantes tengan
aprendizajes significativos, sino que se
les introduce al manejo de la tecnología,
y se les familiariza con las nuevas
formas de construir, estructurar y
navegar por estos medios.
Para lograr lo anterior, el profesor debe
considerar
durante la planificación de los proyectos
didácticos y de
las actividades permanentes que:
A) El Aula Telemática dispone de un
banco de materiales educativos
digitales que pueden utilizarse para
trabajar las diferentes asignaturas
del programa de estudio en distintos
momentos de la secuencia didáctica
de acuerdo con el propósito que se
busca lograr. Para facilitar su
consulta y localización, los
claridad sus sentimientos,
ideas y opiniones de manera
informada y apoyándose en
argumentos, y sean capaces
de discutir con otros
respetando sus puntos de vista.
Identificar las propiedades
del lenguaje en diversas
situaciones comunicativas.
Comprende el conocimiento de
las características y el
significado de los textos,
atendiendo su tipo, contexto en
el que se emplean y
destinatario. Se refiere también
al empleo de las diferentes
modalidades de lectura, en
función del propósito del texto,
las características de éste y las
particularidades del lector para
lograr una construcción de
significado, así como a la
producción de textos escritos
que consideren el contexto, el
destinatario y los propósitos
que busca empleando
estrategias de producción
diversas.
Analizar la información y
emplear el lenguaje para la
toma de decisiones. Se busca
materiales se encuentran
organizados por asignatura, bloque
y aprendizaje esperado; incluyen
objetos de aprendizaje,
presentaciones multimedia, libros
de texto y videos.
B).Para aprovechar los recursos
disponibles en el Aula Telemática
durante el tiempo de
clase, es necesario que el docente
considere en todos los campos de
formación, los siguientes
momentos:
Previamente
•Revisar los programas de estudios y
ubicar el aprendizaje esperado.
•Revisar los materiales educativos que
pueden utilizarse durante la situación
de aprendizaje que se esté diseñando.
• Diseñar la sesión de aprendizaje,
teniendo como guía los aprendizajes
esperados, los materiales digitales o
impresos que se utilizarán, el momento
adecuado para incorporarlos, así como
la forma de evaluación.
Durante la sesión:
• Preparar el equipo de cómputo para el
trabajo con el grupo (PC, equipos de
alumnos, proyector, pizarrón, etc.).
que los alumnos desarrollen su
capacidad de análisis y juicio
crítico de la información,
proveniente de diferentes
fuentes, para tomar decisiones
de manera informada,
razonada y referida a los
intereses colectivos y las
normas en distintos contextos,
lo que debe sustentarse en
diferentes fuentes de
información, escritas y orales.
Valorar la diversidad
lingüística y cultural de
México. Se pretende que los
alumnos reconozcan y valoren
la riqueza lingüística e
intercultural de México y sus
variedades, así como de otras
lenguas, como formas de
identidad. Asimismo, se
pretende que empleen el
lenguaje oral y escrito para
interpretar y explicar diversos
procesos sociales, económicos,
culturales y políticos como
parte de la cultura democrática
y del ejercicio ciudadano.
Estas competencias
constituyen un referente
•Adaptar la planeación que se diseñó
de acuerdo con la respuesta y
necesidades del grupo.
• Cerrar la sesión de aprendizaje con un
ejercicio de integración o una actividad
de evaluación.
• Apagar y guardar el equipo.
Después de la sesión:
•Reflexionar acerca de la experiencia
de aprendizaje.
• Valorar en qué medida la situación,
actividades y el uso de los materiales
digitales tuvieron relevancia para
propiciar los aprendizajes esperados.
•Llevar la experiencia e impresiones a
las sesiones de trabajo colegiado.
específico de las habilidades,
conocimientos, actitudes y
valores que los alumnos
desarrollan a lo largo de la
Educación Básica, mediante el
logro de los aprendizajes
esperados. El concepto de
competencia no sólo implica la
acumulación de conocimientos,
sino su puesta en práctica; es
decir, su movilización.
Justamente ésta es la razón
por la que se ha optado por los
proyectos didácticos como la
modalidad de trabajo en la
asignatura, y que se
complementan con las
actividades permanentes que
desarrolla el docente en el
aula.
Organización
de
contenidos
Las prácticas sociales del lenguaje se
han agrupado en tres ámbitos: Estudio,
Literatura y Participación social. Esta
organización surge de las finalidades
que las prácticas tienen en la vida
social; si bien no suelen estar
estrictamente delimitadas, para fines
didácticos se han distribuido de la
manera señalada. En cada uno de los
ámbitos la relación entre los individuos
La organización de las
prácticas sociales del
lenguaje en ámbito.
Las prácticas sociales del
lenguaje se han agrupado en
tres ámbitos: Estudio,
Literatura y Participación
social. Esta organización surge
de las finalidades de las
prácticas en la vida social; si
y los textos adquiere un matiz particular.
Ámbito de Estudio: Las prácticas
sociales del lenguaje agrupadas en
este ámbito tienen el propósito de
apoyar a los alumnos en el desempeño
de sus estudios, para que puedan
expresarse oralmente y por escrito en
un lenguaje formal y académico. Desde
esta perspectiva, lo encaminan a leer y
escribir para aprender y compartir el
conocimiento de las ciencias, las
humanidades y el conjunto de
disciplinas, así como a apropiarse del
tipo de discurso en el que se expresan.
Por este motivo, algunas de las
prácticas en este ámbito se vinculan
directamente con la producción de
textos propios de las asignaturas que
integran el campo de formación
Exploración y comprensión del mundo
natural y social. En este ámbito, el
proceso de producción de textos exige
que los alumnos planeen su escritura,
preparen la información y la expongan
conforme el discurso que cada
disciplina requiere; que expresen las
ideas claramente, de acuerdo con un
esquema elegido; que organicen de
manera coherente el texto, delimitando
temas y subtemas, definiciones,
comentarios y explicaciones; que
bien no suelen estar
delimitadas, para fines
didácticos se han distribuido
como se señala. En cada
ámbito la relación entre los
individuos y los textos adquiere
un matiz particular.
Ámbito de Estudio. Las
prácticas sociales del lenguaje
agrupadas aquí tienen el
propósito de apoyar a los
alumnos en el desempeño de
sus estudios, y así puedan
expresarse oralmente y por
escrito en un lenguaje formal y
académico. Desde esta
perspectiva, los encaminan a
leer y escribir para aprender y
compartir el conocimiento de
las ciencias, las humanidades y
el conjunto de disciplinas, así
como a apropiarse del tipo de
discurso en el que se expresan.
Por este motivo, algunas de las
prácticas incluidas en este
ámbito se vinculan
directamente con la producción
de textos propios de las
asignaturas que integran el
campo de formación
Exploración y comprensión del
empleen un vocabulario especializado y
definiciones técnicas; que citen
adecuadamente las fuentes de
consulta, y puedan relacionar sus
opiniones con las de distintos autores.
Ya que el discurso académico requiere
una expresión rigurosa y está sometido
a múltiples convenciones, es en este
ámbito donde se propone un mayor
trabajo con contenidos referentes a la
estructura sintáctica y semántica de los
textos, ortografía y puntuación y su
organización gráfica.
Ámbito de Literatura: En este ámbito las
prácticas se organizan alrededor de la
lectura compartida de textos literarios;
mediante la comparación de las
interpretaciones y el examen de las
diferencias los alumnos aprenden a
transitar de una construcción personal y
subjetiva del significado a una más
social o intersubjetiva; amplían sus
horizontes socioculturales, y aprenden
a valorar las distintas creencias y
formas de expresión. Si bien en este
ámbito se trata de destacar la intención
creativa e imaginativa del lenguaje,
también se plantean maneras
sistemáticas de trabajar los textos, por
lo que seguir un tema, género o
movimiento literario son prácticas de
mundo natural y social. En este
ámbito, el proceso de
producción de textos exige que
los estudiantes planeen su
escritura, preparen la
información y la expongan
conforme el discurso que cada
disciplina requiere; que
expresen las ideas con
claridad, de acuerdo con un
esquema elegido; que
organicen de manera
coherente el texto, delimitando
temas y subtemas,
definiciones, comentarios y
explicaciones; que empleen un
vocabulario especializado y
definiciones técnicas; que citen
adecuadamente las fuentes de
consulta, y puedan relacionar
sus opiniones con las de
distintos autores. Dado que el
discurso académico requiere
una expresión rigurosa y está
sometido a múltiples
convenciones, en este ámbito
es donde se propone un mayor
trabajo con contenidos
referentes a la estructura
sintáctica y semántica de los
lectura que ofrecen la posibilidad de
comparar los patrones del lenguaje y
comprender su relación con las
distintas manifestaciones literarias.
Asimismo, la lectura dramatizada de
una obra, una práctica común en el
teatro, resulta de sumo provecho para
que los alumnos se involucren y
entiendan el complicado proceso de dar
voz a un texto. Con el propósito de que
los alumnos se acerquen a la diversidad
cultural y lingüística, se propone leer
obras de diferentes periodos históricos
del español y la literatura
hispanoamericana. Sin embargo, no se
trata de que reconstruyan la historia de
la lengua y la literatura, sino de propiciar
un acercamiento a otros modos de ser
de la lengua, los textos y los valores
culturales. Así, por ejemplo, la lectura
de los cuentos de diferentes periodos
históricos permite entrar en contacto
con otros pueblos hispanohablantes y
sirve de apoyo para reflexionar sobre la
diversidad del español. Asimismo, se
pretende un acercamiento del alumno a
la lectura mediante el conocimiento y
disfrute de diferentes tipos de textos,
géneros y estilos literarios, y obtener las
herramientas suficientes para formar
lectores competentes que logren una
textos, ortografía y puntuación
y su organización gráfica.
Ámbito de Literatura. En este
ámbito las prácticas se
organizan alrededor de la
lectura compartida de textos
literarios; mediante la
comparación de las
interpretaciones y el examen
de las diferencias los alumnos
aprenden a transitar de una
construcción personal y
subjetiva del significado a una
más social o intersubjetiva;
amplían sus horizontes
socioculturales, y aprenden a
valorar las distintas creencias y
formas de expresión. Si bien en
este ámbito se trata de
destacar la intención creativa e
imaginativa del lenguaje,
también se plantean maneras
sistemáticas de trabajar los
textos, por lo que seguir un
tema, género o movimiento
literario son prácticas de lectura
que ofrecen la posibilidad de
comparar los patrones del
lenguaje y comprender su
relación con las distintas
manifestaciones literarias.
acertada interpretación y sentido de lo
que leen. Igualmente, se pretende
desarrollar habilidades para producir
textos creativos y de interés del propio
alumno, en los cuales exprese lo que
siente y piensa, y construya fantasías y
realidades a partir de modelos literarios.
Ámbito de Participación social: Todo
ser humano es sujeto de derecho desde
el momento mismo de su nacimiento.
La participación civil, social y política se
corresponde con tres modos de ejercer
la ciudadanía; por eso, es legítimo
formar a los alumnos como ciudadanos.
La Educación Básica debe estar
dirigida a hacer de ellos personas
responsables y capaces de participar
en la construcción de la sociedad. En el
ámbito de la participación social, las
prácticas sociales del lenguaje tienen
como propósito ampliar los espacios de
incidencia de los alumnos y favorecer el
desarrollo de otras formas de
comprender el mundo y actuar en él.
Por eso, se han integrado diversas
prácticas relacionadas con la lectura y
el uso de documentos administrativos y
legales, así como otras que implican la
expresión y defensa de la opinión
personal y la propuesta de soluciones a
los problemas que analizan.
Asimismo, la lectura
dramatizada de una obra, una
práctica común en el teatro,
resulta de sumo provecho para
que los alumnos se involucren
y entiendan el complicado
proceso de dar voz a un texto.
Con el propósito de que los
alumnos se acerquen a la
diversidad cultural y lingüística,
se propone leer obras de
diferentes periodos históricos
del español y la literatura
hispanoamericana. Sin
embargo, no se trata de que
reconstruyan la historia de la
lengua y la literatura, sino de
propiciar un acercamiento a
otros modos de ser de la
lengua, los textos y los valores
culturales. Así, por ejemplo, la
lectura de los cuentos de
diferentes periodos históricos
permite entrar en contacto con
otros pueblos
hispanohablantes, y sirve de
apoyo para reflexionar sobre la
diversidad del español.
Asimismo, se pretende una
aproximación del alumno a la
lectura mediante el
La participación social también
comprende el desarrollo de una actitud
crítica ante la información que se recibe
de los medios de comunicación, por lo
que la escuela no puede ignorar el
impacto que ejercen. La televisión, la
radio, la Internet y el periódico forman
parte del contexto histórico de los
alumnos, y constituyen una vía crucial
en la comprensión del mundo y la
formación de identidades
socioculturales. Dada la importancia
que tiene el lenguaje en la construcción
de la identidad, en el ámbito de
Participación social se ha asignado un
espacio a la investigación y reflexión
sobre la diversidad lingüística. El
objetivo es que los alumnos
comprendan su riqueza y valoren el
papel que tiene en la dinámica cultural.
De esta forma, la organización de las
prácticas sociales del lenguaje en
ámbitos marcan el énfasis que tiene la
práctica social del lenguaje y que el
docente debe propiciar al desarrollar el
proyecto didáctico, dependiendo a cuál
de ellos pertenezca, por lo que en los
programas el primer proyecto siempre
pertenecerá al ámbito de Estudio,
mientras que el segundo al de Literatura
y el tercero al de Participación social, de
conocimiento y disfrute de
diferentes tipos de textos,
géneros y estilos literarios y, a
la vez, obtener las
herramientas suficientes para
formar lectores competentes
que logren una acertada
interpretación y sentido de lo
que leen. También se busca
desarrollar habilidades para
producir textos creativos que le
interesen al propio alumno, en
los cuales exprese sus
sentimientos e ideas, y
construya fantasías y
realidades a partir de modelos
literarios.
Ámbito de Participación
social. Todo ser humano es
sujeto de derecho desde el
momento mismo de su
nacimiento. La participación
civil, social y política se
corresponde con tres modos de
ejercer la ciudadanía; por eso,
es legítimo formar a los alumnos
como ciudadanos. La
Educación Básica debe dirigirse
a formarlos como personas
responsables y capaces de
participar en la construcción de
tal manera que no se indica en cada
caso dicha pertenencia. Para el caso
del quinto bloque, los proyectos
pertenecen a los ámbitos de Literatura
y de Participación social.
la sociedad. En este ámbito, el
propósito de las prácticas
sociales del lenguaje consiste
en ampliar los espacios de
incidencia de los alumnos y
favorecer el desarrollo de otras
formas de comprender el
mundo y actuar en él. Por tanto,
se han integrado diversas
prácticas relacionadas con la
lectura y el uso de documentos
administrativos y legales, así
como otras que implican la
expresión y defensa de la
opinión personal y la propuesta
de soluciones a los problemas
que analizan. La participación
social también comprende el
desarrollo de una actitud crítica
ante la información que se
recibe de los medios de
comunicación, por lo que la
escuela no puede ignorar su
impacto. La televisión, la radio,
la Internet y el periódico forman
parte del contexto histórico de
los alumnos, y constituyen una
vía crucial en la comprensión
del mundo y la formación de
identidades socioculturales.
Dada la importancia del
lenguaje en la construcción de
la identidad, en el ámbito de
Participación social se ha
asignado un espacio a la
investigación y reflexión sobre
la diversidad lingüística. El
objetivo es que los alumnos
comprendan su riqueza y
valoren su papel en la dinámica
cultural.
Trabajo en el
aula
el docente está comprometido a
trascender de la reflexión a la
transformación de la práctica
docente; proceso complejo que
requiere incorporar los postulados
esenciales desde el enfoque y
traducirlos a la práctica.
Con esta finalidad, se presentan
rasgos esenciales que habrán de
caracterizar los ambientes propicios
para lograr que los niños
incrementen y adquieran nuevos
aprendizajes. Al mismo tiempo, se
aportarán sugerencias para que los
docentes orienten su intervención a
favor de esto.
POR PROYECTOS:
El trabajo por proyectos es una
propuesta de enseñanza que permite el
logro de propósitos
educativos por medio de un conjunto de
acciones, interacciones y recursos
planeados y orientados a la resolución
de un problema o situación concreta y a
la elaboración
de una producción tangible o intangible (como en
el caso de las producciones orales). Con el trabajo
por proyectos se propone que el alumno aprenda
al tener la experiencia directa en el aprendizaje
que se busca.
Los proyectos didácticos son
entendidos como actividades
planificadas que involucran secuencias
de acciones y reflexiones coordinadas e
interrelacionadas para alcanzar los
aprendizajes esperados que, en el caso
de la asignatura de Español, favorecen
El trabajo por proyectos
didácticos en la asignatura.
El trabajo por proyectos es una
propuesta de enseñanza que
permite el logro de propósitos
educativos por medio de un
conjunto de acciones,
interacciones y recursos
planeados y orientados hacia la
resolución de un problema o
situación concreta, así como a
la elaboración de una
producción tangible o intangible
(como en el caso de las
producciones orales). Con el
trabajo por proyectos se
propone que el alumno
aprenda al tener la experiencia
directa en el aprendizaje que
se busca. Los proyectos
didácticos se consideran
el desarrollo de competencias
comunicativas.
En el trabajo por proyectos los alumnos
se acercan a la realidad, al trabajar con
problemas que les interesan. Esta
forma de trabajo les permite investigar,
proponer
hipótesis y explicaciones, discutir sus
opiniones, intercambiar comentarios
con los demás,
y probar nuevas ideas.
En el desarrollo de un proyecto se
identifican tres grandes momentos:
inicio, desarrollo
y socialización. El trabajo por proyectos
didácticos permite a los alumnos
acercarse
gradualmente al mundo de los usos
sociales de la lengua, pues en cada
momento se
requiere que movilicen conocimientos
previos y aprendan otros, trabajando
con situaciones cercanas a la
cotidianeidad escolar, de tal forma que
aprenden a hacer haciendo.
Con esta organización del trabajo en el
aula, los alumnos obtienen mayores
logros
que con otras formas de enseñanza,
pues en los proyectos didácticos el
trabajo colaborativo y los intercambios
actividades planificadas que
involucran secuencias de
acciones y reflexiones
coordinadas e
interrelacionadas para alcanzar
los aprendizajes esperados
que, en el caso de la
asignatura de español,
favorecen el desarrollo de
competencias comunicativas.
En esta modalidad de trabajo
los alumnos se acercan a la
realidad trabajando con
problemas que les interesan.
Esta forma de trabajo les
permite a los alumnos
investigar, proponer hipótesis y
explicaciones, discutir sus
opiniones, intercambiar
comentarios con los demás y
probar nuevas ideas. En el
desarrollo de un proyecto se
identifican tres grandes
momentos: inicio, desarrollo y
socialización. El trabajo por
proyectos didácticos permite
que los alumnos se acerquen
gradualmente al mundo de los
usos sociales de la lengua, ya
que en cada momento es
indispensable que movilicen
comunicativos son elementos
fundamentales que se adecuan a las
características que tienen las prácticas
sociales del lenguaje.
Con los proyectos didácticos se vincula
el conocimiento del funcionamiento del
lenguaje
escrito con actividades significativas
para los alumnos, propiciando que
enfrenten situaciones comunicativas
que favorezcan el descubrimiento de la
funcionalidad de los textos y el manejo
de los elementos que se requieren para
comunicarse en cualquier ámbito
social. El trabajo por proyectos en la
asignatura de Español se fundamenta
en:
•Lograr que la lectura y la escritura en
la escuela sean analizadas y
desarrolladas tal como se presentan en
la sociedad.
•Propiciar que los alumnos enfrenten
situaciones comunicativas que
favorecen el descubrimiento de la
funcionalidad de los textos.
•Generar productos a partir de
situaciones reales que los acerquen a la
lectura, producción y revisión de textos
con una intención comunicativa,
dirigidos a interlocutores reales.
conocimientos previos y
aprendan otros, trabajando con
situaciones cercanas a la
cotidianeidad escolar, de tal
forma que aprenden a hacer
haciendo. Con esta
organización del trabajo en el
aula, los alumnos obtienen
mayores logros que con otras
formas de enseñanza, ya que
en los proyectos didácticos el
trabajo colaborativo y los
intercambios comunicativos
son elementos fundamentales
que se adecuan a las
características de las prácticas
sociales del lenguaje. Con los
proyectos didácticos se vincula
el conocimiento de cómo
funciona el lenguaje escrito con
actividades significativas para
los alumnos. Esto propicia que
enfrenten situaciones
comunicativas que favorecen el
descubrimiento de la
funcionalidad de los textos y el
manejo de los elementos
indispensables para
comunicarse en cualquier
ámbito social. El trabajo por
EL TRABAJO EN EL AULA:
Una preocupación de la mayoría de los
docentes es la organización del tiempo
escolar, por lo que el cumplimiento de
los propósitos, contenidos y
aprendizajes esperados de los
programas demanda una distribución
del tiempo de clase en momentos
diferenciados de trabajo (proyectos
didácticos o actividades permanentes),
así como la organización de la clase en
actividades grupales, en equipo o
individuales.
La apropiación de los conocimientos
involucrados en las prácticas del
lenguaje depende de las oportunidades
para participar en diferentes actos
donde se hable, lea y escriba. Para
muchos alumnos, la escuela constituye
el espacio privilegiado donde esto es
posible, por lo que el docente debe
promover que participen en eventos
comunicativos reales en los cuales
existan productos lingüísticos que
satisfagan diferentes necesidades.
Durante el desarrollo de un proyecto
didáctico las diferentes maneras de
trabajo son las siguientes.
• Trabajo en grupo. El docente favorece
la participación de todos los integrantes
proyectos en la asignatura de
Español se fundamenta en:
• Lograr que la lectura y la
escritura en la escuela se
analicen y desarrollen tal como
se presentan en la sociedad.
• Propiciar que los alumnos
enfrenten situaciones
comunicativas que favorecen el
descubrimiento de la
funcionalidad de los textos.
• Generar productos a partir de
situaciones reales que los
acerquen a la lectura,
producción y revisión de textos
con una intención
comunicativa, dirigidos a
interlocutores reales. El
siguiente cuadro muestra
algunos ejemplos de prácticas
sociales del lenguaje que se
trabajan mediante los
proyectos didácticos en
Educación Básica:
Ámbito de Estudio:
 Registrar datos en tablas
 Escribir un reportaje
sobre
su localidad.
 Elaborar reportes de
entrevista
del grupo al desarrollar una actividad,
propuesta o punto de vista. El valor de
esta interacción reside en la
oportunidad que brinda el
planteamiento de un problema nuevo
para generar la reflexión de los
alumnos, o para aprovechar diferentes
respuestas u opiniones infantiles para
enriquecer las oportunidades de
reflexionar acerca del problema.
•Trabajo en pequeños grupos.
Organizados en equipos, 2 los alumnos
pueden enfrentar retos de escritura y
lectura con un nivel de mayor
profundidad que el que pudieran lograr
trabajando individual o grupalmente. En
esta forma de trabajo se recuperan los
momentos más importantes del
aprendizaje escolar, ya que se pueden
confrontar puntualmente sus
perspectivas acerca de un problema y
ampliar su repertorio de respuestas.
Bajo esta modalidad de trabajo, los
alumnos aprenden a ser responsables
de una tarea y a colaborar con otros
aportando el máximo esfuerzo en su
trabajo.
Dentro de los proyectos didácticos se
sugiere el trabajo cooperativo
 como documentos
 de apoyo para el estudio.
Ámbito de Literatura:
 Recomendar un cuento
por
Escrito
 Escribir poemas para
Compartir
 Reseñar una novela para
Promover su lectura.
Ámbito de
Participación social
 Leer noticias en la prensa
Escrita.
 Elaborar un álbum de
recuerdos de la primaria.
 Leer y escribir reportajes
para publicarlos
Los programas integran las
prácticas sociales del lenguaje
que se trabajarán,
acompañadas de las
producciones requeridas, los
temas de reflexión y los
aprendizajes esperados; sin
embargo, el docente es el
responsable de desarrollar la
planeación del proyecto
didáctico, ya que en los
diferenciado, es decir, los integrantes
de un grupo o equipo realizan
actividades
 Los equipos habrán de integrarse de
acuerdo con las condiciones y
 posibilidades que se presenten en
cada grupo, salón y escuela.
Diferentes, pero coordinadas para el
logro de una tarea; por ejemplo,
asumir roles simultáneos para
dictar, escribir y corregir un texto.
Aquí, la capacidad de coordinación
del docente es fundamental, ya que
deberá dar instrucciones precisas y
monitorear, de manera simultánea,
el trabajo de todos los equipos.
• Trabajo individual. Resulta útil para
evaluar las posibilidades reales de los
alumnos al leer o escribir un texto y
conocer sus estilos y formas de
trabajar. Las respuestas individuales de
los alumnos también pueden
aprovecharse para iniciar la ejecución
de estrategias para resolver un
problema o, posteriormente, para
confrontar estrategias en el trabajo
colectivo.
Si bien se pretende que a lo largo de la
educación primaria y secundaria los
alumnos tengan muchas y variadas
oportunidades para elaborar textos
programas se presentan
elementos mínimos que el
docente debe considerar al
hacerla.
propios, la reflexión sobre la lengua
escrita también requiere de momentos
en que los docentes modelan el trabajo
en función de los tipos de texto y de la
práctica social que se estudia. Este tipo
de trabajo puede darse de dos formas:
•Actividades en que los alumnos lean
textos de autores expertos y los
empleen como guía o modelo. Después
de varias lecturas los alumnos llegan a
inferir los rasgos del tipo textual o
recursos lingüísticos del autor para
tratar de realizar un texto semejante o
análogo.
•Actividades de escritura colectiva en
que el docente funja como modelo. En
esta modalidad el docente hace
explícitas las decisiones que toma al
escribir un texto con la intención de que
los alumnos observen y analicen los
diferentes problemas que enfrenta un
escritor y las estrategias que emplea
para resolverlos.
Modalidades
de planeación
La planificación es un proceso
fundamental en el ejercicio docente
ya que contribuye
a plantear acciones para orientar la
intervención del maestro hacia el
desarrollo de
competencias, al realizarla conviene
tener presente que:
Para organizar experiencias
significativas de aprendizaje en el salón
de clases; es decir, para
crear condiciones que favorezcan la
apropiación de prácticas sociales del
lenguaje, es necesario tomar en cuenta
todos los aspectos que se han venido
La planificación, del desarrollo
y la evaluación de los proyectos
didácticos relacionados con el
lenguaje. Porque sienta las
bases para garantizar el éxito
educativo, ya que al aprender a
leer y escribir en un contexto de
alfabetización inicial, están en
• Los aprendizajes esperados y los
estándares curriculares son los
referentes para llevarla a cabo.
• Las estrategias didácticas deben
articularse con la evaluación del
aprendizaje.
• Se deben generar ambientes de
aprendizaje lúdicos y colaborativos
que favorezcan el desarrollo de
experiencias de aprendizaje
significativas.
delineado en los apartados anteriores,
a saber:
A continuación se dan algunas
recomendaciones a considerar en la
planificación de un proyecto con el
propósito de ayudar a preservar la
integridad de las prácticas sociales y de
que las actividades que se organicen no
pierdan su sentido comunicativo ni su
carácter didáctico.
a) Contextualización del proyecto.
Una manera de contar con la
colaboración de los alumnos en el
desarrollo de un proyecto es hacerlos
partícipes tanto de las metas que se
persiguen como de las estrategias que
se pueden poner en práctica para
lograrlas, muchas de ellas pueden ser
propuestas por los estudiantes.
A diferencia de otras formas del “trabajo
por proyectos”, donde los alumnos
pueden proponer la temática o las
actividades a realizar, en los Programas
de Estudio de Español ya están
establecidos los proyectos didácticos
a desarrollar y una guía para el diseño
de la secuencia didáctica que está
indicada en las “producciones para el
desarrollo del proyecto”.
Organización pedagógica de la
experiencia de aprendizaje.
posibilidad de emplear el
lenguaje como herramienta de
comunicación y para seguir
aprendiendo. El trabajo
didáctico de los docentes, para
que los jóvenes se apropien del
lenguaje escrito y consoliden su
conocimiento del sistema de
escritura y comiencen a
ocuparse de aspectos más
específicos como la ortografía,
la puntuación y amplíen su
conocimiento sobre la
diversidad de textos. Los
correspondientes a Español se
agrupan en cinco componentes,
cada uno refiere y refleja
aspectos centrales de los
programas de estudio:
1. Procesos de lectura e
interpretación de textos.
2. Producción de textos
escritos.
3. Producción de textos orales y
participación en eventos
comunicativos.
4. Conocimiento de las
características, función y uso
del lenguaje. 5. Actitudes hacia
el lenguaje.
• Que el lenguaje se aprende en la
interacción: cuando las personas se
relacionan para diversos fines
utilizando el lenguaje, cuando
interactúan con los propios textos o
cuando establecen relaciones entre sí
mediante los textos.
• Que las prácticas sociales del
lenguaje han sido la referencia para el
desarrollo de los contenidos de los
nuevos programas de estudio
(Programa de Español para la
Educación Secundaria, 2006;
Programas de Español para la
Educación Primaria, 2009; y los ajustes
con fines de articulación que se hicieron
en 2011) con el propósito de que los
aprendizajes se vinculen con la vida
social de los estudiantes y por ende
tengan sentido para ellos.
• Que la mejor manera de preservar en
la escuela el sentido que las prácticas
sociales del lenguaje tienen en la vida
es propiciar la realización de proyectos
didácticos con los alumnos.
.
ACTIVIDADES PERMANENTES
¿Qué son? ¿En qué contribuyen?
La denominación de actividades
permanentes proviene del hecho que
se desarrollan de manera continua a
lo largo del ciclo escolar y se realizan
regularmente; no obstante, pueden
variar durante el ciclo, repetirse o ser
objeto de reelaboración, en función de
las necesidades del grupo.
Las actividades permanentes se
desarrollan antes, durante y después
de los proyectos didácticos, ya que
son elementos complementarios que
el docente desarrolla cuando lo
considere necesario, en función del
conocimiento que tenga sobre las
necesidades y desarrollo particular del
grupo.
• Comprender el sistema de escritura
y las propiedades de los textos.
• Revisar y analizar diversos tipos de
textos.
• Generar espacios de reflexión e
interpretación del lenguaje.
• Incrementar las habilidades de
lectura (desarrollar comprensión
lectora).
• Fomentar la lectura como medio para
aprender y comunicarse.
• Producir textos breves y lectura de
diversos textos para distintos fines.
GRADO ACTIVIDAD PERMANENTE
PRIMERO • Lectura de los nombres de los alumnos del grupo.
• Lectura de palabras similares con estructura silábica
regular e irregular.
• Escritura y lectura de listados para organizar la vida
escolar.
• Copia y lectura de indicaciones y tareas.
• Escritura y armado de palabras escritas con dígrafos.
• Lectura y armado de frases cortas escritas.
• Lectura de frases descriptivas que correspondan con una
ilustración. • Reflexión sobre la escritura convencional de
palabras de uso frecuente.
• Escritura de palabras con “c” y “q”.
• Lectura de rimas en voz alta.
• Identificación de palabras escritas.
• Separación convencional de palabras.
• Corrección de escrituras incorrectas.
• Preparación de crucigramas.
• Reescritura de rimas.
SEGUNDO • Lectura de los nombres de los alumnos del grupo.
• Lectura de palabras similares con estructura silábica
regular e irregular. •Escritura y lectura de listados para organizar
la vida escolar.
• Copia y lectura de indicaciones y tareas.
• Escritura y armado de palabras escritas con dígrafos.
• Lectura y armado de frases cortas escritas.
• Lectura de frases descriptivas que correspondan con una
ilustración. • Reflexión sobre la escritura convencional de
palabras de uso frecuente.
• Escritura de palabras con “c” y “q”.
• Leen rimas en voz alta.
• Identificación de palabras escritas.
• Separación convencional de palabras.
• Corregir escrituras incorrectas.
• Preparar crucigramas.
• Reescritura de rimas.
TERCERO • Lectura.
• Escribir textos libres con diferentes propósitos.
• Leer y comentar noticias.
• Organizar y sintetizar información.
• Compartir impresiones y puntos de vista.
CUARTO • Lectura.
• Escribir textos libres con diferentes propósitos.
• Leer y comentar noticias.
• Organizar y sintetizar información.
• Compartir impresiones y puntos de vista.
QUINTO • Lectura.
• Escribir textos libres con diferentes propósitos.
• Leer y comentar noticias.
• Organizar y sintetizar información.
• Compartir impresiones y puntos de vista.
SEXTO • Lectura.
• Escribir textos libres con diferentes propósitos.
• Leer y comentar noticias.
• Organizar y sintetizar información.
• Compartir impresiones y puntos de vista.
ACTIVIDADES PERMANENTES
HABILIDAD LINGÜÍSTICA NIVEL: NORMAL
HABLAR 
LEER  Leer textos.
 Leer mensajes.
 Leer apuntes.
 Lectura de materiales
expositivos.
 Leer ensayos.
 Temas de investigación.
ESCRIBIR  Reportes de lectura (resumen,
cuadros sinópticos, etcétera).
 Escribir textos (mensajes por
chat)
 Tomar apuntes.
 Ensayos.
 Reportes.
 Guiones de observación.
 Secuencias didácticas.
 Producción de material
didáctico.
ESCUCHAR  Escuchar comentarios de los
comentarios de compañeros.
 Escuchar las exposiciones.
 Escuchar comentarios.
 Escuchar indicaciones.
 Escuchar las conversaciones.
RESUMEN
LA ESCRITURA EN LAS NUEVAS TECNOLOGÍAS
- Textos electrónicos y lenguaje.
La telefonía móvil e internet han originado, creado y expandido nuevos formatos y
soportes comunicativos (páginas WEB, correo electrónico, SMS, chats, blog o
foros…) que han afectado las formas tradicionales de expresión escrita. Han
incidido en la creación de códigos singulares para los nuevos usos de lenguaje han
originado un uso específico de la lengua española que intenta a una oralidad y
escritura desde el registro coloquial en el mismo acto comunicativo textual
originando un tipo de lenguaje escrito muy próximo a la oralidad a la comunicación.
1.- velocidad. La rapidez en la información estructura del mensaje.
2.- la adaptación al soporte. Aunque no exista impedimento alguno y podamos
escribir de la misma manera en el correo electrónico, el chat el blog o el SMS, es
evidente que cada uno de los dichos medios de comunicación está condicionado
por diferentes factores.
3.- esquema en potencia. Mucha información en un soporte pequeño (un poco
espacio).
- Escritura y páginas WEB
No todos los textos electrónicos presentan la misma finalidad ni cubren las mismas
necesidades de comunicación que los textos impresos.
- Suelen presentar una plática formal que permite expresar nuestras opiniones
personales.
Es una especie de discusión abierta, con foro, en el que podemos exponer lo que
pensemos sobre los femas que nos interesen.
- Escritura y correo electrónico
Se ha convertido en un medio de comunicación vital, en una de las aplicaciones con
más alcance y éxito de internet.
Permite:
1.- Velocidad en la trasmisión de los mensajes.
2.- Coste no excesivamente alto.
3.- Espacio de intercambio de fotografía, música, textos, además de mensajes
escritos.
4.- Permite comunicarse de manera casi instantánea desde cualquier parte del
mundo.
5.- Posibilita enviar mensajes a varias personas o a un grupo, creando así listas de
distribución.
6.- Permite renviar un mensaje a otro receptor y responder al instante.
- Rasgos característicos.
1) Lo más característico de este tipo de comunicación es que es muy similar a
la telefónica, pero no se utiliza la voz, si no la escritura.
2) Efímero. Instantánea. Fugaz. Los mensajes no se archivan. Cuando la
ventana se cierra se pierde lo comunicado.
3) El chat necesita trascribir el texto inscrito marcas de la comunicación oral y
de la no verbal.
Existe, por lo tanto, una serie de recursos que son los que permiten una utilización
particular del lenguaje en el soporte de comunicación:
1) Elipsis. La intención de que el mensaje se convierta en una comunicación
oral.
2) Alteración ortográfica. La ortografía se modifica deliberadamente para
verificar más allá del texto.
3) Importancia tipográfica. La visualidad se convierte en un importante juego
para significar más allá del texto.
4) Transcripción literal de pronunciación: reducción ortográfica que se produce
al trascribir el uso coloquial y, en ocasiones por querer imprimir una matriz
regional concreto.
5) Situaciones léxicas por onomatopeyas para expresar acciones y estados de
ánimo.
6) Uso de emoticonos con mucha más asiduidad que en el correo electrónico
con el fin de suplir el código no verbal y poder mostrar emociones y acciones
concretas.
REFLEXIÓN CRÍTICA
“EL PAPEL DE LOS MEDIOS DE COMUNICACIÓN MASIVA CON
PROPÓSITOS COMUNICATIVOS”
Esta lectura nos habla acerca de cómo es que la escritura ha evolucionado al paso
de los años.
En épocas pasadas, la escritura fue uno de los avances más indispensables para la
comunicación, y hoy en día, estas escrituras han sido estudiadas para comprender
la vida anteriormente para que de ella podamos reflexionar y tomar lo mejor.
Actualmente, los medios masivos de comunicación, se han convertido en una
revolución total en las prácticas sociales del lenguaje, se han levantado en contra
de las antiguas formas de comunicarse, pues antes, la gente se comunicaba a
través de cartas, de clave morse, telégrafo, etcétera, y aunque en la actualidad se
sigue usando, ya no tiene la misma importancia y el mismo grado de uso.
Quienes, principalmente han dejado que esto suceda, han sido los jóvenes y lo
seguirán haciendo las nuevas generaciones.
Es cierto lo que dice la lectura acerca de que la ortografía se modifica
deliberadamente para verificar más allá del texto, la visualidad se convierte en un
importante juego para significar más allá del texto, la escritura se simplifica a base
de onomatopeyas o emoticones, y estoy de acuerdo con las referencias que este
libro hace. Este tipo de redacción se produce en los correos electrónicos, en los
teléfonos móviles, en el chat, en las redes sociales, etcétera.
Por otra parte, aunque considero que todo lo que establece la lectura es correcta,
también pienso que gracias a estas tecnologías es más fácil poder redactar un
documento, además corrige y marca los errores ortográficos y gramaticales, incluso
en los teléfonos móviles. Es cierto que la redacción se ha vuelto de manera informal,
pero conforme van pasando los años, estas mismas tecnologías se hacen cada vez
más indispensables y factibles.
Estrategias didácticas que desarrollen la comprensión lectora.
Comunicación en el aula.
Autor: Lucí Nussbaum Amparo
Tusón signos, teorías y
práctica de la educación.
Comprensión lectora.
Autor: Cassani.
Procesos de escritura:
Organización y creación.
Autor: F. Calvo Serratler.
Estrategias de lectura.
Autor: Isabel Solé.
Características de los
géneros y estrategias de
lectura.
Autor: G. Parodi.
-Los usos lingüísticos que la
escuela exigía y sancionaba
como correctos estaban muy
cercanos de las variedades
utilizadas por las familias y
cuyos niños accedían a las
aulas.
-Con la llegada de los ámbitos
escolares llegan formas de
hablar variadas, diversos
estilos comunicativos, otras
maneras de entender las
relaciones sociales y en
definitiva formas diferentes de
entender la vida, de valorar
los acontecimientos que en
ella se producen y de
entender la necesidad y la
utilidad de los ‘‘saberes’’ y de
las habilidades que la escuela
propugna y da por sentados e
indiscutibles.
-Nuevos enfoques educativos
plantean la necesidad de
dejar de entender la
enseñanza como una mera
transmisión de
conocimientos.
-Gran parte de lo que se
produce en aula se produce a
LEER: Aprendizaje
indiscutido e indiscutible,
leer es comprender.
La alfabetización es la
puerta de entrada a la
cultura escrita. La
adquisición del código
implica el desarrollo de
capacidades cognitivas. La
lectura es un aprendizaje
transcendental: aprender a
leer, leer para aprender y
aprender a aprender con la
lectura, cuestiones
irrefutables.
Tipos de lectura: Lectura
silenciosa en la que se
ubica la extensiva
(por placer), intensiva (por
información), rápida (por
información), involuntaria
(anuncios, noticias, etc.).
MÉTODOS:
Saber redactar
El escribir es examinar la
realidad y saber cómo la
simbolizamos y transmitimos,
durante nuestra escritura
ejercitamos nuestra
capacidad reflexiva de
comunicación y expresión, la
redacción es considerada
una forma de composición
organizada mediante la que
se reproducen las ideas por
escrito, este proceso está
dirigido a escribir con
corrección, orden y claridad y
por un lado a elaborar y crear
textos variados, los requisitos
para redactar son: Claridad y
Orden de esta manera se
transmite a través del
mensaje, cuyo contenido ha
de expresarse de forma que
pueda ser comprendido sin
dificultad por el destinatario,
se muestra la capacidad
comunicativa y el dominio de
la lengua observando la
corrección ortográfica, la
propiedad gramatical, la
precisión y la variedad léxica.
Las estrategias es el
hecho de que implican
autodirección –la
existencia de un objetivo
y la consciencia de que
ese objetivo existe- .
ANTES:
-Debemos considerar
que leer es mucho más
que poseer un rico
caudal de estrategias y
técnicas. Leer es sobre
todo una actividad
voluntaria y placentera, y
enseñar a leer debe
tener esto en cuenta.
Los niños y los maestros
deben estar motivados
para aprender y enseñar
a leer.
-De acuerdo con el punto
anterior, sería necesario
distinguir situaciones en
las que se trabaja la
lectura y situaciones en
las que simplemente se
lee. En la escuela,
ambas deben son
importantes.
La lectura actualmente
cuanta con un
reconocimiento social
generalizado en tanto la
herramienta
indispensable para
comunicar y aprender
que hace posible el
acceso a la cultura.
La lectura a lo largo de la
historia de la humanidad
las practicas por medio
de las cuales se ha
llevado a cabo han
variado
considerablemente. Esto
ha provocado cambios
muy importantes en las
formas de interpretar los
significados de los
textos, así como también
en los sistemas de
pensamiento de distintas
culturas en
determinados contextos.
En cada proceso de la
lectura el lector debe ser
consciente de la
estrecha relación entre
el objetivo funcional que
través de los usos lingüísticos
‘‘orales y escritos’’.
-Las relaciones que existen
entre las lenguas y sus usos
además de los procesos de
enseñanza y aprendizaje son
variados y se producen en
diferentes planos.
-Aprender significa
apropiarse paulatinamente de
las formas de hablar y escribir
así como de saber hacer y
saber decir lo que se hace.
-Manera en que interviene la
lengua en los procesos de
enseñanza y aprendizaje que
se producen en el aula:
1.- La lengua es un
instrumento de transmisión,
de representación y de
construcción del
conocimiento.
2.- La lengua es un
instrumento para mostrar lo
que se ha aprendido y, por lo
tanto, forma parte de objeto
de evaluación.
3.- La lengua es un
instrumento de relación y de
expresión de las identidades
individuales y colectivas en
ese ‘‘sistema social’’ que es el
aula.
-A través de los usos
lingüísticos ‘‘orales y
escritos’’, se va construyendo
eso que llamamos procesos
de enseñanza y aprendizaje.
Lectura selectiva: Escoger
parte del texto según el
objetivo del autor.
El vistazo: Formarse una
idea global, es rápida.
Lectura atenta: Examinar a
detalle lo que nos interesa,
es más lenta.
PERFIL DEL BUEN
LECTOR: Lee
habitualmente en silencio,
pero también puede
oralizar.
Lee rápido y eficiente.
No repasa el texto,
comprende a la primera.
HERRAMIENTAS: El
vistazo, la anticipación,
lectura entre líneas, lectura
en zigzag.
MODELO DE
COMPRENSIÓN: Parte
del texto para ubicarse en
la percepción, después en
el proceso y control;
aunado a esto está la
memoria a corto y largo
plazo, para finalizar con la
representación mental del
significado del texto.
Construcción de textos.
Las palabras y las oraciones
se convierten en unidades de
comunicación al actualizarse
y al adquirir el rango de
enunciados y de unidades
textuales. El acto de
comunicación escrita con
independencia de la forma y
la finalidad que adopte,
intervienen la codificación,
mostrada en el mensaje
escrito por el autor y la
descodificación en la
interpretación del lector. Se
constituyen en herramientas
esenciales de la construcción
textual, una palabra aislada
por si misma puede construir
una unidad de comunicación
completa que se integra en
otras con mayor amplitud
sabiendo que estas se
constituyen por una parte
material sonidos o letras y por
otro inmaterial significado
cuyo cometido es representar
conceptos, objetos o
simplemente nombrar.
Un texto no es un conjunto de
palabras y de oraciones
aisladas sino que constituye
una unidad de sentido
organizada donde confluye la
intención del hablante-
escritor y la capacidad
interpretativa del hablante-
lector, en la aplicación de
-Los alumnos deben leer
pero al mismo tiempo es
importante trabajar la
lectura.
-La lectura no debe ser
considerada una
actividad competitiva, a
través de la cual se
ganan premios o se
sufren sanciones.
-Es necesario articular
diferentes situaciones –
oral, colectiva, individual
y silenciosa, compartida-
y encontrar los textos
más adecuados para
lograr los objetivos que
nos propongamos en
cada momento.
-La única condición es
lograr que las
actividades de lectura
sean significativas para
los niños, responda a
una finalidad que ellos
puedan comprender y
compartir.
-El profesor debería
pensar en la complejidad
que la caracteriza y
simultáneamente, en la
capacidad que tienen los
niños para enfrentarse a
su manera a dicha
complejidad.
-Localizar algún dato
que nos interese.
lo lleva a leer un texto
determinado, el género
discursivo al cual el texto
pertenece, los objetivos
de lectura y los tipos de
estrategia de lectura que
ha de utilizar.
La lectura eficiente es
una tarea compleja que
depende de procesos
perceptivos, cognitivos y
lingüísticos.
Es un proceso
interactivo en que el
lector experto deduce
información en forma
simultánea, de diversos
niveles.
La información es
procesada de manera
diferente en cada sujeto
de aprendizaje. Es
estratégica y el lector
experto supervisa su
propia comprensión.
Las estrategias lectoras
“son sospechas
inteligentes y
arriesgadas acerca del
camino más adecuado
que hay que tomar en
una situación específica
de aprendizaje”.
Las estrategias de
lectura son aquellas que
los lectores activan para
EL DISCURSO EN EL AULA.
-El discurso que se produce
en el aula tiene un
protagonista, con unas
características
socioculturales
determinadas, que persiguen
unos fines y tienen unas
expectativas.
-Plantear el tipo de
estructuras de participación
que se crea en el aula y en
qué sentido son semejantes o
diferentes a las que se dan
fuera de ella.
-Facilitan los aprendizajes
cuando el alumno llega a la
escuela con una variedad
lingüística y unos usos más
semejantes a los que la
escuela considera apropiados
supone un beneficio de
entrada. Por lo contrario, si la
variedad y las formas de
hablar con las que llega el
alumno al aula son muy
diferentes a las que allí se
usan, nos encontramos en
una dificultad de entrada.
-Quien enseña tiene que
actuar como introductor o
representador del discurso
propio del aula, y más
concretamente, del discurso
especifico de su área o
ámbito de conocimiento.
MICROHABILIDADES:
Percepción (ampliar el
campo visual), memoria
(retención de palabras),
anticipación (prever antes
de leer), lectura rápida y
atenta (saltarse lo que no
es importante), inferencia
(comprender algún
aspecto determinado del
texto a partir del significado
del resto), ideas
principales (comprender lo
particular delo general),
estructura y forma
(comprensión y análisis de
las propiedades textuales),
leer entre líneas (rastrear
el escrito en busca de
información oculta),
autoevaluación (control
que el lector ejerce sobre
su proceso de
comprensión, errores que
detectan y resuelven).
TÉCNICAS: Preguntas
(construir el sentido del
escrito), llenar espacios en
blanco (ejercicios de
gramática), formar parejas
(relacionar dos unidades,
reglas de combinación
gramatical y de reglas de
composición discursiva, las
formas de narración se
expone y argumenta estas
son las características que se
utilizan para organizar y
relacionar las informaciones
de los textos. En la retórica
clásica se contempla en tres
fases en la construcción y
producción de un texto escrito
principalmente literario
aunque llega a aplicarse en
cualquier tipo de texto:
*Inventio(invención):
responde a la delimitación
Y fijación del tema a partir de
lluvia de ideas y de acuerdo
con la capacidad suficiente
para abordarlo
*Dispositio(disposición):
momento de la ordenación y
planificación de ideas
mediante un esquema que
constituyan la estructura del
contenido
*Elocutio (elocución o formas
de expresión empleadas): se
recurre a la expresión
lingüística adecuada es decir
la precisión y la variedad
léxica, propiedad gramatical,
la corrección ortográfica y la
coherencia discursiva.
El proceso de cualquier texto
intervienen un conjunto de
elementos léxicos,
-Cuando el alumno lee
para aprender, suele ser
una lectura lenta y sobre
todo, repetida.
-Plantear preguntas que
se requieren para mayor
comprensión del texto.
-Formular predicciones
sobre el texto que se va
a leer.
DURANTE:
-Comprender los
propósitos explícitos e
implícitos de la lectura.
-Activar y aportar a la
lectura los
conocimientos previos
pertinentes para el
contenido de que se
trate.
-Dirigir la atención a lo
que resulta fundamental
en detrimento de lo que
puede parecer trivial.
-Evaluar la consistencia
interna del contenido
que expresa el texto y su
compatibilidad con el
conocimiento previo y
con lo que dicta el
sentido común.
-Comprobar
continuamente si la
comprensión tiene lugar
mediante la revisión y
construir el significado
del texto, a partir de su
intencionalidad y de
todos los conocimientos
previos que poseen
desde antes de empezar
a leer y de los que ponen
en el texto mientras lee.
Una estrategia es un
esquema que permite:
Seleccionar.
Evaluar.
Persistir o
abandonar
acciones para
obtener un
objetivo.
Una estrategia es tanto
una herramienta o un
procedimiento, es un
camino a seguir para
lograr un objetivo
específico en donde
implica autodirección,
autocontrol, control,
supervisión y evaluación
del propio
comportamiento en
síntesis, las estrategias
son acciones
simultáneas que
posibilitan rescatar
información de un texto.
LOS GÉNEROS
DISCURSIVOS Y LOS
PAPELES DE
PROFESORES Y
ESTUDIANTES.
EL HABLA.
-En cuanto a los usos orales,
se dan a partir de
posibilidades diversas: clase
expositiva, sesiones de
pregunta-respuesta-
evaluación, trabajo en grupo,
exposiciones de estudiantes,
trabajo por parejas, puestas
en común, entre otras.
-Conocer qué tipo de géneros
discursivos se dan en el aula
es una buena orientación de
quien enseña.
-Los rasgos típicos de la
comunicación oral en el aula
son:
a. El grado de distancia
social que existe entre el
profesor o la profesora y
los estudiantes, distancia
que se debe a la
diferencia en
conocimientos tanto
sobre el área que es
objeto de aprendizaje
como sobre las formas de
comportamiento
apropiadas en el ámbito
escolar. Esta distancia
social implica que se
tenga que usar unas
texto/dibujo), transferir
información (concentrarse
en el contenido del texto y
datos relevantes), marcar
el texto (destacar detalles
sobre el texto), juegos
lingüísticos de lectura
(juegos sobre palabras),
recomponer textos (repara
textos recortados),
comparar textos (análisis
sobre las diferencias y
semejanzas).
MATERIAL DE
CONSULTA:
Diccionarios,
enciclopedias, literatura,
biblioteca. Todo ello con la
finalidad de ampliar y
comprender el léxico.
ortográficos, gramaticales y
pragmáticos, a los que se
unen las estrategias de
redacción y de estilo que
adecua el contenido a cada
tipo de texto.
Algunas pautas previas a la
redacción.
Una vez delimitado el tema y
obtenido la información
necesaria, se realiza la
planificación del asunto que
vamos a redactar pasamos al
proceso de elaboración y
redacción escrito que se
pronunciara modificaciones
desde el primer borrador, es
conveniente clarificar el
propósito y la finalidad
tendremos que elegir la forma
y el género textual más
adecuado a los objetivos
previstos, pensar cual podría
ser la actitud del lector ante el
escrito cuando al enfoque al
tea, al lenguaje y al estilo
empleado.
*El tema debe de tener
interés
*Los contenidos han de
desarrollarse con claridad
*La forma de tratar el tema
tiene que ser adecuado al
contenido
*La presentación del tema
permitirá al lector captar lo
esencial sin dificultad
recapitulación periódica
y la autointerrogación.
-Elaborar y aprobar
inferencias de diversos
tipos, como
interpretaciones,
hipótesis, predicciones y
conclusiones.
DESPUÉS:
-Enseñanza de la idea
principal.
-Que los alumnos
contrasten los
propósitos cuando
traten de establecer la
idea principal del texto.
-Que los alumnos
realicen un resumen de
lo leído y solicita su
acuerdo.
-Después pedir
aclaraciones o
explicaciones sobre
determinadas dudas que
plantea el texto.
-Formular a los niños
una o algunas preguntas
cuya respuesta hace
necesaria la lectura.
-Tras esta actividad,
establecer sus
predicciones sobre lo
que queda por leer,
reiniciándose de este
modo el ciclo, esta vez a
cargo de otro
El docente puede
ayudar a sus alumnos a
construir estrategias de
lectura, mediante una
serie de actividades
como ser:
Interpretar las
claves del para
texto.
Fomentar
actitudes
positivas.
Desarrollar el
espíritu crítico
frente a los
materiales de
lectura.
Leer en forma
silenciosa.
Barrer con la
vista para
anticipar una
idea general.
Leer con un
sentido
determinado.
Lectura de
partes por
partes.
estrategias
comunicativas
adecuadas a fin de
mitigar lo que pueda ser
un obstáculo para que el
proceso de enseñanza y
aprendizaje llegue a buen
fin y favorecer ese
proceso.
b. El número de
participantes, a menudo
mucho mejor que en
cualquier conversación
espontanea, exige que
existan unas normas para
tomar la palabra sin
interrumpir a quien está
hablando. Esto implica
que haya que enseñar a
escuchar a los demás y a
recordar lo que se quiere
decir para poder decirlo
en el momento en que se
tenga el turno de la
palabra; asimismo hay
que aprender a
incorporar lo que dicen
los demás, ya se apara
mostrar acuerdo o para
rebatirlo, y a defender la
propia opinión frente a
quienes opinan de forma
diferente, etc.
c. Cuando un estudiante
habla frente a toda la
clase tiene que tener en
cuenta una serie de
factores que no se
*El estilo ha de resultar
atractivo por la variedad de
expresión elegida.
Para el orden y poder
vertebrar las ideas en la
redacción se pueden elegir
algunos de estos:
*El establecimiento de
agrupaciones temáticas
*La relación de causa-efecto
de la ideas desarrolladas
*La ordenación secuencial y
lineal de la ideas
*La presentación jerárquica
de las ideas
*La ordenación cronológica
de los hechos contados
*La sucesión de
características, propiedades
o imágenes
*El comparativo o contrastivo
de las ideas
*El grado de importancia de
las ideas presentadas
*El orden lógico, deductivo o
inductivo.
Fijado el criterio de
ordenación de las ideas se
estará en la disposición en la
elaboración de un esquema o
guión que nos facilite la
redacción de cada apartado,
además de disponer y
presentar las ideas con
coherencia, debemos
apoyarlas con explicaciones
claras, ejemplos, anécdotas,
referencias, citas y otros
responsable o
moderador.
-Aclarar posibles dudas
acerca del texto.
-Realizar reportes de
lectura.
-Investigar términos que
no se comprendieron.
Lectura del texto
completo.
Desarrollar el
goce por la
lectura.
Realizar
anticipaciones
sobre el sentido
global del texto.
Relacionar la
información que
el texto le
provee con sus
conocimientos
previos.
Realizar
inferencias.
Reconocer
distintos
portadores de
textos.
Inferir el
significado de
términos
desconocidos,
valiéndose del
contexto de
situación.
Releer el texto
para luego
comentarlo.
producen en la
conversación más íntima:
ha de hablar en voz alta,
adecuar los gestos y las
miradas para captar la
atención, organizar
previamente el discurso,
utilizar posiblemente un
registro más formal que el
que utilizaría en una
interacción entre amigos,
ir comprobando que la
audiencia le sigue, etc.
-La importancia de promover
interacciones en la que los
aprendices sean los
protagonistas principales.
-El profesorado debe de
adoptar el papel de quien
orienta, propone, guía,
acompaña, y también
observa, a partir de lo que
hacen y de lo que dicen los
estudiantes, para así analizar
los procesos cognitivos que
configuran los diferentes
estilos de aprendizaje.
-La observación y el análisis
de esas ‘‘conversaciones’’
servirán para proceder de la
forma más adecuada en la
tarea docente.
-En el aula se utiliza también
la lengua en su modalidad
oral con otros fines: regular y
gestionar las actividades y
manifestar aspectos más
afectivos.
recursos necesarios que
proporcionen solidez a l
contenido del texto y
despierten interés por la
lectura. En la planificación
además de la estructuración y
organización de las ideas del
texto, hemos de determinar la
finalidad del escrito
(didáctico, lúdico, de crítica,
ensayo, objetivo, literario…)
el enfoque a utilizar
(impersonal, objetivo,
subjetivo), la extensión o el
espacio que se va a emplear
y el destinatario a quien nos
dirigimos, estos aspectos han
de ser utilizados tanto para
textos formales como para
textos de creación aunque en
este caso puede variar en
función de la intensión
comunicativa del autor y del
carácter artístico y literario
que se le otorgue al texto.
¿Qué debemos conocer de
antemano?
Cocer muchos aspectos de
escritura por su formación
académica y por su actividad
lectora, normalmente maneja
la letras de las palabras,
construir oraciones ajustando
la concordancia de los
elementos que las forman y
unirlas en párrafos con la idea
de comunicar, estas son
Identificar a la
oración nuclear
que posibilita
reconocer el
tema central del
texto.
Jerarquizar la
información.
Relacionar el
texto con el
contexto.
FUNCIONES DEL
ACTO LECTOR
El acto lector cumple
diferentes funciones:
Representativa.
Apelativa.
Expresiva.
Cognitiva.
Metalingüística.
Instrumental.
Afectiva.
-A través de estos usos se
ponen también de manifiesto
las diversas ‘‘culturas’’ o
‘‘subculturas’’ presentes en
este contexto.
-Tal como plantea Vion
(1992), además de servir para
la transmisión de la
información, la elaboración
del discurso supone:
a) La construcción de
formas de
participación.
b) La construcción del
sentido local.
c) La construcción de
relaciones sociales.
d) La construcción de
las identidades
individuales.
Tener en cuenta esta
multifuncionalidad del
discurso oral y la
posibilidad de
adaptarse a las
diferentes
necesidades
comunicativas de
quienes lo usan,
forma parte de la
enseñanza de
cualquier materia.
-El uso lingüístico tiene que
dejar de considerarse como
algo transparente, mero
algunas técnicas en el
proceso de redacción:
*Delimitar claramente el tema
*Adecuar el tono y el registro
idiomático al escrito, a la
situación y al lector
*Ordenar y estructurar las
ideas
*Distinguir lo importante de lo
accesorio mediante la idea
esencial y las secundarias
*Usar los elementos de
relación con mayor variedad y
propiedad
*Seleccionar y utilizar un
léxico variado, natural y
preciso
*Construir oraciones y
párrafos con soltura sin
repeticiones innecesarias
*Utilizar las características
correspondientes a cada
modelo de texto
*Lograr un estilo natural y
sencillo de acuerdo con el
lenguaje y el género elegidos.
La tarea de escribir es
claramente compleja por lo
que exige un proceso de
aprendizaje de técnicas y
estrategias de planificación,
redacción, revisión y
corrección.
*Corrección y revisión de un
texto de opinión*
1° Borrador de
composición: eliminación
De evasión y
recreación.
De
socialización.
La lectura entendida
como un símbolo que
permite la transmisión
cultural, cumple una
función representativa,
este tipo de lectura se
encuentra en textos de
carácter filosófico,
histórico, de ciencias
sociales, en materiales
informativos, como la
función informativa es la
que prima en la mayoría
de los textos escolares,
la función apelativa
determina el desarrollo
de otras funciones
lectoras.
La lectura eficiente es
una tarea compleja que
depende de procesos
perceptivos, cognitivos y
lingüísticos, siendo
proceso interactivo en
que el lector experto
deduce información en
forma simultánea, de
diversos niveles, la
información es
vehículo de la información, y
convertirse en un objeto de
reflexión por el papel tan
fundamental que tiene en los
aprendizajes.
ESCRITURA.
-La ‘‘fuente del saber’’ de la
que se nutre cualquier
enseñante está fijada por la
escritura.
-El desarrollo de todas las
disciplinas es posible gracias
a la escritura ya que este
código es la base de una
rápida comunicación y
permite la divulgación y la
adaptación de los saberes
para que se conviertan en
objeto de enseñanza y de
aprendizaje en las escuelas.
-En el aula se combinan las
fuentes escritas: libros,
apuntes, textos de consulta
etc. Con las explicaciones
orales del profesor o
profesora y con alteraciones
orales.
-Entre los usos orales más o
menos coloquiales y los
escritos existe una distancia
tal que resulta casi insalvable.
-Muchos estudiantes y
profesor se frustran al ver
esfuerzos, dedicados a
consolidar los aprendizajes,
de los pequeños
monopolios
2° Corrección pragmática,
gramática, léxico y
ortografía
*Orden en el desarrollo de
ideas: cambio de una idea a
otra sin distinción, mezcla o
superposición de ideas,
conclusiones anticipadoras.
*Adecuación: mezcla el
análisis de la realidad con un
tono crítico, algo irónico, y la
intensión.
*Falta de cohesión y
discordancias: uso neutro
resolutivo.
*Orden de elementos
oracionales: mezcla de
nombres de distinta clase,
falta de concordancia,
construcción oral extensa y
recurrente por un medio, la
elipsis falta de puntuación,
expresiones coloquiales.
*Repeticiones o
imprecisiones: eliminar.
*Uso incorrecto: de las
mayúsculas y signos de
puntuación.
3° Revisión y redacción
6.1.5. Requisitos antes de
iniciar el proceso de
redacción
1.-El sujeto concierta con el
verbo en número y persona
ejemplo: un grupo de
alumnos ha o han ido de viaje
procesada de manera
diferente en cada sujeto
de aprendizaje, es
estratégica y el lector
experto supervisa su
propia comprensión.
Las estrategias de
lectura son aquellas que
los lectores activan para
construir el significado
del texto, a partir de su
intencionalidad y de
todos los conocimientos
previos que poseen
desde antes de empezar
a leer y de los que ponen
en el texto mientras lee.
chocan con una barrera al
encontrarse con las
dificultades que supone la
elaboración de un resumen,
de un informe, de un
comentario o de una crítica.
-Es necesario reflexionar
sobre las diferencias que
existen entre el habla y la
escritura, especialmente
sobre las formas más
prototípicas de cada una de
estas dos modalidades: la
conversación espontánea y
la prosa expositiva.
-Problemas que se
encuentran en los escritos de
los estudiantes, se deben a
que aplican rasgos típicos de
habla, por ser la modalidad
que mejor conocen a su
escritura.
-Es conveniente que el
profesor conozca
características de los tipos de
texto escritos que se utilizan a
menudo en su materia.
-Observar con los estudiantes
los rangos textuales de los
escritos que han de leer y que
han de elaborar reporta
grandes satisfacciones.
-Conocer las características
de organización de los
diferentes tipos de texto que
se leen, permite identificarlos
desde el principio, lo cual
despierta una expectativa
2.-El orden de los elementos
de las oraciones ha de estar
unido a la comprensión
inequívoca ejemplo: la ciudad
a al que en verano fui de
vacaciones tiene bandera
azul todas las playas
3.-El adjetivo explicativo
suele ir adelante del nombre.
Expresa subjetiva ejemplo:
ayer me dieron una grata
noticia
4.-El adjetivo especificativo
suele ir detrás del nombre.
Expresa objetividad ejemplo:
los ciudadanos más
afectados fueron los de los
barrios periféricos.
5.-Se distinguen las
oraciones subordinadas
adjetivas específicas y
explicativas ejemplo: las
puertas de mi casa, que están
torcidas y cierran mal, son de
madera maciza-> explicativo
(se refiere a todas las
puertas)
6.-Uso adecuado de los
nexos coordinados ejemplo:
este hombre es rico o lo
parece
7.-Un párrafo no se ha de
iniciar por una cifra en
número ejemplo: 20 personas
de todas las edades
asistieron a la fiesta de
cumpleaños
sobre lo que vendrá después
que facilitan enormemente su
comprensión.
-Saber qué se entiende por
un resumen, por una
clasificación, por un informe
de laboratorio o por un
comentario filosófico y que
tipo de conectores son
adecuados para cada uno de
esos textos, permitirá al
aprendiz emprender la tarea
de elaboración de un texto
con mayor seguridad.
-Tener en cuenta la escritura
sigue siendo uno de los
instrumentos privilegiados
para que los estudiantes
muestren a los profesores lo
que han aprendido.
-Los escritos elaborados con
esta finalidad permiten a los
profesores valorar de forma
más reflexiva los avances de
sus estudiantes; por tanto, la
escritura forma parte del
objeto de evaluación.
-Que los estudiantes tengan
orientaciones suficientes
claras sobre cómo
esperamos que esté
elaborado, organizado,
construido y presentado el
texto escrito que les pide.
OBSERVACIÓN.
8.-Las fechas llevan punto
detrás del mil excepto los
años ejemplo: mi ciudad tenía
43.000 habitantes en el año
de 1996
9.-los números se escriben
en una sola palabra hasta el
treinta y a partir de ahí en dos
palabras ejemplo: hemos
comprado veintitrés estuches
con bolígrafo y pluma de
platino para regalar y nos
hemos gastado dieciocho mil
euros.
10.-Sustitución de palabras y
expresiones que actúan de
comodines ejemplo: no
entremos de lleno en el tema
de la eutanasia, aunque me
gustaría tratarlo por estar de
actualidad.
11.-Se debe de evitar los
circunloquios y los rodeos
ejemplo: el director general
de empresas hosteleras han
presentado las propuestas
necesarias para la
contratación de personal.
12.-Se ha de evitar el exceso
de conjunciones, locuciones,
adverbios o partículas
ejemplo: una de las formas
eficaces para dominar
idiomas en la inmersión
lingüística. Se trata de un
intercambio de estudiantes.
13.-Se deben evitar las
redundancias, las
-Los usos lingüísticos son
parte fundamental del
proceso de enseñanza y
aprendizaje.
-El ‘‘fracaso escolar’’, tiene
fallos de comunicación que
pueden ser momentáneos o
bien tener su origen en
desajustes culturales entre
estudiantado y profesorado.
Quienes enseñan tiene la
obligación de reflexionar
sobre estos aspectos.
-La ‘‘reflexión’’, para ser
fundamentada, tiene que
basarse en datos sobre lo que
‘‘realmente’’ ocurre en el aula
no en imaginaciones o
creencias.
-Observar y valorar lo que
hacen los estudiantes, con
ayuda de algún compañero o
compañera pueden llevar a
cabo tareas de auto-
observación y de análisis del
discurso en el aula.
-El docente ya está
acostumbrado a observar y
analizar lo que hacen sus
estudiantes.
-Para que la observación y el
análisis tenga un impacto real
en la mejora de la enseñanza
y del aprendizaje, hará falta
dotarlos de una cierta
estructuración que permita
ayudar a precisar las
preguntas que se formulaban
repeticiones innecesarias y
los pleonasmos ejemplo: a
mis padres les dices de mi
parte que les envío muchos
besos y abrazos.
14.-Se ha de prescindir de las
connotaciones personales
ejemplo: pienso que hay
muchas personas no saben lo
que quieren.
15.-Se han de evitar las
expresiones cacofónicas
ejemplo: pretendía persuadir
con escasos argumentos.
16.-Uso correcto de los
pronombres y de las
partículas interrogativas
ejemplo: no le molesta que le
diga piropos.
17.-Evitar el uso de infinitivos
al comienzo de frase ejemplo:
deciros que mañana estoy
invitado a una fiesta en el
campo.
18.-Uso correcto de las
preposiciones tras el verbo
ejemplo: trata de que venga
pronto.
19.-La concordancia del
articulo y el adjetivo con el
nombre en género y número
ejemplo: esta agua de botella
es cara.
20.-La falsa concordancia en
las impersonales con “haber”
ejemplo: habían muchos
aficionados en la puerta del
al hablar en el discurso en el
aula, hallar las respuestas y a
proponer alternativas.
-Se puede empezar
planteando preguntas
simples:
1.- ¿Quién habla?
2.- ¿De qué habla?
3.- ¿Qué hace cada
participante cada vez que
tiene la oportunidad de
hablar?
4.- ¿Qué tipo de clima se crea
en el aula?
5.- ¿Qué lengua/s, dialecto/s,
registro/s se utiliza/n?
-La observación puede
interesarse por la interacción
propiamente dicha, o bien
estar más centrada en el
enseñante, en los grupos de
aprendices, en los escritos
que manejan, en los que
elabora y en los momentos de
resolución.
-Una vez realizada una
observación, conviene
detectar los problemas,
plantear mecanismos para
resolverlos, poner en práctica
este recurso y volver a
observar.
-El registro directo puede
complementarse con otras
técnicas como la
transcripción de algún
fragmento grabado, las notas,
el diario de clase, el contraste
estadio para entrar a ver el
partido de fútbol.
21.-Formas pronominales:
activa o pasiva refleja en vez
pasiva ejemplo: la policía ha
desactivado dos bombas.
22.-Debe evitarse el gerundio
de posterioridad ejemplo:
salió de paseo,
encontrándose a dos amigos.
23.-Incorrección de oraciones
y de tiempos verbales
ejemplo: iremos a las horas
que no hay gente.
24.-Presencia o ausencia de
nexos según el tipo de verbo
ejemplo: acordaos de que lo
ha dicho en serio.
25.-Diferenciar las palabras
homónimas y parónimas
ejemplo: ahí hay alguien que
dice “¡ay!”.
26.-Ordenacion textual:
nexos y elementos de
relación. En el texto hay
desorden en las ideas y
pocos nexos. El tema se
recompone por medio de la
elipsis, del contraste, de las
referencias léxicas y de las
asociaciones ejemplo: corren
nuevos aires en la comunidad
china. Del silencio y
anonimato que siempre les
caracterizo a la dramática
exposición pública.
6.2 Planificación informativa y
organizativa del texto
entre nuestros puntos de vista
y los de un compañero o una
compañera.
-La importancia de la
observación es para el
desarrollo eficaz del discurso
en el aula.
-Con esto se pretende
contribuir a que los usos
lingüísticos sean realmente
instrumentos que permitan el
acceso autónomo y crítico a
los saberes que con ellos se
expresan y construyen, y no
menos instrumentos de
transmisión, repetición y
selección.
Elección y fijación del tema.
El saber que se quiere decir,
a quién nos dirigimos y cómo
lo vamos a expresar,
necesitamos de tiempo de
documentación e información
de otro esto quiere decir que
lo se permite transmitir al
destinatario, en cambio, un
artículo requiere una
información más consistente
y amplia.
A partir del procedimiento
conocidos como liste de ideas
a fijar lo más certeramente
posible temas, sobre el
mismo contenido ,
consultando documentos u
otras fuentes bibliográficas y
visitando algunas páginas de
internet, dejarse guiar
Planificación Didáctica
Periodo Escolar: 2014-2015
Fecha: del 20 al 30 de abril del 2015
Asignatura: Español
Campo Formativo: Lenguaje y comunicación
Datos generales de la escuela y grupo
Escuela Primaria Bilingüe: “Marcelino Dávalos”
Turno: tiempo completo.
Ubicación: Capula, Ixmiquilpan, Hidalgo.
Grado y grupo: 1º “B”
CURSO TEMA O CONTENIDO
Bloque: IV
Ámbito: Participación social.
Practica social del lenguaje:
Seguir instructivos Para elaborar
un juguete a Partir de material de
reuso
Proyecto: Seguir instructivos
simples.
Tipo de texto: Instructivo.
Propósito didáctico: Seguir
instructivos para elaborar un
juguete a partir de material de
reuso.
Propósito comunicativo: Exponer
los juguetes y compartirlos con el
resto de grupo.
Producto: Exposición de los
juguetes y explicación oral del
proceso de elaboración.
Estándares:
Competencias que se favorecen:
 Emplear el lenguaje para
comunicarse y como instrumento
para aprender.
 Identificar las propiedadesdel
lenguaje en diversas situaciones
comunicativas.
 Analizar la información y emplear el
lenguaje para la toma de
decisiones.
 Valorar la diversidad lingüística y
cultural de México.
Competencias digitales:
 Empleo de herramientas como
el procesador de textos, el
presentador de diapositivas y
las redes sociales
Comunicación y colaboración.
 Interpretar y representar
fenómenos y procesos
naturales.
 Analizar textos que fortalezcan
la construcción del lenguaje
científico.
Aprendizajes esperados:
PROCESOS DE LECTURA E
INTERPRETACIÓN DE TEXTOS.
1.2. Infiere el contenido de un texto a
partir de los índices, encabezados, títulos
y subtítulos
1.4. Identifica las características
generales de los textos literarios,
informativos y narrativos, considerando
su distribución gráfica y su función
comunicativa.
1.8. Investiga, selecciona y organiza
información para comunicar a otros,
acerca de diversos temas.
1.10. Desarrolla criterios personales para
la elección o recomendación de un texto
de su preferencia.
1.11. Muestra fluidez al leer en voz alta.
1.12. Interpreta adecuadamente, de
manera cercana a la convencional, los
signos de puntuación en la lectura: punto,
coma, signos de exclamación, signos de
interrogación, guión y tilde.
PRODUCCIÓN DE TEXTOS ESCRITOS.
2.1. Emplea la escritura para comunicar
sus ideas y organizar información sobre
temas diversos de manera autónoma. 2.2.
Entiende que los diferentes tipos de texto
requieren formas particulares de
escritura, por lo que adapta sus
producciones al tipo de texto que elabora.
2.8. Describe un proceso, fenómeno o
situación en orden cronológico.
2.9. Establece relaciones de causa y
efecto al describir, narrar o explicar una
serie de eventos en un texto.
PRODUCCIÓN DE TEXTOS ORALES Y
PARTICIPACIÓN.
3.1. Comunica sus ideas y escucha a sus
compañeros con atención y respeta
turnos al hablar.
3.2. Expone información de manera oral y
considera la que otros le proporcionan
para enriquecer su conocimiento.
۞ Sigue instrucciones respetando la
secuencia establecida en un
proceso.
۞ Escribe un instructivo: materiales y
procedimiento.
۞ Explica oralmente un
procedimiento.
3.3. Comprende la importancia de
comunicarse eficientemente al exponer
sus ideas y argumentos, y al presentar
información.
3.4. Presenta información atendiendo al
orden de exposición o secuencia del
discurso.
3.5. Describe de forma oral situaciones,
personas, objetos, lugares,
acontecimientos y escenarios simples de
manera efectiva.
3.6. Sostiene una conversación en la que
explica y argumenta sus preferencias o
puntos de vista.
PROYECTO DIDÁCTICO
Acotaciones
 Producciones para el desarrollo del proyecto
 Consignas
Estrategias
 Situación didáctica: se solicitará a los alumnos que lleven a la escuela su
cepillo de dientes y pasta dentífrica para cepillarse los dientes.
 El tema de relevancia social que se trabajará en este proyecto será:
Importancia de seguir instrucciones.
 Conflicto Cognitivo: ¿Cómo elaborar productos correctamente? ¿Qué
importancia tiene el seguir instrucciones?
ACTIVIDADES DE INICIO
Contextualización del proyecto
 Primeramente, se solicitará a los alumnos que se cepillen los dientes y
cuestionarlos de la siguiente manera:
¿Qué pasos realizaste para lavarte los dientes? Y ¿Cómo te lavaste los
dientes?
 Los alumnos tendrán que traer el procedimiento para cultivar maíz.
 Lectura en voz alta del procedimiento.
 La maestra, interrogará constantemente, ¿Por qué se realizó este paso?
Estrategia didáctica
Formulación de hipótesis
Propósito
Que el alumno exprese sus opiniones acerca de la importancia de seguir
instrucciones.
Desarrollo
 Se llevará a cabo una votación para elegir el juguete a elaborar.
1. Los alumnos darán a conocer sus ideas sobre la importancia de seguir
instrucciones.
2. De acuerdo al punto anterior, escribirán un pequeño texto acerca de la
importancia de seguir instrucciones.
Temas de reflexión:
Búsqueda y manejo de información
• Información acerca de cómo seguir instructivos.
ACTIVIDADES DESARROLLO
 Se jugará el juego, “el barco se hunde” para formar equipos de 4.
 Una vez que los alumnos ya hayan formado los equipos, se darán las siguientes
instrucciones:
1.-traer el siguiente material para mañana:
-trozos de tela.
-1 bolsa de ligas.
(cada alumno traerá este material, y la cantidad será conforme a su alcance)
 Se hará uso del libro de texto en la página 130 a la 131.
 Se realizará una lluvia de ideas.
 Se cuestionará a los alumnos las siguientes preguntas:
-¿Qué dice en el título?
-¿Dónde dice pelota de tela?
-¿Qué se elabora con el instructivo?
 Proporcionarles a los alumnos una pequeña información sobre; ¿Qué es y para
qué sirve un instructivo?
 Ponerles el juego de “la papa caliente”.
 Al que se le queme la papa, dará su punto de vista acerca de la información.
 Los alumnos pegarán la hoja con la información y responderán de forma escrita
e individual en la libreta; ¿En qué me ayuda a seguir un instructivo?
ACTIVIDADES DE CIERRE
Socialización
 Exposición de los juguetes y explicación oral del proceso de elaboración.
 Se proporcionará propuestas a los niños de juguetes para que construyan en
clase.
 Se solicitará a los alumnos que traigan el material y las instrucciones para la
construcción de estos juguetes a la siguiente sesión de clase.
 Finalmente se expondrá en clase los juguetes y su proceso de elaboración.
TIEMPO ESTIMADO
10 sesiones
TEMAS DE RELEVANCIA SOCIAL
* Importancia de seguir instrucciones.
Principio pedagógico 1.9. Plan de educación básica. 2011. SEP
EVALUACIÓN
INSTRUMENTOS CRITERIOS EVIDENCIAS
* Rúbrica de
evaluación.
(Autoevaluación)
(Se presentan más abajo) ۞ Lectura en voz alta
del procedimiento acerca
de cómo se cultiva el maíz.
۞ Participación al dar
los puntos de vista sobre
¿Qué es y para qué sirve
un instructivo?
۞ Exposición del
juguete realizado y
explicación oral del
proceso de elaboración.
RECURSO PARA EL APRENDIZAJE
*Información sobre, ¿Qué es y para qué sirve un instructivo?
*El libro de texto.
*Material (pedazos de tela, ligas, etc.).
CRITERIOS DE EVALUACIÓN
Es el proceso que permite obtener evidencias, elaborar juicios y brindar
retroalimentación sobre los logros de aprendizaje de los alumnos
Momentos: Modalidades:
Diagnóstica. Autoevaluación.
Formativa. Coevaluación.
Sumativa. Heteroevaluación.
Instrumento de evaluación Rubrica
INDICADOR 10 PUNTOS 8 PUNTOS 6 PUNTOS
Identifico las
partes de un
instructivo.
No tengo ningún
problema para
identificar sus
partes (título,
material y
procedimiento).
Tengo pocos
problemas en
identificar las
partes del
instructivo (título,
material y
procedimiento).
Tengo muchos
problemas en
identificar las
partes del
instructivo (título,
material y
procedimiento).
Comprendo con
exactitud cada
paso y por qué se
realiza de esa
forma.
No tengo ningún
problema en
comprender cada
paso de la rúbrica
y por qué se
realiza de esa
manera.
Tengo pocos
problemas en
comprender cada
paso de la rúbrica
y por qué se
realiza de esa
manera.
Tengo muchos
problemas en
comprender cada
paso de la rúbrica
y por qué se
realiza de esa
manera.
GUÍA DE OBSERVACIÓN SEGUNDA VISITA.
¿Cómo organizan las actividades de español?
La profesora se guía por el inicio, desarrollo y cierre.
¿Qué elementos considera en la planeación?
Ella considera los aprendizajes esperados, secuencia didáctica, evaluación y materiales.
¿Qué actividades permanentes trabaja con los niños?
Lectura y escritura.
¿Cómo evalúa las actividades de español?
Mediante la participación, pues solo ahí logra darse cuenta qué tanto sabe.
Actividades de lectura
Lo observado
¿Quién lee? Profesora y alumnos.
¿Qué tipos de
textos que leen?
Interpretativos, expositivos y argumentativos.
¿Qué actividades
se hacen antes y
después de leer?
Antes de leer, la profesora da a entender de qué va a tratar el
texto.
Después de leer, comenta junto con los alumnos la lectura.
Los niños hacen
predicciones
Al leer el título, los alumnos predicen sobre que va a tratar el
tema.
Los niños hacen
inferencias
Si, cuando comparan sus predicciones con lo leído.
Los niños hacen
anticipaciones en la
lectura.
Si, cuando lee cuentos, los niños ya se imaginan lo que va a suceder
después.
Expresión oral
Se realizan
actividades para el
desarrollo de
expresión oral.
Si, como los participantes, explicaciones, argumentos, exposiciones y
lectura en voz alta.
¿Qué actividades
fortalecen la
escucha?
Interpretación de lecturas en voz alta.
¿Qué actividades
fortalecen el habla?
Lectura en voz alta.
Interpretación de textos.
Realizan
muestreos.
Si, cuando la profesora muestra imágenes o ejemplifica acerca
de un cuento o de alguna lectura que se está realizando.
Realizan
correcciones o auto
confirmaciones en
la lectura.
Si, solo cuando se realizan en grupo.
Construyen el
significado del
texto.
Si, grupalmente lo hacen e identifican el tipo de texto.
Producción de textos
Lo observado
Como se organizan
las actividades de
escritura (valorar
las propiedades del
texto).
La profesora escribe en el pizarrón y los niños solo copian.
Que actividades
sugiere el maestro
para que el alumno
pueda redactar
Identificar las palabras.
Elaboran
borradores (quien
los corrige quien
los revisa).
No se elaboraron borradores.
Como se publica lo
que se escribe,
quien lo lee
Lo revisa la profesora.
¿Qué discursos
orales se practican?
Lectura, exposición.
¿Qué tiempos se
designan a las
actividades orales?
Más o menos 2 horas pero no se respeta.
¿En qué
asignaturas se
fortalecen más la
expresión oral?
Español y desafíos matemáticos.
Proyecto
Nombre ASÍ ES MI COMUNIDAD
Práctica social del
lenguaje que se
fortalece.
 Escritura
 Lectura
 Comprensión
 Habla
Producto final del
proyecto.
CARTONERO
Que actividades se
organizan para la
producción del
texto.
Lectura de cuentos.
Producción de leyendas
Lectura en voz alta
Exposición
Escritura de las palabras en Hñähñu.
En México la asignatura de español ocupa un lugar central en el currículo de
educación básica. La expresión del desarrollo de expresión oral escrita constituye,
la puesta de entrada al sistema de educación formal y es la base de trabajo
educativo en las distintas áreas del conocimiento, sin embargo, a pesar del papel
que ocupa, siguen siendo altos los índices de reprobación y existen claras
evidencias de las dificultades enfrentadas por muchos niños en el aprendizaje de la
lectura y la escritura.
El contexto educativo actual en lo que respecta a la educación básica es muy
diferentes al hace unos cuantos años: se han cambiado los planes y programas de
estudio de educación básica, los libros de texto obligatorios, y se han realizado
diversas acciones en el ámbito de la formación y actualización de docentes. Se ha
realizado también la reforma de los planes y programas de las escuelas formadoras
de docentes, orientada a superar la desvinculación de la formación ofrecida con el
plan de estudios de la educación básica, además de la existente entre los
contenidos teóricos y practica educativa.
Dentro de lo observado en nuestras jornadas de observación, notamos que en la
asignatura de español se presentan las siguientes problemáticas:
 Falta de interés
 Falta de apoyo por parte de los padres
 Que los alumnos no ejercitan los contenidos
 Falta de material didáctico
 En algunos casos los alumnos solo leen durante la jornada escolar, y otros
leen fuera del horario de la escuela, damos a conocer esta situaciones ya
que muchas veces esto lo cita el docente titular, como antes mencionado
en uno de los grupos el docente deja a los alumnos que lean un tema de
su interés y en casa para saber si los alumnos leen se le pide a los padres
firmar el libro.
 No comprenden lo que leen.
REFLEXIÓN DE LA UNIDAD
En esta unidad, aprendí a identificar las partes de una planeación, así como
manejarlas de forma correcta para la producción de planeaciones.
Aprendía a identificar las partes de los planes y programas de estudio vigentes
(2011), además de utilizarlos de forma correcta para adecuar estos recursos a los
alumnos que en un futuro tendremos a cargo.
REFLEXIÓN DEL CURSO
En este curso aprendí a que las planeaciones en un futuro serán por proyecto,
gracias a los planes y programas, conocí la estructura de cada uno de estos
recursos en donde se muestran todas las facilidades para poder planear.
Comprendí que las prácticas sociales del lenguaje, son un tema complejo y de suma
importancia en donde es importante que el alumno desarrolle sus habilidades para
incrementar su capacidad de comunicación y socialización como lo establece las
competencias de cada asignatura.
Estos conocimientos me ayudaron a registrar correctamente mis datos en los
guiones de observación durante las tres jornadas cuando, identificaba los tipos de
textos que redactaban los alumnos, sus habilidades que desarrollan en este campo,
etcétera.

Portafolio de evidencias del curso

  • 1.
    PRÁCTICAS SOCIALES DEL LENGUAJE. ALUMNA: LIZBETHCRUZ GODÍNEZ PROGRESO DE OBREGÓN, HIDALGO A 20 DE JUNIO DE 201. PORTAFOLIO DE EVIDENCIAS: “SIGNOS MENTALES” ESCUELA NORMAL VALLE DEL MEZQUITAL LICENCIATURA EN EDUCACIÓN PRIMARIA INTERCULTURAL BILINGÜE SEGUNDO SEMESTRE SUBSECRETARIA DE EDUCACIÓN MEDIA SUPERIOR Y SUPERIOR DIRECCIÓN GENERAL DE FORMACIÓN Y SUPERACIÓN DOCENTE DEPARTAMENTO DE EDUCACIÓN NORMAL ESCUELA NORMAL ‘‘VALLE DEL MEZQUITAL’’ CLAVE C.T 13DNL0003F
  • 3.
    INTRODUCCIÓN (curso) Las prácticassociales del lenguaje resultan ser un tema algo complicado de explicar, ya que para dar una definición habría que emplearse las mismas palabras que se trata de definir. Al hacer éste escrito me doy cuenta que la comunicación tanto oral como escrita tienen el mismo significado. Pero analizando de mejor manera, y no solo tratando en general la comunicación oral tanto la escrita, se puede llegar a la conclusión de que al hablar hay muchas diversidades. Al hablar del lenguaje se hace referencia a las distintas formas de comunicarse, que dentro de las más comunes es oral y escrito. Comunicarse oralmente equivale a hablar y concretar una comunicación en las que participan el emisor y receptor logrando como producto un mensaje. La forma de comunicarse escrita, involucra al escritor y al lector, el escritor trata de transmitir un mensaje mientras que el lector trata de descifrar e interpretar lo que se le ha comunicado. Existen las variantes del lenguaje como por ejemplo el quinestésico que incluye el lenguaje corporal por medio de señales, el lenguaje, el braille, científico, entre otros que no son tan comunes. Este documento, se denota como portafolio de evidencias del curso, titulado “SIGNOS MENTALES”, en donde contiene todos los productos, actividades y trabajos por bloque, el cual servirá como herramienta de información en un futuro, pues cada trabajo ya fungió como herramienta de aprendizaje.
  • 4.
    PROPÓSITO (curso) Dentro deeste curso, se pretende analizar situaciones problemáticas para advertir la importancia que tienen la interacción con textos orales y escritos; la comprensión y el análisis de diferentes tipos de textos y los intercambios orales. También se sugiere considerar la metodología y el enfoque propuestos en el plan y programas de estudio de español de la educación básica. A partir del análisis conoceré, aplicaré y evaluaré las propuestas didácticas que fortalezcan el desarrollo de las competencias comunicativas y lingüísticas. Además, identificaré y valoraré las prácticas sociales del lenguaje de mis alumnos en mis tres jornadas de observación. Los diferentes usos del lenguaje permiten al hablante la comunicación oral y escrita; la representación, interpretación y comprensión de la realidad; la construcción y el intercambio de los conocimientos; la organización y la autorregulación del pensamiento, las emociones y la conducta. Uno de los propósitos centrales de la enseñanza del español es desarrollar las competencias comunicativas que permitan al estudiante expresar pensamientos, emociones, vivencias y opiniones; dialogar y resolver conflictos; formarse un juicio crítico; generar ideas y estructurar el conocimiento; dar coherencia y cohesión al discurso; disfrutar del uso estético del lenguaje; y desarrollar la autoestima y la confianza en sí mismo. En base a los programas y conocimientos por adquirir, pretendo que al culminar el semestre, tenga las bases y fundamentos para ejecutar excelentes planeaciones durante las jornadas de prácticas o en el futuro como docente.
  • 5.
  • 6.
    PROPÓSITO Mis conocimientos enlas prácticas sociales del lenguaje, es un portafolio de evidencias, que deberá contener todas las evidencias, además de que a mi persona, deberá enriquecer mis conocimientos previos en cuanto a las prácticas sociales del lenguaje a base de actividades, exposiciones y análisis de los temas que demanda los planes y programas que ya están establecidas desde lo básico a lo complejo ya que, de esta manera podemos adquirir los conocimientos con mayor comprensión pues la organización de dichas actividades están previamente estructuradas y jerarquizadas.
  • 7.
    DENOTACIÓN Es una formade expresión formal y objetiva. Un verbo que, dicho de una palabra o frase, hace mención a su significado objetivo. La denotación está vinculada al sentido del mecanismo referencial con la información que transmite una unidad lingüística. Se trata de un sentido explícito. En definitiva, hace referencia al significado directo de un término, aquel que se encuentra en un diccionario y que menciona la relación entre el signo lingüístico y su referente. Si bien la objetividad y la denotación van de la mano, esta asociación puede mirarse desde dos ángulos diferentes: al referirnos a un automóvil usando ese mismo término nos aseguramos de que nuestro interlocutor entienda exactamente de qué estamos hablando, sin necesidad de realizar ninguna abstracción o relación con elementos ajenos a la conversación; podría decirse, con toda seguridad, que estamos siendo denotativos. Por otro lado, la denotación siempre está sujeta a un contexto, y esto muestra ciertos matices subjetivos dentro de su estructura. En los miles de años que nuestra especie lleva en este planeta, su concepción de sí misma, de los demás seres vivos y de los objetos que lo rodean ha cambiado sustancialmente; asimismo, ha aprendido a crear y fabricar un sinfín de elementos imposibles de hallar en la naturaleza. El término “caballo”, pronunciado en una época en la cual esa pobre especie fuese utilizada como el único medio de transporte posible denotaba necesariamente este uso; al día de hoy, aunque todavía siguen siendo explotados, su significado objetivo es diferente. Del mismo modo varían las definiciones de productos humanos, tales como la vestimenta y los electrodomésticos: decir ordenador hoy y hace tres décadas denotaba aparatos que tienen muy poco en común.
  • 8.
    CONNOTACIÓN Son los significadoscontextuales distintivos de ciertas enseñanzas culturales, las que al ser empleadas por los emisores, se comunican por el uso en la acción connotativa. Estos fenómenos también son considerables como índice de las particularidades de algunos emisores; y además, como los intentos de definición del contexto, en cuanto a sus vínculos. Implica que el lenguaje tiene sentidos que van más allá de lo literal. Se puede decir que un hombre es un león porque tiene mucha fuerza o coraje, sin que esto indique que dicha persona muestra las mismas características biológicas o físicas que el animal en cuestión. Es aquel que se caracteriza por ser aquel que es subjetivo al ser fruto de sentimientos, sensaciones y emociones. Puede decirse que la connotación es el valor secundario de una expresión o palabra. La imagen de una rosa puede connotar amor, enamoramiento o pasión, significados que no tienen que ver con la definición literal de esta flor sino con la valoración o el significado que se crea culturalmente.
  • 9.
    Habilidades lingüísticas Hablar Escuchar Leer Escribir  Se vanconstruyendo sus propios conocimientos  Dialogan con las diversas formas de la cultura que adquieren  Quienes enseñan y quienes aprenden intercambian significados en la construcción de sus aprendizajes.  El objetivo de la educación lingüística es la mejora del uso de la herramienta de comunicación y de representación que es el lenguaje  Destrezas y habilidades comunicativas  El habla es cotidiana y diversa, espontanea o reguladora  Cuando hablamos el destinatario interpreta  Ayuda la interacción con otras personas  Destrezas y habilidades comunicativas  Adquisición y el desarrollo de los conocimientos  Objetivo esencial de la educación obligatoria  Son tareas cotidianas en todas las escuelas  Al leerlos niños aprenden a usar el lenguaje en su calidad porque es una herramienta de comunicación entre personas y entre las culturas  Se lee para comprender el mundo, se sumerge en mundos de ficción  Acción lingüística  Ayuda a interpretar de una manera coherente y correcta el significado de los textos  Preferente de reflexión y aprendizaje  Aprenden a orientar el pensamiento y orientar las acciones aprender a regular la conducta personal y ajena  Conocen el entorno físico y social  Destrezas y habilidades comunicativas  Escuchar es interpreta cuando hablamos o intentamos decir algo  Al escuchar los niños aprenden a usar el lenguaje en su calidad porque es una herramienta de comunicación entre personas y entre las culturas.  Destrezas y habilidades comunicativas  Objetivo esencial de la educación obligatoria  Son tareas cotidianas en todas las escuelas  Constituye una de las actividades de aprendizaje mas habituales y reiteradas en todas y en cada una de las áreas del conocimiento  Al escribir los niños aprenden a usar el lenguaje en su calidad porque es una herramienta de comunicación entre personas y entre las culturas  Se escribe para entender el mundo  Expresan sentimientos, fantasías e ideas  Acción lingüística  Es esencial escribir textos con sentido y coherencia
  • 10.
    Lenguaje, lengua yhabla. Algunos conceptos lingüísticos fundamentales. El lenguaje es el Conjunto de sistemas de comunicación en general. Es una totalidad de función comunicativa y su estructura está integrada por múltiples elementos entre los cuales se localiza la lengua. El lenguaje se clasifica por el representamen de sus signos, en icónicos, etc. El lenguaje está compuesto por la lengua (es el idioma, un modelo general y constante para quienes integran una determinada colectividad lingüística). Toda manifestación del lenguaje, llámese arquitectura, cinematografía o publicidad contiene elementos denominados signos, caracterizados por ser generalmente arbitrarios, convencionales y estructurados por tres relaciones denominadas representamen o significante, referente o significado e interpretante o sentido acorde con el texto de uso o pragmático La lengua es la potencialidad comunicativa infinita que adquiere para matizar lenguajes, resultados de sus combinatorias morfematicas y fomematicas que permiten a los hablantes y escritores, detallar abstracciones y distanciamientos; precisas descripciones y relatos; manejar argumentaciones e información real o inventada, entre otras funciones.
  • 11.
    Habla: las personasque realizan la lengua se les denomina hablantes y son quienes la convierten en un sistema dinámico y autorregulable por la acción de ellos mismo. Al uso individual de la lengua, del sistema, se ha designado como habla y ésta es muy variable. Cada uno de los hablantes inconsistentemente sigue una norma. No debe entenderse la denominación norma como la regla para “hablar bien” sino como la característica ordenadora. Un habla unidireccional suele resultar pedante y aburrida. Ahora bien desde sus orígenes la lengua y el habla han sido fundamentalmente orales, sin embargo, el hombre ansioso de la vida eterna busco la manera de buscar testimonio huella de sus sentimientos, pensamientos e invento un medio para perpetuar la lengua: la escritura. Entonces la lengua dinámica por el habla transformativa, generadora, funcional se estatifica, se “retrata” en el documento, poema, cuento etc.
  • 12.
    Cultura Oral Y Escrita ORAL Trata de emisores y receptores que comparten elmismo espacio, una misma cultura y se encuentra n en un escenario de interacción directa ESCRITA Características Acumulativas Presenta los objetos y sucesos acumulándolos, manteniendo un orden grupal. Redundante s Depende de su repetición, esto configura una mentalidad que reprime la experimentación intelectual. Conservadoras y Tradicionalistas Mantiene cercano el contexto, y en sintonía al hablante al igual que al oyente. Cercanas al mundo vital La conceptualización y expresión del conocimiento con referencia al mundo concreto y conocido. De matices agonísticos Conocimiento-incrustado en el mundo que se sitúa en un contexto de lucha, de combate verbal expresado en los proverbios, acertijos e insultos. Empáticas y participantes Aprender o saber significa lograr una identificación comunitaria Homeostáticas La cultura oral vive en un presente permanente ya que no tiene vigencia porque no tiene un uso Es el primer medio capaz de registrar la información, la escritura y la lectura modificaron al hombre como individuo y como integrante de una sociedad. Caracte rísticas Diferencias entre la cultura oral y escrita La escritura provoca una separación de la comunicación y del pensamiento demás facilita el desarrollo de ideas abstractas, lo que de alguna forma libera al hombre de su contexto inmediato. La escritura provoca una distancia entre el hablante y lo que dice, esto permite examinar el discurso de manera objetiva, almacenar y aumentar el conocimiento para superar los límites de la memoria y no es posible guardar un texto y utilizarlo más tarde si no es en la memoria
  • 13.
    VARIANTES LÉXICAS DELESPAÑOL Y NOCIÓN DE REGISTRO LINGÜÍSTICO Variantes léxicas del español Noción de registro lingüístico   Se presenta de diferentes formas una palabra.  Interesa determinar qué sentido expresan las palabras desde el discurso.  Es tarea del emisor y receptor procesar la información, para ello recurren a su propio contexto psicológico.  El papel del léxico es que resume en sí mismo todo el sistema lingüístico del idioma que fuera.  Proceso de enseñanza y comprensión de una nueva lengua.  Tomar en cuenta las circunstancias del lugar geográfico, del medio social y de cómo, cuándo, por qué, para quién y para qué se hace uso de la lengua.  Para obtener una buena comunicación es que el hablante y el oyente compartan el mismo sistema de valores de un grupo social o de una época ante un texto dado.  Se requerirá además del psicológico, del apoyo del entorno discursivo y de las distintas construcciones gramaticales que forman el contexto;   Conjunto de variables contextuales, sociolingüísticas que condicionan el modo en que una lengua es usada en un contexto concreto.  Los registros se ven afectados por un diverso rango de variables como: receptor de la comunicación, el canal comunicativo y el contexto social.  El medio o canal comunicativo puede ser oral o escrito.  Los mensajes transmitidos en medios escritos es siempre formal y planificado, a excepción de las comunicaciones rápidas a través de medios electrónicos.  Lugar donde ocurre el acto comunicativo.  Objetivo que caracteriza el acto comunicativo.  Tema del que se habla  Formalidad de la situación comunicativa.  La especialización del contexto y la exposición de la audiencia potencial.  El medio o canal comunicativo para transmitir el mensaje.  FORMAL:
  • 14.
    las que seránlas responsables de la construcción formal del texto.  Cuando los interlocutores no han recabado elementos cognitivos similares y han estructurado contextos psicológicos diferentes, la distancia entre el receptor y el emisor será mayor y habrá menos posibilidades de una competencia comunicativa común.  Para la producción y comprensión textual son fundamentales las consideraciones morfosintácticas como las fonológicas y las léxico- semánticas, junto a las pragmáticas y psicolingüísticas.  Selección recursos lingüísticos adecuados.  El uso del lenguaje de forma cuidada  INFORMAL: La falta de planificación  Las preferencias por las estructuras simples  La expresividad del hablante
  • 15.
    MODELOS DE TEXTOS Argumentativo Expresión escrita Textos escritos Expositivo Deductiva einductiva Estructura EscritaOral Presenta, compara, clasifica, define, explica, contrasta, relaciona, ejemplifica y concluye. Ideas sobre un determinado tema Explica con claridad y orden Tiene el propósito de convencer o persuadir Expresión que presenta opiniones, hechos o ideas Información nueva de las conclusiones Aplicar las reglas lógicas adecuadas Relaciona la información que se plantea en las premisas Proceso Relaciona lo concreto con las ideas abstractas y las generalizaciones  Científica  Didáctica  Divulgativa  Humanística  Periodística
  • 16.
    MODELOS DE TEXTOS Narración Expresión escrita Proyecta la perspectiva Explicacaracterísticas o cualidades de un objeto. Cuenta hechos o sucesos vividos Descripción Objetiva Recurre a los sentidos para transmitir las impresiones y las sensaciones de la realidad percibida Brinda una visión estática de la realidad.El autor cuenta la historia dando a conocer las acciones, los sucesos externos y los sentimientos de los personajes. Se limita a contar de los personajes, solo lo que saben los demás para que puedan ser criticados y juzgados por ellos. Subjetiva Textos escritos Pueden ser Primera persona Segunda persona Dirigido al lector Puede construir un relato autobiográfico Se considera el objeto u otra parte de la realidad en su totalidad sin evolución temporal Representa las partes, las cualidades, las notas características y los elementos que constituyen un ser animado, una persona o un objeto v
  • 17.
    Prácticas sociales dellenguaje Diferentes manifestaciones sociales del lenguaje Oral y escrita Situaciones de aprendizaje Objeto de construcción y conocimiento inminente social Contextos de interacción social Objeto de estudio Para aprender, integrarse a la cultura e interactuar en sociedad Expresa sensaciones, emociones, sentimientos y deseos. TIC Modifica algunas prácticas del lenguaje escrito El lenguaje es una herramienta de comunicación Aprendizaje y adquisición de conocimientos Instrumento Estudio, literatura, participación social Se organización en los ámbitos Habilidad para emplearlo Capacidad de una persona para comunicarse
  • 18.
    LOS MEDIOS DECOMUNICACIÓN MASIVA Y EL ESPAÑOL Apoya la unidad de la lengua Ofrecía nuevas posibilidades de comunicación tanto a nivel nacional como internacional Siglo XX La imprenta Televisión Los profesionales de los medios Comunicación masiva La lengua escrita cambio a la lengua hablada con la popularización Parecen esforzarse en neutralizar o evitar los rasgos lingüísticos. Busca utilizar un lenguaje que sea comprendido Parte de sus audiencias busca la comprensión de sus mensajes El cine es otro medio al igual que la radio Estos no siempre son unos reflejos fieles de la que se escucha. La lengua que transmiten los medios requiere ser aceptada por la mayor parte de las audiencias Se adaptan en buena medida a la modalidad de la lengua Cuando las personas cambian de país o región
  • 19.
    ARGUMENTATIVA Expresión que presenta opiniones, hechoso ideas. Tiene el propósito de convencer o persuadir. DESCRIPTIVA Explica características o cualidades de un objeto. Brinda una visión estática de la realidad. NARRATIVA Cuenta hechos o sucesos vividos. Proyecta la perspectiva. EXPOSITIVA Explica con claridad y orden. Presenta, compara, clasifica, define, explica, contrasta, relaciona, ejemplifica y concluye. MEDIOS DE COMUNIVACIÓN MASIVA Ofrecía nuevas posibilidades de comunicación tanto a nivel nacional como internacional. VARIANTES LÉXICAS DEL ESPAÑOL Conjunto de variables contextuales, sociolingüísti cas que condicionan el modo en que una lengua es usada en un contexto. CULTURA ORAL Y ESCRITA Saber leer y escribir.
  • 20.
    PROGRAMAS PRÁCTICAS SOCIALES DELLENGUAJE PRIMER GRADO BLOQUE ÁMBITO DE ESTUDIO ÁMBITO DE LITERATURA ÁMBITO DE PARTICIPACIÓN SOCIAL I Organizar la biblioteca de aula. (Texto descriptivo). Producto final: Organización de los materiales en la biblioteca del aula. Identificar la información que proporciona las portadas. (Texto descriptivo). Producto final: Lista personal de los cuentos de sus preferencias, para ser enriquecida a lo largo del curso. Escribir las reglas para la convivencia del grupo. (Texto descriptivo). Producto final: Reglas para la convivencia en el aula. II Registrar datos a través de datos. (texto expositivo) Producto final: Tabla de registro de juegos para publicar en periódico escolar. Recomendar un cuento por escrito. (texto argumentativo) Producto final: Recomendaciones por escrito de cuentos, cercana a lo convencional para compartir con otros. Leer noticias en prensa escrita. (texto expositivo) Producto final: Selección de noticias para difundir en el periódico mural. III Elaborar un fichero temático (Texto expositivo) Producto final: Notas informativas para difundir. Reescribir canciones conservando la rima. (texto descriptivo) Producto final: Cancionero con letras modificadas que mantienen la rima. Anunciar por escrito servicios o productos de la comunidad. (texto descriptivo) Producto final: Anuncios de servicios o productos para publicar como sección de anuncios descifrados en el periódico mural. IV Escribir ficheros temáticos. (texto expositivo) Producto final: Fichero temático para integrarlo al acervo de la biblioteca del aula. Reescribir cuentos. (Texto narrativo) Producto final: Compendio de cuentos escritos para la biblioteca del aula. Seguir instructivos para elaborar un juguete a partir de material de reuso. (texto instructivo) Producto final: Exposición de los juguetes y explicación oral del proceso de elaboración. V Elaborar un cancionero. (texto descriptivo) Producto final: Cancionero para difundir. Presentar un tema empleando carteles (texto expositivo) Producto final: Exposición a la comunidad empleando carteles de apoyo. Competencias que se favorecen con el desarrollo de los proyectos didácticos: • Emplear el lenguaje para comunicarse y como instrumento para aprender. • Identificar las propiedades del lenguaje en diversas situaciones comunicativas. • Analizar la información y emplear el lenguaje para la toma de decisiones. • Valorar la diversidad lingüística y cultural de México.
  • 21.
    PRÁCTICAS SOCIALES DELLENGUAJE SEGUNDO GRADO BLOQUE ÁMBITO DE ESTUDIO ÁMBITO DE LITERATURA ÁMBITO DE PARTICIPACIÓN SOCIAL I Ampliar información acerca de un tema. (texto expositivo) Producto final: Texto sobre el tema seleccionado para compartir el periódico escolar. Leer y escribir fabulas. (texto narrativo) Producto final: Compendio de fabulas para la biblioteca del salón. Elaborar un juego de mesas con descripciones e ilustraciones. (texto descriptivo) Producto final: Juego de descripciones de objetos. II Exponer el proceso de crecimiento, desarrollo o transformación de un ser vivo. (texto expositivo) Producto final: Exposición oral sobre el proceso observado. Modificar el final de un cuento. (texto narrativo) Producto final: Publicación de los cuentos reescritos. Difundir noticias sobre sucesos en la comunidad. (texto expositivo) Producto final: Nota informativa para publicar en el periódico escolar. III Registrar información de una exposición en notas. (texto expositivo) Producto final: Nota de registro de información para su consulta. Reseñar cuentos. (texto Narrativo) Producto final: Reseñas de cuentos para su publicación. Elaborar carteles publicitarios para promover la higiene bucal. (texto Expositivo) Producto final: Carteles publicitarios para promover una conferencia. IV Investigar un tema para elaborar un álbum. (texto expositivo) Producto final: Álbum temático para integrar el acervo de la biblioteca del salón. Elaborar una descripción a partir de una imagen. (texto descriptivo) Producto final: Exposición de las descripciones. Elaborar un platillo a partir de una receta de cocina. (texto instructivo) Producto final: Receta de cocina para compartir con su familia. V Narrar leyendas indígenas. (texto narrativo) Producto final: Narración oral de las leyendas a la comunidad. Elaborar un plan de trabajo para reuso de los materiales escolares. (texto descriptivo) Producto final: Plan de trabajo para el reuso de los materiales escolares. Competencias que se favorecen con el desarrollo de los proyectos didácticos: • Emplear el lenguaje para comunicarse y como instrumento para aprender; • Identificar las propiedades del lenguaje en diversas situaciones comunicativas; • Analizar la información y emplear el lenguaje para la toma de decisiones; • Valorar la diversidad lingüística y cultural de México.
  • 22.
    PRÁCTICAS SOCIALES DELLENGUAJE TERCER GRADO BLOQUE ÁMBITO DE ESTUDIO ÁMBITO DE LITERATURA ÁMBITO DE PARTICIPACIÓN SOCIAL I Elaborar el reglamento para el servicio de la biblioteca del salón. (texto descriptivo) Producto final: Reglamento para el servicio de la biblioteca de aula. Contar y escribir chistes para publicarlos. (texto descriptivo) Producto final: Chistes para publicar en el periódico escolar. Organizar datos en un directorio. (texto descriptivo) Producto final: Directorios para su consulta. II Elaborar un folleto para informar acerca de un tema de seguridad. (texto expositivo) Producto final: Folletos sobre un tema de seguridad para distribuirlos e informar a la comunidad. Compartir poemas para expresar sentimientos. (texto descriptivo) Producto final: Tarjeta con un poema para un familiar o amigo. Investigar sobre la historia familiar para compartirla. (texto narrativo) Producto final: Texto sobre la historia familiar para presentar al grupo. III Armar una revista de divulgación científica para niños. (texto expositivo) Producto final: Artículos de divulgación integrados en una revista. Escribir un relato autográfico para compartir. (texto narrativo) Producto final: Relatos autobiográficos para compartir con la familia. Difundir noticias sobre sucesos en la comunidad. (texto expositivo) Producto final: Noticia editada para su difusión. IV Describir un proceso de fabricación o manufactura. (texto descriptivo) Producto final: Textos descriptivos para exponer a la comunidad escolar. Describir escenarios y personajes de cuentos para elaborar un juego. (texto descriptivo) Producto final: Juego de tarjetas con descripciones de personajes y escenarios para que sean identificados. Difundir los resultados de una encuesta. (texto expositivo) Producto final: Reportes de encuestas para su difusión. V Compartir adivinanzas. (texto descriptivo) Producto final: Presentación de adivinanzas. Escribe un recetario de remedios caseros. (texto instructivo) Producto final: Recetario de remedios caseros para la biblioteca del salón. Competencias específicas que se favorecen con el desarrollo de los proyectos didácticos: • Emplear el lenguaje para comunicarse y como instrumento para aprender. • Identificar las propiedades del lenguaje en diversas situaciones comunicativas. • Analizar la información y emplear el lenguaje para la toma de decisiones. • Valorar la diversidad lingüística y cultural de México.
  • 23.
    PRÁCTICAS SOCIALES DELLENGUAJE CUARTO GRADO BLOQUE ÁMBITO DE ESTUDIO ÁMBITO DE LITERATURA ÁMBITO DE PARTICIPACIÓN SOCIAL I Exponer un tema de interés. (texto expositivo) Producto final: Exposición del tema investigado. Escribir trabalenguas y juegos de palabras para su publicación. (texto descriptivo) Producto final: Trabalenguas y juegos de palabras para publicar en el periódico escolar. Elaborar descripciones de trayectos a partir del uso de croquis. (texto descriptivo) Producto final: Descripciones de los trayectos, a partir del uso de los croquis. II Elaborar un texto monográfico sobre pueblos originarios en México. (texto expositivo) Producto final: Monografía para publicar. Escribir narraciones a partir de refranes. (texto narrativo) Producto final: Narraciones para compartir. Escribir un instructivo para elaborar manualidades. (texto instructivo) Producto final: Instructivos para la elaboración de manualidades. III Realizar una entrevista para ampliar información. (texto descriptivo) Producto final: Información de la entrevista para profundizar en el conocimiento sobre un tema. Leer poemas en voz alta. (texto descriptivo) Producto final: Lectura de poesía en voz alta con la asistencia de los padres de familia. Analizar la información de productos para favorecer el consumo responsable. (texto argumentativo) Producto final: Discusión sobre la información de los productos que resultan más convenientes en comparación con productos similares, para favorecer el consumo responsable. IV Escribir notas enciclopédicas para su consulta. (texto expositivo) Producto final: Notas enciclopédicas para su integración en un volumen para su incorporación a la biblioteca del salón. Escribir un relato a partir de narraciones mexicanas. (texto narrativo) Producto final: Lectura en voz alta de sus relatos al grupo. Explorar y llenar formularios. (texto instructivo) Producto final: Formularios debidamente llenados. V Conocer datos biográficos de un autor de literatura infantil o juvenil. (texto descriptivo) Producto final: Texto biográfico para ser publicado en el periódico mural. Escribir notas periodísticas para publicar. (texto descriptivo) Producto final: Notas periodísticas para publicar en el periódico escolar. Competencias que se favorecen con el desarrollo de los proyectos didácticos: • Emplear el lenguaje para comunicarse y como instrumento para aprender. • Identificar las propiedades del lenguaje en diversas situaciones comunicativas. • Analizar la información y emplear el lenguaje para la toma de decisiones. • Valorar la diversidad lingüística y cultural de México.
  • 24.
    PRÁCTICAS SOCIALES DELLENGUAJE QUINTO GRADO BLOQUE ÁMBITO DE ESTUDIO ÁMBITO DE LITERATURA ÁMBITO DE PARTICIPACIÓN SOCIAL I Escribir relatos históricos para publicarlos. (texto narrativo) Producto final: Relato histórico para publicar en el periódico escolar. Analizar fabulas y refranes. (texto narrativo) Producto final: Fabulas acompañadas de un refrán para su publicación. Elaborar y publicar anuncios publicitarios de productos o servicios que se ofrecen en su comunidad. (texto descriptivo) Producto final: Anuncios publicitarios para publicar en la comunidad. II Buscar la información en diversas fuentes para escribir un texto expositivo. (texto expositivo) Producto final: Textos expositivos con información recuperada en diversas fuentes para publicar. Elaborar un compendio de leyendas. (texto narrativo) Producto final: Compendio de leyendas para integrarlo al acervo de la biblioteca del salón. Difundir acontecimientos a través de un boletín informativo. (texto descriptivo) Producto final: Boletín informativo impreso para difundir en la comunidad escolar. III Organizar información en textos expositivos. (texto expositivo) Producto final: Mapas conceptuales o cuadros sinópticos para estudiar el tema seleccionado. Leer poemas. (texto descriptivo) Producto final: Discusión acerca de la interpretación de los poemas leídos. Expresar su opinión fundamentada en un debate. (texto argumentativo) Producto final: Debate sobre el tema analizado, apoyándose en las notas elaboradas previamente. IV Escribir artículos de divulgación para su difusión. (texto expositivo) Producto final: Artículos de divulgación escritos y editados por los alumnos para su publicación. Escribir una obra de teatro con personajes de textos narrativos. (texto dramático) Producto final: Lectura dramatizada de la obra de teatro escrita por los alumnos. Reportar una encuesta. (texto expositivo) Producto final: Reporte de resultados de la encuesta para compartir con la comunidad. V Elaborar narraciones escritas de personajes célebres para publicar. (texto descriptivo) Producto final: Retratos escritos de personajes célebres para su publicación. Elaborar un tríptico sobre la prevención del bullying en la comunidad escolar. (texto expositivo) Producto final: Tríptico sobre la prevención del bullying para su difusión en la comunidad escolar. Competencias que se favorecen con el desarrollo de los proyectos didácticos: • Emplear el lenguaje para comunicarse y como instrumento para aprender; • Identificar las propiedades del lenguaje en diversas situaciones comunicativas; • Analizar la información y emplear el lenguaje para la toma de decisiones; • Valorar la diversidad lingüística y cultural de México.
  • 25.
    PRÁCTICAS SOCIALES DELLENGUAJE SEXTO GRADO BLOQUE ÁMBITO DE ESTUDIO ÁMBITO DE LITERATURA ÁMBITO DE PARTICIPACIÓN SOCIAL I Elaborar guías de autoestudio para la resolución de exámenes. (texto descriptivo) Producto final: Guías de autoestudio para la resolución de exámenes. Escribir biografías para compartir. (texto narrativo) Producto final: Biografías y autobiografías para compartir con el grupo. Elaborar un programa de radio. (texto descriptivo) Producto final: Presentación del programa de radio a la comunidad escolar. II Escribir un reportaje sobre su localidad. (texto expositivo) Producto final: Reportaje sobre su localidad para compartir con la comunidad. Escribir cuentos de misterio o terror para su publicación. (texto narrativo) Producto final: Compilación de cuentos de misterio o terror para su publicación. Elaborar un manual de juegos de patio. (texto instructivo) Producto final: Instructivos del juego del patio organizado en un manual dirigido a niños más pequeños. III Escribir un relato histórico para el acervo de la Biblioteca de Aula. (texto narrativo) Producto final: Relatos históricos para el acervo de la biblioteca del aula. Adaptar un cuento como obra de teatro. (texto dramático) Producto final: Presentación de la obra de teatro a la comunidad escolar. Escribir cartas de opinión para su publicación. (texto argumentativo) Producto final: Cartas de opinión para su publicación. IV Producir un texto que contraste información sobre un tema. (texto expositivo) Producto final: Texto expositivo para su publicación. Conocer una canción de los pueblos originarios de México. (texto expositivo) Producto final: Presentación de las canciones a partir de los carteles. Escribir cartas personales a familiares o amigos. (Texto argumentativo) Producto final: Cartas personales a familiares o amigos escritas y repetidas por los alumnos, por correo postal o electrónico. V Escribir poemas para compartir. (texto descriptivo) Producto final: Lectura en voz alta de los poemas producidos. Elaborar un álbum de recuerdos de la primaria. (texto descriptivo) Producto final: Álbum de recuerdos de la primaria para los alumnos. Competencias que se favorecen con el desarrollo de los proyectos didácticos:  Emplear el lenguaje para comunicarse y como instrumentos de aprendizaje.  Identificar las propiedades del lenguaje en diversas situaciones comunicativas.  Analizar la información y emplear el lenguaje para la toma de decisiones.  Valorar la diversidad lingüística y cultural de México.
  • 26.
    LISTADO DE PRODUCTOSFINALES PRIMER GRADO BLOQUE ESTUDIO LITERATURA PARTICIPACION SOCIAL I Organización de biblioteca. Cuentos Reglas de convivencia II Registro de cuentos Cuentos Selección de noticias III Notas informativas Cancionero Anuncios IV Fichero Cuentos Exposición de juguetes V Cancionero Exposición LISTADO DE PRODUCTOS FINALES SEGUNDO GRADO BLOQUE ESTUDIO LITERATURA PARTICIPACION SOCIAL I textos fábulas Descripción de juegos II Exposición Publicación de cuentos Nota informativa III Notas de registro Reseñas Carteles publicitarios IV Álbum Exposición Recetario V Narración de leyendas Plan de trabajo
  • 27.
    LISTADO DE PRODUCTOSFINALES TERCER GRADO BLOQUE ESTUDIO LITERATURA PARTICIPACION SOCIAL I Reglamento Chistes Directorio II Folletos Tarjeta con poema Historia familiar III Artículos de divulgación Relatos autobiográficos Noticia IV Textos descriptivos Juegos Reporte de encuestas V Adivinanzas Recetario LISTADO DE PRODUCTOS FINALES CUARTO GRADO BLOQUE ESTUDIO LITERATURA PARTICIPACION SOCIAL I Exposición Trabalenguas y juego de palabras Descripción de croquis II Monografía Narraciones Instructivos III Entrevista Poesía en voz alta Difusión de la información IV Notas enciclopédicas Lectura en voz alta Formularios V Texto bibliográfico Notas periodísticas
  • 28.
    LISTADO DE PRODUCTOSFINALES QUINTO GRADO BLOQUE ESTUDIO LITERATURA PARTICIPACION SOCIAL I Relato histórico Fábulas Anuncios publicitarios II Exposición Leyendas Boletín informativo III Mapas conceptuales o cuadros sinópticos Discusión de poemas Debate IV Artículos de divulgación Lectura dramatizada Reporte V Retratos escritos Trípticos LISTADO DE PRODUCTOS FINALES SEXTO GRADO BLOQUE ESTUDIO LITERATURA PARTICIPACION SOCIAL I Guías de autoestudio Biografías y autobiografías Programas de radio II Reportaje de localidad Cuentos de misterio o terror Instructivos de juegos III Relatos históricos Obra de teatro Cartas de opinión IV Texto expositivo Presentación de canciones Cartas personales, familiares o amigos V Lectura de poemas Álbum de recuerdos
  • 32.
    Criterios Valoración Escala7-10 Características Laentrevista es una reunión prefijada y determinada de antemano, aunque su desarrollo pueda parecer espontáneo y natural. En toda entrevista cabe considerar tres elementos claves: el entrevistador, el entrevistado y la relación entre ambos. Estructura Presenta el concepto, por qué y para qué. 10 Contenido Posee su definición e inclusive tipos y ejemplo. 10 Creatividad Utiliza ppt con imágenes, y diseño propio. 9 Limpieza Los colores no denotan bien el contenido. 9 Ortografía No percibí error. 10 Tipo de producto/Datos del autor Están en la primera diapositiva. 10 Escala de valoración. Evaluó: Jessica Cano Vaquero.
  • 33.
    CARTA DE REALIMENTACIÓNAL AUTOR. Lunes 18 de marzo de 2015. Querida Lizbeth: Tú producto denota bien el concepto, pero, el tema de la entrevista es sumamente amplio; considero que podrias mejorar tanto la presentación, como la información. El diseño podrias mejorarlo, de modo que, tus diapositivas deviesen tener menos texto. Para la próxima ocación, espero te sirvan mis comentarios. Sin más, te envio un cordial saludo y espero tomes de manera profesional mis comentarios. Att: Jessica Cano Vaquero.
  • 34.
    RELACIÓN ENTRE LASPRÁCTICAS SOCIALES DEL LENGUAJE Y LOS MEDIOS MASIVOS DE COMUNICACIÓN. Diferentes manifestaciones sociales del lenguaje, se requiere de la capacidad de una persona para comunicarse y debe tener la habilidad para emplearlo. Se organización en los ámbitos de Estudio, literatura y participación social. Puede ser de manera oral o escrita que tiene el objeto de construcción y conocimiento inminente social. Los medios masivos de comunicación apoya la unidad de la lengua como la imprenta, la televisión y la radio. La imprenta ofrecía nuevas posibilidades de comunicación tanto a nivel nacional como internacional y fue así como la lengua escrita cambio a la lengua hablada con la popularización. La televisión busca utilizar un lenguaje que sea comprendido que parte de sus audiencias para la comprensión de sus mensajes. El cine es otro medio al igual que la radio, estos no siempre son unos reflejos fieles de la que se escucha. El lenguaje es una herramienta de comunicación para aprender, integrarse a la cultura e interactuar en sociedad el cual expresa sensaciones, emociones, sentimientos y deseos, pero por otra parte, también nos dice que las TIC modifica algunas prácticas del lenguaje. Este último punto, habla de los medios masivos de comunicación pues os profesionales de los medios parecen esforzarse en neutralizar o evitar los rasgos lingüísticos, cuando las personas cambian de país o región se adaptan en buena medida a la modalidad de la lengua y menciona que la lengua que transmiten los medios requiere ser aceptada por la mayor parte de las audiencias. Es cierto que existen programas o espacios en dichos medios de comunicación que se dedican a recuperar y valorar las lenguas o cultura propias de cada quien, pero también hay quienes la modifican, es por eso que los medios masivos de comunicación como las prácticas sociales del lenguaje, están ligadas debido los medios modifican las prácticas sociales ya sea para bien o para mal.
  • 35.
    ENTREVISTA Es la acciónde desarrollar una charla con una o más personas con el objetivo de hablar sobre ciertos temas y con un fin determinado, al realizar dicha charla, se obtiene información sobre el tema para su publicación o el crecimiento del conocimiento de quien realiza la entrevista. Hay varios tipos de entrevistas con fines diferentes. Las entrevistas de tipo científicas, son aquellas cuya intención es promover la investigación sobre algún tema relacionado con la ciencia y que supone la obtención de información en torno a la labor de un individuo o grupo para poder influir sobre las opiniones y sentimientos que la comunidad a la que vaya dirigida la entrevista tenga sobre ese tema. Una entrevista de trabajo, por otro lado, sirve para que un empleador conozca todo lo que desee saber sobre un posible empleado a fin de discernir si cumple o no con los requisitos necesarios para ocupar un puesto vacante. En este tipo de entrevistas se realizan preguntas acerca de la experiencia laboral, las expectativas, disponibilidad y demás asuntos inherentes a la aceptación de un puesto de trabajo. En las ciencias sociales, se valen de la entrevista para acercarse a un determinado pueblo y conocer sus costumbres y demás temas relacionados con su cultura, lo cual proporciona datos fundamentales para desarrollar teorías relacionadas con la vida de dicha sociedad, sus conductas, deseos, creencias, etc. Para hacerlo, los científicos suelen mimetizarse con el grupo, viviendo con ellos y aprehendiendo a partir de la experiencia en comunidad los datos que necesitan para estudiar a dicho pueblo. Por último, cabe destacar que la entrevista clínica es aquella que se concreta entre un profesional médico y una persona que ocupa el rol de paciente. Estas comunicaciones se desarrollan en el marco del ámbito profesional del médico y
  • 36.
    tienen como objetivointercambiar información y datos que resulten útiles para mejorar la condición de salud del paciente. Regularmente las entrevistas son de tipo periodísticas. En él se dan a conocer las ideas y opiniones de un personaje mediante un diálogo entre la persona entrevistada y el entrevistador.  El periodista introduce en sus consideraciones elementos interpretativos.  Las entrevistas se difunden a través de los medios de comunicación social como son los periódicos o revistas en formato digital o impreso, la radio y la televisión, en su formato tradicional o a través de Internet.  En la prensa escrita no reproducen exactamente la conversación mantenida: el entrevistador selecciona y ordena la transcripción para obtener un texto claro y coherente, sin que pierda interés para los lectores.  La entrevista suele ir acompañada de fotografías del personaje o de imágenes relacionadas con el tema que se trata.  Las preguntas y las respuestas, se marcarán con una raya. A veces, la pregunta va precedida de una P (que indica 'Pregunta'), y las respuestas, de una R (que indica 'Respuesta'). En este caso, la primera vez que aparecen es conveniente escribir la palabra Pregunta y la palabra Respuesta completas. Tipos de entrevistas A grandes rasgos y según su finalidad distinguimos dos tipos de entrevistas. Aunque, en ocasiones, se dé una mezcla de ambas.  Entrevista perfil o de personalidad. Su objetivo es presentar al público el retrato de un personaje. El interés está centrado en la persona en sí, sus cualidades, sus opiniones, su trayectoria y biografía, tanto profesional como humana. Este tipo de entrevista admite una mayor libertad formal. En este caso, se
  • 37.
    pueden incluir comentariosy descripciones, así como intercalar datos biográficos del personaje abordado.  Entrevista de declaraciones, de información u objetiva. Su finalidad es informar al público de lo que una persona experta en una determinada materia o con un cargo relevante opina sobre un tema concreto. En este caso es el tema lo que está de actualidad.  Entrevista mixta. Es la que combina elementos de la entrevista de personalidad y de la de declaraciones. Estructura de la entrevista En general, la entrevista se estructura en tres partes: el título, la presentación de la persona entrevistada y una serie de preguntas y respuestas.  Título. Debe ser atractivo para despertar el interés de los lectores. Si la persona entrevistada es conocida, basta con seleccionar como titular su nombre o una de las declaraciones manifestadas en la entrevista.  Presentación. A continuación, el entrevistador ofrece información precisa sobre la persona a la que va a entrevistar o hace una breve introducción o resumen de lo que en la entrevista se va a tratar con las circunstancias o motivo de sus declaraciones.  Diálogo. Finalmente, se reproduce el diálogo entre el entrevistador y el entrevistado.
  • 38.
    REFLEXIÓN ¿QUÉ APORTÉ? Durante eltranscurso del primer bloque de las prácticas sociales del lenguaje, he aportado ideas en cuanto a participaciones y he sentido que al hacerlo, algunos de mis compañeros estuvieron a favor y otros en contra, pero esto de alguna manera beneficia y enriquece los conocimientos de todos. Con la elaboración de algunos trabajos, me ayudaron a poder dar mis opiniones durante las clases y crear un debate con mis compañeros. ¿QUÉ APRENDÍ? Las prácticas sociales del lenguaje, abarca muchos temas que parecen fáciles pero son muy complejos, al paso del cuso, he aprendido que la lengua no es solo el hablar, sino que implica el saber hacerlo, sus reglas, sus estructuras, entre otros muchas cosas. Al hablar se necesita tener fluidez, coherencia así como otras características muy importantes. El lenguaje es prácticamente el idioma en que se comunica un grupo social en un contexto determinado. El escuchar es analizar y prestar atención a los sonidos, en el caso de la comunicación es necesario saber escuchar para tener un buen diálogo, y no precisamente tiene que ser mediante letras, sino que también puede ser a base de imágenes, gesto, etcétera. Todos estos contribuyen a las prácticas sociales del lenguaje. Los tipos de discursos que son el descriptivo, el argumentativo, expositivo y el descriptivo también determinan las prácticas sociales. Durante este curso me he percatado que el comunicarse no es solo hablar, ahora ya tengo perspectiva de lo que en verdad implica saber comunicarse y lo mejor de mis aprendizajes es que sobre cómo aplicarlas en un futuro como docente.
  • 39.
    ¿ES IMPORTANTE LOQUE LOGRÉ? Por supuesto que es muy importante, pues gracias a estos conocimientos, podré realizar un gran papel como docente y así de esta manera formar a un futuro ciudadano o alumno con buenos principios y conocimientos, pero también con la gran capacidad de comunicarse e interactuar. En general todos los conceptos alomejor si las llevaba a cabo pero no los conocía como tal. Es por eso que me parecen muy importante los logros obtenidos pues me serán útiles como puente para el mejoramiento en la calidad educativa. Cabe mencionar que los medios masivos de comunicación es un tema en el cual debemos saber manejarlo junto con el curso de las TIC, pues al tener conocimientos sobre ellos, podremos manejarlos de tal manera que lejos de que perjudiquen las culturas, las fomenten y las usen como herramientas para su desarrollo.
  • 40.
  • 41.
    PROPÓSITO Signos mentales, esun portafolio de evidencias, que deberá contener todas las evidencias, además de que a mi persona, deberá enriquecer mis conocimientos previos en cuanto a las prácticas sociales del lenguaje a base de actividades, exposiciones y análisis de los temas que demanda los planes y programas que ya están establecidas desde lo básico a lo complejo ya que, de esta manera podemos adquirir los conocimientos con mayor comprensión pues la organización de dichas actividades están previamente estructuradas y jerarquizadas.
  • 42.
    INTRODUCCIÓN Signos mentales, esun portafolio de evidencias de la asignatura, Prácticas sociales del lenguaje, en el cual se presentan distintos documentos los cuales elabore para mi propio conocimiento y fueron realizados para este curso dentro de la Escuela Normal Valle del Mezquital. Gracias a dichos documentos he adquirido varios elementos para desarrollar mis habilidades y destrezas, pero no solo para esto, sino que también será de utilidad para ser competente en un futuro como docente y guiar al alumno para hacer exactamente lo mismo. A continuación anexaré los siguientes documentos como evaluación para esta segunda unidad, en donde esperaré una buena calificación.
  • 43.
    Competencias comunicativas Emplear ellenguaje para comunicarse y como instrumento para aprender. Se busca que los alumnos empleen el lenguaje para interpretar, comprender y transformar el mundo, obteniendo nuevos conocimientos que les permitirán seguir aprendiendo durante toda la vida, así como para que logren una comunicación eficaz y afectiva en diferentes contextos y situaciones, lo que les permitirá expresar con claridad sus sentimientos, ideas y opiniones de manera informada y apoyándose en argumentos, y sean capaces de discutir con otros respetando sus puntos de vista. Identificar las propiedades del lenguaje en diversas situaciones comunicativas. Comprende el conocimiento de las características y significado de los textos, atendiendo su tipo, contexto en el que se emplean y destinatario al que se dirigen. Se refiere también al empleo de las diferentes modalidades de lectura, en función del propósito del texto, las características del mismo y particularidades del lector, para lograr una construcción de significado, así como a la producción de textos escritos que consideren el contexto, el destinatario y los propósitos que busca, empleando estrategias de producción diversas. Analizar la información y emplear el lenguaje para la toma de decisiones. Se pretende que los alumnos desarrollen su capacidad de análisis y juicio crítico de la información, proveniente de diferentes fuentes, para tomar decisiones de manera informada, razonada y referida a los intereses colectivos y las normas, en distintos contextos, sustentada en diferentes fuentes de información, escritas y orales. Valorar la diversidad lingüística y cultural de México. Se pretende que los alumnos reconozcan y valoren la riqueza lingüística e intercultural de México y sus variedades, así como de otras lenguas, como formas de identidad. Asimismo, se busca que empleen el lenguaje oral y escrito para interpretar y explicar diversos procesos sociales, económicos, culturales y políticos como parte de la cultura democrática y del ejercicio ciudadano.
  • 44.
    LISTA DE RASGOSDE LA ARTICULACIÓN ESPECÍFICAMENTE DE LA SIGNATURA DE ESPAÑOL EN LA EDUCACIÓN BÁSICA Campo de formación: lenguaje y comunicación. La finalidad del campo de formación lenguaje y comunicación es el desarrollo de competencias comunicativas a partir del uso y estudio formal del lenguaje Que los alumnos aprendan y desarrollen habilidades lingüísticas, a identificar problemas y solucionarlos. Que los alumnos comprendan, interpreten y que produzcan diversos tipos de textos para transformarlos y crear nuevos géneros. Que los alumnos reflexionen individualmente o en colectivo acerca de ideas y textos. Es importante que los docentes reconozcan que cada alumno posee un bagaje previo, lo cual por un lado esta su cultura y por otro lado está el entorno generacional por la que corresponde por acumulación histórica. Base de aprendizaje permanente, donde se privilegia loa lectura para la comprensión Es el acceso a ámbitos especializados que garantizan el aprendizaje permanente y la inserción en las nuevas economías. Habilidad comunicativa El campo de formación permite ambientes de interacción a partir del entendimiento y el manejo de distintas formas el uso de las tecnologías. El campo de formación lenguaje y comunicación favorece el desarrollo de competencias comunicativas. Los estudiantes acceden a formas de pensamiento que les permite construir conocimientos. Las competencias les posibilita interactuar en diferentes ámbitos. Proporcionar las convencionalidades y especificidades sobre la utilización de las competencias comunicativas y en las habilidades digitales.
  • 45.
    El estudio dellenguaje comienza desde preescolar para continuar en la primaria y secundaria, esto quiere decir, que en toda la educación básica. Campo formativo: lenguaje y comunicación en preescolar. Los niños interactúan en situaciones comunicativas y emplean formas de expresión oral con propósitos lo que genera adquirir la confianza y seguridad en sí mismo e integrase a su cultura y sociedad en la que participan. Favorece la incorporación de los niños a la cultura escrita a partir de la producción e interpretación de distintos tipos de textos. La interacción fomenta el interés por conocer su contenido y a encontrar el sentido de forma convencional y autónoma. La propuesta pedagógica de preescolar se enfoca en las funciones del lenguaje escrito, dicha propuesta basada en características de los alumnos, en la diversidad de su desarrollo y aprendizaje. Segunda lengua: inglés preescolar. El inglés se pone práctica a partir del tercer grado de preescolar. Tiene como propósito propiciar el contacto y formalización de los niños con el inglés. Los estudios indican que en el aprendizaje de una segunda lengua contribuye al desarrollo cognitivo del niño. Las teorías pedagógicas señalan que al estar expuestos a una segunda lengua desde edades muy tempranas los alumnos llegan a dominar esta segunda lengua. Que los docentes hagan del aula un espacio de encuentro con las entre las lenguas y sus culturas, que propicien un contexto intercultural bilingüe o trilingüe. El programa nacional de inglés en educación básica se organiza partiendo de situaciones de comunicación real. Los tres ambientes en l función social del lenguaje son: familiar y comunitario, literario y lúdico, académico y de formación.
  • 46.
    Los entandares detercer grado de preescolar se enfocan a que los alumnos distingan y enuncien saludos o nociones de primer contacto. Español en primaria y secundaria. en la educación básica ya sea primaria y secundaria se estudia el lenguaje y el aprendizaje se enfocan en las prácticas sociales del lenguaje. busca que las habilidades de los alumnos desarrollen las prácticas sociales del lenguaje. que los alumnos se formen cono sujetos sociales y autónomos. Que los alumnos desarrollen las competencias comunicativas y el conocimiento de la lengua, es decir, la habilidad para utilizarla. La literatura es un ámbito para la comprensión y el razonamiento sobre el mundo, ya que permite el reconocimiento de los distintos modos de la lectura.
  • 47.
    LISTA DE RASGOSQUE CONSTITUYE LA ARTICULACIÓN DE EDUCACIÓN BÁSICA ACUERDO POR LA QUE SE ESTABLECE LA EDUCACIÓN BÁSICA 1. Impulsa una formación integral en los alumnos. 2. La articulación establece un vínculo entre profesores de educación básica. 3. La articulación establece que los profesores trabajen para los mismos fines, a partir del conocimiento y comprensión del sentido formativo en cada uno de los niveles. 4. El docente asume compromisos para transformar su práctica. 5. La articulación curricular de la educación básica se encuentra en el acuerdo secretarial. 6. La educación y el sistema educativo ha enfrentado el reto para atender una demanda creciente y avanzar en la calidad del servicio educativo y sus resultados. 7. En este contexto se favorecen las oportunidades de desarrollo individual y social para el presente y futuro del país. 8. Se impuso programas prácticas, instituciónes y relaciones que dieron forma al sistema educativo. 9. Las reformas se diseñan considerando diagnósticos internos o a través de experiencias exitosas. 10.Existen parámetros y marcos internacionalmente reconocidos como pertinentes y valiosos acerca de la educación considerando el avance o mejora. 11.La RIEB es una política pública. 12.Recupera aprendizajes de experiencias anteriores y buscar ampliar alcances en términos de cobertura y calidad. 13.La RIEB promueve trabajar de acuerdo a las condiciones e intereses de los alumnos. 14.Cumplir con calidad, equidad y calidez. 15.De acuerdo a las bases filosóficas, artículo 3 constitucional y la ley general de la educación. 16.La RIEB tiene como articulación curricular alinear los procesos referidos a la profesionalización continua de docentes en servicio. 17.Integralidad en el diagnóstico de desafíos y las oportunidades que se presentan en la educación básica.
  • 48.
    18.Apertura de laeducación básica para establecer diálogos y relaciones constructivistas con instancias e instituciónes. 19.Integra y articula los programas de los 3 niveles de educación básica. 20.Esta desarrollada a partir de los estándares curriculares y los aprendizajes esperados para aproximar cada egresado al perfil de egreso. 21.Incrementa de manera generalizada y sostenida la calidad educativa en términos de competencias. 22.Propicia el desarrollo de la autoestima, autorregularización y autonomía en los estudiantes. 23.Desarrollar las habilidades superiores del pensamiento que habilita para la solución del problema, el pensamiento crítico, manejo informativo, innovación y creatividad en los distintos órdenes de la vida. 24.La educación básica establece mejorar la calidad educativa y responde a las demandas del nuevo milenio. 25.Intenta construir un ambiente en la escuela, el aula y la comunidad adecuado para la atención a la diversidad. 26.Interpreta y explica procesos sociales, económicos, financieros, culturales y naturales para tomar decisiones individuales o colectivas en función del bien común. 27.Conoce y ejerce los derechos humanos y los valores que favorecen la vida democrática, actúa con responsabilidad social y apego a la ley. 28.Conoce y valora sus características y potencialidades como ser humano; sabe trabajar en equipo; reconoce, respeta y aprecia la diversidad de capacidades en los otros, emprende y se esfuerza por lograr proyectos personales o colectivos. 29.Promueve y asume el cuidado de la salud y del ambiente como condiciones que favorecen un estilo de vida activo y saludable. 30.Aprovecha los recursos tecnológicos a su alcance como medios para comunicarse, obtener información y construir conocimiento. 31.Reconoce diversas manifestaciones del arte, aprecia la dimensión estética y es capaz de expresarse artísticamente. 32.La verdadera articulación entre los tres niveles de la educación básica se logrará en la medida en que los profesores trabajen para los mismos fines. 33.Las competencias forman parte de un escenario internacional desafiante, competitivo y complejo, implica la participación de dos en la construcción de un México más próspero, equitativo y humano. 34.La educación básica, a través de sus tres niveles educativos, plantea propuestas formativas que contribuyen al desarrollo de competencias a partir del logro de sus estándares curriculares y los aprendizajes esperados. 35.Los campos formativos para la educación básica son: lenguaje y comunicación, pensamiento matemático, exploración y comprensión del mundo natural y social, desarrollo personal para la convivencia.
  • 49.
    36.Los estándares curricularesconsidera los retos de la sociedad actual y la necesidad de responder a ellos. 37.Los aprendizajes esperados son enunciados que definen lo que se espera que los alumnos aprendan en términos de saber, saber hacer y saber ser. 38.Los estándares curriculares y los aprendizajes esperados cobran sentido en la propuesta curricular, ya que al ser la norma de evaluación permite identificar de manera gradual el aprendizaje de los alumnos y dan cuenta de los avances y los retos durante el trayecto formativo de la educación básica. BIBLIOGRAFÍA Curso Básico de la Formación Continua para maestros en servicio 2011. Relevancia de la profesión docente en la escuela del nuevo milenio. Tema 3: acuerdo por la que se establece la articulación de la educación básica. Pág. 53- 76.
  • 50.
    Pretendemos dar aconocer, a partir de un texto interpretativo, características que refieren a las Prácticas Sociales del lenguaje. En este caso se analiza el Acuerdo 592, documento por el cual se articula la educación básica que comprende los niveles de preescolar, primaria y secundaria, determina un trayecto formativo organizado en un Plan y los programas de estudio correspondientes. “La Articulación de la Educación Básica es el inicio de una transformación que generará una escuela centrada en el logro educativo al atender las necesidades específicas de aprendizaje de cada uno de sus estudiantes, para que adquieran las competencias que permitan su desarrollo personal” (SEP., ACUERDO 592, 2011:11). En dicho documento nos enfocaremos a la parte que corresponde a Lenguaje y Comunicación, o español. A continuación presentamos algunas ideas que rescatamos del documento analizado. En el documento nos presentan el desarrollo de competencias en los niños. Una competencia es la capacidad de responder a diferentes situaciones, e implica un saber hacer (habilidades) con saber (conocimiento), así como la valoración de las consecuencias de ese hacer (valores y actitudes). El contexto académico de aprendizaje será un espacio en donde todos los integrantes de la comunidad escolar participen del desarrollo de competencias que permiten la libertad en el aprendizaje y la participación en los procesos sociales. Para enfocarnos al área de las prácticas sociales del lenguaje, es necesario ubicarnos en el espacio de Lenguaje y Comunicación. Campo de formación: Lenguaje y Comunicación. El apartado es un espacio que busca el desarrollo de competencias comunicativas a partir del uso y estudio formal del lenguaje. “Se está en busca del desarrollo de habilidades para hablar, escuchar e interactuar con los otros; a identificar problemas y solucionarlos; a comprender, interpretar y producir diversos tipos de textos, a transformarlos y crear nuevos géneros y formatos; es decir, reflexionar individualmente o en colectivo acerca de ideas y textos, con lo que conlleva cierta cuestión.” (SEP., ACUERDO 592, 2011:36) Las prácticas sociales y culturales del lenguaje son parte indispensable en la vida cotidiana, el rol que desempeñan es único y no puede ser reemplazado ni sustituido.
  • 51.
    Es tarea dela escuela socializar al individuo, ahora, crearles o bien ejercitar habilidades que permitan la fluidez en la participación con el contexto. El campo de formación Lenguaje y comunicación favorece el desarrollo de competencias comunicativas que parten del uso del lenguaje y su estudio formal, “En la Educación Básica, el estudio del lenguaje inicia en preescolar y continúa en primaria y secundaria, propiciando oportunidades para que todos los alumnos avancen, de acuerdo con las particularidades de cada nivel educativo, en el uso del lenguaje y el desarrollo de competencias comunicativas.” (SEP., ACUERDO 592, 2011:37). Para el estudio del lenguaje, se le denominara un curso denominado español. Su aprendizaje está centrado centra en las prácticas sociales del lenguaje, que se definen como pautas o modos de interacción; de producción e interpretación de prácticas orales y escritas; de comprender diferentes modos de leer, interpretar, estudiar y compartir textos; de aproximarse a su escritura, y de participar en intercambios orales. Los Estándares Curriculares, expresan lo que los alumnos deben saber y ser capaces de hacer en los cuatro periodos escolares. El estudio del lenguaje con la asignatura de Español y su aprendizaje se desarrollar competencias comunicativas y, la habilidad para utilizarla. Estos estándares, particularmente de español, integran los elementos que permiten a los estudiantes de Educación Básica usar con eficacia el lenguaje como herramienta de comunicación y para seguir aprendiendo. Están agrupados en cinco componentes que reflejan aspectos provenientes de los programas de estudio.  Procesos de lectura e interpretación de textos.  Producción de textos escritos.  Producción de textos orales y participación en eventos comunicativos.  Conocimiento de las características, de la función y del uso del lenguaje.  Actitudes hacia el lenguaje La educación con referente a Lenguaje y Comunicación, también favorece la incorporación de los niños a la cultura escrita a partir de la producción e interpretación de textos diversos, como lo retoman los componentes antes mencionados. Esta interacción fomenta el interés por conocer su contenido y a
  • 52.
    encontrarle sentido aunantes de leer de forma convencional y autónoma. La propuesta pedagógica se sustenta en la comprensión de algunas características y funciones de las prácticas sociales. Dicha propuesta no deja de lado las características de los niños, la diversidad de sus ritmos de desarrollo y aprendizaje, y los factores que influyen en estos procesos; así como los contextos diversos que están presentes en el quehacer del docente. En conclusión, la parte de la articulación de la educación básica, establecida en el Acuerdo 592; se denota un cambio en la generación del saber. Se trabaja ahora por competencia, ahora, aterrizando al campo de Lenguaje y comunicación, se pretende generar en los niños las habilidades para poder responder a cualquier situación, es decir, ser competentes. Las prácticas sociales del lenguaje están establecidas en dicho acuerdo de forma o con el curso de español. Se reclama el hecho de generar destrezas lingüísticas que son: hablar, escuchar, leer y escribir. También se habló de los cinco componentes que nos darán la pauta para el desarrollo de habilidades en los niños.
  • 53.
    ANÁLISIS DE LOSPROPÓSITOS DE LA ENSEÑANZA DEL ESPAÑOL EN LA EDUCACIÓN BÁSICA EN EL NIVEL PRIMARIA EDUCACIÓN BÁSICA Y NIVEL PRIMARIA PROPÓSITOS EDUCACIÓN BÁSICA (PREESCOLAR, PRIMARIA Y SECUNDARIA) • Utilicen eficientemente el lenguaje para organizar su pensamiento y su discurso; analicen y resuelvan problemas de la vida cotidiana; accedan y participen en las distintas expresiones culturales. • Logren desempeñarse con eficacia en diversas prácticas sociales del lenguaje y participen de manera activa en la vida escolar y extraescolar. • Sean capaces de leer, comprender, emplear, reflexionar e interesarse en diversos tipos de texto, con el fin de ampliar sus conocimientos y lograr sus objetivos personales. • Reconozcan la importancia del lenguaje para la construcción del conocimiento y de los valores culturales, y desarrollen una actitud analítica y responsable ante los problemas que afectan al mundo. EDUCACIÓN PRIMARIA (DE PRIMERO A SEXTO) • Participen eficientemente en diversas situaciones de comunicación oral. • Lean comprensivamente diversos tipos de texto para satisfacer sus necesidades de información y conocimiento. • Participen en la producción original de diversos tipos de texto escrito. • Reflexionen consistentemente sobre las características, funcionamiento y uso del sistema de escritura (aspectos gráficos, ortográficos, de puntuación y morfosintácticos). • Conozcan y valoren la diversidad lingüística y cultural de los pueblos de nuestro país. • Identifiquen, analicen y disfruten textos de diversos géneros literarios.
  • 54.
    ENSAYO El ensayo seocupa de sucesos, cosas o personas que tienen interés general; el relato se agota en un solo tratamiento. Su finalidad consiste en plantear, probar o discutir una hipótesis, una teoría o una serie de ideas sobre cualquier asunto. Se concreta a desarrollar un tema desde distintos ángulos y con un punto de vista personal. Su propósito fundamental consiste en informar a los lectores acerca de algún acontecimiento reciente. ESTRUCTURA DEL ENSAYO ENSAYO ENTRADA CONCLUSIÓNDESARROLLOPRESENTACIÓN Presenta el tema de manera breve. Explica de qué trata el tema y sus propósitos, además de delimitarlo. Desarrolla el tema de manera amplia y con fundamentos. Presenta las conclusiones del autor obtenidas durante el desarrollo del tema.
  • 55.
    ENSAYO En términos generalesllamamos ensayo a una composición escrita en prosa, de extensión variable, en la que damos nuestras ideas y punto de vista particulares sobre un tema que nos interesa o que nos es asignado. Contrariamente a lo que sucedía en otras épocas, en la actualidad no hay una forma específica de escribir ensayos, pues depende del objetivo que se busque, del tema que se va a desarrollar, la información con que se cuenta, la extensión y profundidad que se desee, etc. Esta flexibilidad permite al ensayista realizar un escrito, que si bien procede de una investigación, puede manifestar en estilo muy personal, expresando no sólo lo que sabe, sino también lo que siente y opina sobre el tema en cuestión. En la escuela es una práctica común la redacción de ensayos. De hecho, el ensayo es el género que empleamos con más frecuencia, y tal vez el que más leemos, dadas todas las facilidades que nos permite. Cada vez que un profesor te pide desarrollar un tema, o que realices una investigación y la reportes en un escrito en prosa, lo más probable es que estés escribiendo un ensayo. No obstante la aparente simplicidad y falta de rigor con que se maneja actualmente, para redactar un buen ensayo es preciso cuidar ciertos aspectos, tanto de contenido como en aspecto formal. Enseguida se presentan algunos puntos de manera muy general; posteriormente, el comentario más detallado de la estructura del ensayo te ayudará a manejar mejor este recurso. Pasos mínimos para escribir un ensayo 1. Selección del tema: Si bien el ensayista tiene la facultad de expresar sus opiniones sobre el tema en cuestión, nadie puede hablar de lo que no sabe, por lo que resulta totalmente necesario que el tema elegido sea de tu conocimiento. Si no es así, entonces deberás realizar una investigación que te permitirá conocerlo objetivamente, antes de pensar en su redacción. 2. Búsqueda de la información: Una vez determinado el tema, se busca la información necesaria. Elabora primero un cuestionario y respóndelo 2 considerando tus conocimientos previos, así como la consulta de fuentes bibliográficas y de otro tipo. 3. Organización: Para organizar debidamente tus ideas, decide qué te interesa decir y cómo quieres hacerlo. En función de lo anterior: qué y cómo, realiza un plan o bosquejo que visualice la estructura deseada. No pierdas de vista el objetivo de tu
  • 56.
    ensayo, pues deello depende también la forma como organices tus ideas. No es lo mismo escribir para tus compañeros que para un periódico, para despertar la conciencia hacia algún problema social o político, que para hacer ver alguna curiosidad de la naturaleza. 4. Redacción, según el orden prevista: Escribe respetando el orden que has determinado; desarrolla tus ideas lo mejor que puedas, y cuando termines revisa que tus oraciones y párrafos sean congruentes y coherentes. Observa los elementos de enlace que estás empleando y asegúrate de que cumplan su cometido. No dejes ideas inconclusas ni sin relación con las demás. Estructura del ensayo El ensayo se estructura tradicionalmente en 3 partes: introducción, cuerpo y conclusión. Introducción Es parte importante de todo escrito, en la que suele presentarse en términos generales el tema que se desarrollará y los propósitos del mismo. En la introducción de un ensayo escolar se pueden dar generalidades, antecedentes, explicar la naturaleza del tema, especificar las variables que se desarrollarán. A veces se inicia con un ejemplo o situación específica en que se aplique el tema, para señalar la importancia de abordarlo. Los ensayos creativos, en cambio, pueden comenzar con anécdotas, una frase célebre, etc. Cuerpo Es el desarrollo del ensayo, la explicación de lo que se anunció al principio. Aquí se exponen las ideas que se tienen sobre el tema, se comenta en forma personal la información, se proporcionan datos y se amplían los conceptos, con reflexiones, ejemplos, comentarios, comparaciones, etc. También se pueden confrontar las ideas de varios autores sobre el tema investigado, estableciendo puntos de 3 afinidad o discrepancia. Abarca, en términos generales, las dos terceras partes de la extensión total del ensayo. Conclusión Ésta no es sólo la opinión personal del ensayista sobre el tema que investigó. Para concluir, realiza el resumen de los puntos desarrollados a lo largo del ensayo y sus consecuencias, comenta los resultados y da una opinión final, la cual puede consistir en una postura específica ante el tema, una interrogante, un juicio de valor, una exhortación, una propuesta para resolver el problema tratado, etc. Una manera recomendable de concluir es retomar la introducción, para ver hasta qué punto se logró lo anunciado en ella.
  • 57.
    Pasos para redactarun ensayo Busca toda la información que necesites para desarrollar el tema que has elegido. Para ello: a) Específica objetivos: ¿Qué quiero lograr?, ¿cuál es el propósito de mi ensayo? b) Pregunta todo lo que puedas acerca del tema: ¿Qué variables voy a considerar?, ¿qué es?, ¿cómo es?, ¿para qué sirve?, ¿dónde se da?, ¿cómo?, ¿por qué?, ¿qué o quienes intervienen en él?, ¿qué pasará si no existiera?, ¿de qué manera afecta a mi comunidad?... Todo depende de la naturaleza del tema, de los aspectos que te interesen y de os objetivos que gayas definido en tu trabajo. c) Responde por escrito todas las preguntas que formulaste. Utiliza tus conocimientos previos y la información que has recabado; busca las respuestas en las fuentes que estén a tu alcance: libros de texto, enciclopedias, resúmenes, revistas, videos, periódicos, material en línea, personas, etc. A medida que vayas respondiendo tu conocimiento del tema será mayor y tendrás ideas más claras sobre el mismo; sabrás qué aspectos son más interesantes, cuáles necesitas consultar más, cuáles te parecen poco relevantes, etc. En esta tarea las fichas de trabajo son de gran ayuda para organizar la información. d) Elige un título que esté de acuerdo con el tema que vas a desarrollar. Además de que todos los ensayos deben ser titulados, esto te permitirá no apartarte de la idea principal. 4 e) Redacta tu ensayo. De todo lo que has investigado sobre el tema elegido, selecciona la información que necesites; escribe tus ideas organizándolas en párrafos que hablen de un solo aspecto del tema, verificando que los enunciados resulten coherentes y claros. No olvides la introducción y las conclusiones. f) Revisa críticamente. Antes de pasar en limpio tu ensayo, léelo (o pide a alguien que lo lea) con cuidado para revisar sintaxis, vocabulario y ortografía. Si repites mucho una palabra o construcción, sustitúyela con otra equivalente; cuando sea necesario, vuelve a redactar. Asegúrate de emplear los nexos y frases de enlace debidos en cada párrafo, y que la puntuación ayude a seguir el orden de las ideas.
  • 58.
    ¿Cómo se elaborala rúbrica? Proceso para elaborar rúbricas: 1. El primer paso es determinar objetivos del aprendizaje. 2. Identificar los elementos o aspectos a valorar. 3. Definir descriptores, escalas de calificación y criterios (Tabla 3). 4. Determinar el peso de cada criterio. 5. Revisar la rúbrica diseñada y reflexionar sobre su impacto educativo. Ventajas • Se identifican claramente objetivos docentes, metas y pasos a seguir.4, 5 • Señala los criterios a medir para documentar el desempeño del estudiante. • Cuantifica los niveles de logro a alcanzar. • Se brinda retroalimentación luego de identificar áreas de oportunidad y fortalezas. • Disminuyen la subjetividad de la evaluación. • Permite autoevaluación y co-evaluación. Desventajas • Requieren mucho tiempo para su elaboración. • Es necesaria la capacitación docente para su diseño y uso. Destacan las siguientes herramientas por su popularidad, facilidad de uso y calidad en los productos creados. La rúbrica al hacer una descripción detallada del tipo de desempeño esperado, permite una retroalimentación precisa, la cual favorece en los estudiantes una autoevaluación y el monitoreo de sus avances y obstáculos, en el proceso de aprender. Además, las herramientas Web para el diseño de rúbricas empoderan al docente, el estudiante y a la institución, y promueven la cultura de la evaluación auténtica en la educación superior.
  • 59.
    EJEMPLO: RÚBRICA PARAEVALUAR UN ENSAYO ASPECTO EXCELENTE (100 puntos) BUENO (85 puntos) REGULAR (70 puntos) El tema debe ser de interés y creado por el ensayista de manera que impacte. Organización: debe organizar debidamente tus ideas, decide qué te interesa decir y cómo quieres hacerlo. En función de lo anterior: qué y cómo, realiza un plan o bosquejo que visualice la estructura deseada. No pierdas de vista el objetivo de tu ensayo, pues de ello depende también la forma como organices tus ideas. Redacción, según el orden prevista: Escribe respetando el orden que has determinado; desarrolla tus ideas lo mejor que puedas, y cuando termines revisa que tus oraciones y párrafos sean congruentes y coherentes. Observa los elementos de enlace que estás empleando y asegúrate de que cumplan su cometido. No dejes ideas inconclusas ni sin relación con las demás. Conclusión: tu conclusión deberá ser precisa y concisa, además de tener relación con el desarrollo de tu tema.
  • 60.
    RÚBRICA PARA EVALUARUN ENSAYO Producto: Ensayo de La enseñanza del Español en el nivel básico CRITERIO 10 9 8 7 6 ESTRUCTUR A Considero todos los elementos de la estructura indicados para la elaboración del ensayo. Solo considero cuatro elementos de los indicados para la elaboració n del ensayo. Solo considero tres elementos de los indicados para la elaboració n del ensayo. Solo considero dos elementos de los indicados para la elaboració n del ensayo. Solo considero un elemento de los indicados para la elaboració n del ensayo. INTRODUCCI ÓN Considera la presentació n, la importancia, propósitos y una tesis que responda a una pregunta inicial. Considera la presentaci ón, la importanci a, los propósitos, pero no considera una pregunta inicial. Solo considera la presentaci ón y la importanci a. Solo considera la importanci a o la presentaci ón. La introducció n no es coherente con el tema. DESARROLL O Proporciona característic as del tema, argumentos, opiniones, citas, ideas con profundidad, análisis y un razonamient o crítico. Proporcion a característi cas del tema, argumento s, opiniones, citas, ideas con profundida d y análisis. Proporcion a característi cas del tema, argumento s, opiniones, citas, ideas con profundida d. Proporcion a característi cas del tema, argumento s, opiniones, citas e ideas. Proporcion a característi cas del tema e ideas. CONCLUSIÓ N El alumno reflexiona sobre el tema y da a conocer sus El alumno reflexiona pero no especifica sus El alumno no profundiza en su reflexión y Presenta puntos de vista pero no puntualiza No presenta conclusión.
  • 61.
    aprendizaje s obtenidos. aprendizaj es obtenidos. da a conocer sus aprendizaj es obtenidos. la conclusión comotal. REDACCIÓN El ensayo está escrito de manera coherente, clara, precisa, consistencia y pertinencia. El ensayo está escrito de manera coherente, clara y precisa. El ensayo está escrito de manera consistent e y pertinente. El ensayo está escrito de manera clara y precisa. El ensayo está escrito de manera clara. ORTOGRAFÍA Y PUNTUACIÓN No presenta ningún error ortográfico y de puntuación. Presenta 3 errores Presenta 6 errores. Presenta 9 errores. Presenta más de 9 errores. CARACTERÍS TICAS El ensayo está escrito en prosa con letra Arial del número 12, justificado y original. El ensayo está escrito en prosa con letra Arial del número 12 y es original. El ensayo está escrito en prosa respetando el número de fuente. El ensayo está escrito en prosa. El ensayo no presenta nada de lo anterior.
  • 62.
    EL ESPAÑOL COMOFUTURO LA ENSEÑANZA DEL ESPAÑOL EN EL NIVEL BÁSICO En la Escuela Normal Valle del Mezquital, los profesores se encargan de guiar a los normalistas para que en un futuro podamos hacer lo mismo de manera correcta al término de la carrera. Estos aprendizajes nos permitirán poseer conocimientos y habilidades pues el español es una asignatura muy importante debido a que gracias a él, podemos hacer que los alumnos a quienes atenderemos en un futuro también podrán desarrollar estos conocimientos y habilidades para comunicarnos de manera correcta, pues la comunicación es la base principal para las relaciones sociales. La enseñanza del español en el nivel básico, es un tema complejo, pues considero que no se le da la importancia adecuada, pero es importante preguntarse uno mismo, ¿Las prácticas sociales del lenguaje influyen en la vida cotidiana de cada quién? Y lo más importante, ¿Será que las llevamos a cabo de manera adecuada todo el tiempo? Al paso del tiempo la gente ha aprendido a comunicarse entre ellos de manera empírica, este término refiere a que el conocimiento se adquiere a través de la experiencia, pero la realidad es que hoy en día, la escritura, la redacción, la ortografía, la gramática, y todos estos requisitos, influyen día con día para poder entablar una comunicación exitosa. Dentro de los propósitos de la enseñanza del español en la educación básica, repercute en las prácticas sociales del lenguaje, que es exactamente lo mismo, y se busca una serie de experiencias individuales y colectivas que involucren diferentes modos de leer, interpretar y analizar los textos; de aproximarse a su escritura y de integrarse en los intercambios orales, dichos propósitos los demanda las competencias establecidas en todos los documentos referentes a la educación que se imparte hoy en día. Este documento contiene información acerca de la enseñanza del español en el nivel básico basado en el acuerdo 592, el programa de estudio 2011 para primero de primaria y el plan de estudio 2011, en el cual are un análisis de dichos documentos, así como mostraré sus pautas o modos de interacción para su publicación.
  • 63.
    La enseñanza delespañol en la primaria Para poder desarrollar este tema, es necesario que tengamos la definición de lenguaje, el cual es una herramienta de comunicación para aprender, integrarse a la cultura e interactuar en sociedad. Su uso permite obtener y dar información diversa, establecer y mantener relaciones interpersonales, expresar sensaciones, emociones, sentimientos y deseos; manifestar, intercambiar, confrontar, defender y proponer ideas y opiniones y valorar las de otros. El lenguaje se manifiesta en una variedad de formas que dependen de las finalidades de comunicación, los interlocutores, el tipo de texto y el medio en que se concretan. Por ejemplo, la escritura de una carta, además de la elaboración de frases y oraciones, involucra la selección de expresiones acordes con los propósitos del autor, las circunstancias del destinatario y el estilo propio del texto, es por ello que recalco la importancia que el español tiene en nuestra vida cotidiana. Dentro de las propuestas curriculares impulsadas a partir de 1993 han tenido como prioridad que los alumnos participen en situaciones comunicativas (oralidad, lectura y escritura) conforme se valla llevando a cabo la educación. Esto trae como consecuencia, el acercamiento de los alumnos al conocimiento y el uso eficiente de diversos tipos textuales adquiere relevancia; por lo que a partir de dicha reforma curricular, y hasta la fecha, se da un importante avance en la concepción del aprendizaje y la enseñanza de la lengua. A continuación se mostraran unas propuestas curriculares que prevalecen desde 1993, los cuales son: • Los alumnos son sujetos inteligentes susceptibles de adquirir, bajo procesos constructivos, el conocimiento y los usos de las diferentes manifestaciones sociales del lenguaje. • La lengua, oral y escrita, es un objeto de construcción y conocimiento eminentemente social, por lo que las situaciones de aprendizaje y uso más significativas se dan en contextos de interacción social. • El lenguaje en la escuela tiene dos funciones: es un objeto de estudio y un instrumento fundamental para el desarrollo del aprendizaje y la adquisición de conocimientos en diversas áreas. Dentro de • El centro de atención del proceso educativo es el aprendizaje del alumno. • Se toma como unidad privilegiada para el análisis, adquisición y uso de la lengua (oral y escrita) al texto, lo que permite participar en los contextos de uso y función de la lengua y analizar sus unidades menores (fonema, letra, palabra y oración); situación que facilita no sólo trabajar los contenidos relativos a la alfabetización
  • 64.
    inicial –enseñanza dela lectura y la escritura–, sino también el análisis y la descripción del lenguaje (aspectos gramaticales y semánticos). En el acuerdo 592 se establece que en la educación primaria se continúa con el estudio del lenguaje con la asignatura de Español y su aprendizaje se centra en las prácticas sociales del lenguaje, que se definen como pautas o modos de interacción; de producción e interpretación de prácticas orales y escritas; de comprender diferentes modos de leer, interpretar, estudiar y compartir textos; de aproximarse a su escritura, y de participar en intercambios orales, esto quiere decir que se tiene que considerar los 3 saberes que es el saber, saber hacer y saber ser, leer es comprender y esto es lo que debemos inculcar a los alumnos para que ellos lo sepan hacer, además de que los profesores deben guiar de manera correcta para que los niños mismo desarrollen esas competencias. Hablar de competencias, se requiere revisar las que se estipulan el programa de estudio, que en este caso mencionaremos al de primer grado de primaria el cual dice que las competencias comunicativas, son concebidas como la capacidad de una persona para comunicarse eficientemente, lo que incluye tanto el conocimiento del lenguaje como la habilidad para emplearlo. Es entonces donde aremos un énfasis en las competencias específicas. Competencias comunicativas Emplear el lenguaje para comunicarse y como instrumento para aprender. Se busca que los alumnos empleen el lenguaje para interpretar, comprender y transformar el mundo, obteniendo nuevos conocimientos que les permitirán seguir aprendiendo durante toda la vida, así como para que logren una comunicación eficaz y afectiva en diferentes contextos y situaciones, lo que les permitirá expresar con claridad sus sentimientos, ideas y opiniones de manera informada y apoyándose en argumentos, y sean capaces de discutir con otros respetando sus puntos de vista. Identificar las propiedades del lenguaje en diversas situaciones comunicativas. Comprende el conocimiento de las características y significado de los textos, atendiendo su tipo, contexto en el que se emplean y destinatario al que se dirigen. Se refiere también al empleo de las diferentes modalidades de lectura, en función del propósito del texto, las características del mismo y particularidades del lector, para lograr una construcción de significado, así como a la producción de textos escritos que consideren el contexto, el destinatario y los propósitos que busca, empleando estrategias de producción diversas. Analizar la información y emplear el lenguaje para la toma de decisiones. Se pretende que los alumnos desarrollen su capacidad de análisis y juicio crítico de la información, proveniente de diferentes fuentes, para tomar decisiones de
  • 65.
    manera informada, razonaday referida a los intereses colectivos y las normas, en distintos contextos, sustentada en diferentes fuentes de información, escritas y orales. Valorar la diversidad lingüística y cultural de México. Se pretende que los alumnos reconozcan y valoren la riqueza lingüística e intercultural de México y sus variedades, así como de otras lenguas, como formas de identidad. Asimismo, se busca que empleen el lenguaje oral y escrito para interpretar y explicar diversos procesos sociales, económicos, culturales y políticos como parte de la cultura democrática y del ejercicio ciudadano. Estas competencias comunicativas son muy importantes, pues en ellos nos vamos a guiar para poder llevar a cabo nuestra labor. Además de esto, también nos tendremos que basar en los estándares curriculares, los cuales establecen que integra los elementos que permiten a los estudiantes de Educación Básica usar con eficacia el lenguaje como herramienta de comunicación para seguir aprendiendo. Se agrupan en cinco componentes, cada uno refiere y refleja aspectos centrales de los programas de estudio: 1. Procesos de lectura e interpretación de textos. 2. Producción de textos escritos. 3. Producción de textos orales y participación en eventos comunicativos. 4. Conocimiento de las características, función y uso del lenguaje. 5. Actitudes hacia el lenguaje. En la primaria, el Español busca acrecentar y consolidar las habilidades de los alumnos en estas prácticas sociales del lenguaje; formarlos como sujetos sociales autónomos, conscientes de la pluralidad y complejidad de los modos de interactuar por medio del lenguaje y que, en primer lugar, desarrollen competencias comunicativas y, posteriormente, el conocimiento de la lengua; es decir, la habilidad para utilizarla. En los grados superiores de la Educación Básica, la literatura es un ámbito para la comprensión y el razonamiento sobre el mundo, ya que permite el reconocimiento de los diferentes modos de pensamiento y expresión, y de los diversos géneros. Además, afirma la práctica de la lectura y busca su logro en un alto nivel, mediante los estándares nacionales de habilidad lectora propuestos en el currículo. Finalmente logré concluir que la enseñanza del español si es un tema complejo como lo había establecido al principio pues hablar del español, no es solo el leer, escribir, hablar, o todos esos términos, sino que también al leer hay que comprender, al escribir, hay que saber redactar y hasta para hablar hay que saber hacerlo.
  • 66.
    Es cierto quepor naturaleza y por la experiencia lo hacemos, pero las prácticas sociales del lenguaje nos permiten hacerlo de manera correcta, para que estos conocimientos y habilidades las llevemos a cabo durante el transcurso de nuestra vida, es por esto que el acuerdo 592, además de los planes y programas, establecen que la educación debe ser por competencias, pues las competencias son para nuestra vida. Cuando se dice que una persona es competente en el español, no significa que poseer los conocimientos lo hacen de este un buen competidor, sino que hay que saber hacerlo como ya lo recalqué en el presente documento. El acuerdo 592 dice que las competencias para el aprendizaje permanente sirven para su desarrollo en el cual se requiere: habilidad lectora, integrarse a la cultura escrita, comunicarse en más de una lengua, habilidades digitales y aprender a aprender. Este documento me ha ayudado a darme cuenta la importancia de las prácticas sociales del lenguaje, y es muy necesario que como futura docente, lo tome mucho en cuenta, pues en la práctica tendré que guiar al alumno para que el mismo logre ser competente, no solo en esta asignatura, sino en todas las demás, debido a que el español se relaciona con todas las asignaturas y esta es una muy importante que necesita ser reconocida. Después de haber reflexionado sobre el tema, me percaté que al poder desarrollar de manera exitosa esta asignatura, se puede lograr dominar todas las demás, solo es cuestión de seguir paso a paso y de manera eficiente todos los requisitos que solicita el curso, pero no solo el aprendizaje se queda en el aula, sino que también repercutirá toda la vida.
  • 67.
    REFERENCIAS BIBLIOGRÁFICAS Acuerdo 592.Página 30 y página 39. Programas de estudio 2011. Guía para el maestro. Educación básica. Primaria. Primer grado. Páginas de la 13 a la 67. Plan de estudio 2011. Educación básica. Página 46.
  • 68.
    Primera jornada deobservación del segundo semestre. Qué prácticas sociales del lenguaje realizan los alumnos. Durante la jornada de clases, los alumnos se comunican entre ellos, así como también con su maestra, los demás docentes, el director, los vecinos y su familia. También leen las envolturas de dulces o productos que consumen, letreros, libros o actividades que la profesora les deja, escriben, escuchan las indicaciones e interactúan con todos los que los rodean. Que tipos de textos discursivos utilizan en el aula. Problemas, de comprensión lectora, ejercitación (cuentos, fábulas, etc.) y actividades. Como trabajan las prácticas sociales del lenguaje en el aula. Los alumnos y docentes de forma inconsciente lo realizan en todo tiempo cuando hablan, escuchan, leen, interactúan, etc. Que actividades de lectura se realizan. Al comienzo de la jornada de clases, la profesora realiza una pequeña lectura de aproximadamente 10 minutos con el fin de que el alumno se imagine el cuento y lo comprenda para después poder realizar alguna actividad. Quien lee. Qué tipos de textos se leen. Qué actividades realizan antes y después de leer. Los alumnos y docentes durante la clase leen. Leen cuentos, problemas, lecturas de comprensión e indicaciones para cada actividad. Antes de leer la profesora da las indicaciones para que los alumnos comprendan y después de leer la docente cuestiona acerca de la lectura con el fin de saber si el alumno comprendió y si no es así, volver a leer. Quien escribe. Qué tipos de textos se escriben. Qué actividades realizan antes y después de escribir. Los alumnos y docentes escriben durante la jornada de clases. La profesora escribe datos importantes, indicaciones o actividades en el pizarrón pero también escribe notas en sus libros o libretas, en cambio el alumno escribe sus actividades o notas. Antes de escribir el alumno debió haber comprendido la lectura y después de escribir el alumno deberá revisar su propia escritura. Se realizan actividades para el desarrollo de expresión oral. En clases el alumno debe participar al responder alguna pregunta que la profesora realice además de dar resultados, propuestas o puntos de vista. Qué actividades fortalece la escucha. Preguntas.
  • 69.
    GUÍA DE OBSERVACIÓNSEGUNDA VISITA. ¿Cómo organizan las actividades de español? La profesora se guía por el inicio, desarrollo y cierre. ¿Qué elementos considera en la planeación? Ella considera los aprendizajes esperados, secuencia didáctica, evaluación y materiales. ¿Qué actividades permanentes trabaja con los niños? Lectura y escritura. ¿Cómo evalúa las actividades de español? Mediante la participación, pues solo ahí logra darse cuenta qué tanto sabe. Actividades de lectura Lo observado ¿Quién lee? Profesora y alumnos. ¿Qué tipos de textos que leen? Interpretativos, expositivos y argumentativos. ¿Qué actividades se hacen antes y después de leer? Antes de leer, la profesora da a entender de qué va a tratar el texto. Después de leer, comenta junto con los alumnos la lectura. Los niños hacen predicciones Al leer el título, los alumnos predicen sobre que va a tratar el tema. Los niños hacen inferencias Si, cuando comparan sus predicciones con lo leído. Los niños hacen anticipaciones en la lectura. Si, cuando lee cuentos, los niños ya se imaginan lo que va a suceder después.
  • 70.
    Expresión oral Se realizan actividadespara el desarrollo de expresión oral. Si, como los participantes, explicaciones, argumentos, exposiciones y lectura en voz alta. ¿Qué actividades fortalecen la escucha? Interpretación de lecturas en voz alta. ¿Qué actividades fortalecen el habla? Lectura en voz alta. Interpretación de textos. Realizan muestreos. Si, cuando la profesora muestra imágenes o ejemplifica acerca de un cuento o de alguna lectura que se está realizando. Realizan correcciones o auto confirmaciones en la lectura. Si, solo cuando se realizan en grupo. Construyen el significado del texto. Si, grupalmente lo hacen e identifican el tipo de texto. Producción de textos Lo observado Como se organizan las actividades de escritura (valorar las propiedades del texto). La profesora escribe en el pizarrón y los niños solo copian. Que actividades sugiere el maestro para que el alumno pueda redactar Identificar las palabras. Elaboran borradores (quien los corrige quien los revisa). No se elaboraron borradores. Como se publica lo que se escribe, quien lo lee Lo revisa la profesora.
  • 71.
    ¿Qué discursos orales sepractican? Lectura, exposición. ¿Qué tiempos se designan a las actividades orales? Más o menos 2 horas pero no se respeta. ¿En qué asignaturas se fortalecen más la expresión oral? Español y desafíos matemáticos. Proyecto Nombre Práctica social del lenguaje que se fortalece. Producto final del proyecto. Que actividades se organizan para la producción del texto.
  • 72.
  • 73.
    PROPÓSITO Se tiene comopropósito que en esta unidad, se logre trabajar con actividades en donde nosotros como futuros docentes, podamos identificar la finalidad de los planes y programas de la educación básica, para que de esta manera, podamos realizar un buen trabajo en la práctica profesional. En el proceso de esta unidad, se analizará la estructura de los planes y programas para saber lo que estos implican, así como su articulación y los propósitos de cada componente. Todo este proceso se necesitará para que al culminar el semestre, podamos y tengamos los recursos necesarios para elaborar una planeación de la asignatura de Español.
  • 74.
    PLAN DE ESTUDIOS 19932000 2009 2011 PROPÓSITOS Propiciar el desarrollo de las capacidades de comunicación de los niños en los distintos usos de la lengua hablada y escrita. -Logren de manera eficaz el aprendizaje inicial de la lectura y escritura. -Desarrollen su capacidad para expresarse oralmente con claridad, coherencia y sencillez. -Aprendan a aplicar estrategias adecuadas para la redacción de textos de diversa naturaleza y que persiguen distintos propósitos. -Aprender a reconocer las diferencias entre diversos tipos de textos y a construir estrategias apropiadas para su lectura. -Adquieran el hábito de la lectura y se formen como lectores que reflexionen sobre el significado de lo que leen y puedan valorarlo y criticarlo, que disfruten de la lectura y formen sus propios criterios de Propiciar el desarrollo de la competencia comunicativa de los niños, es decir, que aprendan a utilizar el lenguaje hablado y escrito para comunicarse de manera efectiva en distintas situaciones académicas y sociales; lo que constituye una nueva manera de concebir la alfabetización. Para alcanzar esta finalidad es necesario que los niños: -Desarrollen confianza, seguridad y actitudes favorables para la comunicación oral y escrita. Desarrollen conocimientos y estrategias para la producción oral y escrita de textos con intenciones y propósitos diferentes, en Involucrar a los alumnos en prácticas del lenguaje, se pretende que avancen en sus posibilidades para leer, escribir y comunicarse de manera oral. Se trata de hacer que los niños cobren conciencia de sus conocimientos, conozcan aspectos de la lengua sobre los que no habían reflexionado, y desarrollen con mayor confianza y versatilidad el uso del lenguaje. Conocer más de gramática, incrementar su vocabulario, conocer las convenciones de la escritura (la ortografía, puntuación, entre otros aspectos) tiene como único propósito mejorar las capacidades de los niños al leer, escribir, hablar y escuchar. Esto implica una serie de actividades que involucran la investigación, solucionar los problemas que la misma escritura y lectura plantean y tomar decisiones a través de la reflexión. Los propósitos La apropiación de las prácticas sociales del lenguaje requiere de una serie de experiencias individuales y colectivas que involucren diferentes modos de leer, interpretar y analizar los textos; de aproximarse a su escritura y de integrarse en los intercambios orales. • Utilicen eficientemente el lenguaje para organizar su pensamiento y su discurso; analicen y resuelvan problemas de la vida cotidiana; accedan y participen en las distintas expresiones culturales. • Logren desempeñarse con eficacia en diversas prácticas sociales del lenguaje y participen de manera activa en la vida escolar y extraescolar. • Sean capaces de leer, comprender, emplear, reflexionar e interesarse en diversos tipos de texto,
  • 75.
    preferencia y degusto estético. -Desarrollen las habilidades para la revisión y corrección de sus propio textos. -Conozcan las reglas y normas del uso de la lengua, comprendan su sentido y las apliquen como un recurso para lograr claridad y eficacia en la comunicación. -Sepan buscar información, valorarla, procesarla y emplearla dentro y fuera de la escuela, como instrumento de aprendizaje autónomo. distintas situaciones comunicativas. -Reconozcan, valoren y respeten variantes sociales y regionales de habla distintas de la propia. -Desarrollen conocimientos y estrategias para comprender distintos tipos de textos escritos. -Se formen como lectores que valoren críticamente lo que leen, disfruten la lectura y formen sus propios criterios de preferencia y degusto estético. -Desarrollen conocimientos y habilidades para buscar, seleccionar, procesar y emplear información, dentro y fuera de la escuela, como instrumento de aprendizaje autónomo. de reflexión y práctica no deben ser interpretados como la enseñanza tradicional de las letras, la gramática o el vocabulario, en donde se priorizaba la enseñanza directa del sonido de letras o sílabas, la memorización de reglas, de nombres y de definiciones, muchas veces sin sentido. Más bien, se trata de hacer que los niños empiecen a poder identificar y emplear, a lo largo de la primaria, la manera en que el lenguaje se organiza, las diferentes maneras en las que el lenguaje impacta a los lectores o escuchas, e incrementar, de esta manera, el rango de opciones y recursos cuando escriben y hablan. Se trata, también, de que a lo largo de la primaria, los niños puedan leer y escribir textos cada vez más complejos y puedan tener progresivamente más control sobre su propia lectura y escritura. con el fin de ampliar sus conocimientos y lograr sus objetivos personales. • Reconozcan la importancia del lenguaje para la construcción del conocimiento y de los valores culturales, y desarrollen una actitud analítica y responsable ante los problemas que afectan al mundo.
  • 76.
    Practiquen la lecturay la escritura para satisfacer necesidades de recreación, solucionar problemas y conocerse a sí mismos y la realidad. -Logren comprender el funcionamiento y las características básicas de nuestro sistema de escritura, de manera eficaz. -Desarrollen estrategias para comprender y ampliar su lenguaje al hablar, escuchar, leer y escribir. ENFOQUE La realización de estos objetivos exige la aplicación de un enfoque congruente, que difiere del utilizado durante las décadas pasadas y cuyos principales rasgos son los siguientes: 1º La integración estrecha entre contenidos y actividades. Si se tiene como objetivo el desarrollo de las capacidades lingüísticas, los temas de contenido no pueden ser Desarrollen conocimientos y estrategias para comprender distintos tipos de textos escritos. -Se formen como lectores que valoren críticamente lo que leen, disfruten la lectura y formen sus propios criterios de preferencia y degusto estético. Hacer del lenguaje el contenido de una asignatura preservando las funciones que tiene en la vida social es siempre un desafío. Dentro del programa para primaria el reto consiste en reconocer y aprovechar los aprendizajes que los niños han realizado alrededor del lenguaje (tanto oral como escrito) y llevarlos a incrementar sus posibilidades Las propuestas curriculares impulsadas a partir de 1993 han tenido como prioridad que los alumnos participen en situaciones comunicativas (oralidad, lectura y escritura), con propósitos específicos e interlocutores concretos. Consecuentemente, el acercamiento de los alumnos al conocimiento y el uso eficiente de
  • 77.
    enseñados por símismos, sino a través de una variedad de prácticas individuales y de grupo que permiten el ejercicio de una competencia y la reflexión sobre ella. En el caso de temas gramaticales u ortográficos, la propuesta de los programas consiste en integrarlos a la práctica de la lectura y la escritura, no sólo como convenciones del lenguaje correcto, sino como recursos sin los cuales no se puede lograr una comunicación precisa y eficaz. 2º Dejar una amplia libertad a los maestros en la selección de técnicas y métodos para la enseñanza inicial de la lectura y la escritura. Los maestros utilizan técnicas muy diversas para enseñar a leer y escribir, que corresponden a diferentes orientaciones teóricas y a prácticas arraigadas en la tradición de la escuela mexicana. Con mucha frecuencia, los maestros usan -Desarrollen conocimientos y habilidades para buscar, seleccionar, procesar y emplear información, dentro y fuera de la escuela, como instrumento de aprendizaje autónomo. -Practiquen la lectura y la escritura para satisfacer necesidades de recreación, solucionar problemas y conocerse a sí mismos y la realidad. -Logren comprender el funcionamiento y las características básicas de nuestro sistema de escritura, de manera eficaz. -Desarrollen estrategias para comprender y ampliar su lenguaje al hablar, escuchar, leer y escribir. -Adquieran nociones de gramática para que puedan reflexionar y comunicativas. Esto implica, entre otras cosas, introducir a los niños a la cultura escrita. La enseñanza del español en la escuela no puede dejar de lado la complejidad funcional del lenguaje ni las condiciones de su adquisición, ya que es la es la necesidad de comprender e integrarse al entorno social lo que lleva a ensanchar los horizontes lingüísticos y comunicativos de los individuos. La estructuración del programa de Español a partir del uso de las prácticas sociales del lenguaje constituye un avance en esta dirección, pues permite reunir y secuenciar contenidos de diferente naturaleza en actividades socialmente relevantes para los alumnos. Las prácticas sociales del lenguaje que integran el programa han sido seleccionadas en función de metas encaminadas a incrementar el uso del lenguaje para mediar las relaciones sociales, incorporar la diversos tipos textuales adquiere relevancia; por lo que a partir de dicha reforma curricular, y hasta la fecha, se da un importante avance en la concepción del aprendizaje y la enseñanza de la lengua. Algunas de las concepciones en las propuestas curriculares en Español, iniciadas en 1993, y que prevalecen en la propuesta actual son: • Los alumnos son sujetos inteligentes susceptibles de adquirir, bajo procesos constructivos, el conocimiento y los usos de las diferentes manifestaciones sociales del lenguaje. • La lengua, oral y escrita, es un objeto de construcción y conocimiento eminentemente social, por lo que las situaciones de aprendizaje y uso más significativas se dan en contextos de interacción social.
  • 78.
    combinaciones eclécticas de distintosmétodos, que han adaptado a sus necesidades y preferencias. La experiencia de las décadas pasadas muestra que es conveniente respetar la diversidad de las prácticas reales de enseñanza, sin desconocer que existen nuevas propuestas teóricas y de método con una sólida base de investigación y consistencia en su desarrollo pedagógico. La orientación establecida en los programas de los primeros dos grados consiste en que, cualquiera que sea el método que el maestro emplee para la enseñanza inicial de la lecto-escritura, ésta no se reduzca al establecimiento de relaciones entre signos y sonidos, sino que se insista desde el principio en la comprensión del significado de los textos. Este es un elemento insustituible para lograr la alfabetización en el aula, en donde deben existir múltiples estímulos para la hablar sobre la forma y el uso del lenguaje oral y escrito, como un recurso para mejorar su comunicación .Para alcanzar los propósitos enunciados, la enseñanza del español se llevará a cabo bajo un enfoque comunicativo y funcional centrado en la comprensión y transmisión de significados por medio de la lectura, la escritura y la expresión oral, y basado en la reflexión sobre la lengua. Los principales rasgos de este nuevo enfoque son los siguientes: 1. Reconocimiento de los ritmos y estilos de aprendizaje de los niños en relación con la lengua oral y escrita A su ingreso a la primaria, los niños han desarrollado ciertos conocimientos lengua escrita en la vida cotidiana, descubrir las convenciones propias de la lengua escrita y enriquecer la manera de aprender en la escuela. • El lenguaje en la escuela tiene dos funciones: es un objeto de estudio y un instrumento fundamental para el desarrollo del aprendizaje y la adquisición de conocimientos en diversas áreas. • El centro de atención del proceso educativo es el aprendizaje del alumno. • Se toma como unidad privilegiada para el análisis, adquisición y uso de la lengua (oral y escrita) al texto, lo que permite participar en los contextos de uso y función de la lengua y analizar sus unidades menores (fonema, letra, palabra y oración); situación que facilita no sólo trabajar los contenidos relativos a la alfabetización inicial – enseñanza de la lectura y la escritura–, sino también el análisis y la descripción del lenguaje (aspectos gramaticales y semánticos).
  • 79.
    adquisición de lacapacidad real para leer y escribir. 3º Reconocer las experiencias previas de los niños en relación con la lengua oral y escrita. Los niños ingresan a la escuela con el dominio de la lengua oral y con nociones propias acerca del sistema de escritura. Sin embargo, el nivel y la naturaleza de estos antecedentes son muy distintos entre un alumno y otro y generalmente están en relación con los estímulos ofrecidos por el medio familiar y con la experiencia de la enseñanza preescolar. La situación mencionada influye en los diferentes tiempos y ritmos con los que los niños aprenden a leer y escribir. El programa propone que este aprendizaje se realice en el curso del primer grado, lo cual es factible para la mayoría de los alumnos. Sin embargo, son frecuentes las ocasiones en que, por distintas circunstancias, este objetivo no se cumple. sobre la lengua que les permiten expresarse y comprender lo que otros dicen, dentro de ciertos límites correspondientes a su medio de interacción social y a las características propias de su aprendizaje. Estas características serán la base para propiciar el desarrollo lingüístico y comunicativo de los alumnos durante toda la primaria. Así, los programas de los distintos grados tienen grandes similitudes que responden a la conveniencia de propiciar el tratamiento de la lengua en forma integral y significativa, evitando su fragmentación. Además de las diferencias entre los grados, indicadas en los programas, existen otras que se ubican en la forma de trabajo de los En la presente propuesta curricular estos principios y aspectos relativos a la concepción de la lengua, su aprendizaje, su enseñanza y uso siguen vigentes; no obstante, presentan una innovación en cuanto a la manera en que se organiza y trata la asignatura, debido a que se utilizan como vehículo las prácticas sociales del lenguaje. Éstas permiten que los temas, conocimientos y habilidades se incorporen a contextos significativos para los alumnos, lo que facilita recuperar los usos sociales del lenguaje en la escuela. La implementación en el aula de estas prácticas sociales del lenguaje toma forma por medio de los proyectos didácticos, los cuales son fortalecidos a través de las actividades permanentes que diseña el docente durante el ciclo escolar.
  • 80.
    En estos casoses conveniente y totalmente aceptable que el maestro extienda hasta el segundo grado el periodo de aprendizaje inicial. 4º Propiciar el desarrollo de las competencias en el uso de la lengua en todas las actividades escolares. En el plan de estudios se destina un amplio espacio a la enseñanza sistemática del español, pero esto no implica que deba circunscribirse a los límites de la asignatura. El trabajo en cada asignatura y en todas las situaciones escolares, formales e informales, ofrece la oportunidad natural y frecuente de enriquecer la expresión oral y de mejorar las prácticas de la lectura y la escritura. Esta relación entre el aprendizaje del lenguaje y el resto de las actividades escolares reduce el riesgo de crear situaciones artificiosas para la enseñanza de la lengua y constituye un valioso apoyo para el trabajo en las contenidos. Estas se concretan en los materiales diseñados para los alumnos y los maestros. Tradicionalmente se ha considerado que durante el primer grado los niños deben apropiarse de las características básicas del sistema de escritura: valor sonoro convencional de las letras, direccionalidad y segmentación. Sin embargo, se había 5-perdido de vista que antes de ingresar a la primaria los niños han tenido diferentes oportunidades de interactuar con la lengua escrita en su medio familiar o en el nivel preescolar, y que esto influye en el tiempo y el ritmo en que logran apropiarse del sistema de escritura, en tanto sus conocimientos al respecto
  • 81.
    diversas materias delplan de estudios. 5º Utilizar con la mayor frecuencia las actividades de grupo. La adquisición y el ejercicio de la capacidad de expresión oral y de la lectura y la escritura se dificultan cuando la actividad es solamente individual. El intercambio de ideas entre los alumnos, la confrontación de puntos de vista sobre la manera de hacer las cosas y la elaboración, revisión y corrección de textos en grupo son formas naturales de practicar un enfoque comunicativo. son muy variados. Aunque la mayoría consigue escribir durante el primer grado, algunos no lo logran. Ello, en el presente programa se consideran los dos primeros grados como un ciclo en el que los niños tendrán la oportunidad de apropiarse de este aprendizaje. La consolidación y el dominio de las características del sistema de escritura se propician a partir del tercer grado, considerando también las diferencias de estilo y tiempo de aprendizaje de los niños. 2. Desarrollo de estrategias didácticas significativas Este programa se fundamenta en nuevas propuestas teóricas y experiencias didácticas que propician una alfabetización funcional.
  • 82.
    La orientación delos programas establece que la enseñanza de la lectura y de la escritura no se reduce a relacionar sonidos del lenguaje y signos gráficos, y que la enseñanza de la expresión oral no se limita a la corrección en la pronunciación sino que insiste desde el principio en la necesidad de comprender el significado y los usos sociales de los textos. De ahí que el aprendizaje de las características de la expresión oral, del sistema de escritura y del lenguaje escrito deba realizarse mediante el trabajo con textos reales, completos, con significados comprensibles para los alumnos, y no sobre letras o sílabas aisladas y palabras fuera de contexto.
  • 83.
    3. Diversidad detextos Las posibilidades de participación y desarrollo personal en el mundo actual están claramente relacionadas con la comprensión y el uso del lenguaje oral y escrito para satisfacer exigencias sociales y personales de comunicación. ORGANIZACI ÓN DE CONTENIDO S Lengua hablada. Tradicionalmente se ha dedicado insuficiente atención al desarrollo de las capacidades de expresión oral en la escuela primaria. Esta omisión es muy grave, pues las habilidades requeridas para comunicar verbalmente lo que se piensa, con claridad, coherencia y sencillez son un instrumento insustituible en la vida familiar y en las relaciones personales, en el trabajo, en la participación social y política y en las actividades educativas. En los primeros grados, las actividades se apoyan en el En la presentación de los programas para la enseñanza del español en los seis grados, los contenidos y actividades se organizan en función de cuatro componentes: -Expresión oral -Lectura -Escritura -Reflexión sobre la lengua. Estos componentes son un recurso de organización didáctica y no una división delos contenidos, ya que el estudio del lenguaje se propone de manera Las prácticas sociales del lenguaje se han agrupado en tres grandes ámbitos: de estudio, de la literatura y, de la participación en la vida comunitaria y familiar. Con este tipo de organización se pretende contextualizar los aprendizajes escolares en situaciones ligadas con la comunicación que se da en la vida social. En cada uno de los ámbitos la relación entre los individuos y los textos adquiere un matiz diferente. Ámbito: estudio. Las prácticas sociales de este ámbito están encaminadas a introducir a Las prácticas sociales del lenguaje se han agrupado en tres ámbitos: Estudio, Literatura y Participación social. Esta organización surge de las finalidades que las prácticas tienen en la vida social; si bien no suelen estar estrictamente delimitadas, para fines didácticos se han distribuido de la manera señalada. En cada uno de los ámbitos la relación entre los individuos y los textos adquiere un matiz particular. Ámbito de Estudio. Las prácticas sociales del lenguaje
  • 84.
    lenguaje espontáneo yen los intereses y vivencias de los niños. Mediante prácticas sencillas de diálogo, narración y descripción, se trata de reforzar su seguridad y fluidez, así como de mejorar su dicción. A partir del tercer grado se van introduciendo actividades más elaboradas: la exposición, la argumentación y el debate. Estas actividades implican aprender a organizar y relacionar ideas, a fundamentar opiniones y a seleccionar y ampliar el vocabulario. A través de estas prácticas los alumnos se habituarán a las formas de expresión adecuadas en diferentes contextos y aprenderán a participar en formas de intercambio sujetas a reglas, como el debate o la asamblea. Lengua escrita. Como ya se indicó, es necesario que desde el proceso de adquisición de la lectura y la escritura, los niños perciban la función comunicativa de integral, en el uso natural del mismo. En el trabajo, el maestro puede integrar contenidos y actividades de los cuatro componentes que tengan un nivel análogo de dificultad y se puedan relacionar de manera lógica. En los nuevos libros para el maestro se incluyen sugerencias para la organización y desarrollo de los contenidos. Dentro de cada componente los contenidos se han agrupado en apartados que indican aspectos clave de la enseñanza. Expresión oral: Interacción en la comunicación Funciones de la comunicación oral Discursos orales, intenciones y situaciones comunicativas Lectora: Conocimiento dela lengua escrita y otros los niños en los textos académicos, tanto para apoyar sus propios aprendizajes en diferentes disciplinas, como para que aprendan a emplear los recursos de los textos expositivos para la búsqueda y manejo de información. Así mismo, se pretende que en este ámbito los niños desarrollen sus posibilidades para la escritura de textos que les posibiliten, no sólo recuperar información, sino sobre todo, organizar sus propias ideas y expresarlas de manera clara y ordenada apoyándose en información específica que han ganado a través de la lectura. Dentro del ámbito de estudio se da énfasis también a la expresión oral de los alumnos al promover su participación en eventos en los que presenten sus conocimientos en sesiones ex profeso. Ámbito: la literatura. Se busca poner en contacto a los niños con la literatura infantil para promover la ampliación de agrupadas en este ámbito tienen el propósito de apoyar a los alumnos en el desempeño de sus estudios, para que puedan expresarse oralmente y por escrito en un lenguaje formal y académico. Desde esta perspectiva, lo encaminan a leer y escribir para aprender y compartir el conocimiento de las ciencias, las humanidades y el conjunto de disciplinas, así como a apropiarse del tipo de discurso en el que se expresan. Por este motivo, algunas de las prácticas en este ámbito se vinculan directamente con la producción de textos propios de las asignaturas que integran el campo de formación Exploración y comprensión del mundo natural y social. En este ámbito, el proceso de producción de textos exige que los alumnos planeen su escritura, preparen la información y
  • 85.
    ambas competencias. Por loque toca a la escritura, es muy importante que el niño se ejercite pronto en la elaboración y corrección de sus propios textos, ensayando la redacción de mensajes, cartas y otras formas elementales de comunicación. En este sentido, conviene señalar que ciertas prácticas tradicionales, como la elaboración de planas o el dictado, deben limitarse a los casos en los que son estrictamente indispensables como formas de ejercitación. Desde el tercer grado se sugieren otras actividades. Algunas estarán relacionadas con el desarrollo de destrezas para el estudio, como la elaboración de resúmenes y esquemas, fichas bibliográficas y notas a partir de la exposición de un tema. Otras tienen fines no escolares, como la comunicación personal, la transmisión de información y de instrucciones y los códigos gráficos Funciones de la lectura, tipos de texto, características y portadores Comprensión lectora Conocimiento y uso de fuentes de información Escritura: Conocimiento dela lengua escrita y otros códigos gráficos Funciones de la escritura, tipos de texto y características Producción de textos Reflexión sobre la lengua: Reflexión sobre los códigos de comunicación oral y sobre las funciones de la comunicación Reflexión sobre las fuentes de información. La agrupación de los contenidos en estos apartados le permite al maestro comprender la lógica interna del programa en cada componente y encontrar o establecer la correlación entre aspectos similares o sus posibilidades recreativas en una multiplicidad de formatos literarios. El tipo de prácticas involucradas en este ámbito promueve también la participación de los niños en la comunidad de lectores de literatura, por lo que promueve que compartan sus experiencias, hagan recomendaciones y tomen sugerencias de otros al momento de elegir algún material de lectura. Dentro de este ámbito se promueve también la producción de textos originales en los que los niños cuenten con un espacio para la expresión creativa y comiencen a emplear los recursos lingüísticos y editoriales propios de la literatura. Cabe señalar que el trabajo de este ámbito permite reflexiones acerca del uso del lenguaje a propósito de las voces enunciativas, de los significados figurables de las expresiones y de la forma misma que toma el lenguaje en diferentes tipos de textos literarios. Así la expongan conforme el discurso que cada disciplina requiere; que expresen las ideas claramente, de acuerdo con un esquema elegido; que organicen de manera coherente el texto, delimitando temas y subtemas, definiciones, comentarios y explicaciones; que empleen un vocabulario especializado y definiciones técnicas; que citen adecuadamente las fuentes de consulta, y puedan relacionar sus opiniones con las de distintos autores. Ya que el discurso académico requiere una expresión rigurosa y está sometido a múltiples convenciones, es en este ámbito donde se propone un mayor trabajo con contenidos referentes a la estructura sintáctica y semántica de los textos, ortografía y puntuación y su organización gráfica. Ámbito de Literatura. En este ámbito las prácticas
  • 86.
    ensayos de creación literaria.Se pretende que a través de estas actividades los niños desarrollen estrategias para la preparación y redacción de textos de distinto tipo y se habitúen a seleccionar y organizar tanto los elementos de un texto, como el vocabulario más adecuado y eficaz. Una función central de la producción de textos es que éstos sirvan como material para el aprendizaje y la aplicación de las normas gramaticales, mediante actividades de revisión y autocorrección, realizadas individualmente o en grupo. El análisis de textos propios permitirá que los niños adviertan que las normas y convenciones gramaticales tienen una función esencial para dar claridad y eficacia a la comunicación. En lo que se refiere al aprendizaje y la práctica de la lectura, los programas proponen que desde el principio se insista en la idea elemental de que los complementarios que se abordan en distintos componentes dentro de un mismo grado y a lo largo de los seis grados. mismo, posibilita introducirse en el uso del lenguaje para la recreación de mundos reales y ficticios. Ámbito: la participación comunitaria y familiar. Dentro de este ámbito se pondrá especial énfasis en que los niños empleen los diferentes tipos textuales que acompañan la vida cotidiana, con la finalidad de que cuenten con suficientes estrategias para emplear periódicos, agendas, recibos, formularios, etc. y con ello facilitar su quehacer diario. se organizan alrededor de la lectura compartida de textos literarios; mediante la comparación de las interpretaciones y el examen de las diferencias los alumnos aprenden a transitar de una construcción personal y subjetiva del significado a una más social o intersubjetiva; amplían sus horizontes socioculturales, y aprenden a valorar las distintas creencias y formas de expresión. Si bien en este ámbito se trata de destacar la intención creativa e imaginativa del lenguaje, también se plantean maneras sistemáticas de trabajar los textos, por lo que seguir un tema, género o movimiento literario son prácticas de lectura que ofrecen la posibilidad de comparar los patrones del lenguaje y comprender su relación con las distintas manifestaciones literarias. Asimismo, la
  • 87.
    textos comunican significados yde que textos de muy diversa naturaleza forman parte del entorno y de la vida cotidiana. Los programas sugieren que los alumnos trabajen con textos que tienen funciones y propósitos distintos: los literarios, los que transmiten información temática instrucciones para realizar acciones prácticas o los que comunican asuntos personales y familiares. Estas actividades permitirán que los estudiantes desarrollen estrategias adecuadas para la lectura de diferentes tipos de texto y para el procesamiento y uso de su contenido. Con esta orientación se pretende que los alumnos desarrollen gradualmente la destreza del trabajo intelectual con los libros y otros materiales impresos, para que sean capaces de establecer la organización de la argumentación, de identificar ideas principales y complementarias, de localizar inconsecuencias y lectura dramatizada de una obra, una práctica común en el teatro, resulta de sumo provecho para que los alumnos se involucren y entiendan el complicado proceso de dar voz a un texto. Con el propósito de que los alumnos se acerquen a la diversidad cultural y lingüística, se propone leer obras de diferentes periodos históricos del español y la literatura hispanoamericana. Sin embargo, no se trata de que reconstruyan la historia de la lengua y la literatura, sino de propiciar un acercamiento a otros modos de ser de la lengua, los textos y los valores culturales. Así, por ejemplo, la lectura de los cuentos de diferentes periodos históricos permite entrar en contacto con otros pueblos hispanohablantes y sirve de apoyo para reflexionar sobre la diversidad del español. Asimismo, se
  • 88.
    afirmaciones no fundamentadas yde utilizar los diccionarios, enciclopedias y otras fuentes de información sistematizada. Estas destrezas permitirán al alumno adquirir sus propias técnicas de estudio y ejercer su capacidad para el aprendizaje autónomo. Para la práctica regular de la lectura deberá hacerse un uso intenso de los materiales disponibles. Muchas escuelas han sido dotadas con biblioteca de aula, dentro del programa "Rincón de Lectura", y a partir del tercer grado, los alumnos reciben un libro con una selección de textos literarios, adicional al libro de texto gratuito. Los maestros y los alumnos podrán complementar y enriquecer estos recursos, para que en todas las aulas exista un acervo para la lectura, tanto la que se relaciona con las actividades escolares como aquélla que se realiza individualmente y por gusto. pretende un acercamiento del alumno a la lectura mediante el conocimiento y disfrute de diferentes tipos de textos, géneros y estilos literarios, y obtener las herramientas suficientes para formar lectores competentes que logren una acertada interpretación y sentido de lo que leen. Igualmente, se pretende desarrollar habilidades para producir textos creativos y de interés del propio alumno, en los cuales exprese lo que siente y piensa, y construya fantasías y realidades a partir de modelos literarios. Ámbito de Participación social. Todo ser humano es sujeto de derecho desde el momento mismo de su nacimiento. La participación civil, social y política se corresponde con tres modos de ejercer la ciudadanía; por eso, es legítimo formar a los alumnos como
  • 89.
    Adicionalmente, el programa incorporael trabajo con diarios y revistas, instructivos, formularios y otros materiales que pueden obtenerse en la localidad. Recreación literaria. De manera colateral a las actividades generales con la lengua escrita, en los programas se distingue el eje de recreación literaria. Con este término se quiere indicar al mismo tiempo el placer de disfrutar los géneros de la literatura y el sentimiento de participación y de creación que despierta la literatura y que los niños deben descubrir a edad temprana. En los programas se plantea que, a partir de la lectura en voz alta realizada por el maestro y por otros adultos, el niño desarrolle curiosidad e interés por la narración, la descripción, la dramatización y las formas sencillas de la poesía. Una vez que sea capaz de leer, el niño realizará esta actividad y la compartirá con ciudadanos. La Educación Básica debe estar dirigida a hacer de ellos personas responsables y capaces de participar en la construcción de la sociedad. En el ámbito de la participación social, las prácticas sociales del lenguaje tienen como propósito ampliar los espacios de incidencia de los alumnos y favorecer el desarrollo de otras formas de comprender el mundo y actuar en él. Por eso, se han integrado diversas prácticas relacionadas con la lectura y el uso de documentos administrativos y legales, así como otras que implican la expresión y defensa de la opinión personal y la propuesta de soluciones a los problemas que analizan. La participación social también comprende el desarrollo de una actitud crítica ante la información que se recibe de los
  • 90.
    sus compañeros. Enun nivel más avanzado, se propone que el niño se adentre en los materiales literarios, analice su trama, sus formas y sus estilos; se coloque en el lugar del autor y maneje argumentos, caracterizaciones, expresiones y desenlaces. Al mismo tiempo, se estimulará a los niños para que, individualmente o en grupo, realicen sus propias producciones literarias. Estas prácticas permiten un acercamiento que despoja a la literatura de su apariencia sacralizada y ajena y da oportunidad de que los niños desarrollen gustos y preferencias y la capacidad para discernir méritos, diferencias y matices de las obras literarias. Reflexión sobre la lengua. En este eje se agrupan algunos contenidos básicos de gramática y de lingüística. Se ha utilizado la expresión "reflexión sobre la lengua", justamente para destacar que los contenidos gramaticales y lingüísticos medios de comunicación, por lo que la escuela no puede ignorar el impacto que ejercen. La televisión, la radio, la Internet y el periódico forman parte del contexto histórico de los alumnos, y constituyen una vía crucial en la comprensión del mundo y la formación de identidades socioculturales. Dada la importancia que tiene el lenguaje en la construcción de la identidad, en el ámbito de Participación social se ha asignado un espacio a la investigación y reflexión sobre la diversidad lingüística. El objetivo es que los alumnos comprendan su riqueza y valoren el papel que tiene en la dinámica cultural. De esta forma, la organización de las prácticas sociales del lenguaje en ámbitos marcan el énfasis que tiene la práctica social del lenguaje y que el docente debe propiciar al
  • 91.
    difícilmente pueden ser aprendidoscomo normas formales o como elementos teóricos, separados de su utilización en la lengua hablada y escrita, y que sólo adquieren pleno sentido cuando se asocian a la práctica de las capacidades comunicativas. El aprendizaje explícito y reflexivo de normas gramaticales sencillas que los niños ya aplican, como las de género y número, se inicia desde los primeros grados, destacando su función en la claridad de la comunicación. En los grados subsiguientes se aborda la temática fundamental relativa a la oración y sus elementos, y a la sintaxis, siempre en relación con las actividades de lengua oral y lengua escrita. Un propósito que se persigue a lo largo de los seis grados es que los niños, al mismo tiempo que conocen y hacen propias las normas y convenciones comunes del español, adviertan que su idioma es desarrollar el proyecto didáctico, dependiendo a cuál de ellos pertenezca, por lo que en los programas el primer proyecto siempre pertenecerá al ámbito de Estudio, mientras que el segundo al de Literatura y el tercero al de Participación social, de tal manera que no se indica en cada caso dicha pertenencia. Para el caso del quinto bloque, los proyectos pertenecen a los ámbitos de Literatura y de Participación social.
  • 92.
    parte de lacultura de pueblos y regiones, que tiene matices y variaciones entre distintos ámbitos geográficos y que se transforma y renueva a través del tiempo. La naturaleza dinámica del idioma debe observarse también al reflexionar sobre la relación del español con otras lenguas. Un primer propósito consiste en que los alumnos adviertan que en el español hablado en México se usan numerosos vocablos pertenecientes a las lenguas indígenas del país. A partir de esta comprobación, los alumnos reconocerán que la existencia plena de diversas lenguas indígenas es parte de la riqueza de la cultura nacional. Asimismo, se proponen actividades para que los alumnos adviertan, por un lado las relaciones de influencia mutua que existen entre las lenguas modernas y, por otro, para que distingan situaciones en las cuales la incorporación de términos y expresiones
  • 93.
    de origen externodeforma y empobrece el idioma, de aquéllas en las que le agrega términos y expresiones insustituibles. MODALIDAD ES DE TRABAJO · Conversación. · Conversación sobre temas libres, lecturas y preferencias respecto a programas de radio y televisión. · Auto presentación frente al grupo. · Narración. · Narración individual y colectiva de vivencias y sucesos cercanos · Descripción. · Descripción de imágenes en libros para anticipar el contenido de textos. · Juegos con descripciones para adivinar de qué o quién se trata · Entrevistas. · Juegos de simulación de entrevistas. · Discusión. · Expresión de opiniones en reuniones de grupo. · Recursos no verbales. · Expresión e interpretación de mensajes mediante la mímica. En esta actividad se propicia el conocimiento de aspectos del uso del lenguaje: gramaticales, del significado, ortográficos y de puntuación. Se ha utilizado la expresión "reflexión sobre la lengua" para destacar que los contenidos difícilmente pueden ser aprendidos desde una perspectiva puramente formal o teórica, separados de la lengua hablada o escrita, y que sólo adquieren pleno sentido cuando se asocian a la práctica comunicativa. Los contenidos de este componente se organizan en tres apartados: Reflexión sobre los códigos de comunicación oral y escrita. --Actividades en las que los niños lean textos de autores expertos y los empleen como guía o modelo.- en éstas los niños, después de varias lecturas, llegan a inferir los rasgos del tipo textual o recursos lingüísticos del autor para tratar de realizar un texto parecido a éste. --Actividades de escritura colectiva en las que el docente funja como modelo.- en este tipo de actividades el docente hace explícitas las decisiones que toma al escribir un texto o abordar un material de lectura. Con esto los alumnos pueden presenciar los diferentes problemas que enfrentan un escritor y las estrategias que emplea. • Actividades en que los alumnos lean textos de autores expertos y los empleen como guía o modelo. Después de varias lecturas los alumnos llegan a inferir los rasgos del tipo textual o recursos lingüísticos del autor para tratar de realizar un texto semejante o análogo. • Actividades de escritura colectiva en que el docente funja como modelo. En esta modalidad el docente hace explícitas las decisiones que toma al escribir un texto con la intención de que los alumnos observen y analicen los diferentes problemas que enfrenta un escritor y las estrategias que emplea para resolverlos.
  • 94.
    · Comprensión de instrucciones. ·Participación en juegos que requieran dar y comprender órdenes. COMPETENC IAS · Conversación. · Conversación sobre temas libres, lecturas y preferencias respecto a programas de radio y televisión. · Auto presentación frente al grupo · Narración. · Narración individual y colectiva de vivencias y sucesos cercanos. · Descripción. · Descripción de imágenes en libros para anticipar el contenido de textos. · Juegos con descripciones para adivinar de qué o quién se trata. · Entrevistas. · Juegos de simulación de entrevistas. · Discusión. · Expresión de opiniones en reuniones de grupo. · Recursos no verbales. · Expresión e interpretación de mensajes mediante la mímica. · Comprensión de instrucciones. Que los niños comprendan y utilicen algunas nociones básicas del proceso comunicativo para autorregular su participación en éste. -Análisis de actos o situaciones comunicativas cotidianas e identificación de sus elementos más importantes: participantes, contextos físicos, propósitos, códigos verbales (coloquiales y cultos) y no verbales, mensajes y reglas de interacción. -Que los niños comprendan y utilicen algunas nociones básicas de la lengua para autorregular el uso que hacen de ella. -Identificación de la estructura de los tipos de discurso en los que participan. -Uso de oraciones: afirmativas, negativas; admirativas y desiderativas e imperativas directas e indirectas. -Transformación de oraciones y apreciación del El presente programa otorga un peso fundamental a la interacción entre los niños, así como entre el adulto y los niños, para lograr reflexiones colectivas que capitalicen las posibilidades de todos los participantes. En este sentido, no sólo se trata de dar la palabra a los niños que deseen participar espontáneamente, sino además, generar un ambiente en el que los niños expresen sus ideas (erróneas o acertadas) para que cobren conciencia de sus apreciaciones y, de manera colectiva, encuentren mejores maneras de interpretar un fenómeno lingüístico. En este sentido, el docente ayuda a establecer estrategias para coordinar y aprovechar la participación de los niños; les platea retos que los lleven a intentar nuevas maneras para Con el trabajo en esta asignatura se espera que los alumnos desarrollen competencias comunicativas, concebidas como la capacidad de una persona para comunicarse eficientemente, lo que incluye tanto el conocimiento del lenguaje como la habilidad para emplearlo. Emplear el lenguaje para comunicarse y como instrumento para aprender. Se busca que los alumnos empleen el lenguaje para interpretar, comprender y transformar el mundo, obteniendo nuevos conocimientos que les permitirán seguir aprendiendo durante toda la vida, así como para que logren una comunicación eficaz y afectiva en diferentes
  • 95.
    · Participación enjuegos que requieran dar y comprender órdenes. · Lectura. - Interpretación de ilustraciones. - Comparación de palabras por su número de letras y por la letra con la que empiezan. - Lectura del nombre propio. - Comparación de palabras para descubrir la representación convencional de las letras. - Localización de palabras conocidas en textos. - Identificación y lectura de palabras familiares. - Lectura y comentario de textos breves escritos por los niños. - Escuchar y seguir lecturas hechas por el maestro y los alumnos. - Exploración libre de diversos materiales escritos. · Redacción. - Escritura del nombre propio. - Escritura de palabras y oraciones. cambio en el significado o sentido. -Uso de la concordancia de género, número, persona y tiempo en las oraciones. -Conocimiento de las partes de la oración: sujeto y predicado. Sujeto explícito e implícito o tácito. Predicado simple y compuesto. Complemento directo, indirecto y circunstancial. -Comprensión de la noción de clases de palabras: sustantivos propios y comunes; adjetivos, adverbios, verbos, tiempos verbales, pronombres y artículos. -Conocimiento y uso de palabras conectoras o enlaces, incluyendo las de uso común en la escritura. -Conocimiento y uso de sustantivos colectivos e invariantes en número. -Reconocimiento de relaciones forma-significado de las palabras: palabras derivadas, homónimas, con prefijos para marcar oposición o negación (des honesto) y sufijos para marcar ocupación. -Interpretación y uso de palabras y frases a partir del significado global o tema y del resolver problemas empleando los conocimientos de que disponen y generando estrategias o deducciones que superen sus posibilidades iniciales. Resulta importante señalar que no es posible entender los elementos y lógica que subyace a la comunicación, oral o escrita, al margen de eventos comunicativos reales y específicos. Pero al mismo tiempo, las prácticas del lenguaje necesitan ir acompañadas de momentos específicos para analizarlas e ir comprendiendo poco a poco las convenciones que se requieren para lograr una mejor participación en los actos comunicativos (leer, escribir, escuchar y hablar). En este sentido, no se trata sólo de ganar experiencia, sino cobrar conciencia de los propios aprendizajes y exigencias que demanda el uso del lenguaje. La apropiación de los conocimientos involucrados en las prácticas del lenguaje depende de las contextos y situaciones, lo que les permitirá expresar con claridad sus sentimientos, ideas y opiniones de manera informada y apoyándose en argumentos, y sean capaces de discutir con otros respetando sus puntos de vista. Identificar las propiedades del lenguaje en diversas situaciones comunicativas. Comprende el conocimiento de las características y significado de los textos, atendiendo su tipo, contexto en el que se emplean y destinatario al que se dirigen. Se refiere también al empleo de las diferentes modalidades de lectura, en función del propósito del texto, las características del mismo y particularidades del lector, para lograr una construcción de significado, así como a la producción de textos escritos que consideren el contexto, el
  • 96.
    - Redacción eilustración de textos. - Elaboración de recados utilizando dibujos y palabras. - Iniciación en la corrección de textos propios poniendo atención al uso de mayúsculas en nombres propios y al uso del punto final Recreación literaria Conocimientos, habilidades y actitudes. · Atención y seguimiento en la audición de textos. · Participación en lecturas realizadas por el maestro. · Cuidado en el manejo de los libros Situaciones comunicativas. · Audición. - Audición de textos infantiles narrados o leídos por el maestro. - Elaboración de dibujos alusivos a los textos escuchados. · Lectura. - Participación del alumno en la lectura que el maestro realice, anticipando palabras y contenido con base en lo que el niño escuche. significado local (sintáctico- semántico). -Interpretación de expresiones idiomáticas, variantes dialectales, palabras de origen indígena y extranjero, y metáforas. O que los niños conozcan, valoren y usen las convencionalidades del sistema de escritura. Uso del orden alfabético como organizador de contenidos (listas e inventarios) y de secuencias (apartados, incisos, directorios, diccionarios). -Uso de las mayúsculas para marcar abreviación en iníciales, siglas, algunas abreviaturas, destacar significados y hacer más visible el mensaje. -Reconocimiento de las irregularidades en la correspondencia sonoro gráfica: b-v, h, g-j, r-rr, s-c-z, ll-y, k-c-q, x, gue-gui, güe-güi, que-qui. -Deducción de reglas ortográficas por combinaciones de letras: mp, mb, nv, br, bl. -Familias de palabras y su ortografía: haber, hacer, y otras. -Identificación de sílaba tónica y clasificación de oportunidades que se tengan de participar en diferentes actos para hablar, leer y escribir. Para muchos alumnos la escuela constituye uno de los pocos espacios donde esto es posible. Por esto es función del docente promover que sus alumnos participen en eventos comunicativos reales en los que existan productos que satisfagan diferentes necesidades. Para ello el programa presenta proyectos didácticos en los que compartir los resultados forma parte de la secuencia didáctica de los mismos. Esto se logra a través de: exposiciones orales para públicos diversos, redacción de diferentes tipos textuales para enriquecer el acervo de la biblioteca del aula o la escuela, eventos para la lectura o la escenificación ante miembros de la comunidad y la publicación de textos originales en el periódico escolar. Resulta importante señalar que al mismo tiempo que los niños destinatario y los propósitos que busca, empleando estrategias de producción diversas. Analizar la información y emplear el lenguaje para la toma de decisiones. Se pretende que los alumnos desarrollen su capacidad de análisis y juicio crítico de la información, proveniente de diferentes fuentes, para tomar decisiones de manera informada, razonada y referida a los intereses colectivos y las normas, en distintos contextos, sustentada en diferentes fuentes de información, escritas y orales. Valorar la diversidad lingüística y cultural de México. Se pretende que los alumnos reconozcan y valoren la riqueza lingüística e intercultural de México y sus variedades, así como de otras lenguas, como formas de identidad. Asimismo, se busca que empleen el lenguaje oral y escrito para interpretar y
  • 97.
    - Lectura comentadade textos ilustrados. · Creación. - Redacción colectiva de cuentos y de diálogos con base en la lectura de otros textos. - Creación de rimas con base en otras ya conocidas. · Recreación. - Transformación de finales de cuentos. · Escenificación - Participación en juegos, rondas y cantos. - Declamación de rimas y poemas. - Representación de personajes conocidos de la literatura infantil. - Escenificación de cuentos utilizando títeres y máscaras elaboradas por los niños Juegos con palabras. - Trabalenguas y adivinanzas. · Todas las que se propician para el trabajo en los otros ejes. · Juegos con palabras. palabras. Reglas de acentuación. -Acento diacrítico en palabras de uso frecuente: el/él, tu/tú, que/qué, etcétera. -Segmentación de palabras para ajustarlas al espacio renglón. -Reconocimiento de la segmentación lineal del texto ya apreciación de su importancia para la legibilidad: identificación de casos difíciles (sin embargo, a través), diferencias de significado (aprueba, a prueba). -Uso de signos: punto y aparte o punto y seguido para separar ideas; coma en aposición o frases explicativas; dos puntos en enumeración y después del destinatario o saludo; comillas y puntos suspensivos. Reflexión sobre las funciones de la comunicación participan en el proceso comunicativo y verifican el impacto de su trabajo, este tipo de acciones trasciende a la escuela, ya que da oportunidad de que la comunidad circundante también se enriquezca. Leer textos escritos por los alumnos de primaria o atender eventos escolares posibilita que los adultos sean más sensibles a los procesos de aprendizaje de los alumnos e, incluso, puedan acceder a tipos textuales o a información novedosa para ellos. explicar diversos procesos sociales, económicos, culturales y políticos como parte de la cultura democrática y del ejercicio ciudadano.
  • 98.
    Articulación de laeducación básica programas 2011 Aspectos de análisis Preescolar Primaria Secundaria propósitos de la educación básica en español Que los alumnos: • Utilicen eficientemente el lenguaje para organizar su pensamiento y su discurso; analicen y resuelvan problemas de la vida cotidiana; accedan y participen en las distintas expresiones culturales. • Logren desempeñarse con eficacia en diversas prácticas sociales del lenguaje y participen en la vida escolar y extraescolar. • Sean capaces de leer, comprender, emplear, reflexionar e interesarse en diversos tipos de texto, con el fin de ampliar sus conocimientos y lograr sus objetivos personales. • Reconozcan la importancia del lenguaje en la construcción del conocimiento y de los valores culturales, y desarrollen una actitud analítica y responsable ante los problemas que afectan al mundo. Propósitos Aprendan a regular sus emociones, a trabajar en colaboración, resolver conflictos mediante el diálogo y a respetar las reglas de convivencia en el aula, en la escuela y fuera de ella, actuando con iniciativa, autonomía y disposición para aprender. • Adquieran confianza para expresarse, dialogar y conversar en su lengua materna; mejoren su capacidad de escucha, y enriquezcan su lenguaje oral al comunicarse en situaciones variadas. • Desarrollen interés y gusto por la lectura, usen diversos tipos de texto y sepan para qué sirven; se inicien en la práctica de la escritura al expresar La apropiación de las prácticas sociales del lenguaje requiere de una serie de experiencias individuales y colectivas que involucren diferentes modos de leer, interpretar y analizar los textos; de aproximarse a su escritura y de integrarse en los intercambios orales. Por ello, los propósitos para el estudio del Español en la Educación Básica son que los alumnos: •Utilicen eficientemente el lenguaje para organizar su pensamiento y su discurso; analicen y resuelvan problemas de la vida cotidiana; accedan y participen en las distintas expresiones culturales. •Logren desempeñarse con eficacia en diversas prácticas sociales del lenguaje Propósitos de la enseñanza del español en la educación secundaria Que los alumnos: • Amplíen su capacidad de comunicación, aportando, compartiendo y evaluando información en diversos contextos. • Amplíen su conocimiento de las características del lenguaje oral y escrito en sus aspectos sintácticos, semánticos y gráficos, y lo utilicen para comprender y producir textos.
  • 99.
    gráficamente las ideasque quieren comunicar y reconozcan algunas propiedades del sistema de escritura. • Usen el razonamiento matemático en situaciones que demanden establecer relaciones de correspondencia, cantidad y ubicación entre objetos al contar, estimar, reconocer atributos, comparar y medir; comprendan las relaciones entre los datos de un problema y usen estrategias o procedimientos propios para resolverlos. • Se interesen en la observación de fenómenos naturales y las características de los vivos; participen en situaciones de experimentación que los lleven a describir, preguntar, predecir, comparar, registrar, elaborar explicaciones e intercambiar opiniones sobre procesos de transformación del mundo natural y social inmediato, y adquieran actitudes favorables hacia el cuidado del medio. • Se apropien de los valores y principios necesarios para la vida en comunidad, y participen de manera activa en la vida escolar y extraescolar. • Sean capaces de leer, comprender, emplear, reflexionar e interesarse en diversos tipos de texto, con el fin de ampliar sus conocimientos y lograr sus objetivos personales. •Reconozcan la importancia del lenguaje para la construcción del conocimiento y de los valores culturales, y desarrollen una actitud analítica y responsable ante los problemas que afectan al mundo. • Interpreten y produzcan textos para responder a las demandas de la vida social, empleando diversas modalidades de lectura y escritura en función de sus propó- sitos. • Valoren la riqueza lingüística y cultural de México, y se reconozcan como parte de una comunidad cultural diversa y dinámica. • Expresen y defiendan sus opiniones y creencias de manera razonada, respeten los puntos de vista de otros desde una perspectiva crítica y reflexiva, utilicen el diálogo como forma privilegiada para resolver conflictos, y sean capaces de modificar sus opiniones y creencias ante argumentos razonables. • Analicen, comparen y valoren la información que generan los diferentes medios de comunicación masiva, y tengan
  • 100.
    reconociendo que laspersonas tenemos rasgos culturales distintos, y actúen con base en el respeto a las características y los derechos de los demás, el ejercicio de responsabilidades, la justicia y la tolerancia, el reconocimiento y aprecio a la diversidad lingüística, cultural, étnica y de género. • Usen la imaginación y la fantasía, la iniciativa y la creatividad para expresarse por medio de los lenguajes artísticos (música, artes visuales, danza, teatro) y apreciar manifestaciones artísticas y culturales de su entorno y de otros contextos. • Mejoren sus habilidades de coordinación, control, manipulación y desplazamiento; practiquen acciones de salud individual y colectiva para preservar y promover una vida saludable, y comprendan qué actitudes y medidas adoptar ante situaciones que pongan en riesgo su integridad personal. una opinión personal sobre los mensajes que éstos difunden. • Conozcan, analicen y aprecien el lenguaje literario de diferentes géneros, autores, épocas y culturas, con el fin de que valoren su papel en la representación del mundo; comprendan los patrones que lo organizan y las circunstancias discursivas e históricas que le han dado origen. • Utilicen el lenguaje de manera imaginativa, libre y personal para reconstruir la experiencia propia y crear textos literarios. • Utilicen los acervos impresos y los medios electrónicos a su alcance para obtener y seleccionar información con propósitos específicos. Enfoque Las propuestas curriculares impulsadas a partir de 1993 han tenido como prioridad que los alumnos participen en situaciones comunicativas (oralidad, lectura y Las propuestas curriculares impulsadas a partir de 1993 han tenido como prioridad que los alumnos participen en situaciones comunicativas (oralidad, lectura y escritura), con propósitos Enfoque didáctico Las propuestas curriculares impulsadas a partir de 1993 han tenido como prioridad que
  • 101.
    escritura), con propósitosespecíficos e interlocutores concretos. Consecuentemente, el acercamiento de los alumnos al conocimiento y el uso eficiente de diversos tipos textuales adquiere relevancia; por lo que a partir de dicha reforma curricular, y hasta la fecha, se da un importante avance en la concepción del aprendizaje y la enseñanza de la lengua. Algunas de las concepciones en las propuestas curriculares en Español, iniciadas en 1993, y que prevalecen en la propuesta actual son: • Los alumnos son sujetos inteligentes susceptibles de adquirir, bajo procesos constructivos, el conocimiento y los usos de las diferentes manifestaciones sociales del lenguaje. • La lengua, oral y escrita, es un objeto de construcción y conocimiento eminentemente social, por lo que las situaciones de aprendizaje y uso más significativas se dan en contextos de interacción social. • El lenguaje en la escuela tiene dos funciones: es un objeto de estudio y un instrumento fundamental para el específicos e interlocutores concretos. Consecuentemente, el acercamiento de los alumnos al conocimiento y el uso eficiente de diversos tipos textuales adquiere relevancia; por lo que a partir de dicha reforma curricular, y hasta la fecha, se da un importante avance en la concepción del aprendizaje y la enseñanza de la lengua. Algunas de las concepciones en las propuestas curriculares en Español, iniciadas en 1993, y que prevalecen en la propuesta actual son: • Los alumnos son sujetos inteligentes susceptibles de adquirir, bajo procesos constructivos, el conocimiento y los usos de las diferentes manifestaciones sociales del lenguaje. • La lengua, oral y escrita, es un objeto de construcción y conocimiento eminentemente social, por lo que las situaciones de aprendizaje y uso más significativas se dan en contextos de interacción social. • El lenguaje en la escuela tiene dos funciones: es un objeto de estudio y un instrumento fundamental para el desarrollo del aprendizaje y la adquisición de conocimientos en diversas áreas. los alumnos participen en situaciones comunicativas (oralidad, lectura y escritura) con propósitos específicos e interlocutores concretos. Consecuentemente, el acercamiento de los alumnos al conocimiento y el uso eficiente de diversos tipos textuales adquieren relevancia; por lo que a partir de dicha reforma curricular, y hasta la fecha, se consigue un importante avance en la concepción del aprendizaje y la ense- ñanza de la lengua. Algunas de las concepciones en las propuestas curriculares en español, iniciadas en 1993, y que prevalecen en la propuesta actual son: • Los alumnos son sujetos inteligentes susceptibles de adquirir, bajo procesos constructivos, el conocimiento y los usos de las diferentes manifestaciones sociales del lenguaje.
  • 102.
    desarrollo del aprendizajey la adquisición de conocimientos en diversas áreas. • El centro de atención del proceso educativo es el aprendizaje del alumno. • Se toma como unidad privilegiada para el análisis, adquisición y uso de la lengua (oral y escrita) al texto, lo que permite participar en los contextos de uso y función de la lengua y analizar sus unidades menores (fonema, letra, palabra y oración); situación que facilita no sólo trabajar los contenidos relativos a la alfabetización inicial enseñanza de la lectura y la escritura, sino también el análisis y la descripción del lenguaje (aspectos gramaticales y semánticos). En la presente propuesta curricular estos principios y aspectos relativos a la concepción de la lengua, su aprendizaje, su enseñanza y uso siguen vigentes; no obstante, presentan una innovación en cuanto a la manera en que se organiza y trata la asignatura, debido a que se utilizan como vehículo las prácticas sociales del lenguaje. Éstas permiten que los temas, conocimientos y • El centro de atención del proceso educativo es el aprendizaje del alumno. • Se toma como unidad privilegiada para el análisis, adquisición y uso de la lengua (oral y escrita) al texto, lo que permite participar en los contextos de uso y función de la lengua y analizar sus unidades menores (fonema, letra, palabra y oración); situación que facilita no sólo trabajar los contenidos relativos a la alfabetización inicial enseñanza de la lectura y la escritura, sino también el análisis y la descripción del lenguaje (aspectos gramaticales y semánticos). En la presente propuesta curricular estos principios y aspectos relativos a la concepción de la lengua, su aprendizaje, su enseñanza y uso siguen vigentes; no obstante, presentan una innovación en cuanto a la manera en que se organiza y trata la asignatura, debido a que se utilizan como vehículo las prácticas sociales del lenguaje. Éstas permiten que los temas, conocimientos y habilidades se incorporen a contextos significativos para los alumnos, lo que facilita recuperar los usos sociales del lenguaje en la escuela. La implementación en el aula de estas prácticas sociales del lenguaje toma forma por medio de los • La lengua, oral y escrita, es un objeto de construcción y conocimiento eminentemente social, por lo que las situaciones de aprendizaje y uso más significativas ocurren en contextos de interacción social . • El lenguaje en la escuela tiene dos funciones: es objeto de estudio e instrumento fundamental para el desarrollo del aprendizaje y la adquisición de conocimientos en diversas áreas. • El centro de atención del proceso educativo es el aprendizaje del alumno. • Se toma como unidad privilegiada para el análisis, la adquisición y el uso de la lengua (oral y escrita), lo que permite participar en los contextos de uso y función de la lengua y analizar sus unidades menores (fonema, letra, palabra y oración),
  • 103.
    habilidades se incorporena contextos significativos para los alumnos, lo que facilita recuperar los usos sociales del lenguaje en la escuela. La implementación en el aula de estas prácticas sociales del lenguaje toma forma por medio de los proyectos didácticos, los cuales son fortalecidos a través de las actividades permanentes que diseña el docente durante el ciclo escolar. proyectos didácticos, los cuales son fortalecidos a través de las actividades permanentes que diseña el docente durante el ciclo escolar. situación que facilita no sólo trabajar los contenidos relativos a la alfabetización inicial – enseñanza de la lectura y la escritura–, sino también el análisis y la descripción del lenguaje (aspectos gramaticales y semánticos). En la presente propuesta curricular estos principios y aspectos relativos a la concepción de la lengua, su aprendizaje, su enseñanza y uso siguen vigentes; no obstante, presentan una innovación en cuanto a la manera en que se organiza y se trata la asignatura, debido a que se utilizan como vehículo las prácticas sociales del lenguaje. Éstas permiten que los temas, conocimientos y habilidades se incorporen a contextos significativos para los alumnos, lo que facilita recuperar los usos sociales del lenguaje en la escuela. La implementación en el aula de estas prácticas sociales del lenguaje toma
  • 104.
    forma por mediode los proyectos didácticos, los cuales se fortalecen mediante las actividades permanentes que diseña el docente durante el ciclo escolar. De esta manera, el enfoque desarrollado desde 1993 en los programas de Español se mantiene en la propuesta actual, tanto en primaria como en secundaria Estándares Los Estándares Curriculares de Español integran los elementos que permiten a los estudiantes de Educación Básica usar con eficacia el lenguaje como herramienta de comunicación y para seguir aprendiendo. Se agrupan en cinco componentes, y cada uno refiere y refleja aspectos centrales de los programas de estudio: 1. Procesos de lectura e interpretación de textos. 2. Producción de textos escritos. 3. Producción de textos orales y participación en eventos comunicativos. Los Estándares Curriculares de Español integran los elementos que permiten a los estudiantes de Educación Básica usar con eficacia el lenguaje como herramienta de comunicación para seguir aprendiendo. Se agrupan en cinco componentes, cada uno refiere y refleja aspectos centrales de los programas de estudio: 1. Procesos de lectura e interpretación de textos. 2. Producción de textos escritos. 3. Producción de textos orales y participación en eventos comunicativos. 4. Conocimiento de las características, función y uso del lenguaje. 5. Actitudes hacia el lenguaje. Los Estándares Curriculares de Español integran los elementos que permiten a los estudiantes de Educación Básica usar con eficacia el lenguaje como herramienta de comunicación y para seguir aprendiendo. Se agrupan en cinco componentes, cada uno de ellos refiere y refleja aspectos centrales de los programas de estudio: 1. Procesos de lectura e interpretación de textos. 2. Producción de textos escritos.
  • 105.
    4. Conocimiento delas características, de la función y del uso del lenguaje. 5. Actitudes hacia el lenguaje. Al concluir este periodo escolar los estudiantes habrán iniciado un proceso de contacto formal con el lenguaje escrito, por medio de la exploración de textos con diferentes características (libros, periódicos e instructivos, entre otros). Construyen el significado de la escritura y su utilidad para comunicar. Comienzan el trazo de letras hasta lograr escribir su nombre. Como parte de este desarrollo, participan en eventos comunicativos orales en los que escuchan a otros y respetan turnos para tomar la palabra, lo cual constituye un lo gro para su edad. Adicionalmente identifican que las personas se comunican por medio de lenguas diferentes a la suya. Lo anterior permite generar las bases para conformar un concepto positivo de sí mismos como hablantes, lectores y escritores, aspectos esenciales para su integración a la cultura escrita. El periodo, trascendental en la formación, sienta las bases para garantizar el éxito educativo porque al aprender a leer y escribir en un contexto de alfabetización inicial los alumnos tienen la posibilidad de emplear el lenguaje como herramienta de comunicación para seguir aprendiendo. Los alumnos logran leer en forma autónoma una diversidad de textos con múltiples propósitos: aprender, informarse o divertirse; emplean la escritura para comunicar ideas, organizar información y expresarse. Entienden que leer y escribir requiere adoptar modalidades diferentes, de acuerdo con el tipo de texto que se lee o el propósito con el cual se escribe. Su conocimiento sobre el funcionamiento y uso del lenguaje se relaciona con la necesidad de que sus producciones orales y escritas sean comprendidas, por lo que participan en eventos comunicativos orales y presentan información de acuerdo con un orden e introducen explicaciones y generan argumentos. Este trabajo evidencia su 3. Producción de textos orales y participación en eventos comunicativos. 4. Conocimiento de las características, función y uso del lenguaje. 5. Actitudes hacia el lenguaje. 1. Procesos de lectura e interpretación de textos 1.1. Emplea la lectura como herramienta para seguir aprendiendo y comprender su entorno. 1.2. Selecciona de manera adecuada las fuentes de consulta de acuerdo con sus propósitos y temas de interés. 1.3. Analiza críticamente la información que se difunde por medio de la prensa escrita, comparando y contrastando las formas en que una misma noticia se presenta en diferentes medios de comunicación. 1.4. Reconoce la importancia de releer un texto para interpretar su contenido. 1.5. Identifica la estructura y los rasgos estilísticos de
  • 106.
    1. Procesos delectura 1.1. Selecciona textos de acuerdo con sus propios intereses y/o propósitos. 1.2. Interpreta la lectura de textos literarios elementales (cuentos, leyendas, poemas), así como de textos informativos. 1.3. Interpreta que los textos escritos y las imágenes crean un significado al conjuntarse. 1.4. Identifica los diversos propósitos de textos literarios (por ejemplo, cuentos) y de textos informativos. 1.5. Identifica los diferentes tipos de información contenida en textos escritos elementales, como ilustraciones, gráficas y mapas. 1.6. Identifica las diferentes partes de un libro; por ejemplo, la portada, el título, el subtítulo, la contraportada, las ilustraciones (imágenes), el índice y los números de página, y explica, con apoyo, qué información ofrecen. 1.7. Compara y contrasta información factual contenida en los libros con experiencias propias. 1.8. Comprende instructivos elementales que incorporan imágenes; por ejemplo, recetas o preferencia por ciertos temas y autores y consolida su disposición por leer, escribir, hablar y escuchar, para trabajar, llegar a acuerdos y, en particular, seguir aprendiendo, lo que les permite desarrollar un concepto positivo de sí mismos como usuarios del lenguaje. 1. Procesos de lectura e interpretación de textos.  Lee de manera autónoma una variedad de textos, con diversos propósitos: aprender, informarse, divertirse.  Infiere el contenido de un texto a partir de los índices, encabezados, títulos y subtítulos.  Comprende la trama y/o argumentos expuestos en los textos.  Identifica las características generales de los textos literarios, informativos y narrativos, considerando su distribución gráfica y su función comunicativa.  Distingue elementos de la realidad y de la fantasía en textos literarios.  Identifica los textos adecuados y los fragmentos específicos para obtener, corroborar o contrastar poemas, novelas, obras de teatro y autobiografías. 1.6. Analiza los mensajes publicitarios para exponer de forma crítica los efectos en los consumidores. 1.7. Utiliza la información de artículos de opinión para ampliar sus conocimientos y formarse un punto de vista propio. 1.8. Emplea adecuadamente al leer las formas comunes de puntuación: punto, coma, dos puntos, punto y coma, signos de exclamación, signos de interrogación, apóstrofo, guion y tilde. 17 2. Producción de textos escritos 2.1. Produce textos para expresarse. 2.2. Produce textos en los que analiza información. 2.3. Escribe textos originales de diversos tipos y formatos. 2.4. Produce textos adecuados y coherentes con el tipo de información que desea difundir.
  • 107.
    procedimientos para construir objetos. 1.9.Identifica la escritura convencional de los números 2. Producción de textos escritos 2.1. Se familiariza con diferentes géneros de escritura; por ejemplo, cuentos, poemas y obras de teatro. 2.2. Entiende diferentes funciones de la lengua escrita; por ejemplo, expresar sentimientos o proporcionar información. 2.3. Entiende la necesidad de corregir un texto escrito. 2.4. Produce textos propios utilizando el conocimiento que tiene de su nombre y de palabras conocidas, con la intención de expresar ideas en forma escrita. 2.5. Reconoce algunas características del sistema de escritura para escribir lo que quiere expresar. 2.6. Usa dibujos y otras formas simbólicas, marcas gráficas o letras para expresar sus ideas y sentimientos. 2.7. Entiende el formato del calendario y los nombres de los días información sobre un tema determinado.  Plantea preguntas para guiar la búsqueda de información e identifica fragmentos del texto para responder éstas.  Investiga, selecciona y organiza información para comunicar a otros, acerca de diversos temas.  Lee una variedad de textos literarios y distingue algunas diferencias: poesía, guiones de teatro, novelas y cuentos cortos.  Desarrolla criterios personales para la elección o recomendación de un texto de su preferencia.  Muestra fluidez al leer en voz alta.  Interpreta adecuadamente, de manera cercana a la convencional, los signos de puntuación en la lectura: punto, coma, signos de exclamación, signos de interrogación, guion y tilde. 2. Producción de textos escritos  Emplea la escritura para comunicar sus ideas y organizar información sobre temas diversos de manera autónoma.  Entiende que los diferentes tipos de texto requieren formas particulares de escritura, por lo que adapta sus 2.5. Produce un texto con lógica y cohesión. 2.6. Emplea signos de puntuación de acuerdo con la intención que desea expresar. 2.7. Comprende la importancia de la corrección de textos para hacerlos claros a los lectores y mantener el propósito comunicativo. 2.8. Usa oraciones subordinadas, compuestas y coordinadas al producir textos que lo requieran. 2.9. Corrige textos empleando manuales de redacción y ortografía para resolver dudas. 2.10. Emplea los tiempos y modos verbales de manera coherente. 2.11. Usa en la escritura los recursos lingüísticos para expresar temporalidad, causalidad y simultaneidad. 3. Producción de textos orales y participación en eventos comunicativos 3.1. Expresa y defiende opiniones e ideas de una manera razonada, empleando el diálogo como forma
  • 108.
    de la semana,para registrar eventos personales y colectivos. 2.8. Entiende el uso de algunas figuras del lenguaje; por ejemplo, la rima en un poema 3.Participación en eventos comunicativos orales 3.1. Comunica estados de ánimo, sentimientos, emociones y vivencias mediante el lenguaje oral. 3.2. Participa con atención en diálogos y conversaciones, escucha lo que otros dicen y respeta turnos al hablar. 3.3. Comunica información acerca de sí mismo y de su familia (nombres, caract e rísticas y direcciones). 3.4. Entiende y usa las convenciones comunes de la conversación; por ejemplo, tomar turnos. 3.5. Pide y ofrece ideas, y ayuda al tomar parte en actividades con otras personas. 3.6. Expresa opiniones y preferencias, y se involucra en la actividad argumentativa. 3.7. Formula preguntas acerca de eventos o temas de su interés. 3.8. Explica los pasos que conllevan actividades, como seguir una receta, producciones al tipo de texto que elabora.  Recupera información de diferentes fuentes y las emplea para desarrollar argumentos al redactar un texto.  Realiza las adaptaciones necesarias al lenguaje oral para producir textos escritos.  Ordena las oraciones de un texto escrito de manera coherente.  Escribe y considera al destinatario al producir sus textos.  Valora la importancia de la revisión y corrección para mejorar los textos producidos y lograr su comprensión.  Describe un proceso, fenómeno o situación en orden cronológico.  Establece relaciones de causa y efecto al describir, narrar o explicar una serie de eventos en un texto.  Emplea convencionalmente el uso de mayúsculas y la puntuación en párrafos.  Emplea juegos del lenguaje para introducir elementos de humor en textos escritos con dicho propósito.  Completa formularios para realizar diversos trámites (préstamo bibliotecario y permisos de salida, entre otros). privilegiada para resolver conflictos. 3.2. Utiliza una amplia variedad de modalidades del habla, como las conversaciones informales y discursos formales. .3. Expone de manera clara y lógica un tema y utiliza un lenguaje adecuado a sus interlocutores. 3.4. Utiliza diversos recursos discursivos para elaborar una exposición con una intención determinada. 3.5. Analiza las estrategias discursivas para seleccionar y aplicar las propias al participar en discusiones, análisis o debates. 3.6. Respeta diversos puntos de vista y recupera las aportaciones de otros para enriquecer su conocimiento. 4. conocimiento de las características, función y uso del lenguaje 4.1. Emplea la puntuación y la ortografía de acuerdo con las normas establecidas.
  • 109.
    participar en unjuego o construir un juguete. 3.9. Presenta información sobre un tema, usando un soporte gráfico y objetos de su entorno. 3.10. Distingue los hechos fantásticos y los reales en una historia, y explica las diferencias entre ellos. 3.11. Narra anécdotas, historias, cuentos, leyendas y fábulas siguiendo la secuencia y el orden de las ideas, y haciendo referencia al tiempo y al espacio. 3.12. Compone, individual y colectivamente, canciones, rimas, trabalenguas, adivinanzas y chistes. 3.13. Escucha, con cuidado y atención, poemas, canciones, cantos en ronda, adivinanzas, trabalenguas y chistes. 4. conocimiento del funcionamiento y uso del lenguaje 4.1. Entiende la utilidad de los textos escritos y orales para comunicar y organizar ideas, y para seguir aprendiendo. 4.2. Recuerda eventos o hechos (individuales o sociales) en relación con el tiempo y el espacio. 4.3. Sabe que hay personas que se comunican 3. Producción de textos orales y participación en eventos comunicativos.  Comunica sus ideas y escucha a sus compañeros con atención y respeta turnos al hablar.  Expone información de manera oral y considera la que otros le proporcionan para enriquecer su conocimiento.  Comprende la importancia de comunicarse eficientemente al exponer sus ideas y argumentos, y al presentar información.  Presenta información atendiendo al orden de exposición o secuencia del discurso.  Describe de forma oral situaciones, personas, objetos, lugares, acontecimientos y escenarios simples de manera efectiva.  Sostiene una conversación en la que explica y argumenta sus preferencias o puntos de vista.  Utiliza la lectura y la escritura con fines específicos dentro y fuera de la escuela.  Conoce y aplica las convenciones ortográficas al escribir palabras con dígrafos y sílabas complejas.  Conoce el uso de las letras mayúsculas al escribir nombres 4.2. Identifica fallas ortográficas y gramaticales en textos para corregirlos. 18 4.3. Comprende el contenido de diversos documentos legales y administrativos para emplearlo en situaciones específicas. 4.4. Utiliza adecuadamente nexos y adverbios en textos orales y escritos. 4.5. Emplea las fuentes textuales adecuadas para obtener información de distintas disciplinas. 4.6. Utiliza adecuadamente los tiempos verbales al producir un texto. 5. actitudes hacia el lenguaje 5.1. Identifica y comparte su gusto por algunos temas, autores y géneros literarios. 5.2. Desarrolla disposición por leer, escribir, hablar o escuchar. 5.3. Desarrolla una actitud positiva para seguir aprendiendo por medio del lenguaje escrito.
  • 110.
    en otras lenguaso idiomas. 4.4. Conoce y utiliza palabras de uso común en otras regiones del país, y reconoce su significado. 5. actitudes hacia el lenguaje Estas actitudes son cualidades persistentes asociadas con la lengua y la comunicación. Los Estándares Curriculares para este rubro son los siguientes. El niño: 5.1. Desarrolla interés en aprender y lo expresa mediante el planteamiento de preguntas y al escuchar y observar. 5.2. Considera las consecuencias de sus palabras y sus acciones para sí mismo y para otros. 5.3. Entiende la potencialidad del lenguaje y lo usa apropiadamente para la resolución de conflictos. 5.4. Entiende la importancia de conservar información y desarrolla habilidades para recuperarla. 5.5. Entiende la utilidad de los códigos escritos y orales para la comunicación y organización de ideas. 5.6. Reconoce y valora la existencia de otras lenguas que se hablan en México. 5.7. Desarrolla un concepto positivo de sí mismo como lector, propios e identifica los párrafos a partir de marcadores textuales, como mayúsculas y punto final.  Comprende la función de los textos instructivos al seguir instrucciones para resolver tareas cotidianas.  Identifica pistas para precisar la ortografía de palabras de una misma familia léxica, con ayuda del docente.  Emplea el orden alfabético en índices y diccionarios para localizar información.  Introduce la puntuación adecuada (puntos y comas) para delimitar oraciones o elementos de un listado.  Emplea diccionarios para verificar la ortografía de una palabra. 5. Actitudes hacia el lenguaje.  Identifica y comparte su gusto por algunos temas, autores y géneros literarios.  Desarrolla disposición por leer, escribir, hablar o escuchar.  Desarrolla una actitud positiva para seguir aprendiendo por medio del lenguaje escrito.  Emplea el lenguaje para expresar ideas, emociones y argumentos.  Reconoce y valora las ventajas de hablar más de un idioma para 5.4. Emplea el lenguaje para expresar ideas, emociones y argumentos. 5.5. Discute sobre una variedad de temas de manera atenta y respeta los puntos de vista de otros. 5.6. Valora la autoría propia y desarrolla autoconfianza como autor u orador. 5.7. Emplea el potencial del lenguaje para la resolución de conflictos. 5.8. Reconoce y valora las ventajas y desventajas de hablar más de un idioma para comunicarse con otros, interactuar con los textos y acceder a información. 5.9. Reconoce y valora la existencia de otras lenguas que se hablan en México. 5.10. Trabaja colaborativamente, escucha y proporciona sus ideas, negocia y toma acuerdos al trabajar en grupo. 5.11. Desarrolla un concepto positivo de sí mismo como lector, escritor, hablante u oyente; además, desarrolla
  • 111.
    escritor, hablante uoyente; además, desarrolla gusto por leer, escribir, hablar y escuchar. comunicarse con otros, interactuar con los textos y acceder a información.  Reconoce y valora la existencia de otras lenguas que se hablan en México.  Trabaja colaborativamente, escucha y proporciona sus ideas, negocia y toma acuerdos al trabajar en grupo.  Desarrolla un concepto positivo de sí mismo como lector, escritor, hablante u oyente; además, desarrolla el gusto por leer, escribir, hablar y escuchar.  gusto por leer, escribir, hablar y escuchar. Competencias Lenguaje y comunicación: Obtiene y comparte información mediante diversas formas de expresión oral. • Utiliza el lenguaje para regular su conducta en distintos tipos de interacción con los demás. • Escucha y cuenta relatos literarios que forman parte de la tradición oral. • Aprecia la diversidad lingüística de su región y su cultura. Pensamiento matemático: Utiliza los números en situaciones variadas que implican poner en práctica los principios del conteo. Con el trabajo en esta asignatura se espera que los alumnos desarrollen competencias comunicativas, concebidas como la capacidad de una persona para comunicarse eficientemente, lo que incluye tanto el conocimiento del lenguaje como la habilidad para emplearlo.  Emplear el lenguaje para comunicarse y como instrumento para aprender. Se busca que los alumnos empleen el lenguaje para interpretar, comprender y transformar el mundo, obteniendo nuevos conocimientos que les En este periodo los estudiantes emplean la lectura como herramienta para seguir aprendiendo, pero también para comprender su entorno, por lo que seleccionan fuentes de consulta de acuerdo con sus propósitos y temas de interés, y tienen la posibilidad de Analizar críticamente la información que generan los medios. La relectura de los textos es una estrategia para asegurar la interpretación
  • 112.
    • Resuelve problemasen situaciones que le son familiares y que implican agregar, reunir, quitar, igualar, comparar y repartir objetos. • Reúne información sobre criterios acordados, representa gráficamente dicha información y la interpreta. Exploración y conocimiento del mundo: Observa características relevantes de elementos del medio y de fenómenos que ocurren en la naturaleza; distingue semejanzas y diferencias, y las describe con sus propias palabras. • Busca soluciones y respuestas a problemas y preguntas sobre el mundo natural. • Formula suposiciones argumentadas sobre fenómenos y procesos. • Entiende en qué consiste un experimento y anticipa lo que puede suceder cuando aplica uno de ellos para poner a prueba una idea. • Identifica y usa medios a su alcance para obtener, registrar y comunicar información. • Participa en acciones de cuidado de la naturaleza, la valora y muestra sensibilidad permitirán seguir aprendiendo durante toda la vida, así como para que logren una comunicación eficaz y afectiva en diferentes contextos y situaciones, lo que les permitirá expresar con claridad sus sentimientos, ideas y opiniones de manera informada y apoyándose en argumentos, y sean capaces de discutir con otros respetando sus puntos de vista.  Identificar las propiedades del lenguaje en diversas situaciones comunicativas. Comprende el conocimiento de las características y significado de los textos, atendiendo su tipo, contexto en el que se emplean y destinatario al que se dirigen. Se refiere también al empleo de las diferentes modalidades de lectura, en función del propósito del texto, las características del mismo y particularidades del lector, para lograr una construcción de significado, así como a la producción de textos escritos que consideren el contexto, el destinatario y los propósitos que busca, empleando estrategias de producción diversas. adecuada de su contenido. Los textos producidos se organizan de manera que resulten adecuados y coherentes con el tipo de información que desean difundir, integrando diferentes recursos lingüísticos para expresar temporalidad, causalidad y simultaneidad. En la comunicación oral expresan y defienden opiniones e ideas de manera razonada, mediante el diálogo como forma privilegiada para resolver conflictos, y echan mano de recursos discursivos para elaborar una exposición con una intención determinada, sin dejar de respetar otros puntos de vista que recuperen aportaciones que les permitan enriquecer su conocimiento. Para ello, emplean la puntuación y la ortografía de acuerdo con las normas establecidas e identifican fallas ortográficas y gramaticales en sus textos para corregirlos.
  • 113.
    y comprensión sobrela necesidad de preservarla. Desarrollo físico y salud: implican fuerza, velocidad y flexibilidad en juegos y actividades de ejercicio físico. • Utiliza objetos e instrumentos de trabajo que le permiten resolver problemas y realizar actividades diversas.  Analizar la información y emplear el lenguaje para la toma de decisiones. Se pretende que los alumnos desarrollen su capacidad de análisis y juicio crítico de la información, proveniente de diferentes fuentes, para tomar decisiones de manera informada, razonada y referida a los intereses colectivos y las normas, en distintos contextos, sustentada en diferentes fuentes de información, escritas y orales. Valorar la diversidad lingüística y cultural de México. Se pretende que los alumnos reconozcan y valoren la riqueza lingüística e intercultural de México y sus variedades, así como de otras lenguas, como formas de identidad. Asimismo, se busca que empleen el lenguaje oral y escrito para interpretar y explicar diversos procesos sociales, económicos, culturales y políticos como parte de la cultura democrática y del ejercicio ciudadano. La integración de los estudiantes a la cultura escrita, atendiendo los elementos y criterios expuestos en los cuatro periodos escolares, contribuye al logro del Perfil de Egreso de la Educación Básica en general y, en específico, a la utilización del lenguaje oral y escrito para comunicarse con claridad y fluidez, e interactuar en distintos contextos sociales y culturales, argumentando, razonando y analizando. Competencias digitales 1. Creatividad e innovación. Implica demostrar el pensamiento creativo, el desarrollo de productos y procesos innovadores utilizando las TIC y la construcción de conocimiento. 2. Comunicación y colaboración. Requiere la utilización de medios y La incorporación de las tecnologías de la información y la comunicación (TIC) en el campo de formación de Lenguaje y comunicación, supone la posibilidad de generar ambientes de aprendizaje que utilicen medios y modalidades de lectura y escritura, cercanas a las que Competencias específicas de la asignatura de Español: Con el trabajo en esta asignatura se espera que los alumnos desarrollen competencias comunicativas, concebidas como la capacidad de una
  • 114.
    entornos digitales queles permitan comunicar ideas e información a múltiples audiencias, interactuar con otros, trabajar en equipo de forma colaborativa, incluyendo el trabajo a distancia, para apoyar el aprendizaje individual y colectivo, desarrollando una conciencia global al establecer la vinculación con estudiantes de otras culturas. 3. Investigación y manejo de información. Implica la aplicación de herramientas digitales que permitan a los estudiantes recabar, seleccionar, analizar, evaluar y utilizar información, procesar datos y comunicar resultados. 4. Pensamiento crítico, solución de problemas y toma de decisiones. Requiere el desarrollo de habilidades de pensamiento crítico para planear, organizar y llevar a cabo investigaciones, administrar proyectos, resolver problemas y tomar decisiones sustentadas en información, utilizando herramientas digitales. 5. Ciudadanía digital. Requiere de la comprensión de asuntos humanos, culturales y sociales relacionados con el uso de las TIC y la aplicación utilizan los estudiantes en ambientes extraescolares. Herramientas como el procesador de textos, el presentador de diapositivas y las redes sociales, permiten a las personas crear, compartir, publicar, colaborar y poner a discusión, textos propios que incorporan recursos multimedia. Cuando el profesor conoce esta posibilidad tecnológica y la incorpora habitualmente a sus actividades promueve paralelamente tanto las competencias del campo Lenguaje y comunicación, como el desarrollo de habilidades digitales tanto en el alumnado como en él mismo. Además de estas herramientas, el docente puede utilizar materiales educativos digitales con propuestas didácticas que toman como punto de partida los aprendizajes esperados del programa de estudio. Estos materiales aprovechan los recursos expresivos de las imágenes fijas y en movimiento, del video y del audio, para presentar escenarios y situaciones de aprendizaje en las que se pueden analizar textos, identificar propiedades del lenguaje y acercarse a la diversidad cultural y lingüística del país. persona para comunicarse eficientemente, lo que incluye tanto el conocimiento del lenguaje (competencias lingüísticas) como la habilidad para emplearlo (competencias sociales para el uso del lenguaje). Las siguientes competencias específicas de la asignatura contribuyen al desarrollo de las competencias para la vida y al logro del perfil de egreso de la Educación Básica: “Competencias comunicativas” Emplear el lenguaje para comunicarse y como instrumento para aprender. Se busca que los alumnos empleen el lenguaje para interpretar, comprender y transformar el mundo, obteniendo nuevos conocimientos que les facilitará seguir aprendiendo durante toda la vida. También para que logren una comunicación eficaz y afectiva en diferentes contextos y situaciones, lo que favorecerá que expresen con
  • 115.
    de conductas éticas,legales, seguras y responsables en su uso. 6. Funcionamiento y conceptos de las TIC. Implica la comprensión de conceptos, sistemas y funcionamiento de las TIC para seleccionarlas y utilizarlas de manera productiva y transferir el conocimiento existente al aprendizaje de nuevas TIC. Estos estándares buscan que los alumnos, sean capaces de ser: • Competentes para utilizar tecnologías de la información buscadores, analizadores y evaluadores de información; solucionadores de problemas y tomadores de decisiones; usuarios creativos y eficaces de herramientas de productividad; comunicadores, colaboradores, publicadores y productores; y ciudadanos informados, responsables y capaces de contribuir a la sociedad. Existen también materiales más sencillos en su construcción, pero igualmente valiosos para incorporar a las actividades de aprendizaje, como audio cuentos, crucigramas y galerías de imágenes. Cuando el alumnado y el profesor interactúan con estos materiales digitales de forma cotidiana, no sólo se logra que los estudiantes tengan aprendizajes significativos, sino que se les introduce al manejo de la tecnología, y se les familiariza con las nuevas formas de construir, estructurar y navegar por estos medios. Para lograr lo anterior, el profesor debe considerar durante la planificación de los proyectos didácticos y de las actividades permanentes que: A) El Aula Telemática dispone de un banco de materiales educativos digitales que pueden utilizarse para trabajar las diferentes asignaturas del programa de estudio en distintos momentos de la secuencia didáctica de acuerdo con el propósito que se busca lograr. Para facilitar su consulta y localización, los claridad sus sentimientos, ideas y opiniones de manera informada y apoyándose en argumentos, y sean capaces de discutir con otros respetando sus puntos de vista. Identificar las propiedades del lenguaje en diversas situaciones comunicativas. Comprende el conocimiento de las características y el significado de los textos, atendiendo su tipo, contexto en el que se emplean y destinatario. Se refiere también al empleo de las diferentes modalidades de lectura, en función del propósito del texto, las características de éste y las particularidades del lector para lograr una construcción de significado, así como a la producción de textos escritos que consideren el contexto, el destinatario y los propósitos que busca empleando estrategias de producción diversas. Analizar la información y emplear el lenguaje para la toma de decisiones. Se busca
  • 116.
    materiales se encuentran organizadospor asignatura, bloque y aprendizaje esperado; incluyen objetos de aprendizaje, presentaciones multimedia, libros de texto y videos. B).Para aprovechar los recursos disponibles en el Aula Telemática durante el tiempo de clase, es necesario que el docente considere en todos los campos de formación, los siguientes momentos: Previamente •Revisar los programas de estudios y ubicar el aprendizaje esperado. •Revisar los materiales educativos que pueden utilizarse durante la situación de aprendizaje que se esté diseñando. • Diseñar la sesión de aprendizaje, teniendo como guía los aprendizajes esperados, los materiales digitales o impresos que se utilizarán, el momento adecuado para incorporarlos, así como la forma de evaluación. Durante la sesión: • Preparar el equipo de cómputo para el trabajo con el grupo (PC, equipos de alumnos, proyector, pizarrón, etc.). que los alumnos desarrollen su capacidad de análisis y juicio crítico de la información, proveniente de diferentes fuentes, para tomar decisiones de manera informada, razonada y referida a los intereses colectivos y las normas en distintos contextos, lo que debe sustentarse en diferentes fuentes de información, escritas y orales. Valorar la diversidad lingüística y cultural de México. Se pretende que los alumnos reconozcan y valoren la riqueza lingüística e intercultural de México y sus variedades, así como de otras lenguas, como formas de identidad. Asimismo, se pretende que empleen el lenguaje oral y escrito para interpretar y explicar diversos procesos sociales, económicos, culturales y políticos como parte de la cultura democrática y del ejercicio ciudadano. Estas competencias constituyen un referente
  • 117.
    •Adaptar la planeaciónque se diseñó de acuerdo con la respuesta y necesidades del grupo. • Cerrar la sesión de aprendizaje con un ejercicio de integración o una actividad de evaluación. • Apagar y guardar el equipo. Después de la sesión: •Reflexionar acerca de la experiencia de aprendizaje. • Valorar en qué medida la situación, actividades y el uso de los materiales digitales tuvieron relevancia para propiciar los aprendizajes esperados. •Llevar la experiencia e impresiones a las sesiones de trabajo colegiado. específico de las habilidades, conocimientos, actitudes y valores que los alumnos desarrollan a lo largo de la Educación Básica, mediante el logro de los aprendizajes esperados. El concepto de competencia no sólo implica la acumulación de conocimientos, sino su puesta en práctica; es decir, su movilización. Justamente ésta es la razón por la que se ha optado por los proyectos didácticos como la modalidad de trabajo en la asignatura, y que se complementan con las actividades permanentes que desarrolla el docente en el aula. Organización de contenidos Las prácticas sociales del lenguaje se han agrupado en tres ámbitos: Estudio, Literatura y Participación social. Esta organización surge de las finalidades que las prácticas tienen en la vida social; si bien no suelen estar estrictamente delimitadas, para fines didácticos se han distribuido de la manera señalada. En cada uno de los ámbitos la relación entre los individuos La organización de las prácticas sociales del lenguaje en ámbito. Las prácticas sociales del lenguaje se han agrupado en tres ámbitos: Estudio, Literatura y Participación social. Esta organización surge de las finalidades de las prácticas en la vida social; si
  • 118.
    y los textosadquiere un matiz particular. Ámbito de Estudio: Las prácticas sociales del lenguaje agrupadas en este ámbito tienen el propósito de apoyar a los alumnos en el desempeño de sus estudios, para que puedan expresarse oralmente y por escrito en un lenguaje formal y académico. Desde esta perspectiva, lo encaminan a leer y escribir para aprender y compartir el conocimiento de las ciencias, las humanidades y el conjunto de disciplinas, así como a apropiarse del tipo de discurso en el que se expresan. Por este motivo, algunas de las prácticas en este ámbito se vinculan directamente con la producción de textos propios de las asignaturas que integran el campo de formación Exploración y comprensión del mundo natural y social. En este ámbito, el proceso de producción de textos exige que los alumnos planeen su escritura, preparen la información y la expongan conforme el discurso que cada disciplina requiere; que expresen las ideas claramente, de acuerdo con un esquema elegido; que organicen de manera coherente el texto, delimitando temas y subtemas, definiciones, comentarios y explicaciones; que bien no suelen estar delimitadas, para fines didácticos se han distribuido como se señala. En cada ámbito la relación entre los individuos y los textos adquiere un matiz particular. Ámbito de Estudio. Las prácticas sociales del lenguaje agrupadas aquí tienen el propósito de apoyar a los alumnos en el desempeño de sus estudios, y así puedan expresarse oralmente y por escrito en un lenguaje formal y académico. Desde esta perspectiva, los encaminan a leer y escribir para aprender y compartir el conocimiento de las ciencias, las humanidades y el conjunto de disciplinas, así como a apropiarse del tipo de discurso en el que se expresan. Por este motivo, algunas de las prácticas incluidas en este ámbito se vinculan directamente con la producción de textos propios de las asignaturas que integran el campo de formación Exploración y comprensión del
  • 119.
    empleen un vocabularioespecializado y definiciones técnicas; que citen adecuadamente las fuentes de consulta, y puedan relacionar sus opiniones con las de distintos autores. Ya que el discurso académico requiere una expresión rigurosa y está sometido a múltiples convenciones, es en este ámbito donde se propone un mayor trabajo con contenidos referentes a la estructura sintáctica y semántica de los textos, ortografía y puntuación y su organización gráfica. Ámbito de Literatura: En este ámbito las prácticas se organizan alrededor de la lectura compartida de textos literarios; mediante la comparación de las interpretaciones y el examen de las diferencias los alumnos aprenden a transitar de una construcción personal y subjetiva del significado a una más social o intersubjetiva; amplían sus horizontes socioculturales, y aprenden a valorar las distintas creencias y formas de expresión. Si bien en este ámbito se trata de destacar la intención creativa e imaginativa del lenguaje, también se plantean maneras sistemáticas de trabajar los textos, por lo que seguir un tema, género o movimiento literario son prácticas de mundo natural y social. En este ámbito, el proceso de producción de textos exige que los estudiantes planeen su escritura, preparen la información y la expongan conforme el discurso que cada disciplina requiere; que expresen las ideas con claridad, de acuerdo con un esquema elegido; que organicen de manera coherente el texto, delimitando temas y subtemas, definiciones, comentarios y explicaciones; que empleen un vocabulario especializado y definiciones técnicas; que citen adecuadamente las fuentes de consulta, y puedan relacionar sus opiniones con las de distintos autores. Dado que el discurso académico requiere una expresión rigurosa y está sometido a múltiples convenciones, en este ámbito es donde se propone un mayor trabajo con contenidos referentes a la estructura sintáctica y semántica de los
  • 120.
    lectura que ofrecenla posibilidad de comparar los patrones del lenguaje y comprender su relación con las distintas manifestaciones literarias. Asimismo, la lectura dramatizada de una obra, una práctica común en el teatro, resulta de sumo provecho para que los alumnos se involucren y entiendan el complicado proceso de dar voz a un texto. Con el propósito de que los alumnos se acerquen a la diversidad cultural y lingüística, se propone leer obras de diferentes periodos históricos del español y la literatura hispanoamericana. Sin embargo, no se trata de que reconstruyan la historia de la lengua y la literatura, sino de propiciar un acercamiento a otros modos de ser de la lengua, los textos y los valores culturales. Así, por ejemplo, la lectura de los cuentos de diferentes periodos históricos permite entrar en contacto con otros pueblos hispanohablantes y sirve de apoyo para reflexionar sobre la diversidad del español. Asimismo, se pretende un acercamiento del alumno a la lectura mediante el conocimiento y disfrute de diferentes tipos de textos, géneros y estilos literarios, y obtener las herramientas suficientes para formar lectores competentes que logren una textos, ortografía y puntuación y su organización gráfica. Ámbito de Literatura. En este ámbito las prácticas se organizan alrededor de la lectura compartida de textos literarios; mediante la comparación de las interpretaciones y el examen de las diferencias los alumnos aprenden a transitar de una construcción personal y subjetiva del significado a una más social o intersubjetiva; amplían sus horizontes socioculturales, y aprenden a valorar las distintas creencias y formas de expresión. Si bien en este ámbito se trata de destacar la intención creativa e imaginativa del lenguaje, también se plantean maneras sistemáticas de trabajar los textos, por lo que seguir un tema, género o movimiento literario son prácticas de lectura que ofrecen la posibilidad de comparar los patrones del lenguaje y comprender su relación con las distintas manifestaciones literarias.
  • 121.
    acertada interpretación ysentido de lo que leen. Igualmente, se pretende desarrollar habilidades para producir textos creativos y de interés del propio alumno, en los cuales exprese lo que siente y piensa, y construya fantasías y realidades a partir de modelos literarios. Ámbito de Participación social: Todo ser humano es sujeto de derecho desde el momento mismo de su nacimiento. La participación civil, social y política se corresponde con tres modos de ejercer la ciudadanía; por eso, es legítimo formar a los alumnos como ciudadanos. La Educación Básica debe estar dirigida a hacer de ellos personas responsables y capaces de participar en la construcción de la sociedad. En el ámbito de la participación social, las prácticas sociales del lenguaje tienen como propósito ampliar los espacios de incidencia de los alumnos y favorecer el desarrollo de otras formas de comprender el mundo y actuar en él. Por eso, se han integrado diversas prácticas relacionadas con la lectura y el uso de documentos administrativos y legales, así como otras que implican la expresión y defensa de la opinión personal y la propuesta de soluciones a los problemas que analizan. Asimismo, la lectura dramatizada de una obra, una práctica común en el teatro, resulta de sumo provecho para que los alumnos se involucren y entiendan el complicado proceso de dar voz a un texto. Con el propósito de que los alumnos se acerquen a la diversidad cultural y lingüística, se propone leer obras de diferentes periodos históricos del español y la literatura hispanoamericana. Sin embargo, no se trata de que reconstruyan la historia de la lengua y la literatura, sino de propiciar un acercamiento a otros modos de ser de la lengua, los textos y los valores culturales. Así, por ejemplo, la lectura de los cuentos de diferentes periodos históricos permite entrar en contacto con otros pueblos hispanohablantes, y sirve de apoyo para reflexionar sobre la diversidad del español. Asimismo, se pretende una aproximación del alumno a la lectura mediante el
  • 122.
    La participación socialtambién comprende el desarrollo de una actitud crítica ante la información que se recibe de los medios de comunicación, por lo que la escuela no puede ignorar el impacto que ejercen. La televisión, la radio, la Internet y el periódico forman parte del contexto histórico de los alumnos, y constituyen una vía crucial en la comprensión del mundo y la formación de identidades socioculturales. Dada la importancia que tiene el lenguaje en la construcción de la identidad, en el ámbito de Participación social se ha asignado un espacio a la investigación y reflexión sobre la diversidad lingüística. El objetivo es que los alumnos comprendan su riqueza y valoren el papel que tiene en la dinámica cultural. De esta forma, la organización de las prácticas sociales del lenguaje en ámbitos marcan el énfasis que tiene la práctica social del lenguaje y que el docente debe propiciar al desarrollar el proyecto didáctico, dependiendo a cuál de ellos pertenezca, por lo que en los programas el primer proyecto siempre pertenecerá al ámbito de Estudio, mientras que el segundo al de Literatura y el tercero al de Participación social, de conocimiento y disfrute de diferentes tipos de textos, géneros y estilos literarios y, a la vez, obtener las herramientas suficientes para formar lectores competentes que logren una acertada interpretación y sentido de lo que leen. También se busca desarrollar habilidades para producir textos creativos que le interesen al propio alumno, en los cuales exprese sus sentimientos e ideas, y construya fantasías y realidades a partir de modelos literarios. Ámbito de Participación social. Todo ser humano es sujeto de derecho desde el momento mismo de su nacimiento. La participación civil, social y política se corresponde con tres modos de ejercer la ciudadanía; por eso, es legítimo formar a los alumnos como ciudadanos. La Educación Básica debe dirigirse a formarlos como personas responsables y capaces de participar en la construcción de
  • 123.
    tal manera queno se indica en cada caso dicha pertenencia. Para el caso del quinto bloque, los proyectos pertenecen a los ámbitos de Literatura y de Participación social. la sociedad. En este ámbito, el propósito de las prácticas sociales del lenguaje consiste en ampliar los espacios de incidencia de los alumnos y favorecer el desarrollo de otras formas de comprender el mundo y actuar en él. Por tanto, se han integrado diversas prácticas relacionadas con la lectura y el uso de documentos administrativos y legales, así como otras que implican la expresión y defensa de la opinión personal y la propuesta de soluciones a los problemas que analizan. La participación social también comprende el desarrollo de una actitud crítica ante la información que se recibe de los medios de comunicación, por lo que la escuela no puede ignorar su impacto. La televisión, la radio, la Internet y el periódico forman parte del contexto histórico de los alumnos, y constituyen una vía crucial en la comprensión del mundo y la formación de identidades socioculturales. Dada la importancia del
  • 124.
    lenguaje en laconstrucción de la identidad, en el ámbito de Participación social se ha asignado un espacio a la investigación y reflexión sobre la diversidad lingüística. El objetivo es que los alumnos comprendan su riqueza y valoren su papel en la dinámica cultural. Trabajo en el aula el docente está comprometido a trascender de la reflexión a la transformación de la práctica docente; proceso complejo que requiere incorporar los postulados esenciales desde el enfoque y traducirlos a la práctica. Con esta finalidad, se presentan rasgos esenciales que habrán de caracterizar los ambientes propicios para lograr que los niños incrementen y adquieran nuevos aprendizajes. Al mismo tiempo, se aportarán sugerencias para que los docentes orienten su intervención a favor de esto. POR PROYECTOS: El trabajo por proyectos es una propuesta de enseñanza que permite el logro de propósitos educativos por medio de un conjunto de acciones, interacciones y recursos planeados y orientados a la resolución de un problema o situación concreta y a la elaboración de una producción tangible o intangible (como en el caso de las producciones orales). Con el trabajo por proyectos se propone que el alumno aprenda al tener la experiencia directa en el aprendizaje que se busca. Los proyectos didácticos son entendidos como actividades planificadas que involucran secuencias de acciones y reflexiones coordinadas e interrelacionadas para alcanzar los aprendizajes esperados que, en el caso de la asignatura de Español, favorecen El trabajo por proyectos didácticos en la asignatura. El trabajo por proyectos es una propuesta de enseñanza que permite el logro de propósitos educativos por medio de un conjunto de acciones, interacciones y recursos planeados y orientados hacia la resolución de un problema o situación concreta, así como a la elaboración de una producción tangible o intangible (como en el caso de las producciones orales). Con el trabajo por proyectos se propone que el alumno aprenda al tener la experiencia directa en el aprendizaje que se busca. Los proyectos didácticos se consideran
  • 125.
    el desarrollo decompetencias comunicativas. En el trabajo por proyectos los alumnos se acercan a la realidad, al trabajar con problemas que les interesan. Esta forma de trabajo les permite investigar, proponer hipótesis y explicaciones, discutir sus opiniones, intercambiar comentarios con los demás, y probar nuevas ideas. En el desarrollo de un proyecto se identifican tres grandes momentos: inicio, desarrollo y socialización. El trabajo por proyectos didácticos permite a los alumnos acercarse gradualmente al mundo de los usos sociales de la lengua, pues en cada momento se requiere que movilicen conocimientos previos y aprendan otros, trabajando con situaciones cercanas a la cotidianeidad escolar, de tal forma que aprenden a hacer haciendo. Con esta organización del trabajo en el aula, los alumnos obtienen mayores logros que con otras formas de enseñanza, pues en los proyectos didácticos el trabajo colaborativo y los intercambios actividades planificadas que involucran secuencias de acciones y reflexiones coordinadas e interrelacionadas para alcanzar los aprendizajes esperados que, en el caso de la asignatura de español, favorecen el desarrollo de competencias comunicativas. En esta modalidad de trabajo los alumnos se acercan a la realidad trabajando con problemas que les interesan. Esta forma de trabajo les permite a los alumnos investigar, proponer hipótesis y explicaciones, discutir sus opiniones, intercambiar comentarios con los demás y probar nuevas ideas. En el desarrollo de un proyecto se identifican tres grandes momentos: inicio, desarrollo y socialización. El trabajo por proyectos didácticos permite que los alumnos se acerquen gradualmente al mundo de los usos sociales de la lengua, ya que en cada momento es indispensable que movilicen
  • 126.
    comunicativos son elementos fundamentalesque se adecuan a las características que tienen las prácticas sociales del lenguaje. Con los proyectos didácticos se vincula el conocimiento del funcionamiento del lenguaje escrito con actividades significativas para los alumnos, propiciando que enfrenten situaciones comunicativas que favorezcan el descubrimiento de la funcionalidad de los textos y el manejo de los elementos que se requieren para comunicarse en cualquier ámbito social. El trabajo por proyectos en la asignatura de Español se fundamenta en: •Lograr que la lectura y la escritura en la escuela sean analizadas y desarrolladas tal como se presentan en la sociedad. •Propiciar que los alumnos enfrenten situaciones comunicativas que favorecen el descubrimiento de la funcionalidad de los textos. •Generar productos a partir de situaciones reales que los acerquen a la lectura, producción y revisión de textos con una intención comunicativa, dirigidos a interlocutores reales. conocimientos previos y aprendan otros, trabajando con situaciones cercanas a la cotidianeidad escolar, de tal forma que aprenden a hacer haciendo. Con esta organización del trabajo en el aula, los alumnos obtienen mayores logros que con otras formas de enseñanza, ya que en los proyectos didácticos el trabajo colaborativo y los intercambios comunicativos son elementos fundamentales que se adecuan a las características de las prácticas sociales del lenguaje. Con los proyectos didácticos se vincula el conocimiento de cómo funciona el lenguaje escrito con actividades significativas para los alumnos. Esto propicia que enfrenten situaciones comunicativas que favorecen el descubrimiento de la funcionalidad de los textos y el manejo de los elementos indispensables para comunicarse en cualquier ámbito social. El trabajo por
  • 127.
    EL TRABAJO ENEL AULA: Una preocupación de la mayoría de los docentes es la organización del tiempo escolar, por lo que el cumplimiento de los propósitos, contenidos y aprendizajes esperados de los programas demanda una distribución del tiempo de clase en momentos diferenciados de trabajo (proyectos didácticos o actividades permanentes), así como la organización de la clase en actividades grupales, en equipo o individuales. La apropiación de los conocimientos involucrados en las prácticas del lenguaje depende de las oportunidades para participar en diferentes actos donde se hable, lea y escriba. Para muchos alumnos, la escuela constituye el espacio privilegiado donde esto es posible, por lo que el docente debe promover que participen en eventos comunicativos reales en los cuales existan productos lingüísticos que satisfagan diferentes necesidades. Durante el desarrollo de un proyecto didáctico las diferentes maneras de trabajo son las siguientes. • Trabajo en grupo. El docente favorece la participación de todos los integrantes proyectos en la asignatura de Español se fundamenta en: • Lograr que la lectura y la escritura en la escuela se analicen y desarrollen tal como se presentan en la sociedad. • Propiciar que los alumnos enfrenten situaciones comunicativas que favorecen el descubrimiento de la funcionalidad de los textos. • Generar productos a partir de situaciones reales que los acerquen a la lectura, producción y revisión de textos con una intención comunicativa, dirigidos a interlocutores reales. El siguiente cuadro muestra algunos ejemplos de prácticas sociales del lenguaje que se trabajan mediante los proyectos didácticos en Educación Básica: Ámbito de Estudio:  Registrar datos en tablas  Escribir un reportaje sobre su localidad.  Elaborar reportes de entrevista
  • 128.
    del grupo aldesarrollar una actividad, propuesta o punto de vista. El valor de esta interacción reside en la oportunidad que brinda el planteamiento de un problema nuevo para generar la reflexión de los alumnos, o para aprovechar diferentes respuestas u opiniones infantiles para enriquecer las oportunidades de reflexionar acerca del problema. •Trabajo en pequeños grupos. Organizados en equipos, 2 los alumnos pueden enfrentar retos de escritura y lectura con un nivel de mayor profundidad que el que pudieran lograr trabajando individual o grupalmente. En esta forma de trabajo se recuperan los momentos más importantes del aprendizaje escolar, ya que se pueden confrontar puntualmente sus perspectivas acerca de un problema y ampliar su repertorio de respuestas. Bajo esta modalidad de trabajo, los alumnos aprenden a ser responsables de una tarea y a colaborar con otros aportando el máximo esfuerzo en su trabajo. Dentro de los proyectos didácticos se sugiere el trabajo cooperativo  como documentos  de apoyo para el estudio. Ámbito de Literatura:  Recomendar un cuento por Escrito  Escribir poemas para Compartir  Reseñar una novela para Promover su lectura. Ámbito de Participación social  Leer noticias en la prensa Escrita.  Elaborar un álbum de recuerdos de la primaria.  Leer y escribir reportajes para publicarlos Los programas integran las prácticas sociales del lenguaje que se trabajarán, acompañadas de las producciones requeridas, los temas de reflexión y los aprendizajes esperados; sin embargo, el docente es el responsable de desarrollar la planeación del proyecto didáctico, ya que en los
  • 129.
    diferenciado, es decir,los integrantes de un grupo o equipo realizan actividades  Los equipos habrán de integrarse de acuerdo con las condiciones y  posibilidades que se presenten en cada grupo, salón y escuela. Diferentes, pero coordinadas para el logro de una tarea; por ejemplo, asumir roles simultáneos para dictar, escribir y corregir un texto. Aquí, la capacidad de coordinación del docente es fundamental, ya que deberá dar instrucciones precisas y monitorear, de manera simultánea, el trabajo de todos los equipos. • Trabajo individual. Resulta útil para evaluar las posibilidades reales de los alumnos al leer o escribir un texto y conocer sus estilos y formas de trabajar. Las respuestas individuales de los alumnos también pueden aprovecharse para iniciar la ejecución de estrategias para resolver un problema o, posteriormente, para confrontar estrategias en el trabajo colectivo. Si bien se pretende que a lo largo de la educación primaria y secundaria los alumnos tengan muchas y variadas oportunidades para elaborar textos programas se presentan elementos mínimos que el docente debe considerar al hacerla.
  • 130.
    propios, la reflexiónsobre la lengua escrita también requiere de momentos en que los docentes modelan el trabajo en función de los tipos de texto y de la práctica social que se estudia. Este tipo de trabajo puede darse de dos formas: •Actividades en que los alumnos lean textos de autores expertos y los empleen como guía o modelo. Después de varias lecturas los alumnos llegan a inferir los rasgos del tipo textual o recursos lingüísticos del autor para tratar de realizar un texto semejante o análogo. •Actividades de escritura colectiva en que el docente funja como modelo. En esta modalidad el docente hace explícitas las decisiones que toma al escribir un texto con la intención de que los alumnos observen y analicen los diferentes problemas que enfrenta un escritor y las estrategias que emplea para resolverlos. Modalidades de planeación La planificación es un proceso fundamental en el ejercicio docente ya que contribuye a plantear acciones para orientar la intervención del maestro hacia el desarrollo de competencias, al realizarla conviene tener presente que: Para organizar experiencias significativas de aprendizaje en el salón de clases; es decir, para crear condiciones que favorezcan la apropiación de prácticas sociales del lenguaje, es necesario tomar en cuenta todos los aspectos que se han venido La planificación, del desarrollo y la evaluación de los proyectos didácticos relacionados con el lenguaje. Porque sienta las bases para garantizar el éxito educativo, ya que al aprender a leer y escribir en un contexto de alfabetización inicial, están en
  • 131.
    • Los aprendizajesesperados y los estándares curriculares son los referentes para llevarla a cabo. • Las estrategias didácticas deben articularse con la evaluación del aprendizaje. • Se deben generar ambientes de aprendizaje lúdicos y colaborativos que favorezcan el desarrollo de experiencias de aprendizaje significativas. delineado en los apartados anteriores, a saber: A continuación se dan algunas recomendaciones a considerar en la planificación de un proyecto con el propósito de ayudar a preservar la integridad de las prácticas sociales y de que las actividades que se organicen no pierdan su sentido comunicativo ni su carácter didáctico. a) Contextualización del proyecto. Una manera de contar con la colaboración de los alumnos en el desarrollo de un proyecto es hacerlos partícipes tanto de las metas que se persiguen como de las estrategias que se pueden poner en práctica para lograrlas, muchas de ellas pueden ser propuestas por los estudiantes. A diferencia de otras formas del “trabajo por proyectos”, donde los alumnos pueden proponer la temática o las actividades a realizar, en los Programas de Estudio de Español ya están establecidos los proyectos didácticos a desarrollar y una guía para el diseño de la secuencia didáctica que está indicada en las “producciones para el desarrollo del proyecto”. Organización pedagógica de la experiencia de aprendizaje. posibilidad de emplear el lenguaje como herramienta de comunicación y para seguir aprendiendo. El trabajo didáctico de los docentes, para que los jóvenes se apropien del lenguaje escrito y consoliden su conocimiento del sistema de escritura y comiencen a ocuparse de aspectos más específicos como la ortografía, la puntuación y amplíen su conocimiento sobre la diversidad de textos. Los correspondientes a Español se agrupan en cinco componentes, cada uno refiere y refleja aspectos centrales de los programas de estudio: 1. Procesos de lectura e interpretación de textos. 2. Producción de textos escritos. 3. Producción de textos orales y participación en eventos comunicativos. 4. Conocimiento de las características, función y uso del lenguaje. 5. Actitudes hacia el lenguaje.
  • 132.
    • Que ellenguaje se aprende en la interacción: cuando las personas se relacionan para diversos fines utilizando el lenguaje, cuando interactúan con los propios textos o cuando establecen relaciones entre sí mediante los textos. • Que las prácticas sociales del lenguaje han sido la referencia para el desarrollo de los contenidos de los nuevos programas de estudio (Programa de Español para la Educación Secundaria, 2006; Programas de Español para la Educación Primaria, 2009; y los ajustes con fines de articulación que se hicieron en 2011) con el propósito de que los aprendizajes se vinculen con la vida social de los estudiantes y por ende tengan sentido para ellos. • Que la mejor manera de preservar en la escuela el sentido que las prácticas sociales del lenguaje tienen en la vida es propiciar la realización de proyectos didácticos con los alumnos. .
  • 133.
    ACTIVIDADES PERMANENTES ¿Qué son?¿En qué contribuyen? La denominación de actividades permanentes proviene del hecho que se desarrollan de manera continua a lo largo del ciclo escolar y se realizan regularmente; no obstante, pueden variar durante el ciclo, repetirse o ser objeto de reelaboración, en función de las necesidades del grupo. Las actividades permanentes se desarrollan antes, durante y después de los proyectos didácticos, ya que son elementos complementarios que el docente desarrolla cuando lo considere necesario, en función del conocimiento que tenga sobre las necesidades y desarrollo particular del grupo. • Comprender el sistema de escritura y las propiedades de los textos. • Revisar y analizar diversos tipos de textos. • Generar espacios de reflexión e interpretación del lenguaje. • Incrementar las habilidades de lectura (desarrollar comprensión lectora). • Fomentar la lectura como medio para aprender y comunicarse. • Producir textos breves y lectura de diversos textos para distintos fines. GRADO ACTIVIDAD PERMANENTE PRIMERO • Lectura de los nombres de los alumnos del grupo. • Lectura de palabras similares con estructura silábica regular e irregular. • Escritura y lectura de listados para organizar la vida escolar. • Copia y lectura de indicaciones y tareas. • Escritura y armado de palabras escritas con dígrafos. • Lectura y armado de frases cortas escritas. • Lectura de frases descriptivas que correspondan con una ilustración. • Reflexión sobre la escritura convencional de palabras de uso frecuente. • Escritura de palabras con “c” y “q”. • Lectura de rimas en voz alta. • Identificación de palabras escritas. • Separación convencional de palabras. • Corrección de escrituras incorrectas. • Preparación de crucigramas. • Reescritura de rimas. SEGUNDO • Lectura de los nombres de los alumnos del grupo.
  • 134.
    • Lectura depalabras similares con estructura silábica regular e irregular. •Escritura y lectura de listados para organizar la vida escolar. • Copia y lectura de indicaciones y tareas. • Escritura y armado de palabras escritas con dígrafos. • Lectura y armado de frases cortas escritas. • Lectura de frases descriptivas que correspondan con una ilustración. • Reflexión sobre la escritura convencional de palabras de uso frecuente. • Escritura de palabras con “c” y “q”. • Leen rimas en voz alta. • Identificación de palabras escritas. • Separación convencional de palabras. • Corregir escrituras incorrectas. • Preparar crucigramas. • Reescritura de rimas. TERCERO • Lectura. • Escribir textos libres con diferentes propósitos. • Leer y comentar noticias. • Organizar y sintetizar información. • Compartir impresiones y puntos de vista. CUARTO • Lectura. • Escribir textos libres con diferentes propósitos. • Leer y comentar noticias. • Organizar y sintetizar información. • Compartir impresiones y puntos de vista. QUINTO • Lectura. • Escribir textos libres con diferentes propósitos. • Leer y comentar noticias. • Organizar y sintetizar información. • Compartir impresiones y puntos de vista. SEXTO • Lectura. • Escribir textos libres con diferentes propósitos. • Leer y comentar noticias. • Organizar y sintetizar información. • Compartir impresiones y puntos de vista.
  • 135.
    ACTIVIDADES PERMANENTES HABILIDAD LINGÜÍSTICANIVEL: NORMAL HABLAR  LEER  Leer textos.  Leer mensajes.  Leer apuntes.  Lectura de materiales expositivos.  Leer ensayos.  Temas de investigación. ESCRIBIR  Reportes de lectura (resumen, cuadros sinópticos, etcétera).  Escribir textos (mensajes por chat)  Tomar apuntes.  Ensayos.  Reportes.  Guiones de observación.  Secuencias didácticas.  Producción de material didáctico. ESCUCHAR  Escuchar comentarios de los comentarios de compañeros.  Escuchar las exposiciones.  Escuchar comentarios.  Escuchar indicaciones.  Escuchar las conversaciones.
  • 136.
    RESUMEN LA ESCRITURA ENLAS NUEVAS TECNOLOGÍAS - Textos electrónicos y lenguaje. La telefonía móvil e internet han originado, creado y expandido nuevos formatos y soportes comunicativos (páginas WEB, correo electrónico, SMS, chats, blog o foros…) que han afectado las formas tradicionales de expresión escrita. Han incidido en la creación de códigos singulares para los nuevos usos de lenguaje han originado un uso específico de la lengua española que intenta a una oralidad y escritura desde el registro coloquial en el mismo acto comunicativo textual originando un tipo de lenguaje escrito muy próximo a la oralidad a la comunicación. 1.- velocidad. La rapidez en la información estructura del mensaje. 2.- la adaptación al soporte. Aunque no exista impedimento alguno y podamos escribir de la misma manera en el correo electrónico, el chat el blog o el SMS, es evidente que cada uno de los dichos medios de comunicación está condicionado por diferentes factores. 3.- esquema en potencia. Mucha información en un soporte pequeño (un poco espacio). - Escritura y páginas WEB No todos los textos electrónicos presentan la misma finalidad ni cubren las mismas necesidades de comunicación que los textos impresos. - Suelen presentar una plática formal que permite expresar nuestras opiniones personales. Es una especie de discusión abierta, con foro, en el que podemos exponer lo que pensemos sobre los femas que nos interesen. - Escritura y correo electrónico Se ha convertido en un medio de comunicación vital, en una de las aplicaciones con más alcance y éxito de internet. Permite: 1.- Velocidad en la trasmisión de los mensajes. 2.- Coste no excesivamente alto.
  • 137.
    3.- Espacio deintercambio de fotografía, música, textos, además de mensajes escritos. 4.- Permite comunicarse de manera casi instantánea desde cualquier parte del mundo. 5.- Posibilita enviar mensajes a varias personas o a un grupo, creando así listas de distribución. 6.- Permite renviar un mensaje a otro receptor y responder al instante. - Rasgos característicos. 1) Lo más característico de este tipo de comunicación es que es muy similar a la telefónica, pero no se utiliza la voz, si no la escritura. 2) Efímero. Instantánea. Fugaz. Los mensajes no se archivan. Cuando la ventana se cierra se pierde lo comunicado. 3) El chat necesita trascribir el texto inscrito marcas de la comunicación oral y de la no verbal. Existe, por lo tanto, una serie de recursos que son los que permiten una utilización particular del lenguaje en el soporte de comunicación: 1) Elipsis. La intención de que el mensaje se convierta en una comunicación oral. 2) Alteración ortográfica. La ortografía se modifica deliberadamente para verificar más allá del texto. 3) Importancia tipográfica. La visualidad se convierte en un importante juego para significar más allá del texto. 4) Transcripción literal de pronunciación: reducción ortográfica que se produce al trascribir el uso coloquial y, en ocasiones por querer imprimir una matriz regional concreto. 5) Situaciones léxicas por onomatopeyas para expresar acciones y estados de ánimo. 6) Uso de emoticonos con mucha más asiduidad que en el correo electrónico con el fin de suplir el código no verbal y poder mostrar emociones y acciones concretas.
  • 138.
    REFLEXIÓN CRÍTICA “EL PAPELDE LOS MEDIOS DE COMUNICACIÓN MASIVA CON PROPÓSITOS COMUNICATIVOS” Esta lectura nos habla acerca de cómo es que la escritura ha evolucionado al paso de los años. En épocas pasadas, la escritura fue uno de los avances más indispensables para la comunicación, y hoy en día, estas escrituras han sido estudiadas para comprender la vida anteriormente para que de ella podamos reflexionar y tomar lo mejor. Actualmente, los medios masivos de comunicación, se han convertido en una revolución total en las prácticas sociales del lenguaje, se han levantado en contra de las antiguas formas de comunicarse, pues antes, la gente se comunicaba a través de cartas, de clave morse, telégrafo, etcétera, y aunque en la actualidad se sigue usando, ya no tiene la misma importancia y el mismo grado de uso. Quienes, principalmente han dejado que esto suceda, han sido los jóvenes y lo seguirán haciendo las nuevas generaciones. Es cierto lo que dice la lectura acerca de que la ortografía se modifica deliberadamente para verificar más allá del texto, la visualidad se convierte en un importante juego para significar más allá del texto, la escritura se simplifica a base de onomatopeyas o emoticones, y estoy de acuerdo con las referencias que este libro hace. Este tipo de redacción se produce en los correos electrónicos, en los teléfonos móviles, en el chat, en las redes sociales, etcétera. Por otra parte, aunque considero que todo lo que establece la lectura es correcta, también pienso que gracias a estas tecnologías es más fácil poder redactar un documento, además corrige y marca los errores ortográficos y gramaticales, incluso en los teléfonos móviles. Es cierto que la redacción se ha vuelto de manera informal, pero conforme van pasando los años, estas mismas tecnologías se hacen cada vez más indispensables y factibles.
  • 139.
    Estrategias didácticas quedesarrollen la comprensión lectora. Comunicación en el aula. Autor: Lucí Nussbaum Amparo Tusón signos, teorías y práctica de la educación. Comprensión lectora. Autor: Cassani. Procesos de escritura: Organización y creación. Autor: F. Calvo Serratler. Estrategias de lectura. Autor: Isabel Solé. Características de los géneros y estrategias de lectura. Autor: G. Parodi. -Los usos lingüísticos que la escuela exigía y sancionaba como correctos estaban muy cercanos de las variedades utilizadas por las familias y cuyos niños accedían a las aulas. -Con la llegada de los ámbitos escolares llegan formas de hablar variadas, diversos estilos comunicativos, otras maneras de entender las relaciones sociales y en definitiva formas diferentes de entender la vida, de valorar los acontecimientos que en ella se producen y de entender la necesidad y la utilidad de los ‘‘saberes’’ y de las habilidades que la escuela propugna y da por sentados e indiscutibles. -Nuevos enfoques educativos plantean la necesidad de dejar de entender la enseñanza como una mera transmisión de conocimientos. -Gran parte de lo que se produce en aula se produce a LEER: Aprendizaje indiscutido e indiscutible, leer es comprender. La alfabetización es la puerta de entrada a la cultura escrita. La adquisición del código implica el desarrollo de capacidades cognitivas. La lectura es un aprendizaje transcendental: aprender a leer, leer para aprender y aprender a aprender con la lectura, cuestiones irrefutables. Tipos de lectura: Lectura silenciosa en la que se ubica la extensiva (por placer), intensiva (por información), rápida (por información), involuntaria (anuncios, noticias, etc.). MÉTODOS: Saber redactar El escribir es examinar la realidad y saber cómo la simbolizamos y transmitimos, durante nuestra escritura ejercitamos nuestra capacidad reflexiva de comunicación y expresión, la redacción es considerada una forma de composición organizada mediante la que se reproducen las ideas por escrito, este proceso está dirigido a escribir con corrección, orden y claridad y por un lado a elaborar y crear textos variados, los requisitos para redactar son: Claridad y Orden de esta manera se transmite a través del mensaje, cuyo contenido ha de expresarse de forma que pueda ser comprendido sin dificultad por el destinatario, se muestra la capacidad comunicativa y el dominio de la lengua observando la corrección ortográfica, la propiedad gramatical, la precisión y la variedad léxica. Las estrategias es el hecho de que implican autodirección –la existencia de un objetivo y la consciencia de que ese objetivo existe- . ANTES: -Debemos considerar que leer es mucho más que poseer un rico caudal de estrategias y técnicas. Leer es sobre todo una actividad voluntaria y placentera, y enseñar a leer debe tener esto en cuenta. Los niños y los maestros deben estar motivados para aprender y enseñar a leer. -De acuerdo con el punto anterior, sería necesario distinguir situaciones en las que se trabaja la lectura y situaciones en las que simplemente se lee. En la escuela, ambas deben son importantes. La lectura actualmente cuanta con un reconocimiento social generalizado en tanto la herramienta indispensable para comunicar y aprender que hace posible el acceso a la cultura. La lectura a lo largo de la historia de la humanidad las practicas por medio de las cuales se ha llevado a cabo han variado considerablemente. Esto ha provocado cambios muy importantes en las formas de interpretar los significados de los textos, así como también en los sistemas de pensamiento de distintas culturas en determinados contextos. En cada proceso de la lectura el lector debe ser consciente de la estrecha relación entre el objetivo funcional que
  • 140.
    través de losusos lingüísticos ‘‘orales y escritos’’. -Las relaciones que existen entre las lenguas y sus usos además de los procesos de enseñanza y aprendizaje son variados y se producen en diferentes planos. -Aprender significa apropiarse paulatinamente de las formas de hablar y escribir así como de saber hacer y saber decir lo que se hace. -Manera en que interviene la lengua en los procesos de enseñanza y aprendizaje que se producen en el aula: 1.- La lengua es un instrumento de transmisión, de representación y de construcción del conocimiento. 2.- La lengua es un instrumento para mostrar lo que se ha aprendido y, por lo tanto, forma parte de objeto de evaluación. 3.- La lengua es un instrumento de relación y de expresión de las identidades individuales y colectivas en ese ‘‘sistema social’’ que es el aula. -A través de los usos lingüísticos ‘‘orales y escritos’’, se va construyendo eso que llamamos procesos de enseñanza y aprendizaje. Lectura selectiva: Escoger parte del texto según el objetivo del autor. El vistazo: Formarse una idea global, es rápida. Lectura atenta: Examinar a detalle lo que nos interesa, es más lenta. PERFIL DEL BUEN LECTOR: Lee habitualmente en silencio, pero también puede oralizar. Lee rápido y eficiente. No repasa el texto, comprende a la primera. HERRAMIENTAS: El vistazo, la anticipación, lectura entre líneas, lectura en zigzag. MODELO DE COMPRENSIÓN: Parte del texto para ubicarse en la percepción, después en el proceso y control; aunado a esto está la memoria a corto y largo plazo, para finalizar con la representación mental del significado del texto. Construcción de textos. Las palabras y las oraciones se convierten en unidades de comunicación al actualizarse y al adquirir el rango de enunciados y de unidades textuales. El acto de comunicación escrita con independencia de la forma y la finalidad que adopte, intervienen la codificación, mostrada en el mensaje escrito por el autor y la descodificación en la interpretación del lector. Se constituyen en herramientas esenciales de la construcción textual, una palabra aislada por si misma puede construir una unidad de comunicación completa que se integra en otras con mayor amplitud sabiendo que estas se constituyen por una parte material sonidos o letras y por otro inmaterial significado cuyo cometido es representar conceptos, objetos o simplemente nombrar. Un texto no es un conjunto de palabras y de oraciones aisladas sino que constituye una unidad de sentido organizada donde confluye la intención del hablante- escritor y la capacidad interpretativa del hablante- lector, en la aplicación de -Los alumnos deben leer pero al mismo tiempo es importante trabajar la lectura. -La lectura no debe ser considerada una actividad competitiva, a través de la cual se ganan premios o se sufren sanciones. -Es necesario articular diferentes situaciones – oral, colectiva, individual y silenciosa, compartida- y encontrar los textos más adecuados para lograr los objetivos que nos propongamos en cada momento. -La única condición es lograr que las actividades de lectura sean significativas para los niños, responda a una finalidad que ellos puedan comprender y compartir. -El profesor debería pensar en la complejidad que la caracteriza y simultáneamente, en la capacidad que tienen los niños para enfrentarse a su manera a dicha complejidad. -Localizar algún dato que nos interese. lo lleva a leer un texto determinado, el género discursivo al cual el texto pertenece, los objetivos de lectura y los tipos de estrategia de lectura que ha de utilizar. La lectura eficiente es una tarea compleja que depende de procesos perceptivos, cognitivos y lingüísticos. Es un proceso interactivo en que el lector experto deduce información en forma simultánea, de diversos niveles. La información es procesada de manera diferente en cada sujeto de aprendizaje. Es estratégica y el lector experto supervisa su propia comprensión. Las estrategias lectoras “son sospechas inteligentes y arriesgadas acerca del camino más adecuado que hay que tomar en una situación específica de aprendizaje”. Las estrategias de lectura son aquellas que los lectores activan para
  • 141.
    EL DISCURSO ENEL AULA. -El discurso que se produce en el aula tiene un protagonista, con unas características socioculturales determinadas, que persiguen unos fines y tienen unas expectativas. -Plantear el tipo de estructuras de participación que se crea en el aula y en qué sentido son semejantes o diferentes a las que se dan fuera de ella. -Facilitan los aprendizajes cuando el alumno llega a la escuela con una variedad lingüística y unos usos más semejantes a los que la escuela considera apropiados supone un beneficio de entrada. Por lo contrario, si la variedad y las formas de hablar con las que llega el alumno al aula son muy diferentes a las que allí se usan, nos encontramos en una dificultad de entrada. -Quien enseña tiene que actuar como introductor o representador del discurso propio del aula, y más concretamente, del discurso especifico de su área o ámbito de conocimiento. MICROHABILIDADES: Percepción (ampliar el campo visual), memoria (retención de palabras), anticipación (prever antes de leer), lectura rápida y atenta (saltarse lo que no es importante), inferencia (comprender algún aspecto determinado del texto a partir del significado del resto), ideas principales (comprender lo particular delo general), estructura y forma (comprensión y análisis de las propiedades textuales), leer entre líneas (rastrear el escrito en busca de información oculta), autoevaluación (control que el lector ejerce sobre su proceso de comprensión, errores que detectan y resuelven). TÉCNICAS: Preguntas (construir el sentido del escrito), llenar espacios en blanco (ejercicios de gramática), formar parejas (relacionar dos unidades, reglas de combinación gramatical y de reglas de composición discursiva, las formas de narración se expone y argumenta estas son las características que se utilizan para organizar y relacionar las informaciones de los textos. En la retórica clásica se contempla en tres fases en la construcción y producción de un texto escrito principalmente literario aunque llega a aplicarse en cualquier tipo de texto: *Inventio(invención): responde a la delimitación Y fijación del tema a partir de lluvia de ideas y de acuerdo con la capacidad suficiente para abordarlo *Dispositio(disposición): momento de la ordenación y planificación de ideas mediante un esquema que constituyan la estructura del contenido *Elocutio (elocución o formas de expresión empleadas): se recurre a la expresión lingüística adecuada es decir la precisión y la variedad léxica, propiedad gramatical, la corrección ortográfica y la coherencia discursiva. El proceso de cualquier texto intervienen un conjunto de elementos léxicos, -Cuando el alumno lee para aprender, suele ser una lectura lenta y sobre todo, repetida. -Plantear preguntas que se requieren para mayor comprensión del texto. -Formular predicciones sobre el texto que se va a leer. DURANTE: -Comprender los propósitos explícitos e implícitos de la lectura. -Activar y aportar a la lectura los conocimientos previos pertinentes para el contenido de que se trate. -Dirigir la atención a lo que resulta fundamental en detrimento de lo que puede parecer trivial. -Evaluar la consistencia interna del contenido que expresa el texto y su compatibilidad con el conocimiento previo y con lo que dicta el sentido común. -Comprobar continuamente si la comprensión tiene lugar mediante la revisión y construir el significado del texto, a partir de su intencionalidad y de todos los conocimientos previos que poseen desde antes de empezar a leer y de los que ponen en el texto mientras lee. Una estrategia es un esquema que permite: Seleccionar. Evaluar. Persistir o abandonar acciones para obtener un objetivo. Una estrategia es tanto una herramienta o un procedimiento, es un camino a seguir para lograr un objetivo específico en donde implica autodirección, autocontrol, control, supervisión y evaluación del propio comportamiento en síntesis, las estrategias son acciones simultáneas que posibilitan rescatar información de un texto.
  • 142.
    LOS GÉNEROS DISCURSIVOS YLOS PAPELES DE PROFESORES Y ESTUDIANTES. EL HABLA. -En cuanto a los usos orales, se dan a partir de posibilidades diversas: clase expositiva, sesiones de pregunta-respuesta- evaluación, trabajo en grupo, exposiciones de estudiantes, trabajo por parejas, puestas en común, entre otras. -Conocer qué tipo de géneros discursivos se dan en el aula es una buena orientación de quien enseña. -Los rasgos típicos de la comunicación oral en el aula son: a. El grado de distancia social que existe entre el profesor o la profesora y los estudiantes, distancia que se debe a la diferencia en conocimientos tanto sobre el área que es objeto de aprendizaje como sobre las formas de comportamiento apropiadas en el ámbito escolar. Esta distancia social implica que se tenga que usar unas texto/dibujo), transferir información (concentrarse en el contenido del texto y datos relevantes), marcar el texto (destacar detalles sobre el texto), juegos lingüísticos de lectura (juegos sobre palabras), recomponer textos (repara textos recortados), comparar textos (análisis sobre las diferencias y semejanzas). MATERIAL DE CONSULTA: Diccionarios, enciclopedias, literatura, biblioteca. Todo ello con la finalidad de ampliar y comprender el léxico. ortográficos, gramaticales y pragmáticos, a los que se unen las estrategias de redacción y de estilo que adecua el contenido a cada tipo de texto. Algunas pautas previas a la redacción. Una vez delimitado el tema y obtenido la información necesaria, se realiza la planificación del asunto que vamos a redactar pasamos al proceso de elaboración y redacción escrito que se pronunciara modificaciones desde el primer borrador, es conveniente clarificar el propósito y la finalidad tendremos que elegir la forma y el género textual más adecuado a los objetivos previstos, pensar cual podría ser la actitud del lector ante el escrito cuando al enfoque al tea, al lenguaje y al estilo empleado. *El tema debe de tener interés *Los contenidos han de desarrollarse con claridad *La forma de tratar el tema tiene que ser adecuado al contenido *La presentación del tema permitirá al lector captar lo esencial sin dificultad recapitulación periódica y la autointerrogación. -Elaborar y aprobar inferencias de diversos tipos, como interpretaciones, hipótesis, predicciones y conclusiones. DESPUÉS: -Enseñanza de la idea principal. -Que los alumnos contrasten los propósitos cuando traten de establecer la idea principal del texto. -Que los alumnos realicen un resumen de lo leído y solicita su acuerdo. -Después pedir aclaraciones o explicaciones sobre determinadas dudas que plantea el texto. -Formular a los niños una o algunas preguntas cuya respuesta hace necesaria la lectura. -Tras esta actividad, establecer sus predicciones sobre lo que queda por leer, reiniciándose de este modo el ciclo, esta vez a cargo de otro El docente puede ayudar a sus alumnos a construir estrategias de lectura, mediante una serie de actividades como ser: Interpretar las claves del para texto. Fomentar actitudes positivas. Desarrollar el espíritu crítico frente a los materiales de lectura. Leer en forma silenciosa. Barrer con la vista para anticipar una idea general. Leer con un sentido determinado. Lectura de partes por partes.
  • 143.
    estrategias comunicativas adecuadas a finde mitigar lo que pueda ser un obstáculo para que el proceso de enseñanza y aprendizaje llegue a buen fin y favorecer ese proceso. b. El número de participantes, a menudo mucho mejor que en cualquier conversación espontanea, exige que existan unas normas para tomar la palabra sin interrumpir a quien está hablando. Esto implica que haya que enseñar a escuchar a los demás y a recordar lo que se quiere decir para poder decirlo en el momento en que se tenga el turno de la palabra; asimismo hay que aprender a incorporar lo que dicen los demás, ya se apara mostrar acuerdo o para rebatirlo, y a defender la propia opinión frente a quienes opinan de forma diferente, etc. c. Cuando un estudiante habla frente a toda la clase tiene que tener en cuenta una serie de factores que no se *El estilo ha de resultar atractivo por la variedad de expresión elegida. Para el orden y poder vertebrar las ideas en la redacción se pueden elegir algunos de estos: *El establecimiento de agrupaciones temáticas *La relación de causa-efecto de la ideas desarrolladas *La ordenación secuencial y lineal de la ideas *La presentación jerárquica de las ideas *La ordenación cronológica de los hechos contados *La sucesión de características, propiedades o imágenes *El comparativo o contrastivo de las ideas *El grado de importancia de las ideas presentadas *El orden lógico, deductivo o inductivo. Fijado el criterio de ordenación de las ideas se estará en la disposición en la elaboración de un esquema o guión que nos facilite la redacción de cada apartado, además de disponer y presentar las ideas con coherencia, debemos apoyarlas con explicaciones claras, ejemplos, anécdotas, referencias, citas y otros responsable o moderador. -Aclarar posibles dudas acerca del texto. -Realizar reportes de lectura. -Investigar términos que no se comprendieron. Lectura del texto completo. Desarrollar el goce por la lectura. Realizar anticipaciones sobre el sentido global del texto. Relacionar la información que el texto le provee con sus conocimientos previos. Realizar inferencias. Reconocer distintos portadores de textos. Inferir el significado de términos desconocidos, valiéndose del contexto de situación. Releer el texto para luego comentarlo.
  • 144.
    producen en la conversaciónmás íntima: ha de hablar en voz alta, adecuar los gestos y las miradas para captar la atención, organizar previamente el discurso, utilizar posiblemente un registro más formal que el que utilizaría en una interacción entre amigos, ir comprobando que la audiencia le sigue, etc. -La importancia de promover interacciones en la que los aprendices sean los protagonistas principales. -El profesorado debe de adoptar el papel de quien orienta, propone, guía, acompaña, y también observa, a partir de lo que hacen y de lo que dicen los estudiantes, para así analizar los procesos cognitivos que configuran los diferentes estilos de aprendizaje. -La observación y el análisis de esas ‘‘conversaciones’’ servirán para proceder de la forma más adecuada en la tarea docente. -En el aula se utiliza también la lengua en su modalidad oral con otros fines: regular y gestionar las actividades y manifestar aspectos más afectivos. recursos necesarios que proporcionen solidez a l contenido del texto y despierten interés por la lectura. En la planificación además de la estructuración y organización de las ideas del texto, hemos de determinar la finalidad del escrito (didáctico, lúdico, de crítica, ensayo, objetivo, literario…) el enfoque a utilizar (impersonal, objetivo, subjetivo), la extensión o el espacio que se va a emplear y el destinatario a quien nos dirigimos, estos aspectos han de ser utilizados tanto para textos formales como para textos de creación aunque en este caso puede variar en función de la intensión comunicativa del autor y del carácter artístico y literario que se le otorgue al texto. ¿Qué debemos conocer de antemano? Cocer muchos aspectos de escritura por su formación académica y por su actividad lectora, normalmente maneja la letras de las palabras, construir oraciones ajustando la concordancia de los elementos que las forman y unirlas en párrafos con la idea de comunicar, estas son Identificar a la oración nuclear que posibilita reconocer el tema central del texto. Jerarquizar la información. Relacionar el texto con el contexto. FUNCIONES DEL ACTO LECTOR El acto lector cumple diferentes funciones: Representativa. Apelativa. Expresiva. Cognitiva. Metalingüística. Instrumental. Afectiva.
  • 145.
    -A través deestos usos se ponen también de manifiesto las diversas ‘‘culturas’’ o ‘‘subculturas’’ presentes en este contexto. -Tal como plantea Vion (1992), además de servir para la transmisión de la información, la elaboración del discurso supone: a) La construcción de formas de participación. b) La construcción del sentido local. c) La construcción de relaciones sociales. d) La construcción de las identidades individuales. Tener en cuenta esta multifuncionalidad del discurso oral y la posibilidad de adaptarse a las diferentes necesidades comunicativas de quienes lo usan, forma parte de la enseñanza de cualquier materia. -El uso lingüístico tiene que dejar de considerarse como algo transparente, mero algunas técnicas en el proceso de redacción: *Delimitar claramente el tema *Adecuar el tono y el registro idiomático al escrito, a la situación y al lector *Ordenar y estructurar las ideas *Distinguir lo importante de lo accesorio mediante la idea esencial y las secundarias *Usar los elementos de relación con mayor variedad y propiedad *Seleccionar y utilizar un léxico variado, natural y preciso *Construir oraciones y párrafos con soltura sin repeticiones innecesarias *Utilizar las características correspondientes a cada modelo de texto *Lograr un estilo natural y sencillo de acuerdo con el lenguaje y el género elegidos. La tarea de escribir es claramente compleja por lo que exige un proceso de aprendizaje de técnicas y estrategias de planificación, redacción, revisión y corrección. *Corrección y revisión de un texto de opinión* 1° Borrador de composición: eliminación De evasión y recreación. De socialización. La lectura entendida como un símbolo que permite la transmisión cultural, cumple una función representativa, este tipo de lectura se encuentra en textos de carácter filosófico, histórico, de ciencias sociales, en materiales informativos, como la función informativa es la que prima en la mayoría de los textos escolares, la función apelativa determina el desarrollo de otras funciones lectoras. La lectura eficiente es una tarea compleja que depende de procesos perceptivos, cognitivos y lingüísticos, siendo proceso interactivo en que el lector experto deduce información en forma simultánea, de diversos niveles, la información es
  • 146.
    vehículo de lainformación, y convertirse en un objeto de reflexión por el papel tan fundamental que tiene en los aprendizajes. ESCRITURA. -La ‘‘fuente del saber’’ de la que se nutre cualquier enseñante está fijada por la escritura. -El desarrollo de todas las disciplinas es posible gracias a la escritura ya que este código es la base de una rápida comunicación y permite la divulgación y la adaptación de los saberes para que se conviertan en objeto de enseñanza y de aprendizaje en las escuelas. -En el aula se combinan las fuentes escritas: libros, apuntes, textos de consulta etc. Con las explicaciones orales del profesor o profesora y con alteraciones orales. -Entre los usos orales más o menos coloquiales y los escritos existe una distancia tal que resulta casi insalvable. -Muchos estudiantes y profesor se frustran al ver esfuerzos, dedicados a consolidar los aprendizajes, de los pequeños monopolios 2° Corrección pragmática, gramática, léxico y ortografía *Orden en el desarrollo de ideas: cambio de una idea a otra sin distinción, mezcla o superposición de ideas, conclusiones anticipadoras. *Adecuación: mezcla el análisis de la realidad con un tono crítico, algo irónico, y la intensión. *Falta de cohesión y discordancias: uso neutro resolutivo. *Orden de elementos oracionales: mezcla de nombres de distinta clase, falta de concordancia, construcción oral extensa y recurrente por un medio, la elipsis falta de puntuación, expresiones coloquiales. *Repeticiones o imprecisiones: eliminar. *Uso incorrecto: de las mayúsculas y signos de puntuación. 3° Revisión y redacción 6.1.5. Requisitos antes de iniciar el proceso de redacción 1.-El sujeto concierta con el verbo en número y persona ejemplo: un grupo de alumnos ha o han ido de viaje procesada de manera diferente en cada sujeto de aprendizaje, es estratégica y el lector experto supervisa su propia comprensión. Las estrategias de lectura son aquellas que los lectores activan para construir el significado del texto, a partir de su intencionalidad y de todos los conocimientos previos que poseen desde antes de empezar a leer y de los que ponen en el texto mientras lee.
  • 147.
    chocan con unabarrera al encontrarse con las dificultades que supone la elaboración de un resumen, de un informe, de un comentario o de una crítica. -Es necesario reflexionar sobre las diferencias que existen entre el habla y la escritura, especialmente sobre las formas más prototípicas de cada una de estas dos modalidades: la conversación espontánea y la prosa expositiva. -Problemas que se encuentran en los escritos de los estudiantes, se deben a que aplican rasgos típicos de habla, por ser la modalidad que mejor conocen a su escritura. -Es conveniente que el profesor conozca características de los tipos de texto escritos que se utilizan a menudo en su materia. -Observar con los estudiantes los rangos textuales de los escritos que han de leer y que han de elaborar reporta grandes satisfacciones. -Conocer las características de organización de los diferentes tipos de texto que se leen, permite identificarlos desde el principio, lo cual despierta una expectativa 2.-El orden de los elementos de las oraciones ha de estar unido a la comprensión inequívoca ejemplo: la ciudad a al que en verano fui de vacaciones tiene bandera azul todas las playas 3.-El adjetivo explicativo suele ir adelante del nombre. Expresa subjetiva ejemplo: ayer me dieron una grata noticia 4.-El adjetivo especificativo suele ir detrás del nombre. Expresa objetividad ejemplo: los ciudadanos más afectados fueron los de los barrios periféricos. 5.-Se distinguen las oraciones subordinadas adjetivas específicas y explicativas ejemplo: las puertas de mi casa, que están torcidas y cierran mal, son de madera maciza-> explicativo (se refiere a todas las puertas) 6.-Uso adecuado de los nexos coordinados ejemplo: este hombre es rico o lo parece 7.-Un párrafo no se ha de iniciar por una cifra en número ejemplo: 20 personas de todas las edades asistieron a la fiesta de cumpleaños
  • 148.
    sobre lo quevendrá después que facilitan enormemente su comprensión. -Saber qué se entiende por un resumen, por una clasificación, por un informe de laboratorio o por un comentario filosófico y que tipo de conectores son adecuados para cada uno de esos textos, permitirá al aprendiz emprender la tarea de elaboración de un texto con mayor seguridad. -Tener en cuenta la escritura sigue siendo uno de los instrumentos privilegiados para que los estudiantes muestren a los profesores lo que han aprendido. -Los escritos elaborados con esta finalidad permiten a los profesores valorar de forma más reflexiva los avances de sus estudiantes; por tanto, la escritura forma parte del objeto de evaluación. -Que los estudiantes tengan orientaciones suficientes claras sobre cómo esperamos que esté elaborado, organizado, construido y presentado el texto escrito que les pide. OBSERVACIÓN. 8.-Las fechas llevan punto detrás del mil excepto los años ejemplo: mi ciudad tenía 43.000 habitantes en el año de 1996 9.-los números se escriben en una sola palabra hasta el treinta y a partir de ahí en dos palabras ejemplo: hemos comprado veintitrés estuches con bolígrafo y pluma de platino para regalar y nos hemos gastado dieciocho mil euros. 10.-Sustitución de palabras y expresiones que actúan de comodines ejemplo: no entremos de lleno en el tema de la eutanasia, aunque me gustaría tratarlo por estar de actualidad. 11.-Se debe de evitar los circunloquios y los rodeos ejemplo: el director general de empresas hosteleras han presentado las propuestas necesarias para la contratación de personal. 12.-Se ha de evitar el exceso de conjunciones, locuciones, adverbios o partículas ejemplo: una de las formas eficaces para dominar idiomas en la inmersión lingüística. Se trata de un intercambio de estudiantes. 13.-Se deben evitar las redundancias, las
  • 149.
    -Los usos lingüísticosson parte fundamental del proceso de enseñanza y aprendizaje. -El ‘‘fracaso escolar’’, tiene fallos de comunicación que pueden ser momentáneos o bien tener su origen en desajustes culturales entre estudiantado y profesorado. Quienes enseñan tiene la obligación de reflexionar sobre estos aspectos. -La ‘‘reflexión’’, para ser fundamentada, tiene que basarse en datos sobre lo que ‘‘realmente’’ ocurre en el aula no en imaginaciones o creencias. -Observar y valorar lo que hacen los estudiantes, con ayuda de algún compañero o compañera pueden llevar a cabo tareas de auto- observación y de análisis del discurso en el aula. -El docente ya está acostumbrado a observar y analizar lo que hacen sus estudiantes. -Para que la observación y el análisis tenga un impacto real en la mejora de la enseñanza y del aprendizaje, hará falta dotarlos de una cierta estructuración que permita ayudar a precisar las preguntas que se formulaban repeticiones innecesarias y los pleonasmos ejemplo: a mis padres les dices de mi parte que les envío muchos besos y abrazos. 14.-Se ha de prescindir de las connotaciones personales ejemplo: pienso que hay muchas personas no saben lo que quieren. 15.-Se han de evitar las expresiones cacofónicas ejemplo: pretendía persuadir con escasos argumentos. 16.-Uso correcto de los pronombres y de las partículas interrogativas ejemplo: no le molesta que le diga piropos. 17.-Evitar el uso de infinitivos al comienzo de frase ejemplo: deciros que mañana estoy invitado a una fiesta en el campo. 18.-Uso correcto de las preposiciones tras el verbo ejemplo: trata de que venga pronto. 19.-La concordancia del articulo y el adjetivo con el nombre en género y número ejemplo: esta agua de botella es cara. 20.-La falsa concordancia en las impersonales con “haber” ejemplo: habían muchos aficionados en la puerta del
  • 150.
    al hablar enel discurso en el aula, hallar las respuestas y a proponer alternativas. -Se puede empezar planteando preguntas simples: 1.- ¿Quién habla? 2.- ¿De qué habla? 3.- ¿Qué hace cada participante cada vez que tiene la oportunidad de hablar? 4.- ¿Qué tipo de clima se crea en el aula? 5.- ¿Qué lengua/s, dialecto/s, registro/s se utiliza/n? -La observación puede interesarse por la interacción propiamente dicha, o bien estar más centrada en el enseñante, en los grupos de aprendices, en los escritos que manejan, en los que elabora y en los momentos de resolución. -Una vez realizada una observación, conviene detectar los problemas, plantear mecanismos para resolverlos, poner en práctica este recurso y volver a observar. -El registro directo puede complementarse con otras técnicas como la transcripción de algún fragmento grabado, las notas, el diario de clase, el contraste estadio para entrar a ver el partido de fútbol. 21.-Formas pronominales: activa o pasiva refleja en vez pasiva ejemplo: la policía ha desactivado dos bombas. 22.-Debe evitarse el gerundio de posterioridad ejemplo: salió de paseo, encontrándose a dos amigos. 23.-Incorrección de oraciones y de tiempos verbales ejemplo: iremos a las horas que no hay gente. 24.-Presencia o ausencia de nexos según el tipo de verbo ejemplo: acordaos de que lo ha dicho en serio. 25.-Diferenciar las palabras homónimas y parónimas ejemplo: ahí hay alguien que dice “¡ay!”. 26.-Ordenacion textual: nexos y elementos de relación. En el texto hay desorden en las ideas y pocos nexos. El tema se recompone por medio de la elipsis, del contraste, de las referencias léxicas y de las asociaciones ejemplo: corren nuevos aires en la comunidad china. Del silencio y anonimato que siempre les caracterizo a la dramática exposición pública. 6.2 Planificación informativa y organizativa del texto
  • 151.
    entre nuestros puntosde vista y los de un compañero o una compañera. -La importancia de la observación es para el desarrollo eficaz del discurso en el aula. -Con esto se pretende contribuir a que los usos lingüísticos sean realmente instrumentos que permitan el acceso autónomo y crítico a los saberes que con ellos se expresan y construyen, y no menos instrumentos de transmisión, repetición y selección. Elección y fijación del tema. El saber que se quiere decir, a quién nos dirigimos y cómo lo vamos a expresar, necesitamos de tiempo de documentación e información de otro esto quiere decir que lo se permite transmitir al destinatario, en cambio, un artículo requiere una información más consistente y amplia. A partir del procedimiento conocidos como liste de ideas a fijar lo más certeramente posible temas, sobre el mismo contenido , consultando documentos u otras fuentes bibliográficas y visitando algunas páginas de internet, dejarse guiar
  • 152.
    Planificación Didáctica Periodo Escolar:2014-2015 Fecha: del 20 al 30 de abril del 2015 Asignatura: Español Campo Formativo: Lenguaje y comunicación Datos generales de la escuela y grupo Escuela Primaria Bilingüe: “Marcelino Dávalos” Turno: tiempo completo. Ubicación: Capula, Ixmiquilpan, Hidalgo. Grado y grupo: 1º “B” CURSO TEMA O CONTENIDO Bloque: IV Ámbito: Participación social. Practica social del lenguaje: Seguir instructivos Para elaborar un juguete a Partir de material de reuso Proyecto: Seguir instructivos simples. Tipo de texto: Instructivo. Propósito didáctico: Seguir instructivos para elaborar un juguete a partir de material de reuso. Propósito comunicativo: Exponer los juguetes y compartirlos con el resto de grupo. Producto: Exposición de los juguetes y explicación oral del proceso de elaboración. Estándares: Competencias que se favorecen:  Emplear el lenguaje para comunicarse y como instrumento para aprender.  Identificar las propiedadesdel lenguaje en diversas situaciones comunicativas.  Analizar la información y emplear el lenguaje para la toma de decisiones.  Valorar la diversidad lingüística y cultural de México. Competencias digitales:  Empleo de herramientas como el procesador de textos, el presentador de diapositivas y las redes sociales Comunicación y colaboración.  Interpretar y representar fenómenos y procesos naturales.  Analizar textos que fortalezcan la construcción del lenguaje científico. Aprendizajes esperados:
  • 153.
    PROCESOS DE LECTURAE INTERPRETACIÓN DE TEXTOS. 1.2. Infiere el contenido de un texto a partir de los índices, encabezados, títulos y subtítulos 1.4. Identifica las características generales de los textos literarios, informativos y narrativos, considerando su distribución gráfica y su función comunicativa. 1.8. Investiga, selecciona y organiza información para comunicar a otros, acerca de diversos temas. 1.10. Desarrolla criterios personales para la elección o recomendación de un texto de su preferencia. 1.11. Muestra fluidez al leer en voz alta. 1.12. Interpreta adecuadamente, de manera cercana a la convencional, los signos de puntuación en la lectura: punto, coma, signos de exclamación, signos de interrogación, guión y tilde. PRODUCCIÓN DE TEXTOS ESCRITOS. 2.1. Emplea la escritura para comunicar sus ideas y organizar información sobre temas diversos de manera autónoma. 2.2. Entiende que los diferentes tipos de texto requieren formas particulares de escritura, por lo que adapta sus producciones al tipo de texto que elabora. 2.8. Describe un proceso, fenómeno o situación en orden cronológico. 2.9. Establece relaciones de causa y efecto al describir, narrar o explicar una serie de eventos en un texto. PRODUCCIÓN DE TEXTOS ORALES Y PARTICIPACIÓN. 3.1. Comunica sus ideas y escucha a sus compañeros con atención y respeta turnos al hablar. 3.2. Expone información de manera oral y considera la que otros le proporcionan para enriquecer su conocimiento. ۞ Sigue instrucciones respetando la secuencia establecida en un proceso. ۞ Escribe un instructivo: materiales y procedimiento. ۞ Explica oralmente un procedimiento.
  • 154.
    3.3. Comprende laimportancia de comunicarse eficientemente al exponer sus ideas y argumentos, y al presentar información. 3.4. Presenta información atendiendo al orden de exposición o secuencia del discurso. 3.5. Describe de forma oral situaciones, personas, objetos, lugares, acontecimientos y escenarios simples de manera efectiva. 3.6. Sostiene una conversación en la que explica y argumenta sus preferencias o puntos de vista. PROYECTO DIDÁCTICO Acotaciones  Producciones para el desarrollo del proyecto  Consignas Estrategias  Situación didáctica: se solicitará a los alumnos que lleven a la escuela su cepillo de dientes y pasta dentífrica para cepillarse los dientes.  El tema de relevancia social que se trabajará en este proyecto será: Importancia de seguir instrucciones.  Conflicto Cognitivo: ¿Cómo elaborar productos correctamente? ¿Qué importancia tiene el seguir instrucciones? ACTIVIDADES DE INICIO Contextualización del proyecto
  • 155.
     Primeramente, sesolicitará a los alumnos que se cepillen los dientes y cuestionarlos de la siguiente manera: ¿Qué pasos realizaste para lavarte los dientes? Y ¿Cómo te lavaste los dientes?  Los alumnos tendrán que traer el procedimiento para cultivar maíz.  Lectura en voz alta del procedimiento.  La maestra, interrogará constantemente, ¿Por qué se realizó este paso? Estrategia didáctica Formulación de hipótesis Propósito Que el alumno exprese sus opiniones acerca de la importancia de seguir instrucciones. Desarrollo  Se llevará a cabo una votación para elegir el juguete a elaborar. 1. Los alumnos darán a conocer sus ideas sobre la importancia de seguir instrucciones. 2. De acuerdo al punto anterior, escribirán un pequeño texto acerca de la importancia de seguir instrucciones. Temas de reflexión: Búsqueda y manejo de información • Información acerca de cómo seguir instructivos. ACTIVIDADES DESARROLLO  Se jugará el juego, “el barco se hunde” para formar equipos de 4.  Una vez que los alumnos ya hayan formado los equipos, se darán las siguientes instrucciones: 1.-traer el siguiente material para mañana: -trozos de tela.
  • 156.
    -1 bolsa deligas. (cada alumno traerá este material, y la cantidad será conforme a su alcance)  Se hará uso del libro de texto en la página 130 a la 131.  Se realizará una lluvia de ideas.  Se cuestionará a los alumnos las siguientes preguntas: -¿Qué dice en el título? -¿Dónde dice pelota de tela? -¿Qué se elabora con el instructivo?  Proporcionarles a los alumnos una pequeña información sobre; ¿Qué es y para qué sirve un instructivo?  Ponerles el juego de “la papa caliente”.  Al que se le queme la papa, dará su punto de vista acerca de la información.
  • 157.
     Los alumnospegarán la hoja con la información y responderán de forma escrita e individual en la libreta; ¿En qué me ayuda a seguir un instructivo? ACTIVIDADES DE CIERRE Socialización  Exposición de los juguetes y explicación oral del proceso de elaboración.  Se proporcionará propuestas a los niños de juguetes para que construyan en clase.  Se solicitará a los alumnos que traigan el material y las instrucciones para la construcción de estos juguetes a la siguiente sesión de clase.  Finalmente se expondrá en clase los juguetes y su proceso de elaboración. TIEMPO ESTIMADO 10 sesiones TEMAS DE RELEVANCIA SOCIAL * Importancia de seguir instrucciones. Principio pedagógico 1.9. Plan de educación básica. 2011. SEP EVALUACIÓN INSTRUMENTOS CRITERIOS EVIDENCIAS * Rúbrica de evaluación. (Autoevaluación) (Se presentan más abajo) ۞ Lectura en voz alta del procedimiento acerca de cómo se cultiva el maíz. ۞ Participación al dar los puntos de vista sobre ¿Qué es y para qué sirve un instructivo? ۞ Exposición del juguete realizado y explicación oral del proceso de elaboración.
  • 158.
    RECURSO PARA ELAPRENDIZAJE *Información sobre, ¿Qué es y para qué sirve un instructivo? *El libro de texto. *Material (pedazos de tela, ligas, etc.). CRITERIOS DE EVALUACIÓN Es el proceso que permite obtener evidencias, elaborar juicios y brindar retroalimentación sobre los logros de aprendizaje de los alumnos Momentos: Modalidades: Diagnóstica. Autoevaluación. Formativa. Coevaluación. Sumativa. Heteroevaluación. Instrumento de evaluación Rubrica INDICADOR 10 PUNTOS 8 PUNTOS 6 PUNTOS Identifico las partes de un instructivo. No tengo ningún problema para identificar sus partes (título, material y procedimiento). Tengo pocos problemas en identificar las partes del instructivo (título, material y procedimiento). Tengo muchos problemas en identificar las partes del instructivo (título, material y procedimiento). Comprendo con exactitud cada paso y por qué se realiza de esa forma. No tengo ningún problema en comprender cada paso de la rúbrica y por qué se realiza de esa manera. Tengo pocos problemas en comprender cada paso de la rúbrica y por qué se realiza de esa manera. Tengo muchos problemas en comprender cada paso de la rúbrica y por qué se realiza de esa manera.
  • 159.
    GUÍA DE OBSERVACIÓNSEGUNDA VISITA. ¿Cómo organizan las actividades de español? La profesora se guía por el inicio, desarrollo y cierre. ¿Qué elementos considera en la planeación? Ella considera los aprendizajes esperados, secuencia didáctica, evaluación y materiales. ¿Qué actividades permanentes trabaja con los niños? Lectura y escritura. ¿Cómo evalúa las actividades de español? Mediante la participación, pues solo ahí logra darse cuenta qué tanto sabe. Actividades de lectura Lo observado ¿Quién lee? Profesora y alumnos. ¿Qué tipos de textos que leen? Interpretativos, expositivos y argumentativos. ¿Qué actividades se hacen antes y después de leer? Antes de leer, la profesora da a entender de qué va a tratar el texto. Después de leer, comenta junto con los alumnos la lectura. Los niños hacen predicciones Al leer el título, los alumnos predicen sobre que va a tratar el tema. Los niños hacen inferencias Si, cuando comparan sus predicciones con lo leído. Los niños hacen anticipaciones en la lectura. Si, cuando lee cuentos, los niños ya se imaginan lo que va a suceder después.
  • 160.
    Expresión oral Se realizan actividadespara el desarrollo de expresión oral. Si, como los participantes, explicaciones, argumentos, exposiciones y lectura en voz alta. ¿Qué actividades fortalecen la escucha? Interpretación de lecturas en voz alta. ¿Qué actividades fortalecen el habla? Lectura en voz alta. Interpretación de textos. Realizan muestreos. Si, cuando la profesora muestra imágenes o ejemplifica acerca de un cuento o de alguna lectura que se está realizando. Realizan correcciones o auto confirmaciones en la lectura. Si, solo cuando se realizan en grupo. Construyen el significado del texto. Si, grupalmente lo hacen e identifican el tipo de texto. Producción de textos Lo observado Como se organizan las actividades de escritura (valorar las propiedades del texto). La profesora escribe en el pizarrón y los niños solo copian. Que actividades sugiere el maestro para que el alumno pueda redactar Identificar las palabras. Elaboran borradores (quien los corrige quien los revisa). No se elaboraron borradores. Como se publica lo que se escribe, quien lo lee Lo revisa la profesora.
  • 161.
    ¿Qué discursos orales sepractican? Lectura, exposición. ¿Qué tiempos se designan a las actividades orales? Más o menos 2 horas pero no se respeta. ¿En qué asignaturas se fortalecen más la expresión oral? Español y desafíos matemáticos. Proyecto Nombre ASÍ ES MI COMUNIDAD Práctica social del lenguaje que se fortalece.  Escritura  Lectura  Comprensión  Habla Producto final del proyecto. CARTONERO Que actividades se organizan para la producción del texto. Lectura de cuentos. Producción de leyendas Lectura en voz alta Exposición Escritura de las palabras en Hñähñu.
  • 164.
    En México laasignatura de español ocupa un lugar central en el currículo de educación básica. La expresión del desarrollo de expresión oral escrita constituye, la puesta de entrada al sistema de educación formal y es la base de trabajo educativo en las distintas áreas del conocimiento, sin embargo, a pesar del papel que ocupa, siguen siendo altos los índices de reprobación y existen claras evidencias de las dificultades enfrentadas por muchos niños en el aprendizaje de la lectura y la escritura. El contexto educativo actual en lo que respecta a la educación básica es muy diferentes al hace unos cuantos años: se han cambiado los planes y programas de estudio de educación básica, los libros de texto obligatorios, y se han realizado diversas acciones en el ámbito de la formación y actualización de docentes. Se ha realizado también la reforma de los planes y programas de las escuelas formadoras de docentes, orientada a superar la desvinculación de la formación ofrecida con el plan de estudios de la educación básica, además de la existente entre los contenidos teóricos y practica educativa. Dentro de lo observado en nuestras jornadas de observación, notamos que en la asignatura de español se presentan las siguientes problemáticas:  Falta de interés  Falta de apoyo por parte de los padres  Que los alumnos no ejercitan los contenidos  Falta de material didáctico  En algunos casos los alumnos solo leen durante la jornada escolar, y otros leen fuera del horario de la escuela, damos a conocer esta situaciones ya que muchas veces esto lo cita el docente titular, como antes mencionado en uno de los grupos el docente deja a los alumnos que lean un tema de su interés y en casa para saber si los alumnos leen se le pide a los padres firmar el libro.  No comprenden lo que leen.
  • 165.
    REFLEXIÓN DE LAUNIDAD En esta unidad, aprendí a identificar las partes de una planeación, así como manejarlas de forma correcta para la producción de planeaciones. Aprendía a identificar las partes de los planes y programas de estudio vigentes (2011), además de utilizarlos de forma correcta para adecuar estos recursos a los alumnos que en un futuro tendremos a cargo. REFLEXIÓN DEL CURSO En este curso aprendí a que las planeaciones en un futuro serán por proyecto, gracias a los planes y programas, conocí la estructura de cada uno de estos recursos en donde se muestran todas las facilidades para poder planear. Comprendí que las prácticas sociales del lenguaje, son un tema complejo y de suma importancia en donde es importante que el alumno desarrolle sus habilidades para incrementar su capacidad de comunicación y socialización como lo establece las competencias de cada asignatura. Estos conocimientos me ayudaron a registrar correctamente mis datos en los guiones de observación durante las tres jornadas cuando, identificaba los tipos de textos que redactaban los alumnos, sus habilidades que desarrollan en este campo, etcétera.