TEMA 8. FORMASTEMA 8. FORMAS
poligonales.poligonales.
PLÁSTICA 1º ESO.PLÁSTICA 1º ESO.
MATERIAL ELABORADO PORMATERIAL ELABORADO POR
JUAN ANTONIO PULIDO.JUAN ANTONIO PULIDO.
PROFESOR DE TECNOLOGÍA YPROFESOR DE TECNOLOGÍA Y
PLÁSTICA.PLÁSTICA.
IES. LUIS DE MORALES.IES. LUIS DE MORALES.
ARROYO DE LA LUZ. CÁCERES.ARROYO DE LA LUZ. CÁCERES.
8.1. CONTENIDOS.
1. Los polígonos.
Clasificación de los polígonos.
2. Triángulos.
Clasificación de los triángulos.
1. Construcción de triángulos.
2. Cuadriláteros.
Paralelogramos. Trapecios. Trapezoides.
1. Construcción de cuadriláteros.
2. Construcción de polígonos regulares.
3. Construcción de polígonos estrellados.
4. Los rotuladores.
8.2. INTRODUCCIÓN.8.2. INTRODUCCIÓN.
La Naturaleza está llena de elementos con formas poligonales muy
variadas y dispares. Desde una estrella de mar (polígono de cinco puntas)
hasta las celdillas de las abejas (hexágonos).
No digamos la cantidad de objetos que fabricamos diariamente con multitud
de formas poligonales, Señales de tráfico, cajas, tornillos, cuarteles, etc.
En este tema vamos a conocer las formas poligonales mas normales y cómo
construirlas (dibujarlas).
8.2. LOS POLÍGONOS.8.2. LOS POLÍGONOS.
8.2.1. Polígono.
es una palabra de origen griego. Se compone de “POLI” que significa
varios, y “gono” o ángulo.
Por lo tanto un polígono es una figura geométrica plana limitada por
varios lados.
Cada lado se representa con una letra minúscula.
Los puntos donde se unen o cortan los lados se llaman vértices, y se
representan con letras mayúsculas.
La zona comprendida entre dos lados se llama ángulo, y se representa con
letras griegas.
Por último la diagonal es la línea que une un vértice con otro no
consecutivo, no vecino.
8.2.2. CLASIFICACIÓN DE LOS POLÍGONOS.
Como los polígonos están compuestos por lados y ángulos, se pueden
clasificar en:
REGULARES. Tienen los lados iguales y sus ángulos iguales.
Ejemplo:
Irregulares. Tienen los lados y ángulos diferentes.
Ejemplo:
Ejercicio: ¿Cuáles de estos polígonos son regulares e irregulares?
¿Y de éstos?
8.3.8.3.
TRIÁNGULOS.TRIÁNGULOS.
8.3.1. HISTORIA DE LOS TRIÁNGULOS.
La arquitectura de la III y IV Dinastías egipcias es una prueba notable de que
tenían conocimientos sofisticados de Geometría, especialmente en el estudio
de los triángulos.
El cálculo del área de un triángulo se realizaba según se detalla en el papiro
RHIND, que data del Imperio Medio.
La resolución de este problema constituye en la historia de las Matemáticas,
el primer testimonio escrito que trata del cálculo del área de un
triángulo.
Euclides, en el libro 1 de sus “ELEMENTOS”, hacia el 300 antes de
Cristo, enunció la propiedad de la suma de los ángulos del triángulo
(180º).
PAPIRO RHING DE LA ÉPOCA EGIPCIA.
8.3.2. TRIÁNGULO.
Un TRIÁNGULO es una figura geométrica, un polígono, de tres
lados y tres vértices. En todos los triángulos (en el plano) la suma de sus
tres ángulos da 180º.
Como ya dijimos antes, los triángulos pueden ser regulares e irregulares y se
pueden clasificar por sus lados y por sus ángulos.
A. Según sus lados pueden ser:
El único triángulo regular es el equilátero (equi-igual-látero-lado), osea,
los tres lados iguales.
Los otros dos triángulos son irregulares. El triángulo isósceles, que tiene
dos lados iguales y el tercero desigual, y el triángulo escaleno, que los
tres lados son desiguales.
B. Según sus ángulos los triángulos se pueden clasificar en:
Rectángulos: tienen un ángulo recto (90º), el lado opuesto al ángulo
recto es la hipotenusa, y los otros dos son los catetos.
Obtusángulos: Tienen un ángulo obtuso (>90º).
Acutángulos: Tienen sus tres ángulos agudos (<90º).
RESUMEN:RESUMEN:
EJERCICIO: Clasifica los siguientes triángulos.
8.4. CONSTRUCCIÓN DE8.4. CONSTRUCCIÓN DE
TRIÁNGULOS.TRIÁNGULOS.
8.4.1. Construcción de un triángulo equilátero conocido el lado.
8.4.2. Construcción de un triángulo equilátero inscrito en una
circunferencia conocido el radio.
8.4.3. Construcción de un triángulo isósceles conocidos los lados
desiguales.
8.4.4. Construcción de un triángulo rectángulo conocidos su
hipotenusa y su cateto.
8.4.5. Construcción de un triángulo escaleno dados dos lados y el
ángulo comprendido.
8.4.6. Construcción de un triángulo escaleno dados los tres lados.
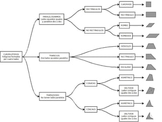
8.5. CUADRILÁTEROS.8.5. CUADRILÁTEROS.
El Cuadrilátero es una figura geométrica, un polígono, que tiene cuatro
lados y cuatro vértices o ángulos. Los lados y los ángulos pueden tener
cualquier medida, así tenemos diferentes cuadriláteros.
Los cuadriláteros pueden ser:
PARALELOGRAMOS, TRAPECIOS Y TRAPEZOIDES.
PARALELOGRAMOS
TRAPECIOS
TRAPEZOIDES
8.5.1. Paralelogramos.
Son cuadriláteros que tienen los lados opuestos paralelos dos a dos.
Pueden ser: cuadrados, rectángulos, rombos y
romboides.
CUADRADO: Es un cuadrilátero
regular, osea, con sus cuatro
lados y sus cuatro ángulos
iguales (a 90º). Sus diagonales
miden lo mismo, forman un
ángulo de 90º y se cortan en
el punto medio.
Cuadrado
Rectángulo: es un paralelogramo que tiene los lados iguales dos a dos y
los ángulos rectos, pero las parejas de lados no son iguales, los lados
dos a dos. Las diagonales se cortan en el centro pero no forman un ángulo de
90º.
Es como un cuadrado alargado.
Rombo: es un paralelogramo que tiene los cuatro lados iguales, pero los
lados consecutivos son oblicuos. Sus diagonales no son iguales pero se
cruzan en el medio y forman un ángulo de 90º.
Es como un cuadrado que se ha doblado, se ha deformado.
Diagonal mayor
Diagonal menor
Romboide: Es un paralelogramo que tiene los lados iguales dos a dos y
oblicuos los lados consecutivos. Sus diagonales no son iguales, se cortan
en el punto medio y no forman un ángulo de 90º.
Si el rombo era como un cuadrado deformado o inclinado, el romboide es
como un rectángulo igualmente inclinado.
CUADRADO ES A ROMBOCUADRADO ES A ROMBO
COMOCOMO
RECTÁNGULO ES ARECTÁNGULO ES A
ROMBOIDEROMBOIDE
8.5.2. TRAPECIOS.
Son cuadriláteros que tienen sólo dos lados paralelos.
Se clasifican en: Trapecios rectángulos
Trapecios isósceles
Trapecios escalenos
Trapecios rectángulos: son trapecios que tienen dos lados paralelos y
dos ángulos rectos. Las diagonales no son iguales y no se cortan en el punto
medio.
Es como un triángulo rectángulo al que se le ha cortado la punta.
TRIÁNGULO RECTÁNGULO
SE CORTA LA PUNTA
A
B
C
D
E
QUEDA UN TRAPECIO
RECTÁNGULO
Trapecios isósceles: son trapecios que tienen dos lados paralelos y los
ángulos iguales dos a dos. Sus diagonales miden lo mismo, no se cortan en
el punto medio y no forman un ángulo de 90º.
Es como un triángulo isósceles al que se le ha cortado la punta.
TRIÁNGULO ISÓSCELES
SE LE CORTA LA PUNTA
QUEDA UN TRAPECIO ISÓSCELES
QUEDA UN TRAPECIO ISÓSCELES
Trapecios escalenos: son trapecios que tienen dos lados paralelos y los
cuatro ángulos desiguales. Sus diagonales son desiguales, no se cortan en
el punto medio y no forman un ángulo de 90º.
Es como un triángulo escaleno al que se le ha cortado la punta.
8.5.3. Trapezoides.
Es un cuadrilátero que no tiene ningún lado paralelo, y sus lados y
ángulos son diferentes. Las diagonales son desiguales, no se cortan en el
medio y no forman un ángulo de 90º.
EJERCICIO: ´Defíneme cada uno de los cuadriláteros siguientes.
8.6. CONSTRUCCIÓN DE8.6. CONSTRUCCIÓN DE
CUADRILÁTEROS.CUADRILÁTEROS.
8.6.1. CONSTRUCCIÓN DE UN CUADRADO CONOCIDO EL LADO.
8.6.2. CONSTRUCCIÓN DE UN CUADRADO INSCRITO EN UNA
CIRCUNFERENCIA DE RADIO CONOCIDO.
8.6.3. CONSTRUCCIÓN DE UN RECTÁNGULO CONOCIENDO LA
DIAGONAL Y UN LADO.
8.6.4. CONSTRUCCIÓN DE UN ROMBO CONOCIDAS LAS
DIAGONALES.
8.6.5. CONSTRUCCIÓN DE UN TRAPECIO RECTÁNGULO
CONOCIDAS LAS BASES Y LA ALTURA.
CÓMO TRAZAR PERPENDICULAR POR A.
8.7. CONSTRUCCIÓN DE8.7. CONSTRUCCIÓN DE
POLÍGONOS REGULARES.POLÍGONOS REGULARES.
Cada polígono regular tiene su método para dibujarlo. Un triángulo, un
pentágono, un hexágono...cada uno tiene su procedimiento para construirlo en
el papel.
Pero existe un método general con el cual podemos construir (dibujar)
cualquier polígono por muchos lados que tenga.
Este método general es el que paso a explicarte.
Supongamos que queremos construir un hexágono (seis lados) inscrito en
una circunferencia. Construyo una circunferencia de radio OA. Trazo una línea
vertical por el centro O y la divido en seis partes iguales.
O
A
B
Con centro en A y B trazo dos arcos de circunferencia
hacia la derecha con apertura el diámetro (AB) y que se corten en el punto C.
Desde C trazo una recta que pase por la segunda división (el punto 2) y la
prolongo hasta que corte la circunferencia en D.
A
B
C
D
O
Uno el punto A con el D y ya tengo un lado del hexágono. Ahora sólo tengo que
transportar esa medida, el lado AD, con un compás a lo largo de la circunferencia
y, si todo se ha hecho bien, saldrá el hexágono.
Aconsejo trazar otra línea de C por el cuarto segmento (punto 4) para sacar el
siguiente vértice del hexágono.
A
B
CO
D
MÉTODO GENERAL.
DE POLÍGONOSDE POLÍGONOS
CONSTRUCCIÓNCONSTRUCCIÓN
8.8.8.8.
ESTRELLADOS.ESTRELLADOS.
¿Polígono estrellado?¿Polígono estrellado?
Podemos construir los polígonos estrellados a partir de sus polígonos
regulares. Éstos se consiguen alternando el orden de unión de los vértices del
polígono regular, o sea, introduciendo los lados hacia el centro del polígono
regular. Veamos algunos ejemplos.
8.9. ROTULADORES.8.9. ROTULADORES.
Un rotulador, marcador o plumón es un instrumento de escritura,
parecido al bolígrafo, que contiene su propia tinta y su uso principal es escribir
en superficies distintas al papel. En varios países de Latinoamérica se conoce
como "plumón".
La punta del rotulador suele estar hecha de un material poroso, como
el fieltro.
El rotulador fue creado en 1962 por el japonés Yukio Horie. En los años
1980 se introdujeron los primeros rotuladores de seguridad, con una tinta
invisible pero fluorescente. Con esta tinta se puede marcar objetos de valor, y
en caso de un robo, descubrir estas señales con una luz ultravioleta.
Existen muchos tipos de rotuladores: permanentes, no permanentes,
metalizados, para dibujar en tela, para metal, impermeables,
fluorescentes, etc.
Rotuladores fluorescentes.
Rotuladores permanentes.
Rotuladores permanentes.
Rotuladores para tela.
Rotuladores para porcelana.
Rotuladores para vidrio.
Rotuladores metalizados.
Y los rotuladores Carioca de toda la vida.
8.10. EJERCICIOS.8.10. EJERCICIOS.
FIN DEL TEMA 8.FIN DEL TEMA 8.

Tema 8. Formas Poligonales.

  • 1.
    TEMA 8. FORMASTEMA8. FORMAS poligonales.poligonales. PLÁSTICA 1º ESO.PLÁSTICA 1º ESO. MATERIAL ELABORADO PORMATERIAL ELABORADO POR JUAN ANTONIO PULIDO.JUAN ANTONIO PULIDO. PROFESOR DE TECNOLOGÍA YPROFESOR DE TECNOLOGÍA Y PLÁSTICA.PLÁSTICA. IES. LUIS DE MORALES.IES. LUIS DE MORALES. ARROYO DE LA LUZ. CÁCERES.ARROYO DE LA LUZ. CÁCERES.
  • 2.
    8.1. CONTENIDOS. 1. Lospolígonos. Clasificación de los polígonos. 2. Triángulos. Clasificación de los triángulos. 1. Construcción de triángulos. 2. Cuadriláteros. Paralelogramos. Trapecios. Trapezoides. 1. Construcción de cuadriláteros. 2. Construcción de polígonos regulares. 3. Construcción de polígonos estrellados. 4. Los rotuladores.
  • 3.
  • 4.
    La Naturaleza estállena de elementos con formas poligonales muy variadas y dispares. Desde una estrella de mar (polígono de cinco puntas) hasta las celdillas de las abejas (hexágonos). No digamos la cantidad de objetos que fabricamos diariamente con multitud de formas poligonales, Señales de tráfico, cajas, tornillos, cuarteles, etc. En este tema vamos a conocer las formas poligonales mas normales y cómo construirlas (dibujarlas).
  • 5.
    8.2. LOS POLÍGONOS.8.2.LOS POLÍGONOS.
  • 6.
    8.2.1. Polígono. es unapalabra de origen griego. Se compone de “POLI” que significa varios, y “gono” o ángulo. Por lo tanto un polígono es una figura geométrica plana limitada por varios lados. Cada lado se representa con una letra minúscula. Los puntos donde se unen o cortan los lados se llaman vértices, y se representan con letras mayúsculas. La zona comprendida entre dos lados se llama ángulo, y se representa con letras griegas. Por último la diagonal es la línea que une un vértice con otro no consecutivo, no vecino.
  • 8.
    8.2.2. CLASIFICACIÓN DELOS POLÍGONOS. Como los polígonos están compuestos por lados y ángulos, se pueden clasificar en: REGULARES. Tienen los lados iguales y sus ángulos iguales. Ejemplo:
  • 9.
    Irregulares. Tienen loslados y ángulos diferentes. Ejemplo:
  • 10.
    Ejercicio: ¿Cuáles deestos polígonos son regulares e irregulares?
  • 11.
  • 13.
  • 14.
    8.3.1. HISTORIA DELOS TRIÁNGULOS. La arquitectura de la III y IV Dinastías egipcias es una prueba notable de que tenían conocimientos sofisticados de Geometría, especialmente en el estudio de los triángulos. El cálculo del área de un triángulo se realizaba según se detalla en el papiro RHIND, que data del Imperio Medio. La resolución de este problema constituye en la historia de las Matemáticas, el primer testimonio escrito que trata del cálculo del área de un triángulo. Euclides, en el libro 1 de sus “ELEMENTOS”, hacia el 300 antes de Cristo, enunció la propiedad de la suma de los ángulos del triángulo (180º).
  • 15.
    PAPIRO RHING DELA ÉPOCA EGIPCIA.
  • 16.
    8.3.2. TRIÁNGULO. Un TRIÁNGULOes una figura geométrica, un polígono, de tres lados y tres vértices. En todos los triángulos (en el plano) la suma de sus tres ángulos da 180º. Como ya dijimos antes, los triángulos pueden ser regulares e irregulares y se pueden clasificar por sus lados y por sus ángulos. A. Según sus lados pueden ser: El único triángulo regular es el equilátero (equi-igual-látero-lado), osea, los tres lados iguales. Los otros dos triángulos son irregulares. El triángulo isósceles, que tiene dos lados iguales y el tercero desigual, y el triángulo escaleno, que los tres lados son desiguales.
  • 18.
    B. Según susángulos los triángulos se pueden clasificar en: Rectángulos: tienen un ángulo recto (90º), el lado opuesto al ángulo recto es la hipotenusa, y los otros dos son los catetos.
  • 19.
    Obtusángulos: Tienen unángulo obtuso (>90º).
  • 20.
    Acutángulos: Tienen sustres ángulos agudos (<90º).
  • 22.
  • 23.
    EJERCICIO: Clasifica lossiguientes triángulos.
  • 26.
    8.4. CONSTRUCCIÓN DE8.4.CONSTRUCCIÓN DE TRIÁNGULOS.TRIÁNGULOS.
  • 27.
    8.4.1. Construcción deun triángulo equilátero conocido el lado.
  • 28.
    8.4.2. Construcción deun triángulo equilátero inscrito en una circunferencia conocido el radio.
  • 29.
    8.4.3. Construcción deun triángulo isósceles conocidos los lados desiguales.
  • 31.
    8.4.4. Construcción deun triángulo rectángulo conocidos su hipotenusa y su cateto.
  • 33.
    8.4.5. Construcción deun triángulo escaleno dados dos lados y el ángulo comprendido.
  • 34.
    8.4.6. Construcción deun triángulo escaleno dados los tres lados.
  • 35.
  • 36.
    El Cuadrilátero esuna figura geométrica, un polígono, que tiene cuatro lados y cuatro vértices o ángulos. Los lados y los ángulos pueden tener cualquier medida, así tenemos diferentes cuadriláteros.
  • 37.
    Los cuadriláteros puedenser: PARALELOGRAMOS, TRAPECIOS Y TRAPEZOIDES. PARALELOGRAMOS TRAPECIOS TRAPEZOIDES
  • 38.
    8.5.1. Paralelogramos. Son cuadriláterosque tienen los lados opuestos paralelos dos a dos. Pueden ser: cuadrados, rectángulos, rombos y romboides. CUADRADO: Es un cuadrilátero regular, osea, con sus cuatro lados y sus cuatro ángulos iguales (a 90º). Sus diagonales miden lo mismo, forman un ángulo de 90º y se cortan en el punto medio. Cuadrado
  • 39.
    Rectángulo: es unparalelogramo que tiene los lados iguales dos a dos y los ángulos rectos, pero las parejas de lados no son iguales, los lados dos a dos. Las diagonales se cortan en el centro pero no forman un ángulo de 90º. Es como un cuadrado alargado.
  • 40.
    Rombo: es unparalelogramo que tiene los cuatro lados iguales, pero los lados consecutivos son oblicuos. Sus diagonales no son iguales pero se cruzan en el medio y forman un ángulo de 90º. Es como un cuadrado que se ha doblado, se ha deformado.
  • 41.
  • 42.
    Romboide: Es unparalelogramo que tiene los lados iguales dos a dos y oblicuos los lados consecutivos. Sus diagonales no son iguales, se cortan en el punto medio y no forman un ángulo de 90º. Si el rombo era como un cuadrado deformado o inclinado, el romboide es como un rectángulo igualmente inclinado.
  • 44.
    CUADRADO ES AROMBOCUADRADO ES A ROMBO COMOCOMO RECTÁNGULO ES ARECTÁNGULO ES A ROMBOIDEROMBOIDE
  • 45.
    8.5.2. TRAPECIOS. Son cuadriláterosque tienen sólo dos lados paralelos. Se clasifican en: Trapecios rectángulos Trapecios isósceles Trapecios escalenos
  • 46.
    Trapecios rectángulos: sontrapecios que tienen dos lados paralelos y dos ángulos rectos. Las diagonales no son iguales y no se cortan en el punto medio. Es como un triángulo rectángulo al que se le ha cortado la punta.
  • 47.
    TRIÁNGULO RECTÁNGULO SE CORTALA PUNTA A B C D E QUEDA UN TRAPECIO RECTÁNGULO
  • 48.
    Trapecios isósceles: sontrapecios que tienen dos lados paralelos y los ángulos iguales dos a dos. Sus diagonales miden lo mismo, no se cortan en el punto medio y no forman un ángulo de 90º. Es como un triángulo isósceles al que se le ha cortado la punta.
  • 49.
    TRIÁNGULO ISÓSCELES SE LECORTA LA PUNTA QUEDA UN TRAPECIO ISÓSCELES
  • 50.
  • 51.
    Trapecios escalenos: sontrapecios que tienen dos lados paralelos y los cuatro ángulos desiguales. Sus diagonales son desiguales, no se cortan en el punto medio y no forman un ángulo de 90º. Es como un triángulo escaleno al que se le ha cortado la punta.
  • 52.
    8.5.3. Trapezoides. Es uncuadrilátero que no tiene ningún lado paralelo, y sus lados y ángulos son diferentes. Las diagonales son desiguales, no se cortan en el medio y no forman un ángulo de 90º.
  • 53.
    EJERCICIO: ´Defíneme cadauno de los cuadriláteros siguientes.
  • 57.
    8.6. CONSTRUCCIÓN DE8.6.CONSTRUCCIÓN DE CUADRILÁTEROS.CUADRILÁTEROS.
  • 58.
    8.6.1. CONSTRUCCIÓN DEUN CUADRADO CONOCIDO EL LADO.
  • 59.
    8.6.2. CONSTRUCCIÓN DEUN CUADRADO INSCRITO EN UNA CIRCUNFERENCIA DE RADIO CONOCIDO.
  • 60.
    8.6.3. CONSTRUCCIÓN DEUN RECTÁNGULO CONOCIENDO LA DIAGONAL Y UN LADO.
  • 61.
    8.6.4. CONSTRUCCIÓN DEUN ROMBO CONOCIDAS LAS DIAGONALES.
  • 62.
    8.6.5. CONSTRUCCIÓN DEUN TRAPECIO RECTÁNGULO CONOCIDAS LAS BASES Y LA ALTURA.
  • 63.
  • 64.
    8.7. CONSTRUCCIÓN DE8.7.CONSTRUCCIÓN DE POLÍGONOS REGULARES.POLÍGONOS REGULARES.
  • 65.
    Cada polígono regulartiene su método para dibujarlo. Un triángulo, un pentágono, un hexágono...cada uno tiene su procedimiento para construirlo en el papel. Pero existe un método general con el cual podemos construir (dibujar) cualquier polígono por muchos lados que tenga. Este método general es el que paso a explicarte.
  • 66.
    Supongamos que queremosconstruir un hexágono (seis lados) inscrito en una circunferencia. Construyo una circunferencia de radio OA. Trazo una línea vertical por el centro O y la divido en seis partes iguales. O A B
  • 67.
    Con centro enA y B trazo dos arcos de circunferencia hacia la derecha con apertura el diámetro (AB) y que se corten en el punto C. Desde C trazo una recta que pase por la segunda división (el punto 2) y la prolongo hasta que corte la circunferencia en D. A B C D O
  • 68.
    Uno el puntoA con el D y ya tengo un lado del hexágono. Ahora sólo tengo que transportar esa medida, el lado AD, con un compás a lo largo de la circunferencia y, si todo se ha hecho bien, saldrá el hexágono. Aconsejo trazar otra línea de C por el cuarto segmento (punto 4) para sacar el siguiente vértice del hexágono. A B CO D
  • 69.
  • 70.
  • 71.
  • 72.
    Podemos construir lospolígonos estrellados a partir de sus polígonos regulares. Éstos se consiguen alternando el orden de unión de los vértices del polígono regular, o sea, introduciendo los lados hacia el centro del polígono regular. Veamos algunos ejemplos.
  • 75.
  • 76.
    Un rotulador, marcador o plumón es un instrumentode escritura, parecido al bolígrafo, que contiene su propia tinta y su uso principal es escribir en superficies distintas al papel. En varios países de Latinoamérica se conoce como "plumón". La punta del rotulador suele estar hecha de un material poroso, como el fieltro. El rotulador fue creado en 1962 por el japonés Yukio Horie. En los años 1980 se introdujeron los primeros rotuladores de seguridad, con una tinta invisible pero fluorescente. Con esta tinta se puede marcar objetos de valor, y en caso de un robo, descubrir estas señales con una luz ultravioleta. Existen muchos tipos de rotuladores: permanentes, no permanentes, metalizados, para dibujar en tela, para metal, impermeables, fluorescentes, etc.
  • 77.
  • 78.
  • 79.
  • 80.
  • 82.
  • 84.
  • 86.
  • 87.
    Y los rotuladoresCarioca de toda la vida.
  • 88.
  • 93.
    FIN DEL TEMA8.FIN DEL TEMA 8.