Actividad 3,5
NUEVA METODOLOGÍA
DOCENTES
Técnico Segundo Maniobrista
Carlos S CRUZ Lopez
02930195
Concepto
Objetivos
Sociedad de conocimiento
Nuevo modelo educativo
El mejor método de enseñanza
EL CAMBIO DE MODELO EDUCATIVO:
LOS RETOS DEL ESPACIO EUROPEO DE
EDUCACIÓN SUPERIOR
Estos principios se concretan en tres metas fundamentales que se
derivan de dicha declaración: la competitividad o capacidad para
atraer estudiantes europeos y de terceros países; la empleabilidad,
centrando el aprendizaje en aquello que es relevante para el mercado
de trabajo y tener un sistema claro que certifique que esos resultados
son alcanzados; la movilidad interna y externa de estudiantes,
profesores y personal
En resumen estos objetivos quieren ser la respuesta del sistema
educativo de educación superior a dos grandes fuerzas:
 La necesidad de adaptarse a un mundo global
 la sociedad del conocimiento
En la dirección de convertir al alumno en verdadero protagonista del
proceso de aprendizaje y ayudarle a desarrollar sus competencias, las
nuevas metodologías de enseñanza permiten superar el tradicional
paradigma educativo donde el profesor transmitía conocimientos al
alumno.
El compromiso con la calidad educativa implica apostar por la
preparación académica y personal adecuada que permita al individuo
encontrar su lugar en el mundo y comprometerse en su construcción.
Por eso tratamos de desvelar las capacidades y potencialidades de
cada alumno, estimulando la implicación y la motivación a través de
nuevas metodologías de enseñanza en las que formamos a los
docentes.
CONCEPTO
OBJETIVOS
 Explicitar las concepciones personales sobre aprendizaje y enseñanza
 Analizar las repercusiones de las características del aprendizaje
eficaz en las metodologías
✓ Situar la metodología en el marco curricular
✓ Analizar los componentes básicos del método docente
✓ Comparar las ventajas e inconvenientes de los diferentes métodos
✓Establecer criterios de selección de los métodos
✓Reflexionar sobre el papel de las metodologías activas en el cambio
que se propone
Sociedad de
aprendizaje
Naturaleza delos
saberes
• Aprendizaje a lo
Largo de la vida
• Extension
• Fragmentation
• Especialización
• Acceleration
• Obsolescencia
SOCIEDAD DEL CONOCIMIENTO
• En red
• En contexto
• En construcción
NUEVO MODELO EDUCATIVO
 Docencia centrada en el alumno: aprendizaje autónomo,
aprender a aprender, aprendizaje a lo largo de toda la vida.
 Resultados de aprendizaje ompetencias.
 Nueva organización actividades de aprendizaje-
enseñanza: actividad, contexto, colaboración.
 Cambios en la organización del aprendizaje: modularidad,
espacios curriculares multidisciplinares.
 ECTS como herramienta de construcción del curriculo.
 Recursos docentes: Incorporación de las TICS.
 Utilización estratégica de la evaluación: integración proceso
A-E-, evaluación formativa.
 Equipo docente: profesores, alumnos
Saber hacer”
Saber”
Habilidades
✓Técnicas
✓Estrategias
Conceptual
Hechos
✓Conceptos
✓Principios
Actitudinal
Actitudes
✓Valores
✓Normas
Saber ser y estar”
NATURALEZA DEL APRENDIZAJE
“El que aprende debe estar ACTIVO,
lo cual significa ESFUERZO,
saber QUÉ se hace y PARA QUÉ se hace”
El número de métodos de enseñanza no es ilimitado. Así pues,
tenemos catalogados alrededor de 30 métodos de enseñanza
incluidas las variaciones sobre un mismo método. Estos métodos de
enseñanza se pueden reagrupar en tres categorías:
- Métodos de enseñanza basados en las distintas formas de
exposiciones magistrales.
- Métodos orientados a la discusión y/o al trabajo en equipo.
- Métodos fundamentados en el aprendizaje individual
Tres categorías de métodos de enseñanza
Cabe preguntarse, a priori, si entre todos estos métodos de enseñanza, no
existe uno que sea mejor que los otros. Aun a riesgo de decepcionar a alguien,
hay que subrayar que los resultados de las investigaciones relativas a los
métodos de enseñanza no han podido probar la supremacía de un método de
enseñanza en particular.
Parece, más bien, que la eficacia de un método de enseñanza es circunstancial y
depende de algunos de los factores siguientes:
- Características de la población estudiantil
- Materia a enseñar
- Personalidad del profesor
- Condiciones físicas y materiales
- Objetivos previstos
El “mejor” método de enseñanza
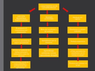
CARACTERÍSTICAS DE
LAS ESTRATEGIAS
LECCIÓN
MAGISTRAL
PARTICIPATIVA
TRABAJO
AUTÓNOMO
TRABAJO EN
GRUPO
Si promueve el
conocimiento por
comprensión
Si crea la necesidad de
seguir aprendiendo
Si crea un ambiente de
trabajo personal y
colaborativo entre los
alumnos
Si el alumno asume la
responsabilidad y
protagonismo del
aprendizaje
Roles del estudiante y
del profesor
Aprendizajes que se
fomentan
Aprendizaje
autónomo versus
aprendizaje dirigido
Enseñanza en grupos
reducidos
Trabajo cooperativo
¿Cómo aprenden los
estudiantes con el
trabajo en grupo?
Técnicas par trabajar en
grupo

3.5 nuevas metodologias docentes

  • 1.
    Actividad 3,5 NUEVA METODOLOGÍA DOCENTES TécnicoSegundo Maniobrista Carlos S CRUZ Lopez 02930195 Concepto Objetivos Sociedad de conocimiento Nuevo modelo educativo El mejor método de enseñanza
  • 2.
    EL CAMBIO DEMODELO EDUCATIVO: LOS RETOS DEL ESPACIO EUROPEO DE EDUCACIÓN SUPERIOR Estos principios se concretan en tres metas fundamentales que se derivan de dicha declaración: la competitividad o capacidad para atraer estudiantes europeos y de terceros países; la empleabilidad, centrando el aprendizaje en aquello que es relevante para el mercado de trabajo y tener un sistema claro que certifique que esos resultados son alcanzados; la movilidad interna y externa de estudiantes, profesores y personal En resumen estos objetivos quieren ser la respuesta del sistema educativo de educación superior a dos grandes fuerzas:  La necesidad de adaptarse a un mundo global  la sociedad del conocimiento
  • 3.
    En la direcciónde convertir al alumno en verdadero protagonista del proceso de aprendizaje y ayudarle a desarrollar sus competencias, las nuevas metodologías de enseñanza permiten superar el tradicional paradigma educativo donde el profesor transmitía conocimientos al alumno. El compromiso con la calidad educativa implica apostar por la preparación académica y personal adecuada que permita al individuo encontrar su lugar en el mundo y comprometerse en su construcción. Por eso tratamos de desvelar las capacidades y potencialidades de cada alumno, estimulando la implicación y la motivación a través de nuevas metodologías de enseñanza en las que formamos a los docentes. CONCEPTO
  • 4.
    OBJETIVOS  Explicitar lasconcepciones personales sobre aprendizaje y enseñanza  Analizar las repercusiones de las características del aprendizaje eficaz en las metodologías ✓ Situar la metodología en el marco curricular ✓ Analizar los componentes básicos del método docente ✓ Comparar las ventajas e inconvenientes de los diferentes métodos ✓Establecer criterios de selección de los métodos ✓Reflexionar sobre el papel de las metodologías activas en el cambio que se propone
  • 5.
    Sociedad de aprendizaje Naturaleza delos saberes •Aprendizaje a lo Largo de la vida • Extension • Fragmentation • Especialización • Acceleration • Obsolescencia SOCIEDAD DEL CONOCIMIENTO • En red • En contexto • En construcción
  • 6.
    NUEVO MODELO EDUCATIVO Docencia centrada en el alumno: aprendizaje autónomo, aprender a aprender, aprendizaje a lo largo de toda la vida.  Resultados de aprendizaje ompetencias.  Nueva organización actividades de aprendizaje- enseñanza: actividad, contexto, colaboración.  Cambios en la organización del aprendizaje: modularidad, espacios curriculares multidisciplinares.  ECTS como herramienta de construcción del curriculo.  Recursos docentes: Incorporación de las TICS.  Utilización estratégica de la evaluación: integración proceso A-E-, evaluación formativa.  Equipo docente: profesores, alumnos
  • 7.
  • 8.
    “El que aprendedebe estar ACTIVO, lo cual significa ESFUERZO, saber QUÉ se hace y PARA QUÉ se hace” El número de métodos de enseñanza no es ilimitado. Así pues, tenemos catalogados alrededor de 30 métodos de enseñanza incluidas las variaciones sobre un mismo método. Estos métodos de enseñanza se pueden reagrupar en tres categorías: - Métodos de enseñanza basados en las distintas formas de exposiciones magistrales. - Métodos orientados a la discusión y/o al trabajo en equipo. - Métodos fundamentados en el aprendizaje individual Tres categorías de métodos de enseñanza
  • 9.
    Cabe preguntarse, apriori, si entre todos estos métodos de enseñanza, no existe uno que sea mejor que los otros. Aun a riesgo de decepcionar a alguien, hay que subrayar que los resultados de las investigaciones relativas a los métodos de enseñanza no han podido probar la supremacía de un método de enseñanza en particular. Parece, más bien, que la eficacia de un método de enseñanza es circunstancial y depende de algunos de los factores siguientes: - Características de la población estudiantil - Materia a enseñar - Personalidad del profesor - Condiciones físicas y materiales - Objetivos previstos El “mejor” método de enseñanza
  • 10.
    CARACTERÍSTICAS DE LAS ESTRATEGIAS LECCIÓN MAGISTRAL PARTICIPATIVA TRABAJO AUTÓNOMO TRABAJOEN GRUPO Si promueve el conocimiento por comprensión Si crea la necesidad de seguir aprendiendo Si crea un ambiente de trabajo personal y colaborativo entre los alumnos Si el alumno asume la responsabilidad y protagonismo del aprendizaje Roles del estudiante y del profesor Aprendizajes que se fomentan Aprendizaje autónomo versus aprendizaje dirigido Enseñanza en grupos reducidos Trabajo cooperativo ¿Cómo aprenden los estudiantes con el trabajo en grupo? Técnicas par trabajar en grupo