COMPETENCIAS
PROFESIONALES
DOCENTES
JORNADA DE FORMACIÓN DE LA RED ASESORA DE MÁLAGA
RONDA, 12/I/2017
JOSÉ MORAGA CAMPOS
CEP DE CÓRDOBA
Para
comenzar …
un poco de
Amanece
“Amanece que no es poco”.
José Luis Cuerda (1989)
Alumnos del siglo XXI,
profesores del siglo XX
y un modelo educativo
del siglo XIX
“LA CALIDAD DE UN SISTEMA
EDUCATIVO TIENE COMO TECHO
LA CALIDAD DE SUS DOCENTES”
Informe McKinsey, 2008
“No se pueden poner en marcha
políticas específicas con éxito si los
profesores no cuentan con las
destrezas y el conocimiento necesario
para que el desempeño de su labor en
la clase pueda ajustarse a ellas”
(Eurydice, 2015)
“Lo realmente decisivo para el
aprendizaje de los alumnos siguen
siendo los compromisos y las
competencias de los profesores”
Linda Darling-Hammond, 2001
PERO
¿PORQUÉ
HABLAMOS DE
COMPETENCIAS
PROFESIONALES
DOCENTES?
ANTES
AHORA
AHORA
“Aún debemos aprender el arte de
vivir en un mundo sobresaturado de
información. Y también debemos
aprender el aún mas difícil arte de
preparar a las próximas generaciones
para vivir en semejante mundo”
Zygmunt Bauman
“Necesitamos un nuevo perfil de
docente en una nueva ecología de
aprendizaje donde el valor del
conocimiento ha cambiado”
Cristóbal Cobo, 2016
¿CÓMO SON
LOS/AS
DOCENTES?
¿QUÉ MODELO
DE DOCENTE
QUEREMOS O
NECESITAMOS?
SABER SABER SER/
SABER ESTAR
SABER HACER
¿CÓMO SON LOS DOCENTES?
SABER SABER SER/
SABER ESTAR
SABER HACER
¿CÓMO DEBERÍAN SER LOS DOCENTES?
¿ALGUNAS
CONCLUSIONES?
¿CÓMO ACERCAR
LA REALIDAD AL
MODELO?
REALIDAD MODELO
FORMACIÓN DEL
PROFESORADO
UNA POSIBILIDAD
SELECCIÓN DEL
PROFESORADO
COMPETENCIAS
PROFESIONALES
DOCENTES
DIFICULTAD CONCEPTUAL
Las competencias docentes son
el conjunto de recursos
-conocimientos, habilidades y
actitudes- que necesitan los
docentes para resolver de forma
satisfactoria las situaciones a las
que se enfrentan en su quehacer
profesional.
UNA DEFINICIÓN DE COMPETENCIAS DOCENTES
COMPETENCIAS PROFESIONALES DOCENTES
COMPETENCIAS
PROFESIONALES
DOCENTES
DIMENSIONES DE CC.PP.DD.
DIMENSIONES/ÁMBITOS DE LAS COMPETENCIAS PROFESIONALES
1ª VÍA: DEFINIDAS POR EL SISTEMA EDUCATIVO
1ª VÍA: DEFINIDAS POR EL PROPIO DOCENTE
Marco Estratégico de Desarrollo
Profesional Docente. 2013
Fuente: INTEF y Programa
“Educación y Formación 2020”
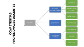
2º VÍA: A PARTIR DE UN MARCO O INVENTARIO DE CC.DD.
ALGUNAS CLASIFICACIONES DE
LAS COMPETENCIAS
PROFESIONALES DOCENTES
COMPETENCIAS
PROFESIONALESDOCENTES
ALGUNAS CONCLUSIONES COMUNES
Idiomas Cuestiones de género
Multiculturalismo Convivencia
Diversidad del alumnado Nuevos contextos
Metodologías Activas Dominio de las TIC
Gestión de procesos de aprendizaje Trabajo y planificación en equipo
Relaciones con el entorno Formación inicial
Formación Permanente Evaluación
DIEZ NUEVAS
COMPETENCIAS PARA
ENSEÑAR,
Ph. PERRENAUD, 2004.
MODELO DE COMPETENCIAS PROFESIONALES DEL PROFESORADO
(CASTILLA Y LEÓN)
MODELO DE COMPETENCIAS PROFESIONALES DEL PROFESORADO
(CASTILLA Y LEÓN)
MODELO DE COMPETENCIAS PROFESIONALES DEL PROFESORADO
(GALICIA)
MODELO DE COMPETENCIAS PROFESIONALES DEL PROFESORADO
(ANDALUCÍA)
COMPETENCIAS
GENÉRICAS
MODELO DE
COMPETENCIAS
PROFESIONALES DEL
PROFESORADO
(ANDALUCÍA)
COMPETENCIAS ESPECÍFICAS DEL PROFESORADO.
DINÁMICA 2.
IDENTIFICAMOS COMPETENCIAS
EN LAS ACTIVIDADES DEL CEP
DINÁMICA 3.
PROPUESTAS DE ACTIVIDADES
Y/O MODELOS FORMATIVOS PARA
DESARROLLAR COMPETENCIAS
DINÁMICA 4.
DECÁLOGO CONJUNTO
Y para acabar
un poco más
de ...
“Amanece que no es poco”.
José Luis Cuerda (1989)
Competencias profesionales docentes

Competencias profesionales docentes