   Toda empresa compite en un sector y
    posee una estrategia competitiva, ya
    sea explicita o implícita

   Objetivo         ganar clientes

   CREAR VALOR!!!
   ¿Dónde estoy?         Diagnóstico de situación



   ¿Dónde quiero ir?         Misión y objetivos



   ¿Qué caminos hay?             Análisis estratégico
                                 Caminos estratégicos




   ¿Qué escojo?        Elección estratégica
   Liderazgo en costes
    › Características:
       Grandes volúmenes
       Control de costes y gastos indirectos
       Minimización I+D, fuerza de ventas, publicidad

    › Ventaja competitiva:
         Mejor rentabilidad que la media
         Defensa ante grandes compradores
         Defensa ante sustitutos
         Reinvertir beneficios

    › Riesgos:
         Cambio tecnológico que anule las ventajas adquiridas
         Aprendizaje rápido y fácil por nuevos entrantes
         Incapacidad para ver el cambio requerido en el producto o en
         Comercialización por tener fija la atención en los costos
   Diferenciación
    › Características:
       Percepción de único o exclusivo
           Diseño
           Imagen de marca
           Distribución
           Tecnología
           Att. Cliente
       No se ignoran costos pero no son el eje central

    › Ventaja competitiva:
         Mejor rentabilidad que la media
         Lealtad clientes
         Menor sensibilidad al precio
         Genera barreras de ingreso
         Reduce el poder comprador
         Más margen para tratar con el proveedor
         Defensa ante sustitutos

    › Riesgos:
       Coste de la diferenciación demasiado alto no asumido por el mercado
       Cambio en los gustos del comprador respecto al factor diferenciador
       Imitación
   Enfoque o alta segmentación

    › Características:
       Segmentación frente a generalización
       Puede combinar coste y diferenciación


    › Ventaja competitiva:
       Mejor rentabilidad que la media


    › Riesgos:
       El diferencial de costes con competidores globales se amplia,
        eliminando las ventajas adquiridas con el enfoque
       Cambio en las preferencias del segmento
       Los competidores encuentran nichos dentro del segmento
   Entorno: elementos externos en los que
    la empresa no influye.
    › Políticos, culturales, económicos….


       Análisis PEST
   Análisis de las 5 fuerzas de PORTER
- Modelo de reflexión estratégica sistemática para determinar la
rentabilidad de un sector en específico, normalmente con el fin de
evaluar el valor y la proyección futura de empresas o unidades de
negocio que operan en dicho sector.
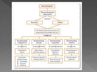
   Análisis BENCHMARK
- Comparación de la empresa considerada con la competencia
significativa en relación a las capacidades distintivas que posean.

    › Pasos
       Determinación de variables estratégicas
       de comparación

       Establecimiento de criterios
      de valoración

       Asignación de valores
       y representación gráfica

       Conclusiones
   Modelo teórico que permite describir el desarrollo de las
    actividades de una organización empresarial generando
    valor al cliente final.
   Matriz BCG
   El mapa de posicionamiento
   Análisis DAFO
¿Qué es marketing?

“el proceso por el cual los grupos e
individuos satisfacen sus necesidades al
crear e intercambiar bienes y servicios”

                 Philip Kotler
“Conjunto de técnicas destinadas a
mejorar la relación entre la empresa y el
entorno”

“El cliente es el rey”



Sentido común
Distribución


                                            Mercado



Las 4 p´s del marketing

   - Producto (Product)
   - Precio (Price)
   - Promoción (Promotion)
   - Distribución (Place)
El posicionamiento se resume en:
     Identificar el mejor atributo de nuestro producto

     Conocer la posición de los competidores en función a ese atributo

     Decidir nuestra estrategia en función de las ventajas competitivas

     Comunicar el posicionamiento al mercado a través de la publicidad



Estrategias sobre el posicionamiento:
     Fortalecer la posición actual en la mente del consumidor

     Apoderarse de una posición desocupada

     Desposicionar o reposicionar a la competencia
Tipos de posicionamiento

   Posicionamiento por atributo: una empresa se posiciona según un
    atributo como el tamaño o el tiempo que lleva de existir.

   Posicionamiento por beneficio: el producto se posiciona como el líder
    en lo que corresponde a cierto beneficio que las demás no dan.

   Posicionamiento por uso o aplicación: El producto se posiciona como el
    mejor en determinados usos o aplicaciones.

   Posicionamiento por competidor: se afirma que el producto es mejor en
    algún sentido o varios en relación al competidor.

   Posicionamiento por categoría de productos: el producto se posiciona
    como el líder en cierta categoría de productos.

   Posicionamiento por calidad o precio: el producto se posiciona como
    el que ofrece el mejor valor, es decir la mayor cantidad de beneficios a
    un precio razonable.
   La segmentación del mercado es el proceso de
    dividir un mercado en grupos más pequeños que
    tengan características semejantes.

   Agrupar consumidores que buscan un beneficio
    básico
                         Valores reales

   Valores percibidos
                         Valores intrínsecos
- Producto
 -¿Qué vendo?

 -¿Qué características tiene mi producto? y ¿Cuáles son las
 beneficios que se obtiene de cada una de ellas?

 -¿Qué necesidades satisface mi producto?

 -¿Proporciona valor agregado? y ¿Qué valor agregado
 proporciona mi producto?

                Diseño
                Tecnología
                Usabilidad
                Calidad
                Empaquetado
                Branding
                Sostenibilidad
                Valor
- Precio
 -¿Cuánto estarían dispuestos a pagar por él?

 -¿Qué utilidad es la que deseo obtener?

 -¿Cuáles son los costos de produción, distribución y promoción?

 -¿Cuánto cuestan los productos de la competencia?

 -¿Deseo está por encima o por debajo
 del precio de la competencia?

 -¿Aplicaré descuentos?
             Forma de pago
             Descuentos
             Valor psicológico
- Promoción
-¿Cómo lo conocerán y comprarán los clientes?


-¿Qué medios utiliza más mi público objetivo?


-¿Qué medios utilizaré para darlo a conocer?

-¿Desarrollar una página de internet?
¿realizar emarketing?

-¿Utilizaré medios tradicionales, radio, televisión y
periódicos?
                   Ferias
                   Publicidad on y off
                   Merchandising
                   S.M
                   ….
- Distribución
-¿Cómo les haré llegar mis productos a mis clientes?

-¿Utilizaré venta directa o distribuidores?

-¿Venta en tiendas?

-¿Dónde se ubica mi local comercial? ¿Es fácil acceder a él?

-¿Realizaré venta online?
-Estrategia competitiva
                          -Las 4 p´s
   Información interna   -La CADENA de VALOR
                          -DAFO




                          -Análisis PEST
                          -Análisis BENCHMARK
   Información externa   -PORTER
                          -DAFO
                          -Matriz de posicionamiento
                          -Matriz BCG
   Estudia el comportamiento del consumidor. Determina las características comunes de
    tus clientes actuales.

   Averigua la percepción que tienen los demás sobre ti. Piensa en que si la percepción
    que tienes de tu marca es igual a la imagen que tiene tu público sobre ti.

   Conoce la competencia. ¿qué público objetivo tiene ella? Identifica sus debilidades y
    trata de satisfacer esas necesidades insatisfechas con tu producto.

   Determina los factores demográficos de tu target. Edad, sexo, nivel de
    formación, modo de acceso a tu sitio web, ocupación, entre otros.

   Determina los factores psicológicos de tu target, como por ejemplo su personalidad o
    los valores culturales y morales.

   Determina tus puntos fuertes. Piensa en lo que tiene tu marca que te hace diferente de
    la competencia.

   Identifica lo que quieres vender o publicar
   Análisis del mercado:
    ›   Detecta oportunidades de negocio.
    ›   Establece un orden de prioridad en los segmentos.
    ›   Identifica los segmentos potenciales mas insatisfechos.
    ›   Facilita el análisis de la competencia.
    ›   Identifica a los competidores de los mercados objetivo.

   Criterios generales
    ›   Variables demográficas: como sexo, estado civil, tamaño del hogar y ciclo de vida
        familiar que pueden provocar comportamientos diferentes.

    ›   Variables socioeconómicas: como nivel de ingreso, educación, ocupación y clase
        social, que se define mediante la combinación del nivel de renta, el status
        profesional y nivel de estudios de los consumidores. Sin embargo, se observa en las
        economías, a medida que estas se desarrollan, que el valor predictivo de la
        segmentación socioeconómica es progresivamente menor, debido a la
        homogeneidad de los mercados de consumo.

    ›   Variables geográficas: como región, habitat, clima o nación, originan diferencias
        en las pautas de comportamiento y características de los consumidores en función
        de las desigualdades espaciales. Su utilización proporciona segmentos fácilmente
        localizables.
   Criterios subjetivos:
     › Tipos de
        personalidad: extrovertido, introvertido, dependiente, independi
        ente, conservador, liberal, lider, imitador, etc.

    › Estilos de vida: que describen la forma de ser y de comportarse
       de los individuos a través de tres principales indicadores:
       actividades, como los consumidores gastan su tiempo y su
       dinero, intereses, o que consideran más importante en su
       entorno inmediato y opiniones o la visión sobre ellos mismos, el
       mundo que les rodea, los cuales se aplican basados en al
       existencia de unos patrones de modo de vida que poseen
       cierta influencia en el deseo de consumo de productos y
       servicios.
                  La principal ventaja de la utilización de los estilos de
       vida como criterio de segmentación, radica en su aspecto
       dinámico, pues permite poner de manifiesto las amenazas y
       oportunidades de cambios que se esbozan en la sociedad, por
       lo que pueden ser utilizados como indicadores de sus
       tendencias de cambio.
   Criterios específicos:
     › Uso del producto: el consumo de algunos productos no está uniformemente
         distribuido, pudiéndose segmentar un mercado en función del tipo de
         producto o servicio específico utilizados dentro de una gama de alternativas
         o considerando el número de productos consumidos o adquiridos y su
         intensidad.

    ›   Situación de uso de los productos: ya que es posible aislar grupos que
        busquen beneficios distintos en un mismo producto según la situación en que
        se encuentren. Este tipo de segmentación puede ser utilizada por las
        empresas para expandir la utilización de sus productos y ampliar la base de
        su mercado.

    ›   Categoría de usuario: los mercados pueden ser segmentados distinguiendo
        entre nuevos usuarios, ex-usuarios, potenciales usuarios, usuarios por primera
        vez, etc.
    ›   Tipo de compra: diferenciando entre primer compra y compra repetida.

    ›   Grado de fidelidad o lealtad a la marca: los consumidores pueden ser leales
        a la marca, almacenes o entidades, llegándose a distinguir distintos grupos
        de compradores según el producto analizado.

    ›   Lugar de compra: según el lugar de compra habitual donde los
        consumidores realizan las compras del producto.
   Criterios subjetivos específicos:
     › Ventajas o beneficios buscados en los productos: Requiere identificar lo
        motivos de compra y consumo en cada clase de producto. Esta
        información permite a la empresa identificar a que segmento se está
        dirigiendo y con qué nuevos atributos puede dotar al producto.
     › Actitudes, percepciones y preferencias: Se configuran como variables
        internas que intervienen en el proceso de compra. La actitud refleja la
        predisposición hacia el producto, pudiéndose diferenciar distintos
        segmentos según la variedad de estados con que se presente para un
        producto concreto. La utilización de los percepciones y preferencias
        permite la elaboración de mapas preceptúales en los que aparece una
        representación gráfica de los productos junto a los consumidores, a
        través de los cuales se pueden identificar oportunidades de mercado
        para el lanzamiento de nuevos productos al aparecer segmentos de
        mercado que están insatisfechos con los productos existentes.
   En función del ciclo de vida del producto o la
    empresa
   Para iniciar un proceso de expansión
    › Expansión geográfica
    › Expansión por nichos de mercado


   Para detectar las causas de las desviaciones entre
    las previsiones comerciales y las ventas realizadas


   Para realizar una campaña promocional
"Proceso de planificar, recopilar, analizar y comunicar datos
relevantes acerca del tamaño, poder de compra de los
consumidores, disponibilidad de los distribuidores y perfiles del
consumidor, con la finalidad de ayudar a los responsables de
marketing a tomar decisiones y a controlar las acciones de
marketing en una situación de mercado específica"
   etapas básicas:
    ›   Establecimiento de los objetivos del estudio y definición del problema que se
        intenta abordar: El primer paso en el estudio es establecer sus objetivos y definir el
        problema que se intenta abordar


    ›   Realización de investigación exploratoria: Antes de llevar a cabo un estudio
        formal, se analizan los datos secundarios, observan las conductas y entrevistan
        informalmente a los grupos para comprender mejor la situación actual


    ›   Búsqueda de información primaria: Se suele realizar de las siguientes maneras:
          Investigación basada en la observación
          Entrevistas cualitativas
          Entrevista grupal
          Investigación basada en encuestas
          Investigación experimental


    ›   Análisis de los datos y presentación del informe: La etapa final en el proceso de
        estudio de mercado es desarrollar una información y conclusión significativas para
        presentar al responsable de las decisiones que solicitó el estudio
Alberto Botella Pavón
 @Alberbot en Twitter
abotellap@gmail.com

Estrategia empresarial

  • 4.
    Toda empresa compite en un sector y posee una estrategia competitiva, ya sea explicita o implícita  Objetivo ganar clientes  CREAR VALOR!!!
  • 5.
    ¿Dónde estoy? Diagnóstico de situación  ¿Dónde quiero ir? Misión y objetivos  ¿Qué caminos hay? Análisis estratégico Caminos estratégicos  ¿Qué escojo? Elección estratégica
  • 6.
    Liderazgo en costes › Características:  Grandes volúmenes  Control de costes y gastos indirectos  Minimización I+D, fuerza de ventas, publicidad › Ventaja competitiva:  Mejor rentabilidad que la media  Defensa ante grandes compradores  Defensa ante sustitutos  Reinvertir beneficios › Riesgos:  Cambio tecnológico que anule las ventajas adquiridas  Aprendizaje rápido y fácil por nuevos entrantes  Incapacidad para ver el cambio requerido en el producto o en  Comercialización por tener fija la atención en los costos
  • 7.
    Diferenciación › Características:  Percepción de único o exclusivo  Diseño  Imagen de marca  Distribución  Tecnología  Att. Cliente  No se ignoran costos pero no son el eje central › Ventaja competitiva:  Mejor rentabilidad que la media  Lealtad clientes  Menor sensibilidad al precio  Genera barreras de ingreso  Reduce el poder comprador  Más margen para tratar con el proveedor  Defensa ante sustitutos › Riesgos:  Coste de la diferenciación demasiado alto no asumido por el mercado  Cambio en los gustos del comprador respecto al factor diferenciador  Imitación
  • 8.
    Enfoque o alta segmentación › Características:  Segmentación frente a generalización  Puede combinar coste y diferenciación › Ventaja competitiva:  Mejor rentabilidad que la media › Riesgos:  El diferencial de costes con competidores globales se amplia, eliminando las ventajas adquiridas con el enfoque  Cambio en las preferencias del segmento  Los competidores encuentran nichos dentro del segmento
  • 9.
    Entorno: elementos externos en los que la empresa no influye. › Políticos, culturales, económicos….  Análisis PEST
  • 11.
    Análisis de las 5 fuerzas de PORTER - Modelo de reflexión estratégica sistemática para determinar la rentabilidad de un sector en específico, normalmente con el fin de evaluar el valor y la proyección futura de empresas o unidades de negocio que operan en dicho sector.
  • 12.
    Análisis BENCHMARK - Comparación de la empresa considerada con la competencia significativa en relación a las capacidades distintivas que posean. › Pasos  Determinación de variables estratégicas de comparación  Establecimiento de criterios de valoración  Asignación de valores y representación gráfica  Conclusiones
  • 14.
    Modelo teórico que permite describir el desarrollo de las actividades de una organización empresarial generando valor al cliente final.
  • 16.
    Matriz BCG
  • 17.
    El mapa de posicionamiento
  • 19.
    Análisis DAFO
  • 21.
    ¿Qué es marketing? “elproceso por el cual los grupos e individuos satisfacen sus necesidades al crear e intercambiar bienes y servicios” Philip Kotler
  • 22.
    “Conjunto de técnicasdestinadas a mejorar la relación entre la empresa y el entorno” “El cliente es el rey” Sentido común
  • 23.
    Distribución Mercado Las 4 p´s del marketing - Producto (Product) - Precio (Price) - Promoción (Promotion) - Distribución (Place)
  • 25.
    El posicionamiento seresume en:  Identificar el mejor atributo de nuestro producto  Conocer la posición de los competidores en función a ese atributo  Decidir nuestra estrategia en función de las ventajas competitivas  Comunicar el posicionamiento al mercado a través de la publicidad Estrategias sobre el posicionamiento:  Fortalecer la posición actual en la mente del consumidor  Apoderarse de una posición desocupada  Desposicionar o reposicionar a la competencia
  • 26.
    Tipos de posicionamiento  Posicionamiento por atributo: una empresa se posiciona según un atributo como el tamaño o el tiempo que lleva de existir.  Posicionamiento por beneficio: el producto se posiciona como el líder en lo que corresponde a cierto beneficio que las demás no dan.  Posicionamiento por uso o aplicación: El producto se posiciona como el mejor en determinados usos o aplicaciones.  Posicionamiento por competidor: se afirma que el producto es mejor en algún sentido o varios en relación al competidor.  Posicionamiento por categoría de productos: el producto se posiciona como el líder en cierta categoría de productos.  Posicionamiento por calidad o precio: el producto se posiciona como el que ofrece el mejor valor, es decir la mayor cantidad de beneficios a un precio razonable.
  • 27.
    La segmentación del mercado es el proceso de dividir un mercado en grupos más pequeños que tengan características semejantes.  Agrupar consumidores que buscan un beneficio básico Valores reales  Valores percibidos Valores intrínsecos
  • 31.
    - Producto -¿Quévendo? -¿Qué características tiene mi producto? y ¿Cuáles son las beneficios que se obtiene de cada una de ellas? -¿Qué necesidades satisface mi producto? -¿Proporciona valor agregado? y ¿Qué valor agregado proporciona mi producto?  Diseño  Tecnología  Usabilidad  Calidad  Empaquetado  Branding  Sostenibilidad  Valor
  • 32.
    - Precio -¿Cuántoestarían dispuestos a pagar por él? -¿Qué utilidad es la que deseo obtener? -¿Cuáles son los costos de produción, distribución y promoción? -¿Cuánto cuestan los productos de la competencia? -¿Deseo está por encima o por debajo del precio de la competencia? -¿Aplicaré descuentos?  Forma de pago  Descuentos  Valor psicológico
  • 33.
    - Promoción -¿Cómo loconocerán y comprarán los clientes? -¿Qué medios utiliza más mi público objetivo? -¿Qué medios utilizaré para darlo a conocer? -¿Desarrollar una página de internet? ¿realizar emarketing? -¿Utilizaré medios tradicionales, radio, televisión y periódicos?  Ferias  Publicidad on y off  Merchandising  S.M  ….
  • 34.
    - Distribución -¿Cómo lesharé llegar mis productos a mis clientes? -¿Utilizaré venta directa o distribuidores? -¿Venta en tiendas? -¿Dónde se ubica mi local comercial? ¿Es fácil acceder a él? -¿Realizaré venta online?
  • 36.
    -Estrategia competitiva -Las 4 p´s  Información interna -La CADENA de VALOR -DAFO -Análisis PEST -Análisis BENCHMARK  Información externa -PORTER -DAFO -Matriz de posicionamiento -Matriz BCG
  • 37.
    Estudia el comportamiento del consumidor. Determina las características comunes de tus clientes actuales.  Averigua la percepción que tienen los demás sobre ti. Piensa en que si la percepción que tienes de tu marca es igual a la imagen que tiene tu público sobre ti.  Conoce la competencia. ¿qué público objetivo tiene ella? Identifica sus debilidades y trata de satisfacer esas necesidades insatisfechas con tu producto.  Determina los factores demográficos de tu target. Edad, sexo, nivel de formación, modo de acceso a tu sitio web, ocupación, entre otros.  Determina los factores psicológicos de tu target, como por ejemplo su personalidad o los valores culturales y morales.  Determina tus puntos fuertes. Piensa en lo que tiene tu marca que te hace diferente de la competencia.  Identifica lo que quieres vender o publicar
  • 38.
    Análisis del mercado: › Detecta oportunidades de negocio. › Establece un orden de prioridad en los segmentos. › Identifica los segmentos potenciales mas insatisfechos. › Facilita el análisis de la competencia. › Identifica a los competidores de los mercados objetivo.  Criterios generales › Variables demográficas: como sexo, estado civil, tamaño del hogar y ciclo de vida familiar que pueden provocar comportamientos diferentes. › Variables socioeconómicas: como nivel de ingreso, educación, ocupación y clase social, que se define mediante la combinación del nivel de renta, el status profesional y nivel de estudios de los consumidores. Sin embargo, se observa en las economías, a medida que estas se desarrollan, que el valor predictivo de la segmentación socioeconómica es progresivamente menor, debido a la homogeneidad de los mercados de consumo. › Variables geográficas: como región, habitat, clima o nación, originan diferencias en las pautas de comportamiento y características de los consumidores en función de las desigualdades espaciales. Su utilización proporciona segmentos fácilmente localizables.
  • 39.
    Criterios subjetivos: › Tipos de personalidad: extrovertido, introvertido, dependiente, independi ente, conservador, liberal, lider, imitador, etc. › Estilos de vida: que describen la forma de ser y de comportarse de los individuos a través de tres principales indicadores: actividades, como los consumidores gastan su tiempo y su dinero, intereses, o que consideran más importante en su entorno inmediato y opiniones o la visión sobre ellos mismos, el mundo que les rodea, los cuales se aplican basados en al existencia de unos patrones de modo de vida que poseen cierta influencia en el deseo de consumo de productos y servicios. La principal ventaja de la utilización de los estilos de vida como criterio de segmentación, radica en su aspecto dinámico, pues permite poner de manifiesto las amenazas y oportunidades de cambios que se esbozan en la sociedad, por lo que pueden ser utilizados como indicadores de sus tendencias de cambio.
  • 40.
    Criterios específicos: › Uso del producto: el consumo de algunos productos no está uniformemente distribuido, pudiéndose segmentar un mercado en función del tipo de producto o servicio específico utilizados dentro de una gama de alternativas o considerando el número de productos consumidos o adquiridos y su intensidad. › Situación de uso de los productos: ya que es posible aislar grupos que busquen beneficios distintos en un mismo producto según la situación en que se encuentren. Este tipo de segmentación puede ser utilizada por las empresas para expandir la utilización de sus productos y ampliar la base de su mercado. › Categoría de usuario: los mercados pueden ser segmentados distinguiendo entre nuevos usuarios, ex-usuarios, potenciales usuarios, usuarios por primera vez, etc. › Tipo de compra: diferenciando entre primer compra y compra repetida. › Grado de fidelidad o lealtad a la marca: los consumidores pueden ser leales a la marca, almacenes o entidades, llegándose a distinguir distintos grupos de compradores según el producto analizado. › Lugar de compra: según el lugar de compra habitual donde los consumidores realizan las compras del producto.
  • 41.
    Criterios subjetivos específicos: › Ventajas o beneficios buscados en los productos: Requiere identificar lo motivos de compra y consumo en cada clase de producto. Esta información permite a la empresa identificar a que segmento se está dirigiendo y con qué nuevos atributos puede dotar al producto. › Actitudes, percepciones y preferencias: Se configuran como variables internas que intervienen en el proceso de compra. La actitud refleja la predisposición hacia el producto, pudiéndose diferenciar distintos segmentos según la variedad de estados con que se presente para un producto concreto. La utilización de los percepciones y preferencias permite la elaboración de mapas preceptúales en los que aparece una representación gráfica de los productos junto a los consumidores, a través de los cuales se pueden identificar oportunidades de mercado para el lanzamiento de nuevos productos al aparecer segmentos de mercado que están insatisfechos con los productos existentes.
  • 42.
    En función del ciclo de vida del producto o la empresa
  • 43.
    Para iniciar un proceso de expansión › Expansión geográfica › Expansión por nichos de mercado  Para detectar las causas de las desviaciones entre las previsiones comerciales y las ventas realizadas  Para realizar una campaña promocional
  • 44.
    "Proceso de planificar,recopilar, analizar y comunicar datos relevantes acerca del tamaño, poder de compra de los consumidores, disponibilidad de los distribuidores y perfiles del consumidor, con la finalidad de ayudar a los responsables de marketing a tomar decisiones y a controlar las acciones de marketing en una situación de mercado específica"
  • 45.
    etapas básicas: › Establecimiento de los objetivos del estudio y definición del problema que se intenta abordar: El primer paso en el estudio es establecer sus objetivos y definir el problema que se intenta abordar › Realización de investigación exploratoria: Antes de llevar a cabo un estudio formal, se analizan los datos secundarios, observan las conductas y entrevistan informalmente a los grupos para comprender mejor la situación actual › Búsqueda de información primaria: Se suele realizar de las siguientes maneras:  Investigación basada en la observación  Entrevistas cualitativas  Entrevista grupal  Investigación basada en encuestas  Investigación experimental › Análisis de los datos y presentación del informe: La etapa final en el proceso de estudio de mercado es desarrollar una información y conclusión significativas para presentar al responsable de las decisiones que solicitó el estudio
  • 46.
    Alberto Botella Pavón @Alberbot en Twitter abotellap@gmail.com