SlideShare una empresa de Scribd logo

1

LADY ARACELI DIAZ SILVA

2

Son un conjunto de estrategias y técnicas que
sirven para ilustrar, representar gráficamente y así
evidenciar las estructuras cognitivas o de
significado que los individuos en particular los
alumnos tienen o adquieren y a partir de las
cuales perciben y procesan la información y sus
experiencias.
LADY ARACELI DIAZ SILVA

3

 Desarrolla el pensamiento crítico y creativo.
 Comprensión
 Memoria
 Interacción con el tema
 Empaque de ideas principales
 Comprensión del vocabulario
 Construcción de conocimiento
 Elaboración del resumen, la clasificación, la
gráfica y la categorización.
LADY ARACELI DIAZ SILVA

4

 Ayudan a enfocar lo que es importante porque resaltan
conceptos y vocabulario que son clave y las relaciones entre
éstos.
 Ayudan a integrar el conocimiento previo con uno nuevo.
 Motivan el desarrollo conceptual.
 Enriquecen la lectura, la escritura y el pensamiento.
 Promueven el aprendizaje cooperativo.
 Se apoyan en criterios de selección y jerarquización, ayudando
a “aprender a pensar”.
 Ayudan a la comprensión, evocación y aprendizaje.
 El proceso de crear, discutir y evaluar un organizador gráfico
es más importante que el organizador en sí.
 Propician el aprendizaje a través de la investigación activa.
 Sirven como herramientas de evaluación
LADY ARACELI DIAZ SILVA

5

A. CONCEPTO:
 El término “sinóptico” proviene de la palabra “sinopsis”
que significa resumen, se construye en un esquema
sintetizado, es como una especie de clasificación, que a
primera vista presenta con claridad las partes principales
del tema, teniendo en cuenta su estructura y sus
relaciones; se agrupa mediante el uso de llaves, corchetes
en forma sucesiva cuando existen muchas subdivisiones .
B. HABILIDADES COGNITIVAS:
 Ayuda a desarrollar los procesos de ordenar, clasificar,
explicar, sintetizar y resumir.
CUADRO SINÓPTICO
LADY ARACELI DIAZ SILVA

6

C. CARACTERÍSTICAS FUNDAMENTALES:
◦ La información es presentada en forma sintética y no
detallada.
◦ Su elaboración hace que se requiera tanto del espacio
vertical como horizontal.
◦ Las llaves en forma sucesiva deben mantener una
jerarquía sucesiva.
◦ Los datos que se encuentran dentro de cada llave
deben tener una misma jerarquía.
LADY ARACELI DIAZ SILVA

7

D. ELABORACIÓN:
 Leer el texto con la debida atención teniendo en cuenta el título o
incisos.
 Identificar la idea principal, las secundarias, y sucesivamente las
otras complementarias si hubiesen.
 Luego de diferenciar las ideas en el texto, se conforma con ellas
conjuntos o categorías básicas, en que se irán implicando unas a
otras. Conforme se va avanzando, a cada categoría un subtítulo,
hasta encontrar el título principal.
 Se procede a dibujar las llaves o corchetes de mayor a menor
tamaño en estrecha relación con la jerarquía y ubicación de las
ideas primarias, secundarias, etc., escribiendo al interior, las ideas
resumidas o sintetizas.
 Si deseamos visualizar mejor las diferencias entre las llaves,
podemos otorgar un color diferente a cada grupo de ellas.
 Al interior de las llaves se van marcando con guiones (-) y/o puntos
(.); en el caso de precisar varios detalles.
LADY ARACELI DIAZ SILVA

8

D. ESTRUCTURA DEL CUADRO SINÓPTICO:
IDEA
PRINCIPAL
IDEA
PRIMARIA
A
Idea secundarias
A 1
IDEA
PRIMARIA
B
Idea secundarias
A 2
Idea secundarias
B 1
Idea secundarias
B 2
Detalles
Detalles
Detalles
Detalles
NIVELES 1 2 3
Idea secundarias
B 3
Detalles
LADY ARACELI DIAZ SILVA

9

CUADRO
SINÓPTICO
CARACTERÍSTICAS
FUNDAMENTALES
CONCEPTO
ELABORACIÓN
Técnica gráfica que sirve para clasificar la
información en forma desagregada, donde se
presenta el contenido en forma vertical y
horizontal en forma de llaves o corchetes.
Para su elaboración se requiere de habilidades, así como el
uso de términos, conceptos o frases
a) La información se presenta en forma sintética y
no detallada.
b) Su elaboración hace que se requiera el espacio
vertical, pero principalmente horizontal.
c) Las llaves en forma sucesiva deben mantener
una jerarquía sucesiva.
d) Los datos que contiene cada llave deben tener
una misma jerarquía.
LADY ARACELI DIAZ SILVA

10

LADY ARACELI DIAZ SILVA

11

CONCEPTO:
 Organizador visual que sirve para establecer comparaciones
y apreciar las semejanzas o diferencias entre dos o más
variables o características, enfoques, teorías, escuelas,
planeamientos, concepciones y otras categorías, hechos,
ejemplos, conceptos, principios, observaciones,
procedimientos incluso ilustraciones que son motivo de
análisis, interpretación y estudio.
 
HABILIDADES COGNITIVAS.
 Ayuda A desarrollar las habilidades cognitivas de comparar,
analizar, sintetizar, inferir, explicar y describir.
EL CUADRO COMPARATIVO
LADY ARACELI DIAZ SILVA

12

CARACTERÍSTICAS FUNDAMENTALES:
 Tiene alto grado de comprensión, análisis, síntesis, abstracción,
crítica y en muchos casos propuestas o alternativas.
 Conlleva a la comparación de los tópicos estudiados en dos o más
columnas verticales y paralelas.
 Los cuadros más usados suelen ser bidimensionales o de doble
entrada.
 La organización establece que los temas o conceptos se escriben
en la parte superior de las columnas, mientras que las variables o
ideas van en la primera fila de la izquierda de arriba abajo.
 Es recomendable colocar los temas en las columnas (cuando sólo
son dos temas) y las variables en las filas (cuando son muchas
variables).
 Se recomienda establecer la correspondencia de semejanzas o
diferencias de cada punto tratado para comprender mejor dicha
comparación.
LADY ARACELI DIAZ SILVA

13

ELABORACIÓN:
 Analizar cuál es la distribución que conviene para su mejor
comprensión.
 Que los temas sean señalizados de algún modo (uso de
mayúsculas, negrita, color, etc.) para que se distingan de las
variables.
 Establecer la correspondencia ya sea de semejanzas o diferencias.
 Es necesario que al interior de las columnas de cada tópico o tema
se enumere, o marcado con guiones, puntos.
 No olvidar que al inicio se debe establecer si el cuadro a elaborar
será simple o de doble entrada.
  
LADY ARACELI DIAZ SILVA

14

PLANTEAMIENTO A PLANTEAMIENTO B
1. TEMA X
2. TEMA Y
3. TEMA Z
1. TEMA X
2. TEMA Y
3. TEMA Z
ESTRUCTURA:
 Estructura del cuadro comparativo simple.
LADY ARACELI DIAZ SILVA

15

PROPUESTA
CARACTERISTICAS
CONDUCTISTA CONSTRUCTIVISTA
ESTRATEGIA Centrado en la enseñanza Centrado en el aprendizaje
DOCENTE
* Es el actor principal
* Transmisor de conocimientos
* Es el guía, facilitador
* Potencia el aprendizaje de sus
alumnos (as)
ALUMNO (A)
Es receptor pasivo de
conocimientos
Es constructor activo de sus
conocimientos
MÉTODO
* Expositivo
*Centrado en los conocimientos
* No propicia el intercambio de
aprendizajes
* Activo, cooperativo
* Parte de los conocimientos
previos del alumno (a).
* Propicia el interaprendizaje.
OBJETIVO Centrado en conductas
Centrado en el desarrollo de
capacidades y actitudes
Estructura y ejemplo de cuadro comparativo de doble entrada:
LADY ARACELI DIAZ SILVA

16

CONCEPTO:
 Organizador del conocimiento que recoge los elementos
esenciales del contenido y los contextualiza en su contexto, a
diferencia de otros organizadores, el epítome nos da una visión
de conjunto que va desde el todo a los elementos que se está
estudiando.
 Ayuda a la memoria de largo plazo, al dar significación y sentido
a los conceptos; lo nuevo que se aprende se apoya en lo que ya
se sabe (conocimientos previos).
 HABILIDADES COGNITIVAS:
 Contribuye a desarrollar habilidades cognitivas de identificar,
secuenciar, describir, resumir.
LADY ARACELI DIAZ SILVA

17

CARACTERÍSTICAS FUNDAMENTALES:
 Muestra un marco conceptual del área tratada y nos da una
visión de conjunto que va desde el todo a las partes.
 Es una forma de andamiaje conceptual que facilita que los
conceptos nuevos a aprender se apoyen en los saberes previos.
ELABORACIÓN.
 Establecer el tema central
 Priorizar los sub temas que componen el tema central.
 Establecer los temas esenciales según el sub tema.
 Durante la elaboración, tener en cuenta la coherencia e inclusión
indicando las relaciones entre los mismos (tema central, sub
temas y elementos)
LADY ARACELI DIAZ SILVA

18

•ESTRUCTURA:
TEMA CENTRAL
SUB TEMA A SUB TEMA B SUB TEMA C SUB TEMA D
SUB TEMA
B1
SUB TEMA
B2
SUB TEMA
B3
SUB TEMA
B4
SUB TEMA
B2-1
SUB TEMA
B2-2
SUB TEMA
B2-3
LADY ARACELI DIAZ SILVA

19

LADY ARACELI DIAZ SILVA

20

LADY ARACELI DIAZ SILVA

21

CONCEPTO.
 Organizador que permite presentar y visualizar los
contenidos de manera global, temas que presenta
en forma ordenada y como una unidad.
 Se puede utilizar en las diferentes áreas, cursos o
niveles de educación.
HABILIDADES COGNITIVAS:
 Ayuda a desarrollar las habilidades cognitivas de
analizar, diferenciar, clasificar.
CÍRCULOS CONCÉNTRICOSCÍRCULOS CONCÉNTRICOS
LADY ARACELI DIAZ SILVA

22

CARACTERÍSTICAS FUNDAMENTALES:
 Parte de un centro en forma de círculo, módulo central (MC) y que cada vez se irradia en
otros círculos de mayores tamaños.
 En el MC se debe expresar las capacidades y/o contenidos concretos a desarrollar,
alrededor del cual gira todo el módulo.
 Los módulo adyacentes (MA), nos muestran los contenidos que se derivan del MC.
 Los módulos complementarios (Mc), son aquellos que especifican los elementos de
cada MA.
 La lectura de los círculos concéntricos se realiza por cada módulo, iniciándose desde el
MC hacia la periferia.
 Permite visualizar el desarrollo del tema y contenido como una unidad.
ELABORACIÓN:
 Establecer el tema central a estudiar o investigar.
 Ubicar el tema central en el círculo o módulo central en el medio de la hoja.
 Luego, de acuerdo a los temas adyacentes o relevantes se grafica el siguiente círculo
concéntrico.
 En seguida, si queremos continuar con el análisis del tema estudiado, se traza otro
círculo concéntrico mayor o módulo complementario de acuerdo a los sub temas y así
hasta culminar el tratamiento del tema en estudio.
 En cada módulo se debe ir registrando la información relevante.
 El diseño se debe iniciar en el punto cero o a las doce horas de un reloj y desde allí
iniciar su lectura o explicación siguiendo la dirección las manecillas del reloj.
LADY ARACELI DIAZ SILVA

23

LADY ARACELI DIAZ SILVA

24

LADY ARACELI DIAZ SILVA

25

◦ CONCEPTO.
Estrategia de representación gráfica utilizada fundamentalmente para el
análisis conceptual de textos, ya que ayuda a ver la relación entre palabra y
juicios. Se pueden utilizar en sus tres dimensiones: como estrategia de
construcción de vocabulario y de preparación para la lectura y la técnica de
estudio. Es importante ya que optimiza, activa y construye sobre la base de
los conocimientos propios, la mejora de la lectura y el vocabulario. Además
es la estrategia previa para ingresar a manejar organizadores de mayor
complejidad.
 
◦ HABILIDADES COGNITIVAS:
 Ayuda a desarrollar las habilidades cognitivas de describir, explicar,
identificar, analizar, inferir, generalizar.
LOS MAPAS SEMÁNTICOS
LADY ARACELI DIAZ SILVA

26

CARACTERÍSTICAS FUNDAMENTALES:
 Permiten visualizar la estructura y distribución de ideas, conceptos,
partes y sub partes de un tema o la relación que existe entre
categorías, con el propósito de imprimir mayor objetividad en el
proceso educativo.
 En la mayoría de casos no presentan palabras de enlace.
 Se caracterizan por ser sumatorios de contenidos, partes o sub
partes de un tema, asunto o fenómenos.
 Relacionan juicios con palabras o conceptos no necesariamente a
nivel de significados conceptuales con miras a formar
proposiciones, éstas son un poco arbitrarias, con poco significado.
LADY ARACELI DIAZ SILVA

27

 En su construcción se pueden utilizar líneas, ovoides, círculos, flechas,
figuras como personas, animales, objetos entre otros.
 Se pueden utilizar para la construcción del vocabulario, en actividades
previas a la lectura y posteriores a la lectura.
 No tienen orden gráfico jerárquico, ni un solo modelo o tipo; por el contrario
el modelo y tipo está de acuerdo a la creatividad de los usuarios, pues no
tienen un orden lógico, ni principios, como suceden en los mapas
conceptuales y otros organizadores. Se pueden construir en forma cerrada,
abierta, simple, abierta compuesta o concéntrica, en forma de árbol,
irradiante, hacia la derecha, la izquierda, hacia los costados, hacia arriba,
abajo, etc.
 Presentan distintas formas o estructuras de acuerdo a las características
del tema en estudio
LADY ARACELI DIAZ SILVA

28

Hanf, M. B., considera tres pasos para la elaboración de mapas semánticos:
 Identificación de la idea principal: Se escribe el título de la idea principal
encerrándolo en una figura geométrica,
 Categorías secundarias: Las partes principales del texto a estudiar constituirán
las categorías secundarias. Se recomienda usar 6 ó 7 categorías secundarias.
 Los pasos a y b se trabajan a modo de borrador, posteriormente se concluye el
trabajo.
 Datos del ensayo: Se lee la información para completar datos de las categorías
secundarias. Se debe tener en cuenta lo siguiente:
 La palabra clave escogida puede ser una sola, frase o titular.
 La palabra determinada debe ubicarse en el medio superior del espacio a utilizar, o de
acuerdo a la forma de mapa que se vaya elaborar o diseñar, dicha palabra clave debe
estar con letras mayúsculas.
 En seguida, se irradia conceptos o categorías y que éstas a la vez, describan la
información que le corresponde.
 Cuando se trabaja en equipo, se recomienda la conversación y discusión permanente
para hacer el trabajo más significativo.

LADY ARACELI DIAZ SILVA

29

FORMAS CERRADAS
LADY ARACELI DIAZ SILVA

30

FORMA ABIERTA SIMPLE FORMAS DE ÁRBOL
LADY ARACELI DIAZ SILVA

31

Es un esquema gráfico.
No presenta palabras enlace
No tiene orden gráfico jerárquico ni
un solo modelo.
Se utilizan líneas, ovoides,
círculos, flechas y figuras.
La información se inicia
desde un concepto o tema
central.
Relaciona juicios con palabras o
conceptos.
No llega a construir proposiciones.
Su construcción no necesita
de experiencia
CARACTERÍSTICAS DEL
MAPA SEMÁNTICO
CARACTERÍSTICAS DEL
MAPA SEMÁNTICO
LADY ARACELI DIAZ SILVA

32

Ejemplo de mapa semEjemplo de mapa semáántico radiante sobre en nuevo rol del docente:ntico radiante sobre en nuevo rol del docente:
Apoya,
potencia,
organiza
Conoce,
respeta,
individualiza
Selecciona
procedimientos y
actividades
Conoce lo
previo y
planifica a partir
de ello.
Motiva y cuida la
funcionalidad de
los aprendizajes
Propone
estrategias
metodológicas
adecuadas
Propone
situaciones
globales
Colabora con
los padres
Necesita sentir
seguridad y
confianza
Planifica y
propicia la
interacción
NUEVO
ROL DEL
DOCENTE
NUEVO
ROL DEL
DOCENTE
LADY ARACELI DIAZ SILVA

33

Aprende
activamente
Relaciona los nuevos
aprendizajes con sus
esquemas previos.
Parte de
conocimientos
cercanos
Aprende
globalmente
Aprende en
integración
Aprende en la familiaNecesita sentir
seguridad y
confianza.
Presenta proceso
madurativo.
Necesita sentir
interés por aprender
Construye su
aprendizaje
Ejemplo de mapa semántico radiante con tarjetas sobre el nuevo
rol de los alumnos:
LADY ARACELI DIAZ SILVA

34

Ejemplo de mapa semántico radiante – complejo sobre los modelos
pedagógicos básicos:
MODELOS
PEDAGÓGICO
S BÁSICOS
LADY ARACELI DIAZ SILVA

35

PILARES DE
LA
EDUCACIÓN
DEL SIGLO
XXI.
APRENDER A APRENDER
-Desarrollar el aprender a aprender
APRENDER A CONOCER
-Caracterizado por el trabajo cognitivo,
competencia personal y calificación
profesional.
APRENDER A VIVIR JUNTOS
-Considera el crecimiento gradual del otro
y el tender hacia los objetivos comunes.
APRENDER A SER
-Busca el desarrollo integral de la persona
LADY ARACELI DIAZ SILVA

36

INTERACTÚA
PROCESA
INFORMACIÓN
COMUNICACIÓN
ORAL Y
ESCRITA
PENSAMIENT
O AUTÓNOMO
Y CRÍTICO
ACTITUDES
ORIENTADAS,
VALORES
Respeto
Tolerancia
Democracia
Pensamiento Lógico
Relacionar Ideas
Analiza
Sintetiza
Identificación
Capacidad de
actuar
Internaliza normas
Habilidad
Organiza
Actúa
Evalúa
DECIDE
Capacidad de
análisis
Decide
Concluye
Elabora
EL EDUCANDO
Capacidad de expresión
Organiza su pensamiento
Expresa clara y ordenadamente
LADY ARACELI DIAZ SILVA

37

Ejemplo de mapa semántico de forma abierta simple:
LADY ARACELI DIAZ SILVA

38

LADY ARACELI DIAZ SILVA

39

Ejemplo de mapa semántico de forma cerrada
LADY ARACELI DIAZ SILVA

40

CONCEPTO:
El mapa conceptual también se constituye en la técnica y organizador del
conocimiento. Su autor Joseph D. NovaK, considera que es una “Estrategia
sencilla, pero poderosa en potencia, para ayudar a los estudiantes a aprender y
para ayudar a los educadores a captar el significado de los materiales que se van a
aprender” y como recurso sostiene que “Un mapa conceptual es un recurso
esquemático para representar un conjunto de significados conceptuales incluidos
en una estructura de proposiciones”.
El mapa conceptual es de gran importancia en el procesamiento de la información y por
tanto del aprendizaje, a través de ella se hace evidente los conceptos clave o las
proposiciones que se van aprender, a la vez que sugieren conexiones entre los
nuevos conocimientos y los que el alumno ya posee.
HABILIDADES COGNITIVAS:
 Ayuda a desarrollar las habilidades cognitivas de conceptualizar, clasificar,
sintetizar, resumir.
MAPAS CONCEPTUALESMAPAS CONCEPTUALES
LADY ARACELI DIAZ SILVA

41

Concepto:
El concepto es considerado como “una regularidad en los acontecimientos o
en los objetos que se designa mediante algún término”. Los conceptos
hacen referencia a los acontecimientos que son cualquier cosa que existe y
se puede observar. Se deben escribir con letras mayúsculas
entre una a cuatro como máximo.
Proposición:
Consta de dos o más términos conceptuales (conceptos) unidos por palabras
(enlaces) para formar una unidad semántica.
Unidad pequeña que tiene valor de verdad, puesto que afirma o niega algo
de un concepto, va más allá de su denominación.
Palabras – enlace:
Son las palabras que sirven para unir conceptos y señalar el tipo de relación
existente entre ambos. Los conceptos provocan imágenes en cambio las
palabras – enlace sirven para unir dichos conceptos y no provocan
imágenes mentales. Se deben escribir con letras minúsculas de una a
cuatro palabras como máximo.
  
LADY ARACELI DIAZ SILVA

42

 Jerarquización:
A través de la jerarquización los conceptos están dispuestos por orden de
importancia o de “exclusividad”. Los conceptos más inclusivos ocupan los
lugares superiores de la estructura gráfica.
 Se debe tener en cuenta que el mismo concepto aparece una sola vez.
 Algunas veces las líneas de enlace deben terminar con una flecha para
indicar el concepto derivado, cuando ambos están situados a la misma
altura o en caso de relaciones cruzadas.
 Los ejemplos se sitúan en el último lugar y no se enmarcan.
 Selección:
 Antes de construir un mapa se debe elegir los términos que hagan
referencia a los conceptos en los que conviene centrar la atención.
LADY ARACELI DIAZ SILVA

43

 Impacto visual:
 Según Novak, “Un mapa conceptual es conciso y
muestra de relaciones entre ideas principales de un
modo simple y vistoso, aprovechando la notable
capacidad humana para la representación visual”.
 Se sugiere escribir los término conceptuales con letras
mayúsculas y enmarcados en elipses u óvalos ya que
“tienen mayor impacto visual que el cuadrado o el
rectángulo”.
 Los mapas conceptúales tiene por objeto representar
relaciones significativas entre conceptos y mostrar
algunos caminos para conectar los significados entre
ellos. De manera que resulten proposiciones.
LADY ARACELI DIAZ SILVA

44

Cuando se trate de elaborar un mapa conceptual se recomienda lo siguiente:
 Es conveniente que el mapa conceptual tenga un número reducido de conceptos e ideas
(favorece la claridad y simplicidad). Si necesita poner muchos conceptos de un capítulo,
por ejemplo, es preferible hacer un mapa general del capítulo, y posteriormente otros
mapas parciales, correspondientes a los subapartados importantes.
 En el mapa conceptual sólo debe aparecer una vez el mismo concepto o expresión
conceptual.
 En los mapas conceptuales se aplica el concepto de JERARQUÍA CONCEPTUAL. Es
decir, tratan de organizar las relaciones entre conceptos en una estructura en la que se
pueden apreciar diferentes niveles de generalidad entre éstos.
 En la JERARQUÍA DE CONCEPTOS se tiene en cuenta los conceptos INCLUSORES y
los INCLUIDOS según su nivel de generalidad. Es importante, además, tener en cuenta
que un concepto puede ser a la vez inclusor (tiene otros conceptos “subordinados”) e
incluido (pertenece a otro más general que él).
 Los conceptos y palabras enlace forman frases o expresiones con sentido correcto.
 En las relaciones cruzadas conviene terminar las líneas de enlace con una flecha para
saber el concepto que se relaciona con el otro.
 Los ejemplos o nombres propios se sitúan en último lugar y no se enmarcan en etiqueta.
  Los conceptos y palabras enlace desempeñan funciones diferentes en la transmisión del
significado.
LADY ARACELI DIAZ SILVA

45

MAPA CONCEPTUAL
ESTRATEGIA DE
APRENDIZAJE
TEORÍA DEL APREN.
SIGNIFICATIVO
DIFERENCIACIÓN
PROGRESIVA
es
aplica
trabaja la
MEMORIZACIÓN
INCLUSIÓN
RECONCILIACIÓN
INTEGRADORA
IDEAS
PREVIAS
ESTRUCTURACIÓN MAPA
CONCEPTUAL
SIMPLIFICACIÓN
JERARQUIZACIÓN CONEXIONES
CRUZADAS
favorece
la
medianteconecta
con
mediante
la
mediante
LADY ARACELI DIAZ SILVA

46

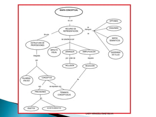
MAPA CONCEPTUAL
RECURSO DE
REPRESENTACIÓN
ESTRUCTURA DE
PROPOSICIONES
IMPACTO
VISUAL JERARQUÍA SIMPLIFICACIÓN
SELECCIÓN
PALABRAS
ENLACE
CONCEPTOS
PRECISIONES
OBJETOS ACONTECIMIENTOS
TÉRMINOS
CONCEPTUALES
EPÍTOMES
ESQUEMAS
MAPAS
SEMÁNTICOS
DIAGRAMAS
DE FLUJO
es un
de una
integrada
por
son
en
se expresan con
de
se
distinguen
de
se caracteriza por
por orden de requiere
INCLUSIÓN
LADY ARACELI DIAZ SILVA

47

CRUZ CATEGORIALCRUZ CATEGORIAL
CONCEPTO:
Organiza información relevante expuesta en un texto, alrededor de una idea
principal.
Adaptando su estructura, se coloca al centro la idea principal; en la parte
superior se escribe el argumento; en la parte inferior, las derivaciones
teóricas y prácticas; al lado izquierdo, se anota la técnica; y al lado
derecho, se escribe el propósito o intención para defender la idea.
Es aplicable fundamentalmente a las Ciencias Sociales, Ciencias Naturales y
otras áreas del nivel secundario.
HABILIDADES COGNITIVAS:
 Contribuye a desarrollar las habilidades cognitivas de inferir, explicar,
identificar, analizar y evaluar.
LADY ARACELI DIAZ SILVA

48

 Su representación gráfica tiene la forma de cruz, dividida en cinco
partes.
 En el centro de la cruz, se escribe la proposición, siendo esta
positiva o negativa sobre alguien o algo.
 En la parte superior de la cruz, se anota la justificación de la
proposición, donde se señala por qué la proposición es válida.
 En la parte inferior, se escribe las derivaciones, donde se determina
las consecuencias que se desprenden de una información.
 En el lateral izquierdo, se señala la condición, donde se establece
en qué condiciones la proposición es válida.
 En lado lateral derecho, se escribe la finalidad donde se señala
para qué se hace la información o proposición
LADY ARACELI DIAZ SILVA

49

 Se recomienda lo siguiente:
 Seleccionar proposiciones (afirmaciones) claves
de un área o tema.
 Graficar la cruz categorial y escribir en ella lo
que corresponde a cada lado.
 Se busca aprender que toda afirmación que se
hace tiene justificación, una condición, una
finalidad y sus derivaciones.
LADY ARACELI DIAZ SILVA

50

PARTE SUPERIOR
CAUSAS
JUSTIFICACIÓN DE LA
PROPOSICIÓN
CENTRO DE LA CRUZ
PROPOSICIÓN AFIRMACIÓN
U ORACIÓN
DERIVACIONES
CONSECUENCIAS
PARTE INFERIOR
LATERAL DERECHO
FINALIDAD
PROPOSITO
ALTERNATIVAS DE SOLUCION
LATERAL IZQUIERDO
CONTEXTO
LA CONDICIÓN
ACTIVIDADES
LADY ARACELI DIAZ SILVA

51

. CAUSAS: PROBLEMAS
GENERADOS POR LA MALA
DISTRIBUCIÓN DE LAS
RIQUEZAS, Y TENEMOS:
-FALTA DE EMPLEO
-FALTA DE LUGAR
DONDE VIVIR
-ABUSO DE LOS
PODEROSOS
PROBLEMA SOCIAL
EN EL CUENTO “AL
PIE DEL
ACANTILADO” DE
JULIO RAMÓN
RIBEIRO
CONSECUENCIAS DE LOS
PROBLEMAS SOCIALES EN
EL CUENTO:
-POBREZA
-BÚSQUEDA DE NUEVOS
LUGARES PARA HABITAR
-HABILIDAD PARA
CONSEGUIR LA
ALIMENTACIÓN
SOMOS LOS ACTANTES DE
ESTE GRAN MUNDO,
ENTONCES PROPONEMOS:
-MEJOR DISTRIBUCIÓN DE
LAS RIQUEZAS
-NO EXISTENCIA DE CLASES
SOCIALES
-NO ABUSO DE LOS
PODEROSOS
.
MEDIANTE UNA LECTURA
CONCIENTE, TOTALIZADOR,
REFLEXIVA Y CRÍTICA,
REALIZAMOS EL
ANÁLISISDEL PROBLEMA
SOCIAL DE DICHO CUENTO,
TENIENDO EN CUENTA ELLO
OBSERVAMOS:
LADY ARACELI DIAZ SILVA

52

El análisis de las
principales obras de
José María Arguedas así
lo confirman.
“LA OBRA DE
ARGUEDAS REFLEJA
LAS VIVENCIAS DEL
PERÚ PROFUNDO”
Se puede estudiar las
costumbres andinas,
leyendo las obras de
Arguedas.
Es necesario conocer y
valorar nuestra identidad
cultural.
La afirmación es
correcta en relación al
mundo andino.
LADY ARACELI DIAZ SILVA

53

La psicología
cognitiva, la teoría de
Ausubel, Novak,
Buzán y otros así lo
demuestran.
“LOS ORGANIZADORES DE
CONOCIMIENTOS SON
ESTRATEGIAS DE A-E
QUE PERMITEN ASIMILAR,
SISTEMATIZAR LA
INFORMACIÓN DE
MANERA CLARA”
El aprendizaje
memorístico,
mecánico es
superado por el
aprendizaje activo y
el uso de los
organizadores.
Si se utilizan los
organizadores
visuales, éstos
servirán para que los
que hagan uso de
ellos, desarrollen
aprendizajes
significativos.
El uso de estrategias,
técnicas es uno de
los aspectos
importantes para el
logro de aprendizajes
significativos.
LADY ARACELI DIAZ SILVA

54

CONCEPTO:
 Es la técnica, el recurso didáctico que ayuda a construir
las nociones de espacio, tiempo y ubicar los diferentes
acontecimientos o sucesos que se dieron. A través de la
línea de tiempo se puede visualizar los procesos de una
manera encadenada unos con otros en estrecha
relación.
HABILIDADES COGNITIVAS:
 La línea de tiempo como técnica u organizador del
conocimiento ayuda a desarrollar habilidades cognitivas
de identificar, secuenciar, clasificar, ordenar, comparar.
LÍNEA DE TIEMPOLÍNEA DE TIEMPO
LADY ARACELI DIAZ SILVA

55

 La línea de tiempo, es la línea donde se grafica el transcurrir del
tiempo, señalando en ella los acontecimientos que se quiere
resaltar.
 Es necesarios tener en cuenta lo siguiente:
◦ La dirección: Permite entender que se dieron o existen acontecimientos
anteriores y posteriores al hecho que se quiere resaltar o conocer. Todo
acontecimiento se da en un determinado tiempo y lugar, sin embargo
existe un tiempo previo “antes de “ que se grafica con una flecha con
dirección a la izquierda y un tiempo posterior “después de” que se
grafica con una flecha que apunta a la derecha; éstas líneas con
dirección opuesta indican la amplitud y dirección indefinida de los
hechos y acontecimientos. Ejemplo:
Después de (d.C.)Antes de (a.C.)
LADY ARACELI DIAZ SILVA

56

 Las escalas: (medidas) Cada una de ellas nos indica los
intervalos que se dan en un determinado periodo, dicha
escala debe ser igual en toda la línea de tiempo. Si
elaboramos una línea de tiempo de una semana, se
podrá dividir en espacios por cada día, es decir siete
espacios iguales: Ejemplo:
Lunes Martes Miércoles Jueves Viernes Sábado Domingo
Lunes Martes Miércoles Jueves Viernes Sábado Domingo
LADY ARACELI DIAZ SILVA

57

 Hecho referencial: Debemos ubicar el acontecimiento
más importante que nos servirá de hecho referencial o
punto de partida. Esto ayudará a establecer lo anterior y
lo posterior al hecho.
1780 1790 1800 1810 1820 1830 1840 1850 1860
Declaración de la
Independencia
Antes de la Independencia Después de la Independencia
LADY ARACELI DIAZ SILVA

58

LADY ARACELI DIAZ SILVA

59

LADY ARACELI DIAZ SILVA

60

“El estudio es problema de conciencia y
ésta no admite deshonestidad ni
presunción. Lo que exige es lo contrario:
honestidad y modestia”
“El estudio es problema de conciencia y
ésta no admite deshonestidad ni
presunción. Lo que exige es lo contrario:
honestidad y modestia”
LADY ARACELI DIAZ SILVA

61

“La vaca” del Dr. Camilo Cruz, mostrará como la vaca representa toda excusa, miedo,
justificación o pretexto que no les permite a las personas desarrollar su potencial al
máximo y les impide utilizar el máximo de su potencial para alcanzar el éxito. “El
verdadero enemigo del éxito no es el fracaso, como muchos piensan, sino el
conformismo y la mediocridad. Todos cargamos con más vacas de las que estamos
dispuestos a admitir; ideas con las cuales tratamos de convencernos a nosotros mismos
y a los demás que la situación no está tan mal como parece; pretextos para justificar por
qué estamos donde estamos; excusas que ni nosotros mismos creemos, con las que
pretendemos explicar por qué no hemos hecho lo que sabemos que tenemos que
hacer”. En su afán por querer superar sus propias debilidades, muchos emprendedores
tienden a concentrarse demasiado en ellas en lugar de enfocarse en sus fortalezas y
habilidades. Esto los lleva a sobre analizar cada decisión y paso que toman y, sin querer,
caen en una de las mayores trampas: “el exceso de análisis produce parálisis”. El
desafío de esta en descubrir y eliminar estas “vacas” que nos impiden alcanzar el éxito
LADY ARACELI DIAZ SILVA

62

LADY ARACELI DIAZ SILVA

63

LADY ARACELI DIAZ SILVA

64

LADY ARACELI DIAZ SILVA

65

LADY ARACELI DIAZ SILVA

66

LADY ARACELI DIAZ SILVA

67

LADY ARACELI DIAZ SILVA

68

LADY ARACELI DIAZ SILVA

69

LADY ARACELI DIAZ SILVA

70

LADY ARACELI DIAZ SILVA

71

LADY ARACELI DIAZ SILVA

72

LADY ARACELI DIAZ SILVA

73

LADY ARACELI DIAZ SILVA

74

LADY ARACELI DIAZ SILVA

75

LADY ARACELI DIAZ SILVA

76

LADY ARACELI DIAZ SILVA

77

LADY ARACELI DIAZ SILVA

78

LADY ARACELI DIAZ SILVA

79

LADY ARACELI DIAZ SILVA

Más contenido relacionado

Organizadores graficos

  • 2. Son un conjunto de estrategias y técnicas que sirven para ilustrar, representar gráficamente y así evidenciar las estructuras cognitivas o de significado que los individuos en particular los alumnos tienen o adquieren y a partir de las cuales perciben y procesan la información y sus experiencias. LADY ARACELI DIAZ SILVA
  • 3.  Desarrolla el pensamiento crítico y creativo.  Comprensión  Memoria  Interacción con el tema  Empaque de ideas principales  Comprensión del vocabulario  Construcción de conocimiento  Elaboración del resumen, la clasificación, la gráfica y la categorización. LADY ARACELI DIAZ SILVA
  • 4.  Ayudan a enfocar lo que es importante porque resaltan conceptos y vocabulario que son clave y las relaciones entre éstos.  Ayudan a integrar el conocimiento previo con uno nuevo.  Motivan el desarrollo conceptual.  Enriquecen la lectura, la escritura y el pensamiento.  Promueven el aprendizaje cooperativo.  Se apoyan en criterios de selección y jerarquización, ayudando a “aprender a pensar”.  Ayudan a la comprensión, evocación y aprendizaje.  El proceso de crear, discutir y evaluar un organizador gráfico es más importante que el organizador en sí.  Propician el aprendizaje a través de la investigación activa.  Sirven como herramientas de evaluación LADY ARACELI DIAZ SILVA
  • 5. A. CONCEPTO:  El término “sinóptico” proviene de la palabra “sinopsis” que significa resumen, se construye en un esquema sintetizado, es como una especie de clasificación, que a primera vista presenta con claridad las partes principales del tema, teniendo en cuenta su estructura y sus relaciones; se agrupa mediante el uso de llaves, corchetes en forma sucesiva cuando existen muchas subdivisiones . B. HABILIDADES COGNITIVAS:  Ayuda a desarrollar los procesos de ordenar, clasificar, explicar, sintetizar y resumir. CUADRO SINÓPTICO LADY ARACELI DIAZ SILVA
  • 6. C. CARACTERÍSTICAS FUNDAMENTALES: ◦ La información es presentada en forma sintética y no detallada. ◦ Su elaboración hace que se requiera tanto del espacio vertical como horizontal. ◦ Las llaves en forma sucesiva deben mantener una jerarquía sucesiva. ◦ Los datos que se encuentran dentro de cada llave deben tener una misma jerarquía. LADY ARACELI DIAZ SILVA
  • 7. D. ELABORACIÓN:  Leer el texto con la debida atención teniendo en cuenta el título o incisos.  Identificar la idea principal, las secundarias, y sucesivamente las otras complementarias si hubiesen.  Luego de diferenciar las ideas en el texto, se conforma con ellas conjuntos o categorías básicas, en que se irán implicando unas a otras. Conforme se va avanzando, a cada categoría un subtítulo, hasta encontrar el título principal.  Se procede a dibujar las llaves o corchetes de mayor a menor tamaño en estrecha relación con la jerarquía y ubicación de las ideas primarias, secundarias, etc., escribiendo al interior, las ideas resumidas o sintetizas.  Si deseamos visualizar mejor las diferencias entre las llaves, podemos otorgar un color diferente a cada grupo de ellas.  Al interior de las llaves se van marcando con guiones (-) y/o puntos (.); en el caso de precisar varios detalles. LADY ARACELI DIAZ SILVA
  • 8. D. ESTRUCTURA DEL CUADRO SINÓPTICO: IDEA PRINCIPAL IDEA PRIMARIA A Idea secundarias A 1 IDEA PRIMARIA B Idea secundarias A 2 Idea secundarias B 1 Idea secundarias B 2 Detalles Detalles Detalles Detalles NIVELES 1 2 3 Idea secundarias B 3 Detalles LADY ARACELI DIAZ SILVA
  • 9. CUADRO SINÓPTICO CARACTERÍSTICAS FUNDAMENTALES CONCEPTO ELABORACIÓN Técnica gráfica que sirve para clasificar la información en forma desagregada, donde se presenta el contenido en forma vertical y horizontal en forma de llaves o corchetes. Para su elaboración se requiere de habilidades, así como el uso de términos, conceptos o frases a) La información se presenta en forma sintética y no detallada. b) Su elaboración hace que se requiera el espacio vertical, pero principalmente horizontal. c) Las llaves en forma sucesiva deben mantener una jerarquía sucesiva. d) Los datos que contiene cada llave deben tener una misma jerarquía. LADY ARACELI DIAZ SILVA
  • 11. CONCEPTO:  Organizador visual que sirve para establecer comparaciones y apreciar las semejanzas o diferencias entre dos o más variables o características, enfoques, teorías, escuelas, planeamientos, concepciones y otras categorías, hechos, ejemplos, conceptos, principios, observaciones, procedimientos incluso ilustraciones que son motivo de análisis, interpretación y estudio.   HABILIDADES COGNITIVAS.  Ayuda A desarrollar las habilidades cognitivas de comparar, analizar, sintetizar, inferir, explicar y describir. EL CUADRO COMPARATIVO LADY ARACELI DIAZ SILVA
  • 12. CARACTERÍSTICAS FUNDAMENTALES:  Tiene alto grado de comprensión, análisis, síntesis, abstracción, crítica y en muchos casos propuestas o alternativas.  Conlleva a la comparación de los tópicos estudiados en dos o más columnas verticales y paralelas.  Los cuadros más usados suelen ser bidimensionales o de doble entrada.  La organización establece que los temas o conceptos se escriben en la parte superior de las columnas, mientras que las variables o ideas van en la primera fila de la izquierda de arriba abajo.  Es recomendable colocar los temas en las columnas (cuando sólo son dos temas) y las variables en las filas (cuando son muchas variables).  Se recomienda establecer la correspondencia de semejanzas o diferencias de cada punto tratado para comprender mejor dicha comparación. LADY ARACELI DIAZ SILVA
  • 13. ELABORACIÓN:  Analizar cuál es la distribución que conviene para su mejor comprensión.  Que los temas sean señalizados de algún modo (uso de mayúsculas, negrita, color, etc.) para que se distingan de las variables.  Establecer la correspondencia ya sea de semejanzas o diferencias.  Es necesario que al interior de las columnas de cada tópico o tema se enumere, o marcado con guiones, puntos.  No olvidar que al inicio se debe establecer si el cuadro a elaborar será simple o de doble entrada.    LADY ARACELI DIAZ SILVA
  • 14. PLANTEAMIENTO A PLANTEAMIENTO B 1. TEMA X 2. TEMA Y 3. TEMA Z 1. TEMA X 2. TEMA Y 3. TEMA Z ESTRUCTURA:  Estructura del cuadro comparativo simple. LADY ARACELI DIAZ SILVA
  • 15. PROPUESTA CARACTERISTICAS CONDUCTISTA CONSTRUCTIVISTA ESTRATEGIA Centrado en la enseñanza Centrado en el aprendizaje DOCENTE * Es el actor principal * Transmisor de conocimientos * Es el guía, facilitador * Potencia el aprendizaje de sus alumnos (as) ALUMNO (A) Es receptor pasivo de conocimientos Es constructor activo de sus conocimientos MÉTODO * Expositivo *Centrado en los conocimientos * No propicia el intercambio de aprendizajes * Activo, cooperativo * Parte de los conocimientos previos del alumno (a). * Propicia el interaprendizaje. OBJETIVO Centrado en conductas Centrado en el desarrollo de capacidades y actitudes Estructura y ejemplo de cuadro comparativo de doble entrada: LADY ARACELI DIAZ SILVA
  • 16. CONCEPTO:  Organizador del conocimiento que recoge los elementos esenciales del contenido y los contextualiza en su contexto, a diferencia de otros organizadores, el epítome nos da una visión de conjunto que va desde el todo a los elementos que se está estudiando.  Ayuda a la memoria de largo plazo, al dar significación y sentido a los conceptos; lo nuevo que se aprende se apoya en lo que ya se sabe (conocimientos previos).  HABILIDADES COGNITIVAS:  Contribuye a desarrollar habilidades cognitivas de identificar, secuenciar, describir, resumir. LADY ARACELI DIAZ SILVA
  • 17. CARACTERÍSTICAS FUNDAMENTALES:  Muestra un marco conceptual del área tratada y nos da una visión de conjunto que va desde el todo a las partes.  Es una forma de andamiaje conceptual que facilita que los conceptos nuevos a aprender se apoyen en los saberes previos. ELABORACIÓN.  Establecer el tema central  Priorizar los sub temas que componen el tema central.  Establecer los temas esenciales según el sub tema.  Durante la elaboración, tener en cuenta la coherencia e inclusión indicando las relaciones entre los mismos (tema central, sub temas y elementos) LADY ARACELI DIAZ SILVA
  • 18. •ESTRUCTURA: TEMA CENTRAL SUB TEMA A SUB TEMA B SUB TEMA C SUB TEMA D SUB TEMA B1 SUB TEMA B2 SUB TEMA B3 SUB TEMA B4 SUB TEMA B2-1 SUB TEMA B2-2 SUB TEMA B2-3 LADY ARACELI DIAZ SILVA
  • 21. CONCEPTO.  Organizador que permite presentar y visualizar los contenidos de manera global, temas que presenta en forma ordenada y como una unidad.  Se puede utilizar en las diferentes áreas, cursos o niveles de educación. HABILIDADES COGNITIVAS:  Ayuda a desarrollar las habilidades cognitivas de analizar, diferenciar, clasificar. CÍRCULOS CONCÉNTRICOSCÍRCULOS CONCÉNTRICOS LADY ARACELI DIAZ SILVA
  • 22. CARACTERÍSTICAS FUNDAMENTALES:  Parte de un centro en forma de círculo, módulo central (MC) y que cada vez se irradia en otros círculos de mayores tamaños.  En el MC se debe expresar las capacidades y/o contenidos concretos a desarrollar, alrededor del cual gira todo el módulo.  Los módulo adyacentes (MA), nos muestran los contenidos que se derivan del MC.  Los módulos complementarios (Mc), son aquellos que especifican los elementos de cada MA.  La lectura de los círculos concéntricos se realiza por cada módulo, iniciándose desde el MC hacia la periferia.  Permite visualizar el desarrollo del tema y contenido como una unidad. ELABORACIÓN:  Establecer el tema central a estudiar o investigar.  Ubicar el tema central en el círculo o módulo central en el medio de la hoja.  Luego, de acuerdo a los temas adyacentes o relevantes se grafica el siguiente círculo concéntrico.  En seguida, si queremos continuar con el análisis del tema estudiado, se traza otro círculo concéntrico mayor o módulo complementario de acuerdo a los sub temas y así hasta culminar el tratamiento del tema en estudio.  En cada módulo se debe ir registrando la información relevante.  El diseño se debe iniciar en el punto cero o a las doce horas de un reloj y desde allí iniciar su lectura o explicación siguiendo la dirección las manecillas del reloj. LADY ARACELI DIAZ SILVA
  • 25. ◦ CONCEPTO. Estrategia de representación gráfica utilizada fundamentalmente para el análisis conceptual de textos, ya que ayuda a ver la relación entre palabra y juicios. Se pueden utilizar en sus tres dimensiones: como estrategia de construcción de vocabulario y de preparación para la lectura y la técnica de estudio. Es importante ya que optimiza, activa y construye sobre la base de los conocimientos propios, la mejora de la lectura y el vocabulario. Además es la estrategia previa para ingresar a manejar organizadores de mayor complejidad.   ◦ HABILIDADES COGNITIVAS:  Ayuda a desarrollar las habilidades cognitivas de describir, explicar, identificar, analizar, inferir, generalizar. LOS MAPAS SEMÁNTICOS LADY ARACELI DIAZ SILVA
  • 26. CARACTERÍSTICAS FUNDAMENTALES:  Permiten visualizar la estructura y distribución de ideas, conceptos, partes y sub partes de un tema o la relación que existe entre categorías, con el propósito de imprimir mayor objetividad en el proceso educativo.  En la mayoría de casos no presentan palabras de enlace.  Se caracterizan por ser sumatorios de contenidos, partes o sub partes de un tema, asunto o fenómenos.  Relacionan juicios con palabras o conceptos no necesariamente a nivel de significados conceptuales con miras a formar proposiciones, éstas son un poco arbitrarias, con poco significado. LADY ARACELI DIAZ SILVA
  • 27.  En su construcción se pueden utilizar líneas, ovoides, círculos, flechas, figuras como personas, animales, objetos entre otros.  Se pueden utilizar para la construcción del vocabulario, en actividades previas a la lectura y posteriores a la lectura.  No tienen orden gráfico jerárquico, ni un solo modelo o tipo; por el contrario el modelo y tipo está de acuerdo a la creatividad de los usuarios, pues no tienen un orden lógico, ni principios, como suceden en los mapas conceptuales y otros organizadores. Se pueden construir en forma cerrada, abierta, simple, abierta compuesta o concéntrica, en forma de árbol, irradiante, hacia la derecha, la izquierda, hacia los costados, hacia arriba, abajo, etc.  Presentan distintas formas o estructuras de acuerdo a las características del tema en estudio LADY ARACELI DIAZ SILVA
  • 28. Hanf, M. B., considera tres pasos para la elaboración de mapas semánticos:  Identificación de la idea principal: Se escribe el título de la idea principal encerrándolo en una figura geométrica,  Categorías secundarias: Las partes principales del texto a estudiar constituirán las categorías secundarias. Se recomienda usar 6 ó 7 categorías secundarias.  Los pasos a y b se trabajan a modo de borrador, posteriormente se concluye el trabajo.  Datos del ensayo: Se lee la información para completar datos de las categorías secundarias. Se debe tener en cuenta lo siguiente:  La palabra clave escogida puede ser una sola, frase o titular.  La palabra determinada debe ubicarse en el medio superior del espacio a utilizar, o de acuerdo a la forma de mapa que se vaya elaborar o diseñar, dicha palabra clave debe estar con letras mayúsculas.  En seguida, se irradia conceptos o categorías y que éstas a la vez, describan la información que le corresponde.  Cuando se trabaja en equipo, se recomienda la conversación y discusión permanente para hacer el trabajo más significativo.  LADY ARACELI DIAZ SILVA
  • 30. FORMA ABIERTA SIMPLE FORMAS DE ÁRBOL LADY ARACELI DIAZ SILVA
  • 31. Es un esquema gráfico. No presenta palabras enlace No tiene orden gráfico jerárquico ni un solo modelo. Se utilizan líneas, ovoides, círculos, flechas y figuras. La información se inicia desde un concepto o tema central. Relaciona juicios con palabras o conceptos. No llega a construir proposiciones. Su construcción no necesita de experiencia CARACTERÍSTICAS DEL MAPA SEMÁNTICO CARACTERÍSTICAS DEL MAPA SEMÁNTICO LADY ARACELI DIAZ SILVA
  • 32. Ejemplo de mapa semEjemplo de mapa semáántico radiante sobre en nuevo rol del docente:ntico radiante sobre en nuevo rol del docente: Apoya, potencia, organiza Conoce, respeta, individualiza Selecciona procedimientos y actividades Conoce lo previo y planifica a partir de ello. Motiva y cuida la funcionalidad de los aprendizajes Propone estrategias metodológicas adecuadas Propone situaciones globales Colabora con los padres Necesita sentir seguridad y confianza Planifica y propicia la interacción NUEVO ROL DEL DOCENTE NUEVO ROL DEL DOCENTE LADY ARACELI DIAZ SILVA
  • 33. Aprende activamente Relaciona los nuevos aprendizajes con sus esquemas previos. Parte de conocimientos cercanos Aprende globalmente Aprende en integración Aprende en la familiaNecesita sentir seguridad y confianza. Presenta proceso madurativo. Necesita sentir interés por aprender Construye su aprendizaje Ejemplo de mapa semántico radiante con tarjetas sobre el nuevo rol de los alumnos: LADY ARACELI DIAZ SILVA
  • 34. Ejemplo de mapa semántico radiante – complejo sobre los modelos pedagógicos básicos: MODELOS PEDAGÓGICO S BÁSICOS LADY ARACELI DIAZ SILVA
  • 35. PILARES DE LA EDUCACIÓN DEL SIGLO XXI. APRENDER A APRENDER -Desarrollar el aprender a aprender APRENDER A CONOCER -Caracterizado por el trabajo cognitivo, competencia personal y calificación profesional. APRENDER A VIVIR JUNTOS -Considera el crecimiento gradual del otro y el tender hacia los objetivos comunes. APRENDER A SER -Busca el desarrollo integral de la persona LADY ARACELI DIAZ SILVA
  • 36. INTERACTÚA PROCESA INFORMACIÓN COMUNICACIÓN ORAL Y ESCRITA PENSAMIENT O AUTÓNOMO Y CRÍTICO ACTITUDES ORIENTADAS, VALORES Respeto Tolerancia Democracia Pensamiento Lógico Relacionar Ideas Analiza Sintetiza Identificación Capacidad de actuar Internaliza normas Habilidad Organiza Actúa Evalúa DECIDE Capacidad de análisis Decide Concluye Elabora EL EDUCANDO Capacidad de expresión Organiza su pensamiento Expresa clara y ordenadamente LADY ARACELI DIAZ SILVA
  • 37. Ejemplo de mapa semántico de forma abierta simple: LADY ARACELI DIAZ SILVA
  • 39. Ejemplo de mapa semántico de forma cerrada LADY ARACELI DIAZ SILVA
  • 40. CONCEPTO: El mapa conceptual también se constituye en la técnica y organizador del conocimiento. Su autor Joseph D. NovaK, considera que es una “Estrategia sencilla, pero poderosa en potencia, para ayudar a los estudiantes a aprender y para ayudar a los educadores a captar el significado de los materiales que se van a aprender” y como recurso sostiene que “Un mapa conceptual es un recurso esquemático para representar un conjunto de significados conceptuales incluidos en una estructura de proposiciones”. El mapa conceptual es de gran importancia en el procesamiento de la información y por tanto del aprendizaje, a través de ella se hace evidente los conceptos clave o las proposiciones que se van aprender, a la vez que sugieren conexiones entre los nuevos conocimientos y los que el alumno ya posee. HABILIDADES COGNITIVAS:  Ayuda a desarrollar las habilidades cognitivas de conceptualizar, clasificar, sintetizar, resumir. MAPAS CONCEPTUALESMAPAS CONCEPTUALES LADY ARACELI DIAZ SILVA
  • 41. Concepto: El concepto es considerado como “una regularidad en los acontecimientos o en los objetos que se designa mediante algún término”. Los conceptos hacen referencia a los acontecimientos que son cualquier cosa que existe y se puede observar. Se deben escribir con letras mayúsculas entre una a cuatro como máximo. Proposición: Consta de dos o más términos conceptuales (conceptos) unidos por palabras (enlaces) para formar una unidad semántica. Unidad pequeña que tiene valor de verdad, puesto que afirma o niega algo de un concepto, va más allá de su denominación. Palabras – enlace: Son las palabras que sirven para unir conceptos y señalar el tipo de relación existente entre ambos. Los conceptos provocan imágenes en cambio las palabras – enlace sirven para unir dichos conceptos y no provocan imágenes mentales. Se deben escribir con letras minúsculas de una a cuatro palabras como máximo.    LADY ARACELI DIAZ SILVA
  • 42.  Jerarquización: A través de la jerarquización los conceptos están dispuestos por orden de importancia o de “exclusividad”. Los conceptos más inclusivos ocupan los lugares superiores de la estructura gráfica.  Se debe tener en cuenta que el mismo concepto aparece una sola vez.  Algunas veces las líneas de enlace deben terminar con una flecha para indicar el concepto derivado, cuando ambos están situados a la misma altura o en caso de relaciones cruzadas.  Los ejemplos se sitúan en el último lugar y no se enmarcan.  Selección:  Antes de construir un mapa se debe elegir los términos que hagan referencia a los conceptos en los que conviene centrar la atención. LADY ARACELI DIAZ SILVA
  • 43.  Impacto visual:  Según Novak, “Un mapa conceptual es conciso y muestra de relaciones entre ideas principales de un modo simple y vistoso, aprovechando la notable capacidad humana para la representación visual”.  Se sugiere escribir los término conceptuales con letras mayúsculas y enmarcados en elipses u óvalos ya que “tienen mayor impacto visual que el cuadrado o el rectángulo”.  Los mapas conceptúales tiene por objeto representar relaciones significativas entre conceptos y mostrar algunos caminos para conectar los significados entre ellos. De manera que resulten proposiciones. LADY ARACELI DIAZ SILVA
  • 44. Cuando se trate de elaborar un mapa conceptual se recomienda lo siguiente:  Es conveniente que el mapa conceptual tenga un número reducido de conceptos e ideas (favorece la claridad y simplicidad). Si necesita poner muchos conceptos de un capítulo, por ejemplo, es preferible hacer un mapa general del capítulo, y posteriormente otros mapas parciales, correspondientes a los subapartados importantes.  En el mapa conceptual sólo debe aparecer una vez el mismo concepto o expresión conceptual.  En los mapas conceptuales se aplica el concepto de JERARQUÍA CONCEPTUAL. Es decir, tratan de organizar las relaciones entre conceptos en una estructura en la que se pueden apreciar diferentes niveles de generalidad entre éstos.  En la JERARQUÍA DE CONCEPTOS se tiene en cuenta los conceptos INCLUSORES y los INCLUIDOS según su nivel de generalidad. Es importante, además, tener en cuenta que un concepto puede ser a la vez inclusor (tiene otros conceptos “subordinados”) e incluido (pertenece a otro más general que él).  Los conceptos y palabras enlace forman frases o expresiones con sentido correcto.  En las relaciones cruzadas conviene terminar las líneas de enlace con una flecha para saber el concepto que se relaciona con el otro.  Los ejemplos o nombres propios se sitúan en último lugar y no se enmarcan en etiqueta.   Los conceptos y palabras enlace desempeñan funciones diferentes en la transmisión del significado. LADY ARACELI DIAZ SILVA
  • 45. MAPA CONCEPTUAL ESTRATEGIA DE APRENDIZAJE TEORÍA DEL APREN. SIGNIFICATIVO DIFERENCIACIÓN PROGRESIVA es aplica trabaja la MEMORIZACIÓN INCLUSIÓN RECONCILIACIÓN INTEGRADORA IDEAS PREVIAS ESTRUCTURACIÓN MAPA CONCEPTUAL SIMPLIFICACIÓN JERARQUIZACIÓN CONEXIONES CRUZADAS favorece la medianteconecta con mediante la mediante LADY ARACELI DIAZ SILVA
  • 46. MAPA CONCEPTUAL RECURSO DE REPRESENTACIÓN ESTRUCTURA DE PROPOSICIONES IMPACTO VISUAL JERARQUÍA SIMPLIFICACIÓN SELECCIÓN PALABRAS ENLACE CONCEPTOS PRECISIONES OBJETOS ACONTECIMIENTOS TÉRMINOS CONCEPTUALES EPÍTOMES ESQUEMAS MAPAS SEMÁNTICOS DIAGRAMAS DE FLUJO es un de una integrada por son en se expresan con de se distinguen de se caracteriza por por orden de requiere INCLUSIÓN LADY ARACELI DIAZ SILVA
  • 47. CRUZ CATEGORIALCRUZ CATEGORIAL CONCEPTO: Organiza información relevante expuesta en un texto, alrededor de una idea principal. Adaptando su estructura, se coloca al centro la idea principal; en la parte superior se escribe el argumento; en la parte inferior, las derivaciones teóricas y prácticas; al lado izquierdo, se anota la técnica; y al lado derecho, se escribe el propósito o intención para defender la idea. Es aplicable fundamentalmente a las Ciencias Sociales, Ciencias Naturales y otras áreas del nivel secundario. HABILIDADES COGNITIVAS:  Contribuye a desarrollar las habilidades cognitivas de inferir, explicar, identificar, analizar y evaluar. LADY ARACELI DIAZ SILVA
  • 48.  Su representación gráfica tiene la forma de cruz, dividida en cinco partes.  En el centro de la cruz, se escribe la proposición, siendo esta positiva o negativa sobre alguien o algo.  En la parte superior de la cruz, se anota la justificación de la proposición, donde se señala por qué la proposición es válida.  En la parte inferior, se escribe las derivaciones, donde se determina las consecuencias que se desprenden de una información.  En el lateral izquierdo, se señala la condición, donde se establece en qué condiciones la proposición es válida.  En lado lateral derecho, se escribe la finalidad donde se señala para qué se hace la información o proposición LADY ARACELI DIAZ SILVA
  • 49.  Se recomienda lo siguiente:  Seleccionar proposiciones (afirmaciones) claves de un área o tema.  Graficar la cruz categorial y escribir en ella lo que corresponde a cada lado.  Se busca aprender que toda afirmación que se hace tiene justificación, una condición, una finalidad y sus derivaciones. LADY ARACELI DIAZ SILVA
  • 50. PARTE SUPERIOR CAUSAS JUSTIFICACIÓN DE LA PROPOSICIÓN CENTRO DE LA CRUZ PROPOSICIÓN AFIRMACIÓN U ORACIÓN DERIVACIONES CONSECUENCIAS PARTE INFERIOR LATERAL DERECHO FINALIDAD PROPOSITO ALTERNATIVAS DE SOLUCION LATERAL IZQUIERDO CONTEXTO LA CONDICIÓN ACTIVIDADES LADY ARACELI DIAZ SILVA
  • 51. . CAUSAS: PROBLEMAS GENERADOS POR LA MALA DISTRIBUCIÓN DE LAS RIQUEZAS, Y TENEMOS: -FALTA DE EMPLEO -FALTA DE LUGAR DONDE VIVIR -ABUSO DE LOS PODEROSOS PROBLEMA SOCIAL EN EL CUENTO “AL PIE DEL ACANTILADO” DE JULIO RAMÓN RIBEIRO CONSECUENCIAS DE LOS PROBLEMAS SOCIALES EN EL CUENTO: -POBREZA -BÚSQUEDA DE NUEVOS LUGARES PARA HABITAR -HABILIDAD PARA CONSEGUIR LA ALIMENTACIÓN SOMOS LOS ACTANTES DE ESTE GRAN MUNDO, ENTONCES PROPONEMOS: -MEJOR DISTRIBUCIÓN DE LAS RIQUEZAS -NO EXISTENCIA DE CLASES SOCIALES -NO ABUSO DE LOS PODEROSOS . MEDIANTE UNA LECTURA CONCIENTE, TOTALIZADOR, REFLEXIVA Y CRÍTICA, REALIZAMOS EL ANÁLISISDEL PROBLEMA SOCIAL DE DICHO CUENTO, TENIENDO EN CUENTA ELLO OBSERVAMOS: LADY ARACELI DIAZ SILVA
  • 52. El análisis de las principales obras de José María Arguedas así lo confirman. “LA OBRA DE ARGUEDAS REFLEJA LAS VIVENCIAS DEL PERÚ PROFUNDO” Se puede estudiar las costumbres andinas, leyendo las obras de Arguedas. Es necesario conocer y valorar nuestra identidad cultural. La afirmación es correcta en relación al mundo andino. LADY ARACELI DIAZ SILVA
  • 53. La psicología cognitiva, la teoría de Ausubel, Novak, Buzán y otros así lo demuestran. “LOS ORGANIZADORES DE CONOCIMIENTOS SON ESTRATEGIAS DE A-E QUE PERMITEN ASIMILAR, SISTEMATIZAR LA INFORMACIÓN DE MANERA CLARA” El aprendizaje memorístico, mecánico es superado por el aprendizaje activo y el uso de los organizadores. Si se utilizan los organizadores visuales, éstos servirán para que los que hagan uso de ellos, desarrollen aprendizajes significativos. El uso de estrategias, técnicas es uno de los aspectos importantes para el logro de aprendizajes significativos. LADY ARACELI DIAZ SILVA
  • 54. CONCEPTO:  Es la técnica, el recurso didáctico que ayuda a construir las nociones de espacio, tiempo y ubicar los diferentes acontecimientos o sucesos que se dieron. A través de la línea de tiempo se puede visualizar los procesos de una manera encadenada unos con otros en estrecha relación. HABILIDADES COGNITIVAS:  La línea de tiempo como técnica u organizador del conocimiento ayuda a desarrollar habilidades cognitivas de identificar, secuenciar, clasificar, ordenar, comparar. LÍNEA DE TIEMPOLÍNEA DE TIEMPO LADY ARACELI DIAZ SILVA
  • 55.  La línea de tiempo, es la línea donde se grafica el transcurrir del tiempo, señalando en ella los acontecimientos que se quiere resaltar.  Es necesarios tener en cuenta lo siguiente: ◦ La dirección: Permite entender que se dieron o existen acontecimientos anteriores y posteriores al hecho que se quiere resaltar o conocer. Todo acontecimiento se da en un determinado tiempo y lugar, sin embargo existe un tiempo previo “antes de “ que se grafica con una flecha con dirección a la izquierda y un tiempo posterior “después de” que se grafica con una flecha que apunta a la derecha; éstas líneas con dirección opuesta indican la amplitud y dirección indefinida de los hechos y acontecimientos. Ejemplo: Después de (d.C.)Antes de (a.C.) LADY ARACELI DIAZ SILVA
  • 56.  Las escalas: (medidas) Cada una de ellas nos indica los intervalos que se dan en un determinado periodo, dicha escala debe ser igual en toda la línea de tiempo. Si elaboramos una línea de tiempo de una semana, se podrá dividir en espacios por cada día, es decir siete espacios iguales: Ejemplo: Lunes Martes Miércoles Jueves Viernes Sábado Domingo Lunes Martes Miércoles Jueves Viernes Sábado Domingo LADY ARACELI DIAZ SILVA
  • 57.  Hecho referencial: Debemos ubicar el acontecimiento más importante que nos servirá de hecho referencial o punto de partida. Esto ayudará a establecer lo anterior y lo posterior al hecho. 1780 1790 1800 1810 1820 1830 1840 1850 1860 Declaración de la Independencia Antes de la Independencia Después de la Independencia LADY ARACELI DIAZ SILVA
  • 60. “El estudio es problema de conciencia y ésta no admite deshonestidad ni presunción. Lo que exige es lo contrario: honestidad y modestia” “El estudio es problema de conciencia y ésta no admite deshonestidad ni presunción. Lo que exige es lo contrario: honestidad y modestia” LADY ARACELI DIAZ SILVA
  • 61. “La vaca” del Dr. Camilo Cruz, mostrará como la vaca representa toda excusa, miedo, justificación o pretexto que no les permite a las personas desarrollar su potencial al máximo y les impide utilizar el máximo de su potencial para alcanzar el éxito. “El verdadero enemigo del éxito no es el fracaso, como muchos piensan, sino el conformismo y la mediocridad. Todos cargamos con más vacas de las que estamos dispuestos a admitir; ideas con las cuales tratamos de convencernos a nosotros mismos y a los demás que la situación no está tan mal como parece; pretextos para justificar por qué estamos donde estamos; excusas que ni nosotros mismos creemos, con las que pretendemos explicar por qué no hemos hecho lo que sabemos que tenemos que hacer”. En su afán por querer superar sus propias debilidades, muchos emprendedores tienden a concentrarse demasiado en ellas en lugar de enfocarse en sus fortalezas y habilidades. Esto los lleva a sobre analizar cada decisión y paso que toman y, sin querer, caen en una de las mayores trampas: “el exceso de análisis produce parálisis”. El desafío de esta en descubrir y eliminar estas “vacas” que nos impiden alcanzar el éxito LADY ARACELI DIAZ SILVA