ANTICONCEPCIÓN
Sandra Úrsula Luna
Laguarta
Sara Monzón Blasco
CS Almozara
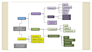
ELECCIÓN DEL MÉTODO
◦ Motivación
◦ Sexualidad
◦ Patologías ginecológicas y no ginecológicas
◦ Contraindicaciones
◦ Características psicológicas
◦ Grado de cumplimiento
◦ Experiencias anticonceptivas anteriores
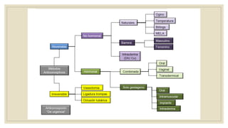
ELECCIÓN DEL MÉTODO
◦ Eficacia
◦ Seguridad
◦ Tolerabilidad
◦ Comodidad
◦ Reversibilidad
◦ Precio
COMPRIMIDOS
ESTRÓGENO
+
GESTÁGENO
SOLO
GESTÁGENO
PRESERVATIVO
ANILLO
IMPLANTE
DIU
HORMONAL
Mirena
Kyleena
COBRE
NO HORMONAL: DIU Cu
VENTAJAS
◦ Eficaz
◦ Cómodo
INCONVENIENTES
◦ Colocación molesta
◦ Riesgo de perforación, migración abdominal o
expulsión
◦ Aumento de la cantidad de sangrado, duración de
la regla
◦ Aumento de dismenorrea
◦ Los primeros días: molestias o sangrado con o
sin las RRSS
MECANISMO
DE ACCIÓN
Produccón de un
medio intrauterino
espermicida
ANTICONCEPCIÓN
HORMONAL
COMBINADA (AHC)
◦ Comparten indicaciones, contraindicaciones,
riesgos y beneficios
◦ Difieren en vía de administración
AHC: TIPOS ◦ PÍLDORA
◦ Administración oral diaria
◦ Composición: estrógeno- gestágeno
◦ ANILLO VAGINAL
◦ Administración vaginal mensual
◦ Composición etinil estradiol – etonogestrel
◦ Se mantiene 21 días en vagina y se retira durante 7 días
◦ PARCHE
◦ Administración transdérmica semanal
◦ Composición: etinilestradiol – norelgestromina
◦ Se cambia una vez por semana durante 3 semanas y se descansa 1
semana
◦ AHC: ESTRÓGENO +
GESTÁGENO
ACH: MECANISMO DE ACCIÓN
◦ ESTRÓGENO + GESTÁGENO:
◦ Alteración de la motilidad tubárica
◦ Inactividad funcional del endometrio
◦ Espesamiento del moco cervical
◦ Inhibición de la ovulación:
◦ Gestágeno  bloquea el pico de LH
◦ Estrógeno  bloquea la FHS
ACH: REQUISITOS PREVIOS
◦ H. Clínica: descartar contraindicaciones:
◦ Migraña con aura: aumenta el riesgo de ACV.
◦ Migraña sin aura: pueden tomar estrógenos hasta los 35 años.
◦ Fumadora de >35 años
◦ Obesidad (calcular IMC en la consulta)
◦ DM
◦ HTA (tomar la TA en la consulta)
◦ Ca mama
◦ Antecedentes de trombosis venosa profunda
◦ Antecedentes de ACV
AHC: CONTROLES POSTERIORES
◦ A los 3-6 meses de uso
◦ Valorar efectos secundarios
◦ Reforzar cumplimiento
◦ Resolver dudas
◦ Controles futuros
◦ En función de la paciente
ANTICONCEPCIÓN HORMONAL
COMBINADA
VENTAJAS
◦ Muy eficaz
◦ Otros efectos beneficiosos:
◦ Mejoría de la dismenorrea, del acné, del
hirsutismo
◦ Buen control del ciclo menstrual
◦ Disminuyen la cantidad de sangrado
◦ Disminuyen el riesgo de cá de ovario y de
endometrio
◦ Vías no orales: comodidad
INCONVENIENTES
◦ Posibles contraindicaciones
◦ CI en HTA, obesas, DM, migraña con aura
◦ Requiere cumplimiento
◦ Efectos secundarios:
◦ Mastodinia, cefalea, spotting, amenorrea…
◦ Pueden aumentar el riesgo de tromboembolismo.
En el 1º año del tto, el riesgo es máximo, después
disminuye (¡NO HACER DESCANSOS!)
AHC: PAUTAS DE ADMINISTRACIÓN
DE LA PÍLDORA
◦ Clásicas: 21/7; 24/4
◦ Nuevas: 91/7…
◦ TIPO DE INICIO
◦ Tomar la primera pastilla coincidiendo con el 1º día de la regla
◦ Quick start: empezar a tomar la 1º pastilla en cualquier momento (usar preservativo durante los 7 primeros días)
ACH:
OLVIDOS
ANTICONCEPCIÓN HORMONAL
“SOLO GESTÁGENO”
◦ Comparten indicaciones, contraindicaciones, riesgos y beneficios.
◦ Difieren en la vía de administración
ANTICONCEPCIÓN HORMONAL
“SOLO GESTÁGENO”: TIPOS
◦ PÍLDORA CON GESTÁGENO
◦ A diario sin descansos
◦ INYECCIÓN
◦ En desuso
◦ IMPLANTE (etonogestrel)
◦ DIU LEVONORGESRTEL
ANTICONCEPCIÓN HORMONAL
“SOLO GESTÁGENO”
ANTICONCEPCIÓN HORMONAL
“SOLO GESTÁGENO”: MECANISMO
DE ACCIÓN
◦ Alteración de la motilidad tubárica
◦ Inactividad funcional del endometrio
◦ Espesamiento del moco cervical
◦ Inhibición de la ovulación
◦ El gestágeno bloquea el pico de LH
ANTICONCEPCIÓN HORMONAL
“SOLO GESTÁGENO”
VENTAJAS
◦ Muy eficaces
◦ Disminuyen la dismenorrea
◦ Pueden utilizarse en caso de
contraindicación de estrógenos:
◦ Lactancia
◦ Riesgo de tromboembolismo (fumadoras >35
años, obesas, DM, HTA, migraña con aura.
INCONVENIENTES
◦ Posibles contraindicaciones
◦ Requiere cumplimiento
◦ Efectos secundarios menores: mastodinia,
cefalea, mal control del ciclo (posibles
manchados)
ANTICONCEPCIÓN HORMONAL
“SOLO GESTÁGENO”: IMPLANTE
◦ El método más eficaz.
◦ Subdérmico
◦ Usar preservativo los primeros 7 días tras la colocación
◦ Puede ponerlo la matrona
◦ Dura 3 años
◦ Patrón de sangrado:
◦ 1/3 No regla
◦ 1/3 Manchar un poco de vez en cuando
◦ 1/3 Manchar casi a diario
◦ Con el implante se puede ganar algo de peso
ANTICONCEPCIÓN HORMONAL
“SOLO GESTÁGENO”: DIU
LEVONORGESTREL
ANTICONCEPCIÓN HORMONAL
“SOLO GESTÁGENO”: DIU
LEVONORGESTREL
GENERALIDADES:
◦ Administración intrauterina
◦ Patrón de sangrado:
◦ Spotting +/- frecuente
◦ No sangrar
◦ Si una paciente lleva un DIU (cualquiera) siendo > 45 años y se le retira la regla antes de los 50 años, el DIU puede
permanecer puesto hasta 2 años después de la menopausia. En el caso de llevar puesto el DIU y que la menopausia ocurra
tras los 50 años, se puede dejar el DIU solo hasta 1 año después.
◦ Control a las 6 semanas de su colocación
ANTICONCEPCIÓN HORMONAL
“SOLO GESTÁGENO”: DIU
LEVONORGESTREL
VENTAJAS
◦ Disminuye la dismenorrea y el volumen de
sangrado
◦ Cómodo
◦ Alta eficacia
◦ Rápida recuperación de la fertilidad
◦ Indicaciones:
◦ Anticoncepción
◦ Mirena  SMA
CONTRAINDICACIONES
◦ Hemorragia genital sin filiar
◦ Neoplasia uterina
◦ Infección genital activa
◦ Distorsiones severas de la cavidad uterina
ANTICONCEPCIÓN HORMONAL
“SOLO GESTÁGENO”: DIU
LEVONORGESTREL, TIPOS
KYLEENA® (dosis baja)
◦ Menos RAM que Mirena al se una dosis más
baja.
◦ Dura 5 años
◦ Patrón de sangrado: spotting esporádico o
no reglar
MIRENA® (dosis alta)
◦ Principal indicación: SMA y dismenorrea
◦ Disminuye cantidad y duración de las reglas
◦ RAM: tensión mamaria, hinchazón
abdomina, retención de líquidos. Dolor y
posibles manchados a diario los primeros
meses.
◦ Dura 6 años
◦ Patrón de sangrado: spotting esporádico o
no reglar
ANTICONCEPCIÓN DE URGENCIA
◦ Fármacos o dispositivos que evitan el embarazo tras una relación sexual sin protección.
◦ Efectividad relacionada con el tiempo transcurrido tras el coito: cuanto más tiempo pasa, menos
probabilidad de ser efectiva.
◦ Objetivo: prevenir o retrasar la ovulación y, en caso de que la ovulación ocurra, que el endometrio no sea
receptivo.
◦ Son métodos efectivos siempre que no se haya dado la implantación.
ANTICONCEPCIÓN DE URGENCIA:
SELECCIÓN DEL MÉTODO
◦ Relación temporal con el coito sin protección
◦ Ciclo menstrual de la paciente
◦ Si se trata de un fallo del uso del método habitual
◦ Tratamientos que lleva la paciente
◦ Patologías concomitantes
◦ Posibles efectos secundarios
ANTICONCEPCIÓN DE URGENCIA:
ASPECTOS LEGALES
◦ >16 años: presta ella el consentimiento
◦ < 12 años: presta el tutor el consentimiento
◦ Entre 12 y 16 años: decide el facultativo
◦ Madura: dispensación
◦ No madura: necesario el consentimiento del tutor
ANTICONCEPCIÓN DE URGENCIA:
TIPOS DE FÁRMACOS
◦ LEVONORGESREL: dosis única 1500 microgramos en las primeras 72h tras el coito no protegido. Sin
contraindicaciones. De libre dispensación en farmacias
◦ ACETATO DE ULIPRISTAL: monodoisis de 30 mg en las primeras 120 h tras el coito no protegido.
Precaución si asma grave no controlada o insuficiencia hepática grave. De libre dispensación médica. No se
debe administrar anticoncepción hormonal en el mismo ciclo..
◦ DIU COBRE: colocación dentro de las primeras 120 h tras el coito no protegido. No usar si hay alto riesgo
de ETS.
EFICACIA DE
LOS MÉTODOS
DE
PLANIFICACIÓN
FAMILIAR
INDICACIONES/
CONTRAINDICACIONES
GENERALIDADES PARA RECORDAR
◦ No dar estrógenos a:
◦ > 35 años, fumadoras, obesas, HTA, DM, migraña con aura, AVC
◦ Para SMA  Mirena (dosis alta de levonorgestrel)
◦ Para patología dermatológica concomitante  E + G
◦ Gestágenos: a todo tipo de mujer (pastilla o DIU)
◦ DIU Mirena dura 6 años
◦ DIU Kyleena dura 5 años.
◦ DIU Cu: aumenta la cantidad de sangrado, la duración de la regla y la dismenorrea
GENERALIDADES PARA RECORDAR
◦ Implante: patrón de sangrado irregular
◦ 1/3 no va a reglar
◦ 1/3 sangrado abundante
◦ 1/3 spotting
◦ Implante: posibilidad de aumento de peso
◦ Al principio los DIU: dolor y sangrado irregular
◦ Los DIU hormonales pueden hacer desaparecer la regla por completo o no
◦ Mirena puede aumentar la sensación de hinchazón mamaria
◦ No es recomendable hacer descansos estando en tratamiento con anticonceptivos combinados: el 1º año del
tto aumenta el riesgo de trombosis
GRACIAS

(2022-03-24) ANTICONCEPCION (PPT).pptx

  • 1.
  • 2.
    ELECCIÓN DEL MÉTODO ◦Motivación ◦ Sexualidad ◦ Patologías ginecológicas y no ginecológicas ◦ Contraindicaciones ◦ Características psicológicas ◦ Grado de cumplimiento ◦ Experiencias anticonceptivas anteriores
  • 3.
    ELECCIÓN DEL MÉTODO ◦Eficacia ◦ Seguridad ◦ Tolerabilidad ◦ Comodidad ◦ Reversibilidad ◦ Precio
  • 5.
  • 7.
    NO HORMONAL: DIUCu VENTAJAS ◦ Eficaz ◦ Cómodo INCONVENIENTES ◦ Colocación molesta ◦ Riesgo de perforación, migración abdominal o expulsión ◦ Aumento de la cantidad de sangrado, duración de la regla ◦ Aumento de dismenorrea ◦ Los primeros días: molestias o sangrado con o sin las RRSS MECANISMO DE ACCIÓN Produccón de un medio intrauterino espermicida
  • 9.
    ANTICONCEPCIÓN HORMONAL COMBINADA (AHC) ◦ Compartenindicaciones, contraindicaciones, riesgos y beneficios ◦ Difieren en vía de administración
  • 10.
    AHC: TIPOS ◦PÍLDORA ◦ Administración oral diaria ◦ Composición: estrógeno- gestágeno ◦ ANILLO VAGINAL ◦ Administración vaginal mensual ◦ Composición etinil estradiol – etonogestrel ◦ Se mantiene 21 días en vagina y se retira durante 7 días ◦ PARCHE ◦ Administración transdérmica semanal ◦ Composición: etinilestradiol – norelgestromina ◦ Se cambia una vez por semana durante 3 semanas y se descansa 1 semana
  • 11.
    ◦ AHC: ESTRÓGENO+ GESTÁGENO
  • 12.
    ACH: MECANISMO DEACCIÓN ◦ ESTRÓGENO + GESTÁGENO: ◦ Alteración de la motilidad tubárica ◦ Inactividad funcional del endometrio ◦ Espesamiento del moco cervical ◦ Inhibición de la ovulación: ◦ Gestágeno  bloquea el pico de LH ◦ Estrógeno  bloquea la FHS
  • 13.
    ACH: REQUISITOS PREVIOS ◦H. Clínica: descartar contraindicaciones: ◦ Migraña con aura: aumenta el riesgo de ACV. ◦ Migraña sin aura: pueden tomar estrógenos hasta los 35 años. ◦ Fumadora de >35 años ◦ Obesidad (calcular IMC en la consulta) ◦ DM ◦ HTA (tomar la TA en la consulta) ◦ Ca mama ◦ Antecedentes de trombosis venosa profunda ◦ Antecedentes de ACV
  • 14.
    AHC: CONTROLES POSTERIORES ◦A los 3-6 meses de uso ◦ Valorar efectos secundarios ◦ Reforzar cumplimiento ◦ Resolver dudas ◦ Controles futuros ◦ En función de la paciente
  • 15.
    ANTICONCEPCIÓN HORMONAL COMBINADA VENTAJAS ◦ Muyeficaz ◦ Otros efectos beneficiosos: ◦ Mejoría de la dismenorrea, del acné, del hirsutismo ◦ Buen control del ciclo menstrual ◦ Disminuyen la cantidad de sangrado ◦ Disminuyen el riesgo de cá de ovario y de endometrio ◦ Vías no orales: comodidad INCONVENIENTES ◦ Posibles contraindicaciones ◦ CI en HTA, obesas, DM, migraña con aura ◦ Requiere cumplimiento ◦ Efectos secundarios: ◦ Mastodinia, cefalea, spotting, amenorrea… ◦ Pueden aumentar el riesgo de tromboembolismo. En el 1º año del tto, el riesgo es máximo, después disminuye (¡NO HACER DESCANSOS!)
  • 16.
    AHC: PAUTAS DEADMINISTRACIÓN DE LA PÍLDORA ◦ Clásicas: 21/7; 24/4 ◦ Nuevas: 91/7… ◦ TIPO DE INICIO ◦ Tomar la primera pastilla coincidiendo con el 1º día de la regla ◦ Quick start: empezar a tomar la 1º pastilla en cualquier momento (usar preservativo durante los 7 primeros días)
  • 17.
  • 20.
    ANTICONCEPCIÓN HORMONAL “SOLO GESTÁGENO” ◦Comparten indicaciones, contraindicaciones, riesgos y beneficios. ◦ Difieren en la vía de administración
  • 21.
    ANTICONCEPCIÓN HORMONAL “SOLO GESTÁGENO”:TIPOS ◦ PÍLDORA CON GESTÁGENO ◦ A diario sin descansos ◦ INYECCIÓN ◦ En desuso ◦ IMPLANTE (etonogestrel) ◦ DIU LEVONORGESRTEL
  • 22.
  • 23.
    ANTICONCEPCIÓN HORMONAL “SOLO GESTÁGENO”:MECANISMO DE ACCIÓN ◦ Alteración de la motilidad tubárica ◦ Inactividad funcional del endometrio ◦ Espesamiento del moco cervical ◦ Inhibición de la ovulación ◦ El gestágeno bloquea el pico de LH
  • 24.
    ANTICONCEPCIÓN HORMONAL “SOLO GESTÁGENO” VENTAJAS ◦Muy eficaces ◦ Disminuyen la dismenorrea ◦ Pueden utilizarse en caso de contraindicación de estrógenos: ◦ Lactancia ◦ Riesgo de tromboembolismo (fumadoras >35 años, obesas, DM, HTA, migraña con aura. INCONVENIENTES ◦ Posibles contraindicaciones ◦ Requiere cumplimiento ◦ Efectos secundarios menores: mastodinia, cefalea, mal control del ciclo (posibles manchados)
  • 25.
    ANTICONCEPCIÓN HORMONAL “SOLO GESTÁGENO”:IMPLANTE ◦ El método más eficaz. ◦ Subdérmico ◦ Usar preservativo los primeros 7 días tras la colocación ◦ Puede ponerlo la matrona ◦ Dura 3 años ◦ Patrón de sangrado: ◦ 1/3 No regla ◦ 1/3 Manchar un poco de vez en cuando ◦ 1/3 Manchar casi a diario ◦ Con el implante se puede ganar algo de peso
  • 26.
  • 27.
    ANTICONCEPCIÓN HORMONAL “SOLO GESTÁGENO”:DIU LEVONORGESTREL GENERALIDADES: ◦ Administración intrauterina ◦ Patrón de sangrado: ◦ Spotting +/- frecuente ◦ No sangrar ◦ Si una paciente lleva un DIU (cualquiera) siendo > 45 años y se le retira la regla antes de los 50 años, el DIU puede permanecer puesto hasta 2 años después de la menopausia. En el caso de llevar puesto el DIU y que la menopausia ocurra tras los 50 años, se puede dejar el DIU solo hasta 1 año después. ◦ Control a las 6 semanas de su colocación
  • 28.
    ANTICONCEPCIÓN HORMONAL “SOLO GESTÁGENO”:DIU LEVONORGESTREL VENTAJAS ◦ Disminuye la dismenorrea y el volumen de sangrado ◦ Cómodo ◦ Alta eficacia ◦ Rápida recuperación de la fertilidad ◦ Indicaciones: ◦ Anticoncepción ◦ Mirena  SMA CONTRAINDICACIONES ◦ Hemorragia genital sin filiar ◦ Neoplasia uterina ◦ Infección genital activa ◦ Distorsiones severas de la cavidad uterina
  • 29.
    ANTICONCEPCIÓN HORMONAL “SOLO GESTÁGENO”:DIU LEVONORGESTREL, TIPOS KYLEENA® (dosis baja) ◦ Menos RAM que Mirena al se una dosis más baja. ◦ Dura 5 años ◦ Patrón de sangrado: spotting esporádico o no reglar MIRENA® (dosis alta) ◦ Principal indicación: SMA y dismenorrea ◦ Disminuye cantidad y duración de las reglas ◦ RAM: tensión mamaria, hinchazón abdomina, retención de líquidos. Dolor y posibles manchados a diario los primeros meses. ◦ Dura 6 años ◦ Patrón de sangrado: spotting esporádico o no reglar
  • 30.
    ANTICONCEPCIÓN DE URGENCIA ◦Fármacos o dispositivos que evitan el embarazo tras una relación sexual sin protección. ◦ Efectividad relacionada con el tiempo transcurrido tras el coito: cuanto más tiempo pasa, menos probabilidad de ser efectiva. ◦ Objetivo: prevenir o retrasar la ovulación y, en caso de que la ovulación ocurra, que el endometrio no sea receptivo. ◦ Son métodos efectivos siempre que no se haya dado la implantación.
  • 31.
    ANTICONCEPCIÓN DE URGENCIA: SELECCIÓNDEL MÉTODO ◦ Relación temporal con el coito sin protección ◦ Ciclo menstrual de la paciente ◦ Si se trata de un fallo del uso del método habitual ◦ Tratamientos que lleva la paciente ◦ Patologías concomitantes ◦ Posibles efectos secundarios
  • 32.
    ANTICONCEPCIÓN DE URGENCIA: ASPECTOSLEGALES ◦ >16 años: presta ella el consentimiento ◦ < 12 años: presta el tutor el consentimiento ◦ Entre 12 y 16 años: decide el facultativo ◦ Madura: dispensación ◦ No madura: necesario el consentimiento del tutor
  • 33.
    ANTICONCEPCIÓN DE URGENCIA: TIPOSDE FÁRMACOS ◦ LEVONORGESREL: dosis única 1500 microgramos en las primeras 72h tras el coito no protegido. Sin contraindicaciones. De libre dispensación en farmacias ◦ ACETATO DE ULIPRISTAL: monodoisis de 30 mg en las primeras 120 h tras el coito no protegido. Precaución si asma grave no controlada o insuficiencia hepática grave. De libre dispensación médica. No se debe administrar anticoncepción hormonal en el mismo ciclo.. ◦ DIU COBRE: colocación dentro de las primeras 120 h tras el coito no protegido. No usar si hay alto riesgo de ETS.
  • 36.
  • 37.
  • 38.
    GENERALIDADES PARA RECORDAR ◦No dar estrógenos a: ◦ > 35 años, fumadoras, obesas, HTA, DM, migraña con aura, AVC ◦ Para SMA  Mirena (dosis alta de levonorgestrel) ◦ Para patología dermatológica concomitante  E + G ◦ Gestágenos: a todo tipo de mujer (pastilla o DIU) ◦ DIU Mirena dura 6 años ◦ DIU Kyleena dura 5 años. ◦ DIU Cu: aumenta la cantidad de sangrado, la duración de la regla y la dismenorrea
  • 39.
    GENERALIDADES PARA RECORDAR ◦Implante: patrón de sangrado irregular ◦ 1/3 no va a reglar ◦ 1/3 sangrado abundante ◦ 1/3 spotting ◦ Implante: posibilidad de aumento de peso ◦ Al principio los DIU: dolor y sangrado irregular ◦ Los DIU hormonales pueden hacer desaparecer la regla por completo o no ◦ Mirena puede aumentar la sensación de hinchazón mamaria ◦ No es recomendable hacer descansos estando en tratamiento con anticonceptivos combinados: el 1º año del tto aumenta el riesgo de trombosis
  • 40.

Notas del editor

  • #35 Marcar los métodos ya explicados