CAMBIOS Y RESISTENCIA
Lic. Carlos Villalobos
UVM
                         PNL
Cambio



Todo cambio significa un proceso mediante el cual se
identifican, organizan, manipulan, procesan y aplican ciertos
insumos y recursos para obtener puntos de vista,
percepciones,     actitudes,   creencias,    procedimientos,
actuaciones, roles y comportamientos nuevos y diferentes.
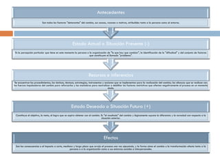
Antecedentes
                          Son todos los factores "detonantes" del cambio, sus causas, razones o motivos, atribuibles tanto a la persona como al entorno.




                                                      Estado Actual o Situación Presente (-)
 Es la percepción particular que tiene en este momento la persona o la organización de "lo que hay que cambiar", la identificación de la "dificultad" y del conjunto de factores
                                                                    que constituyen el llamado "problema".




                                                                    Recursos e inferencias
 Se encuentran los procedimientos, las tácticas, técnicas, estrategias, instrumentos y acciones que se implementan para la realización del cambio; las alianzas que se realizan con
las fuerzas impulsadoras del cambio para reforzarlas y las maniobras para neutralizar o debilitar los factores restrictivos que afectan negativamente el proceso en un momento
                                                                                          dado.




                                                    Estado Deseado o Situación Futura (+)
 Constituye el objetivo, la meta, el logro que se aspira obtener con el cambio. Es "el resultado" del cambio y lógicamente supone la diferencia y la novedad con respecto a la
                                                                                situación anterior.




                                                                                  Efectos
 Son las consecuencias o el impacto a corto, mediano y largo plazo que arroja el proceso una vez ejecutado, y la forma cómo el cambio o la transformación afecta tanto a la
                                                  persona o a la organización como a sus entornos sociales e interpersonales.
Objetivos

1.- Descritos en términos positivos. Los objetivos, metas, o estados -
direcciones deseadas se deben plantear en forma positiva. Plantea lo que Sí
deseas.

2.- Iniciados y mantenidos por el individuo. El objetivo debe depender
exclusivamente de las acciones de la persona que lo desea.

3.- Ecológicos: mantiene la calidad de todos los sistemas de rapport. Es
importante asegurar que en el logro de los objetivos nadie salga
perjudicado; que son de ganancia para quien los plantea y también para el
entorno.

4.- Comprobables en experiencia. Basados en los sistemas sensoriales,
en los sentidos. Encuentra cuál sería la evidencia de que has logrado tu
objetivo en términos sensoriales.
Estados deseados

1. Establecidos en positivo: La negación no es procesada operacionalmente de la
misma forma que ocurre en forma intelectual. En consecuencia establecer metas,
objetivos o estados/direcciones deseadas en forma positiva resulta más útil.

2. Iniciados y Mantenidos por la persona: Debido a que solamente estamos en control
de nosotros mismos, nuestra propia conducta y nuestros propios sentimientos, lo inverso
también es cierto.

3. Definidos y Evaluados de acuerdo con evidencia sensoriales: Estableciendo el
estado deseado en los tres (3) sistemas de representación de manera tan específica
como sea posible, comienza a establecer la dirección del proceso y también comienza a
procesar el objetivo o resultado (estado deseado) en lenguaje que el cerebro está
diseñado para entender en forma más completa.
Estados deseados


4. Hecho para preservar los subproductos positivos del estado actual:
Debido a que detrás de cada conducta hay una intención positiva mantenida
por la persona que realiza la conducta, este o estos elemento (s) positivos
deben ser preservados.

5. Contextualizado apropiadamente para encajar en la ecología externa: El
estado deseado debe servir al ecosistema del individuo. Por ejemplo, cómo va
a afectar el nuevo comportamiento a su familia, amigos, trabajo, etc.
Resistencias


Es el conjunto de fuerzas y factores que se desencadenan ante
cualquier variación que ocurre en un sistema, y cuyo propósito
es mantener el status quo y garantizar la estabilidad de ese
sistema, sea éste un individuo, una organización o una
sociedad.
Cambio   Resistencias
Reconsideración



Permitir reconocer la resistencia, comprender sus raíces
o causas, "escuchar" los mensajes que emite y
apreciarla como una oportunidad de retroalimentación
útil y de valioso aprendizaje para el proceso mismo de
cambio.
Intensión positiva


Sostiene que toda conducta, por extraña y disfuncional que
parezca, tiene una "buena intención" y está tratando de hacer
algo positivo por la persona, aun cuando ésta lo ignore.

La "intención" puede ser muy diferente de la conducta que
resulta, o sea, de su "expresión", por lo cual es conveniente
distinguir la conducta de la intención, buscando mantener la
intención, pero cambiando el comportamiento mediante el cual
ella se expresa.
Reencuadre


             ¿Qué propósitos tiene?

          ¿Cuál es su intención positiva?

             ¿Qué funciones ejerce?

  ¿Qué está tratando de hacer por el individuo¿
Alianzas



      Asesor
                         Problema


               Cliente
Enfrentamiento


                 Cambio




          Entidad     Resistencia
         Afectada
Enfrentamiento

La resistencia es un agente muy activo, con una personalidad
muy definida, con mucho poder y con gran capacidad de
"seducción". De tal modo que cuando una persona se
encuentran ante un proceso de transformación o cambio, la
resistencia empieza de inmediato a actuar, buscando
descalificar el cambio, resaltando sus riesgos y amenazas y
destacando al mismo tiempo las ventajas y los atractivos del
hecho de permanecer igual, del status quo, es decir, de la
situación a cambiar.
Enfrentamiento



La entidad que va a ser afectada por el cambio -individuo- se
abre entonces un proceso de duda e incertidumbre en el cual
juegan un rol importante la consideración de los logros o
conquistas que la actual situación le ofrece -probablemente
estabilidad, comodidad, y certeza, por lo menos- y un análisis
de las pérdidas subjetivas y de los riesgos asociados al cambio.
Enfrentamiento


Si el cambio muestra argumentos más poderosos, atractivos,
coherentes, sólidos y veraces que lo hagan aparecer como una
opción más válida y viable, posibilitara que la entidad afectada
se incline hacia él, lo prefiera y establezca una coalición o
alianza con ese cambio, que implique la posibilidad de
neutralizar o aislar el efecto de la resistencia.
Cambios y resistencia

Cambios y resistencia

  • 1.
    CAMBIOS Y RESISTENCIA Lic.Carlos Villalobos UVM PNL
  • 2.
    Cambio Todo cambio significaun proceso mediante el cual se identifican, organizan, manipulan, procesan y aplican ciertos insumos y recursos para obtener puntos de vista, percepciones, actitudes, creencias, procedimientos, actuaciones, roles y comportamientos nuevos y diferentes.
  • 3.
    Antecedentes Son todos los factores "detonantes" del cambio, sus causas, razones o motivos, atribuibles tanto a la persona como al entorno. Estado Actual o Situación Presente (-) Es la percepción particular que tiene en este momento la persona o la organización de "lo que hay que cambiar", la identificación de la "dificultad" y del conjunto de factores que constituyen el llamado "problema". Recursos e inferencias Se encuentran los procedimientos, las tácticas, técnicas, estrategias, instrumentos y acciones que se implementan para la realización del cambio; las alianzas que se realizan con las fuerzas impulsadoras del cambio para reforzarlas y las maniobras para neutralizar o debilitar los factores restrictivos que afectan negativamente el proceso en un momento dado. Estado Deseado o Situación Futura (+) Constituye el objetivo, la meta, el logro que se aspira obtener con el cambio. Es "el resultado" del cambio y lógicamente supone la diferencia y la novedad con respecto a la situación anterior. Efectos Son las consecuencias o el impacto a corto, mediano y largo plazo que arroja el proceso una vez ejecutado, y la forma cómo el cambio o la transformación afecta tanto a la persona o a la organización como a sus entornos sociales e interpersonales.
  • 4.
    Objetivos 1.- Descritos entérminos positivos. Los objetivos, metas, o estados - direcciones deseadas se deben plantear en forma positiva. Plantea lo que Sí deseas. 2.- Iniciados y mantenidos por el individuo. El objetivo debe depender exclusivamente de las acciones de la persona que lo desea. 3.- Ecológicos: mantiene la calidad de todos los sistemas de rapport. Es importante asegurar que en el logro de los objetivos nadie salga perjudicado; que son de ganancia para quien los plantea y también para el entorno. 4.- Comprobables en experiencia. Basados en los sistemas sensoriales, en los sentidos. Encuentra cuál sería la evidencia de que has logrado tu objetivo en términos sensoriales.
  • 5.
    Estados deseados 1. Establecidosen positivo: La negación no es procesada operacionalmente de la misma forma que ocurre en forma intelectual. En consecuencia establecer metas, objetivos o estados/direcciones deseadas en forma positiva resulta más útil. 2. Iniciados y Mantenidos por la persona: Debido a que solamente estamos en control de nosotros mismos, nuestra propia conducta y nuestros propios sentimientos, lo inverso también es cierto. 3. Definidos y Evaluados de acuerdo con evidencia sensoriales: Estableciendo el estado deseado en los tres (3) sistemas de representación de manera tan específica como sea posible, comienza a establecer la dirección del proceso y también comienza a procesar el objetivo o resultado (estado deseado) en lenguaje que el cerebro está diseñado para entender en forma más completa.
  • 6.
    Estados deseados 4. Hechopara preservar los subproductos positivos del estado actual: Debido a que detrás de cada conducta hay una intención positiva mantenida por la persona que realiza la conducta, este o estos elemento (s) positivos deben ser preservados. 5. Contextualizado apropiadamente para encajar en la ecología externa: El estado deseado debe servir al ecosistema del individuo. Por ejemplo, cómo va a afectar el nuevo comportamiento a su familia, amigos, trabajo, etc.
  • 8.
    Resistencias Es el conjuntode fuerzas y factores que se desencadenan ante cualquier variación que ocurre en un sistema, y cuyo propósito es mantener el status quo y garantizar la estabilidad de ese sistema, sea éste un individuo, una organización o una sociedad.
  • 9.
    Cambio Resistencias
  • 10.
    Reconsideración Permitir reconocer laresistencia, comprender sus raíces o causas, "escuchar" los mensajes que emite y apreciarla como una oportunidad de retroalimentación útil y de valioso aprendizaje para el proceso mismo de cambio.
  • 11.
    Intensión positiva Sostiene quetoda conducta, por extraña y disfuncional que parezca, tiene una "buena intención" y está tratando de hacer algo positivo por la persona, aun cuando ésta lo ignore. La "intención" puede ser muy diferente de la conducta que resulta, o sea, de su "expresión", por lo cual es conveniente distinguir la conducta de la intención, buscando mantener la intención, pero cambiando el comportamiento mediante el cual ella se expresa.
  • 12.
    Reencuadre ¿Qué propósitos tiene? ¿Cuál es su intención positiva? ¿Qué funciones ejerce? ¿Qué está tratando de hacer por el individuo¿
  • 13.
    Alianzas Asesor Problema Cliente
  • 14.
    Enfrentamiento Cambio Entidad Resistencia Afectada
  • 15.
    Enfrentamiento La resistencia esun agente muy activo, con una personalidad muy definida, con mucho poder y con gran capacidad de "seducción". De tal modo que cuando una persona se encuentran ante un proceso de transformación o cambio, la resistencia empieza de inmediato a actuar, buscando descalificar el cambio, resaltando sus riesgos y amenazas y destacando al mismo tiempo las ventajas y los atractivos del hecho de permanecer igual, del status quo, es decir, de la situación a cambiar.
  • 16.
    Enfrentamiento La entidad queva a ser afectada por el cambio -individuo- se abre entonces un proceso de duda e incertidumbre en el cual juegan un rol importante la consideración de los logros o conquistas que la actual situación le ofrece -probablemente estabilidad, comodidad, y certeza, por lo menos- y un análisis de las pérdidas subjetivas y de los riesgos asociados al cambio.
  • 17.
    Enfrentamiento Si el cambiomuestra argumentos más poderosos, atractivos, coherentes, sólidos y veraces que lo hagan aparecer como una opción más válida y viable, posibilitara que la entidad afectada se incline hacia él, lo prefiera y establezca una coalición o alianza con ese cambio, que implique la posibilidad de neutralizar o aislar el efecto de la resistencia.