Nuevas Guías En la Prevención, Diagnóstico, Evaluación y Tratamiento de la   Hipertensión Arterial Nuevas Guías Dr. ROMEL ARANGURI VERA
Hipertensión - Diagnóstico
Medida de la Presión Arterial Adultos (hasta los 80 años): toma de PA al menos una vez cada 5 años Toma de PA al menos una vez al año si: PA normal-alta (130-139/85-89 mmHg) Ocasionalmente cifras elevadas de PA
Recomendaciones para la Medida de la PA Aparatos precisos, válidos y calibrados Mantenimiento adecuado Calibraciones periódicas Sedestación Brazo a la altura del corazón Tamaño del manguito Colocación adecuada Ritmo de vaciado: 2 mmHg/sg ó latido Medida exacta (2 mmHg) PAD: desaparición del sonido cardiaco 2 tomas en cada visita separadas por al menos 2 minutos 4 visitas para hacer el diagnóstico Diabéticos y ancianos: sedestación y bipedestación Ambos brazos. Brazo dominante Brazo libre y apoyado Paciente relajado Ambiente tranquilo
Medida de la Presión Arterial Diagnóstico: valores medios de las tomas de PA en consulta “ Patrón Oro”: manómetro de mercurio MAPA y AMPA Variabilidad importante de la PAc HTA resistente Síntomas hipotensivos Efecto de bata blanca HBB FBB
Silencio Fase 1 Fase 2 Fase 3 Fase 4 Fase 5 Fases ausculatorias del registro manométrico de la PA  PRESION  SISTOLICA PRESION  DIASTOLICA
Tendencias en el conocimiento, tratamiento y control de la HTA en adultos de 18-74 años * Nacional Health and Nutrition Examination Survey, Percent 34 27 29 10 Controlados  * *   59 54 55 31 Tratamiento 70 68 73 51 Conocimiento 1999-2000 III  - Fase 2   (1991-94) III  - Fase 1   (1988 – 91) II  (1976 – 80)
JNC   7 Factores de Riesgo Cardiovascular Enfermedad Renal Crónica Enfermedad Arterial Periférica Retinopatía Ictus o accidente isquémico transitorio Cerebro Hipertrofia ventricular izquierda Angina o infarto de miocardio primario Revascularización coronaria primaria Insuficiencia cardíaca. Corazón Daño en órgano Diana -  Diabetes Mellitus * -  Microalbuminuria o TFG>60mL / min. Edad (> 55  en hombres y  65  en mujeres) Historia familiar de enfermed cardiovascular prematura (Hombres menores de  55  o mujeres menores de  65 ) Hipertensión Fumador de Cigarrillos Obesidad (IMC>  30  Kg/m 2 ) Inactividad física Dislipemia *  Factores de Riesgo Mayores
JNC   7 Tipos de Hipertensión  Hipertensión Primaria En la práctica clínica típica, el 95 por ciento de los adultos hipertensos e 18 a 65 años de edad no tendrán una causa identificable, por tanto su hipertensión debe definirse como primaria o esencial o idiopática.
JNC   7 Tipos de Hipertensión  2. Hipertensión Secundaria La frecuencia de las formas secundarias probablemente se aproximarán a estas cifras: Enfermedad parenquimatosa renal: 3 a 4 % Hipertensión vascular renal: 0.5 a 1 % Feocromocitoma Síndrome de Cushing Aldosteronismo primario Causas varias: 0.1 a 0.3 %
ETIOLOGIA DE LA HIPERTENSION ARTERIAL Secundaria a enfermedades  (no genética) No relacionable con  enfermedad alguna (poligénica y ambiental) Hereditaria con patrón mendeliano  (monogénica) 93 % 6 % 1%
JNC   7 Tipos de Hipertensión  3. Poblaciones Especiales Adultos con Hipertensión Severa Refractaria Mujeres que Reciben Anticonceptivos Orales Niños Ancianos
JNC   7 Tipos de Hipertensión  Hipertensión Primaria Hipertensión Secundaria Poblaciones Especiales
JNC   7 Hipertensión como consecuencia del Gasto Cardíaco Incrementado o Resistencia Periférica La hipertensión puede surgir de un incremento ya sea del producto cardiaco o de  La  resistencia periférica, que a su vez se ven afectadas por múltiples factores. Autorregulación Factores derivados  del endotelio Obesidad Alteración  genética Estrés Ingesta de sodio excesiva Alteración genética PRESIÓN SANGUINEA Hipertensión = GASTO  CARDIACO = CO incrementado X  RESISTENCIAS PERIFÉRICAS y/o  PR incrementado Hiper- Insulinemia Alteración  de la  membrana  celular Hipertrofia Estructural Constricción  Funcional Exceso de renina angiotensina Sobreactividad Nerviosa simpática Superficie De filtración disminuída Retención Renal De Sodio    Contractilidad  Precarga Constricción venosa    Volumen de fluído
JNC   7 Historia Natural de la Hipertensión Primaria no Tratada Un esquema simplificado de la historia natural de la hipertensión primaria no tratada HERENCIA - AMBIENTE PRE - HIPERTENSIÓN HIPERTENSIÓN TEMPRANA HIPERTENSIÓN ESTABLECIDA Curso  Acelerado  Maligno CARDIACA Hipertrofia Insufic. Cardiaca Infarto VASOS  GRANDES Aneurisma Disección CEREBRALES Isquemia Trombosis Hemorragia RENALES Nefroesclerosis  Insuficiencia  Renal CON  COMPLICACIONES SIN  COMPLICACIONES 0 - 30 20 - 40 30 - 50 EDAD
JNC   7 Tipos de Hipertensión  Hipertensión Primaria Hipertensión Secundaria Poblaciones Especiales
JNC   7 HTA - Causas Apnea del sueño Causas inducidas o relacionadas con fármacos  Enfermedad renal crónica Aldosteronismo primario Enfermedad renovascular Corticoterapia crónica y síndrome de Cushing Feocromocitoma Coartación de aorta Enfermedad Tiroidea o Paratiroidea Causas identificables de HTA
Hipertensión secundaria Aortograma normal
Hipertensión secundaria Ateroesclerosis de la arteria renal Displasia fibromuscular
Hipertensión secundaria Fibrodisplasia  de la  arteria renal
Hipertensión secundaria Fibrodisplasia renal Angioplastía
Hipertensión secundaria Ateromatosis de arterias renales
Hipertensión secundaria Angioplastía con catéter balón By-pass aorto-renal con vena safena
Hipertensión – Complicaciones en Retina Papiloedema y exudado Hemorragias y papiloedema Exudado en macula
Hipertensión – Complicaciones Cardiacas Ecocardiograma hipertrofia ventricular izquierda
Hipertensión – Complicaciones en Corazón Hipertrofia ventricular izquierda
Hipertensión – Complicaciones en Riñón Riñón e hipertensión
Hipertensión Arterial – Complicaciones Trombo en coronaria derecha Ateromatosis  coronaria
Hipertensión – Complicaciones Vasculares Aneurisma de aorta abdominal
Hipertensión – Complicaciones Cerebrales Hemorragia cerebral
JNC   7 HTA – Evaluación del Paciente La evaluación de los pacientes con HTA documentada tiene 3 objetivos: Constatar el estilo de vida e identificar otros FRCV o desordenes concomitantes que puedan afectar al pronóstico y como guía del tratamiento Para revelar causas identificables de elevación de la PA Aclarar la presencia o ausencia de daño en órganos diana y ECV. Evaluación del paciente
JNC   7 Guías Generales para la Evaluación Catecolaminas y metanefrina urinaria; catecolaminas en plasma, basal y después de 0.3 mg. de clonidina. Verificar orina para detectar metanefrina Feocromocitoma Cortisol urinario después de dosis variables de dexametasona Cortisol en plasma A.M. Después de 1 mg. De dexametasona al acostarse Síndrome de Cushing Potasio urinario, aldosterona en plasma después de infusión salina Potasio en plasma; relación de aldosterona: renina en plasma Aldosteronismo primario Aortograma Presión sanguínea en piernas Coartación Arteriograma, reninas de las venas renales Soplo, PARA y renografía antes y una hora después de 50 mg. de captopril Enfermedad renovascular Determinación de renina plasmática (PARA) biopsia renal, IVP Urinalisis, BUN o creatinina, sonografía Enfermedad renal crónica Adicional Inicial Diagnóstico
JNC   7 Nuevas GUIAS.  En la Prevención, Diagnóstico, Evaluación y Tratamiento de la  Hipertensión Arterial Como indicador de riesgo cardiovascular, en pacientes mayores de  50  años, debe prestarse especial atención a la presión sistólica. El riesgo cardíaco se duplica con cada  20  mmHg de incremento de la presión sistólica por encima de lo normal, o con cada  10  mmHg de incremento de la presión diastólica. Los pacientes con presión sistólica de  120  a  139  mmHg, o diastólica de  80  a  89  mmHg no son “ normales ”: Son prehipertensos, y como tales requieren modificaciones del estilo de vida.
JNC   7 Nuevas GUIAS.  En la Prevención, Diagnóstico, Evaluación y Tratamiento de la  Hipertensión Arterial En pacientes hipertensos sin complicaciones, pueden utilizarse diuréticos tiazídicos solos o asociados con un fármaco de otras categorías. Se incluye la categoría Bloqueadores del Receptor de Angiotensina II (tal como telmisartán). Existen además, situaciones de alto riesgo para el paciente en las que el uso de ciertas clases de fármacos es obligatorio. Si existen  20 mmHg de    de la presión arterial sistólica, ó  10 mmHg de la diastólica por encima del objetivo terapéutico, debe considerarse la terapia con  2  fármacos antihipertensivos, uno de los cuales debería ser un diurético tiazídico.
JNC   7 Nuevas GUIAS.  En la Prevención, Diagnóstico, Evaluación y Tratamiento de la  Hipertensión Arterial La mayoría de los pacientes hipertensos requerirán  2  ó más fármacos anti-hipertensivos asociados o en combinación fija para llevar su presión arterial a valores seguros. La asociación de un bloqueador del receptor de Angiotensina II (por ejemplo Telmisartán) + Hidroclorotiazida – constituye una recomendación. Los valores seguros son más bajos en pacientes diabéticos o con enfermedad renal crónica.
JNC   7 Clasificación y manejo de la presión arterial en adultos Sí ó  >  100 >  160 Hipertensión estadio 2 Sí ó 90 - 99 140-159 Hipertensión estadio 1 Sí ó 80 – 89 120-139 Pre-Hipertensión Promover y < 80 < 120 Normal DIASTÓLICA *  mmHg SISTÓLICA *  mmHg CAMBIOS EN EL ESTILO DE VIDA PRESIÓN ARTERIAL CLASIFICACIÓN DE LA PRESIÓN ARTERIAL
JNC   7 Clasificación y manejo de la presión arterial en adultos Combinaciones de 2 drogas para la mayoría (usualmente diuréticos tiazídicos asociados con BRA o IECA o BB o BCC)+ Hipertensión estadio 2 Fármaco/s para indicaciones obligatorias++. Otras drogas antihipertensivas (BRA, diuréticos, IECA, BB, BCC) de acuerdo a la necesidad.  Diurético del tipo tiazidas, para la mayoría. También puede considerarse BRA, IECA, BB, BCC o combinaciones. Hipertensión estadio 1 Fármacos para indicaciones obligatorias ++ . No está indicado ningún fármaco antihipertensivo Pre-Hipertensión CON INDICACIÓN OBLIGATORIA  SIN INDICACIÓN OBLIGATORIA TERAPIA MEDICAMENTOSA INICIAL CLASIFICACIÓN DE LA PRESIÓN ARTERIAL
JNC   7 Modificaciones en estilo de vida  en el manejo del hipertenso * + DASH, Dietary Approaches to STOP hipertensión * Para reducción de todos los factores de riesgo, dejar de fumar + Los efectos de estas modificaciones son dosis y tiempo dependientes, y pueden ser mayores en algunos individuos. 2-4 mmHg 30 Limitar el consumo a no mas de 2 copas (30 ml de etanol) al día en varones y no mas de 1 en mujeres. Moderación en consumo de alcohol 4-9 mmHg 28-29 Hacer ejercicio físico aerobio regular como caminar rápido (al menos 30´ al día casi todos los días de la semana) Actividad Física 2-8 mmHg 25-27 Reducir consumo de sodio, no más de 100 mmol día (2.4 g sodio ó 6 de cloruro sódico) Reducción de Sodio en la Dieta 8-14 mmHg 25-27 Consumo de dieta rica en frutas, vegetales. Y pocas grasas diarias saturadas y totales Dieta tipo DASH 5-20 mmHg/10 Kg de reducción de peso 23.24 Mantenimiento del peso corporal normal  (IMC 18.5-24.9 Kg/m 2 ) Reducción de peso Reducción Aproximada PAS Recomendación Modificación
JNC   7 Indicaciones obligatorias para clases específicas de fármacos 2 – 4 mmHg Limitar el consumo de alcohol a no más de  2  copas por día en los hombres, y no más de  1  copa por día para las mujeres u hombres de bajo peso. Moderación del consumo de alcohol. 4 – 9 mmHg Emprenda prácticas aeróbicas diariamente de por lo menos  30  minutos por día. Ejercicios Físicos. 2 – 8 mmHg Reducir la ingesta de sodio a no más de  100 mEq/L  ( 2,4g  de sodio ó  6g  de Cloruro de sodio) Reducción de sodio en la dieta. 8 – 14 mmHg Consumir una dieta rica en frutas, vegetales y productos lácteos descremados con un contenido reducido en grasa saturada y total. Adoptar un plan de Comidas DASH 5 – 20 mmHg / 10 Kg de pérdida de peso Mantener un pero sorporal normal, (índice de masa corporal IMC:  18,5-24,9 Kg/m 2 ) Reducción del peso Rango Aprox. De Reducción de la PAS Recomendación Modificación Modificaciones del estilo de vida para el manejo de Hipertensión (*)
JNC   7 Algoritmo para el tratamiento de la hipertensión arterial. MODIFICACIÓN DEL ESTILO DE VIDA NO SE ALCANZAN LOS OBJETIVOS DE PA Optimice las dosis o agregue fármacos adicionales  hasta alcanzar el objetivo de PA. Considere la consulta con un especialista en Hipertensión No se alcanzan los objetivos de PA (< 140 / 90 mmHg o < 130 / 80 mmHg para aquellos con diabetes o enfermedad renal crónica) ELECCIÓN INICIAL DE FÁRMACOS Hipertensión, estadio 1 PA sistólica 140-159 mmHg ó Diastólica 90 – 99 mmHg Diurético del tipo tiazidas, para la mayoría. También pueden considerarse BRA, IECA, BB, BCC o combinación. Hipertensión, estadio 1 PA sistólica  >  160 mmHg ó  PA Diastólica  >  100  mmHg Combinaciones de 2 drogas para la mayoría (usualmente diuréticos tiazídicos asociados con BRA o IECA o BB o BCC) Fármaco/s para indicaciones Obligatorias Otras drogas antihipertensivas (BRA, diuréticos, IECA, BB, BCC) de acuerdo a la necesidad Hipertensión sin indicaciones obligatorias Hipertensión con indicaciones obligatorias
La Atención Primaria es el lugar idóneo para realizar la detección, diagnóstico, tratamiento, seguimiento y control de los FRCV en general y de la HTA en particular: Accesibilidad (puerta de entrada al SSP) Longitudinalidad asistencial El Médico de Familia es el profesional idóneo para llevar a cabo estas funciones. Consideraciones Previas
Consideraciones Previas La mayor parte de los hipertensos se manejan (y deben manejarse) en Atención Primaria por el Médico de Familia
Consideraciones Previas MANEJO DE LA HTA REQUIERE Identificar a los hipertensos con alto riesgo vascular Intervención multifactorial No sólo reducir los niveles de PA Reducir el RV del hipertenso
EVALUAR EL RIESGO VASCULAR .II. ESTUDIAR LA REPERCUSION VISCERAL DE LA HIPERTENSION ARTERIAL   Deterioro Cognitivo Enfermedad cerebral hipertensiva Insuficiencia   Cardiopatía cardíaca   hipertensiva Nefroangioesclerosis  Insuficiencia renal crónica
Enfermedad Cerebrovascular Cardiopatía Isquémica Nefropatía Isquémica Arteriopatía Periférica EVALUAR EL RIESGO VASCULAR .III. ESTUDIAR LA EXISTENCIA DE ENFERMEDAD VASCULAR ATEROSCLEROTICA
JNC   7 Indicaciones obligatorias para clases específicas de fármacos  Prevención de ACV Recurrentes   Enfermedad Renal Crónica      Diabetes     Alto Riesgo de Enfermedad Coronaria    Post Infarto de Miocardio      Insuficiencia Cardíaca Ant Aldo* BCC IECA BB Diurético BRA Medicamentos Recomendados Indicación Obligatoria
Estudios Clínicos en Hipertensión HR Black, 2003. ¿Se debería tratar la HTA ? ¿Cuál es la meta del tratamiento ? ¿Se debería tratar la PAD en adultos mayores ? ¿Cuál es el mejor modo de tratar la HTA ? ¿Se debería tratar la HSA en adultos mayores ? ¿Cómo puedo prevenir la hipertensión ? VA Estudios Cooperativos HDFP EWPHE MRC-1 ANHBP-1 HAPPHY MAPHY SHEP MRC-2 STOP-1 TOMHS VA MONORx HOT UKPDS Syst-Eur Syst-China CAPPP STOP-2 INSIGHT NORDIL SCOPE CONVINCE ALLHAT ANBP2 LIFE VALUE ASCOT ACCOMPLISH TROPHY 1960s 1970s 1980s 1990-1995 1996-1999 2000 2001-2003 2004-2008 CARDIOGOLF
Estudios Clínicos en Pacientes con desórdenes relacionados a Hipertensión HR Black, 2003. Diabetes Ateroesclerosis Dislipidemia Post-IM Insuficiencia Renal ACV / Demencia 1990-1995 1996-1999 2000 2001 2002 2003 2004-2008 HVI Insuficiencia Cardiaca CARDIOGOLF SOLVD SAVE CAPTOPRIL UKPDS RALES ELITE HOPE AASK ID NT REN AAL IRM A-2 PROGRESS ALLHAT LIFE MAR VAL SCOPE CHARM EPHE SUS VAL IANT INVEST EUROPA PRESERVE ASCOT ACCORD DREAM NAVIG ATOR ON-TARGET
Evolución en el Manejo de la HTA Altas dosis Diuréticos Altas dosis Diuréticos Bajas dosis Diuréticos o   -Bloq. Diuréticos  o   -Bloq. o  IECA  o  BCC Diuréticos   o   -Bloq. o  IECA  o  BCC o  -Bloq. o (  /   -Bloq.) Sólo un agente titulación preferida • Terapia individualizada •   Sólo un agente, titulación preferida •   Bajas dosis de terapia combo como opción secundaria •   Enfoque sobre control de HTA sistólica •  Enfasis en terapia combinada JNC I 1977 JNC II 1980 JNC III 1984 JNC IV 1988 JNC V 1993 JNC VI 1997 JNC VII Altas dosis Monoterapia Bajas dosis Tx Combinada
Desarrollo de terapias antihipertensivas 1940’s 1950 1957 1960’s 1970’s 1980’s 1990’s 2000 Efectividad y tolerabilidad general CARDIOGOLF Vasodilatadores directos  - bloqueadores Simpatolíticos periféricos Bloqueadores del ganglio Alcaloides veratrum Agonista central   2 Calcio antagonistas no DHP  -bloqueadores Diuréticos tiazídicos Calcio antagonistas DHP BRAT 1 Inhibidores  de la ECA
CRISIS HIPERTENSIVAS
DEFINICIÓN Crisis Hipertensiva : Elevación brusca y aguda de la presión arterial (PA) Presión Arterial  Sistólica  mayor de  220  mmHg.  Presión Arterial  Diastólica  mayor de  120  mmHg.
CRISIS HIPERTENSIVA EMERGENCIA HIPERTENSIVA PA C/afección aguda o grave de órgano diana (160/100 mmHg) Tto de hipotensión eficaz rápido (minutos) por vía parenteral Claudicación del órgano diana URGENCIA HIPERTENSIVA PA asintomática c/daño leve o moderado de órganos diana(200/130 mmHg) PA puede ser reducida en horas por vía oral. Deterioro progresivo del órgano diana
 
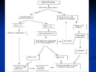
Si Si INVESTIGAR HA SECUNDARIA Días a semanas Minutos a horas TIEMPO PARA REDUCIR PA No Si LÍNEA ARTERIAL Oral Intravenosa VÍA DE TRATAMIENTO Cuarto de urgencias Terapia intensiva HOSPITALIZACIÓN No Si DAÑO A ORGANO BLANCO Si Si AUMENTO AGUDO DE PA Mínimos Si SíNTOMAS URGENCIA HIPERTENSIVA EMERGENCIA HIPERTENSIVA CARACTERIS-TICAS
ETIOLOGÍA
CAUSAS DE LAS CRISIS HIPERTENSIVAS En la infancia : Generalmente secundarias a patología renal,  de origen  -farmacológico (uso de corticosteroides)  -o metabólico (hipercalcemia e hiponatremia) También recordar que, en el  recién nacido , la causa fundamental de crisis hipertensiva es la  coartación aórtica. En el adulto : Las causas de las crisis son muy variadas.
A- Crisis hipertensivas idiopáticas B- Crisis hipertensivas por patología renal o vasculorrenal C- Crisis hipertensivas provocadas por patología endocrina D- Crisis hipertensivas ligadas a medicamentos E- Crisis hipertensivas durante el embarazo F- Crisis hipertensivas en situaciones especiales G- Crisis hipertensivas en el seno de una HTA acelerada-maligna H- Síndromes hiperadrenérgicos
FISIOPATOLOGÍA Endotelio libera vasodilatador OXIDO NÍTRICO Necrosis fibrinoide arteriolar De la RVP Severa TA Disfunción Endotelial Inicial TA Sust.proinflamatorias:Citoquinas,Prot. Quimiotáctica de monocitos, aumento de concentración en el citosol de cells endoteliales, endotelina 1, selectinas De la permeabilidad endotelialRVP Compensar cambios en RVP Inhibición de la activ. fibrinolítica local Activación de la cascada de coagulación Agregación plaquetaria Desgranulación sobre endotelio Inflamación, trombosis, vasoconstricción Inflamación local
Fondo de ojo Presencia de hemorragias. Exudados. Papiledema Emergencias Hipertensivas. Cardiovascular: Injurgitación Yugular. Estertores. 3er y 4to Ruido. Pulsos. Soplos. Arritmias, etc Exudado en macula
Electrocardiograma: Isquemia Coronaria. Hipertrofia ventricular      izquierda. TAC: Hemorragias Hematomas Infartos * NOTA: no debe esperar a tener todos los exámenes para iniciar el tratamiento.
Encefalopatías HTA Flujo cerebral Dilatación  permeabilidad vasos Ruptura de barrera hematoencefálica. Hipertensión intracraneal Cefalea Estupor o somnolencia Convulsiones. Focalidad neurológica. Fondo de ojo: Exudados algodonosos. Hemorragias en llamas. Hemorragias y papiloedemaHe
Disección de Aorta HTA Desgarro de la intima Dolor Torácico Dx diferencial mediante TAC, RNM, Ecocardiograma. IMA TTO. Contraindicado.
Edema Agudo de Pulmón: HTA RVP Presión V.Izq. Presión A. Izq. Venas Pulmonares. Edema Pulmonar . Disnea. Mov. Respiratorios rápidos. Tos y expectoración rosácea. Crepitantes. Injurgitación yugular. 3er,4to tono. ECG:  -Hipertrofia ventricular. -Sobre carga sistólica. Rx Tórax:   Cardiomegalia,  edema intersticial.
ALGORITMO DE ACTUACIÓN ANTE UNA CH
 
Recomendaciones: Descontrol hipertensivo: a) Colocar al paciente en reposo, en un área oscura y tranquila, durante 15 a 30 minutos y registrar nuevamente la presión arterial. b) Iniciar o ajustar el tratamiento por vía oral, que deberá ser individualizado y combinado, con medicamentos de acción relativamente rápida. c) El paciente debe mantenerse en observación hasta obtener control de la presión arterial.
Emergencia hipertensiva: Tratamiento por vía endovenosa. b) Tratamiento específico de acuerdo a las condiciones de cada paciente. c) La presión arterial deberá reducirse en un periodo menor a una hora. d) El paciente debe ser hospitalizado en una unidad de cuidados intensivos.
Medidas no farmacológicas: Reposo absoluto en fowler/semifowler. 2) Vena permeable a. Línea periférica b. Catéter central 3) Manejo de la vía aérea a. Sin insuficiencia respiratoria: catéter nasal con oxígeno 3 L por min. b. Aumento leve a moderado del trabajo respiratorio: catéter retrofaríngeo, presión positiva intermitente (PRI) o presión positiva al final de la inspiración (CPAP), con mascarilla. c. Inconsciente con aumento grave del trabajo respiratorio: intubación traqueal temprana y ventilación mecánica asistida. 4) Monitoreo electrocardiográfico.
5) Electrocardiograma de reposo de 12 derivaciones. 6) Radiografía de tórax. 7) Ecocardiograma Doppler color. 8) Monitoreo de la presión arterial individualizado, se sugiere:  a. Basal después a los 5, 10, 15, 30, 45, 60, 90, 120, 150 y 180 minutos. Si el paciente es egresado, debe realizarse determinación de la presión arterial en posición ortostática. b. Línea arterial en casos de hipertensión de difícil control con hipotensión secundaria a tratamiento inicial. c. Catéter de flotación en casos de edema agudo pulmonar con mínima respuesta al tratamiento médico. 9) Fondo de ojo, tratar de identificar cambios agudos. 10)Sonda vesical que asegure drenaje urinario adecuado en pacientes inconscientes, con edema agudo pulmonar o insuficiencia renal aguda. 11)En todos los casos: laboratorio que incluya química sanguínea (glucosa, urea, creatinina), electrólitos séricos y examen general de orina. Otros estudios de acuerdo a cada caso en particular.
TRATAMIENTO
 
 
 
DROGAS ORALES PARA EL TRATAMIENTO DE URGENCIAS HIPERTENSIVAS Síncope por primera dosis, hipotensión ortostática, palpitaciones, taquicardia, cefalea.  Repetir después de 1h si es necesario  1 - 2 Prazosin  Hipotensión, edema, cefalea  Cada 4 horas por 21 días  60 Nimodipina  Taquicardia, hipotensión, cefalea, bochornos  Repetir despúes de 30 minutos  10 Nifedipina  Somnolencia, sedación, boca seca.  Cada hora según se requiera  0.1-0.2  Clonidina  Edema angioneurótico, rash, insuficiencia renal aguda en pacientes con estenosis bilateral de arteria renal  Repetir cada 30 min según se requiera  25  Captopril  Efectos Adversos  Frecuencia  Dosis, mg2  DROGA
DROGAS PARENTERALES PARA EL TRATAMIENTO DE EMERGENCIAS HIPERTENSIVAS Eclampsia quemaduras externas HTA maligna HTA post operatoria  Taquicardia cefalea Vómitos empeora anginas. Edema.  10 min 20-30 min  10-20 mg EV 10-50 mh MI  Hidralacina Clorihidrato  Igual que nitroglicerina Igual que nitrogl.  2-5 min  2-15 mg/hora EV.  Dinitrato de Isosorbide  Insuf. Ventricular Izquierda  Insuficiencia Coronaria Aguda Postoperatorio (especialmente en Bypass cor)  Cefalea Taquicardia, vómito. Meta Hb  2-5 min  5-100 ug/min EV  Nitroglicerina  Todas las emergencias excepto en gestantes insuf, hepática e IRC  Náuseas, vómito, contracción muscular metahemoglobina, hipotensión edema cerebral intoxic por tiocsianato y por cianuro  instántaneo  0.3-10 ug/kg/min E.V. Dosis Mx por no más de 10 min  Nitroprusiato de sodio  INDICACIONES ESPECÍFICAS  REACCIONES ADVERSAS  INICIO ACCIÓN  DOSIS  VASODILATADOR HIPOTENSOR
Hemorragia subaracnoidea. Equivoco en isquemia cerebral aguda  Cefalea Hipotensión incremento de presión intracraneal  15-30 min Ef máx: a las horas  1mg/hora=15ug/kg hora la 1ª hora. A partir de 2ª hora 2ª hora 2mg/h=30 ug/K/h si pesa menor a 60 kgs iniciar con 0.5 mg/hora  Nimodipino  Insuficiencia coronaria, quemadura extensa, HTA maligna, HTA post operatorio en encefalopatía.  Bronco espalmo/ bloqueo cardiaco insuficiencia del VI hipotensión, bradicardia  5 a 10 min  2.5 mg. EV: Bolo  Atenolol  Igual que hidralacina  Igual que hidralacina. Además boca seca  sueño HTA rebote  2 a 5 min  Iniciar 0.6 ugr. EV y titular progresivamente. Max: 8.6 a 1.2 mg/día ó 150 mg bol/5min.  Clonidina  INDICACIONES ESPECÍFICAS  REACCIONES ADVERSAS  INICIO ACCIÓN  DOSIS  VASODILATADOR HIPOTENSOR
Encefalopatías La droga de elección es el  Nitroprusiato de Sodio.   La presión arterial debe reducirse gradualmente en un periodo de 2 a 3 horas a niveles de 140 a 160 sistólica y 90 a 110 diastólica, pero no mayor de un 25% de reducción de la PAM.  Si la reducción de la PA no se acompaña de una mejoría clínica, se debe reconsiderar el diagnóstico y buscar otro proceso neurológico.
Disección de Aorta Las drogas antihipertensivas que tienen efecto inotrópico negativo y que disminuyen la velocidad de contracción miocárdica (dp/dt) son los agentes de elección (ruserpina, trimetafán y betabloqueadores).  En vista de la falta de estas drogas por vía parenteral, el  Nitroprusiato de sodio , a pesar de no tener efecto inotrópico negativo ni alterar el dp/dt, se ha convertido en la droga de elección para el manejo de esta crisis. La recomendación es que debe usarse previamente betabloqueadores, reserpina, metildopa, para contrarrestar el reflejo adrenérgico inicial que desencadena el Nitroprusiato. La PA debe reducirse en forma rápida y significativa (en 15 a 30 minutos) a niveles de 100 a 120 la sistólica y una PAM no mayor de 80 mmHg. Tipo 1 y 2 (que involucran el arco aórtico), la intervención quirúrgica de emergencia está indicada.  Tipo 3 (distal a la arteria subcalvia izquierda) el tratamiento farmacológico es el de elección.
Tratamiento Farmacológico en Hipertensión Arterial Guías Mayores Disponibles Rashidi A et al. Curr Opin Nephrol Hypert 2006 (Mayo); 15: 303-308   BB  betabloqueadores  CAA  calcioantagonistas BRAT  bloqueadores del receptor AngII Sí IECAs y BRATs Diuréticos OMS / ISH Sí Combinación; basados en IECAs o BRATs Diuréticos JNC VII Sí IECAs y BRATs < 55 a y no negros: IECA / BRATs o BBs > 55 a o negros:  Diuréticos o CAAs Inglaterra (BHS) Sí BRATs Todas las clases:  Diuréticos,  B-Bloqueadores, CAAs, IECAs, BRATs Europa  (ESC-EHS) Sí IECAs y BRATs o Tiazidas Diuréticos, BB y IECA, BRATs y CAAs Canadá Sí IECAs y BRATs Todos los grupos, basados en el perfil de riesgo cardiovascular Australia  Combinación como inicio Droga inicial de elección: Diabetes Droga inicial de elección:  HTA No Complicada Guía
Beneficios Diferenciados !!!
Terapia Antihipertensiva: Indicaciones Especiales Alto riesgo Insuficiencia cardiaca Post-infarto miocárdico Alto riesgo  enf. coronaria Diabetes Nefropatía crónica Prevención Stroke recurrente Diurético      -Bloq.       IECA         ARAII    CAA   Antag. Aldost.     ...  al 2007
Factores de Riesgo Cardiovascular y Disfunción Endotelial   Dzau VJ. J Cardiovasc Pharmacol. 1990;15(Suppl 5):S59-S64 Dislipidemia Diabetes Hipertensión Tabaco Vasoconstricción Adhesión celular y/o infiltración Proliferación Acúmulo de lípidos y depuración DISFUNCION Endotelio
Morbi-Mortalidad a lo largo del Continuo Cardiovascular Disfunción Vascular Enfermedad  Vascular Injuria Tisular (IM, Stroke) Disfunción Organo  Diana (ICC, Renal) Insuficiencia Terminal de los Organos Muerte Dzau V, Braunwald E.  Am Heart J . 1991;121:1244-1263 Stress Oxidativo / Disfunción Endotelial Remodelación Patológica Daño en Organo  Diana Factores de Riesgo Diabetes Hipertensión, etc ANGIOTENSINA II
Sistema Renina Angiotensina Aldosterona Tono vascular Proliferación vascular  Retención de Na+  Secreción de aldosterona Proliferación del cardiomiocito  Tono simpático aumentado STRESS OXIDATIVO INFLAMACIÓN Tono vascular (Vasodilatación) Proliferación vascular  Retención de Na+  Secreción de aldosterona Proliferación del cardiomiocito  Tono simpático STRESS OXIDATIVO INFLAMACIÓN ANGIOTENSINA II BK2 AT 1 AT 2
Ruiz-Ortega M et al.  Curr Opin Nephrol Hypertens  2006;15:159-166 Angiotensina II participa en la Respuesta Inflamatoria MCP-1, proteina-1 quimioatrayente del monocito; RANTES, célula T normal expresada o secretada regulada sobre activación; OPN, osteopontina; IP-10, proteína-10 inducible por interferón; MIP, proteína inflamatoria del macrófago; PTPrP, proteína relacionada a la hormona paratiroidea; HIF, factor inducible por hipoxia; STAT, transducción de señal y activador de la transcripción Células Endoteliales Células infiltrantes inflamatorias Proliferación Migración Diferenciación Fagocitosis Activación SRA Producción de mediadores proinflamatorios: Moléculas de adhesión: VCAM-1, ICAM-1, Selectina, Integrinas Quimiokinas: MCP-1, IL-8, RANTES, OPN, IP-10, MIP Citokinas: IL-6, TNF  , IL-1 Factores de crecimiento: TGF  , CTGF, PDGF, VEGF Otros; ET-1, PTHrP, lípidos Activación de los sistemas de señalamiento: Proteínas G pequeñas, Rho, Rac Factores de transcripción (NF-  B, AP-1, NF-AT, HIF, STAT) Mecanismos redox Respuesta Inflamatoria Células circulantes Quimiotaxis Proliferación Adhesión a células endoteliales Diferenciación Fagocitosis Producción de Ang II Células residentes: CMLV y células renales Células inmunes “ activas” Células inmunes Moléculas  de adhesión Ang II Ang II
Intima arterial Lumen arterial Reclutamiento de Fagocitos Libby.  Nature  2002; 420: 868-74   Macrófago muriendo Cuerpos apoptóticos Célula espumosa / macrófago Gotas  de grasa Monocito adherido al epitelio Molécula  de adhesión VCAM Monocito sanguíneo Monocito migrando a la intima MCP-1 CCR2 Receptor scavenger Monocito transformándose en macrófago en la intima Partícula lipoproteica modificada M-CSF Factor tisular ROS Citokinas MMPs
Angiotensina II un Mediador Proinflamatorio, PPAR- γ  un Inhibidor del NFkB  AII Libby et al.  Circulation  2001;104: 365-372  + IL-6 VCAM-1 adhesión monocítica NFkB activación Célula endotelial Célula muscular lisa PCR TNF- α INOS miocárdico estrés oxidativo Cel.miocárdica MCP-1 reclutamiento monocítico Regulación de genes inflamatorios PPAR γ
Angiotensina II un Mediador Proinflamatorio, PPAR- γ  un Inhibidor del NFkB   AII Libby P et al.  Circulation  2001;104: 365-372   + IL-6 VCAM-1 adhesión monocítica NFkB activación Célula endotelial Célula muscular lisa PCR TNF- α INOS miocárdico estrés oxidativo Cel.miocárdica MCP-1 reclutamiento monocítico Regulación de genes inflamatorios PPAR γ
Fisiopatología de la Inflamación Cardiovascular Célula Endotelial Activación NF-kB Célula Muscular Lisa Modificado de Libby P. Circulation 2001, 104(3): 365-72 ROS Ang II ET 1 ICAM-1 VCAM-1 MCP-1 Reclutamiento de Monocitos hs-CRP IL-6
La Aterosclerosis es una Enfermedad Inflamatoria Crónica con LDL-colesterol en el Núcleo Libby P.  J Intern Med.  2000;247:349-358. FASE I  :  Inicio  FASE II  :  Progresión  FASE III  :  Complicación
¡ Sindrome Metabólico !
Sindrome Metabòlico :  ADIPOCITO VISCERAL CITOKINAS TNF alfa IL-6 Proteìna C Reactiva Insulina resistencia Metabòlicamente activas Inflamaciòn Hipertensiòn Arterial Dsilipidemia Protrombosis
 
“ Gracias”

hipertension arterial

  • 1.
    Nuevas Guías Enla Prevención, Diagnóstico, Evaluación y Tratamiento de la Hipertensión Arterial Nuevas Guías Dr. ROMEL ARANGURI VERA
  • 2.
  • 3.
    Medida de laPresión Arterial Adultos (hasta los 80 años): toma de PA al menos una vez cada 5 años Toma de PA al menos una vez al año si: PA normal-alta (130-139/85-89 mmHg) Ocasionalmente cifras elevadas de PA
  • 4.
    Recomendaciones para laMedida de la PA Aparatos precisos, válidos y calibrados Mantenimiento adecuado Calibraciones periódicas Sedestación Brazo a la altura del corazón Tamaño del manguito Colocación adecuada Ritmo de vaciado: 2 mmHg/sg ó latido Medida exacta (2 mmHg) PAD: desaparición del sonido cardiaco 2 tomas en cada visita separadas por al menos 2 minutos 4 visitas para hacer el diagnóstico Diabéticos y ancianos: sedestación y bipedestación Ambos brazos. Brazo dominante Brazo libre y apoyado Paciente relajado Ambiente tranquilo
  • 5.
    Medida de laPresión Arterial Diagnóstico: valores medios de las tomas de PA en consulta “ Patrón Oro”: manómetro de mercurio MAPA y AMPA Variabilidad importante de la PAc HTA resistente Síntomas hipotensivos Efecto de bata blanca HBB FBB
  • 6.
    Silencio Fase 1Fase 2 Fase 3 Fase 4 Fase 5 Fases ausculatorias del registro manométrico de la PA PRESION SISTOLICA PRESION DIASTOLICA
  • 7.
    Tendencias en elconocimiento, tratamiento y control de la HTA en adultos de 18-74 años * Nacional Health and Nutrition Examination Survey, Percent 34 27 29 10 Controlados * * 59 54 55 31 Tratamiento 70 68 73 51 Conocimiento 1999-2000 III - Fase 2 (1991-94) III - Fase 1 (1988 – 91) II (1976 – 80)
  • 8.
    JNC 7 Factores de Riesgo Cardiovascular Enfermedad Renal Crónica Enfermedad Arterial Periférica Retinopatía Ictus o accidente isquémico transitorio Cerebro Hipertrofia ventricular izquierda Angina o infarto de miocardio primario Revascularización coronaria primaria Insuficiencia cardíaca. Corazón Daño en órgano Diana - Diabetes Mellitus * - Microalbuminuria o TFG>60mL / min. Edad (> 55 en hombres y 65 en mujeres) Historia familiar de enfermed cardiovascular prematura (Hombres menores de 55 o mujeres menores de 65 ) Hipertensión Fumador de Cigarrillos Obesidad (IMC> 30 Kg/m 2 ) Inactividad física Dislipemia * Factores de Riesgo Mayores
  • 9.
    JNC 7 Tipos de Hipertensión Hipertensión Primaria En la práctica clínica típica, el 95 por ciento de los adultos hipertensos e 18 a 65 años de edad no tendrán una causa identificable, por tanto su hipertensión debe definirse como primaria o esencial o idiopática.
  • 10.
    JNC 7 Tipos de Hipertensión 2. Hipertensión Secundaria La frecuencia de las formas secundarias probablemente se aproximarán a estas cifras: Enfermedad parenquimatosa renal: 3 a 4 % Hipertensión vascular renal: 0.5 a 1 % Feocromocitoma Síndrome de Cushing Aldosteronismo primario Causas varias: 0.1 a 0.3 %
  • 11.
    ETIOLOGIA DE LAHIPERTENSION ARTERIAL Secundaria a enfermedades (no genética) No relacionable con enfermedad alguna (poligénica y ambiental) Hereditaria con patrón mendeliano (monogénica) 93 % 6 % 1%
  • 12.
    JNC 7 Tipos de Hipertensión 3. Poblaciones Especiales Adultos con Hipertensión Severa Refractaria Mujeres que Reciben Anticonceptivos Orales Niños Ancianos
  • 13.
    JNC 7 Tipos de Hipertensión Hipertensión Primaria Hipertensión Secundaria Poblaciones Especiales
  • 14.
    JNC 7 Hipertensión como consecuencia del Gasto Cardíaco Incrementado o Resistencia Periférica La hipertensión puede surgir de un incremento ya sea del producto cardiaco o de La resistencia periférica, que a su vez se ven afectadas por múltiples factores. Autorregulación Factores derivados del endotelio Obesidad Alteración genética Estrés Ingesta de sodio excesiva Alteración genética PRESIÓN SANGUINEA Hipertensión = GASTO CARDIACO = CO incrementado X RESISTENCIAS PERIFÉRICAS y/o PR incrementado Hiper- Insulinemia Alteración de la membrana celular Hipertrofia Estructural Constricción Funcional Exceso de renina angiotensina Sobreactividad Nerviosa simpática Superficie De filtración disminuída Retención Renal De Sodio  Contractilidad  Precarga Constricción venosa  Volumen de fluído
  • 15.
    JNC 7 Historia Natural de la Hipertensión Primaria no Tratada Un esquema simplificado de la historia natural de la hipertensión primaria no tratada HERENCIA - AMBIENTE PRE - HIPERTENSIÓN HIPERTENSIÓN TEMPRANA HIPERTENSIÓN ESTABLECIDA Curso Acelerado Maligno CARDIACA Hipertrofia Insufic. Cardiaca Infarto VASOS GRANDES Aneurisma Disección CEREBRALES Isquemia Trombosis Hemorragia RENALES Nefroesclerosis Insuficiencia Renal CON COMPLICACIONES SIN COMPLICACIONES 0 - 30 20 - 40 30 - 50 EDAD
  • 16.
    JNC 7 Tipos de Hipertensión Hipertensión Primaria Hipertensión Secundaria Poblaciones Especiales
  • 17.
    JNC 7 HTA - Causas Apnea del sueño Causas inducidas o relacionadas con fármacos Enfermedad renal crónica Aldosteronismo primario Enfermedad renovascular Corticoterapia crónica y síndrome de Cushing Feocromocitoma Coartación de aorta Enfermedad Tiroidea o Paratiroidea Causas identificables de HTA
  • 18.
  • 19.
    Hipertensión secundaria Ateroesclerosisde la arteria renal Displasia fibromuscular
  • 20.
  • 21.
  • 22.
  • 23.
    Hipertensión secundaria Angioplastíacon catéter balón By-pass aorto-renal con vena safena
  • 24.
    Hipertensión – Complicacionesen Retina Papiloedema y exudado Hemorragias y papiloedema Exudado en macula
  • 25.
    Hipertensión – ComplicacionesCardiacas Ecocardiograma hipertrofia ventricular izquierda
  • 26.
    Hipertensión – Complicacionesen Corazón Hipertrofia ventricular izquierda
  • 27.
    Hipertensión – Complicacionesen Riñón Riñón e hipertensión
  • 28.
    Hipertensión Arterial –Complicaciones Trombo en coronaria derecha Ateromatosis coronaria
  • 29.
    Hipertensión – ComplicacionesVasculares Aneurisma de aorta abdominal
  • 30.
    Hipertensión – ComplicacionesCerebrales Hemorragia cerebral
  • 31.
    JNC 7 HTA – Evaluación del Paciente La evaluación de los pacientes con HTA documentada tiene 3 objetivos: Constatar el estilo de vida e identificar otros FRCV o desordenes concomitantes que puedan afectar al pronóstico y como guía del tratamiento Para revelar causas identificables de elevación de la PA Aclarar la presencia o ausencia de daño en órganos diana y ECV. Evaluación del paciente
  • 32.
    JNC 7 Guías Generales para la Evaluación Catecolaminas y metanefrina urinaria; catecolaminas en plasma, basal y después de 0.3 mg. de clonidina. Verificar orina para detectar metanefrina Feocromocitoma Cortisol urinario después de dosis variables de dexametasona Cortisol en plasma A.M. Después de 1 mg. De dexametasona al acostarse Síndrome de Cushing Potasio urinario, aldosterona en plasma después de infusión salina Potasio en plasma; relación de aldosterona: renina en plasma Aldosteronismo primario Aortograma Presión sanguínea en piernas Coartación Arteriograma, reninas de las venas renales Soplo, PARA y renografía antes y una hora después de 50 mg. de captopril Enfermedad renovascular Determinación de renina plasmática (PARA) biopsia renal, IVP Urinalisis, BUN o creatinina, sonografía Enfermedad renal crónica Adicional Inicial Diagnóstico
  • 33.
    JNC 7 Nuevas GUIAS. En la Prevención, Diagnóstico, Evaluación y Tratamiento de la Hipertensión Arterial Como indicador de riesgo cardiovascular, en pacientes mayores de 50 años, debe prestarse especial atención a la presión sistólica. El riesgo cardíaco se duplica con cada 20 mmHg de incremento de la presión sistólica por encima de lo normal, o con cada 10 mmHg de incremento de la presión diastólica. Los pacientes con presión sistólica de 120 a 139 mmHg, o diastólica de 80 a 89 mmHg no son “ normales ”: Son prehipertensos, y como tales requieren modificaciones del estilo de vida.
  • 34.
    JNC 7 Nuevas GUIAS. En la Prevención, Diagnóstico, Evaluación y Tratamiento de la Hipertensión Arterial En pacientes hipertensos sin complicaciones, pueden utilizarse diuréticos tiazídicos solos o asociados con un fármaco de otras categorías. Se incluye la categoría Bloqueadores del Receptor de Angiotensina II (tal como telmisartán). Existen además, situaciones de alto riesgo para el paciente en las que el uso de ciertas clases de fármacos es obligatorio. Si existen 20 mmHg de  de la presión arterial sistólica, ó 10 mmHg de la diastólica por encima del objetivo terapéutico, debe considerarse la terapia con 2 fármacos antihipertensivos, uno de los cuales debería ser un diurético tiazídico.
  • 35.
    JNC 7 Nuevas GUIAS. En la Prevención, Diagnóstico, Evaluación y Tratamiento de la Hipertensión Arterial La mayoría de los pacientes hipertensos requerirán 2 ó más fármacos anti-hipertensivos asociados o en combinación fija para llevar su presión arterial a valores seguros. La asociación de un bloqueador del receptor de Angiotensina II (por ejemplo Telmisartán) + Hidroclorotiazida – constituye una recomendación. Los valores seguros son más bajos en pacientes diabéticos o con enfermedad renal crónica.
  • 36.
    JNC 7 Clasificación y manejo de la presión arterial en adultos Sí ó > 100 > 160 Hipertensión estadio 2 Sí ó 90 - 99 140-159 Hipertensión estadio 1 Sí ó 80 – 89 120-139 Pre-Hipertensión Promover y < 80 < 120 Normal DIASTÓLICA * mmHg SISTÓLICA * mmHg CAMBIOS EN EL ESTILO DE VIDA PRESIÓN ARTERIAL CLASIFICACIÓN DE LA PRESIÓN ARTERIAL
  • 37.
    JNC 7 Clasificación y manejo de la presión arterial en adultos Combinaciones de 2 drogas para la mayoría (usualmente diuréticos tiazídicos asociados con BRA o IECA o BB o BCC)+ Hipertensión estadio 2 Fármaco/s para indicaciones obligatorias++. Otras drogas antihipertensivas (BRA, diuréticos, IECA, BB, BCC) de acuerdo a la necesidad. Diurético del tipo tiazidas, para la mayoría. También puede considerarse BRA, IECA, BB, BCC o combinaciones. Hipertensión estadio 1 Fármacos para indicaciones obligatorias ++ . No está indicado ningún fármaco antihipertensivo Pre-Hipertensión CON INDICACIÓN OBLIGATORIA SIN INDICACIÓN OBLIGATORIA TERAPIA MEDICAMENTOSA INICIAL CLASIFICACIÓN DE LA PRESIÓN ARTERIAL
  • 38.
    JNC 7 Modificaciones en estilo de vida en el manejo del hipertenso * + DASH, Dietary Approaches to STOP hipertensión * Para reducción de todos los factores de riesgo, dejar de fumar + Los efectos de estas modificaciones son dosis y tiempo dependientes, y pueden ser mayores en algunos individuos. 2-4 mmHg 30 Limitar el consumo a no mas de 2 copas (30 ml de etanol) al día en varones y no mas de 1 en mujeres. Moderación en consumo de alcohol 4-9 mmHg 28-29 Hacer ejercicio físico aerobio regular como caminar rápido (al menos 30´ al día casi todos los días de la semana) Actividad Física 2-8 mmHg 25-27 Reducir consumo de sodio, no más de 100 mmol día (2.4 g sodio ó 6 de cloruro sódico) Reducción de Sodio en la Dieta 8-14 mmHg 25-27 Consumo de dieta rica en frutas, vegetales. Y pocas grasas diarias saturadas y totales Dieta tipo DASH 5-20 mmHg/10 Kg de reducción de peso 23.24 Mantenimiento del peso corporal normal (IMC 18.5-24.9 Kg/m 2 ) Reducción de peso Reducción Aproximada PAS Recomendación Modificación
  • 39.
    JNC 7 Indicaciones obligatorias para clases específicas de fármacos 2 – 4 mmHg Limitar el consumo de alcohol a no más de 2 copas por día en los hombres, y no más de 1 copa por día para las mujeres u hombres de bajo peso. Moderación del consumo de alcohol. 4 – 9 mmHg Emprenda prácticas aeróbicas diariamente de por lo menos 30 minutos por día. Ejercicios Físicos. 2 – 8 mmHg Reducir la ingesta de sodio a no más de 100 mEq/L ( 2,4g de sodio ó 6g de Cloruro de sodio) Reducción de sodio en la dieta. 8 – 14 mmHg Consumir una dieta rica en frutas, vegetales y productos lácteos descremados con un contenido reducido en grasa saturada y total. Adoptar un plan de Comidas DASH 5 – 20 mmHg / 10 Kg de pérdida de peso Mantener un pero sorporal normal, (índice de masa corporal IMC: 18,5-24,9 Kg/m 2 ) Reducción del peso Rango Aprox. De Reducción de la PAS Recomendación Modificación Modificaciones del estilo de vida para el manejo de Hipertensión (*)
  • 40.
    JNC 7 Algoritmo para el tratamiento de la hipertensión arterial. MODIFICACIÓN DEL ESTILO DE VIDA NO SE ALCANZAN LOS OBJETIVOS DE PA Optimice las dosis o agregue fármacos adicionales hasta alcanzar el objetivo de PA. Considere la consulta con un especialista en Hipertensión No se alcanzan los objetivos de PA (< 140 / 90 mmHg o < 130 / 80 mmHg para aquellos con diabetes o enfermedad renal crónica) ELECCIÓN INICIAL DE FÁRMACOS Hipertensión, estadio 1 PA sistólica 140-159 mmHg ó Diastólica 90 – 99 mmHg Diurético del tipo tiazidas, para la mayoría. También pueden considerarse BRA, IECA, BB, BCC o combinación. Hipertensión, estadio 1 PA sistólica > 160 mmHg ó PA Diastólica > 100 mmHg Combinaciones de 2 drogas para la mayoría (usualmente diuréticos tiazídicos asociados con BRA o IECA o BB o BCC) Fármaco/s para indicaciones Obligatorias Otras drogas antihipertensivas (BRA, diuréticos, IECA, BB, BCC) de acuerdo a la necesidad Hipertensión sin indicaciones obligatorias Hipertensión con indicaciones obligatorias
  • 41.
    La Atención Primariaes el lugar idóneo para realizar la detección, diagnóstico, tratamiento, seguimiento y control de los FRCV en general y de la HTA en particular: Accesibilidad (puerta de entrada al SSP) Longitudinalidad asistencial El Médico de Familia es el profesional idóneo para llevar a cabo estas funciones. Consideraciones Previas
  • 42.
    Consideraciones Previas Lamayor parte de los hipertensos se manejan (y deben manejarse) en Atención Primaria por el Médico de Familia
  • 43.
    Consideraciones Previas MANEJODE LA HTA REQUIERE Identificar a los hipertensos con alto riesgo vascular Intervención multifactorial No sólo reducir los niveles de PA Reducir el RV del hipertenso
  • 44.
    EVALUAR EL RIESGOVASCULAR .II. ESTUDIAR LA REPERCUSION VISCERAL DE LA HIPERTENSION ARTERIAL Deterioro Cognitivo Enfermedad cerebral hipertensiva Insuficiencia Cardiopatía cardíaca hipertensiva Nefroangioesclerosis Insuficiencia renal crónica
  • 45.
    Enfermedad Cerebrovascular CardiopatíaIsquémica Nefropatía Isquémica Arteriopatía Periférica EVALUAR EL RIESGO VASCULAR .III. ESTUDIAR LA EXISTENCIA DE ENFERMEDAD VASCULAR ATEROSCLEROTICA
  • 46.
    JNC 7 Indicaciones obligatorias para clases específicas de fármacos  Prevención de ACV Recurrentes   Enfermedad Renal Crónica      Diabetes     Alto Riesgo de Enfermedad Coronaria    Post Infarto de Miocardio      Insuficiencia Cardíaca Ant Aldo* BCC IECA BB Diurético BRA Medicamentos Recomendados Indicación Obligatoria
  • 47.
    Estudios Clínicos enHipertensión HR Black, 2003. ¿Se debería tratar la HTA ? ¿Cuál es la meta del tratamiento ? ¿Se debería tratar la PAD en adultos mayores ? ¿Cuál es el mejor modo de tratar la HTA ? ¿Se debería tratar la HSA en adultos mayores ? ¿Cómo puedo prevenir la hipertensión ? VA Estudios Cooperativos HDFP EWPHE MRC-1 ANHBP-1 HAPPHY MAPHY SHEP MRC-2 STOP-1 TOMHS VA MONORx HOT UKPDS Syst-Eur Syst-China CAPPP STOP-2 INSIGHT NORDIL SCOPE CONVINCE ALLHAT ANBP2 LIFE VALUE ASCOT ACCOMPLISH TROPHY 1960s 1970s 1980s 1990-1995 1996-1999 2000 2001-2003 2004-2008 CARDIOGOLF
  • 48.
    Estudios Clínicos enPacientes con desórdenes relacionados a Hipertensión HR Black, 2003. Diabetes Ateroesclerosis Dislipidemia Post-IM Insuficiencia Renal ACV / Demencia 1990-1995 1996-1999 2000 2001 2002 2003 2004-2008 HVI Insuficiencia Cardiaca CARDIOGOLF SOLVD SAVE CAPTOPRIL UKPDS RALES ELITE HOPE AASK ID NT REN AAL IRM A-2 PROGRESS ALLHAT LIFE MAR VAL SCOPE CHARM EPHE SUS VAL IANT INVEST EUROPA PRESERVE ASCOT ACCORD DREAM NAVIG ATOR ON-TARGET
  • 49.
    Evolución en elManejo de la HTA Altas dosis Diuréticos Altas dosis Diuréticos Bajas dosis Diuréticos o  -Bloq. Diuréticos o  -Bloq. o IECA o BCC Diuréticos o  -Bloq. o IECA o BCC o  -Bloq. o (  /  -Bloq.) Sólo un agente titulación preferida • Terapia individualizada • Sólo un agente, titulación preferida • Bajas dosis de terapia combo como opción secundaria • Enfoque sobre control de HTA sistólica • Enfasis en terapia combinada JNC I 1977 JNC II 1980 JNC III 1984 JNC IV 1988 JNC V 1993 JNC VI 1997 JNC VII Altas dosis Monoterapia Bajas dosis Tx Combinada
  • 50.
    Desarrollo de terapiasantihipertensivas 1940’s 1950 1957 1960’s 1970’s 1980’s 1990’s 2000 Efectividad y tolerabilidad general CARDIOGOLF Vasodilatadores directos  - bloqueadores Simpatolíticos periféricos Bloqueadores del ganglio Alcaloides veratrum Agonista central  2 Calcio antagonistas no DHP  -bloqueadores Diuréticos tiazídicos Calcio antagonistas DHP BRAT 1 Inhibidores de la ECA
  • 51.
  • 52.
    DEFINICIÓN Crisis Hipertensiva: Elevación brusca y aguda de la presión arterial (PA) Presión Arterial Sistólica mayor de 220 mmHg. Presión Arterial Diastólica mayor de 120 mmHg.
  • 53.
    CRISIS HIPERTENSIVA EMERGENCIAHIPERTENSIVA PA C/afección aguda o grave de órgano diana (160/100 mmHg) Tto de hipotensión eficaz rápido (minutos) por vía parenteral Claudicación del órgano diana URGENCIA HIPERTENSIVA PA asintomática c/daño leve o moderado de órganos diana(200/130 mmHg) PA puede ser reducida en horas por vía oral. Deterioro progresivo del órgano diana
  • 54.
  • 55.
    Si Si INVESTIGARHA SECUNDARIA Días a semanas Minutos a horas TIEMPO PARA REDUCIR PA No Si LÍNEA ARTERIAL Oral Intravenosa VÍA DE TRATAMIENTO Cuarto de urgencias Terapia intensiva HOSPITALIZACIÓN No Si DAÑO A ORGANO BLANCO Si Si AUMENTO AGUDO DE PA Mínimos Si SíNTOMAS URGENCIA HIPERTENSIVA EMERGENCIA HIPERTENSIVA CARACTERIS-TICAS
  • 56.
  • 57.
    CAUSAS DE LASCRISIS HIPERTENSIVAS En la infancia : Generalmente secundarias a patología renal, de origen -farmacológico (uso de corticosteroides) -o metabólico (hipercalcemia e hiponatremia) También recordar que, en el recién nacido , la causa fundamental de crisis hipertensiva es la coartación aórtica. En el adulto : Las causas de las crisis son muy variadas.
  • 58.
    A- Crisis hipertensivasidiopáticas B- Crisis hipertensivas por patología renal o vasculorrenal C- Crisis hipertensivas provocadas por patología endocrina D- Crisis hipertensivas ligadas a medicamentos E- Crisis hipertensivas durante el embarazo F- Crisis hipertensivas en situaciones especiales G- Crisis hipertensivas en el seno de una HTA acelerada-maligna H- Síndromes hiperadrenérgicos
  • 59.
    FISIOPATOLOGÍA Endotelio liberavasodilatador OXIDO NÍTRICO Necrosis fibrinoide arteriolar De la RVP Severa TA Disfunción Endotelial Inicial TA Sust.proinflamatorias:Citoquinas,Prot. Quimiotáctica de monocitos, aumento de concentración en el citosol de cells endoteliales, endotelina 1, selectinas De la permeabilidad endotelialRVP Compensar cambios en RVP Inhibición de la activ. fibrinolítica local Activación de la cascada de coagulación Agregación plaquetaria Desgranulación sobre endotelio Inflamación, trombosis, vasoconstricción Inflamación local
  • 60.
    Fondo de ojoPresencia de hemorragias. Exudados. Papiledema Emergencias Hipertensivas. Cardiovascular: Injurgitación Yugular. Estertores. 3er y 4to Ruido. Pulsos. Soplos. Arritmias, etc Exudado en macula
  • 61.
    Electrocardiograma: Isquemia Coronaria.Hipertrofia ventricular izquierda. TAC: Hemorragias Hematomas Infartos * NOTA: no debe esperar a tener todos los exámenes para iniciar el tratamiento.
  • 62.
    Encefalopatías HTA Flujocerebral Dilatación permeabilidad vasos Ruptura de barrera hematoencefálica. Hipertensión intracraneal Cefalea Estupor o somnolencia Convulsiones. Focalidad neurológica. Fondo de ojo: Exudados algodonosos. Hemorragias en llamas. Hemorragias y papiloedemaHe
  • 63.
    Disección de AortaHTA Desgarro de la intima Dolor Torácico Dx diferencial mediante TAC, RNM, Ecocardiograma. IMA TTO. Contraindicado.
  • 64.
    Edema Agudo dePulmón: HTA RVP Presión V.Izq. Presión A. Izq. Venas Pulmonares. Edema Pulmonar . Disnea. Mov. Respiratorios rápidos. Tos y expectoración rosácea. Crepitantes. Injurgitación yugular. 3er,4to tono. ECG: -Hipertrofia ventricular. -Sobre carga sistólica. Rx Tórax: Cardiomegalia, edema intersticial.
  • 65.
  • 66.
  • 67.
    Recomendaciones: Descontrol hipertensivo:a) Colocar al paciente en reposo, en un área oscura y tranquila, durante 15 a 30 minutos y registrar nuevamente la presión arterial. b) Iniciar o ajustar el tratamiento por vía oral, que deberá ser individualizado y combinado, con medicamentos de acción relativamente rápida. c) El paciente debe mantenerse en observación hasta obtener control de la presión arterial.
  • 68.
    Emergencia hipertensiva: Tratamientopor vía endovenosa. b) Tratamiento específico de acuerdo a las condiciones de cada paciente. c) La presión arterial deberá reducirse en un periodo menor a una hora. d) El paciente debe ser hospitalizado en una unidad de cuidados intensivos.
  • 69.
    Medidas no farmacológicas:Reposo absoluto en fowler/semifowler. 2) Vena permeable a. Línea periférica b. Catéter central 3) Manejo de la vía aérea a. Sin insuficiencia respiratoria: catéter nasal con oxígeno 3 L por min. b. Aumento leve a moderado del trabajo respiratorio: catéter retrofaríngeo, presión positiva intermitente (PRI) o presión positiva al final de la inspiración (CPAP), con mascarilla. c. Inconsciente con aumento grave del trabajo respiratorio: intubación traqueal temprana y ventilación mecánica asistida. 4) Monitoreo electrocardiográfico.
  • 70.
    5) Electrocardiograma dereposo de 12 derivaciones. 6) Radiografía de tórax. 7) Ecocardiograma Doppler color. 8) Monitoreo de la presión arterial individualizado, se sugiere: a. Basal después a los 5, 10, 15, 30, 45, 60, 90, 120, 150 y 180 minutos. Si el paciente es egresado, debe realizarse determinación de la presión arterial en posición ortostática. b. Línea arterial en casos de hipertensión de difícil control con hipotensión secundaria a tratamiento inicial. c. Catéter de flotación en casos de edema agudo pulmonar con mínima respuesta al tratamiento médico. 9) Fondo de ojo, tratar de identificar cambios agudos. 10)Sonda vesical que asegure drenaje urinario adecuado en pacientes inconscientes, con edema agudo pulmonar o insuficiencia renal aguda. 11)En todos los casos: laboratorio que incluya química sanguínea (glucosa, urea, creatinina), electrólitos séricos y examen general de orina. Otros estudios de acuerdo a cada caso en particular.
  • 71.
  • 72.
  • 73.
  • 74.
  • 75.
    DROGAS ORALES PARAEL TRATAMIENTO DE URGENCIAS HIPERTENSIVAS Síncope por primera dosis, hipotensión ortostática, palpitaciones, taquicardia, cefalea. Repetir después de 1h si es necesario 1 - 2 Prazosin Hipotensión, edema, cefalea Cada 4 horas por 21 días 60 Nimodipina Taquicardia, hipotensión, cefalea, bochornos Repetir despúes de 30 minutos 10 Nifedipina Somnolencia, sedación, boca seca. Cada hora según se requiera 0.1-0.2 Clonidina Edema angioneurótico, rash, insuficiencia renal aguda en pacientes con estenosis bilateral de arteria renal Repetir cada 30 min según se requiera 25 Captopril Efectos Adversos Frecuencia Dosis, mg2 DROGA
  • 76.
    DROGAS PARENTERALES PARAEL TRATAMIENTO DE EMERGENCIAS HIPERTENSIVAS Eclampsia quemaduras externas HTA maligna HTA post operatoria Taquicardia cefalea Vómitos empeora anginas. Edema. 10 min 20-30 min 10-20 mg EV 10-50 mh MI Hidralacina Clorihidrato Igual que nitroglicerina Igual que nitrogl. 2-5 min 2-15 mg/hora EV. Dinitrato de Isosorbide Insuf. Ventricular Izquierda Insuficiencia Coronaria Aguda Postoperatorio (especialmente en Bypass cor) Cefalea Taquicardia, vómito. Meta Hb 2-5 min 5-100 ug/min EV Nitroglicerina Todas las emergencias excepto en gestantes insuf, hepática e IRC Náuseas, vómito, contracción muscular metahemoglobina, hipotensión edema cerebral intoxic por tiocsianato y por cianuro instántaneo 0.3-10 ug/kg/min E.V. Dosis Mx por no más de 10 min Nitroprusiato de sodio INDICACIONES ESPECÍFICAS REACCIONES ADVERSAS INICIO ACCIÓN DOSIS VASODILATADOR HIPOTENSOR
  • 77.
    Hemorragia subaracnoidea. Equivocoen isquemia cerebral aguda Cefalea Hipotensión incremento de presión intracraneal 15-30 min Ef máx: a las horas 1mg/hora=15ug/kg hora la 1ª hora. A partir de 2ª hora 2ª hora 2mg/h=30 ug/K/h si pesa menor a 60 kgs iniciar con 0.5 mg/hora Nimodipino Insuficiencia coronaria, quemadura extensa, HTA maligna, HTA post operatorio en encefalopatía. Bronco espalmo/ bloqueo cardiaco insuficiencia del VI hipotensión, bradicardia 5 a 10 min 2.5 mg. EV: Bolo Atenolol Igual que hidralacina Igual que hidralacina. Además boca seca sueño HTA rebote 2 a 5 min Iniciar 0.6 ugr. EV y titular progresivamente. Max: 8.6 a 1.2 mg/día ó 150 mg bol/5min. Clonidina INDICACIONES ESPECÍFICAS REACCIONES ADVERSAS INICIO ACCIÓN DOSIS VASODILATADOR HIPOTENSOR
  • 78.
    Encefalopatías La drogade elección es el Nitroprusiato de Sodio. La presión arterial debe reducirse gradualmente en un periodo de 2 a 3 horas a niveles de 140 a 160 sistólica y 90 a 110 diastólica, pero no mayor de un 25% de reducción de la PAM. Si la reducción de la PA no se acompaña de una mejoría clínica, se debe reconsiderar el diagnóstico y buscar otro proceso neurológico.
  • 79.
    Disección de AortaLas drogas antihipertensivas que tienen efecto inotrópico negativo y que disminuyen la velocidad de contracción miocárdica (dp/dt) son los agentes de elección (ruserpina, trimetafán y betabloqueadores). En vista de la falta de estas drogas por vía parenteral, el Nitroprusiato de sodio , a pesar de no tener efecto inotrópico negativo ni alterar el dp/dt, se ha convertido en la droga de elección para el manejo de esta crisis. La recomendación es que debe usarse previamente betabloqueadores, reserpina, metildopa, para contrarrestar el reflejo adrenérgico inicial que desencadena el Nitroprusiato. La PA debe reducirse en forma rápida y significativa (en 15 a 30 minutos) a niveles de 100 a 120 la sistólica y una PAM no mayor de 80 mmHg. Tipo 1 y 2 (que involucran el arco aórtico), la intervención quirúrgica de emergencia está indicada. Tipo 3 (distal a la arteria subcalvia izquierda) el tratamiento farmacológico es el de elección.
  • 80.
    Tratamiento Farmacológico enHipertensión Arterial Guías Mayores Disponibles Rashidi A et al. Curr Opin Nephrol Hypert 2006 (Mayo); 15: 303-308 BB betabloqueadores CAA calcioantagonistas BRAT bloqueadores del receptor AngII Sí IECAs y BRATs Diuréticos OMS / ISH Sí Combinación; basados en IECAs o BRATs Diuréticos JNC VII Sí IECAs y BRATs < 55 a y no negros: IECA / BRATs o BBs > 55 a o negros: Diuréticos o CAAs Inglaterra (BHS) Sí BRATs Todas las clases: Diuréticos, B-Bloqueadores, CAAs, IECAs, BRATs Europa (ESC-EHS) Sí IECAs y BRATs o Tiazidas Diuréticos, BB y IECA, BRATs y CAAs Canadá Sí IECAs y BRATs Todos los grupos, basados en el perfil de riesgo cardiovascular Australia Combinación como inicio Droga inicial de elección: Diabetes Droga inicial de elección: HTA No Complicada Guía
  • 81.
  • 82.
    Terapia Antihipertensiva: IndicacionesEspeciales Alto riesgo Insuficiencia cardiaca Post-infarto miocárdico Alto riesgo enf. coronaria Diabetes Nefropatía crónica Prevención Stroke recurrente Diurético      -Bloq.     IECA       ARAII    CAA   Antag. Aldost.   ... al 2007
  • 83.
    Factores de RiesgoCardiovascular y Disfunción Endotelial Dzau VJ. J Cardiovasc Pharmacol. 1990;15(Suppl 5):S59-S64 Dislipidemia Diabetes Hipertensión Tabaco Vasoconstricción Adhesión celular y/o infiltración Proliferación Acúmulo de lípidos y depuración DISFUNCION Endotelio
  • 84.
    Morbi-Mortalidad a lolargo del Continuo Cardiovascular Disfunción Vascular Enfermedad Vascular Injuria Tisular (IM, Stroke) Disfunción Organo Diana (ICC, Renal) Insuficiencia Terminal de los Organos Muerte Dzau V, Braunwald E. Am Heart J . 1991;121:1244-1263 Stress Oxidativo / Disfunción Endotelial Remodelación Patológica Daño en Organo Diana Factores de Riesgo Diabetes Hipertensión, etc ANGIOTENSINA II
  • 85.
    Sistema Renina AngiotensinaAldosterona Tono vascular Proliferación vascular Retención de Na+ Secreción de aldosterona Proliferación del cardiomiocito Tono simpático aumentado STRESS OXIDATIVO INFLAMACIÓN Tono vascular (Vasodilatación) Proliferación vascular Retención de Na+ Secreción de aldosterona Proliferación del cardiomiocito Tono simpático STRESS OXIDATIVO INFLAMACIÓN ANGIOTENSINA II BK2 AT 1 AT 2
  • 86.
    Ruiz-Ortega M etal. Curr Opin Nephrol Hypertens 2006;15:159-166 Angiotensina II participa en la Respuesta Inflamatoria MCP-1, proteina-1 quimioatrayente del monocito; RANTES, célula T normal expresada o secretada regulada sobre activación; OPN, osteopontina; IP-10, proteína-10 inducible por interferón; MIP, proteína inflamatoria del macrófago; PTPrP, proteína relacionada a la hormona paratiroidea; HIF, factor inducible por hipoxia; STAT, transducción de señal y activador de la transcripción Células Endoteliales Células infiltrantes inflamatorias Proliferación Migración Diferenciación Fagocitosis Activación SRA Producción de mediadores proinflamatorios: Moléculas de adhesión: VCAM-1, ICAM-1, Selectina, Integrinas Quimiokinas: MCP-1, IL-8, RANTES, OPN, IP-10, MIP Citokinas: IL-6, TNF  , IL-1 Factores de crecimiento: TGF  , CTGF, PDGF, VEGF Otros; ET-1, PTHrP, lípidos Activación de los sistemas de señalamiento: Proteínas G pequeñas, Rho, Rac Factores de transcripción (NF-  B, AP-1, NF-AT, HIF, STAT) Mecanismos redox Respuesta Inflamatoria Células circulantes Quimiotaxis Proliferación Adhesión a células endoteliales Diferenciación Fagocitosis Producción de Ang II Células residentes: CMLV y células renales Células inmunes “ activas” Células inmunes Moléculas de adhesión Ang II Ang II
  • 87.
    Intima arterial Lumenarterial Reclutamiento de Fagocitos Libby. Nature 2002; 420: 868-74 Macrófago muriendo Cuerpos apoptóticos Célula espumosa / macrófago Gotas de grasa Monocito adherido al epitelio Molécula de adhesión VCAM Monocito sanguíneo Monocito migrando a la intima MCP-1 CCR2 Receptor scavenger Monocito transformándose en macrófago en la intima Partícula lipoproteica modificada M-CSF Factor tisular ROS Citokinas MMPs
  • 88.
    Angiotensina II unMediador Proinflamatorio, PPAR- γ un Inhibidor del NFkB AII Libby et al. Circulation 2001;104: 365-372 + IL-6 VCAM-1 adhesión monocítica NFkB activación Célula endotelial Célula muscular lisa PCR TNF- α INOS miocárdico estrés oxidativo Cel.miocárdica MCP-1 reclutamiento monocítico Regulación de genes inflamatorios PPAR γ
  • 89.
    Angiotensina II unMediador Proinflamatorio, PPAR- γ un Inhibidor del NFkB AII Libby P et al. Circulation 2001;104: 365-372 + IL-6 VCAM-1 adhesión monocítica NFkB activación Célula endotelial Célula muscular lisa PCR TNF- α INOS miocárdico estrés oxidativo Cel.miocárdica MCP-1 reclutamiento monocítico Regulación de genes inflamatorios PPAR γ
  • 90.
    Fisiopatología de laInflamación Cardiovascular Célula Endotelial Activación NF-kB Célula Muscular Lisa Modificado de Libby P. Circulation 2001, 104(3): 365-72 ROS Ang II ET 1 ICAM-1 VCAM-1 MCP-1 Reclutamiento de Monocitos hs-CRP IL-6
  • 91.
    La Aterosclerosis esuna Enfermedad Inflamatoria Crónica con LDL-colesterol en el Núcleo Libby P. J Intern Med. 2000;247:349-358. FASE I : Inicio FASE II : Progresión FASE III : Complicación
  • 92.
  • 93.
    Sindrome Metabòlico : ADIPOCITO VISCERAL CITOKINAS TNF alfa IL-6 Proteìna C Reactiva Insulina resistencia Metabòlicamente activas Inflamaciòn Hipertensiòn Arterial Dsilipidemia Protrombosis
  • 94.
  • 95.