ANEMIAS
MendozaGaliciaAna Maria
8CM80
DEFINICION
 Una reducción de la concentración de la hemoglobina por debajo de los niveles
considerados normales para una determinada edad, sexo y altura sobre el nivel
del mar. Es el resultado de una disminución de la producción o bien de una
destrucción acelerada de hematíes
ACERCA DE LA HEMOGLOBINA
 una proteína compleja constituida por grupos hem que contienen hierro y una
porción proteínica, la globina. La molécula de la Hb es un tetrámero formado por
dos pares de cadenas polipeptídicas, cada una de las cuales tiene unido un grupo
hem; las cadenas polipeptídicas son quí- micamente diferentes. La interacción
dinámica de estos elementos confi ere a la Hb propiedades específi cas y
exclusivas para el transporte reversible del oxígeno. Se reconocen 3 tipos de
hemoglobina: la Hb fetal (Hb F) y las Hb del adulto (A y A2)
CLASIFICACION
fisiopatologica
Regenerativa
Respuesta reticulocitaria
elevada
Incremento de
regeneración medular
No regenerativa
Respuesta reticulocitaria
baja
Medula osea hipo/inactiva
causas
Alteracion en la síntesis de
hemoglobina
Alteracion en la
eritropoyesis
Anemias secundarias a una
enfermedad(lupus
eritematoso sistémico)
Estimulo eritropoyetico
ajustado a un estimulo bajo
morfologico
Microcitica
Normocitica
Macrocitica
Según la forma de
instauración
Aguda
Cronica
DIAGNOSTICO
Historia clínica
Signos de gravedad
( repercusión
hemodinámica y
sangrado activo)
hemograma
NOTAS
La anemia ferropénica es la forma de anemia
más frecuente en la infancia.
 Un niño con anemia microcítica e hipocroma sin datos de sospecha de otras
patologías con la historia clínica, debe presumirse que padece una anemia por
déficit de hierro. Un tratamiento de prueba con 3 mg/kg/día de hierro elemental
durante 1 mes debe elevar la cifra de Hb en 1 g/dl aproximadamente, y la
comprobación de esta respuesta es una prueba fundada de que la anemia está
causada por déficit de hierro.
HISTORIA CLÍNICA
Intensidad y comienzo de sintomas
Color de orina y presencia de ictericia
Episodios anteriores de anemia
Color de heces y síntomas gastrointestinales
Expisicion a AINES oxidantes nitratos o hierbas homeopáticas
Dieta
Antecedentes perinatales y prenatales
CUADRO CLÍNICO
 La palidez de piel y mucosas solo se hace evidente cuando la cifra de Hb baja de
los 7-8 g/dl.
 Aguda. Los síntomas corresponden a los de la hipovolemia provocada por la
hemorragia aguda; si ésta es importante, puede llegar a un shock hipovolémico
con: hipotensión, taquicardia, palidez, mala perfusión periférica y afectación del
nivel de conciencia.
 • Crónica. Los síntomas son inespecíficos y, a veces, difíciles de reconocer: fatiga,
irritabilidad y palidez
CUADRO CLÍNICO /EXPLORACIÓN FÍSICA
ESTUDIOS COMPLEMENTARIOS
 Frotis de sangre periférica diagnostica drepanocitosis (células falciformes),
esferocitosis (esferocitos), hemoglobinopatías (células en diana), hemólisis
(cuerpos de Heinz)
 Los valores normales del índice de producción reticulocitaria (IPR) se sitúan entre
2 y 3 (un valor ≥3 sugiere una anemia regenerativa, y un valor
 La presencia de leucopenia y/o plaquetopenia es sugestiva de hipoplasia de la
médula ósea por fármacos o tóxicos, defi ciencia de folatos o vitamina B12 e
hiperesplenismo. Además, la observación de neutrofi lia o linfocitos atípicos
puede orientar a ciertas infecciones, y la de blastos o formas inmaduras, hacia
leucemia o linfomas.
ANEMIA APLASICA
CONSTITUCIONAL(FANCONI)
 causada por diversas mutaciones autosómicas recesivas implicadas en la reparación de DNA
 Se presenta a los 2 a 10 años de edad con inicio gradual de pancitopenia y volumen corpuscular
medio (MCV) elevado
 Complicaciones: hemorragia, infección, retraso del crecimiento, hipotiroidismo, diabetes,
neoplasias (leucemia no linfocítica, tumores sólidos en cabeza, cuello y genitales, síndromes
mielodisplásicos)
 Diagnóstico: macrocitosis, anisocitosis, rotura cromosómica en linfocitos periféricos.
Hipoplasia o aplasia de la médula ósea
 Cuidado de apoyo para hemorragia, anemia e infecciones
 • El 50% de los pacientes responde parcialmente a oximetolona, pero los efectos secundarios
incluyen masculinización, hepatotoxicidad, adenoma hepático
 • Evitar las transfusiones sanguíneas de miembros de la familia con antígeno leucocítico
humano (HLA) compatible, se puede hacr un trasplante de medula osea pero hay riesgo de
neoplasia
ERITROBLASTOPENIATRANSITORIA DE LA
INFANCIA
 Anemia adquirida de niños de seis meses a cuatro años de edad con inicio gradual
 • Anemia normocítica con recuento reticulocítico bajo, sin hemólisis, sin
hepatoesplenomegalia o linfadenopatía, prueba de Coombs negativa
 • CUADRO CLINICO: La presentación más frecuente es palidez en el niño relativamente sano
 • DIAGNOSTICO: La médula ósea muestra ausencia aislada de precursores eritrocíticos y
descarta otros trastornos
 TRATAMIENTO Vigilar al paciente en busca de signos de descompensación cardiaca, infección
o hemorragia
 • La resolución suele ser espontánea en cuatro a ocho semanas
 • En ocasiones se requieren transfusiones para la anemia que causa descompensación cardiaca
 •Vigilar la biometría hemática completa (CBC). La recuperación va precedida de incremento
considerable del recuento reticulocítico
ANEMIA DE DIAMOND – BLACKFAN
 CUADRO CLINICO : Se presenta en la lactancia con palidez, anemia e insuficiencia
cardiaca congestiva; talla baja y anomalías congénitas que se aprecian en 33% de los
pacientes (cabeza, cara y pulgares)
 DIAGNOSTICO:Anemia macrocítica, reticulocitopenia, plaquetas y leucocitos casi
normales. Incremento de la hemoglobina fetal (Hb). Desaminasa de adenosina eritrocítica
elevada La médula ósea muestra eritropoyesis reducida o nula
 TRATAMIENTO: Los corticoesteroides mejoran la eritropoyesis de la médula ósea en 66%
de los pacientes
 •Tratamiento de transfusión crónica para quienes no responden a los corticoesteroides
 • Quelación de hierro para hemosiderosis inducida por transfusión
 •Trasplante de médula ósea
ANEMIA FERROPENICA
 Causa más frecuente de anemia en la infancia
 • La deficiencia nutricional se presenta a los 6 a 12 meses de edad.
 • La deficiencia nutricional ocurre antes en lactantes prematuros con reservas escasas de hierro
neonatal
 • La dieta con sólo leche de vaca es la causa más frecuente de ferropenia nutricional en
lactantes mayores y niños menores
 CUADRO CLINICO: Los síntomas varían con la gravedad de la anemia: irritabilidad,
alimentación deficiente, palidez, fatiga, pica, descompensación cardiaca
 • Pruebas: microcitosis, hipocromía (MCV y hemoglobina corpuscular media [MCH] bajos),
anisocitosis, poiquilocitosis, recuento reticulocítico elevado, hierro sérico bajo y capacidad de
unión a hierro total (TIBC) elevada
 TRATAMIENTO: Hierro elemental oral (6 mg/kg/día) en lactantes y niños menores El recuento
reticulocítico debe comenzar a elevarse en tres a cinco días
ANEMIA MEGALOBLASTICA
 Anemia macrocítica causada por deficiencia de vitamina B12 y/o ácido fólico
CAUSAS: Deficiencia dietética apreciada en lactantes alimentados al seno de madres
vegetarianas estrictas o lactantes de madres con deficiencia de vitamina B12 y anemia perniciosa
 • Deficiencia de vitamina B12 en niños: absorción intestinal deficiente, enfermedad de Crohn,
insuficiencia pancreática exocrina, sobrepoblación bacteriana del intestino delgado, infestación
con Diphyllobothrium latum, resección ileal, derivación intestinal
 • Deficiencia de folato en niños: consumo inadecuado, absorción intestinal deficiente (en
especial celiaquía), fenitoína, fenobarbital, metotrexato, hepatopatía
 DIAGNOSTICO: El frotis de sangre muestra eritrocitos macrocíticos y neutrófilos grandes con
núcleos hipersegmentados (megaloblastos) Verificar el folato eritrocítico, nivel sérico de
vitaminas, ↑ ácido metilmalónico (deficiencia de vitamina B12), ↑ homocisteína sérica
(deficiencia de folato y vitamina B12)
 TRATAMIENTO: Complementos orales de vitamina B12 Corregir trastornos que causan
absorción intestinal deficiente. Si no se corrige se administra vitamina B12 parenteral
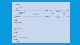
DEFICIENCIA DE DESHIDROGENASA DE
GLUCOSA 6 FOSFATO
 Anemia hemolítica congénita recesiva ligada a X debido a la ausencia de deshidrogenasa de
glucosa-6-fosfato eritrocítica.
 Existen muchas variantes
 • Los eritrocitos con deficiencia de G6PD no contienen suficiente fosfato de dinucleótido de
adenina nicotinamida (NADP) para conservar niveles normales de glutatión reducido y
hemolizar durante estrés oxidante
 CUADRO CLINICO: Los neonatos sintomáticos pueden requerir exanguinotransfusión para
bilirrubina elevada
 • Los niños suelen estar bien. Las crisis hemolíticas son desencadenadas por infecciones,
fármacos (sulfonamidas, naftaleno, nitrofurantoína, furazolidona, primaquina, azul de
metileno) y ciertos alimentos
 • DIAGNOSTICO: ensayo enzimático en eritrocitos maduros. La prueba de antiglobulina
directa es negativa
 TRATAMIENTO: Evitar fármacos que precipiten hemólisis Evitar alimentos que precipiten
hemólisis: habas Tratar las infecciones sin demora con antibióticos cuando sea apropiado
ANEMIA HEMOLITICA ADQUIRIDA
 Existen tres formas principales
 • AIHA tibia: la IgG con panaglutinina o especificidad Rh se une a los eritrocitos a una
temperatura máxima de 37°C causando hemólisis extravascular y consumo esplénico. Se
relaciona con trastornos inmunitarios. Puede tornarse crónica
 • AIHA fría: el complemento con especificidad para antígeno I/i se une a los eritrocitos
causando hemólisis intravascular. Actividad in vitro máxima a 4°C
 • Hemoglobinuria paroxística fría: el complemento con especificidad a antígeno P se une a los
eritrocitos causando hemólisis intravascular. Actividad in vitro máxima a 4°C. Se relaciona con
Mycoplasma, EBV e infecciones por citomegalovirus (CMV)
 TRATAMIENTO. LaAIHA tibia suele responder a corticoesteroides o IVIG. En la AIHA crónica
grave se utiliza ciclofosfamida, azatioprina, busulfán, ciclosporina, rituximab. La esplenectomía
puede ser benéfica
 • La AIHA fría y la paroxística suelen ser autolimitadas. Respuesta deficiente a
corticoesteroides. El intercambio de plasma suele ser benéfico para eliminar IgM.
Anemias clasificacion
Fisiopatologica
Morfologica
Según su instauracion
diagnostico
Historia clinica
Inicio de sintomas
Dieta
Color de heces
Color de orina
Hemograma
Prueba de combs
Positiva
Negativa
Tipos de
anemias
fanconi
Se presenta a los 2 a 10 años de edad con inicio gradual de
pancitopenia y volumen corpuscular medio (MCV) elevado
Eritroblastifenia transitoria
Anemia normocítica con recuento reticulocítico bajo, sin hemólisis, sin
hepatoesplenomegalia o linfadenopatía, prueba de Coombs negativa
Diamond – blackfant
palidez, anemia e insuficiencia cardiaca congestiva; talla baja y
anomalías congénitas que se aprecian en 33% de los pacientes (cabeza,
cara y pulgares)
Ferropenica La mas comun
Megaloblastica Anemia macrocítica causada por deficiencia de vitamina B12
y/o ácido fólico
Deficienciia de gliucosa 6 fosfato
Adquirida
Tibia
Fria
Paroxisticafría

Anemias

  • 1.
  • 2.
    DEFINICION  Una reducciónde la concentración de la hemoglobina por debajo de los niveles considerados normales para una determinada edad, sexo y altura sobre el nivel del mar. Es el resultado de una disminución de la producción o bien de una destrucción acelerada de hematíes
  • 4.
    ACERCA DE LAHEMOGLOBINA  una proteína compleja constituida por grupos hem que contienen hierro y una porción proteínica, la globina. La molécula de la Hb es un tetrámero formado por dos pares de cadenas polipeptídicas, cada una de las cuales tiene unido un grupo hem; las cadenas polipeptídicas son quí- micamente diferentes. La interacción dinámica de estos elementos confi ere a la Hb propiedades específi cas y exclusivas para el transporte reversible del oxígeno. Se reconocen 3 tipos de hemoglobina: la Hb fetal (Hb F) y las Hb del adulto (A y A2)
  • 5.
    CLASIFICACION fisiopatologica Regenerativa Respuesta reticulocitaria elevada Incremento de regeneraciónmedular No regenerativa Respuesta reticulocitaria baja Medula osea hipo/inactiva causas Alteracion en la síntesis de hemoglobina Alteracion en la eritropoyesis Anemias secundarias a una enfermedad(lupus eritematoso sistémico) Estimulo eritropoyetico ajustado a un estimulo bajo morfologico Microcitica Normocitica Macrocitica Según la forma de instauración Aguda Cronica
  • 7.
    DIAGNOSTICO Historia clínica Signos degravedad ( repercusión hemodinámica y sangrado activo) hemograma
  • 8.
    NOTAS La anemia ferropénicaes la forma de anemia más frecuente en la infancia.  Un niño con anemia microcítica e hipocroma sin datos de sospecha de otras patologías con la historia clínica, debe presumirse que padece una anemia por déficit de hierro. Un tratamiento de prueba con 3 mg/kg/día de hierro elemental durante 1 mes debe elevar la cifra de Hb en 1 g/dl aproximadamente, y la comprobación de esta respuesta es una prueba fundada de que la anemia está causada por déficit de hierro.
  • 9.
    HISTORIA CLÍNICA Intensidad ycomienzo de sintomas Color de orina y presencia de ictericia Episodios anteriores de anemia Color de heces y síntomas gastrointestinales Expisicion a AINES oxidantes nitratos o hierbas homeopáticas Dieta Antecedentes perinatales y prenatales
  • 10.
    CUADRO CLÍNICO  Lapalidez de piel y mucosas solo se hace evidente cuando la cifra de Hb baja de los 7-8 g/dl.  Aguda. Los síntomas corresponden a los de la hipovolemia provocada por la hemorragia aguda; si ésta es importante, puede llegar a un shock hipovolémico con: hipotensión, taquicardia, palidez, mala perfusión periférica y afectación del nivel de conciencia.  • Crónica. Los síntomas son inespecíficos y, a veces, difíciles de reconocer: fatiga, irritabilidad y palidez
  • 11.
  • 13.
    ESTUDIOS COMPLEMENTARIOS  Frotisde sangre periférica diagnostica drepanocitosis (células falciformes), esferocitosis (esferocitos), hemoglobinopatías (células en diana), hemólisis (cuerpos de Heinz)  Los valores normales del índice de producción reticulocitaria (IPR) se sitúan entre 2 y 3 (un valor ≥3 sugiere una anemia regenerativa, y un valor  La presencia de leucopenia y/o plaquetopenia es sugestiva de hipoplasia de la médula ósea por fármacos o tóxicos, defi ciencia de folatos o vitamina B12 e hiperesplenismo. Además, la observación de neutrofi lia o linfocitos atípicos puede orientar a ciertas infecciones, y la de blastos o formas inmaduras, hacia leucemia o linfomas.
  • 15.
    ANEMIA APLASICA CONSTITUCIONAL(FANCONI)  causadapor diversas mutaciones autosómicas recesivas implicadas en la reparación de DNA  Se presenta a los 2 a 10 años de edad con inicio gradual de pancitopenia y volumen corpuscular medio (MCV) elevado  Complicaciones: hemorragia, infección, retraso del crecimiento, hipotiroidismo, diabetes, neoplasias (leucemia no linfocítica, tumores sólidos en cabeza, cuello y genitales, síndromes mielodisplásicos)  Diagnóstico: macrocitosis, anisocitosis, rotura cromosómica en linfocitos periféricos. Hipoplasia o aplasia de la médula ósea  Cuidado de apoyo para hemorragia, anemia e infecciones  • El 50% de los pacientes responde parcialmente a oximetolona, pero los efectos secundarios incluyen masculinización, hepatotoxicidad, adenoma hepático  • Evitar las transfusiones sanguíneas de miembros de la familia con antígeno leucocítico humano (HLA) compatible, se puede hacr un trasplante de medula osea pero hay riesgo de neoplasia
  • 17.
    ERITROBLASTOPENIATRANSITORIA DE LA INFANCIA Anemia adquirida de niños de seis meses a cuatro años de edad con inicio gradual  • Anemia normocítica con recuento reticulocítico bajo, sin hemólisis, sin hepatoesplenomegalia o linfadenopatía, prueba de Coombs negativa  • CUADRO CLINICO: La presentación más frecuente es palidez en el niño relativamente sano  • DIAGNOSTICO: La médula ósea muestra ausencia aislada de precursores eritrocíticos y descarta otros trastornos  TRATAMIENTO Vigilar al paciente en busca de signos de descompensación cardiaca, infección o hemorragia  • La resolución suele ser espontánea en cuatro a ocho semanas  • En ocasiones se requieren transfusiones para la anemia que causa descompensación cardiaca  •Vigilar la biometría hemática completa (CBC). La recuperación va precedida de incremento considerable del recuento reticulocítico
  • 18.
    ANEMIA DE DIAMOND– BLACKFAN  CUADRO CLINICO : Se presenta en la lactancia con palidez, anemia e insuficiencia cardiaca congestiva; talla baja y anomalías congénitas que se aprecian en 33% de los pacientes (cabeza, cara y pulgares)  DIAGNOSTICO:Anemia macrocítica, reticulocitopenia, plaquetas y leucocitos casi normales. Incremento de la hemoglobina fetal (Hb). Desaminasa de adenosina eritrocítica elevada La médula ósea muestra eritropoyesis reducida o nula  TRATAMIENTO: Los corticoesteroides mejoran la eritropoyesis de la médula ósea en 66% de los pacientes  •Tratamiento de transfusión crónica para quienes no responden a los corticoesteroides  • Quelación de hierro para hemosiderosis inducida por transfusión  •Trasplante de médula ósea
  • 20.
    ANEMIA FERROPENICA  Causamás frecuente de anemia en la infancia  • La deficiencia nutricional se presenta a los 6 a 12 meses de edad.  • La deficiencia nutricional ocurre antes en lactantes prematuros con reservas escasas de hierro neonatal  • La dieta con sólo leche de vaca es la causa más frecuente de ferropenia nutricional en lactantes mayores y niños menores  CUADRO CLINICO: Los síntomas varían con la gravedad de la anemia: irritabilidad, alimentación deficiente, palidez, fatiga, pica, descompensación cardiaca  • Pruebas: microcitosis, hipocromía (MCV y hemoglobina corpuscular media [MCH] bajos), anisocitosis, poiquilocitosis, recuento reticulocítico elevado, hierro sérico bajo y capacidad de unión a hierro total (TIBC) elevada  TRATAMIENTO: Hierro elemental oral (6 mg/kg/día) en lactantes y niños menores El recuento reticulocítico debe comenzar a elevarse en tres a cinco días
  • 22.
    ANEMIA MEGALOBLASTICA  Anemiamacrocítica causada por deficiencia de vitamina B12 y/o ácido fólico CAUSAS: Deficiencia dietética apreciada en lactantes alimentados al seno de madres vegetarianas estrictas o lactantes de madres con deficiencia de vitamina B12 y anemia perniciosa  • Deficiencia de vitamina B12 en niños: absorción intestinal deficiente, enfermedad de Crohn, insuficiencia pancreática exocrina, sobrepoblación bacteriana del intestino delgado, infestación con Diphyllobothrium latum, resección ileal, derivación intestinal  • Deficiencia de folato en niños: consumo inadecuado, absorción intestinal deficiente (en especial celiaquía), fenitoína, fenobarbital, metotrexato, hepatopatía  DIAGNOSTICO: El frotis de sangre muestra eritrocitos macrocíticos y neutrófilos grandes con núcleos hipersegmentados (megaloblastos) Verificar el folato eritrocítico, nivel sérico de vitaminas, ↑ ácido metilmalónico (deficiencia de vitamina B12), ↑ homocisteína sérica (deficiencia de folato y vitamina B12)  TRATAMIENTO: Complementos orales de vitamina B12 Corregir trastornos que causan absorción intestinal deficiente. Si no se corrige se administra vitamina B12 parenteral
  • 24.
    DEFICIENCIA DE DESHIDROGENASADE GLUCOSA 6 FOSFATO  Anemia hemolítica congénita recesiva ligada a X debido a la ausencia de deshidrogenasa de glucosa-6-fosfato eritrocítica.  Existen muchas variantes  • Los eritrocitos con deficiencia de G6PD no contienen suficiente fosfato de dinucleótido de adenina nicotinamida (NADP) para conservar niveles normales de glutatión reducido y hemolizar durante estrés oxidante  CUADRO CLINICO: Los neonatos sintomáticos pueden requerir exanguinotransfusión para bilirrubina elevada  • Los niños suelen estar bien. Las crisis hemolíticas son desencadenadas por infecciones, fármacos (sulfonamidas, naftaleno, nitrofurantoína, furazolidona, primaquina, azul de metileno) y ciertos alimentos  • DIAGNOSTICO: ensayo enzimático en eritrocitos maduros. La prueba de antiglobulina directa es negativa  TRATAMIENTO: Evitar fármacos que precipiten hemólisis Evitar alimentos que precipiten hemólisis: habas Tratar las infecciones sin demora con antibióticos cuando sea apropiado
  • 27.
    ANEMIA HEMOLITICA ADQUIRIDA Existen tres formas principales  • AIHA tibia: la IgG con panaglutinina o especificidad Rh se une a los eritrocitos a una temperatura máxima de 37°C causando hemólisis extravascular y consumo esplénico. Se relaciona con trastornos inmunitarios. Puede tornarse crónica  • AIHA fría: el complemento con especificidad para antígeno I/i se une a los eritrocitos causando hemólisis intravascular. Actividad in vitro máxima a 4°C  • Hemoglobinuria paroxística fría: el complemento con especificidad a antígeno P se une a los eritrocitos causando hemólisis intravascular. Actividad in vitro máxima a 4°C. Se relaciona con Mycoplasma, EBV e infecciones por citomegalovirus (CMV)  TRATAMIENTO. LaAIHA tibia suele responder a corticoesteroides o IVIG. En la AIHA crónica grave se utiliza ciclofosfamida, azatioprina, busulfán, ciclosporina, rituximab. La esplenectomía puede ser benéfica  • La AIHA fría y la paroxística suelen ser autolimitadas. Respuesta deficiente a corticoesteroides. El intercambio de plasma suele ser benéfico para eliminar IgM.
  • 30.
    Anemias clasificacion Fisiopatologica Morfologica Según suinstauracion diagnostico Historia clinica Inicio de sintomas Dieta Color de heces Color de orina Hemograma Prueba de combs Positiva Negativa Tipos de anemias fanconi Se presenta a los 2 a 10 años de edad con inicio gradual de pancitopenia y volumen corpuscular medio (MCV) elevado Eritroblastifenia transitoria Anemia normocítica con recuento reticulocítico bajo, sin hemólisis, sin hepatoesplenomegalia o linfadenopatía, prueba de Coombs negativa Diamond – blackfant palidez, anemia e insuficiencia cardiaca congestiva; talla baja y anomalías congénitas que se aprecian en 33% de los pacientes (cabeza, cara y pulgares) Ferropenica La mas comun Megaloblastica Anemia macrocítica causada por deficiencia de vitamina B12 y/o ácido fólico Deficienciia de gliucosa 6 fosfato Adquirida Tibia Fria Paroxisticafría