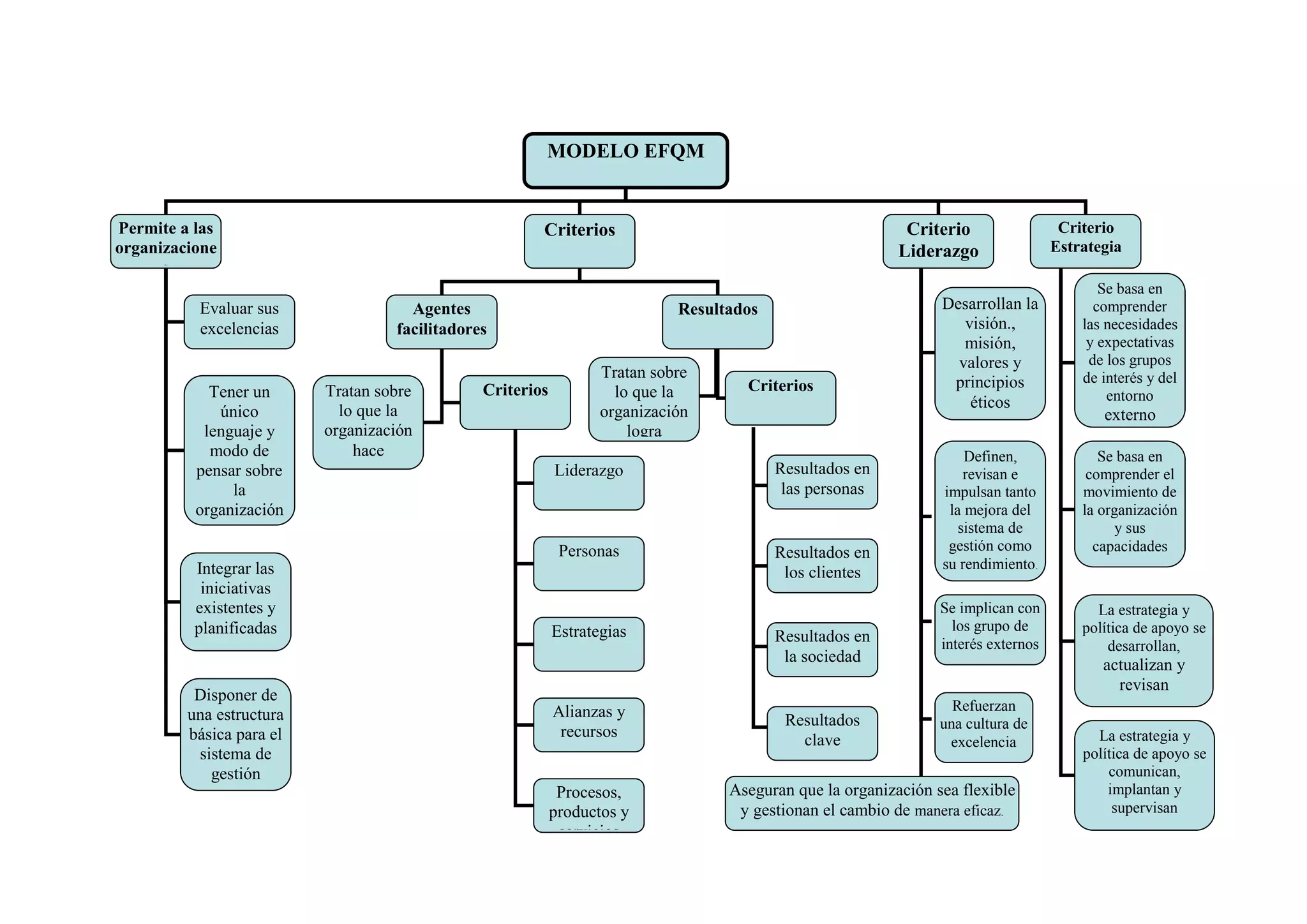
MODELO EFQM


Permite a las                                          Criterios                                           Criterio                 Criterio
organizacione                                                                                             Liderazgo                Estrategia
      s
                                                                                                                                          Se basa en
          Evaluar sus                Agentes                                Resultados                          Desarrollan la           comprender
          excelencias              facilitadores                                                                   visión.,            las necesidades
                                                                                                                   misión,              y expectativas
                                                                                                                  valores y             de los grupos
                                                                  Tratan sobre                                                         de interés y del
                                               Criterios                            Criterios                    principios
            Tener un      Tratan sobre                              lo que la                                                              entorno
                            lo que la                                                                               éticos
             único                                                organización                                                            externo
           lenguaje y     organización                                logra
            modo de           hace                                                                                  Definen,              Se basa en
          pensar sobre                                     Liderazgo                     Resultados en              revisan e           comprender el
               la                                                                         las personas          impulsan tanto         movimiento de
          organización                                                                                           la mejora del         la organización
                                                                                                                   sistema de               y sus
                                                            Personas                     Resultados en           gestión como            capacidades
          Integrar las                                                                                          su rendimiento.
                                                                                          los clientes
           iniciativas
          existentes y                                                                                          Se implican con          La estrategia y
          planificadas                                     Estrategias                                            los grupo de         política de apoyo se
                                                                                         Resultados en          interés externos           desarrollan,
                                                                                          la sociedad                                     actualizan y
                                                                                                                                            revisan
          Disponer de
                                                           Alianzas y                                             Refuerzan
         una estructura                                                                   Resultados            una cultura de
         básica para el                                     recursos                        clave                                        La estrategia y
                                                                                                                 excelencia
          sistema de                                                                                                                   política de apoyo se
            gestión                                                                                                                        comunican,
                                                            Procesos,             Aseguran que la organización sea flexible                implantan y
                                                           productos y             y gestionan el cambio de manera eficaz.                  supervisan
                                                            servicios
Mapa.modeloefqm

Mapa.modeloefqm

  • 1.
    MODELO EFQM Permite alas Criterios Criterio Criterio organizacione Liderazgo Estrategia s Se basa en Evaluar sus Agentes Resultados Desarrollan la comprender excelencias facilitadores visión., las necesidades misión, y expectativas valores y de los grupos Tratan sobre de interés y del Criterios Criterios principios Tener un Tratan sobre lo que la entorno lo que la éticos único organización externo lenguaje y organización logra modo de hace Definen, Se basa en pensar sobre Liderazgo Resultados en revisan e comprender el la las personas impulsan tanto movimiento de organización la mejora del la organización sistema de y sus Personas Resultados en gestión como capacidades Integrar las su rendimiento. los clientes iniciativas existentes y Se implican con La estrategia y planificadas Estrategias los grupo de política de apoyo se Resultados en interés externos desarrollan, la sociedad actualizan y revisan Disponer de Alianzas y Refuerzan una estructura Resultados una cultura de básica para el recursos clave La estrategia y excelencia sistema de política de apoyo se gestión comunican, Procesos, Aseguran que la organización sea flexible implantan y productos y y gestionan el cambio de manera eficaz. supervisan servicios