Óbito Fetal
Definición
 Muerte previa a la expulsión del producto de la
concepción.
 A partir de la semana 22 de gestación o con un peso
mayor a 500 gr.
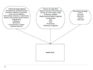
Factores de riesgo
Muerte Fetal
Materno Fetales Otros
Modificables
No
Modificables
Factores Maternos
NO MODIFICABLES:
 Antecedente de pérdida fetal
 Factor Rh negativo en la mujer
 Enfermedades sistémicas (HTA, DM, Enfermedad
renal, Cardiopatías, Obesidad)
 Raza negra
 Edad materna (mayor a 35 años)
MODIFICABLES:
 Tabaquismo (30%)
 Alcoholismo (14%)
 Drogadicción (7%)
 Obesidad IMC >30
FACTORES FETALES:
 Sexo masculino
 Isoinmunización a factor Rh
 Malformación congénita
 Ruptura prematura de membranas
 Circular de cordón doble o triple
 Corioamnionitis
 Posmadurez
 Peso
Diagnóstico
Los datos clínicos relevantes son:
a) Ausencia de movimientos fetales
b) Ausencia de crecimiento uterino
c) Ausencia de frecuencia cardiaca fetal
ESTUDIOS POSTNATALES
 Autopsia
 Examen de placenta, cordón, membranas y líquido
amniótico
 Cariotipo
 Evaluación materna.
Manejo
Se identifican dos conductas:
a) Manejo expectante
b) Manejo intervencionista
Más del 85% desarrollan un trabajo de parto espontáneo
dentro de las 3 semanas posteriores al diagnóstico. Un
90% ocurre en las primeras 24 hrs.
CONTRAINDICACIÓN PARA LA INDUCCIÓN DEL
PARTO:
 Hemorragia
 Preclampsia
 Cirugías previas del cuerpo uterino
 Situación transversa
 Desprendimiento prematuro de placenta
 Producto macrosómico
 Cérvix no favorable
 Cuando esté indicada la inducción del TP, el uso de
PG es la primera línea
 Uso de PGE2 vía vaginal
Dinoprostona en fondo de saco posterior
2 dosis en intervalos de 6 horas.
 Oxitocina intravenosa

Obito fetal

  • 1.
  • 2.
    Definición  Muerte previaa la expulsión del producto de la concepción.  A partir de la semana 22 de gestación o con un peso mayor a 500 gr.
  • 3.
    Factores de riesgo MuerteFetal Materno Fetales Otros Modificables No Modificables
  • 4.
    Factores Maternos NO MODIFICABLES: Antecedente de pérdida fetal  Factor Rh negativo en la mujer  Enfermedades sistémicas (HTA, DM, Enfermedad renal, Cardiopatías, Obesidad)  Raza negra  Edad materna (mayor a 35 años)
  • 5.
    MODIFICABLES:  Tabaquismo (30%) Alcoholismo (14%)  Drogadicción (7%)  Obesidad IMC >30
  • 6.
    FACTORES FETALES:  Sexomasculino  Isoinmunización a factor Rh  Malformación congénita  Ruptura prematura de membranas  Circular de cordón doble o triple  Corioamnionitis  Posmadurez  Peso
  • 8.
    Diagnóstico Los datos clínicosrelevantes son: a) Ausencia de movimientos fetales b) Ausencia de crecimiento uterino c) Ausencia de frecuencia cardiaca fetal
  • 10.
    ESTUDIOS POSTNATALES  Autopsia Examen de placenta, cordón, membranas y líquido amniótico  Cariotipo  Evaluación materna.
  • 11.
    Manejo Se identifican dosconductas: a) Manejo expectante b) Manejo intervencionista Más del 85% desarrollan un trabajo de parto espontáneo dentro de las 3 semanas posteriores al diagnóstico. Un 90% ocurre en las primeras 24 hrs.
  • 12.
    CONTRAINDICACIÓN PARA LAINDUCCIÓN DEL PARTO:  Hemorragia  Preclampsia  Cirugías previas del cuerpo uterino  Situación transversa  Desprendimiento prematuro de placenta  Producto macrosómico  Cérvix no favorable
  • 13.
     Cuando estéindicada la inducción del TP, el uso de PG es la primera línea  Uso de PGE2 vía vaginal Dinoprostona en fondo de saco posterior 2 dosis en intervalos de 6 horas.  Oxitocina intravenosa