Ergonomía
Ergonomía
Es la ciencia aplicada que trata del diseño de lugares de
trabajo, herramientas y tareas que coinciden con las
características fisiológicas, anatómicas, psicológicas y las
capacidades del trabajador.
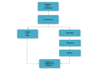
Que busca la Ergonomía?
Busca la optimización de los tres elementos
del sistema (hombre-máquina-ambiente),
para lo cual
elabora métodos de estudio del individuo,
de la técnica y de la organización.
Beneficios de la Ergonomía
 Disminución de riesgo de lesiones
 Disminución de errores / rehacer
 Disminución de riesgos ergonómicos
 Disminución de enfermedades profesionales
 Disminución de días de trabajo perdidos
 Disminución de Ausentismo Laboral
 Aumento de la eficiencia
 Aumento de la productividad
 Aumento de un buen clima organizacional
Riesgos ergonómicos por
malas posturas
Riesgos ergonómicos por manejo de
carga
Mas de un 20 % de
todas las lesiones
incapacitantes en
las aéreas de
trabajo están
relacionadas con
el manejo
manual de carga”
antes después
Ámbitos de la ergonomía
La ergonomía se centra en dos ámbitos:
 El diseño de productos y el
 Diseño de puestos de trabajo.
 Su aplicación al ámbito laboral ha sido
tradicionalmente el más frecuente;
aunque también está muy presente en el
diseño de productos y en ámbitos
relacionados como la actividad del hogar,
el ocio o el deporte. El diseño y
adaptación de productos y entornos para
personas con limitaciones funcionales.
Ergonomía del producto
 El objetivo de este ámbito son los
consumidores, usuarios y las características
del contexto en el cual el producto es usado.
El estudio de los factores ergonómicos en los
productos, busca crear o adaptar productos y
elementos de uso cotidiano o específico de
manera que se adapten a las características
de las personas que los van a usar.
Diseño ergonómico de puestos de
trabajo
 Los esposos Gilbreth introdujeron el
diseño del trabajo manual a través del
estudio de movimientos en lo que se
conoce como Therbligs, y los veintiún
principios de economía de movimientos.
Los principios se clasifican en tres grupos
básicos:
 Uso del cuerpo humano
 Arreglo y condiciones del lugar de trabajo
 Diseño de herramientas y equipo
 La palabra ERGONOMÍA se deriva de las palabras
griegas "ergos", que significa trabajo, y "nomos",
leyes; por lo que literalmente significa "leyes del
trabajo", y podemos decir que es la actividad de
carácter multidisciplinar que se encarga del
estudio de la conducta y las actividades de las
personas, con la finalidad de adecuar los
productos, sistemas, puestos de trabajo y
entornos a las características, limitaciones y
necesidades de sus usuarios, buscando optimizar
su eficacia, seguridad y confort.
CLASIFICACION DE LA ERGONOMIA:
 Antropometría
 Biomecánica y fisiología
 Ergonomía ambiental
 Ergonomía cognitiva
 Ergonomía de diseño y evaluación
 Ergonomía de necesidades específicas
 Ergonomía preventiva
 En la ergonomía, los datos
antropométricos son utilizados para
diseñar los espacios de trabajo,
herramientas, equipo de seguridad y
protección personal, considerando las
diferencias entre las características,
capacidades y limites físicos del cuerpo
humano.
 La biomecánica es el área de la
ergonomía que se dedica al estudio del
cuerpo humano desde el punto de vista
de la mecánica clásica o Newtoniana, y la
biológica, pero también se basa en el
conjunto de conocimientos de la medicina
del trabajo, la fisiológica, la
antropometría. y la antropología.
 Ergonomía Ambiental
La ergonomía ambiental es el área de la
ergonomía que se encarga del estudio de
las condiciones físicas que rodean al ser
humano y que influyen en su desempeño
al realizar diversas actividades, tales
como el ambiente térmico, nivel de ruido,
nivel de iluminación y vibraciones.
 Ergonomía Cognitiva
Los ergonomistas del área cognoscitiva
tratan con temas tales como el proceso de
recepción de señales e información, la
habilidad para procesarla y actuar con
base en la información obtenida,
conocimientos y experiencia previa.
 Ergonomía De Diseño Y Evaluación
Los ergonomistas del área de diseño y
evaluación participan durante el diseño y
la evaluación de equipos, sistemas y
espacios de trabajo; su aportación utiliza
como base conceptos y datos obtenidos
en mediciones antropométricas,
evaluaciones biomecánicas, características
sociológicas y costumbres de la población
a la que está dirigida el diseño.
FACTORES DE RIESGO DE TRABAJO
Ciertas características del ambiente de
trabajo se han asociado con lesiones,
estas características se le llaman factores
de riesgo de trabajo.
CARACTERÍSTICAS FÍSICAS DE LA TAREA
 LA INTERACCIÓN PRIMARIA ENTRE EL
TRABAJADOR Y EL AMBIENTE LABORAL
 Posturas
 Fuerza
 Repeticiones
 Velocidad/aceleración
 Duración
 Tiempo de recuperación
 Carga dinámica
 Vibración por segmentos
CARACTERÍSTICAS AMBIENTALES
◦ LA INTERACCIÓN PRIMARIA ENTRE EL
TRABAJADOR Y EL AMBIENTE LABORAL
◦ Estrés por el calor
◦ Estrés por el frío
◦ Vibración hacia el cuerpo
◦ Iluminación
◦ Ruido
EL PUESTO DE TRABAJO
◦ Es importante que el puesto de trabajo esté bien diseñado para
evitar enfermedades relacionadas con condiciones laborales
deficientes, así como para asegurar que el trabajo sea
productivo. Hay que diseñar todo puesto de trabajo teniendo en
cuenta al trabajador y la tarea que va a realizar a fin de que
ésta se lleve a cabo cómodamente, sin problemas y
eficientemente .
◦ Si el puesto de trabajo está diseñado adecuadamente, el
trabajador podrá mantener una postura corporal correcta y
cómoda, lo cual es importante porque una postura laboral
incómoda puede ocasionar múltiples problemas, entre otros:
◦ lesiones en la espalda;
LAS PRINCIPALES CAUSAS DE ESOS
PROBLEMAS SON
◦ Asientos mal diseñados;
◦ Permanecer en pie durante mucho tiempo;
◦ Tener que alargar demasiado los brazos para
alcanzar los objetos;
◦ Una iluminación insuficiente que obliga al
trabajador a acercarse demasiado a las piezas .
PRINCIOS BASICOS DE ERGONOMÍA PARA EL DISEÑO DE
LOS PUESTOS DE TRABAJO
Altura de la cabeza
Altura de lo hombro
Alcance de los brazos
Altura del codo
Altura de la mano
Longitud de las piernas
Tamaño de las manos
Tamaño del cuerpo
Asiento de trabajo
Trabajo de pie
Herramientas manuales
ESTRATEGIA EN SEIS PUNTOS PARA APLICAR
MEJORAS ERGONÓMICAS EN EL LUGAR DE
TRABAJO
1. Entrar en contacto con otros trabajadores.
2. Recoger información para identificar las zonas
con problemas.
3. Estudiar las zonas en las que se sospecha que
hay un problema.
4. Recoger recomendaciones .
5. Impulsar los cambios necesarios.
6. Comunicar con los trabajo

Ergonomia

  • 1.
  • 2.
    Ergonomía Es la cienciaaplicada que trata del diseño de lugares de trabajo, herramientas y tareas que coinciden con las características fisiológicas, anatómicas, psicológicas y las capacidades del trabajador.
  • 3.
    Que busca laErgonomía? Busca la optimización de los tres elementos del sistema (hombre-máquina-ambiente), para lo cual elabora métodos de estudio del individuo, de la técnica y de la organización.
  • 5.
    Beneficios de laErgonomía  Disminución de riesgo de lesiones  Disminución de errores / rehacer  Disminución de riesgos ergonómicos  Disminución de enfermedades profesionales  Disminución de días de trabajo perdidos  Disminución de Ausentismo Laboral  Aumento de la eficiencia  Aumento de la productividad  Aumento de un buen clima organizacional
  • 6.
  • 10.
    Riesgos ergonómicos pormanejo de carga Mas de un 20 % de todas las lesiones incapacitantes en las aéreas de trabajo están relacionadas con el manejo manual de carga”
  • 11.
  • 12.
    Ámbitos de laergonomía La ergonomía se centra en dos ámbitos:  El diseño de productos y el  Diseño de puestos de trabajo.
  • 13.
     Su aplicaciónal ámbito laboral ha sido tradicionalmente el más frecuente; aunque también está muy presente en el diseño de productos y en ámbitos relacionados como la actividad del hogar, el ocio o el deporte. El diseño y adaptación de productos y entornos para personas con limitaciones funcionales.
  • 14.
    Ergonomía del producto El objetivo de este ámbito son los consumidores, usuarios y las características del contexto en el cual el producto es usado. El estudio de los factores ergonómicos en los productos, busca crear o adaptar productos y elementos de uso cotidiano o específico de manera que se adapten a las características de las personas que los van a usar.
  • 15.
    Diseño ergonómico depuestos de trabajo  Los esposos Gilbreth introdujeron el diseño del trabajo manual a través del estudio de movimientos en lo que se conoce como Therbligs, y los veintiún principios de economía de movimientos.
  • 16.
    Los principios seclasifican en tres grupos básicos:  Uso del cuerpo humano  Arreglo y condiciones del lugar de trabajo  Diseño de herramientas y equipo
  • 17.
     La palabraERGONOMÍA se deriva de las palabras griegas "ergos", que significa trabajo, y "nomos", leyes; por lo que literalmente significa "leyes del trabajo", y podemos decir que es la actividad de carácter multidisciplinar que se encarga del estudio de la conducta y las actividades de las personas, con la finalidad de adecuar los productos, sistemas, puestos de trabajo y entornos a las características, limitaciones y necesidades de sus usuarios, buscando optimizar su eficacia, seguridad y confort.
  • 18.
    CLASIFICACION DE LAERGONOMIA:  Antropometría  Biomecánica y fisiología  Ergonomía ambiental  Ergonomía cognitiva  Ergonomía de diseño y evaluación  Ergonomía de necesidades específicas  Ergonomía preventiva
  • 19.
     En laergonomía, los datos antropométricos son utilizados para diseñar los espacios de trabajo, herramientas, equipo de seguridad y protección personal, considerando las diferencias entre las características, capacidades y limites físicos del cuerpo humano.
  • 20.
     La biomecánicaes el área de la ergonomía que se dedica al estudio del cuerpo humano desde el punto de vista de la mecánica clásica o Newtoniana, y la biológica, pero también se basa en el conjunto de conocimientos de la medicina del trabajo, la fisiológica, la antropometría. y la antropología.
  • 21.
     Ergonomía Ambiental Laergonomía ambiental es el área de la ergonomía que se encarga del estudio de las condiciones físicas que rodean al ser humano y que influyen en su desempeño al realizar diversas actividades, tales como el ambiente térmico, nivel de ruido, nivel de iluminación y vibraciones.
  • 22.
     Ergonomía Cognitiva Losergonomistas del área cognoscitiva tratan con temas tales como el proceso de recepción de señales e información, la habilidad para procesarla y actuar con base en la información obtenida, conocimientos y experiencia previa.
  • 23.
     Ergonomía DeDiseño Y Evaluación Los ergonomistas del área de diseño y evaluación participan durante el diseño y la evaluación de equipos, sistemas y espacios de trabajo; su aportación utiliza como base conceptos y datos obtenidos en mediciones antropométricas, evaluaciones biomecánicas, características sociológicas y costumbres de la población a la que está dirigida el diseño.
  • 25.
    FACTORES DE RIESGODE TRABAJO Ciertas características del ambiente de trabajo se han asociado con lesiones, estas características se le llaman factores de riesgo de trabajo.
  • 26.
    CARACTERÍSTICAS FÍSICAS DELA TAREA  LA INTERACCIÓN PRIMARIA ENTRE EL TRABAJADOR Y EL AMBIENTE LABORAL  Posturas  Fuerza  Repeticiones  Velocidad/aceleración  Duración  Tiempo de recuperación  Carga dinámica  Vibración por segmentos
  • 27.
    CARACTERÍSTICAS AMBIENTALES ◦ LAINTERACCIÓN PRIMARIA ENTRE EL TRABAJADOR Y EL AMBIENTE LABORAL ◦ Estrés por el calor ◦ Estrés por el frío ◦ Vibración hacia el cuerpo ◦ Iluminación ◦ Ruido
  • 28.
    EL PUESTO DETRABAJO ◦ Es importante que el puesto de trabajo esté bien diseñado para evitar enfermedades relacionadas con condiciones laborales deficientes, así como para asegurar que el trabajo sea productivo. Hay que diseñar todo puesto de trabajo teniendo en cuenta al trabajador y la tarea que va a realizar a fin de que ésta se lleve a cabo cómodamente, sin problemas y eficientemente . ◦ Si el puesto de trabajo está diseñado adecuadamente, el trabajador podrá mantener una postura corporal correcta y cómoda, lo cual es importante porque una postura laboral incómoda puede ocasionar múltiples problemas, entre otros: ◦ lesiones en la espalda;
  • 29.
    LAS PRINCIPALES CAUSASDE ESOS PROBLEMAS SON ◦ Asientos mal diseñados; ◦ Permanecer en pie durante mucho tiempo; ◦ Tener que alargar demasiado los brazos para alcanzar los objetos; ◦ Una iluminación insuficiente que obliga al trabajador a acercarse demasiado a las piezas .
  • 30.
    PRINCIOS BASICOS DEERGONOMÍA PARA EL DISEÑO DE LOS PUESTOS DE TRABAJO Altura de la cabeza Altura de lo hombro Alcance de los brazos Altura del codo Altura de la mano Longitud de las piernas Tamaño de las manos Tamaño del cuerpo Asiento de trabajo Trabajo de pie Herramientas manuales
  • 31.
    ESTRATEGIA EN SEISPUNTOS PARA APLICAR MEJORAS ERGONÓMICAS EN EL LUGAR DE TRABAJO 1. Entrar en contacto con otros trabajadores. 2. Recoger información para identificar las zonas con problemas. 3. Estudiar las zonas en las que se sospecha que hay un problema. 4. Recoger recomendaciones . 5. Impulsar los cambios necesarios. 6. Comunicar con los trabajo