INFECCIONES DE TRANSMISIÓN
SEXUAL …
Sífilis, Gonorrea, uretritis no gonocócica….
Dulce Flores 8°A
SÍFILIS……
Lúes, mal gálico, mal napolitano, mal de la española,
la gran simuladora….
 ETS, infectocontagiosa, sistémica.
 Ag. Causal > Treponema Pallidum.
 Evolución > Aguda o Crónica.
 Piel, mucosas, anexos.
 Chancro(sitio de inoculación)>septicemia +
lesiones sec.
 No se trata = crónica.
África
subsahariana:
4 000 000
Sur y sureste de
Asia: 4 000 000
Latinoamérica y el
Caribe: 3 000 000
Norte de África y
Oriente Medio:
370 000
Europa
Occidental:
140 000
Europa del este y
Asia Central:
100 000
Norteamérica:
100 000
Australia y
Nueva
Zelanda:
10 000
OMS = 12 millones c/año
Este de Asia y
Pacífico: 240 000
EPIDEMIOLOGIA
MODO DE
TRANSMISIÓN
15 a 34 años
Niños sospechar violaciones
Mundial: Hombre
México: ↑Mujeres.
Embarazo: Sífilis congénita
Grupos de alto riesgo
 Jóvenes antes del matrimonio
 Estudiantes universitarios
 Emigrantes
 Viajeros
 Marinos
 Homosexuales
 Sexoservidoras
 Drogadictos
 Afroamericanos
Riesgo X pareja
infec.:10-60%
Pxs. con VIH o
SIDA: 30%
 Incidencia anual sífilis congénita = 1 575 000
 X año = 500 000 abortos o muertes fetales
 Consecuencia de sífilis materna
 X año = 500 000 prematuros > sífilis congénita.
PATOGENIA
T. Pallidum
Orden: espiroquetas
Género: treponema
T:5-20 μm X 0.1-0.2 μm
24 espirales
Mov. Longitudinales y rotantes
 Anaerobio
 Genoma pequeño
 Sensible a cond. Ambientales
 Muy infecciosa
 No resiste a la desecación
 Penetración por una grieta
 de la piel o mucosas
SIFILIS
Periodo de
incubación
de 10 a 90
días
Lesión primaria
(chancro de
inoculación,
aprox. 21 días)
Periodo
secundario
Periodo
latencia
2-3 meses
Periodo
terciario
6 semanas
CLÍNICA
PERIODO DE
INCUBACIÓN
Manifestaciones clínicas de la sífilis adquirida
SIFILIS
Temprana
-Primaria
-Secundaria
- Latente
Temprana
Tardía
-Terciaria
sintomática
-Latente
Tardía
2 a 4 semanas
Promedio 10 –
90 días
En relación a:
- Tamaño
- Virulencia
- Resistencia
2 años
antes/después
de inoculación
LESIÓN
PRIMARIA
1 SEMANA
DESPUÉS
DURA 6 SEMANAS
APROX.
Sífilis
secundaria
Fase latente
o
asintomática
SECUNDARISMO Diseminación hematógena
del T. pallidum
Las lesiones cutáneas de la
sífilis secundaria
6 - 8 semanas después
de la desaparición de
chancro sifilítico
• Pápulas
 Papulocostrosa
 Foliculares
 Papuloescamosas
 Papuloerosivas
 Anulares
 Corimbiformes
 Arciformes
 Circinadas.
Desaparecen en
forma espontanea en
2 a 12 semanas sin
dejar cicatriz o puede
presentar lúes
maligna.
Roseola sifilítica: Máculas
rosadas, ovaladas, no
descamativas de distribución
simétrica en tronco y
extremidades.
 condylomata lata
 Perionixis
 Alopecia en “mordidas de ratón”
Alopecia no cicatrizal en sífilis
secundaria
Apolillado o
mordidas de
raton
 Recaída
 Sífilis tardía benigna
 Secundarismo
sífilis secundaria con
forma úlcera necrótica en
piel de abdomen y brazo
VIH
SÍFILIS
MALIGNA
Las lesiones en las
mucosas
Adenopatías
Crecimiento de
nódulos linfáticos
Móviles
Indolora
Poco sensible
Úlcera
necrótica
Pápulas modificadas
que erosionan con
rapidez
 Compromiso Cardiovascular: aortitis sifílitica
 Compromiso Neurológico: tabes dorsal, meningo
encefalitis, parálisis general
Fase tardia
PERIODO ASINTOMÁTICO
SÍFILIS LATENTE
LATENTE TEMPRANO
DETECTADO CON PRUEBAS SEROLÓGICAS
LATENCIA TARDÍA
POR LO GENEREAL
NO CONTAGIOSA
PUEDE SER
CONTAGIOSA
FETO
SÍFILI PRENATAL (congénita)
Adquiere a través de la
placenta.
16-18 SdG.
Antes del 4° mes: aborto,
muerte fetal, prematuridad o
manifestaciones de sífilis
prenatal.
Temprana/Tardía
 Sifilis congénita
 1. Precoz
▪ CIUR
▪ Piel arrugada
▪ Exantema Ampolloso
▪ Rinitis Sanguinolenta
▪ Laringitis, adenopatias, esplenomegalia
 Precoz No Tratada
▪ 25-30% obitos
▪ 25-30% Mortinatos
▪ 40% Síflis sintomática tardia
MANIFESTACIONES CLÍNICAS
SÍFILIS PRENATAL
TEMPRANA
Nacimiento > 2 años
Sintomática.
Latente: sin manif. clínicas, sero-
positividad y prueba de LCR (-)
SIFILIS CONGÉNITA
 Las lesiones mucocutáneas de sífilis
congénita temprana se caracteriza por
erupción vesiculoampollar, que puede estar
presente al nacer, erupción maculopapulosa
o papuloescamosa, lesiones
condilomatosas, placas en mucosas o
descarga nasal o coriza.
SIFILIS CONGÉNITA
 En la sífilis congénita temprana pueden
presentarse otras anormalidades como: laringitis,
dolor en los huesos, hepatoesplenomegalia,
enfermedad renal y alteraciones del sistema
nervioso central.
MANIFESTACIONES CLÍNICAS
SÍFILIS CONGÉNITA
TARDÍA
TRIADA DE
HUTCHIN-
SON
SORDERA (VIII P.C)
QUERATITIS
INTERSTICIAL
DIENTES DE
HUTCHINSON
2 años en adelante
Neurosífilis, oculopatía, etc.
Cicatrices = estigmas.
SIFILIS CONGÉNITA
 Sífilis congénita tardía. Se presenta a partir de los 2
años de edad y comprende las secuelas llamadas
estigma sifilítico. Las manifestaciones son:
queratitis intersticial, molares de Mulberry y los
incisivos de Hutchinson. Los estigmas más
frecuentes son: dientes de Hutchinson, atrofia del
nervio óptico, tibia en sable, rágades peribucales y
articulación de Charcot.
 2. Tardia
 60% son asintomaticas
 Diagnóstico es serológico
 Queratitis Intersticial, neurosífilis, tabes
 Estigma sifilíticos
 Sordera
 Nariz en silla de montar
 Dientes en sierra
 Tibia en sable
 Queratitis intersticial
EN CUALQUIER PERIODO:
DIAGNÓSTICO DE LA SÍFILIS
RELACIONES
SEXUALES
EPIDEMIOLOGÍA
E HISTORIA
MANIFESTACIONES
CLÍNICAS
ÚLCERA
INDOLORA
TIPO DE LESIONES
PRESENTES
PÁPULAS EROSIVAS
PÁPULAS ESCAMOSAS
LESIONES PALMO
PLANTARES
CRECIMIENTO NÓDULOS
LINFÁTICOS
Toda úlcera genital hace
sospechar en sífilis
PRUEBAS DE
DIAGNÓSTIC
O
DATOS HISTOPATOLÓGICOS….
 Reacción liquenoide +
degeneración de la basal
 Incontinencia del pigmento
 Exocitosis
 Imagen psoriasiforme
 Cambios vasculares con
células endoteliales
prominentes
 Incluso un aspecto de
linfoma.
Infiltrado linfocitico mínimo +
algunas células plasmáticas
en la dermis papilar,
alrededor de pequeños
vasos.
Proceso inflamatorio
profundo + infiltrado
mononuclear perianexial.
PRUEBA IRREFUTABLE PARA EL DIAGNOSTICO
 Presencia de T. pallidum
 Alrededor de vasos o en la unión dermoepidermica.
 Se tiñe con dificultad
 Se usan impregnaciones argenticas
1. Tinción de Warthin-Starry
2. Tinción de Steiner
 Métodos de inmunohistoquimica e
inmunofluorescencia indirecta.
DX DE LABORATORIO
 Sífilis temprana > etapa de
chancro > búsqueda de
treponema > microscopia de
campo oscuro o por inmunofluorescencia >
raspado suave de la lesión / punción de ganglio
linfático agrandado.
 Sífilis secundaria > dos pruebas serológicas:
1. No treponemicas
2. Treponemicas.
 Sensibilidad = no solo la sífilis primaria, también secundaria
 Reacciones reaginicas inespecíficas, detectan anticuerpos contra
cardiolipina
 VDRL S:78-100% E:98-100%.
 RPR (reagina plasmática rápida)
 S:86-100% E:93-98%.
 Mayor S/E
 NO diferencia entre personas con sífilis activa (no tratada) y
las que ya fueron tratadas con éxito.
 Prueba de hemaglutinación para Treponema pallidum (
TPHA)
 Aglutinación de partículas de Treponema pallidum (TPPA)
 S:85-100% E:98-100%,
Sífilis primaria,
secundaria y
latente precoz
Una sola dosis
2’400.000 U.I.
IM
TRATAMIENTO
Régimen
alternativo
Dosis:
1.2millones UI IM
c/24hrs X 10
días.
TRATAMIENTO
Sífilis latente
tardía o
sintomatica
Dosis:
2’400.000 UI IM
1xSem X 3Sem
TRATAMIENTO
Régimen
alternativo
Dosis:
1.2millones UI IM
c/24hrs X 20
días.
TRATAMIENTO
Sífilis tardía
latente o
sintomática.
Dosis:
100mg VO
C/12hrs X 30
días
TRATAMIENTO
MUJERES NO GESTANTES ALÉRGICAS
Sífilis primario y
secundaria o
temprana latente.
Dosis:
100mg VO
C/12hrs X 14
días
Sífilis tardía
latente o
sintomática.
Dosis:
500mg VO
C/6hrs X 30 días
TRATAMIENTO
MUJERES GESTANTES ALÉRGICAS
Sífilis primario y
secundaria o
temprana
latente.
Dosis:
500mg VO
C/6hrs X 14 días
TRATAMIENTO SÍFILIS CONGÉNITA
50 000 UI/kg IC c/12hrs los
primeros 7 días de vida.
Despues c/8hrs X 10 días
100 000-150 00 UI/kg/día
PENICILINA G SODICA CRISTALINA
Penicilina G procainica, 50
000 UI/kg/dia IM x10 dias.
 Sífilis congênita, niños de dos o mas años:
 Penicilina G sódica cristalina 200 000 a 300 000
UI/kg/dia IM o IV, administrada como 50 000 UI/kg/dosis
cada 4 a 6 h durante 10 a 14 días.
 Pacientes después del primer mes de vida
alergicos a la penicilina:
 Eritromicina, 7.5 a 12.5 mg/kg por vía oral, cuatro veces
al dia durante 30 días.
Una vez
terminado
el
tratamiento
Pruebas
de VDRL
3 meses
6 meses
1 año
BLENORRAGIA...
Gonorrea, purgación, gota militar….
 Enfermedad bacteriana aguda, infectocontagiosa de
transmisión sexual curable. Producida por un diplococo Gram
negativa Neisseria gonorrhoeae .
 Afecta > células ep. cilíndricas / transicionales de la uretra /
trompas de Falopio > consiguiente destrucción.
 Transmisión > Frec. contacto sexual.
 Varón a mujer 50% X contacto sexual
 Bucofaringea 20%
 Durante el embarazo 10%
Infección del tracto
genitourinario inferior sin
absceso periuretral o de
la glándula accesoria.
Infección del tracto
genitourinario inferior con
absceso periuretral y de
gland. Accesorias.
Pelviperitonitis y otras
infecciones gonocócicas.
Infección del ano y del
recto.
CUADRO CLÍNICO…
 Varones:
 Uretritis aguda + disuria + exudado purulento = 75%
 Rara vez turbio o mucoide.
 Asintomático = 4%
 Ausencia de tx oportuno
 Infección ascendente
 Epididimitis
 Orquiepididimitis
 Prostatitis
 Abscesos uretrales
 Estenosis de la uretra.
Sx’s = 2-5 días / contacto
 Mujeres/Varones Homosexuales y Bisexuales +
frecuencia infección bucofaríngea, rectal o ambas,
tmb asintomáticos o proctitis aguda.
 Mujeres:
 Secreción vaginal anormal
 Hemorragia postcoito
 Disuria
 Inf. primaria en endocervix
+ inf. uretral concomitante = 70-90%
De no tratarse, puede
provocar la
enfermedad
inflamatoria pélvica
que causa problemas de
infertilidad y en el
embarazo. La
gonorrea puede pasar
de la madre al bebé
durante la gestación.
DIAGNOSTICO…
 TOMA DE MUESTRAS
 Varón > Uretra
 Varón homosexual > Uretra / Recto
 Mujeres > Uretra / Cuello Uterino / G. de Skenne y
Bartholin / Recto.
 1° Antes de primer micción, 2° > 1 hora
 Comprueba: Tincion de Gram / Medio Thayer-
Martin / LCR / PCR
DX DIFERENCIAL…
 Uretritis por
 Chlamydia
 Mycoplasma
 Trichomonas vaginalis
 Balanitis
TRATAMIENTO
 Neisseria gonorrhoeae es capaz de desarrollar resistencia
frente algunos antibióticos y muchas cepas son resistentes a la
penicilina.
 El régimen recomendado consta de cualquiera de los
medicamentos que siguen:
 Ciprofloxacina, 500 mg por via oral
 Ceftriaxona, 125 mg por via IM
 Cefixima, 400 mg por via oral
 Espectinomicina, 2 g por via IM
 Todas como dosis unica.
 La ciprofloxacina esta contraindicada en el embarazo.
 Coexistencia con infección por Chlamydia trachomatis,
dar tratamiento para ambas:
 Doxiciclina, 100 mg VO, 2 veces al día x 7 días
 Azitromicina, 1g VO, dosis única
 El régimen alternativo:
 Amoxicilina, 500 mg VO, 3 veces x dia
 Eritromicina, 500 mg VO, 4 veces al dia
 Ofloxacina, 300 mg VO, 2 veces al dia
 Tetraciclina, 500 mg por VO, 4 veces al dia,
 Todas durante siete días.
La doxiciclina y otras tetraciclinas están contraindicadas durante el
embarazo y la lactancia.
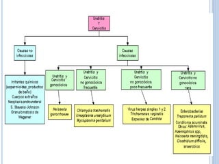
URETRITIS NO
GONOCÓCICA….
Uretritis inespecífica
Uretritis
Pareja
• Con uretritis
• Con múltiples
parejas
Sensibilidad a
químicos
• Espermaticidas
• Lubricantes
• Cremas
• Espumas
Uso de sondas
uretrales por
tiempo
prolongado
EPIDEMIOLOGÍA
Virus de Herpes
simple y
Citomegalovirus
Trichomona
Vaginalis (17%)
Ureaplasma urealyticum (15-
25%)
Micoplasma geniatum (25%)
Chlamydia Trachomatis (40%)
 Exudado uretral inflamatorio
 Secreción más escasa
 Menos purulenta
 Disuria
 Polaquiuria (<2 horas)
 Nicturia
 Dispareunia
MANIFESTACIONES CLÍNICAS
Uretritis no gonocócica
DIAGNÓSTICO
 Confirmar que existe uretritis
 Examinar el exudado uretral, la tinción de gram y el
recuento de polimorfonucleares
 Examinar la 1ª parte de la micción
 Volver a explorar al paciente a 1ª hora
 Diagnóstico de gonococia
 Tinción de gram del exudado
 Realizar cultivo
 Tratamiento en una sola dosis
 Diagnóstico por microscopía
 Chlamydia y Mycoplasma
DIAGNÓSTICO
Exudado uretral masculino
 De uretritis no gonocócica
 Tetraciclinas o quinolonas (1 semana)
 Azitromicina (una sola dosis)
 De uretritis de etiología desconocida
 Tetraciclina
 De la pareja
 Búsqueda y seguimiento de los contactos sexuales
TRATAMIENTO
 Evaluar al paciente de 1 a 3 semanas después del
tratamiento
 Manejo de los casos recidivantes
 Comprobar el cumplimiento del tratamiento
 Repetir estudios microbiológicos
 Evaluación de la pareja
 Realizar otro tratamiento
TRATAMIENTO

Derma i t s

  • 1.
    INFECCIONES DE TRANSMISIÓN SEXUAL… Sífilis, Gonorrea, uretritis no gonocócica…. Dulce Flores 8°A
  • 2.
    SÍFILIS…… Lúes, mal gálico,mal napolitano, mal de la española, la gran simuladora….
  • 3.
     ETS, infectocontagiosa,sistémica.  Ag. Causal > Treponema Pallidum.  Evolución > Aguda o Crónica.  Piel, mucosas, anexos.  Chancro(sitio de inoculación)>septicemia + lesiones sec.  No se trata = crónica.
  • 4.
    África subsahariana: 4 000 000 Sury sureste de Asia: 4 000 000 Latinoamérica y el Caribe: 3 000 000 Norte de África y Oriente Medio: 370 000 Europa Occidental: 140 000 Europa del este y Asia Central: 100 000 Norteamérica: 100 000 Australia y Nueva Zelanda: 10 000 OMS = 12 millones c/año Este de Asia y Pacífico: 240 000
  • 5.
    EPIDEMIOLOGIA MODO DE TRANSMISIÓN 15 a34 años Niños sospechar violaciones Mundial: Hombre México: ↑Mujeres. Embarazo: Sífilis congénita
  • 6.
    Grupos de altoriesgo  Jóvenes antes del matrimonio  Estudiantes universitarios  Emigrantes  Viajeros  Marinos  Homosexuales  Sexoservidoras  Drogadictos  Afroamericanos Riesgo X pareja infec.:10-60% Pxs. con VIH o SIDA: 30%
  • 7.
     Incidencia anualsífilis congénita = 1 575 000  X año = 500 000 abortos o muertes fetales  Consecuencia de sífilis materna  X año = 500 000 prematuros > sífilis congénita.
  • 8.
    PATOGENIA T. Pallidum Orden: espiroquetas Género:treponema T:5-20 μm X 0.1-0.2 μm 24 espirales Mov. Longitudinales y rotantes  Anaerobio  Genoma pequeño  Sensible a cond. Ambientales  Muy infecciosa  No resiste a la desecación  Penetración por una grieta  de la piel o mucosas
  • 9.
    SIFILIS Periodo de incubación de 10a 90 días Lesión primaria (chancro de inoculación, aprox. 21 días) Periodo secundario Periodo latencia 2-3 meses Periodo terciario 6 semanas
  • 10.
    CLÍNICA PERIODO DE INCUBACIÓN Manifestaciones clínicasde la sífilis adquirida SIFILIS Temprana -Primaria -Secundaria - Latente Temprana Tardía -Terciaria sintomática -Latente Tardía 2 a 4 semanas Promedio 10 – 90 días En relación a: - Tamaño - Virulencia - Resistencia 2 años antes/después de inoculación
  • 12.
    LESIÓN PRIMARIA 1 SEMANA DESPUÉS DURA 6SEMANAS APROX. Sífilis secundaria Fase latente o asintomática
  • 13.
    SECUNDARISMO Diseminación hematógena delT. pallidum Las lesiones cutáneas de la sífilis secundaria 6 - 8 semanas después de la desaparición de chancro sifilítico • Pápulas  Papulocostrosa  Foliculares  Papuloescamosas  Papuloerosivas  Anulares  Corimbiformes  Arciformes  Circinadas. Desaparecen en forma espontanea en 2 a 12 semanas sin dejar cicatriz o puede presentar lúes maligna. Roseola sifilítica: Máculas rosadas, ovaladas, no descamativas de distribución simétrica en tronco y extremidades.
  • 15.
     condylomata lata Perionixis  Alopecia en “mordidas de ratón”
  • 16.
    Alopecia no cicatrizalen sífilis secundaria Apolillado o mordidas de raton
  • 17.
     Recaída  Sífilistardía benigna  Secundarismo
  • 18.
    sífilis secundaria con formaúlcera necrótica en piel de abdomen y brazo VIH SÍFILIS MALIGNA Las lesiones en las mucosas Adenopatías Crecimiento de nódulos linfáticos Móviles Indolora Poco sensible Úlcera necrótica Pápulas modificadas que erosionan con rapidez
  • 19.
     Compromiso Cardiovascular:aortitis sifílitica  Compromiso Neurológico: tabes dorsal, meningo encefalitis, parálisis general Fase tardia
  • 20.
    PERIODO ASINTOMÁTICO SÍFILIS LATENTE LATENTETEMPRANO DETECTADO CON PRUEBAS SEROLÓGICAS LATENCIA TARDÍA POR LO GENEREAL NO CONTAGIOSA PUEDE SER CONTAGIOSA
  • 21.
    FETO SÍFILI PRENATAL (congénita) Adquierea través de la placenta. 16-18 SdG. Antes del 4° mes: aborto, muerte fetal, prematuridad o manifestaciones de sífilis prenatal. Temprana/Tardía
  • 22.
     Sifilis congénita 1. Precoz ▪ CIUR ▪ Piel arrugada ▪ Exantema Ampolloso ▪ Rinitis Sanguinolenta ▪ Laringitis, adenopatias, esplenomegalia  Precoz No Tratada ▪ 25-30% obitos ▪ 25-30% Mortinatos ▪ 40% Síflis sintomática tardia
  • 23.
    MANIFESTACIONES CLÍNICAS SÍFILIS PRENATAL TEMPRANA Nacimiento> 2 años Sintomática. Latente: sin manif. clínicas, sero- positividad y prueba de LCR (-)
  • 24.
    SIFILIS CONGÉNITA  Laslesiones mucocutáneas de sífilis congénita temprana se caracteriza por erupción vesiculoampollar, que puede estar presente al nacer, erupción maculopapulosa o papuloescamosa, lesiones condilomatosas, placas en mucosas o descarga nasal o coriza.
  • 25.
    SIFILIS CONGÉNITA  Enla sífilis congénita temprana pueden presentarse otras anormalidades como: laringitis, dolor en los huesos, hepatoesplenomegalia, enfermedad renal y alteraciones del sistema nervioso central.
  • 26.
    MANIFESTACIONES CLÍNICAS SÍFILIS CONGÉNITA TARDÍA TRIADADE HUTCHIN- SON SORDERA (VIII P.C) QUERATITIS INTERSTICIAL DIENTES DE HUTCHINSON 2 años en adelante Neurosífilis, oculopatía, etc. Cicatrices = estigmas.
  • 27.
    SIFILIS CONGÉNITA  Sífiliscongénita tardía. Se presenta a partir de los 2 años de edad y comprende las secuelas llamadas estigma sifilítico. Las manifestaciones son: queratitis intersticial, molares de Mulberry y los incisivos de Hutchinson. Los estigmas más frecuentes son: dientes de Hutchinson, atrofia del nervio óptico, tibia en sable, rágades peribucales y articulación de Charcot.
  • 28.
     2. Tardia 60% son asintomaticas  Diagnóstico es serológico  Queratitis Intersticial, neurosífilis, tabes  Estigma sifilíticos  Sordera  Nariz en silla de montar  Dientes en sierra  Tibia en sable  Queratitis intersticial
  • 30.
    EN CUALQUIER PERIODO: DIAGNÓSTICODE LA SÍFILIS RELACIONES SEXUALES EPIDEMIOLOGÍA E HISTORIA MANIFESTACIONES CLÍNICAS ÚLCERA INDOLORA TIPO DE LESIONES PRESENTES PÁPULAS EROSIVAS PÁPULAS ESCAMOSAS LESIONES PALMO PLANTARES CRECIMIENTO NÓDULOS LINFÁTICOS Toda úlcera genital hace sospechar en sífilis PRUEBAS DE DIAGNÓSTIC O
  • 31.
    DATOS HISTOPATOLÓGICOS….  Reacciónliquenoide + degeneración de la basal  Incontinencia del pigmento  Exocitosis  Imagen psoriasiforme  Cambios vasculares con células endoteliales prominentes  Incluso un aspecto de linfoma. Infiltrado linfocitico mínimo + algunas células plasmáticas en la dermis papilar, alrededor de pequeños vasos. Proceso inflamatorio profundo + infiltrado mononuclear perianexial.
  • 32.
    PRUEBA IRREFUTABLE PARAEL DIAGNOSTICO  Presencia de T. pallidum  Alrededor de vasos o en la unión dermoepidermica.  Se tiñe con dificultad  Se usan impregnaciones argenticas 1. Tinción de Warthin-Starry 2. Tinción de Steiner  Métodos de inmunohistoquimica e inmunofluorescencia indirecta.
  • 33.
    DX DE LABORATORIO Sífilis temprana > etapa de chancro > búsqueda de treponema > microscopia de campo oscuro o por inmunofluorescencia > raspado suave de la lesión / punción de ganglio linfático agrandado.  Sífilis secundaria > dos pruebas serológicas: 1. No treponemicas 2. Treponemicas.
  • 34.
     Sensibilidad =no solo la sífilis primaria, también secundaria  Reacciones reaginicas inespecíficas, detectan anticuerpos contra cardiolipina  VDRL S:78-100% E:98-100%.  RPR (reagina plasmática rápida)  S:86-100% E:93-98%.
  • 35.
     Mayor S/E NO diferencia entre personas con sífilis activa (no tratada) y las que ya fueron tratadas con éxito.  Prueba de hemaglutinación para Treponema pallidum ( TPHA)  Aglutinación de partículas de Treponema pallidum (TPPA)  S:85-100% E:98-100%,
  • 36.
    Sífilis primaria, secundaria y latenteprecoz Una sola dosis 2’400.000 U.I. IM TRATAMIENTO
  • 37.
  • 38.
  • 39.
  • 40.
    Sífilis tardía latente o sintomática. Dosis: 100mgVO C/12hrs X 30 días TRATAMIENTO MUJERES NO GESTANTES ALÉRGICAS Sífilis primario y secundaria o temprana latente. Dosis: 100mg VO C/12hrs X 14 días
  • 41.
    Sífilis tardía latente o sintomática. Dosis: 500mgVO C/6hrs X 30 días TRATAMIENTO MUJERES GESTANTES ALÉRGICAS Sífilis primario y secundaria o temprana latente. Dosis: 500mg VO C/6hrs X 14 días
  • 42.
    TRATAMIENTO SÍFILIS CONGÉNITA 50000 UI/kg IC c/12hrs los primeros 7 días de vida. Despues c/8hrs X 10 días 100 000-150 00 UI/kg/día PENICILINA G SODICA CRISTALINA Penicilina G procainica, 50 000 UI/kg/dia IM x10 dias.
  • 43.
     Sífilis congênita,niños de dos o mas años:  Penicilina G sódica cristalina 200 000 a 300 000 UI/kg/dia IM o IV, administrada como 50 000 UI/kg/dosis cada 4 a 6 h durante 10 a 14 días.  Pacientes después del primer mes de vida alergicos a la penicilina:  Eritromicina, 7.5 a 12.5 mg/kg por vía oral, cuatro veces al dia durante 30 días.
  • 44.
  • 45.
  • 46.
     Enfermedad bacterianaaguda, infectocontagiosa de transmisión sexual curable. Producida por un diplococo Gram negativa Neisseria gonorrhoeae .  Afecta > células ep. cilíndricas / transicionales de la uretra / trompas de Falopio > consiguiente destrucción.
  • 47.
     Transmisión >Frec. contacto sexual.  Varón a mujer 50% X contacto sexual  Bucofaringea 20%  Durante el embarazo 10%
  • 48.
    Infección del tracto genitourinarioinferior sin absceso periuretral o de la glándula accesoria. Infección del tracto genitourinario inferior con absceso periuretral y de gland. Accesorias. Pelviperitonitis y otras infecciones gonocócicas. Infección del ano y del recto.
  • 49.
    CUADRO CLÍNICO…  Varones: Uretritis aguda + disuria + exudado purulento = 75%  Rara vez turbio o mucoide.  Asintomático = 4%  Ausencia de tx oportuno  Infección ascendente  Epididimitis  Orquiepididimitis  Prostatitis  Abscesos uretrales  Estenosis de la uretra. Sx’s = 2-5 días / contacto
  • 50.
     Mujeres/Varones Homosexualesy Bisexuales + frecuencia infección bucofaríngea, rectal o ambas, tmb asintomáticos o proctitis aguda.  Mujeres:  Secreción vaginal anormal  Hemorragia postcoito  Disuria  Inf. primaria en endocervix + inf. uretral concomitante = 70-90% De no tratarse, puede provocar la enfermedad inflamatoria pélvica que causa problemas de infertilidad y en el embarazo. La gonorrea puede pasar de la madre al bebé durante la gestación.
  • 51.
    DIAGNOSTICO…  TOMA DEMUESTRAS  Varón > Uretra  Varón homosexual > Uretra / Recto  Mujeres > Uretra / Cuello Uterino / G. de Skenne y Bartholin / Recto.  1° Antes de primer micción, 2° > 1 hora  Comprueba: Tincion de Gram / Medio Thayer- Martin / LCR / PCR
  • 52.
    DX DIFERENCIAL…  Uretritispor  Chlamydia  Mycoplasma  Trichomonas vaginalis  Balanitis
  • 53.
    TRATAMIENTO  Neisseria gonorrhoeaees capaz de desarrollar resistencia frente algunos antibióticos y muchas cepas son resistentes a la penicilina.  El régimen recomendado consta de cualquiera de los medicamentos que siguen:  Ciprofloxacina, 500 mg por via oral  Ceftriaxona, 125 mg por via IM  Cefixima, 400 mg por via oral  Espectinomicina, 2 g por via IM  Todas como dosis unica.  La ciprofloxacina esta contraindicada en el embarazo.
  • 54.
     Coexistencia coninfección por Chlamydia trachomatis, dar tratamiento para ambas:  Doxiciclina, 100 mg VO, 2 veces al día x 7 días  Azitromicina, 1g VO, dosis única  El régimen alternativo:  Amoxicilina, 500 mg VO, 3 veces x dia  Eritromicina, 500 mg VO, 4 veces al dia  Ofloxacina, 300 mg VO, 2 veces al dia  Tetraciclina, 500 mg por VO, 4 veces al dia,  Todas durante siete días. La doxiciclina y otras tetraciclinas están contraindicadas durante el embarazo y la lactancia.
  • 55.
  • 56.
    Uretritis Pareja • Con uretritis •Con múltiples parejas Sensibilidad a químicos • Espermaticidas • Lubricantes • Cremas • Espumas Uso de sondas uretrales por tiempo prolongado EPIDEMIOLOGÍA
  • 57.
    Virus de Herpes simpley Citomegalovirus Trichomona Vaginalis (17%) Ureaplasma urealyticum (15- 25%) Micoplasma geniatum (25%) Chlamydia Trachomatis (40%)
  • 58.
     Exudado uretralinflamatorio  Secreción más escasa  Menos purulenta  Disuria  Polaquiuria (<2 horas)  Nicturia  Dispareunia MANIFESTACIONES CLÍNICAS Uretritis no gonocócica
  • 59.
    DIAGNÓSTICO  Confirmar queexiste uretritis  Examinar el exudado uretral, la tinción de gram y el recuento de polimorfonucleares  Examinar la 1ª parte de la micción  Volver a explorar al paciente a 1ª hora  Diagnóstico de gonococia  Tinción de gram del exudado  Realizar cultivo  Tratamiento en una sola dosis  Diagnóstico por microscopía
  • 60.
     Chlamydia yMycoplasma DIAGNÓSTICO Exudado uretral masculino
  • 61.
     De uretritisno gonocócica  Tetraciclinas o quinolonas (1 semana)  Azitromicina (una sola dosis)  De uretritis de etiología desconocida  Tetraciclina  De la pareja  Búsqueda y seguimiento de los contactos sexuales TRATAMIENTO
  • 63.
     Evaluar alpaciente de 1 a 3 semanas después del tratamiento  Manejo de los casos recidivantes  Comprobar el cumplimiento del tratamiento  Repetir estudios microbiológicos  Evaluación de la pareja  Realizar otro tratamiento TRATAMIENTO