BLGA. CAROLA CHAMBERS MEDINA
TRANSDUCCIÓN DE
LA ENERGÍA
GENERALIDADES
 Se considera que tanto las mitocondrias como los cloroplastos
evolucionaron a partir de las bacterias fagocitadas por las células
eucariontes primitivas.
 Los procesos quimio-osmóticos están ampliamente difundidos.
 Microorganismos modernos en ambientes similares y los que
existieron en etapas mas tempranas de la vida, utilizan el
acoplamiento quimio-osmótico en la producción de ATP.
PROCESOS TRANSDUCTORES
DE ENERGÍA
FOSFORILACIÓN OXIDATIVA: Síntesis
química de ATP, impulsada por el
proceso exergónico de transferencia de
electrones desde el NADH hasta el O2
FOTOFOSFORILACIÓN: Síntesis química
de ATP impulsada por absorción de luz
solar
PROCESOS MÁS IMPORTANTES
HETERÓTROFOS AUTÓTROFOS
SÍNTESIS DE ATP
FOTOSÍNTESIS
 Este Proceso se realiza en los cloroplastos y la bacterias
fotosintéticas, los electrones de alta energía se generan cuando la
clorofila absorbe la luz solar; esta energía es captada por complejos
proteicos denominados fotosistemas, que en las células vegetales se
encuentran localizadas en las membranas tilacoides de los
cloroplastos.
 Las cadenas de transporte de electrones asociadas con los
fotosistemas transfieren electrones del agua mas NADP+ y forman
NADPH. El O2 se genera como subproducto.
 Las cadenas de transporte de electrones en los cloroplastos generan
una gradiente de protones a través de la membrana tilacoide. Esta
gradiente de protones es utilizada por una ATP Sintasa de la
membrana en la producción de ATP.
http://www.youtube.com/watch?v=AjQd-TaQpuQ
FOTOSÍNTESIS
MITOCONDRIA
MITOCONDRIAS
 Son organelas presentes en casi todas las células eucariontes.
 El número por célula depende de la función que realizan.
 Situados cerca de los sitios de utilización elevada de ATP.
 Son dinámicas se mueven fusionan y dividen de acuerdo a las
necesidades celulares.
ORIGEN DE LAS MITOCONDRIAS
BIOGÉNESIS
Se dividen:
 Para sustituir mitocondrias viejas.
 Antes de la mitosis
 Según necesidades metabólicas.
ESTRUCTURA
MEMBRANA EXTERNA
 Permeable a moléculas pequeñas.
 Presentan Porinas.
MEMBRANA INTERNA
MATRIZ MITOCONDRIAL
ADN MITOCONDRIAL
 Circular.
 Codifica 13 proteínas y algunos ARN.
 Presenta ribosomas.
 Se hereda por vía materna.
FUNCIONES
 Su función central es la producción de ATP a través de la
Fosforilación oxidativa.
 Quimiosmosis.
 Apoptosis.
FOSFORILACIÓN OXIDATIVA
OBTENCIÓN DE ENERGÍA
 La principal moneda energética de las células es el ATP.
 Durante la glucolisis se produce poca cantidad de ATP, siendo la
Fosforilación Oxidativa el proceso que origina mayor cantidad de
este.
 La Fosforilación oxidativa depende del transporte de electrones en la
matriz mitocondrial y del transporte de iones fuera de ella.
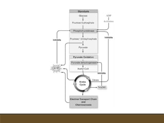
GLUCÓLISIS Y RESPIRACIÓN CELULAR
REACTANTES PRODUCTOS
GLUCÓLISIS
Glucosa ATP
ADP NADH+H
NAD Piruvato
OXIDACÍÓN DEL
PIRUVATO
Piruvato CO2
Coenzima A NADH+H
NAD AcetilCoA
CICLO DEL ÁCIDO
CÍTRICO
AcetilCoA Coenzima A
NAD NADH+H
FAD FADH2
ADP
ATP
CO2
CADENA
TRANSPORTADORA
DE ELECTRONES
NADH+H NAD
FADH2 FAD
O2 H2O
ADP ATP
 Casi toda la energía disponible de la degradación de hidratos de
carbono, grasas y otros nutrientes consumidos en las primeras
etapas de su oxidación se almacena inicialmente en moléculas
transportadoras activadas generadas en la glucolisis y el ciclo del
acido cítrico: NADH y FADH
FOSFORILACIÓN OXIDATIVA I
 Los electrones de las moléculas transportadoras se transfieren
mediante una cadena transportadora de electrones y oxidan a NAD+
y FAD. Los electrones pasan al final al oxigeno molecular O2 y
forman H2O.
 Esta transferencia de electrones libera energía que bombea
protones procedentes del agua, a través de la membrana y genera
así un gradiente electroquímico de protones.
FOSFORILACIÓN OXIDATIVA
 Tres grandes complejos enzimáticos respiratorios dispone de
proteínas transmembrana que sostienen con firmeza todo el
complejo proteico en la membrana mitocondrial interna:
 NADH deshidrogenasa (Complejo I)
 Succinato deshidrogenasa (Complejo II)
 Complejo Citocromo b c1 (Complejo III)
 Citocromo c oxidasa (Complejo IV)
FOSFORILACIÓN OXIDATIVA
FOSFORILACIÓN OXIDATIVA II
 El H+ vuelve a fluir a favor de su gradiente electroquímico mediante
un complejo proteico denominado ATP Sintasa que cataliza la
síntesis del ATP, proceso que requiere energía a partir del ADP y el
fosfato inorgánico.
Figura 10.12 Transporte de metabolitos a través
de la membrana interna mitocondrial.
El transporte de moléculas pequeñas a través de la
membrana interna mitocondrial está mediado por
proteínas transportadoras que atraviesan la
membrana y está dirigido por el gradiente
electroquímico. Por ejemplo, el ATP es exportado
desde las mitocondrias al citosol mediante un
transportador que lo intercambia por ADP.
El componente eléctrico del gradiente
electroquímico dirige este intercambio: el ATP tiene
una mayor carga negativa (-4) que el ADP (-3), por lo
que el ATP es exportado desde la matriz
mitocondrial al citosol mientras que el ADP es
importado a la mitocondria. Por el contrario, el
transporte de fosfato (P,) y de piruvato está
acoplado a un intercambio de iones hidroxilo (OH);
en este caso el componente de pH del gradiente
electroquímico dirige la exportación de iones
hidroxilo, acoplada al transporte de P, y piruvato al
interior de las mitocondrias.
QUIMIOSMOSIS
 Es la ultima etapa de la respiración celular.
 Por la relación entre las reacciones que produce un enlace químico
que sintetiza ATP («quimio») y el proceso de transporte de
membrana («osmosis»)
EFECTO DE INHIBIDORES Y
DESACOPLANTES
 Inhibidores: Molécula que interviene directamente en una parte de
la cadena oxidativa
 Se unen a alguna subunidad específica
 Unión a un grupo proteico
 Compiten con los donadores y aceptores de electrones
EFECTO DE INHIBIDORES Y
DESACOPLANTES
 Desacoplantes: Abaten el potencial
electroquímico
 Introducen H+ o cargas
positivas hacia la matriz
mitocondrial
 Ejemplos: 2,4 Dinitrofenol
(DNP) Trifluorocarbonilcianuro
hidrazona (FCCP)
ENFERMEDADES MITOCONDRIALES
 Diversas enfermedades degenerativas del envejecimiento, entre
ellas las enfermedades del Parkinson y Alzheimer, se han atribuido a
defectos mitocondriales.
 Diversas enfermedades son el resultado de mutaciones puntuales de
DNAmt que afecta los RNAt a uno de los genes estructurales.
 Se heredan de la madre.
ENFERMEDADES MITOCONDRIALES
 Generalmente las enfermedades mitocondriales conducen a una
menor actividad de la cadena transportadora de electrones y en
consecuencia se acumulan piruvato y ácidos grasos, lo que conduce
a acidosis láctica y acumulación de triagliceroles. Además la
velocidad de síntesis de ATP disminuye, lo que produce debilidad
muscular e intolerancia al ejercicio.
NEUROPATÍA ÓPTICA
HEREDITARIA DE LEBER (LHON)
 La primera enfermedad mitocondrial que se
elucidó a nivel molecular fue la neuropatía óptica
hereditaria de Leber (LHON). Esta enfermedad, que
se transmite por vía materna, afecta al sistema
nervioso central; incluidos los nervios ópticos; y
produce una ceguera de aparición repentina a
principios de la edad adulta debido a la muerte del
nervio óptico. En casi todas las familias, la LHON es
el resultado del cambio de una única base en los
genes mitocondriales del Complejo I (ND1, ND4 y
ND6), lo que conduce a una menor actividad de la
NADH-ubiquinona oxidorreductasa (Complejo I)
 La gravedad de las enfermedades debidas a
mutaciones en el DNA mitocondrial (mtDNA)
depende del contenido de mtDNA mutado
presente en una célula o tejido determinados. La
presencia de cientos o miles de mitocondrias en
cada célula permite porcentajes diferentes de
mtDNA mutado en un tejido como consecuencia de
la distribución al azar del mtDNA mutante en las
células hijas durante la división celular. Cuanto más
mtDNA mutante haya en un tejido, tanto mayores
serán los efectos deletéreos sobre las funciones
mitocondriales, especialmente la producción de
energía. Un ejemplo es la LHON que resulta de una
mutación puntual en el gen de la ND6 que sustituye
una alanina conservada por una valina. Los
pacientes con un menos porcentaje de mtDNA
mutante desarrollan la ceguera de aparición
repentina al principio de la edad adulta y otros
síntomas típicos de la LHON.
 Los pacientes con un mayor porcentaje de mtDNA
mutante que contienen la misma mutación
desarrollan distonía, una enfermedad grave
caracterizada por la aparición temprana de
desorden motriz generalizado, deterioro del habla y
retraso mental. Esto indica la dificultad de hacer
generalizaciones acerca de enfermedades debidas
a mutaciones específicas en el mtDNA.
MIOPATÍAS MITOCONDRIALES DEBIDAS A
MUTACIONES EN GENES DE tRNA
 Mutaciones puntuales en genes que codifican tRNA
mitocondriales dan lugar a dos de las
enfermedades mitocondriales más frecuentes que
se caracterizan por anomalías del sistema nervioso
central así como miopatía mitocondrial con fibras
rojas desgarradas, una asociación conocida como
Encefalomiopatía. Una mutación en el gen del
tRNA de lisina produce la epilepsia mioclónica y
fibras rojas desgarradas (MERRF, del inglés
Myoclonic epilepsy and ragged red fibers)
 Entre los síntomas se cuentan mioclonía y ataxia
con ataques generalizados y miopatía. Los
músculos esqueléticos de los pacientes con MERRF
tienen mitocondrias con formas anormales que
contienen estructuras paracristalinas denominadas
fibras rojas desgarradas y actividad citocromo c
oxidasa disminuida.
 La mutación en el gen mitocondrial del tRNA de
leucina da lugar al más complejo de todos los
defectos debidos al mtDNA: La mutación común
MELAS que produce Encefalomiopatía
mitocondrial, acidosis láctica y una actividad tipo
apoplejía. El músculo esquelético de los pacientes
con MELAS tiene fibras rojas desgarradas pero
retiene la actividad citocromo c oxidasa. La
gravedad de los síntomas observados en pacientes
con la mutación en el tRNA varía con el porcentaje
de DNA mitocondrial que contiene el gen de tRNA
mutante.
 Los pacientes con más del 85% de genes mutantes
presentan los síntomas del sistema nervioso
central antes descritos más graves, mientras que
los pacientes con 05-30% de genes mutantes a
menudo padecen diabetes mellitus y sordera
heredadas por vía materna. La consecuencia
bioquímica de estas dos mutaciones del tRNA es la
síntesis proteica mitocondrial deteriorada que lleva
a actividades disminuidas del complejo I y de la
citocromo c oxidasa. La explicación sobre los
diferentes fenotipos de los individuos afectados
con mutaciones similares constituye un reto que
debe afrontar la comunidad que investiga sobre las
mitocondrias.
INTOLERANCIA AL EJERCICIO EN PACIENTES
CON MUTACIONES EN EL CITOCROMO b
 En 1993 se describió el primer caso de una mutación en
el citocromo b que daba lugar a una actividad
disminuida del complejo citocromo bc1 en un hombre
de 25 años que presentaba intolerancia al ejercicio. La
mutación en el gen del citocromo b implicaba la
sustitución de una glicina conservada en la posición 290
por un residuo aspartato.
 Posteriormente se demostró que pacientes con
síntomas parecidos de intolerancia progresiva al
ejercicio y debilidad con actividad del complejo bc1
disminuida presentaban mutaciones en el gen del
citocromo b con la sustitución de una glicina conservada
en la posición 339 por un glutamato. Y una glicina
conservada en la posición 34 por una serina. Más
recientemente se demostró que un paciente con
cardiopatía hipertrófica grave tenía una mutación en el
gen del citocromo b en el que una glicina conservada en
la posición 166 era sustituida por un glutamato. Las
mutaciones de glicina aspartato y glutamato se
localizaron en la proteína del citocromo b próxima al
sitio Q para la oxidación del ubiquinol, mientras que la
mutación de glicina a serina se localizaba cerca del sitio
Q de reducción de la ubiquinona
 Todas estas mutaciones del citocromo b implican una
transición de guanina a adenina en el mtDNA, lo que
sugiere que la mutación podría haber ocurrido por daño
oxidativo. Además, en cada una de las mutaciones con
sentido erróneo se reemplaza una glicina conservada
por una molécula cargada mayor, lo que puede alterar
de manera significativa la estructura del citocromo b,
que lleva a una actividad catalítica menor, tal como se
observó en el complejo bc1.
 Se han identificado en el gen del citocromo b otras
mutaciones sin sentido con la consecuencia de la
síntesis de citocromo b truncado, así como mutaciones
que implican deleciones de 4 a 24 pares de bases del
mtDNA. Estas mutaciones sin sentido y de deleción
conducen frecuentemente a intolerancia al ejercicio
grave, acidosis láctica en estado de reposo y
ocasionalmente, mioglobulina debida a la actividad
disminuida del complejo bc1
 A diferencia de la mayoría de las mutaciones en el
mtDNA, las mutaciones identificadas en el gen del
citocromo b no se heredan por vía materna. Además, la
mayoría de estas mutaciones solo se expresan en
tejidos musculares, lo que sugiere que las mutaciones
identificadas en el gen del citocromo b son somáticas y
tienen lugar durante la diferenciación en la capa
germinal de las células madre miogénicas.
APOPTOSIS
 Muerte celular programada las células que ya no son necesarias
pueden suicidarse mediante la activación de muerte celular
denominada muerte celular programada.
DURANTE LA APOPTOSIS
 Los cromosomas se fragmentan como resultado de la rotura de los
nucleosomas.
 La cromatina se condensa.
 El núcleo se rompe en trozos.
 La célula se encoje y rompe en fragmentos rodeados por membranas
denominados cuerpos apoptóticos.
 Finalmente son fagocitados por macrófago.
IMPORTANCIA
 Permite el equilibrio para la división celular.
 Mantiene constante el número de células de aquellos tejidos
sometidos a un continuo recambio celular.
 Actúan como medio de defensa mediante el que las células
alteradas peligrosas son eliminadas.
 Aquellas que presentan ADN alterado.
CASPASAS
 Son los efectores de la
muerte celular programada,
produciendo la ruptura de
las proteínas.
(b) Señal de muerte: Cuando una célula recibe una señal de muerte
Ced-9 se inactiva y desaparece la inhibición sobre Ced-3 y Ced-4.
Ced-3 activa desencadena una cascada de reacciones que
conducen a la activación de nucleasas y proteasas. La acción de
estas enzimas determina los cambios observados en las células
apoptósticas y, en definitiva, la muerte de la célula
(a) Sin señal de muerte: Mientras Ced-9,
que se encuentra en la membrana
mitocondrial externa, esté activa; se
inhibe la apoptosis y la célula permanece
viva
 Receptores de muerte celular : factor de necrosis tumoral (TNF) y el
ligando FAS.
 CASPASA 8 mantiene en la superficie proteínas que contienen
dominio de muerte.
 El programa de muerte celular esta regulado por la familia de
proteínas intracelulares Bcl2 (algunas generan el proceso y otras
activan el proceso).
COMPLEJO DE ACTIVACIÓN
 El complejo esta constituido por la caspasa 9, Apaf-1 y el citocromo
c. Muchos de los estímulos que conducen a la muerte celular
provocan un daño en la mitocondria y la liberación del citocromo c a
la citosol.
 En el citosol el citocromo c puede formar un complejo con la caspasa
9 y el Apaf1 lo que lleva a que la caspasa 9 se inactive y lleve a la
muerte celular.
Semana 09 (transducción de la energía)
Semana 09 (transducción de la energía)
Semana 09 (transducción de la energía)

Semana 09 (transducción de la energía)

  • 1.
    BLGA. CAROLA CHAMBERSMEDINA TRANSDUCCIÓN DE LA ENERGÍA
  • 2.
    GENERALIDADES  Se consideraque tanto las mitocondrias como los cloroplastos evolucionaron a partir de las bacterias fagocitadas por las células eucariontes primitivas.  Los procesos quimio-osmóticos están ampliamente difundidos.  Microorganismos modernos en ambientes similares y los que existieron en etapas mas tempranas de la vida, utilizan el acoplamiento quimio-osmótico en la producción de ATP.
  • 3.
    PROCESOS TRANSDUCTORES DE ENERGÍA FOSFORILACIÓNOXIDATIVA: Síntesis química de ATP, impulsada por el proceso exergónico de transferencia de electrones desde el NADH hasta el O2 FOTOFOSFORILACIÓN: Síntesis química de ATP impulsada por absorción de luz solar PROCESOS MÁS IMPORTANTES HETERÓTROFOS AUTÓTROFOS SÍNTESIS DE ATP
  • 4.
    FOTOSÍNTESIS  Este Procesose realiza en los cloroplastos y la bacterias fotosintéticas, los electrones de alta energía se generan cuando la clorofila absorbe la luz solar; esta energía es captada por complejos proteicos denominados fotosistemas, que en las células vegetales se encuentran localizadas en las membranas tilacoides de los cloroplastos.  Las cadenas de transporte de electrones asociadas con los fotosistemas transfieren electrones del agua mas NADP+ y forman NADPH. El O2 se genera como subproducto.  Las cadenas de transporte de electrones en los cloroplastos generan una gradiente de protones a través de la membrana tilacoide. Esta gradiente de protones es utilizada por una ATP Sintasa de la membrana en la producción de ATP. http://www.youtube.com/watch?v=AjQd-TaQpuQ
  • 5.
  • 6.
  • 7.
    MITOCONDRIAS  Son organelaspresentes en casi todas las células eucariontes.  El número por célula depende de la función que realizan.  Situados cerca de los sitios de utilización elevada de ATP.  Son dinámicas se mueven fusionan y dividen de acuerdo a las necesidades celulares.
  • 8.
    ORIGEN DE LASMITOCONDRIAS
  • 9.
    BIOGÉNESIS Se dividen:  Parasustituir mitocondrias viejas.  Antes de la mitosis  Según necesidades metabólicas.
  • 10.
  • 11.
    MEMBRANA EXTERNA  Permeablea moléculas pequeñas.  Presentan Porinas.
  • 12.
  • 13.
  • 15.
    ADN MITOCONDRIAL  Circular. Codifica 13 proteínas y algunos ARN.  Presenta ribosomas.  Se hereda por vía materna.
  • 17.
    FUNCIONES  Su funcióncentral es la producción de ATP a través de la Fosforilación oxidativa.  Quimiosmosis.  Apoptosis.
  • 18.
  • 19.
    OBTENCIÓN DE ENERGÍA La principal moneda energética de las células es el ATP.  Durante la glucolisis se produce poca cantidad de ATP, siendo la Fosforilación Oxidativa el proceso que origina mayor cantidad de este.  La Fosforilación oxidativa depende del transporte de electrones en la matriz mitocondrial y del transporte de iones fuera de ella.
  • 20.
    GLUCÓLISIS Y RESPIRACIÓNCELULAR REACTANTES PRODUCTOS GLUCÓLISIS Glucosa ATP ADP NADH+H NAD Piruvato OXIDACÍÓN DEL PIRUVATO Piruvato CO2 Coenzima A NADH+H NAD AcetilCoA CICLO DEL ÁCIDO CÍTRICO AcetilCoA Coenzima A NAD NADH+H FAD FADH2 ADP ATP CO2 CADENA TRANSPORTADORA DE ELECTRONES NADH+H NAD FADH2 FAD O2 H2O ADP ATP
  • 21.
     Casi todala energía disponible de la degradación de hidratos de carbono, grasas y otros nutrientes consumidos en las primeras etapas de su oxidación se almacena inicialmente en moléculas transportadoras activadas generadas en la glucolisis y el ciclo del acido cítrico: NADH y FADH
  • 23.
    FOSFORILACIÓN OXIDATIVA I Los electrones de las moléculas transportadoras se transfieren mediante una cadena transportadora de electrones y oxidan a NAD+ y FAD. Los electrones pasan al final al oxigeno molecular O2 y forman H2O.  Esta transferencia de electrones libera energía que bombea protones procedentes del agua, a través de la membrana y genera así un gradiente electroquímico de protones.
  • 25.
    FOSFORILACIÓN OXIDATIVA  Tresgrandes complejos enzimáticos respiratorios dispone de proteínas transmembrana que sostienen con firmeza todo el complejo proteico en la membrana mitocondrial interna:  NADH deshidrogenasa (Complejo I)  Succinato deshidrogenasa (Complejo II)  Complejo Citocromo b c1 (Complejo III)  Citocromo c oxidasa (Complejo IV)
  • 27.
  • 28.
    FOSFORILACIÓN OXIDATIVA II El H+ vuelve a fluir a favor de su gradiente electroquímico mediante un complejo proteico denominado ATP Sintasa que cataliza la síntesis del ATP, proceso que requiere energía a partir del ADP y el fosfato inorgánico.
  • 30.
    Figura 10.12 Transportede metabolitos a través de la membrana interna mitocondrial. El transporte de moléculas pequeñas a través de la membrana interna mitocondrial está mediado por proteínas transportadoras que atraviesan la membrana y está dirigido por el gradiente electroquímico. Por ejemplo, el ATP es exportado desde las mitocondrias al citosol mediante un transportador que lo intercambia por ADP. El componente eléctrico del gradiente electroquímico dirige este intercambio: el ATP tiene una mayor carga negativa (-4) que el ADP (-3), por lo que el ATP es exportado desde la matriz mitocondrial al citosol mientras que el ADP es importado a la mitocondria. Por el contrario, el transporte de fosfato (P,) y de piruvato está acoplado a un intercambio de iones hidroxilo (OH); en este caso el componente de pH del gradiente electroquímico dirige la exportación de iones hidroxilo, acoplada al transporte de P, y piruvato al interior de las mitocondrias.
  • 33.
    QUIMIOSMOSIS  Es laultima etapa de la respiración celular.  Por la relación entre las reacciones que produce un enlace químico que sintetiza ATP («quimio») y el proceso de transporte de membrana («osmosis»)
  • 35.
    EFECTO DE INHIBIDORESY DESACOPLANTES  Inhibidores: Molécula que interviene directamente en una parte de la cadena oxidativa  Se unen a alguna subunidad específica  Unión a un grupo proteico  Compiten con los donadores y aceptores de electrones
  • 37.
    EFECTO DE INHIBIDORESY DESACOPLANTES  Desacoplantes: Abaten el potencial electroquímico  Introducen H+ o cargas positivas hacia la matriz mitocondrial  Ejemplos: 2,4 Dinitrofenol (DNP) Trifluorocarbonilcianuro hidrazona (FCCP)
  • 38.
    ENFERMEDADES MITOCONDRIALES  Diversasenfermedades degenerativas del envejecimiento, entre ellas las enfermedades del Parkinson y Alzheimer, se han atribuido a defectos mitocondriales.  Diversas enfermedades son el resultado de mutaciones puntuales de DNAmt que afecta los RNAt a uno de los genes estructurales.  Se heredan de la madre.
  • 39.
    ENFERMEDADES MITOCONDRIALES  Generalmentelas enfermedades mitocondriales conducen a una menor actividad de la cadena transportadora de electrones y en consecuencia se acumulan piruvato y ácidos grasos, lo que conduce a acidosis láctica y acumulación de triagliceroles. Además la velocidad de síntesis de ATP disminuye, lo que produce debilidad muscular e intolerancia al ejercicio.
  • 40.
    NEUROPATÍA ÓPTICA HEREDITARIA DELEBER (LHON)  La primera enfermedad mitocondrial que se elucidó a nivel molecular fue la neuropatía óptica hereditaria de Leber (LHON). Esta enfermedad, que se transmite por vía materna, afecta al sistema nervioso central; incluidos los nervios ópticos; y produce una ceguera de aparición repentina a principios de la edad adulta debido a la muerte del nervio óptico. En casi todas las familias, la LHON es el resultado del cambio de una única base en los genes mitocondriales del Complejo I (ND1, ND4 y ND6), lo que conduce a una menor actividad de la NADH-ubiquinona oxidorreductasa (Complejo I)  La gravedad de las enfermedades debidas a mutaciones en el DNA mitocondrial (mtDNA) depende del contenido de mtDNA mutado presente en una célula o tejido determinados. La presencia de cientos o miles de mitocondrias en cada célula permite porcentajes diferentes de mtDNA mutado en un tejido como consecuencia de la distribución al azar del mtDNA mutante en las células hijas durante la división celular. Cuanto más mtDNA mutante haya en un tejido, tanto mayores serán los efectos deletéreos sobre las funciones mitocondriales, especialmente la producción de energía. Un ejemplo es la LHON que resulta de una mutación puntual en el gen de la ND6 que sustituye una alanina conservada por una valina. Los pacientes con un menos porcentaje de mtDNA mutante desarrollan la ceguera de aparición repentina al principio de la edad adulta y otros síntomas típicos de la LHON.  Los pacientes con un mayor porcentaje de mtDNA mutante que contienen la misma mutación desarrollan distonía, una enfermedad grave caracterizada por la aparición temprana de desorden motriz generalizado, deterioro del habla y retraso mental. Esto indica la dificultad de hacer generalizaciones acerca de enfermedades debidas a mutaciones específicas en el mtDNA.
  • 41.
    MIOPATÍAS MITOCONDRIALES DEBIDASA MUTACIONES EN GENES DE tRNA  Mutaciones puntuales en genes que codifican tRNA mitocondriales dan lugar a dos de las enfermedades mitocondriales más frecuentes que se caracterizan por anomalías del sistema nervioso central así como miopatía mitocondrial con fibras rojas desgarradas, una asociación conocida como Encefalomiopatía. Una mutación en el gen del tRNA de lisina produce la epilepsia mioclónica y fibras rojas desgarradas (MERRF, del inglés Myoclonic epilepsy and ragged red fibers)  Entre los síntomas se cuentan mioclonía y ataxia con ataques generalizados y miopatía. Los músculos esqueléticos de los pacientes con MERRF tienen mitocondrias con formas anormales que contienen estructuras paracristalinas denominadas fibras rojas desgarradas y actividad citocromo c oxidasa disminuida.  La mutación en el gen mitocondrial del tRNA de leucina da lugar al más complejo de todos los defectos debidos al mtDNA: La mutación común MELAS que produce Encefalomiopatía mitocondrial, acidosis láctica y una actividad tipo apoplejía. El músculo esquelético de los pacientes con MELAS tiene fibras rojas desgarradas pero retiene la actividad citocromo c oxidasa. La gravedad de los síntomas observados en pacientes con la mutación en el tRNA varía con el porcentaje de DNA mitocondrial que contiene el gen de tRNA mutante.  Los pacientes con más del 85% de genes mutantes presentan los síntomas del sistema nervioso central antes descritos más graves, mientras que los pacientes con 05-30% de genes mutantes a menudo padecen diabetes mellitus y sordera heredadas por vía materna. La consecuencia bioquímica de estas dos mutaciones del tRNA es la síntesis proteica mitocondrial deteriorada que lleva a actividades disminuidas del complejo I y de la citocromo c oxidasa. La explicación sobre los diferentes fenotipos de los individuos afectados con mutaciones similares constituye un reto que debe afrontar la comunidad que investiga sobre las mitocondrias.
  • 42.
    INTOLERANCIA AL EJERCICIOEN PACIENTES CON MUTACIONES EN EL CITOCROMO b  En 1993 se describió el primer caso de una mutación en el citocromo b que daba lugar a una actividad disminuida del complejo citocromo bc1 en un hombre de 25 años que presentaba intolerancia al ejercicio. La mutación en el gen del citocromo b implicaba la sustitución de una glicina conservada en la posición 290 por un residuo aspartato.  Posteriormente se demostró que pacientes con síntomas parecidos de intolerancia progresiva al ejercicio y debilidad con actividad del complejo bc1 disminuida presentaban mutaciones en el gen del citocromo b con la sustitución de una glicina conservada en la posición 339 por un glutamato. Y una glicina conservada en la posición 34 por una serina. Más recientemente se demostró que un paciente con cardiopatía hipertrófica grave tenía una mutación en el gen del citocromo b en el que una glicina conservada en la posición 166 era sustituida por un glutamato. Las mutaciones de glicina aspartato y glutamato se localizaron en la proteína del citocromo b próxima al sitio Q para la oxidación del ubiquinol, mientras que la mutación de glicina a serina se localizaba cerca del sitio Q de reducción de la ubiquinona  Todas estas mutaciones del citocromo b implican una transición de guanina a adenina en el mtDNA, lo que sugiere que la mutación podría haber ocurrido por daño oxidativo. Además, en cada una de las mutaciones con sentido erróneo se reemplaza una glicina conservada por una molécula cargada mayor, lo que puede alterar de manera significativa la estructura del citocromo b, que lleva a una actividad catalítica menor, tal como se observó en el complejo bc1.  Se han identificado en el gen del citocromo b otras mutaciones sin sentido con la consecuencia de la síntesis de citocromo b truncado, así como mutaciones que implican deleciones de 4 a 24 pares de bases del mtDNA. Estas mutaciones sin sentido y de deleción conducen frecuentemente a intolerancia al ejercicio grave, acidosis láctica en estado de reposo y ocasionalmente, mioglobulina debida a la actividad disminuida del complejo bc1  A diferencia de la mayoría de las mutaciones en el mtDNA, las mutaciones identificadas en el gen del citocromo b no se heredan por vía materna. Además, la mayoría de estas mutaciones solo se expresan en tejidos musculares, lo que sugiere que las mutaciones identificadas en el gen del citocromo b son somáticas y tienen lugar durante la diferenciación en la capa germinal de las células madre miogénicas.
  • 43.
    APOPTOSIS  Muerte celularprogramada las células que ya no son necesarias pueden suicidarse mediante la activación de muerte celular denominada muerte celular programada.
  • 44.
    DURANTE LA APOPTOSIS Los cromosomas se fragmentan como resultado de la rotura de los nucleosomas.  La cromatina se condensa.  El núcleo se rompe en trozos.  La célula se encoje y rompe en fragmentos rodeados por membranas denominados cuerpos apoptóticos.  Finalmente son fagocitados por macrófago.
  • 46.
    IMPORTANCIA  Permite elequilibrio para la división celular.  Mantiene constante el número de células de aquellos tejidos sometidos a un continuo recambio celular.  Actúan como medio de defensa mediante el que las células alteradas peligrosas son eliminadas.  Aquellas que presentan ADN alterado.
  • 47.
    CASPASAS  Son losefectores de la muerte celular programada, produciendo la ruptura de las proteínas. (b) Señal de muerte: Cuando una célula recibe una señal de muerte Ced-9 se inactiva y desaparece la inhibición sobre Ced-3 y Ced-4. Ced-3 activa desencadena una cascada de reacciones que conducen a la activación de nucleasas y proteasas. La acción de estas enzimas determina los cambios observados en las células apoptósticas y, en definitiva, la muerte de la célula (a) Sin señal de muerte: Mientras Ced-9, que se encuentra en la membrana mitocondrial externa, esté activa; se inhibe la apoptosis y la célula permanece viva
  • 48.
     Receptores demuerte celular : factor de necrosis tumoral (TNF) y el ligando FAS.  CASPASA 8 mantiene en la superficie proteínas que contienen dominio de muerte.  El programa de muerte celular esta regulado por la familia de proteínas intracelulares Bcl2 (algunas generan el proceso y otras activan el proceso).
  • 49.
    COMPLEJO DE ACTIVACIÓN El complejo esta constituido por la caspasa 9, Apaf-1 y el citocromo c. Muchos de los estímulos que conducen a la muerte celular provocan un daño en la mitocondria y la liberación del citocromo c a la citosol.  En el citosol el citocromo c puede formar un complejo con la caspasa 9 y el Apaf1 lo que lleva a que la caspasa 9 se inactive y lleve a la muerte celular.