 EL DIAGNOSTICO: LA METACOGNICIÓN Y LA
FORMULACIÓN DE HIPÓTESIS.
Planeación educativa
CAPÍTULO 6
Integrantes
 Quiñones Ibarra Alberto
 Rangel Renteria Damaris Mabel
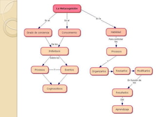
¿Qué es la metacognición?
Significa ir mas allá, Sobre (meta) y conocimiento (cognición).
 J. Flavell define, como “conocimiento acerca de los procesos
cognitivos de uno mismo”. Es el conocimiento que nace de la
reflexión sobre nuestros propios procesos cognitivos.
 El objetivo es que los procesos se realizan para llegar al
conocimiento, implica un objeto interno a la actividad del
pensamiento.
¿Cómo propiciar situaciones
metacognitivas?
 Realizando diagnósticos y profundizando acerca de
cómo llegaron a esas respuestas (que procedimiento
usaron, cuáles fueron sus caminos intelectuales, etc.).
 El diagnostico es, una acción practica de primer grado
o primera potencia y la metacognición se categoriza
como una acción de segundo grado o segunda
potencia.
 La metacognición se define como el proceso de
evocación interior (reflexión).
Mediante la cognición:
 Se trata de añadir al diagnostico un valor agregado
que lo vuelve bifuncional, ya que es útil para
conocer el estado de una situación y sobre todo
para crecer- aprender inmediatamente a partir de
el.
JEAN PIAGET
 Piaget entiende que el
desarrollo del
conocimiento se produce
en este nivel (momento de
metacognición) y no en la
instancia de la acción
practica.
 Piaget la llama abstracción
reflexiva; hace consciente
lo inconsciente.
LA METACOGNICION COMO
POSIBILIDAD DE INCREMENTAR LA
ZONA DE DESARROLLO REAL
 Cuando el alumno no puede resolver la tarea, o la resuelve
con error, pero luego escucha de sus Compañeros cuáles
fueron sus pensamiento y recorridos mentales , logra
entender el por qué de los resultados, está en su (ZDP); al
interiorizar sus instrumentos intelectuales, se apropia de
ellos, los hace suyos, adquiere autonomía, es decir que, los
incorporó a su (ZDR), que , de ese modo, se ha
incrementado sus conocimientos.
 Como este momento de metacognicion es de
socialización, es uno de los verdaderos espacios de
aprendizaje.
 Al aplicar estrategias metacognitivas a los productos de
diagnóstico, se lo dota de una propiedad que le permite
incidir sobre el proceso evaluado, de esta manera se logra
que, los que han sido evaluados sientan que se han
enriquecido.
 La idea de Metacognición es una de las mas grandes
contribuciones de los psicólogos cognitivistas.
Formulación de Hipótesis
 hacer hipótesis después de analizar un tema
que sea acerca de los aspectos del
conocimiento que todavía no han
construido, sino el que tiene que construir.
Los mapas conceptuales pueden ayudar a
los alumnos a trazar una ruta que los ayude
a desplazarse desde donde se encuentran
actualmente hacia el objeto final.
 Se pone en contacto al alumno con el objeto
de conocimiento. Para poder contrastar su
hipótesis.
 Puede ser un diagnostico de la enseñanza y
aprendizaje.

Capítulo 6

  • 1.
     EL DIAGNOSTICO:LA METACOGNICIÓN Y LA FORMULACIÓN DE HIPÓTESIS. Planeación educativa CAPÍTULO 6
  • 2.
    Integrantes  Quiñones IbarraAlberto  Rangel Renteria Damaris Mabel
  • 3.
    ¿Qué es lametacognición? Significa ir mas allá, Sobre (meta) y conocimiento (cognición).  J. Flavell define, como “conocimiento acerca de los procesos cognitivos de uno mismo”. Es el conocimiento que nace de la reflexión sobre nuestros propios procesos cognitivos.  El objetivo es que los procesos se realizan para llegar al conocimiento, implica un objeto interno a la actividad del pensamiento.
  • 6.
    ¿Cómo propiciar situaciones metacognitivas? Realizando diagnósticos y profundizando acerca de cómo llegaron a esas respuestas (que procedimiento usaron, cuáles fueron sus caminos intelectuales, etc.).  El diagnostico es, una acción practica de primer grado o primera potencia y la metacognición se categoriza como una acción de segundo grado o segunda potencia.  La metacognición se define como el proceso de evocación interior (reflexión).
  • 7.
    Mediante la cognición: Se trata de añadir al diagnostico un valor agregado que lo vuelve bifuncional, ya que es útil para conocer el estado de una situación y sobre todo para crecer- aprender inmediatamente a partir de el.
  • 8.
    JEAN PIAGET  Piagetentiende que el desarrollo del conocimiento se produce en este nivel (momento de metacognición) y no en la instancia de la acción practica.  Piaget la llama abstracción reflexiva; hace consciente lo inconsciente.
  • 9.
    LA METACOGNICION COMO POSIBILIDADDE INCREMENTAR LA ZONA DE DESARROLLO REAL  Cuando el alumno no puede resolver la tarea, o la resuelve con error, pero luego escucha de sus Compañeros cuáles fueron sus pensamiento y recorridos mentales , logra entender el por qué de los resultados, está en su (ZDP); al interiorizar sus instrumentos intelectuales, se apropia de ellos, los hace suyos, adquiere autonomía, es decir que, los incorporó a su (ZDR), que , de ese modo, se ha incrementado sus conocimientos.  Como este momento de metacognicion es de socialización, es uno de los verdaderos espacios de aprendizaje.  Al aplicar estrategias metacognitivas a los productos de diagnóstico, se lo dota de una propiedad que le permite incidir sobre el proceso evaluado, de esta manera se logra que, los que han sido evaluados sientan que se han enriquecido.  La idea de Metacognición es una de las mas grandes contribuciones de los psicólogos cognitivistas.
  • 10.
    Formulación de Hipótesis hacer hipótesis después de analizar un tema que sea acerca de los aspectos del conocimiento que todavía no han construido, sino el que tiene que construir. Los mapas conceptuales pueden ayudar a los alumnos a trazar una ruta que los ayude a desplazarse desde donde se encuentran actualmente hacia el objeto final.  Se pone en contacto al alumno con el objeto de conocimiento. Para poder contrastar su hipótesis.  Puede ser un diagnostico de la enseñanza y aprendizaje.