Universidad Nacional de
Chimborazo
Informática Aplicada a la Educación
 El currículo tiene su origen en Grecia y Roma,
posteriormente a las culturas clásicas durante
el medievo el Tribium (retórica, dialéctica,
gramática) y el cuadrivium (aritmética,
música, geometría y astronomía). Durante el
renacimiento duro del siglo XVI hasta finales
del siglo XVIII con dos tendencias:
enciclopedista que pretendía ejercitar las
funciones del estudiante como fuerzas
corporales, habilidad manual, artes,
conocimientos prácticos y teóricos.
Currículo proviene del latín curriculum , que
significa carrera . En sus orígenes el término
currículo se entendía en un sentido algo más
restringido, pues venía asociado a lo que debía
enseñarse en las escuelas , haciendo referencia
exclusiva a los contenidos de las disciplinas y al
plan de estudios de una determinada materia.
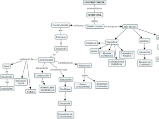
 Es un área específica de teorización e
investigación desde 1918.
 El término currículum ha tenido dos
acepciones fundamentales: curso de estudios
durante bastante tiempo predominó esta
concepción; sin embargo, recientemente se
han producido varios intentos de recuperar el
significado “curso de vida”, es decir, como
conjunto de experiencias vividas en el aula o
fuera de ella, pero dentro de la institución
escolar
 La evolución del currículo es representada
por autores estadounidenses. Durante el
mismo siglo XX como Apple, Young Y
Girourx.Apple y Franklin consideran que el
currículo es un producto del desarrollo de las
sociedades industriales.
CURRÍCULUM Es la palabra latina que
significa“carrera”,“caminata, “jornada”;
conteniendo en sí la idea de continuidad y
secuencia.
El concepto de currículo, en educación, ha
variado a través del tiempo, acompañando,
principalmente a las transformaciones
sociales, técnicas y a las reformulaciones de
los objetivos de la educación.
 Conceden importancia a las diferencias
individuales y al contexto social, cultural y
geográfico en el que se aplica el programa.
 5. Propugnan una interacción ` permanente
entre el sistema y su entorno, integrando las
Influencias externas en el propio desarrollo
del programa que está abierto a un proceso
continuo de revisión y reorganización.
 Los objetivos, contenidos y estrategias están
determinados de antemano, de tal manera
que la enseñanza es idéntica para todos los
alumnos y las variaciones en función del
contexto son mínimas.
Proceso de industrialización de
la sociedad
Modifican la
práctica
Hombres
educados en las
ciencias positivas
Evaluación
Un modelo diferente
 El desarrollo pleno de esta concesión
educativa que se concreta en los
planteamientos curriculares
D) Teoría de la
administración
C) Una
psicología de
carácter
“científicos”
b)Una
sociología
A) Una
filosofía
educativa
Son
 La filosofía
Es el estudio de una
variedad de problemas
fundamentales acerca
de cuestiones como la
existencia, el
conocimiento, la
verdad, la moral, la
belleza, la mente y el
lunguaje.
Pragmatista
Doctrina filosófica
que considera que el
único medio de juzgar
la verdad de una
doctrina moral, social,
religiosa o científica
consiste en considerar
sus efectos prácticos:
A) Una filosofía educativa de corte
pragmatista
 La sociología de la educación
es una disciplina que utiliza los conceptos,
modelos y teorías de la sociología para entender
la educación en su dimensión social.
B) Una sociología de educación ,con una visión
funcionalista donde resulta la teoría del capital
humano
La fisiología es la ciencia
biológica que estudia las
funciones de los seres vivos
 La exigencia de una
eficiencia educativa
• Resolver problema
mas estructural
 Somete a la propuesta
curricular a una serie
de conocimientos
 Adquieren ciertos estatus
que las ha hecho
imprescindible en las
reformas del sistema
educativo
Historia del curriculo

Historia del curriculo

  • 1.
  • 2.
     El currículotiene su origen en Grecia y Roma, posteriormente a las culturas clásicas durante el medievo el Tribium (retórica, dialéctica, gramática) y el cuadrivium (aritmética, música, geometría y astronomía). Durante el renacimiento duro del siglo XVI hasta finales del siglo XVIII con dos tendencias: enciclopedista que pretendía ejercitar las funciones del estudiante como fuerzas corporales, habilidad manual, artes, conocimientos prácticos y teóricos.
  • 3.
    Currículo proviene dellatín curriculum , que significa carrera . En sus orígenes el término currículo se entendía en un sentido algo más restringido, pues venía asociado a lo que debía enseñarse en las escuelas , haciendo referencia exclusiva a los contenidos de las disciplinas y al plan de estudios de una determinada materia.
  • 4.
     Es unárea específica de teorización e investigación desde 1918.  El término currículum ha tenido dos acepciones fundamentales: curso de estudios durante bastante tiempo predominó esta concepción; sin embargo, recientemente se han producido varios intentos de recuperar el significado “curso de vida”, es decir, como conjunto de experiencias vividas en el aula o fuera de ella, pero dentro de la institución escolar
  • 5.
     La evolucióndel currículo es representada por autores estadounidenses. Durante el mismo siglo XX como Apple, Young Y Girourx.Apple y Franklin consideran que el currículo es un producto del desarrollo de las sociedades industriales.
  • 6.
    CURRÍCULUM Es lapalabra latina que significa“carrera”,“caminata, “jornada”; conteniendo en sí la idea de continuidad y secuencia. El concepto de currículo, en educación, ha variado a través del tiempo, acompañando, principalmente a las transformaciones sociales, técnicas y a las reformulaciones de los objetivos de la educación.
  • 7.
     Conceden importanciaa las diferencias individuales y al contexto social, cultural y geográfico en el que se aplica el programa.  5. Propugnan una interacción ` permanente entre el sistema y su entorno, integrando las Influencias externas en el propio desarrollo del programa que está abierto a un proceso continuo de revisión y reorganización.
  • 8.
     Los objetivos,contenidos y estrategias están determinados de antemano, de tal manera que la enseñanza es idéntica para todos los alumnos y las variaciones en función del contexto son mínimas.
  • 19.
  • 20.
  • 21.
  • 25.
  • 26.
  • 29.
     El desarrollopleno de esta concesión educativa que se concreta en los planteamientos curriculares
  • 30.
    D) Teoría dela administración C) Una psicología de carácter “científicos” b)Una sociología A) Una filosofía educativa Son
  • 31.
     La filosofía Esel estudio de una variedad de problemas fundamentales acerca de cuestiones como la existencia, el conocimiento, la verdad, la moral, la belleza, la mente y el lunguaje. Pragmatista Doctrina filosófica que considera que el único medio de juzgar la verdad de una doctrina moral, social, religiosa o científica consiste en considerar sus efectos prácticos: A) Una filosofía educativa de corte pragmatista
  • 32.
     La sociologíade la educación es una disciplina que utiliza los conceptos, modelos y teorías de la sociología para entender la educación en su dimensión social. B) Una sociología de educación ,con una visión funcionalista donde resulta la teoría del capital humano
  • 33.
    La fisiología esla ciencia biológica que estudia las funciones de los seres vivos
  • 34.
     La exigenciade una eficiencia educativa • Resolver problema mas estructural
  • 35.
     Somete ala propuesta curricular a una serie de conocimientos  Adquieren ciertos estatus que las ha hecho imprescindible en las reformas del sistema educativo