ESCLEROSIS
LATERAL
AMIOTRÓFICA
Ainhoa Zabalza Goya
6º Medicina
UNIVERSIDAD DE
ZARAGOZA
ELA: INTRODUCCION
 Enfermedad neurodegenerativa rápidamente progresiva 
1ª y 2ª MN
 Forma mas frecuente de enfermedad progresiva de
motoneurona.
 Etiología: desconocida.
 Incidencia: 1,5 a 2,7 por 100.000 habitantes
 Prevalencia: 2,7 a 7,4/100 000 habitantes.
 Varones : Mujeres 1,6:1
 Enfermedad de Charcot/ de las Motoneuronas
ELA: FORMAS CLINICAS
FAMILIAR (FALS)
- 10%
- Edad media  55
- Mayoría AD >25
genes identificados
ESPORÁDICA (SALS)
- 90%
- Edad media  65
- Disminución
neuronas motoras
de cortex, bulbo y
ME  parálisis
muscular
ELA: SUPERVIVENCIA
 3-5 años en países occidentales
 10 años o más: <10% de pacientes
 Muerte por causa respiratoria
ELA: CLINICA
 Debilidad muscular progresiva  1ª Y 2ª MN
Debilidad asimétrica
de las EE, inicio
distal  músculos
bulbares y
respiratorios con el
avance de la
enfermedad.
Debut en el 80%.
ELA: CLINICA
Afectacion bulbar: Debut en el 20% de los casos (> en
mujeres)
 Atrofia lingual
 Disartria
 Disfagia
 Debilidad cervical
Insuficiencia respiratoria: tipo
restrictivo por debilidad de la
musculatura (Debut en el 2%)
ELA: CLINICA
 Estudios recientes: demencia fronto-temporal,
deficiencias cognitivas, problemas de comportamiento.
 15 a 50% : cambios de personalidad, comportamientos
obsesivos.
 SIN
 trastornos sensitivos
 Oculomotores respetados hasta fases terminales
 Autonómicos esfínteres, función sexual (N. Onuf)
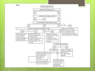
ELA: DIAGNOSTICO
 Inespecificidad de los sintomas: caídas,
disartria… Retraso del diagnóstico (diagnóstico
correcto es de aproximadamente 12-14 meses)
 Signos de 1ª y 2ª MN
 Criterios del Escorial
 Electrofisiología
ELA:DIAGNÓSTICO
Criterios del Escorial
Presencia de
1. Degeneración de MNI
(clínica, electrofisiológica o
neuropatológica)
2. Degeneración de MNS
(exámenes clínicos)
3. Expansión progresiva de
síntomas y signos hacia
una o más regiones.
Ausencia de
1. Evidencia electrofisiológica
o patológica de otras
enfermedades que puedan
explicar la presencia de signos
degenerativos de MNI y MNS
2. Neuro-imagen: otras
enfermedades que puedan
explicar los síntomas y signos
ELA:DIAGNÓSTICO
Criterios del Escorial
1. ELA DEFINITIVO
2. ELA CLÍNICAMENTE PROBABLE
3. ELA CLÍNICAMENTE PROBABLE
CON EVIDENCIA DE
LABORATORIO
4. ELA CLÍNICAMENTE POSIBLE
ELA: DIAGNÓSTICO
EMG
• Daño celular de cuerno anterior, no explicada por un solo nervio, raíz, o
lesión del plexo.
• Degeneración de MNI antes de la clínica
• Signos de denervación y reinervación
• Exclusión de otras condiciones (espondilosis, bloqueo de la conducción
nerviosa).
Repetición del examen clínico y de EMG 4-6 meses después.
Análisis de las fasciculaciones
Estudios de conducción nerviosa  excluir otros síndromes
neurogénicos
TRATAMIENTO
 Unico fármaco: Riluzol  Pequeño aumento de SV
sobre todo en pacientes con inicio bulbar de la clínica.
 Hoy en día, ensayos con AC monoclonales.
 Soporte ventilatorio y nutricional por gastrostomía
prolongar SV
 APOYO EN TOMA DE DECISIONES Y EN SU
MOMENTO CUIDADOS PALIATIVOS

Esclerosis lateral amiotrofica

  • 1.
  • 2.
    ELA: INTRODUCCION  Enfermedadneurodegenerativa rápidamente progresiva  1ª y 2ª MN  Forma mas frecuente de enfermedad progresiva de motoneurona.  Etiología: desconocida.  Incidencia: 1,5 a 2,7 por 100.000 habitantes  Prevalencia: 2,7 a 7,4/100 000 habitantes.  Varones : Mujeres 1,6:1  Enfermedad de Charcot/ de las Motoneuronas
  • 3.
    ELA: FORMAS CLINICAS FAMILIAR(FALS) - 10% - Edad media  55 - Mayoría AD >25 genes identificados ESPORÁDICA (SALS) - 90% - Edad media  65 - Disminución neuronas motoras de cortex, bulbo y ME  parálisis muscular
  • 4.
    ELA: SUPERVIVENCIA  3-5años en países occidentales  10 años o más: <10% de pacientes  Muerte por causa respiratoria
  • 5.
    ELA: CLINICA  Debilidadmuscular progresiva  1ª Y 2ª MN Debilidad asimétrica de las EE, inicio distal  músculos bulbares y respiratorios con el avance de la enfermedad. Debut en el 80%.
  • 6.
    ELA: CLINICA Afectacion bulbar:Debut en el 20% de los casos (> en mujeres)  Atrofia lingual  Disartria  Disfagia  Debilidad cervical Insuficiencia respiratoria: tipo restrictivo por debilidad de la musculatura (Debut en el 2%)
  • 7.
    ELA: CLINICA  Estudiosrecientes: demencia fronto-temporal, deficiencias cognitivas, problemas de comportamiento.  15 a 50% : cambios de personalidad, comportamientos obsesivos.  SIN  trastornos sensitivos  Oculomotores respetados hasta fases terminales  Autonómicos esfínteres, función sexual (N. Onuf)
  • 8.
    ELA: DIAGNOSTICO  Inespecificidadde los sintomas: caídas, disartria… Retraso del diagnóstico (diagnóstico correcto es de aproximadamente 12-14 meses)  Signos de 1ª y 2ª MN  Criterios del Escorial  Electrofisiología
  • 9.
    ELA:DIAGNÓSTICO Criterios del Escorial Presenciade 1. Degeneración de MNI (clínica, electrofisiológica o neuropatológica) 2. Degeneración de MNS (exámenes clínicos) 3. Expansión progresiva de síntomas y signos hacia una o más regiones. Ausencia de 1. Evidencia electrofisiológica o patológica de otras enfermedades que puedan explicar la presencia de signos degenerativos de MNI y MNS 2. Neuro-imagen: otras enfermedades que puedan explicar los síntomas y signos
  • 10.
    ELA:DIAGNÓSTICO Criterios del Escorial 1.ELA DEFINITIVO 2. ELA CLÍNICAMENTE PROBABLE 3. ELA CLÍNICAMENTE PROBABLE CON EVIDENCIA DE LABORATORIO 4. ELA CLÍNICAMENTE POSIBLE
  • 11.
    ELA: DIAGNÓSTICO EMG • Dañocelular de cuerno anterior, no explicada por un solo nervio, raíz, o lesión del plexo. • Degeneración de MNI antes de la clínica • Signos de denervación y reinervación • Exclusión de otras condiciones (espondilosis, bloqueo de la conducción nerviosa). Repetición del examen clínico y de EMG 4-6 meses después. Análisis de las fasciculaciones Estudios de conducción nerviosa  excluir otros síndromes neurogénicos
  • 13.
    TRATAMIENTO  Unico fármaco:Riluzol  Pequeño aumento de SV sobre todo en pacientes con inicio bulbar de la clínica.  Hoy en día, ensayos con AC monoclonales.  Soporte ventilatorio y nutricional por gastrostomía prolongar SV  APOYO EN TOMA DE DECISIONES Y EN SU MOMENTO CUIDADOS PALIATIVOS

Notas del editor

  • #3  INCIDENCIAS DE Europa y Norteamérica
  • #5 ENFERMEDAD de stephen hawkins que dx con 21 años y murio a los 76
  • #12 La evaluación de los músculos paravertebrales torácicos ofrece una estrategia útil para diferenciar ELA de la espondilosis porque estos son frecuentemente afectados en la amiotrofia espondilótica. El consenso Awaji-Shima recomienda dar igual importancia a la evidencia electrofisiológica que demuestre cambios crónicos neurogénicos (daño al NMI) que a la evidencia clínica de daño de MNI.
  • #13 Esclerosis lateral primaria. Parálisis pseudobulbar progr. Paraplegia espática. Paraparesia espástica tropical. Sìndrome paraneoplàsico. Mielopatía hepática. Latirismo. Neurolùes. Espondilosis cervical con estenosis de canal. Siringo y hematomielia. Siringobulbia. Tumores y malformaciones vasculares medulares. Infartos lacunares bilater. Enf. Desmielizantes. Procesos expansivos. Traumas craneoencefálicos. Otras patologías SNC.