PROGRAMA BUENAS
                                                                               PRACTICAS DE
                                  FICHA TECNICA DE                           MANUFACTURA BPM

                                PRODUCTO TERMINADO
 CENTRO AGROPECUARIO                                                            F. T. BPM 1
      “LA GRANJA”
    SENA - ESPINAL
Preparado por: YULY LILIANA   Aprobado por: ANA CAROLINA   Fecha: Julio de
                                                                                Versión: 2010
GONZALEZ                      ACUÑA GOMEZ                  2010



              NOMBRE DEL
                                                                    PAN SUAVE
               PRODUCTO

                                                    Es producto horneado que contiene
              DESCRIPCIÓN                           levadura y se elabora a base de harina
             DEL PRODUCTO                           de trigo, sal y agua. Su forma de
                                                    cilíndrica.

                                                    Producto elaborado en la planta de
                                                    procesamiento de panificación ubicada
                                                    en el Centro Agropecuario La Granja
                LUGAR DE
                                                    SENA – Espinal. Kilometro 5 vía Espinal
              ELABORACION
                                                    – Ibagué. Temperatura promedio 30°C y
                                                    a.s.n.m 450 m Teléfono de contacto:
                                                    2709600 Ext. 84669
                                                    Kcal                      312%
   COMPOSICION NUTRICIONAL                          Proteína                 41,35%
                                                    Grasa                    15,18%

  PRESENTACION Y EMPAQUES
                                                    Por unidad en bolsa de papel.
       COMERCIALES


        CARACTERISTICAS
        ORGANOLEPTICAS
Color La miga es blanco cremoso.
La corteza debe ser dorado a
ligeramente moreno, no debe estar
quemada, ni tener material extraño
alguno.
Olor y sabor Debe ser característico
al pan horneado, bien cocido, sin
acidez, libre de olores y sabores
desagradables.
Textura La miga debe ser elástica,
poco porosa y uniforme, no debe ser
desmenuzable, ni pegajosa.
                                                    NTC 1363 PAN COMUN. Establece
SENA CONOCIMIENTO Y EMPRENDIMIENTO PARA TODOS LOS COLOMBIANOS
                      REGIONAL TOLIMA
PROGRAMA BUENAS
                                                                                  PRACTICAS DE
                                  FICHA TECNICA DE                              MANUFACTURA BPM

                                PRODUCTO TERMINADO
 CENTRO AGROPECUARIO                                                                F. T. BPM 2
      “LA GRANJA”
    SENA - ESPINAL
Preparado por: YULY LILIANA   Aprobado por: ANA CAROLINA   Fecha: Julio de
                                                                                   Versión: 2010
GONZALEZ                      ACUÑA GOMEZ                  2010


                                                    todos los parámetros a tener en cuenta
                                                    para obtener un producto de buena
       REQUISITOS MINIMOS Y
                                                    calidad, en cuanto a uniformidad, olor,
          NORMATIVIDAD
                                                    sabor, consistencia de la miga, además
                                                    de las sustancias permitidas en el.
    TIPO DE CONSERVACION                            A temperatura ambiente.
   CONSIDERACIONES PARA EL
                                                    Mantener y conservar el producto en su
       ALMACENAMIENTO                               respectivo empaque, para evitar
                                                    posibles contaminaciones por el medio
                                                    en el que se pueda encontrar.

                                                       MATERIA               PORCENTAJE (%)
                                                    PRIMA/INSUMO
                                                         Harina                     100
              FORMULACION                                  Sal                       2
                                                        Levadura
                                                      instantánea                    2
                                                          Agua                      30
                                                         Azúcar                     12
                                                       Margarina                    20
                                                         Esencia                    0,5
                                                         Huevo                      10

              DIAGRAMA DE FLUJO DE ELABORACION DEL PRODUCTO




                              ALISTAMIENTO DE MATERIA PRIMA



                                                                              Se pesan los
                                                PESAJE                        ingredientes e
     Gramera.                                                                 insumos que se
                                                                              van a utilizar.



SENA CONOCIMIENTO Y EMPRENDIMIENTO PARA TODOS LOS COLOMBIANOS
                      REGIONAL TOLIMA
PROGRAMA BUENAS
                                                                                  PRACTICAS DE
                                  FICHA TECNICA DE                              MANUFACTURA BPM

                                PRODUCTO TERMINADO
 CENTRO AGROPECUARIO                                                                 F. T. BPM 3
      “LA GRANJA”
    SENA - ESPINAL
Preparado por: YULY LILIANA   Aprobado por: ANA CAROLINA   Fecha: Julio de
                                                                                    Versión: 2010
GONZALEZ                      ACUÑA GOMEZ                  2010




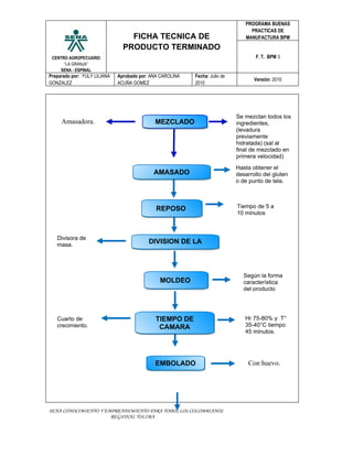
                                                                             Se mezclan todos los
     Amasadora.                              MEZCLADO                        ingredientes,
                                                                             (levadura
                                                                             previamente
                                                                             hidratada) (sal al
                                                                             final de mezclado en
                                                                             primera velocidad)
                                                                             Hasta obtener el
                                             AMASADO                         desarrollo del gluten
                                                                             o de punto de tela.



                                              REPOSO                         Tiempo de 5 a
                                                                             10 minutos



   Divisora de
   masa.
                                           DIVISION DE LA
                                                MASA


                                                                                Según la forma
                                               MOLDEO                           característica
                                                                                del producto




   Cuarto de                                 TIEMPO DE                          Hr 75-80% y T°
   crecimiento.                               CAMARA                            35-40°C tiempo
                                                                                45 minutos.




                                             EMBOLADO                             Con huevo.




SENA CONOCIMIENTO Y EMPRENDIMIENTO PARA TODOS LOS COLOMBIANOS
                      REGIONAL TOLIMA
PROGRAMA BUENAS
                                                                                PRACTICAS DE
                                  FICHA TECNICA DE                            MANUFACTURA BPM

                                PRODUCTO TERMINADO
 CENTRO AGROPECUARIO                                                              F. T. BPM 4
      “LA GRANJA”
    SENA - ESPINAL
Preparado por: YULY LILIANA   Aprobado por: ANA CAROLINA    Fecha: Julio de
                                                                                 Versión: 2010
GONZALEZ                      ACUÑA GOMEZ                   2010




    Horno rotatorio                                                           180°C * 15 min.
    o convencional.                            HORNEO                         o hasta obtener
                                                                              T interna de
                                                                              92°C

                                             ENFRIAMIENT                      A temperatura
                                                                              ambiente hasta T
                                                  O                           interna de 35°C


                                                                              En bolsa de
                                              EMPAQUE                         papel.




                                         COMERZALIZACION

       VALOR SUGERIDO POR
          PRESENTACION

         VIDA UTIL ESTIMADA                         3 días a partir del día de su elaboración.


            INSTRUCCIONES                           Consuma en el menor tiempo posible,
              DE CONSUMO                            una vez abierto el empaque.




SENA CONOCIMIENTO Y EMPRENDIMIENTO PARA TODOS LOS COLOMBIANOS
                      REGIONAL TOLIMA

Ficha tecnica del pan suave (reparado)

  • 1.
    PROGRAMA BUENAS PRACTICAS DE FICHA TECNICA DE MANUFACTURA BPM PRODUCTO TERMINADO CENTRO AGROPECUARIO F. T. BPM 1 “LA GRANJA” SENA - ESPINAL Preparado por: YULY LILIANA Aprobado por: ANA CAROLINA Fecha: Julio de Versión: 2010 GONZALEZ ACUÑA GOMEZ 2010 NOMBRE DEL PAN SUAVE PRODUCTO Es producto horneado que contiene DESCRIPCIÓN levadura y se elabora a base de harina DEL PRODUCTO de trigo, sal y agua. Su forma de cilíndrica. Producto elaborado en la planta de procesamiento de panificación ubicada en el Centro Agropecuario La Granja LUGAR DE SENA – Espinal. Kilometro 5 vía Espinal ELABORACION – Ibagué. Temperatura promedio 30°C y a.s.n.m 450 m Teléfono de contacto: 2709600 Ext. 84669 Kcal 312% COMPOSICION NUTRICIONAL Proteína 41,35% Grasa 15,18% PRESENTACION Y EMPAQUES Por unidad en bolsa de papel. COMERCIALES CARACTERISTICAS ORGANOLEPTICAS Color La miga es blanco cremoso. La corteza debe ser dorado a ligeramente moreno, no debe estar quemada, ni tener material extraño alguno. Olor y sabor Debe ser característico al pan horneado, bien cocido, sin acidez, libre de olores y sabores desagradables. Textura La miga debe ser elástica, poco porosa y uniforme, no debe ser desmenuzable, ni pegajosa. NTC 1363 PAN COMUN. Establece SENA CONOCIMIENTO Y EMPRENDIMIENTO PARA TODOS LOS COLOMBIANOS REGIONAL TOLIMA
  • 2.
    PROGRAMA BUENAS PRACTICAS DE FICHA TECNICA DE MANUFACTURA BPM PRODUCTO TERMINADO CENTRO AGROPECUARIO F. T. BPM 2 “LA GRANJA” SENA - ESPINAL Preparado por: YULY LILIANA Aprobado por: ANA CAROLINA Fecha: Julio de Versión: 2010 GONZALEZ ACUÑA GOMEZ 2010 todos los parámetros a tener en cuenta para obtener un producto de buena REQUISITOS MINIMOS Y calidad, en cuanto a uniformidad, olor, NORMATIVIDAD sabor, consistencia de la miga, además de las sustancias permitidas en el. TIPO DE CONSERVACION A temperatura ambiente. CONSIDERACIONES PARA EL Mantener y conservar el producto en su ALMACENAMIENTO respectivo empaque, para evitar posibles contaminaciones por el medio en el que se pueda encontrar. MATERIA PORCENTAJE (%) PRIMA/INSUMO Harina 100 FORMULACION Sal 2 Levadura instantánea 2 Agua 30 Azúcar 12 Margarina 20 Esencia 0,5 Huevo 10 DIAGRAMA DE FLUJO DE ELABORACION DEL PRODUCTO ALISTAMIENTO DE MATERIA PRIMA Se pesan los PESAJE ingredientes e Gramera. insumos que se van a utilizar. SENA CONOCIMIENTO Y EMPRENDIMIENTO PARA TODOS LOS COLOMBIANOS REGIONAL TOLIMA
  • 3.
    PROGRAMA BUENAS PRACTICAS DE FICHA TECNICA DE MANUFACTURA BPM PRODUCTO TERMINADO CENTRO AGROPECUARIO F. T. BPM 3 “LA GRANJA” SENA - ESPINAL Preparado por: YULY LILIANA Aprobado por: ANA CAROLINA Fecha: Julio de Versión: 2010 GONZALEZ ACUÑA GOMEZ 2010 Se mezclan todos los Amasadora. MEZCLADO ingredientes, (levadura previamente hidratada) (sal al final de mezclado en primera velocidad) Hasta obtener el AMASADO desarrollo del gluten o de punto de tela. REPOSO Tiempo de 5 a 10 minutos Divisora de masa. DIVISION DE LA MASA Según la forma MOLDEO característica del producto Cuarto de TIEMPO DE Hr 75-80% y T° crecimiento. CAMARA 35-40°C tiempo 45 minutos. EMBOLADO Con huevo. SENA CONOCIMIENTO Y EMPRENDIMIENTO PARA TODOS LOS COLOMBIANOS REGIONAL TOLIMA
  • 4.
    PROGRAMA BUENAS PRACTICAS DE FICHA TECNICA DE MANUFACTURA BPM PRODUCTO TERMINADO CENTRO AGROPECUARIO F. T. BPM 4 “LA GRANJA” SENA - ESPINAL Preparado por: YULY LILIANA Aprobado por: ANA CAROLINA Fecha: Julio de Versión: 2010 GONZALEZ ACUÑA GOMEZ 2010 Horno rotatorio 180°C * 15 min. o convencional. HORNEO o hasta obtener T interna de 92°C ENFRIAMIENT A temperatura ambiente hasta T O interna de 35°C En bolsa de EMPAQUE papel. COMERZALIZACION VALOR SUGERIDO POR PRESENTACION VIDA UTIL ESTIMADA 3 días a partir del día de su elaboración. INSTRUCCIONES Consuma en el menor tiempo posible, DE CONSUMO una vez abierto el empaque. SENA CONOCIMIENTO Y EMPRENDIMIENTO PARA TODOS LOS COLOMBIANOS REGIONAL TOLIMA