TRAUMA UROLOGICO:PUESTA AL DIADR LOPEZ FONTANA RODRIGO
CATEDRA DE UROLOGIA
UNIVERSIDAD NACIONAL DE CUYOEPIDEMIOLOGIA1 DE C/14 MUERTES ES CAUSADA POR UN TRAUMATISMO10% DE POLITRAUMAS AFECTAN EL TRACTO URINARIO50% COMPROMETE EL RIÑONGENERALMENTE PROTEGIDOS (excepto genitales ext)
TRAUMATISMO RENALLas lesiones renales representan entre el 1% y el 5% de los traumatismos.Mas frecuente de órganos genitourinarios.Modo de lesiónCerradoContacto directoDesaceleración bruscaPenetrante RURAL90% cerradosURBANOMas del 20% abiertos
CLASIFICACION
DIAGNOSTICOANAMNESIS: hora y escenario del incidente, antecedentes de intervenciones quirúrgicas renales, anomalías renales conocidas.EXPLORACIÓN FÍSICA: determinar si existen lesiones FUERA del aparatogenitourinario.LABORATORIO:Orina: hematuria ,hemoglogina y hematocritoseriados, creatinina.
PENSAR EN TRAUMA RENAL SI.. TRAUMA + HEMATURIATRAUMA con o sin HEMATURIA + DOLOR o ABOMBAMIENTO FLANCOANTECEDENTE DE TRAUMA POR DESACELERACION (caída altura o accidente auto)HERIDA ABIERTA EN FLANCO o ABDOMEN.
MENSAJE PARA RECORDARLA HEMATURIA NO ES SIGNO DE GRAVEDADLA AUSENCIA DE HEMATURIA NO EXCLUYE EL Dg DE TxLOS MAS GRAVES GRALMENTE SIN HEMATURIA
DIAGNOSTICOESTABLE                  TC con contraste intravenoso INESTABLE                EXPLORACION                                       UIV intraoperatoria con una única inyección intravenosa en bolo de 2 ml/kg de medio de contraste.
DIAGNOSTICOEcografía: útil durante el seguimiento de los pacientes en fase de recuperación. RMN y la gammagrafía son técnicas de imagen de segunda línea. Angiografía para el diagnóstico y embolización selectiva de lesiones vascularessangrantes.
Grado 1:contusión renal
Grado 1:hematoma subcapsular
Grado 2: Hematoma subcapsular y perirrenal
Grado 3: Laceración renal sin extravasación
Grado 3:laceración sin extravasación
Grado 3
Grado 4:laceracion vía y extravasación
Grado 4
Grado 4
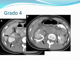
Grado 5: Lesión arteria renal
Grado 5:estallido renal
QUÉ HACER?REGLA :ABCA		VIA ÁEREA LIBRE. PROTECCIÓN 			CERVICALB		RESPIRACIÓN (BREATHING)C		CIRCULACIÓN.
TRATAMIENTOIndicaciones para el tratamiento quirúrgico se incluyen: inestabilidad hemodinámica, hematoma perirrenal expansivo o pulsátil, avulsión de la arteria renal principal la trombosis en un único riñón .CONSERVADOR
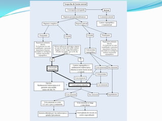
ALGORITMO TRAUMA
SEGUIMIENTOSe desconoce cuál es el valor de repetir las pruebas de imagen.Algunos expertos recomiendan repetir las pruebas de imagen transcurridos entre 2 y 4 días de la lesión. La gammagrafía puede resultar útil para documentar la recuperación funcional.Seguimiento del paciente: exploración física, análisis de orina,estudioradiológicoindividualizado, tensión arterial y determinación de la función renal. El seguimiento a largo plazo debería incluir una vigilancia específica ante la posible aparición de hipertensión renovascular.
COMPLICACIONESComplicacionesTempranas:HemorragiaExtravasaciónurinaria (urinoma)AbscesoperirrenalComplicacionesTardíasHipertensiónHidronefrosisFístula A-V
TRAUMA URETERALEs el MENOS afectado por su pequeño calibre, movilidad y protección muscular y adiposaEl traumatismo externo del uréter es poco frecuente.75% DE LAS LESIONES URETERALES SON IATROGÉNICAS, 18% por traumatismo cerrado 7%  por traumatismo penetrante.La ubicación más frecuente del traumatismo :TERCIO INFERIOR. (74% de los casos)
TRAUMA URETERALPENSAR EN TRAUMA URETERAL SI:DOLOR LUMBARFIEBREILEOPERDIDA DE ORINA POR DRENAJE
DIAGNOSTICOTAC con contraste EV-UIV Alternativa: Pielografíaretrógrada.La extravasación del medio de contraste radiológico es condición indispensable
TRATAMIENTOLesión menor                  catéteres ureterales  o nefrostomía.En las lesiones completas                    ubicación de la lesión.Las opciones son:1 Tercio superior: ureteroureterostomía.2. Tercio medio: ureteroureterostomía, o colgajo de Boari y reimplantación3. Tercio inferior: reimplantación directa o fijación al psoas (psoas hitch).4. Pérdida completa del uréter: interposición ileal (diferida) o autotransplante (diferido).REALIZAR UNA NEFROSTOMÍA
RESUMEN
Traumatismo de vejigaLa vejiga es una víscera hueca, su capacidad varía, pero la transmisión de la presión es en toda las direcciones por igual.Es un órgano extraperitonealprotegido por el anillo pelviano que si se fractura puede dañar la vejiga.Si se aplica una fuerza en sentido antero-posterior y la vejiga esta llena puede romperse en su punto más débil, que es la CÚPULA( presión > 300 cm)Los traumatismos vesicales significativos son raros solo un 2% requieren cirugía.
Traumatismo de vejiga Clasificación:CERRADO: 65-85%PENETRANTE: 15-35%Intraperitoneal: vejiga llena(15 a 45 %)Extraperitoneal: vejiga vacía (50 a 85 %)Ambas (1 a 2%)El 85% de los traumatizados vesicales,tienen rotura uretral posterior
TIPOS DE TRAUMATISMOS
TRAUMATISMOS  II
CLINICAPENSAR EN TRAUMA VESICAL SI:Hematuria macroscópica
Dolor abdominal difuso y dolor abdominal a la palpación
incapacidad de orinar,
equimosis en región suprapúbica
distensión abdominal.ROTURA INTRAPERITONEALES UN TRAUMA A VEJIGA LLENAPERFORACION Y ROTURA EN CÚPULANO SINDROME DISOCIADOimposibilidad de micción SIN globo vesicalPERITONITIS QUIMICA
ROTURA EXTRAPERITONEALES UN TRAUMA A VEJIGA VACIAROTURA PARED POSTERO-INFERIORSINDROME DISOCIADO: imposibilidad de micción CON globo vesical difuso
DIAGNOSTICOURETROCISTOGRAFIA RETRÓGRADA efectuada con inyección de contraste de 400 cc., es el GOLD STANDART.Alternativa: cistografía por TC Si hay uretrorragia, efectuar uretrografia retrógrada y urograma excretor para descartar otra lesión del árbol urinarioEn las roturas extraperitoneales con fracturas, en placa post miccional se observa la extravasación del medio de contraste al escroto.
TRATAMIENTOLas laceraciones extraperitoneales se pueden tratar mediante drenajeporcatétervesical.La afectación del cuello vesical, la presencia de fragmentos óseos en la pared vesical o la compresión de la pared vesical requierencirugíaabierta.Las laceraciones intraperitoneales se tratan mediante intervención quirúrgicareparadora.
TRATAMIENTOLesión extraperitoneal, conservador cateterizar vejiga con sonda Foley, 10 a 14 días con antibióticos. Lesión intraperitoneales, realizar laparotomía exploradora para descartar lesiones y drenar uroperitoneoLesión penetrante, será tratada quirúrgicamente de inmediato, constatar eyaculación de ureteres y si hay lesión catéter doble J
TRAUMA URETRALLESIÓN URETRA POSTERIORSOSPECHARLO si fracturas pélvicas, en la mayor parte de los casos como resultado de accidentes con vehículos motorizados. La uretra posterior masculina se ve afectada en un 4-19% de las fracturas pélvicas El mayor riesgo de lesión uretral aparece cuando se combina una fractura de las cuatro ramas pubianas con la diástasis de la articulación sacroilíaca. Las lesiones pueden ir desde una lesión por elongación hasta la ruptura parcial o la ruptura completa.
TRAUMA URETRALLESION DE URETRA ANTERIORLas lesiones en la uretra anterior están causadas porRelaciones sexuales (con fractura de cuerpos cavernosos)Traumatismo durante la penetración Colocación de bandas constrictoras en el pene.IATROGENICAS
Tipo 2
Tipo 2
Tipo 3: Ruptura parcial
Tipo 4
PENSAR EL LESION URETRALTRAUMATISMO DE PELVIS
URETRORRAGIA: la cantidad no relacionada a gravedad
DISURIA o IMPOSIBILIDAD PARA ORINAR
DOLOR PENEANO O PERINEALEVALUACION DE GUARDIA Si no hay presencia de sangre en el meato uretral ni hay hematoma peniano, es  raro que exista lesión uretral. Descartar esta posibilidad mediante sondaje vesical.Si sangre en el meato uretral: 37-93% lesión uretral posterior y en al menos el 75% de los pacientes con lesión uretral anterior. Una próstata demasiado elevada al tacto rectal es un signo poco fiable.
EVALUACION POR GUARDIAEvitar la instrumentación uretral hasta que se haya explorado la uretramediantetécnicas de imagen. Como método alternativo, en los pacientes que estén inestables se puede intentar introducir un catéter uretral, pero si hay algún problema se colocará un catéter suprapúbico y se  realizará una uretrografía retrógrada más adelante.
DIAGNOSTICOURETROCISTOGRAFIA
Recomendaciones
Lesión de uretra anterior
TRAUMATISMO  GENITALUn golpe directo en el pene en erección puede causar fractura de pene. El traumatismo cerrado del escroto puede provocar dislocación testicular, ruptura testicular y/o hematoma escrotalsubcutáneo.La dislocación traumática del testículo se produce principalmente en víctimas de accidente de coche o de moto, o en peatones a los que les ha atropellado un vehículo. Se produce ruptura testicular aproximadamente en el 50% de los traumatismos cerrados directos en el escroto.El traumatismo penetrante en los genitales externos vieneacompañado frecuentemente de lesiones en otros órganos.
DIAGNOSTICO En la información relativa al accidente El traumatismo de los genitales externos puede ser debido a una agresión sexual. En caso de sospecha, es necesario realizar un examen forense que determine si ha habido agresión sexual (documentaciónfotográfica).En presencia de macrohematuria y/o de microhematuria esnecesario realizar una uretrografía retrógrada.Los pacientes con fractura de pene refieren un crujido repentino o un ligero estallido con dolor localizado y detumescencia inmediata

Trauma urologico

  • 1.
    TRAUMA UROLOGICO:PUESTA ALDIADR LOPEZ FONTANA RODRIGO
  • 2.
  • 3.
    UNIVERSIDAD NACIONAL DECUYOEPIDEMIOLOGIA1 DE C/14 MUERTES ES CAUSADA POR UN TRAUMATISMO10% DE POLITRAUMAS AFECTAN EL TRACTO URINARIO50% COMPROMETE EL RIÑONGENERALMENTE PROTEGIDOS (excepto genitales ext)
  • 4.
    TRAUMATISMO RENALLas lesionesrenales representan entre el 1% y el 5% de los traumatismos.Mas frecuente de órganos genitourinarios.Modo de lesiónCerradoContacto directoDesaceleración bruscaPenetrante RURAL90% cerradosURBANOMas del 20% abiertos
  • 5.
  • 6.
    DIAGNOSTICOANAMNESIS: hora yescenario del incidente, antecedentes de intervenciones quirúrgicas renales, anomalías renales conocidas.EXPLORACIÓN FÍSICA: determinar si existen lesiones FUERA del aparatogenitourinario.LABORATORIO:Orina: hematuria ,hemoglogina y hematocritoseriados, creatinina.
  • 7.
    PENSAR EN TRAUMARENAL SI.. TRAUMA + HEMATURIATRAUMA con o sin HEMATURIA + DOLOR o ABOMBAMIENTO FLANCOANTECEDENTE DE TRAUMA POR DESACELERACION (caída altura o accidente auto)HERIDA ABIERTA EN FLANCO o ABDOMEN.
  • 8.
    MENSAJE PARA RECORDARLAHEMATURIA NO ES SIGNO DE GRAVEDADLA AUSENCIA DE HEMATURIA NO EXCLUYE EL Dg DE TxLOS MAS GRAVES GRALMENTE SIN HEMATURIA
  • 9.
    DIAGNOSTICOESTABLE TC con contraste intravenoso INESTABLE EXPLORACION UIV intraoperatoria con una única inyección intravenosa en bolo de 2 ml/kg de medio de contraste.
  • 10.
    DIAGNOSTICOEcografía: útil duranteel seguimiento de los pacientes en fase de recuperación. RMN y la gammagrafía son técnicas de imagen de segunda línea. Angiografía para el diagnóstico y embolización selectiva de lesiones vascularessangrantes.
  • 11.
  • 12.
  • 13.
    Grado 2: Hematomasubcapsular y perirrenal
  • 14.
    Grado 3: Laceraciónrenal sin extravasación
  • 15.
  • 16.
  • 17.
    Grado 4:laceracion víay extravasación
  • 18.
  • 19.
  • 20.
    Grado 5: Lesiónarteria renal
  • 21.
  • 22.
    QUÉ HACER?REGLA :ABCA VIAÁEREA LIBRE. PROTECCIÓN CERVICALB RESPIRACIÓN (BREATHING)C CIRCULACIÓN.
  • 23.
    TRATAMIENTOIndicaciones para eltratamiento quirúrgico se incluyen: inestabilidad hemodinámica, hematoma perirrenal expansivo o pulsátil, avulsión de la arteria renal principal la trombosis en un único riñón .CONSERVADOR
  • 24.
  • 25.
    SEGUIMIENTOSe desconoce cuáles el valor de repetir las pruebas de imagen.Algunos expertos recomiendan repetir las pruebas de imagen transcurridos entre 2 y 4 días de la lesión. La gammagrafía puede resultar útil para documentar la recuperación funcional.Seguimiento del paciente: exploración física, análisis de orina,estudioradiológicoindividualizado, tensión arterial y determinación de la función renal. El seguimiento a largo plazo debería incluir una vigilancia específica ante la posible aparición de hipertensión renovascular.
  • 26.
  • 27.
    TRAUMA URETERALEs elMENOS afectado por su pequeño calibre, movilidad y protección muscular y adiposaEl traumatismo externo del uréter es poco frecuente.75% DE LAS LESIONES URETERALES SON IATROGÉNICAS, 18% por traumatismo cerrado 7% por traumatismo penetrante.La ubicación más frecuente del traumatismo :TERCIO INFERIOR. (74% de los casos)
  • 28.
    TRAUMA URETERALPENSAR ENTRAUMA URETERAL SI:DOLOR LUMBARFIEBREILEOPERDIDA DE ORINA POR DRENAJE
  • 31.
    DIAGNOSTICOTAC con contrasteEV-UIV Alternativa: Pielografíaretrógrada.La extravasación del medio de contraste radiológico es condición indispensable
  • 32.
    TRATAMIENTOLesión menor catéteres ureterales o nefrostomía.En las lesiones completas ubicación de la lesión.Las opciones son:1 Tercio superior: ureteroureterostomía.2. Tercio medio: ureteroureterostomía, o colgajo de Boari y reimplantación3. Tercio inferior: reimplantación directa o fijación al psoas (psoas hitch).4. Pérdida completa del uréter: interposición ileal (diferida) o autotransplante (diferido).REALIZAR UNA NEFROSTOMÍA
  • 33.
  • 34.
    Traumatismo de vejigaLavejiga es una víscera hueca, su capacidad varía, pero la transmisión de la presión es en toda las direcciones por igual.Es un órgano extraperitonealprotegido por el anillo pelviano que si se fractura puede dañar la vejiga.Si se aplica una fuerza en sentido antero-posterior y la vejiga esta llena puede romperse en su punto más débil, que es la CÚPULA( presión > 300 cm)Los traumatismos vesicales significativos son raros solo un 2% requieren cirugía.
  • 35.
    Traumatismo de vejigaClasificación:CERRADO: 65-85%PENETRANTE: 15-35%Intraperitoneal: vejiga llena(15 a 45 %)Extraperitoneal: vejiga vacía (50 a 85 %)Ambas (1 a 2%)El 85% de los traumatizados vesicales,tienen rotura uretral posterior
  • 36.
  • 37.
  • 38.
    CLINICAPENSAR EN TRAUMAVESICAL SI:Hematuria macroscópica
  • 39.
    Dolor abdominal difusoy dolor abdominal a la palpación
  • 40.
  • 41.
  • 42.
    distensión abdominal.ROTURA INTRAPERITONEALESUN TRAUMA A VEJIGA LLENAPERFORACION Y ROTURA EN CÚPULANO SINDROME DISOCIADOimposibilidad de micción SIN globo vesicalPERITONITIS QUIMICA
  • 43.
    ROTURA EXTRAPERITONEALES UNTRAUMA A VEJIGA VACIAROTURA PARED POSTERO-INFERIORSINDROME DISOCIADO: imposibilidad de micción CON globo vesical difuso
  • 45.
    DIAGNOSTICOURETROCISTOGRAFIA RETRÓGRADA efectuadacon inyección de contraste de 400 cc., es el GOLD STANDART.Alternativa: cistografía por TC Si hay uretrorragia, efectuar uretrografia retrógrada y urograma excretor para descartar otra lesión del árbol urinarioEn las roturas extraperitoneales con fracturas, en placa post miccional se observa la extravasación del medio de contraste al escroto.
  • 47.
    TRATAMIENTOLas laceraciones extraperitonealesse pueden tratar mediante drenajeporcatétervesical.La afectación del cuello vesical, la presencia de fragmentos óseos en la pared vesical o la compresión de la pared vesical requierencirugíaabierta.Las laceraciones intraperitoneales se tratan mediante intervención quirúrgicareparadora.
  • 48.
    TRATAMIENTOLesión extraperitoneal, conservadorcateterizar vejiga con sonda Foley, 10 a 14 días con antibióticos. Lesión intraperitoneales, realizar laparotomía exploradora para descartar lesiones y drenar uroperitoneoLesión penetrante, será tratada quirúrgicamente de inmediato, constatar eyaculación de ureteres y si hay lesión catéter doble J
  • 49.
    TRAUMA URETRALLESIÓN URETRAPOSTERIORSOSPECHARLO si fracturas pélvicas, en la mayor parte de los casos como resultado de accidentes con vehículos motorizados. La uretra posterior masculina se ve afectada en un 4-19% de las fracturas pélvicas El mayor riesgo de lesión uretral aparece cuando se combina una fractura de las cuatro ramas pubianas con la diástasis de la articulación sacroilíaca. Las lesiones pueden ir desde una lesión por elongación hasta la ruptura parcial o la ruptura completa.
  • 50.
    TRAUMA URETRALLESION DEURETRA ANTERIORLas lesiones en la uretra anterior están causadas porRelaciones sexuales (con fractura de cuerpos cavernosos)Traumatismo durante la penetración Colocación de bandas constrictoras en el pene.IATROGENICAS
  • 52.
  • 53.
  • 54.
  • 55.
  • 56.
    PENSAR EL LESIONURETRALTRAUMATISMO DE PELVIS
  • 57.
    URETRORRAGIA: la cantidadno relacionada a gravedad
  • 58.
  • 59.
    DOLOR PENEANO OPERINEALEVALUACION DE GUARDIA Si no hay presencia de sangre en el meato uretral ni hay hematoma peniano, es raro que exista lesión uretral. Descartar esta posibilidad mediante sondaje vesical.Si sangre en el meato uretral: 37-93% lesión uretral posterior y en al menos el 75% de los pacientes con lesión uretral anterior. Una próstata demasiado elevada al tacto rectal es un signo poco fiable.
  • 60.
    EVALUACION POR GUARDIAEvitarla instrumentación uretral hasta que se haya explorado la uretramediantetécnicas de imagen. Como método alternativo, en los pacientes que estén inestables se puede intentar introducir un catéter uretral, pero si hay algún problema se colocará un catéter suprapúbico y se realizará una uretrografía retrógrada más adelante.
  • 61.
  • 63.
  • 64.
  • 65.
    TRAUMATISMO GENITALUngolpe directo en el pene en erección puede causar fractura de pene. El traumatismo cerrado del escroto puede provocar dislocación testicular, ruptura testicular y/o hematoma escrotalsubcutáneo.La dislocación traumática del testículo se produce principalmente en víctimas de accidente de coche o de moto, o en peatones a los que les ha atropellado un vehículo. Se produce ruptura testicular aproximadamente en el 50% de los traumatismos cerrados directos en el escroto.El traumatismo penetrante en los genitales externos vieneacompañado frecuentemente de lesiones en otros órganos.
  • 66.
    DIAGNOSTICO En lainformación relativa al accidente El traumatismo de los genitales externos puede ser debido a una agresión sexual. En caso de sospecha, es necesario realizar un examen forense que determine si ha habido agresión sexual (documentaciónfotográfica).En presencia de macrohematuria y/o de microhematuria esnecesario realizar una uretrografía retrógrada.Los pacientes con fractura de pene refieren un crujido repentino o un ligero estallido con dolor localizado y detumescencia inmediata