1

UNIDAD II - PROCESO EDUCATIVO
(Control + Click para ir al tema que elijan)

Tabla de contenido
1. Conceptos Generales. ..................................................................................................................... 2
2. Introducción al proceso educativo .................................................................................................. 3
2.1 Proceso enseñanza aprendizaje ................................................................................................ 3
2.2 Proceso aprendizaje- enseñanza ............................................................................................... 4
2.3 Protagonistas del proceso e-a. .................................................................................................. 6
2.4 Valores en el proceso educativo. .............................................................................................. 6
2.5 Características de un Programa ................................................................................................ 8
3. La instrumentación didáctica del Proceso Educativo ..................................................................... 9
3.1 Definición .................................................................................................................................. 9
2.2 Características de un programa educativo.............................................................................. 10
3.3 diseño de un programa ........................................................................................................... 12
3.6 Estructuración y Selección del contenido ............................................................................... 12
3.7 Estructura y selección de aprendizaje significativo................................................................. 13
3.8 Organización de métodos, técnicas recursos didácticos......................................................... 15
3.9 Metodología: cronograma de actividades, plan de clase, recursos y técnicas didácticas,
actividades de aprendizaje ............................................................................................................ 17
4. Evaluación del aprendizaje. ........................................................................................................... 20
4.1 Evaluación diagnóstica ............................................................................................................ 20
4.3 Evaluación sumativa ................................................................................................................ 20
4.2 Evaluación formativa ............................................................................................................... 20
4.4 Tipos de instrumentos de evaluación ..................................................................................... 21
4.5 Diseño de instrumentos de evaluación ................................................................................... 22
5. Programa de tutoría académica .................................................................................................... 23
6. Tendencias en la formación de profesionales en Enfermería ....................................................... 25
6.1 Método Basado en Problemas ................................................................................................ 25
6.2 Modelo de enseñanza clínica de Patricia Benner ................................................................... 26
6.3 Educación continua ................................................................................................................. 27
2

UNIDAD II
PROCESO EDUCATIVO

1. Conceptos Generales.
Didáctica. Disciplina científico-pedagógica que tiene como objetivo de estudio los
procesos y elementos existentes en la enseñanza y el aprendizaje, impulsado por
la invención pedagógica del profesorado mediante el cual el alumno asimila y
constituye nuevos conocimientos y significados, modificando y reordenando los
conocimientos previos.
Docencia. Actividad que promueve conocimientos, sitúa al docente como factor
especial, tanto con referencia a los conocimientos mismos, como con respecto a
las condiciones específicas en que éstos son producidos.
Pedagogía. Ciencia teórico-práctico que hace referencia simultáneamente al
conocimiento científico del hecho educativo y a la aplicación práctica de ese
conocimiento. Conlleva a la reflexión sobre los procesos de educación y
formación, que está presente en cualquier interacción social con carácter
formativo.
Andragogía. Ciencia que, siendo parte de la antropología y estando inmersa en la
educación permanentemente está orientada al adulto, con el propósito de
proporcionarle una oportunidad para que logre su autorrealización.
Educación. Es un proceso permanente que contribuye al desarrollo del individuo y
a la transformación de la sociedad, y es factor determinante en la adquisición de
conocimientos para formar al hombre de manera que tenga sentido de solidaridad
social.
Ciencia. Conjunto de conocimientos obtenidos mediante la observación y el
razonamiento, sistemáticamente estructurados y de los que se deducen principios
y leyes generales.
Disciplina. Rama del saber que abarca el conjunto de conocimientos, habilidades
y actitudes de un ámbito específico agrupados de modo sistemático.
Arte. Modo en que se hace o debe hacerse una cosa. Actividad mediante la cual
el hombre expresa estéticamente algo, valiéndose, por ejemplo, de la materia, de
la imagen o todo. Cada una de las ramas en que se divide una actividad.
Profesión. Ocupación sobre la base de un gran acervo de conocimiento abstracto,
que permite a quien la desempeña libertad de acción y que tiene importantes
resultados sociales.
3

2. Introducción al proceso educativo
2.1 Proceso enseñanza aprendizaje
¿Qué es el aprendizaje?
El aprendizaje es un proceso de construcción, no es un evento aislado de
acumulación. Es un proceso muy personal e individual.
Un supuesto básico del constructivismo es que los individuos son participantes
activos y que deben construir el conocimiento. (Geary, 1995).
El aprendizaje es un proceso constructivo que implica “buscar significados”, así
que los estudiantes recurren de manera rutinaria al conocimiento previo para dar
sentido a lo que están aprendiendo.
¿Que es la enseñanza?
Históricamente, la enseñanza ha sido considerada en el sentido estrecho de
realizar las actividades que lleven al estudiante a aprender, en particular, instruirlo
y hacer que ejercite la aplicación de las habilidades.
Los nuevos estudios se enfocaron en la enseñanza para la comprensión, la cual
implica que los estudiantes aprenden no sólo los elementos individuales en una
red de contenidos relacionados sino también las conexiones entre ellos, de modo
que pueden explicar el contenido de sus propias palabras y pueden tener acceso a
el y usarlo en situaciones de aplicación apropiadas dentro y fuera de la escuela.
4

2.2 Proceso aprendizaje- enseñanza
Aprendizaje
Significativo

Aprendizaje
memorístico

Clarificación de
relaciones entre
conceptos
Conferencias.
Información en
libros
Definiciones

Aprendizaje por
Recepción

Tutoría mediada

Investigación
Científica

Trabajo en
Laboratorios

Investigación y
producción
intelectual básicas
Solución de
problemas por
prueba y error

Aplicación de
formulas en
solución de
problemas
Aprendizaje por
Descubrimiento

Aprendizaje por
Descubrimiento
Autónomo

El aprendizaje por recepción se caracteriza porque el alumno recibe los
contenidos que debe aprender en su forma final y acabada. No necesita realizar
algún descubrimiento más allá de la comprensión y la asimilación de los mismos,
de manera que pueda reproducirlos cuando así se requiera.
El aprendizaje par descubrimiento implica una tarea distinta para los alumnos,
pues el contenido no se da en forma acabada, sino que debe ser descubierta por
el alumno: éste reordena el material adaptándolo a su estructura cognoscitiva
previa, para descubrir relaciones, leyes, conceptos y formas de representación
que posteriormente incorpora a sus esquemas.
El aprendizaje por descubrimiento autónomo: implica el proceso autodidacta
del alumno, es capaz de buscar, estructurar y formular por si mismo. Este tipo de
aprendizaje es el que plantea Piaget como el verdadero aprendizaje.
De acuerdo con Ausubel y Novak, la principal fuente de conocimientos en los
alumnos se da mediante el aprendizaje significativo por recepción, lo cual exige
del docente programar, organizar y secuenciar los contenidos evitando el
aprendizaje memorístico.
Por ello es importante destacar las condiciones que se requieren para promover
este tipo de aprendizajes:
a) Los conocimientos previos (significatividad psicológica): Un contenido de
aprendizaje es potencialmente significativo si el alumno posee los conocimientos
previos en grado y complejidad suficientes como para asimilar los nuevos
conocimientos que propone el maestro.
5

b) Estructuración de los contenidos nuevos (significatividad lógica): Un
material o contenido es significativo en sí mismo si mantiene cierta lógica y
estructura en sus elementos y en su significado. También es importante la
presentación que el maestro hace de esos contenidos, pues una presentación
confusa dificulta la comprensión y por lo tanto que se de un aprendizaje
significativo
c) Motivación: Como toda actividad, el aprendizaje requiere de un grado de
motivación para que pueda desarrollarse exitosamente. Ello puede lograrse si se
toman en cuenta las dos condiciones anteriores (considerar los conocimientos
previos de los alumnos y estructura de los contenidos, tanto interna como en su
presentación)
.Estas condiciones requerirán del maestro una metodología de trabajo, que
Ausubel sugiere de la siguiente manera:
a) La presentación de ideas básicas del tema, que unifiquen en lo general el
contenido que se desarrollará. Esto servirá como un organizador de ideas para los
alumnos.
b) Observar y tomar en cuenta las ideas y esquemas previos de los alumnos.
c) Definir de manera clara y precisa los conceptos, estableciendo semejanzas y
diferencias entre los diferentes conceptos relacionados con el tema.
d) Pedir a los alumnos que planteen en sus propias palabras los conocimientos
que han adquirido
6

2.3 Protagonistas del proceso e-a.
El alumno es el verdadero protagonista del proceso de enseñanza aprendizaje.
No tiene que ser sólo un mero ejecutor de tareas sino que debe saber construirlas,
por qué y para qué las realiza; debe asimilar de forma práctica el conocimiento de
su cuerpo, cómo funciona, sus propias posibilidades de movimiento, ser capaz de
resolver planteamientos motrices y comprobar su mejora tanto en su competencia
motriz como en el desarrollo del conocimiento y las actitudes. Este protagonismo
del alumnado no debe confundirse con un “dejar hacer lo que quiera” al alumno.
Es absolutamente necesario que el educador también intervenga, actuando con
autoridad desde el respeto a la libertad de sus alumnos
Para que el docente pueda ser actor y protagonista del proceso E-A debe cubrir
ciertas características:
1. Tienen claros los objetivos.
2. Conocen de manera suficiente los contenidos de aprendizaje y las
estrategias de enseñanza.
3. Comunican a los alumnos lo que esperan de ellos.
4. Conocen a sus alumnos lo suficiente como para adaptar la enseñanza a
sus necesidades.
5. Enseñan estrategias de "aprender a aprender", y dan oportunidades de que
se practiquen.
6. Plantean objetivos cognoscitivos altos, medios y bajos.
7. Utilizan la retroalimentación para monitorear la comprensión.
8. Brindan un ambiente positivo.
9. Reconocen el esfuerzo y el aprovechamiento de sus alumnos.
10. Promueven el trabajo cooperativo y participativo.
A su vez debe desarrollar habilidades como:
Reflexionan sobre su propia práctica para reajustarla cuando es necesario
Debe ser experto en su materia y estar actualizado
Debe conocer y comprender la importancia de saber enseñar
Debe propiciar el aprendizaje significativo

2.4 Valores en el proceso educativo.
7
8

2.5 Características de un Programa
Documento académico de carácter normativo, avalado por una institución
educativa que plantea de manera fundamentada y organizada u proyecto dinámico
de formación de profesionistas que responda esencialmente a necesidades de
carácter social, económico y científico-tecnológico.
Funciones:
Permite que los profesores y los alumnos relacionen el programa con el
plan de estudios del cual forma parte.
Orientan el proceso de enseñanza- aprendizaje al proporcionar una visión
de conjunto que señala las finalidades a lograr en dicho proceso,
recomienda la secuencia idónea de los contenidos, indica sugerencias
metodológicas, las actividades y los recursos materiales necesarios para
obtener los logros deseados.
Permiten seleccionar entre la gran cantidad de conocimientos, aquellos que
son esenciales.
El programa de estudios se constituye en un referente imprescindible para
llevar a cabo la evaluación del proceso de enseñanza y aprendizaje.
Aspectos generales:
Datos generales
Ubicación de la materia en el plan de estudios y en aspectos prácticos
Objetivos generales de aprendizaje
Contenidos temáticos Metodología de trabajo
Criterios y mecanismos para la calificación, acreditación y la evaluación
Bibliografía básica y complementaria.
Tipos de programas:
Plan de estudios o sistema educativo (Programa sintético)
Programa de la institución
Presentación general
Determinación de los propósitos
Organización de los contenidos
Orientaciones metodológicas
Propuesta de acreditación
Bibliografía mínima
Programa del docente (Plan de clase)
9

3. La instrumentación didáctica del Proceso Educativo
3.1 Definición
La didáctica tiene por objeto las decisiones normativas que llevan al aprendizaje
gracias a la ayuda de los métodos de enseñanza
F. HUERTA (2001)
Es un campo científico de conocimientos teórico- prácticos y tecnológicos, cuyo
eje central es la descripción e interpretación practica proyectiva de los procesos
intencionales de enseñanza aprendizaje que se desarrollan en contextos de
relación y comunicación para la integración de la cultura con el fin de
transformarla,
La instrumentación didáctica fue descrita por algunos autores de la siguiente
manera:
Son los medios o los materiales de los que dispone el facilitador o docente para
llevar a cabo la tarea de facilitar el aprendizaje.
E. FLORES OCAMPO
Es la ciencia y técnica del proceso de enseñanza aprendizaje, su aporte es el
conjunto de conocimientos científicos acerca de las leyes.
El proceso de la didáctica esta manejado por los puntos cardinales de la didáctica.

PRINCIPIOS DE LA DIDACTICA (KLIMGBERG)
De carácter científico
Unidad de lo teórico con lo practico
Valoración de lo concreto y lo abstracto
Principio de asequibilidad (enseñanza posible y comprensible)
10

Principio de solidez de conocimientos
Principio de carácter consciente
Principio de la actividad independiente de los estudiantes.

2.2 Características de un programa educativo

ASPECTOS

DESCRIPCION

CARACTER

Disciplina subordinada de la pedagogía
Teórico- practico
Ciencia, arte y tecnología

OBJETO

Proceso enseñanza aprendizaje
Instrucción y formación

CONTENIDO

Normativa, comunicativa, metodología

FINES

Optimizar el aprendizaje
Integración Cultural y desarrollo
personal y social
11

PROGRAMA
EDUCATIVO

Instrumento curricular para las
actividades de enseñanza generales
a desarrollar en un tiempo
determinado

etapas

Planificar

Ejecutar

Evaluar

Modalidad

Abierto
Enfatiza mas el
aprendizaje
creativo que la
enseñanza

Componentes
Cerrado

Es estrictamente
pautado, es a
forma de tutorial y
suele ser unilateral

Diagnostico
Instrumentos de
Planeación

Proyectos
Estratégicos
Líneas de Acción
12

3.3 diseño de un programa

PLANEACION

Diagnostico

Visión

Ideales

Metas

Objetivos

Proyectos Estratégicas

Políticas (marco legal)

Estrategias (marco cultural)

Acciones

Consolidación

3.6 Estructuración y Selección del contenido
1. Caratula
2. Presentación
Descripción
Justificación
3. Objetivos
4. Procedimientos
Actividades individuales
Actividades grupales
5. Criterios de evaluación y acreditación
6. Contenido
Unidad
Objetivo
Subtemas
7. Estrategias didácticas
8. Bibliografía

Evaluación
13

3.7 Estructura y selección de aprendizaje significativo
Características del Aprendizaje Significativo
David P. Ausubel acuña la expresión Aprendizaje Significativo para contrastarla
con el
Aprendizaje Memorístico.
Así, afirma que las características del Aprendizaje Significativo son:
• Los nuevos conocimientos se incorporan en forma sustantiva en la estructura
cognitiva del alumno.
• Esto se logra gracias a un esfuerzo deliberado del alumno por relacionar los
nuevos conocimientos con sus conocimientos previos.
• Todo lo anterior es producto de una implicación afectiva del alumno, es decir,
el alumno quiere aprender aquello que se le presenta porque lo considera
valioso.
En contraste el Aprendizaje Memorístico se caracteriza por:
• Los nuevos conocimientos se incorporan en forma arbitraria en la estructura
cognitiva del alumno.
• El alumno no realiza un esfuerzo para integrar los nuevos conocimientos con
sus conocimientos previos.
• El alumno no quiere aprender, pues no concede valor a los contenidos
presentados por el profesor
Ventajas del Aprendizaje Significativo
Produce una retención más duradera de la información. Modificando la
estructura cognitiva del alumno mediante reacomodos de la misma para
integrar a la nueva información.
• Facilita el adquirir nuevos conocimientos relacionados con los ya aprendidos
en forma significativa, ya que al estar clara mente presentes en la estructura
cognitiva se facilita su relación con los nuevos contenidos.
• La nueva información, al relacionarse con la anterior, es depositada en la
llamada memoria a largo plazo, en la que se conserva más allá del olvido de
detalles secundarios concretos.
• Es activo, pues depende de la asimilación deliberada de las actividades de
aprendizaje por parte del alumno.
• Es personal, pues la significación de los aprendizajes depende de los
recursos cognitivos del alumno (conocimientos previos y la forma como éstos
se organizan en la estructura cognitiva).
A pesar de estas ventajas, muchos alumnos prefieren aprender en forma
memorística, convencidos por triste experiencia que frecuentemente los
14

profesores evalúan el aprendizaje mediante instrumentos que no comprometen
otra competencia que el recuerdo de información, sin verificar su comprensión.
Requisitos para lograr el Aprendizaje Significativo:
1. Significatividad lógica del material. Esto es, q 1. Significatividad lógica del
material. ue el material presentado tenga una estructura interna organizada,
que sea susceptible de dar lugar a la construcción de significados. Los
conceptos que el profesor presenta, siguen una secuencia lógica y ordenada.
Es decir, importa no sólo el contenido, sino la forma en que éste es
presentado.
2. Significatividad psicológica del material. Esto 2. Significatividad psicológica
del material. se refiere a la posibilidad de que el alumno conecte el
conocimiento presentado con los conocimientos previos, ya incluidos en su
estructura cognitiva.
Los contenidos entonces son comprensibles para el alumno. El alumno debe
contener ideas inclusoras en su estructura cognitiva, si esto no es así, el
alumno guardará en memoria a corto plazo la información para contestar un
examen memorista, y olvidará después, y para siempre, ese contenido.
3. Actitud favorable del alumno. Bien señalamos. Actitud favorable del
alumno. eriormente, que el que el alumno quiera aprender no basta para que
se dé el aprendizaje significativo, pues también es necesario que pueda
aprender (significación lógica y psicológica del material). Sin embargo, el
aprendizaje no puede darse si el alumno no quiere aprender. Este es un
componente de disposiciones emocionales y actitudinales, en el que el
maestro sólo puede influir a través de la motivación.
Tipos de Aprendizaje Significativo
Ausubel señala tres tipos de aprendizajes, que pueden darse en forma
significativa:
1. Aprendizaje de Representaciones
Es cuando el niño adquiere el vocabulario. Primero aprende palabras que
representan objetos reales que tienen significado para él. Sin embargo aún no los
identifica como categorías. Por ejemplo, el niño aprende la palabra "mamá" pero
ésta sólo tiene significado para aplicarse a su propia madre.
2. Aprendizaje de Conceptos
El niño, a partir de experiencias concretas, comprende que la palabra "mamá"
puede usarse también por otras personas refiriéndose a sus propias madres. Lo
mismo sucede con "papá", "hermana", "perro", etc
15

Aprendizaje de Proposiciones
Cuando el alumno conoce el significado de los conceptos, puede formar frases
que contengan dos o más conceptos en las que se afirme o niegue algo. Así un
concepto nuevo es asimilado al integrarlo en su estructura cognitiva con los
conocimientos previos.

3.8 Organización de métodos, técnicas recursos didácticos
Estrategias de ensayo
Este tipo de estrategia se basa principalmente en la repetición de los contenidos
ya sea escrito o hablado. Es una técnica efectiva que permite utilizar la táctica de
la repetición como base de recordatorio. Tenemos leer en voz alta, copiar material
, tomar apuntes, subrayar...
Estrategias de elaboración
Este tipo de estrategia se basa en crear uniones entre lo nuevo y lo familiar, por
ejemplo : resumir, tomar notas libres, responder preguntas, describir como se
relaciona la información.
Estrategias de organización
Este tipo de estrategia se basa en una serie de modos de actuación que consisten
en agrupar la información para que sea más sencilla estudiarla y comprenderla. El
aprendizaje en esta estrategia es muy efectivo porque con las técnicas de :
resumir textos, esquemas, subrayado , etc... podemos incurrir un aprendizaje más
duradero no sólo en la parte de estudio sino en la parte de la comprensión.
Estrategias de comprensión
16

Este tipo de estrategia se basa en lograr seguir la pista de la estrategia que se
está usando y del éxito logrado por ellas y adaptarla a la conducta. La
comprensión es la base del estudio. Supervisan la acción y el pensamiento del
alumno y se caracterizan por el alto nivel de conciencia que requiere.
Entre ellas están la planificación,la regulación y evaluación final. Los alumnos
deben de ser capaces de dirigir su conducta hacia el objetivo del aprendizaje
utilizando todo el arsenal de estrategias de comprensión. Por ejemplo
descomponer la tarea en pasos sucesivos, seleccionar los conomientos previos,
formularles preguntas. Buscar nuevas estrategias en caso de que no funcionen las
anteriores.
Estrategias de apoyo
Este tipo de estrategia se basa en mejorar la eficacia de las estrategias de
aprendizaje,
mejorando
las
condiciones
en
las
que
se
van
produciendo.Estableciendo la motivación,enfocando la atención y la
concentración,manejar el tiempo etc

Recursos didácticos
•
•

Son auxiliares del proceso de Enseñanza y Aprendizaje porque las
experiencias sensoriales tienen un papel importante para la asimilación de
cualquier tema
17

3.9 Metodología: cronograma de actividades, plan de clase, recursos y técnicas
didácticas, actividades de aprendizaje
o Cronograma de actividades
o Es una descripción específica de las actividades y del tiempo que se va a
emplear para la ejecución del proyecto.
o Se debe organizar el trabajo en fechas probables para saber cuánto
tiempo requerirá elaborar el trabajo definitivo
o Presentación en diagramas
18

PLAN DE CLASE DIARIO
3 MOMENTOS DEL
MÓDULO: Educación en Enfermería
NÚMERO DE CLASE: 1
PLAN DE CLASE
SEMESTRE/GRUP
FECHA/HORA/TIEM
TÍTULO
DE
APERTURA
DOCENTES
UNIDAD
O
PO
PROGRAMA
Mtra. Yolanda Alvarado
Mtra.:
Guadalupe 5 de Agosto
Habrá
una
Educación
en
Ballinas
7 a 14 horas
presentación de los Octavo / 1801
Enfermería
Pasante: Aarón Gómez
7 horas
docentes, se les
Pasante: Oscar Ramírez
pedirá
a
los
OBJETIVO GENERAL
NIVEL DE ASIMILACIÓN
MÉTODO
alumnos hagan un TEMA
gafete
de
El alumno conocerá las
identificación, para Presentación
del unidades que integran el
Explicativodespués
dar
a módulo y del grupo módulo de educación en Saber hacer hacer/ aplicación
ilustrativo
conocer el módulo.
enfermería
del
8vo
semestre
ESTRATEGÍAS
DE
ENSEÑANZA- RECURSOS
DESARROLLO
APRENDIZAJE
DIDÁCTICOS
Se dará a conocer
el programa del
Los alumnos se presentan uno por uno ante Gafetes de identificación
módulo educación
sus compañeros.
Preguntas literales
en
enfermería,
Se harán equipos para dar a conocer el Reunión por equipos
además
de
los
programa del módulo, además de exponer los
criterios
de
criterios de evaluación.
evaluación
del
módulo.
CIERRE:
EVALUACIÓN
TAREA
BIBLIOGRAFÍA
Se escogerá por
Pimienta Prieta J., Estrategias de
votación al jefe y
Se deja de tarea buscar y leer el PND (
enseñanza-aprendizaje, Pearson,
tesorero del grupo y
específicamente los puntos de educación y
México, 2012,
entregar
la
salud)
papelería pertinente.
19

PLAN DE CLASE DIARIO
3
MOMENTOS MÓDULO: Educación en Enfermería
DEL PLAN DE
CLASE
APERTURA
SEMESTRE/GRU DOCENTES
PO

TEMA

OBJETIVO GENERAL

DESARROLLO

ESTRATEGÍAS
APRENDIZAJE

DE

CIERRE

EVALUACIÓN

NÚMERO DE CLASE: 1

FECHA/HORA/TIE
MPO

DE UNIDAD

NIVEL DE ASIMILACIÓN

ENSEÑANZA- RECURSOS
DIDÁCTICOS

TAREA

TÍTULO
PROGRAMA

EVALUACIÓN

BIBLIOGRAFÍA

MÉTODO
20

4. Evaluación del aprendizaje.
Evaluación

4.1 Evaluación
diagnóstica

Nos permite evidenciar
que tanto sabe el
estudiante y partir de
ahí iniciar el proceso
de
enseñanza,
adecuando
nuestros
métodos o estrategias
de enseñanza al nivel
que
posee
ese
estudiante.

4.2 Evaluación
formativa

Nos permite orientar y
mejorar el proceso de
enseñanza, la cual permite
obtener información valiosa
sobre el avance que cada
estudiante
ha
adquirido
hasta
el
momento,
permitiendo así detectar
cuales son las debilidades o
en qué punto es necesario
reestructurar las estrategias
que se han venido utilizando.

Características

Nos permite
diagnosticar cuales
son los puntos débiles
del estudiante
No tiene calificación

Características

Se orienta el
conocimiento de
los procesos
Busca
información
específica sobre
las partes, las
etapas,
los
conocimientos
necesarios para
el logro de los
objetivos
que
plantea un curso.
Se aplica durante
el proceso de
enseñanza

4.3 Evaluación
sumativa

Se realiza al terminar un
proceso de enseñanza
con el fin de conocer si
se lograron alcanzar los
objetivos
que
fueron
acordados durante el
inicio de ese proceso,
además se encarga de
comprobar
los
conocimientos
y
habilidades
que
los
estudiantes han adquirido
durante todo el proceso
de enseñanza por medio
de una calificación.

Características

Se aplica al terminar
un proceso de
enseñanza
No solo evalúa al
estudiante sino que
también permite
valorar si las
estrategias o métodos
utilizados durante el
curso fueron
eficientes
Es medible
21

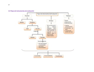
4.4 Tipos de instrumentos de evaluación
22

4.5 Diseño de instrumentos de evaluación
Cuadro comparativo

Aspectos
Función Referencial

Evaluación inicial

Evaluación estímulo

Evaluación sumativa

Rol del Diagnóstico: Determina la

Rol Formativo: Detecta éxitos o

Rol Sumativo: Certifica el grado de logro de los

presencia o ausencia de objetivos

deficiencias para prescribir actividades

objetivos con el propósito de asignar

requisitos de entrada.

de profundización. Retroalimentación

calificaciones.

Al inicio de una unidad de

Durante el proceso de enseñanza y

Al finalizar una o varias unidades de aprendizaje

aprendizaje.

aprendizaje.

Procedimientos

Procedimiento prueba y de

Procedimiento de prueba y de

Procedimientos de prueba, observación e

evaluativos que

observación.

observación.

informe.

Objetivos requisitos (o conductas de

Objetivos capacitadores, subordinados o

Objetivos terminales.

entrada).

intermedios.

No originan calificaciones.

Pueden o no ser calificadas.

Momento de su
realización

utilizan.
Tipo de objetivo

Certificación.
Procesos que originan

Nivelación

Son calificables.

Ayuda y refuerzo para el alumno

Refuerzo para el alumno

Métodos alternativos de aprendizaje si

Reorientación de la planificación si es necesario

es necesario
Certificación.

No originan calificaciones.

Pueden o no ser calificadas.

Acreditación de los resultados:
Calificación
Promoción
Titulación

Análisis de resultados

Referida a criterios.

Referida a criterios.

Resultados globales con relación a criterios o
normas.
23

5. Programa de tutoría académica
24
25

6. Tendencias en la formación de profesionales en Enfermería
6.1 Método Basado en Problemas1

Participación
activa del alumno.

Propuesta didáctica basada en la idea
de hacer que las y los estudiantes no
se limiten a escuchar para aprender,
sino que solucionen problemas.

Uso de recursos
cognitivos

Aprendizaje:
Colaborativo
Análisis y síntesis de
información
Reflexión

Solución de
problemas de la
vida real.

Auto aprendizaje
Consiste:
1. Analizar el problema
2. Soluciones posibles
3. Hacer una lista de lo que se sabe
4. Hacer una lista de lo que se
desconoce
5. Hacer una lista de lo que se
necesita realizar
6. Definir el problema
7. Obtener información
8. Presentar resultados
9.

Desarrolla:
Estrategias de solución
Conocimientos y habilidades
Auto evacuación
Búsqueda
y
manejo
de
información

Evaluación:
Auto evaluación
Trabajo en equipo
Aportación individual
1

Mora E E. El aprendizaje basado en problemas para la intervención de enfermería. Revista electrónica: enfermería actual en Costa Rica. 2011. Universidad de
Costa Rica.
26

6.2 Modelo de enseñanza clínica de Patricia Benner2

Aprendizaje basado en experiencia

Saber teórico:
Saber práctico

Cuidado humanizado

Administración y
monitorización de
intervenciones y
regímenes terapéuticos
Asegurar prácticas de
calidad

2

A medida que una enfermera gana
experiencia, el conocimiento clínico se
convierte en una mezcla de conocimiento
práctico y clínico.

Niveles de adquisición de destreza:
Principiante
Principiante avanzada
Competente
Eficiente

Molina C P. El saber práctico en enfermería. Revista Cubana de enfermería. 2010. V26 (2).

Área práctica

Rol de ayuda
Función de enseñanza
Diagnostico y
seguimiento del paciente
Gestión de situaciones
que cambian rápido
27

6.3 Educación continua

Continuidad en la educación como
un proceso que no se agota

Competitividad

Necesidad de actualización

Perfeccionamiento de
conocimientos

Fortalecimiento de
conocimientos
Valorizar el trabajo
Sentir satisfacción laboral

Modalidades:
Curso monográfico
Seminario
Taller
Mesa redonda
Diplomados
conferencias

Actitudes y prácticas

Dirigida a personas con formación:
Practica
Profesional
Técnica
Laboral

PROCESO EDUCATIVO

  • 1.
    1 UNIDAD II -PROCESO EDUCATIVO (Control + Click para ir al tema que elijan) Tabla de contenido 1. Conceptos Generales. ..................................................................................................................... 2 2. Introducción al proceso educativo .................................................................................................. 3 2.1 Proceso enseñanza aprendizaje ................................................................................................ 3 2.2 Proceso aprendizaje- enseñanza ............................................................................................... 4 2.3 Protagonistas del proceso e-a. .................................................................................................. 6 2.4 Valores en el proceso educativo. .............................................................................................. 6 2.5 Características de un Programa ................................................................................................ 8 3. La instrumentación didáctica del Proceso Educativo ..................................................................... 9 3.1 Definición .................................................................................................................................. 9 2.2 Características de un programa educativo.............................................................................. 10 3.3 diseño de un programa ........................................................................................................... 12 3.6 Estructuración y Selección del contenido ............................................................................... 12 3.7 Estructura y selección de aprendizaje significativo................................................................. 13 3.8 Organización de métodos, técnicas recursos didácticos......................................................... 15 3.9 Metodología: cronograma de actividades, plan de clase, recursos y técnicas didácticas, actividades de aprendizaje ............................................................................................................ 17 4. Evaluación del aprendizaje. ........................................................................................................... 20 4.1 Evaluación diagnóstica ............................................................................................................ 20 4.3 Evaluación sumativa ................................................................................................................ 20 4.2 Evaluación formativa ............................................................................................................... 20 4.4 Tipos de instrumentos de evaluación ..................................................................................... 21 4.5 Diseño de instrumentos de evaluación ................................................................................... 22 5. Programa de tutoría académica .................................................................................................... 23 6. Tendencias en la formación de profesionales en Enfermería ....................................................... 25 6.1 Método Basado en Problemas ................................................................................................ 25 6.2 Modelo de enseñanza clínica de Patricia Benner ................................................................... 26 6.3 Educación continua ................................................................................................................. 27
  • 2.
    2 UNIDAD II PROCESO EDUCATIVO 1.Conceptos Generales. Didáctica. Disciplina científico-pedagógica que tiene como objetivo de estudio los procesos y elementos existentes en la enseñanza y el aprendizaje, impulsado por la invención pedagógica del profesorado mediante el cual el alumno asimila y constituye nuevos conocimientos y significados, modificando y reordenando los conocimientos previos. Docencia. Actividad que promueve conocimientos, sitúa al docente como factor especial, tanto con referencia a los conocimientos mismos, como con respecto a las condiciones específicas en que éstos son producidos. Pedagogía. Ciencia teórico-práctico que hace referencia simultáneamente al conocimiento científico del hecho educativo y a la aplicación práctica de ese conocimiento. Conlleva a la reflexión sobre los procesos de educación y formación, que está presente en cualquier interacción social con carácter formativo. Andragogía. Ciencia que, siendo parte de la antropología y estando inmersa en la educación permanentemente está orientada al adulto, con el propósito de proporcionarle una oportunidad para que logre su autorrealización. Educación. Es un proceso permanente que contribuye al desarrollo del individuo y a la transformación de la sociedad, y es factor determinante en la adquisición de conocimientos para formar al hombre de manera que tenga sentido de solidaridad social. Ciencia. Conjunto de conocimientos obtenidos mediante la observación y el razonamiento, sistemáticamente estructurados y de los que se deducen principios y leyes generales. Disciplina. Rama del saber que abarca el conjunto de conocimientos, habilidades y actitudes de un ámbito específico agrupados de modo sistemático. Arte. Modo en que se hace o debe hacerse una cosa. Actividad mediante la cual el hombre expresa estéticamente algo, valiéndose, por ejemplo, de la materia, de la imagen o todo. Cada una de las ramas en que se divide una actividad. Profesión. Ocupación sobre la base de un gran acervo de conocimiento abstracto, que permite a quien la desempeña libertad de acción y que tiene importantes resultados sociales.
  • 3.
    3 2. Introducción alproceso educativo 2.1 Proceso enseñanza aprendizaje ¿Qué es el aprendizaje? El aprendizaje es un proceso de construcción, no es un evento aislado de acumulación. Es un proceso muy personal e individual. Un supuesto básico del constructivismo es que los individuos son participantes activos y que deben construir el conocimiento. (Geary, 1995). El aprendizaje es un proceso constructivo que implica “buscar significados”, así que los estudiantes recurren de manera rutinaria al conocimiento previo para dar sentido a lo que están aprendiendo. ¿Que es la enseñanza? Históricamente, la enseñanza ha sido considerada en el sentido estrecho de realizar las actividades que lleven al estudiante a aprender, en particular, instruirlo y hacer que ejercite la aplicación de las habilidades. Los nuevos estudios se enfocaron en la enseñanza para la comprensión, la cual implica que los estudiantes aprenden no sólo los elementos individuales en una red de contenidos relacionados sino también las conexiones entre ellos, de modo que pueden explicar el contenido de sus propias palabras y pueden tener acceso a el y usarlo en situaciones de aplicación apropiadas dentro y fuera de la escuela.
  • 4.
    4 2.2 Proceso aprendizaje-enseñanza Aprendizaje Significativo Aprendizaje memorístico Clarificación de relaciones entre conceptos Conferencias. Información en libros Definiciones Aprendizaje por Recepción Tutoría mediada Investigación Científica Trabajo en Laboratorios Investigación y producción intelectual básicas Solución de problemas por prueba y error Aplicación de formulas en solución de problemas Aprendizaje por Descubrimiento Aprendizaje por Descubrimiento Autónomo El aprendizaje por recepción se caracteriza porque el alumno recibe los contenidos que debe aprender en su forma final y acabada. No necesita realizar algún descubrimiento más allá de la comprensión y la asimilación de los mismos, de manera que pueda reproducirlos cuando así se requiera. El aprendizaje par descubrimiento implica una tarea distinta para los alumnos, pues el contenido no se da en forma acabada, sino que debe ser descubierta por el alumno: éste reordena el material adaptándolo a su estructura cognoscitiva previa, para descubrir relaciones, leyes, conceptos y formas de representación que posteriormente incorpora a sus esquemas. El aprendizaje por descubrimiento autónomo: implica el proceso autodidacta del alumno, es capaz de buscar, estructurar y formular por si mismo. Este tipo de aprendizaje es el que plantea Piaget como el verdadero aprendizaje. De acuerdo con Ausubel y Novak, la principal fuente de conocimientos en los alumnos se da mediante el aprendizaje significativo por recepción, lo cual exige del docente programar, organizar y secuenciar los contenidos evitando el aprendizaje memorístico. Por ello es importante destacar las condiciones que se requieren para promover este tipo de aprendizajes: a) Los conocimientos previos (significatividad psicológica): Un contenido de aprendizaje es potencialmente significativo si el alumno posee los conocimientos previos en grado y complejidad suficientes como para asimilar los nuevos conocimientos que propone el maestro.
  • 5.
    5 b) Estructuración delos contenidos nuevos (significatividad lógica): Un material o contenido es significativo en sí mismo si mantiene cierta lógica y estructura en sus elementos y en su significado. También es importante la presentación que el maestro hace de esos contenidos, pues una presentación confusa dificulta la comprensión y por lo tanto que se de un aprendizaje significativo c) Motivación: Como toda actividad, el aprendizaje requiere de un grado de motivación para que pueda desarrollarse exitosamente. Ello puede lograrse si se toman en cuenta las dos condiciones anteriores (considerar los conocimientos previos de los alumnos y estructura de los contenidos, tanto interna como en su presentación) .Estas condiciones requerirán del maestro una metodología de trabajo, que Ausubel sugiere de la siguiente manera: a) La presentación de ideas básicas del tema, que unifiquen en lo general el contenido que se desarrollará. Esto servirá como un organizador de ideas para los alumnos. b) Observar y tomar en cuenta las ideas y esquemas previos de los alumnos. c) Definir de manera clara y precisa los conceptos, estableciendo semejanzas y diferencias entre los diferentes conceptos relacionados con el tema. d) Pedir a los alumnos que planteen en sus propias palabras los conocimientos que han adquirido
  • 6.
    6 2.3 Protagonistas delproceso e-a. El alumno es el verdadero protagonista del proceso de enseñanza aprendizaje. No tiene que ser sólo un mero ejecutor de tareas sino que debe saber construirlas, por qué y para qué las realiza; debe asimilar de forma práctica el conocimiento de su cuerpo, cómo funciona, sus propias posibilidades de movimiento, ser capaz de resolver planteamientos motrices y comprobar su mejora tanto en su competencia motriz como en el desarrollo del conocimiento y las actitudes. Este protagonismo del alumnado no debe confundirse con un “dejar hacer lo que quiera” al alumno. Es absolutamente necesario que el educador también intervenga, actuando con autoridad desde el respeto a la libertad de sus alumnos Para que el docente pueda ser actor y protagonista del proceso E-A debe cubrir ciertas características: 1. Tienen claros los objetivos. 2. Conocen de manera suficiente los contenidos de aprendizaje y las estrategias de enseñanza. 3. Comunican a los alumnos lo que esperan de ellos. 4. Conocen a sus alumnos lo suficiente como para adaptar la enseñanza a sus necesidades. 5. Enseñan estrategias de "aprender a aprender", y dan oportunidades de que se practiquen. 6. Plantean objetivos cognoscitivos altos, medios y bajos. 7. Utilizan la retroalimentación para monitorear la comprensión. 8. Brindan un ambiente positivo. 9. Reconocen el esfuerzo y el aprovechamiento de sus alumnos. 10. Promueven el trabajo cooperativo y participativo. A su vez debe desarrollar habilidades como: Reflexionan sobre su propia práctica para reajustarla cuando es necesario Debe ser experto en su materia y estar actualizado Debe conocer y comprender la importancia de saber enseñar Debe propiciar el aprendizaje significativo 2.4 Valores en el proceso educativo.
  • 7.
  • 8.
    8 2.5 Características deun Programa Documento académico de carácter normativo, avalado por una institución educativa que plantea de manera fundamentada y organizada u proyecto dinámico de formación de profesionistas que responda esencialmente a necesidades de carácter social, económico y científico-tecnológico. Funciones: Permite que los profesores y los alumnos relacionen el programa con el plan de estudios del cual forma parte. Orientan el proceso de enseñanza- aprendizaje al proporcionar una visión de conjunto que señala las finalidades a lograr en dicho proceso, recomienda la secuencia idónea de los contenidos, indica sugerencias metodológicas, las actividades y los recursos materiales necesarios para obtener los logros deseados. Permiten seleccionar entre la gran cantidad de conocimientos, aquellos que son esenciales. El programa de estudios se constituye en un referente imprescindible para llevar a cabo la evaluación del proceso de enseñanza y aprendizaje. Aspectos generales: Datos generales Ubicación de la materia en el plan de estudios y en aspectos prácticos Objetivos generales de aprendizaje Contenidos temáticos Metodología de trabajo Criterios y mecanismos para la calificación, acreditación y la evaluación Bibliografía básica y complementaria. Tipos de programas: Plan de estudios o sistema educativo (Programa sintético) Programa de la institución Presentación general Determinación de los propósitos Organización de los contenidos Orientaciones metodológicas Propuesta de acreditación Bibliografía mínima Programa del docente (Plan de clase)
  • 9.
    9 3. La instrumentacióndidáctica del Proceso Educativo 3.1 Definición La didáctica tiene por objeto las decisiones normativas que llevan al aprendizaje gracias a la ayuda de los métodos de enseñanza F. HUERTA (2001) Es un campo científico de conocimientos teórico- prácticos y tecnológicos, cuyo eje central es la descripción e interpretación practica proyectiva de los procesos intencionales de enseñanza aprendizaje que se desarrollan en contextos de relación y comunicación para la integración de la cultura con el fin de transformarla, La instrumentación didáctica fue descrita por algunos autores de la siguiente manera: Son los medios o los materiales de los que dispone el facilitador o docente para llevar a cabo la tarea de facilitar el aprendizaje. E. FLORES OCAMPO Es la ciencia y técnica del proceso de enseñanza aprendizaje, su aporte es el conjunto de conocimientos científicos acerca de las leyes. El proceso de la didáctica esta manejado por los puntos cardinales de la didáctica. PRINCIPIOS DE LA DIDACTICA (KLIMGBERG) De carácter científico Unidad de lo teórico con lo practico Valoración de lo concreto y lo abstracto Principio de asequibilidad (enseñanza posible y comprensible)
  • 10.
    10 Principio de solidezde conocimientos Principio de carácter consciente Principio de la actividad independiente de los estudiantes. 2.2 Características de un programa educativo ASPECTOS DESCRIPCION CARACTER Disciplina subordinada de la pedagogía Teórico- practico Ciencia, arte y tecnología OBJETO Proceso enseñanza aprendizaje Instrucción y formación CONTENIDO Normativa, comunicativa, metodología FINES Optimizar el aprendizaje Integración Cultural y desarrollo personal y social
  • 11.
    11 PROGRAMA EDUCATIVO Instrumento curricular paralas actividades de enseñanza generales a desarrollar en un tiempo determinado etapas Planificar Ejecutar Evaluar Modalidad Abierto Enfatiza mas el aprendizaje creativo que la enseñanza Componentes Cerrado Es estrictamente pautado, es a forma de tutorial y suele ser unilateral Diagnostico Instrumentos de Planeación Proyectos Estratégicos Líneas de Acción
  • 12.
    12 3.3 diseño deun programa PLANEACION Diagnostico Visión Ideales Metas Objetivos Proyectos Estratégicas Políticas (marco legal) Estrategias (marco cultural) Acciones Consolidación 3.6 Estructuración y Selección del contenido 1. Caratula 2. Presentación Descripción Justificación 3. Objetivos 4. Procedimientos Actividades individuales Actividades grupales 5. Criterios de evaluación y acreditación 6. Contenido Unidad Objetivo Subtemas 7. Estrategias didácticas 8. Bibliografía Evaluación
  • 13.
    13 3.7 Estructura yselección de aprendizaje significativo Características del Aprendizaje Significativo David P. Ausubel acuña la expresión Aprendizaje Significativo para contrastarla con el Aprendizaje Memorístico. Así, afirma que las características del Aprendizaje Significativo son: • Los nuevos conocimientos se incorporan en forma sustantiva en la estructura cognitiva del alumno. • Esto se logra gracias a un esfuerzo deliberado del alumno por relacionar los nuevos conocimientos con sus conocimientos previos. • Todo lo anterior es producto de una implicación afectiva del alumno, es decir, el alumno quiere aprender aquello que se le presenta porque lo considera valioso. En contraste el Aprendizaje Memorístico se caracteriza por: • Los nuevos conocimientos se incorporan en forma arbitraria en la estructura cognitiva del alumno. • El alumno no realiza un esfuerzo para integrar los nuevos conocimientos con sus conocimientos previos. • El alumno no quiere aprender, pues no concede valor a los contenidos presentados por el profesor Ventajas del Aprendizaje Significativo Produce una retención más duradera de la información. Modificando la estructura cognitiva del alumno mediante reacomodos de la misma para integrar a la nueva información. • Facilita el adquirir nuevos conocimientos relacionados con los ya aprendidos en forma significativa, ya que al estar clara mente presentes en la estructura cognitiva se facilita su relación con los nuevos contenidos. • La nueva información, al relacionarse con la anterior, es depositada en la llamada memoria a largo plazo, en la que se conserva más allá del olvido de detalles secundarios concretos. • Es activo, pues depende de la asimilación deliberada de las actividades de aprendizaje por parte del alumno. • Es personal, pues la significación de los aprendizajes depende de los recursos cognitivos del alumno (conocimientos previos y la forma como éstos se organizan en la estructura cognitiva). A pesar de estas ventajas, muchos alumnos prefieren aprender en forma memorística, convencidos por triste experiencia que frecuentemente los
  • 14.
    14 profesores evalúan elaprendizaje mediante instrumentos que no comprometen otra competencia que el recuerdo de información, sin verificar su comprensión. Requisitos para lograr el Aprendizaje Significativo: 1. Significatividad lógica del material. Esto es, q 1. Significatividad lógica del material. ue el material presentado tenga una estructura interna organizada, que sea susceptible de dar lugar a la construcción de significados. Los conceptos que el profesor presenta, siguen una secuencia lógica y ordenada. Es decir, importa no sólo el contenido, sino la forma en que éste es presentado. 2. Significatividad psicológica del material. Esto 2. Significatividad psicológica del material. se refiere a la posibilidad de que el alumno conecte el conocimiento presentado con los conocimientos previos, ya incluidos en su estructura cognitiva. Los contenidos entonces son comprensibles para el alumno. El alumno debe contener ideas inclusoras en su estructura cognitiva, si esto no es así, el alumno guardará en memoria a corto plazo la información para contestar un examen memorista, y olvidará después, y para siempre, ese contenido. 3. Actitud favorable del alumno. Bien señalamos. Actitud favorable del alumno. eriormente, que el que el alumno quiera aprender no basta para que se dé el aprendizaje significativo, pues también es necesario que pueda aprender (significación lógica y psicológica del material). Sin embargo, el aprendizaje no puede darse si el alumno no quiere aprender. Este es un componente de disposiciones emocionales y actitudinales, en el que el maestro sólo puede influir a través de la motivación. Tipos de Aprendizaje Significativo Ausubel señala tres tipos de aprendizajes, que pueden darse en forma significativa: 1. Aprendizaje de Representaciones Es cuando el niño adquiere el vocabulario. Primero aprende palabras que representan objetos reales que tienen significado para él. Sin embargo aún no los identifica como categorías. Por ejemplo, el niño aprende la palabra "mamá" pero ésta sólo tiene significado para aplicarse a su propia madre. 2. Aprendizaje de Conceptos El niño, a partir de experiencias concretas, comprende que la palabra "mamá" puede usarse también por otras personas refiriéndose a sus propias madres. Lo mismo sucede con "papá", "hermana", "perro", etc
  • 15.
    15 Aprendizaje de Proposiciones Cuandoel alumno conoce el significado de los conceptos, puede formar frases que contengan dos o más conceptos en las que se afirme o niegue algo. Así un concepto nuevo es asimilado al integrarlo en su estructura cognitiva con los conocimientos previos. 3.8 Organización de métodos, técnicas recursos didácticos Estrategias de ensayo Este tipo de estrategia se basa principalmente en la repetición de los contenidos ya sea escrito o hablado. Es una técnica efectiva que permite utilizar la táctica de la repetición como base de recordatorio. Tenemos leer en voz alta, copiar material , tomar apuntes, subrayar... Estrategias de elaboración Este tipo de estrategia se basa en crear uniones entre lo nuevo y lo familiar, por ejemplo : resumir, tomar notas libres, responder preguntas, describir como se relaciona la información. Estrategias de organización Este tipo de estrategia se basa en una serie de modos de actuación que consisten en agrupar la información para que sea más sencilla estudiarla y comprenderla. El aprendizaje en esta estrategia es muy efectivo porque con las técnicas de : resumir textos, esquemas, subrayado , etc... podemos incurrir un aprendizaje más duradero no sólo en la parte de estudio sino en la parte de la comprensión. Estrategias de comprensión
  • 16.
    16 Este tipo deestrategia se basa en lograr seguir la pista de la estrategia que se está usando y del éxito logrado por ellas y adaptarla a la conducta. La comprensión es la base del estudio. Supervisan la acción y el pensamiento del alumno y se caracterizan por el alto nivel de conciencia que requiere. Entre ellas están la planificación,la regulación y evaluación final. Los alumnos deben de ser capaces de dirigir su conducta hacia el objetivo del aprendizaje utilizando todo el arsenal de estrategias de comprensión. Por ejemplo descomponer la tarea en pasos sucesivos, seleccionar los conomientos previos, formularles preguntas. Buscar nuevas estrategias en caso de que no funcionen las anteriores. Estrategias de apoyo Este tipo de estrategia se basa en mejorar la eficacia de las estrategias de aprendizaje, mejorando las condiciones en las que se van produciendo.Estableciendo la motivación,enfocando la atención y la concentración,manejar el tiempo etc Recursos didácticos • • Son auxiliares del proceso de Enseñanza y Aprendizaje porque las experiencias sensoriales tienen un papel importante para la asimilación de cualquier tema
  • 17.
    17 3.9 Metodología: cronogramade actividades, plan de clase, recursos y técnicas didácticas, actividades de aprendizaje o Cronograma de actividades o Es una descripción específica de las actividades y del tiempo que se va a emplear para la ejecución del proyecto. o Se debe organizar el trabajo en fechas probables para saber cuánto tiempo requerirá elaborar el trabajo definitivo o Presentación en diagramas
  • 18.
    18 PLAN DE CLASEDIARIO 3 MOMENTOS DEL MÓDULO: Educación en Enfermería NÚMERO DE CLASE: 1 PLAN DE CLASE SEMESTRE/GRUP FECHA/HORA/TIEM TÍTULO DE APERTURA DOCENTES UNIDAD O PO PROGRAMA Mtra. Yolanda Alvarado Mtra.: Guadalupe 5 de Agosto Habrá una Educación en Ballinas 7 a 14 horas presentación de los Octavo / 1801 Enfermería Pasante: Aarón Gómez 7 horas docentes, se les Pasante: Oscar Ramírez pedirá a los OBJETIVO GENERAL NIVEL DE ASIMILACIÓN MÉTODO alumnos hagan un TEMA gafete de El alumno conocerá las identificación, para Presentación del unidades que integran el Explicativodespués dar a módulo y del grupo módulo de educación en Saber hacer hacer/ aplicación ilustrativo conocer el módulo. enfermería del 8vo semestre ESTRATEGÍAS DE ENSEÑANZA- RECURSOS DESARROLLO APRENDIZAJE DIDÁCTICOS Se dará a conocer el programa del Los alumnos se presentan uno por uno ante Gafetes de identificación módulo educación sus compañeros. Preguntas literales en enfermería, Se harán equipos para dar a conocer el Reunión por equipos además de los programa del módulo, además de exponer los criterios de criterios de evaluación. evaluación del módulo. CIERRE: EVALUACIÓN TAREA BIBLIOGRAFÍA Se escogerá por Pimienta Prieta J., Estrategias de votación al jefe y Se deja de tarea buscar y leer el PND ( enseñanza-aprendizaje, Pearson, tesorero del grupo y específicamente los puntos de educación y México, 2012, entregar la salud) papelería pertinente.
  • 19.
    19 PLAN DE CLASEDIARIO 3 MOMENTOS MÓDULO: Educación en Enfermería DEL PLAN DE CLASE APERTURA SEMESTRE/GRU DOCENTES PO TEMA OBJETIVO GENERAL DESARROLLO ESTRATEGÍAS APRENDIZAJE DE CIERRE EVALUACIÓN NÚMERO DE CLASE: 1 FECHA/HORA/TIE MPO DE UNIDAD NIVEL DE ASIMILACIÓN ENSEÑANZA- RECURSOS DIDÁCTICOS TAREA TÍTULO PROGRAMA EVALUACIÓN BIBLIOGRAFÍA MÉTODO
  • 20.
    20 4. Evaluación delaprendizaje. Evaluación 4.1 Evaluación diagnóstica Nos permite evidenciar que tanto sabe el estudiante y partir de ahí iniciar el proceso de enseñanza, adecuando nuestros métodos o estrategias de enseñanza al nivel que posee ese estudiante. 4.2 Evaluación formativa Nos permite orientar y mejorar el proceso de enseñanza, la cual permite obtener información valiosa sobre el avance que cada estudiante ha adquirido hasta el momento, permitiendo así detectar cuales son las debilidades o en qué punto es necesario reestructurar las estrategias que se han venido utilizando. Características Nos permite diagnosticar cuales son los puntos débiles del estudiante No tiene calificación Características Se orienta el conocimiento de los procesos Busca información específica sobre las partes, las etapas, los conocimientos necesarios para el logro de los objetivos que plantea un curso. Se aplica durante el proceso de enseñanza 4.3 Evaluación sumativa Se realiza al terminar un proceso de enseñanza con el fin de conocer si se lograron alcanzar los objetivos que fueron acordados durante el inicio de ese proceso, además se encarga de comprobar los conocimientos y habilidades que los estudiantes han adquirido durante todo el proceso de enseñanza por medio de una calificación. Características Se aplica al terminar un proceso de enseñanza No solo evalúa al estudiante sino que también permite valorar si las estrategias o métodos utilizados durante el curso fueron eficientes Es medible
  • 21.
    21 4.4 Tipos deinstrumentos de evaluación
  • 22.
    22 4.5 Diseño deinstrumentos de evaluación Cuadro comparativo Aspectos Función Referencial Evaluación inicial Evaluación estímulo Evaluación sumativa Rol del Diagnóstico: Determina la Rol Formativo: Detecta éxitos o Rol Sumativo: Certifica el grado de logro de los presencia o ausencia de objetivos deficiencias para prescribir actividades objetivos con el propósito de asignar requisitos de entrada. de profundización. Retroalimentación calificaciones. Al inicio de una unidad de Durante el proceso de enseñanza y Al finalizar una o varias unidades de aprendizaje aprendizaje. aprendizaje. Procedimientos Procedimiento prueba y de Procedimiento de prueba y de Procedimientos de prueba, observación e evaluativos que observación. observación. informe. Objetivos requisitos (o conductas de Objetivos capacitadores, subordinados o Objetivos terminales. entrada). intermedios. No originan calificaciones. Pueden o no ser calificadas. Momento de su realización utilizan. Tipo de objetivo Certificación. Procesos que originan Nivelación Son calificables. Ayuda y refuerzo para el alumno Refuerzo para el alumno Métodos alternativos de aprendizaje si Reorientación de la planificación si es necesario es necesario Certificación. No originan calificaciones. Pueden o no ser calificadas. Acreditación de los resultados: Calificación Promoción Titulación Análisis de resultados Referida a criterios. Referida a criterios. Resultados globales con relación a criterios o normas.
  • 23.
    23 5. Programa detutoría académica
  • 24.
  • 25.
    25 6. Tendencias enla formación de profesionales en Enfermería 6.1 Método Basado en Problemas1 Participación activa del alumno. Propuesta didáctica basada en la idea de hacer que las y los estudiantes no se limiten a escuchar para aprender, sino que solucionen problemas. Uso de recursos cognitivos Aprendizaje: Colaborativo Análisis y síntesis de información Reflexión Solución de problemas de la vida real. Auto aprendizaje Consiste: 1. Analizar el problema 2. Soluciones posibles 3. Hacer una lista de lo que se sabe 4. Hacer una lista de lo que se desconoce 5. Hacer una lista de lo que se necesita realizar 6. Definir el problema 7. Obtener información 8. Presentar resultados 9. Desarrolla: Estrategias de solución Conocimientos y habilidades Auto evacuación Búsqueda y manejo de información Evaluación: Auto evaluación Trabajo en equipo Aportación individual 1 Mora E E. El aprendizaje basado en problemas para la intervención de enfermería. Revista electrónica: enfermería actual en Costa Rica. 2011. Universidad de Costa Rica.
  • 26.
    26 6.2 Modelo deenseñanza clínica de Patricia Benner2 Aprendizaje basado en experiencia Saber teórico: Saber práctico Cuidado humanizado Administración y monitorización de intervenciones y regímenes terapéuticos Asegurar prácticas de calidad 2 A medida que una enfermera gana experiencia, el conocimiento clínico se convierte en una mezcla de conocimiento práctico y clínico. Niveles de adquisición de destreza: Principiante Principiante avanzada Competente Eficiente Molina C P. El saber práctico en enfermería. Revista Cubana de enfermería. 2010. V26 (2). Área práctica Rol de ayuda Función de enseñanza Diagnostico y seguimiento del paciente Gestión de situaciones que cambian rápido
  • 27.
    27 6.3 Educación continua Continuidaden la educación como un proceso que no se agota Competitividad Necesidad de actualización Perfeccionamiento de conocimientos Fortalecimiento de conocimientos Valorizar el trabajo Sentir satisfacción laboral Modalidades: Curso monográfico Seminario Taller Mesa redonda Diplomados conferencias Actitudes y prácticas Dirigida a personas con formación: Practica Profesional Técnica Laboral