04/02/2017
MARI FÉ SÁNCHEZ FLORES
 Introducción: definición de dolor, orientar
etiología, tipos de dolor, escalas.
 Analgésicos opioides débiles
 Analgésicos opioides potentes
 Cuando derivar
 Rotación de opioides
 Casos clínicos prácticos
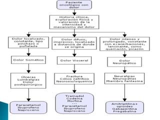
 El dolor es una experiencia sensorial y
emocional desagradable asociada con una lesión
presente o potencial o descrita en términos de
la misma.
 El dolor crónico puede afectar al 20% de la
población.
 En 1998 la OMS estimó que el 22% de los
pacientes de Atención Primaria habían sufrido
dolor persistente durante el año anterior.
 Agudo: producido por estímulos nociceptivos
somáticos o viscerales de inicio brusco y corta
duración.
 Crónico: dolor que persiste, sea cual sea su
intensidad, más de un mes.
 Dolor somático: se origina en estructuras somáticas superficiales o
profundas: piel, mucosas, tejido subcutáneo, conjuntivo, músculos,
huesos, articulaciones, vasos, pleura y peritoneo parietal. Es
localizado y secundario a estímulos mecánicos, térmicos y químicos.
 Dolor visceral: se origina en estructuras viscerales del aparato
respiratorio, circulatorio, digestivo y genitourinario. Suele ser mal
definido, vago, impreciso y con frecuencia referido, manifestándose
en lugares alejados al órgano afectado. Puede asociarse náuseas,
vómitos y sudoración.
 Dolor neuropático: causado por lesión directa de estructuras
nerviosas, ya sea por invasión directa tumoral, como consecuencia de
la quimioterapia o por infecciones en un paciente debilitado (herpes
zóster, etc.). El paciente lo describe como sensaciones
desagradables, quemantes o punzantes, o como acorchamiento,
hormigueo, tirantez, prurito o presión. Asociado frecuentemente a
cambios sensoriales (disestesias, etc.), motores y autonómicos.
 Dolor mixto: coexistencia de varios de los mecanismos anteriores
en un mismo paciente.
 Continuo o basal: persistente a lo largo del día,
pudiendo existir momentos de mayor o menor
intensidad, pero no llega a desaparecer nunca.
 Irruptivo: exacerbación transitoria del dolor
que aparece, ya sea espontáneamente o bien con
un desencadenante concreto, predecible o
impredeciblemente, a pesar de existir un dolor
basal estable y adecuadamente controlado.
◦ Incidental: aparece al realizar alguna actividad como
levantarse, toser, defecar, miccionar, etc.
◦ Espontáneo: no se identifica un factor
desencadenante.
Para orientar la etiología se tendrá en
cuenta:
 1. Localización.
 2. Característica.
 3. Intensidad.
 4. Tiempo de evolución.
 5. Factores que lo agravan y alivian.
 Escala numérica verbal: De este modo, el paciente
asignará un valor determinado a su dolor.
 Escala analógica visual. El dolor es leve de 0 a 3,
moderado de 4 a 6 e intenso de 7 a 10.
 Cuestionario de dolor de McGill. Diseñado para
medir las distintas categorías del dolor: la sensorial, la
afectiva y la cognitiva.
 Si el paciente no puede comunicarse adecuadamente, el dolor
será valorado por la expresión facial, postura antiálgica,
irritabilidad o manifestaciones del sistema nervioso
autónomo como sudoración, taquicardia...
 Hay que evaluar continuamente al paciente y a su dolor.
Algoritmo Diagnóstico de Dolor Oncológico

Evaluar detalladamente el dolor: su intensidad, causas, cronología y
repercusiones en el paciente y su familia.
 Abordaje integral de la persona con dolor y su entorno mediante
técnicas psicosociales y tratamientos analgésicos adecuados.
 Comenzar por el escalón analgésico más adecuado según el tipo e
intensidad de dolor (posibilidad de asociar tratamientos adyuvantes).
 Reevaluar continuamente la respuesta analgésica, así como la
aparición de efectos secundarios de la medicación
 Tratar adecuadamente el dolor irruptivo.
 No usar de forma conjunta opioides potentes y débiles.
 Adelantarse a posibles efectos secundarios de los fármacos con
medidas preventivas.
 Instruir al paciente y a su familia sobre las pautas a seguir en caso
de dolor irruptivo, respuesta analgésica insuficiente o aparición de
efectos secundarios.
 Impartir instrucciones claras sobre la forma de contacto con el
equipo profesional que atiende al paciente en caso de dudas o problemas
con el tratamiento.
 Priorizar la vía oral para la administración pautada de analgésicos.
 .
Alcaloides naturales del opio
Derivados del fenantreno: Morfina, Codeína
Derivados de la benzilisoquinolina: Papaverina, Tebaína
Derivados semisintéticos de los alcaloides del opio
Derivados de la morfina: Oximorfona, Hidromorfona(-jurnista-), Heroína
(diacetilmorfina
Derivados de la tebaína: Buprenorfina, Oxicodona(-targin-)
Derivados de la codeína:Tramadol
Opioides sintéticos
Morfinanos: Levorfanol, Nalbufina, Naloxona, Naltrexona(-revia-)
Fenilheptilaminas: Metadona, Propoxifeno
Fenilpiperidinas: Meperidina,Fentanil, Sufentanil, Alfentanil, Remifentanil
 Agonistas puros : Se fijan a receptor µ,
máxima actividad intrínseca(morfina)
 Agonistas parciales : Actividad intrínseca por
receptor µ pero con efecto “ techo” , son
analgésicos cuando se administran solos , pero
pueden antagonizar cuando se dan con un
agonista puro(brupenorfina)
 Antagonistas: Se fijan al recep µ y desplazan al
opioide revertiendo su efecto( naloxona)
Agonistas/antagonistas: actividad antagonista
sobre rep µ , y agonista sobre receptor ĸ
Agonista puro Agonista parcial
potente Morfina
Fentanilo
Tapentadol
Hidromorfona
Metadona
oxicodona
buprenorfina
débil Codeina
Tramadol
CODEINA
◦ Indicaciones: dolores moderados.
◦ Dosis inicial: 30 mg cada 4-6 horas.
◦ Dosis de mantenimiento: 30-60 mg cada 4 horas.
◦ Dosis máxima: 60 mg/4horas (techo terapéutico).
◦ Vía: oral o rectal.
◦ Potencia analgésica: 30 mg equivalen a 650 mg de
AAS.
◦ Precauciones: en insuficiencia hepática e
insuficiencia renal.
TRAMADOL
 Dosis inicial: 50 mg cada 6-8 horas.
 Dosis de mantenimiento: 200-400 mg/día.
 Dosis máxima: 400 mg diarios (techo terapéutico).
 Vía: oral, rectal, subcutánea, intramuscular o intravenosa.
 Una vez controlado el dolor con las presentaciones de
liberación normal, se pueden utilizar las presentaciones de
liberación retardada (cada 12h).
 Es eficaz en el dolor neuropático. Indicado también en el
dolor agudo y crónico moderado- intenso.
 Precauciones:
◦ Es prudente evitar el tramadol en pacientes predispuestos
a sufrir ataques epilépticos porque disminuye el umbral
convulsivo.
◦ En pacientes con insuficiencia renal puede acumularse y
aumentar sus efectos secundarios.
 MORFINA:
◦ Es el opioide potente de referencia en el dolor oncológico
intenso.
◦ No tiene techo analgésico.
◦ Siempre que sea posible se utilizará por vía oral.
 PRESENTACIONES:
◦ Morfina de acción rápida: se administra cada cuatro horas. El
inicio de acción es a los 20 minutos de la administración
aproximadamente, el pico a los 60 minutos y los niveles
plasmáticos estables y el efecto analgésico pleno a las 12-15
horas.
◦ Morfina de liberación retardada: se administra cada doce
horas. El inicio de la acción es a la hora o dos horas después de
la administración y el pico a las 4 horas.
◦ Inicio de tratamiento: hay que utilizar morfina oral rápida ya
que las dosis analgésicas se pueden ajustar con mayor rapidez.
 MORFINA. DOSIS INICIAL
 Pacientes no tratados previamente con opioides.
◦ Pacientes jóvenes o adultos: 5-10 mg cada 4 horas.
◦ Pacientes ancianos o debilitados: 2,5-5 mg cada 4 horas.
 Pacientes tratados previamente con opioides: calcular la dosis
diaria total equianalgésica de morfina y repartirla en dosis cada 4
horas.
 Transcurridas 24 horas desde el inicio del tratamiento, si el
paciente:
◦ Continúa con dolor: se aumenta la dosis diaria total en un 25-50%
y así cada 24 horas hasta obtener un alivio adecuado del dolor,
evaluando siempre las causas por las que no se controla
adecuadamente el dolor.
◦ No tiene dolor: se mantienen las mismas dosis cada 4 horas.
◦ Una vez que el paciente tiene controlado el dolor con morfina
rápida, se sustituye por morfina de liberación retardada,
utilizando la misma dosis diaria repartida cada 12 horas.
◦ La primera dosis de morfina retardada se administrará junto con
la última dosis de morfina rápida.
 Morfina
 AGUDIZACIONES DEL DOLOR
El paciente puede sufrir crisis agudas de dolor. El tratamiento
consistirá en dosis suplementarias de morfina rápida (dosis: 10%-15%
de la dosis diaria total utilizada), que podrá repetir cada hora hasta
lograr un control adecuado de la agudización del dolor.
 INCREMENTO DE LA DOSIS
Si el paciente necesita más de tres o cuatro dosis suplementarias en un
día, probablemente precisa un incremento de la dosis diaria total de
morfina. Esto se hará aumentando un 25-50 % la dosis diaria total que
se repartirá cada 12 horas.
 PRECAUCIONES
◦ Los efectos secundarios son más intensos si existe insuficiencia
renal.
◦ Los pacientes tratados con morfina de liberación retardada no
pueden tomar productos que contengan alcohol porque acelera la
liberación de morfina.
 MORFINA SUBCUTANEA:
◦ Está indicada si el paciente no puede utilizar la vía oral.
◦ DOSIS INICIAL:
 Pacientes no tratados previamente con opioides.
 Pacientes jóvenes o adultos: 5 mg cada 4-6 horas.
 Pacientes ancianos o debilitados: 2,5 mg cada 4-6 horas.
 Pacientes tratados previamente con opioides: calcular la dosis
diaria total equianalgésica de morfina y repartirla en dosis cada 4-
6 horas.
◦ INCREMENTO DE LA DOSIS: si el paciente continúa con dolor
transcurridas 24 horas, se aumenta la dosis total diaria en un 25-50%
y así cada 24 horas hasta obtener un alivio adecuado del dolor.
◦ AGUDIZACIONES DEL DOLOR: se administrarán dosis
suplementarias de morfina (10% a 15% de la dosis diaria total), que
podrá repetir cada hora hasta lograr un control adecuado de la
agudización del dolor.
 MORFINA SUBCUTANEA:
◦ Alternativa si no se puede emplear la vía oral.
◦ Modo de administración: se coloca una aguja del calibre 27 G en el
tejido subcutáneo del paciente. Las dosis se inyectan a través de la
aguja.
◦ ¿Cómo pasar de morfina oral a subcutánea?
La dosis aproximada de morfina subcutánea a administrar en 24 horas
se obtiene dividiendo por dos la dosis diaria total de morfina oral. La
dosis obtenida se reparte cada 4-6 horas.
◦ ¿Cómo pasar de morfina subcutánea a oral?
Multiplicar por dos la dosis diaria total de morfina subcutánea, la
dosis obtenida se repartirá en dos dosis (cada 12 horas) si se utiliza
morfina retardada, o bien en seis dosis (cada 4 horas) si se utiliza
morfina rápida.
◦ ¿Cómo se disminuye la dosis de morfina?
La disminución de la dosis de morfina oral o subcutánea se realizará
de modo gradual, a razón de un 25% de la dosis diaria total previa de
morfina.
Morfina de liberación
inmediata Inicio y duración de acción
 Sevredol comp ranur de
10 y 20mg.
 Oramorph sol oral
monodosis de 5ml: 10mg,
30mg y 100mg/vial
 Oramorph sol oral en
frasco:2mg/ml y 20mg/ml
 Cloruro mórfico
ampollas:1%=1ml=10mg
 2%=1ml=20mg
 2%=2ml=40mg
 Lib inmed:-iv 10-15m
-sc 20-30m
-oral45-60m
Inicio en 20 min con 4-6
horas dura el efecto
 Lib retard:2-4 horas de
inicio y 8-12 horas de
duración
 FENTANILO TRANSDÉRMICO
◦ No tiene techo analgésico.
◦ Tras ser aplicado un parche, el efecto analgésico comienza a las 12-14
horas. Al retirar el parche e interrumpir su uso la analgesia continúa
durante 16 a 24 horas.
◦ Es especialmente útil en:
 Pacientes con dificultad o imposibilidad para utilizar la vía oral.
 Pacientes con cuadro clínico compatible con obstrucción intestinal
parcial.
 Pacientes con obstrucción del conducto biliar.
 Pacientes con insuficiencia renal porque se metaboliza a nivel
hepático en compuestos no activos y no tóxicos.
◦ Precaución en: pacientes ancianos, caquécticos o febriles.
◦ No utilizar en: pacientes con dolor agudo postoperatorio porque en
esta situación puede causar depresión respiratoria.
FENTANILO TRANSDERMICO:
 Inicio de tratamiento:
◦ Pacientes no tratados con opioides potentes: utilizar parches de 12
ó 25 mcg /h y administrar conjuntamente morfina oral de liberación
rápida (5-10 mg), subcutánea (2,5-5 mg) u oxicodona rápida (5mg) que
podrá repetir cada 4 horas si el paciente tiene dolor, hasta lograr un
alivio adecuado del dolor.
◦ Pacientes tratados previamente con opioides: calcular la dosis
equianalgésica de fentanilo.
 Si el paciente tomaba morfina oral, dividir por dos la dosis diaria
total (en mg) utilizada en las últimas 24 horas.
 Junto con el primer parche, al paciente se le administrará la última
dosis de opioide retardado. Si recibía morfina u oxicodona rápida,
se la administrarán las tres dosis siguientes tras colocar el primer
parche de fentanilo.
 FENTANILO TRANSDERMICO
 Los parches se cambian cada tres días.
 Si el paciente tiene mal controlado el dolor, se incrementará la dosis previa de
fentanilo transdérmico en un 25-50 % aproximadamente.
 AGUDIZACIONES DEL DOLOR:
◦ El paciente tomará dosis suplementarias de morfina u oxicodona oral rápida,
que podrá repetir cada 2-4 horas, o morfina subcutánea que podrá repetir
cada hora hasta lograr un alivio adecuado. Las dosis suplementarias
aproximadas serán las equianalgésicas correspondientes a un 10%-15% de la
dosis total de fentanilo transdérmico .
◦ También se puede utilizar citrato de fentanilo oral transmucoso.
 INTERRUPCION DEL TRATAMIENTO:
◦ Debe realizarse de modo gradual, disminuyendo la dosis previa de fentanilo
transdérmico en 25 mcg/hora.
• COMO PASAR DE FENTANILO TRANSDERMICO A MORFINA
Multiplicar por dos la dosis del parche de fentanilo transdérmico, así se
obtiene la dosis (en mg) aproximada diaria total correspondiente de Morfina
oral.
 CITRATO DE FENTANILO ORAL TRANSMUCOSA
◦ INDICACIONES: Agudizaciones del dolor crónico oncológico (dolor
irruptivo) en pacientes tratados con opioides.
◦ El efecto comienza a los 5 minutos, debido a la absorción rápida
por la mucosa oral y dura 2.5 a 5 horas gracias a la fracción
deglutida.
◦ La dosis inicial es 1 comprimido bucofaríngeo de 200 microgramos,
que puede repetirse a los 15 minutos si la respuesta analgésica no es
adecuada.
◦ No deben utilizarse más de dos unidades para tratar un solo
episodio de agudización del dolor.
◦ Limitar el consumo a un máximo de 4 unidades/día.
◦ Si se aumenta la dosis del opioide de acción prolongada, es posible
que también sea necesario revisar la dosis de citrato de fentanilo
oral transmusoso.
◦ Forma de administración: El paciente introducirá la unidad en la
boca pegada a la mucosa de la mejilla y la desplazará a lo largo de
ambas mejillas. No podrá ser utilizada si existe mucositis.
 OXICODONA:
◦ No tiene techo terapéutico.
◦ Presenta menos náuseas, trastornos cognitivos y prurito que la
morfina. Asociada a naloxona(targin) menos estreñimiento.
◦ Indicaciones: dolor oncológico intenso, sobre todo dolor
osteoarticular, visceral y el neuropático como la neuralgia
postherpética.
◦ Uso clínico:
. Inicio de tratamiento: hay que utilizar oxicodona oral rápida ya que
las dosis analgésicas se pueden ajustar con mayor rapidez.
◦ Presentaciones farmacéuticas:
 Oxicodona de acción rápida: se administra cada cuatro horas.
Existen cápsulas de 5 y 10 mg, y solución oral.
 Oxicodona de liberación retardada: se utiliza cada doce horas. Los
comprimidos tienen que tragarse enteros. Tienen un primer pico de
acción a la hora de la administración.
 No existe diferencia en la potencia analgésica entre las dos
presentaciones.
La biodisponibilidad es más predecible que la de la morfina.
OXICODONA
◦ Dosis inicial:
 Pacientes no tratados previamente con opioides:
 Pacientes jóvenes o adultos: 5 mg cada 4 horas.
 Pacientes ancianos o debilitados: 2,5 mg cada 4 horas.
 Pacientes tratados previamente con opioides: calcular la dosis
diaria total equianalgésica y repartirla en dosis cada 4 horas. 1 mg
de oxicodona corresponde a 2 mg de morfina oral.
- Transcurridas 24 horas desde el inicio del tratamiento, si el
paciente:
. No tiene dolor: se mantienen las mismas dosis cada 4 horas.
. Continúa con dolor: se aumenta la dosis diaria total en un 25-
50% y así cada 24 horas hasta obtener un alivio adecuado del
dolor, evaluando las posibles causas por las que no se controla
adecuadamente.
- ¿Cómo pasar de Oxicodona rápida a retardada?
.Una vez que el paciente tiene controlado el dolor con oxicodona
rápida, esta es sustituida por oxicodona de liberación retardada
utilizando la misma dosis diaria repartida cada 12 horas.
 OXICODONA:
◦ AGUDIZACIONES DEL DOLOR:
El tratamiento consiste en administrar dosis suplementarias
de oxicodona rápida (dosis: 10-15% de la dosis diaria total
utilizada), que podrá repetir cada 1-2 horas hasta lograr un
control adecuado de la agudización del dolor.
◦ INCREMENTO DE DOSIS:
Si el paciente necesita más de 3-4 dosis suplementarias en un
día hay que aumentar la dosis diaria total de oxicodona. Esto
se hará aumentando un 25-50% la dosis diaria total que se
repartirá cada 12 horas.
 HIDROMORFONA:
◦ Indicaciones: agonista opioide µ -dolor crónico de moderado a
intenso. Buena tolerancia en ancianos, facilita el sueño
◦ Presentaciones farmacéuticas: comprimidos de liberación prolongada
de 4, 8, 16 y 32 mg(jurnista). Se administra cada veinticuatro horas.
Utilizar con precaución en pacientes con insuficiencia renal o hepática
y en pacientes con patología intestinal (íleo...).
◦ Inicio de tratamiento:
 Pacientes no tratados con opioides potentes: utilizar comprimidos
de 4 mg y administrar conjuntamente Morfina oral de liberación
rápida (5-10 mg) que podrá repetir cada 2-4 horas si el paciente
tiene dolor, hasta lograr un alivio adecuado del dolor.
 Pacientes tratados previamente con opioides: calcular la dosis
equianalgésica de hidromorfona.
◦ Si el paciente tomaba morfina oral, dividir por cinco la dosis diaria
total utilizada en las últimas 24 horas.
HIDROMORFONA:
◦ Si el paciente tiene mal controlado el dolor, se incrementará la dosis
previa de hidromorfona en un 25-50 % aproximadamente.
◦ AGUDIZACIONES DEL DOLOR: El paciente tomará dosis
suplementarias de morfina u oxicodona oral rápida, que podrá repetir
cada 2-4 horas, o morfina subcutánea que podrá repetir cada hora
hasta lograr un alivio adecuado del dolor. Las dosis suplementarias
serán las equianalgésicas correspondientes a un 10%-15% de la dosis
total de hidromorfona .
◦ Si el paciente necesita más de 3-4 dosis suplementarias en un día hay
que aumentar la dosis diaria total de hidromorfona. Esto se hará
aumentando un 25-50% aproximadamente la dosis diaria total.
◦ INTERRUPCION DEL TRATAMIENTO: Debe realizarse de modo
gradual, disminuyendo la dosis previa de hidromorfona en un 25%
aproximadamente.
 BUPRENORFINA TRANSDÉRMICA:
◦ Tiene techo terapéutico. Es un opioide agonista-antagonista, lo que
condiciona su acción analgésica, efectos secundarios y puede originar un
cuadro de abstinencia si es administrado a pacientes que toman opioides
agonistas puros.
◦ Indicaciones:
 Dolor moderado o intenso.
 Opioide potente de segunda línea.
◦ Inicio de tratamiento:
 Pacientes no tratados con opioides potentes: utilizar parches de 35
mcg/h y administrar conjuntamente un comprimido sublingual de
buprenorfina.
 Pacientes tratados previamente con opioides: calcular la dosis
equianalgésica de morfina oral y multiplicarla por 0,7-0,9 para obtener
el parche de buprenorfina que hay que utilizar.
 El parche debe reemplazarse como máximo a las 96 horas. Para
facilitar su uso, se puede cambiar el parche dos veces a la semana a
intervalos .
 BUPRENORFINA TRANSDERMICA:
◦ AGUDIZACIONES DEL DOLOR
 Tomará un comprimido (0,2 mg) de buprenorfina
sublingual(buprex 0,2) que podrá repetir a las 6 horas.
 Si precisa tres o cuatro comprimidos diarios buprenorfina
sublingual debe utilizar el parche de la siguiente
concentración.
◦ PRECAUCIONES:
 No autorizado en menores de 18 años.
 En pacientes con insuficiencia hepática.
 Pacientes febriles (puede aumentar la absorción) o
caquécticos.
 Tapentadol(palexia)
 doble mecanismo de acción:–MOR (agonista
opioide mu) y NRI (Inhibición de la recaptación
de noradrenalina)
 está indicado en el manejo del dolor moderado a
severo agudo o crónico en mayores de 18 años
 Enantiomero puro sin metabolitos activos
 Oral 50,100,150,200,250 mg•, 12 h liber tard(biod; 32%)•D máx: 500
mg/día
 Potencia entre tramadol y morfina:
200mg/día tram= 100 mg/día tapen= 40 mg/día mst = 20 mg oxy
 Mejor tolerado
 ESTREÑIMIENTO: es necesario realizar profilaxis con laxantes de acción osmótica
(polietilenglicol, lactilol, lactulosa) o/+ los laxantes estimulantes (bisacodilo). Los pacientes con
enfermedad avanzada en tratamiento paliativo que no responden a los laxantes habituales
pueden ser tratados con bromuro de metilnaltrexona subcutánea .(relixtor )
 NAUSEAS Y VÓMITOS: descartar la existencia de impactación fecal. Tratamiento: si son
postprandiales están indicados los antieméticos procinéticos (domperidona, metoclopramida).
Si ocurren con el movimiento, cinarizina. En ausencia de estas asociaciones pueden ser útiles el
haloperidol, los corticoides o los antagonistas de la serotonina (ondansentrón).
 SEDACION Y ALTERACION DE LAS FUNCIONES COGNITIVAS: La sedación puede ser
tratada con psicoestimulantes. Las alteraciones cognitivas son tratadas con neurolépticos. El
cambio de la vía oral a la subcutánea (en el caso de la morfina) o el cambio de un opioide por
otro puede disminuir estos efectos secundarios.
 DEPRESION RESPIRATORIA: el riesgo en pacientes con dolor oncológico intenso es mínimo.
La depresión respiratoria es tratada con naloxona, se disuelve una ampolla de 0,4 mg en 10 ml
de suero fisiológico y se administran 0,5 cc por vía intravenosa o subcutánea cada 2 minutos
hasta el restablecimiento de una respiración satisfactoria.
 PRURITO: se trata con antihistamínicos.
 MIOCLONIAS: pueden revertir con clonazepam (0,5-2 mg cada 8 horas) e hidratación
adecuada.
 SUDORACION: puede responder a corticoides o anticolinérgicos.
 RETENCION URINARIA: puede precisar sondaje.
 Indicaciones de derivación a clínicas de dolor
◦ Sospecha fundada de dolor neuropático.
◦ Mala respuesta al tratamiento en el paciente oncológico.
◦ Necesidad de incrementos importantes en la dosificación de
opioides.
◦ Necesidad de utilizar el cuarto escalón de la OMS.
◦ Enfermo con mala respuesta al tratamiento instaurado por
otros especialistas.
 Indicaciones de NO derivación a clínicas de dolor
◦ Pacientes con sospecha de fibromialgia.
◦ Pacientes con artropatía degenerativa, susceptibles de ser
tratados con los esquemas, del primer, segundo y tercer
escalón de la OMS.
◦ Pacientes sin diagnóstico definitivo, en estudio por otros
especialistas.
04/02/2017
MARI FÉ SÁNCHEZ FLORES
 Cuando y porqué cambiar de opioide
 Tablas de equianalgesia
 Casos clínicos prácticos
 Cuando existe un dolor refractario:
ausencia de control del dolor con opioides
potentes a una dosis suficiente que provoque
efectos secundarios a pesar de las mejores
medidas para controlarlos( en el 20% de los
pacientes con dolor oncológico)
 cambio de opioide: sustituir un opioide de 3º
escalón por otro cuando no se consigue
equilibrio satisfactorio entre alivio del dolor y
efectos adversos a pesar de una titulación
apropiada.
 ROP: la sustitución de un opioide por otro para
lograr equilibrar efecto analgésico y efectos
secundarios
 RPOP :rotación parcial de opioide o
“semiswitch”.Uso concomitante de varios
opioides o cambio de vía de administración
 1-valorar el motivo por el que
se realiza la rotación-
 2-evaluación del paciente y
situación clínica
 3-informar al paciente y la
familia
 4-calcular dosis total de
opioide inicial (basal
+rescates)
 5-elegir el nuevo en función
de la evaluación clínica
 6-cálculo dosis morfina total
oral diaria
 7-calcular dosis nuevo
opioide(ratio de conversión)
 8-reducir entre 25-50%si
toxicidad o paciente frágil;
no reducir en caso contrario
 9-redondear a la baja
 10-pautar analgesia de
rescate:10% dosis total
diaria(o 1/6)
 11-monitorización estrecha
del paciente
 12-escalado de dosis :
sumando dosis extras o
aumentar 30-50% la dosis
total diaria
 13-efectos secundarios o mal
control del dolor: intensificar
trat de efectos secundarios,
coadyuvantes , técnicas
analgésicas invasivas, nueva
rotación , terapias no
farmacológicas
Tabla 4. Dosis equianalgésicas de opioides.
Opioide actual Opioide nuevo Factor de conversión
Codeína oral Morfina oral Dividir por 10
Tramadol oral Morfina oral Dividir por 5
Tapentadol oral Morfina oral Dividir por 3
Morfina oral Hidromorfona oral Dividir por 5
Morfina oral Oxicodona oral Dividir por 2
Morfina oral Fentanilo transdérmico Dividir por 2
Morfina oral Morfina subcutánea Dividir por 2
Oxicodona oral Fentanilo transdérmico Sin cambios
Oxicodona oral Morfina subcutánea Sin cambios
Hidromorfona Morfina oral Multiplicar por 5
(*) Los datos de la tabla son orientativos y las dosis equianalgésicas obtenidas son
aproximadas.
Fuentes: SIGN, 2008; Mercadante S, 2011; Nielsen S, 2014; NCCN, 2014.
 Se trata de una mujer de 74 años diagnosticada de un
adenocarcinoma de ovario estadio IV con metástasis
hepáticas y peritoneales(quimioterapia paliativa, con
progresión de la enfermedad).
 Antecedentes personales -Hipercolesterolemia.
-EPOC controlada con broncodilatador.
 Tratamiento domiciliario -Morfina de liberación
retardada 90mg cada 12 horas. Con dos rescates de 10mg
de morfina de liberación inmediata. Tiene un dolor valorado
mediante EVA de 2 (dolor ligero o leve).
 otros tra:-Lactulosa solución oral: 20g/24h.
-Lorazepam 1mg/24h.
-Escitalopram 15mg/24h.
-Pravastatina 10mg/24h.
-Bromuro de aclidinio.
 . Enfermedad actual :Desde el día anterior presenta dolor
abdominal intenso, por lo que se ha tomado rescates de
10mg de morfina de liberación inmediata cada 4 horas
según lo pautado. A nuestra llegada la paciente se queja de
dolor abdominal difuso, continuo con exacerbaciones, más
intenso en hipocondrio derecho. Estreñimiento bien
controlado con lactulosa. No presenta náuseas ni vómitos.
No tiene fiebre ni otros síntomas asociados, salvo ligera
somnolencia atribuida al tratamiento con opiáceos.
 Al no detectar ningún proceso intercurrente que pudiese
ser la causa de esta exacerbación del dolor procedemos a
administrar 10 mg de morfina subcutánea y a ajustar la
dosis de analgesia. Aumentamos aproximadamente un 25%
la dosis diaria de morfina que tomaba la paciente: el 25%
de 200mg serían 50 mg; decidimos dejarla con 110mg de
morfina de liberación retardada cada 12 horas y los
rescates con la misma pauta si los precisase
 Al día siguiente llamamos a la familia para
comprobar evolución. Su esposo nos dice que la
paciente ha pasado la noche con mucho dolor.
Además se encuentra muy nerviosa y agitada, dice
cosas sin sentido y presenta contracciones en los
músculos de las piernas. Ante la sospecha de
síndrome de neurotoxicidad inducido por
opioides (NIO) nos ponemos en contacto con
hospital para ingreso de la paciente hasta
estabilización y ajuste de analgesia
Ante sospecha de neurotoxicidad: descartar otras posibles causas responsables de los síntomas: encefalopatía
hepática/renal, infecciones, alteraciones hidroelectrolíticas, metástasis cerebrales
-En urgencias se le realizó analítica, en la que aparece insuficiencia renal (Crea
2,5, Urea 107) e hipertransaminasemia debida a las metástasis. En el TAC
craneal se descartó la existencia de metástasis cerebrales. …
- Resumen mujer de edad avanzada, tratada con altas dosis de opioides y en la
que se realiza un aumento rápido de dosis y que además presenta cierto grado
de deshidratación y tratamiento concomitante con una benzodiacepina.
Cuando se confirma que los síntomas son secundarios a NIO el manejo inicial es el siguiente:
Hidratación: para favorecer la rápida eliminación de los metabolitos responsables.
Rotación del opioide: puede consistir en cambiar el fármaco o su vía de administración.
Reducir la dosis del opioide: cuando el dolor está bien controlado se recomienda disminuir la dosis entre el
25-50%. Se debe también valorar el uso de fármacos coadyuvantes.
-Por tanto, una vez ingresada, se le administraron 2500ml de suero
glucosalino en 24 horas para mejorar su hidratación, se cambió la
vía de administración de la morfina pasando de vía oral a
intravenosa y se redujo la dosis total diaria en un 25%.
 Cálculo dosis : dosis total de morfina que tomaba la
paciente inicialmente: 90X2= 180mg+ los dos rescates
de morfina de 10mg =200mg de morfina al día.
Reducir el 25% de 200mg que son 50mg. 200-50=
150mg por vía oral. Queremos cambiar a intravenosa
(ratio 1:3) 150:3=50mg de morfina/día en infusión
continua intravenosa es la dosis que finalmente se le
administra.
 Se pautaron rescates con AINE iv en lugar de
morfina.
 En 72 horas la mejoría de la paciente era clara:
habían desaparecido los síntomas confusionales y las
mioclonías y el control del dolor era bueno.
Mujer de 78 años diagnosticada de carcinoma de páncreas en
tratamiento con MST continus 60mg/12h, metoclopramida y laxante
Se encuentra desorientada , somnolienta y con mioclonias a la
exploración física, no tiene dolor . Sospechamos NIO y decidimos
rotar opioide
 Dosis total: 120mg de morfina oral,
 Ratio de conversión 10mg de fentanilo=100mg de
morfina
 Dosis de morfinax10/24=1200:24=50mcg fentanilo
 Reducir 25-30%=37,5 (parche de 25+ parche de
12)que se ponen juntos y a la vez se toma la ultima
dosis de morfina retardada
 Rescates con morfina de liberacion inmediata o
fentanilo oral transmucoso , sublingual,,,dosis más
baja e ir titulando
Paciente en tratamiento con MSTcontinus 120mg/12h+3
rescates de sevredol 40mg
Presenta cuadro compatible con neurotoxicidad por opiáceos
(NIO) por lo que se decide cambiar a oxicodona:
 ---dosis total 120x2+40x3=360mg de morfina oral
 360mg de morfina(1,5:1)-240mg de oxicodona
 Reducimos un 25%:=180mg de oxicodona al día
 90mg (oxycontin 80+10)cada doce horas con rescates de
oxynorm solución 10mg/ml o cáps 10mg,,,
-OXYCONTIN 10,20,40,80MG
-TARGIN 5/2.5, 10/5, 20/10, 40/20(oxicodona/naloxona)
-OXYNORM SOL 10MG/ML, CÁP 5,10,20MG
 MST continus 120mg/12h+40mg de sevredol 3veces al
día
 Dosis total 360mg de morfina oral(5:1)=72mg de
hidromorfona
 Reducimos el 25%-30%=54mg de hidromorfona
 Jurnista 32+16/24h= 48mg de hidromorfona
 Rescates de oramorph 40mg, oxynorm 20mg,,,
JURNISTA cap 4, 8, 16 y 32mg
 Paciente de 74 años en tratamiento con
fentanilo 100mcg /72h( por adenocarcinoma de
pulmón)y 4 rescates de abstral de 200mcg por
disnea importante, junto con oxígeno
,prednisona oral 30mg y broncodilatadores
inhalados.
 Se plantea cambio a morfina subcutánea en
infusor
 Dosis total de fentanilo: 100x24=2400 en parche
+200x4=800 sublingual=3200mcg de fentanilo diarios
 Conversión a morfina oral: 3200:10=320mg oral
 Conversión a morfina subcutánea: 320:2=160mg
 Reducción 25%:120mg de morfina sc
 Se retira el parche y el primer día (como todavía
perdura fentanilo en sangre ,) reducimos otro 25%-
30% la morfina que le corresponde =80mg sc y al día
siguiente evaluar , se le dara´120mg que le
corresponde o titulamos con rescates(10% dosis)
 Varón 67 años con carcinoma de páncreas y
metástasis hepáticas, en tratamiento con
fentanilo 100mcg/hora+ 6 rescates con morfina
oral rápida 30mg en los últimos días
 Presenta dolor epigástrico irradiado a espalda
continuo 8/10, con algún episodio irruptivo de
10/10. Además presenta erupción pruriginosa en
la zona de colocación del parche y, desde ayer
alucinaciones y agitación
 A la exploración intensa caquecxia y mioclonias
en brazos.
 Cálculo de dosis de fentanilo a morfina: parche de
100x24=2400mcg/10=240mg de morfina oral
 Dosis total diaria de morfina:
240mg+(6x30)=420mg
 Reducción del 25-30% de la dosis=315mg
 Cálculo equianalgésico a oxicodona: ratio
(1,5:1)=210mg de oxicodona
 >>>OXYCONTIN 100/12h(80+20)
 Quitar el parche 12h antes de la primera dosis de
oxycontin
 Evaluar titulando con rescates de morfina o
fentanilo rápidos
 Mujer de 75 años diagnosticada de neoplasia
ginecológica diseminada en tratamiento con
parche de brupenorfina 35mcg/h que presenta
dolor escala EVA 6-10/10,,,se decide subir dosis
a 52,5mcg/h por dolor parcialmente controlado
y comienza con un deterioro de su estado
general( funcional y cognitivo),,,por lo que se
decide rotación de opioide
-A fentanilo : brupenorfina 52,5= fentanilo 50
( bru 35 =fent 25 bru 70= fent75)
Pondremos un parche de 50mcg/h de fentanilo con
Rescates con morfina oral lib rápida 10-15mg o 5mg de morfina sc
-A morfina oral: parche de 52,5= 50 de fentanilo= a
100-120 de morfina oral,,,,,,daremos 50-60mg de
morfina lib retardada cada 12h y rescates con rápida
-A oxicodona oral :morfina oral 50-60 cada doce =
oxicodona de lib retardada 25-30mg/12h+ resacates 5-6mg
cada 4h de oxicodona rapida
- A hidromorfona :morfina oral 100mg =
hidromorfona 20mg( ratio 1:5)= jurnista 16/24h
+ rescates de morfina 10mg/4h o con oxicodona 5mg/4h, o bien morfina
sc 5mg cada 4, o fentanilo oral transmucosa 200mcg
-A tapentadol : morfina oral 100mg/día ratio (1:2,5)=
tapentadol oral 40mg/día= palexia 25mg/12h
+ rescates con morfina oral rápida 10mg/4h ó oxicodona 5mg
 www.fisterra.com
 www.secpal.com
 www.asarca.org
 www.sedolor.es
 www.ampainsoc.org
 www.osanet.euskadi.net
 www.medicineonline.com
 Guía práctica de cuidados paliativos en atención
domiciliaria.
 Actualización sobre el tratamiento con opioides en
el DCNO( actualizacioneselmedicointeractivo.com)
Manejo de-los-opiodes-en-atencion-primaria

Manejo de-los-opiodes-en-atencion-primaria

  • 1.
  • 2.
     Introducción: definiciónde dolor, orientar etiología, tipos de dolor, escalas.  Analgésicos opioides débiles  Analgésicos opioides potentes  Cuando derivar  Rotación de opioides  Casos clínicos prácticos
  • 3.
     El dolores una experiencia sensorial y emocional desagradable asociada con una lesión presente o potencial o descrita en términos de la misma.  El dolor crónico puede afectar al 20% de la población.  En 1998 la OMS estimó que el 22% de los pacientes de Atención Primaria habían sufrido dolor persistente durante el año anterior.
  • 4.
     Agudo: producidopor estímulos nociceptivos somáticos o viscerales de inicio brusco y corta duración.  Crónico: dolor que persiste, sea cual sea su intensidad, más de un mes.
  • 5.
     Dolor somático:se origina en estructuras somáticas superficiales o profundas: piel, mucosas, tejido subcutáneo, conjuntivo, músculos, huesos, articulaciones, vasos, pleura y peritoneo parietal. Es localizado y secundario a estímulos mecánicos, térmicos y químicos.  Dolor visceral: se origina en estructuras viscerales del aparato respiratorio, circulatorio, digestivo y genitourinario. Suele ser mal definido, vago, impreciso y con frecuencia referido, manifestándose en lugares alejados al órgano afectado. Puede asociarse náuseas, vómitos y sudoración.  Dolor neuropático: causado por lesión directa de estructuras nerviosas, ya sea por invasión directa tumoral, como consecuencia de la quimioterapia o por infecciones en un paciente debilitado (herpes zóster, etc.). El paciente lo describe como sensaciones desagradables, quemantes o punzantes, o como acorchamiento, hormigueo, tirantez, prurito o presión. Asociado frecuentemente a cambios sensoriales (disestesias, etc.), motores y autonómicos.  Dolor mixto: coexistencia de varios de los mecanismos anteriores en un mismo paciente.
  • 6.
     Continuo obasal: persistente a lo largo del día, pudiendo existir momentos de mayor o menor intensidad, pero no llega a desaparecer nunca.  Irruptivo: exacerbación transitoria del dolor que aparece, ya sea espontáneamente o bien con un desencadenante concreto, predecible o impredeciblemente, a pesar de existir un dolor basal estable y adecuadamente controlado. ◦ Incidental: aparece al realizar alguna actividad como levantarse, toser, defecar, miccionar, etc. ◦ Espontáneo: no se identifica un factor desencadenante.
  • 7.
    Para orientar laetiología se tendrá en cuenta:  1. Localización.  2. Característica.  3. Intensidad.  4. Tiempo de evolución.  5. Factores que lo agravan y alivian.
  • 8.
     Escala numéricaverbal: De este modo, el paciente asignará un valor determinado a su dolor.  Escala analógica visual. El dolor es leve de 0 a 3, moderado de 4 a 6 e intenso de 7 a 10.  Cuestionario de dolor de McGill. Diseñado para medir las distintas categorías del dolor: la sensorial, la afectiva y la cognitiva.  Si el paciente no puede comunicarse adecuadamente, el dolor será valorado por la expresión facial, postura antiálgica, irritabilidad o manifestaciones del sistema nervioso autónomo como sudoración, taquicardia...  Hay que evaluar continuamente al paciente y a su dolor.
  • 11.
    Algoritmo Diagnóstico deDolor Oncológico
  • 12.
     Evaluar detalladamente eldolor: su intensidad, causas, cronología y repercusiones en el paciente y su familia.  Abordaje integral de la persona con dolor y su entorno mediante técnicas psicosociales y tratamientos analgésicos adecuados.  Comenzar por el escalón analgésico más adecuado según el tipo e intensidad de dolor (posibilidad de asociar tratamientos adyuvantes).  Reevaluar continuamente la respuesta analgésica, así como la aparición de efectos secundarios de la medicación  Tratar adecuadamente el dolor irruptivo.  No usar de forma conjunta opioides potentes y débiles.  Adelantarse a posibles efectos secundarios de los fármacos con medidas preventivas.  Instruir al paciente y a su familia sobre las pautas a seguir en caso de dolor irruptivo, respuesta analgésica insuficiente o aparición de efectos secundarios.  Impartir instrucciones claras sobre la forma de contacto con el equipo profesional que atiende al paciente en caso de dudas o problemas con el tratamiento.  Priorizar la vía oral para la administración pautada de analgésicos.
  • 13.
     . Alcaloides naturalesdel opio Derivados del fenantreno: Morfina, Codeína Derivados de la benzilisoquinolina: Papaverina, Tebaína Derivados semisintéticos de los alcaloides del opio Derivados de la morfina: Oximorfona, Hidromorfona(-jurnista-), Heroína (diacetilmorfina Derivados de la tebaína: Buprenorfina, Oxicodona(-targin-) Derivados de la codeína:Tramadol Opioides sintéticos Morfinanos: Levorfanol, Nalbufina, Naloxona, Naltrexona(-revia-) Fenilheptilaminas: Metadona, Propoxifeno Fenilpiperidinas: Meperidina,Fentanil, Sufentanil, Alfentanil, Remifentanil
  • 14.
     Agonistas puros: Se fijan a receptor µ, máxima actividad intrínseca(morfina)  Agonistas parciales : Actividad intrínseca por receptor µ pero con efecto “ techo” , son analgésicos cuando se administran solos , pero pueden antagonizar cuando se dan con un agonista puro(brupenorfina)  Antagonistas: Se fijan al recep µ y desplazan al opioide revertiendo su efecto( naloxona) Agonistas/antagonistas: actividad antagonista sobre rep µ , y agonista sobre receptor ĸ
  • 15.
    Agonista puro Agonistaparcial potente Morfina Fentanilo Tapentadol Hidromorfona Metadona oxicodona buprenorfina débil Codeina Tramadol
  • 16.
    CODEINA ◦ Indicaciones: doloresmoderados. ◦ Dosis inicial: 30 mg cada 4-6 horas. ◦ Dosis de mantenimiento: 30-60 mg cada 4 horas. ◦ Dosis máxima: 60 mg/4horas (techo terapéutico). ◦ Vía: oral o rectal. ◦ Potencia analgésica: 30 mg equivalen a 650 mg de AAS. ◦ Precauciones: en insuficiencia hepática e insuficiencia renal.
  • 17.
    TRAMADOL  Dosis inicial:50 mg cada 6-8 horas.  Dosis de mantenimiento: 200-400 mg/día.  Dosis máxima: 400 mg diarios (techo terapéutico).  Vía: oral, rectal, subcutánea, intramuscular o intravenosa.  Una vez controlado el dolor con las presentaciones de liberación normal, se pueden utilizar las presentaciones de liberación retardada (cada 12h).  Es eficaz en el dolor neuropático. Indicado también en el dolor agudo y crónico moderado- intenso.  Precauciones: ◦ Es prudente evitar el tramadol en pacientes predispuestos a sufrir ataques epilépticos porque disminuye el umbral convulsivo. ◦ En pacientes con insuficiencia renal puede acumularse y aumentar sus efectos secundarios.
  • 18.
     MORFINA: ◦ Esel opioide potente de referencia en el dolor oncológico intenso. ◦ No tiene techo analgésico. ◦ Siempre que sea posible se utilizará por vía oral.  PRESENTACIONES: ◦ Morfina de acción rápida: se administra cada cuatro horas. El inicio de acción es a los 20 minutos de la administración aproximadamente, el pico a los 60 minutos y los niveles plasmáticos estables y el efecto analgésico pleno a las 12-15 horas. ◦ Morfina de liberación retardada: se administra cada doce horas. El inicio de la acción es a la hora o dos horas después de la administración y el pico a las 4 horas. ◦ Inicio de tratamiento: hay que utilizar morfina oral rápida ya que las dosis analgésicas se pueden ajustar con mayor rapidez.
  • 19.
     MORFINA. DOSISINICIAL  Pacientes no tratados previamente con opioides. ◦ Pacientes jóvenes o adultos: 5-10 mg cada 4 horas. ◦ Pacientes ancianos o debilitados: 2,5-5 mg cada 4 horas.  Pacientes tratados previamente con opioides: calcular la dosis diaria total equianalgésica de morfina y repartirla en dosis cada 4 horas.  Transcurridas 24 horas desde el inicio del tratamiento, si el paciente: ◦ Continúa con dolor: se aumenta la dosis diaria total en un 25-50% y así cada 24 horas hasta obtener un alivio adecuado del dolor, evaluando siempre las causas por las que no se controla adecuadamente el dolor. ◦ No tiene dolor: se mantienen las mismas dosis cada 4 horas. ◦ Una vez que el paciente tiene controlado el dolor con morfina rápida, se sustituye por morfina de liberación retardada, utilizando la misma dosis diaria repartida cada 12 horas. ◦ La primera dosis de morfina retardada se administrará junto con la última dosis de morfina rápida.
  • 20.
     Morfina  AGUDIZACIONESDEL DOLOR El paciente puede sufrir crisis agudas de dolor. El tratamiento consistirá en dosis suplementarias de morfina rápida (dosis: 10%-15% de la dosis diaria total utilizada), que podrá repetir cada hora hasta lograr un control adecuado de la agudización del dolor.  INCREMENTO DE LA DOSIS Si el paciente necesita más de tres o cuatro dosis suplementarias en un día, probablemente precisa un incremento de la dosis diaria total de morfina. Esto se hará aumentando un 25-50 % la dosis diaria total que se repartirá cada 12 horas.  PRECAUCIONES ◦ Los efectos secundarios son más intensos si existe insuficiencia renal. ◦ Los pacientes tratados con morfina de liberación retardada no pueden tomar productos que contengan alcohol porque acelera la liberación de morfina.
  • 21.
     MORFINA SUBCUTANEA: ◦Está indicada si el paciente no puede utilizar la vía oral. ◦ DOSIS INICIAL:  Pacientes no tratados previamente con opioides.  Pacientes jóvenes o adultos: 5 mg cada 4-6 horas.  Pacientes ancianos o debilitados: 2,5 mg cada 4-6 horas.  Pacientes tratados previamente con opioides: calcular la dosis diaria total equianalgésica de morfina y repartirla en dosis cada 4- 6 horas. ◦ INCREMENTO DE LA DOSIS: si el paciente continúa con dolor transcurridas 24 horas, se aumenta la dosis total diaria en un 25-50% y así cada 24 horas hasta obtener un alivio adecuado del dolor. ◦ AGUDIZACIONES DEL DOLOR: se administrarán dosis suplementarias de morfina (10% a 15% de la dosis diaria total), que podrá repetir cada hora hasta lograr un control adecuado de la agudización del dolor.
  • 22.
     MORFINA SUBCUTANEA: ◦Alternativa si no se puede emplear la vía oral. ◦ Modo de administración: se coloca una aguja del calibre 27 G en el tejido subcutáneo del paciente. Las dosis se inyectan a través de la aguja. ◦ ¿Cómo pasar de morfina oral a subcutánea? La dosis aproximada de morfina subcutánea a administrar en 24 horas se obtiene dividiendo por dos la dosis diaria total de morfina oral. La dosis obtenida se reparte cada 4-6 horas. ◦ ¿Cómo pasar de morfina subcutánea a oral? Multiplicar por dos la dosis diaria total de morfina subcutánea, la dosis obtenida se repartirá en dos dosis (cada 12 horas) si se utiliza morfina retardada, o bien en seis dosis (cada 4 horas) si se utiliza morfina rápida. ◦ ¿Cómo se disminuye la dosis de morfina? La disminución de la dosis de morfina oral o subcutánea se realizará de modo gradual, a razón de un 25% de la dosis diaria total previa de morfina.
  • 23.
    Morfina de liberación inmediataInicio y duración de acción  Sevredol comp ranur de 10 y 20mg.  Oramorph sol oral monodosis de 5ml: 10mg, 30mg y 100mg/vial  Oramorph sol oral en frasco:2mg/ml y 20mg/ml  Cloruro mórfico ampollas:1%=1ml=10mg  2%=1ml=20mg  2%=2ml=40mg  Lib inmed:-iv 10-15m -sc 20-30m -oral45-60m Inicio en 20 min con 4-6 horas dura el efecto  Lib retard:2-4 horas de inicio y 8-12 horas de duración
  • 25.
     FENTANILO TRANSDÉRMICO ◦No tiene techo analgésico. ◦ Tras ser aplicado un parche, el efecto analgésico comienza a las 12-14 horas. Al retirar el parche e interrumpir su uso la analgesia continúa durante 16 a 24 horas. ◦ Es especialmente útil en:  Pacientes con dificultad o imposibilidad para utilizar la vía oral.  Pacientes con cuadro clínico compatible con obstrucción intestinal parcial.  Pacientes con obstrucción del conducto biliar.  Pacientes con insuficiencia renal porque se metaboliza a nivel hepático en compuestos no activos y no tóxicos. ◦ Precaución en: pacientes ancianos, caquécticos o febriles. ◦ No utilizar en: pacientes con dolor agudo postoperatorio porque en esta situación puede causar depresión respiratoria.
  • 26.
    FENTANILO TRANSDERMICO:  Iniciode tratamiento: ◦ Pacientes no tratados con opioides potentes: utilizar parches de 12 ó 25 mcg /h y administrar conjuntamente morfina oral de liberación rápida (5-10 mg), subcutánea (2,5-5 mg) u oxicodona rápida (5mg) que podrá repetir cada 4 horas si el paciente tiene dolor, hasta lograr un alivio adecuado del dolor. ◦ Pacientes tratados previamente con opioides: calcular la dosis equianalgésica de fentanilo.  Si el paciente tomaba morfina oral, dividir por dos la dosis diaria total (en mg) utilizada en las últimas 24 horas.  Junto con el primer parche, al paciente se le administrará la última dosis de opioide retardado. Si recibía morfina u oxicodona rápida, se la administrarán las tres dosis siguientes tras colocar el primer parche de fentanilo.
  • 27.
     FENTANILO TRANSDERMICO Los parches se cambian cada tres días.  Si el paciente tiene mal controlado el dolor, se incrementará la dosis previa de fentanilo transdérmico en un 25-50 % aproximadamente.  AGUDIZACIONES DEL DOLOR: ◦ El paciente tomará dosis suplementarias de morfina u oxicodona oral rápida, que podrá repetir cada 2-4 horas, o morfina subcutánea que podrá repetir cada hora hasta lograr un alivio adecuado. Las dosis suplementarias aproximadas serán las equianalgésicas correspondientes a un 10%-15% de la dosis total de fentanilo transdérmico . ◦ También se puede utilizar citrato de fentanilo oral transmucoso.  INTERRUPCION DEL TRATAMIENTO: ◦ Debe realizarse de modo gradual, disminuyendo la dosis previa de fentanilo transdérmico en 25 mcg/hora. • COMO PASAR DE FENTANILO TRANSDERMICO A MORFINA Multiplicar por dos la dosis del parche de fentanilo transdérmico, así se obtiene la dosis (en mg) aproximada diaria total correspondiente de Morfina oral.
  • 28.
     CITRATO DEFENTANILO ORAL TRANSMUCOSA ◦ INDICACIONES: Agudizaciones del dolor crónico oncológico (dolor irruptivo) en pacientes tratados con opioides. ◦ El efecto comienza a los 5 minutos, debido a la absorción rápida por la mucosa oral y dura 2.5 a 5 horas gracias a la fracción deglutida. ◦ La dosis inicial es 1 comprimido bucofaríngeo de 200 microgramos, que puede repetirse a los 15 minutos si la respuesta analgésica no es adecuada. ◦ No deben utilizarse más de dos unidades para tratar un solo episodio de agudización del dolor. ◦ Limitar el consumo a un máximo de 4 unidades/día. ◦ Si se aumenta la dosis del opioide de acción prolongada, es posible que también sea necesario revisar la dosis de citrato de fentanilo oral transmusoso. ◦ Forma de administración: El paciente introducirá la unidad en la boca pegada a la mucosa de la mejilla y la desplazará a lo largo de ambas mejillas. No podrá ser utilizada si existe mucositis.
  • 31.
     OXICODONA: ◦ Notiene techo terapéutico. ◦ Presenta menos náuseas, trastornos cognitivos y prurito que la morfina. Asociada a naloxona(targin) menos estreñimiento. ◦ Indicaciones: dolor oncológico intenso, sobre todo dolor osteoarticular, visceral y el neuropático como la neuralgia postherpética. ◦ Uso clínico: . Inicio de tratamiento: hay que utilizar oxicodona oral rápida ya que las dosis analgésicas se pueden ajustar con mayor rapidez. ◦ Presentaciones farmacéuticas:  Oxicodona de acción rápida: se administra cada cuatro horas. Existen cápsulas de 5 y 10 mg, y solución oral.  Oxicodona de liberación retardada: se utiliza cada doce horas. Los comprimidos tienen que tragarse enteros. Tienen un primer pico de acción a la hora de la administración.  No existe diferencia en la potencia analgésica entre las dos presentaciones. La biodisponibilidad es más predecible que la de la morfina.
  • 32.
    OXICODONA ◦ Dosis inicial: Pacientes no tratados previamente con opioides:  Pacientes jóvenes o adultos: 5 mg cada 4 horas.  Pacientes ancianos o debilitados: 2,5 mg cada 4 horas.  Pacientes tratados previamente con opioides: calcular la dosis diaria total equianalgésica y repartirla en dosis cada 4 horas. 1 mg de oxicodona corresponde a 2 mg de morfina oral. - Transcurridas 24 horas desde el inicio del tratamiento, si el paciente: . No tiene dolor: se mantienen las mismas dosis cada 4 horas. . Continúa con dolor: se aumenta la dosis diaria total en un 25- 50% y así cada 24 horas hasta obtener un alivio adecuado del dolor, evaluando las posibles causas por las que no se controla adecuadamente. - ¿Cómo pasar de Oxicodona rápida a retardada? .Una vez que el paciente tiene controlado el dolor con oxicodona rápida, esta es sustituida por oxicodona de liberación retardada utilizando la misma dosis diaria repartida cada 12 horas.
  • 33.
     OXICODONA: ◦ AGUDIZACIONESDEL DOLOR: El tratamiento consiste en administrar dosis suplementarias de oxicodona rápida (dosis: 10-15% de la dosis diaria total utilizada), que podrá repetir cada 1-2 horas hasta lograr un control adecuado de la agudización del dolor. ◦ INCREMENTO DE DOSIS: Si el paciente necesita más de 3-4 dosis suplementarias en un día hay que aumentar la dosis diaria total de oxicodona. Esto se hará aumentando un 25-50% la dosis diaria total que se repartirá cada 12 horas.
  • 34.
     HIDROMORFONA: ◦ Indicaciones:agonista opioide µ -dolor crónico de moderado a intenso. Buena tolerancia en ancianos, facilita el sueño ◦ Presentaciones farmacéuticas: comprimidos de liberación prolongada de 4, 8, 16 y 32 mg(jurnista). Se administra cada veinticuatro horas. Utilizar con precaución en pacientes con insuficiencia renal o hepática y en pacientes con patología intestinal (íleo...). ◦ Inicio de tratamiento:  Pacientes no tratados con opioides potentes: utilizar comprimidos de 4 mg y administrar conjuntamente Morfina oral de liberación rápida (5-10 mg) que podrá repetir cada 2-4 horas si el paciente tiene dolor, hasta lograr un alivio adecuado del dolor.  Pacientes tratados previamente con opioides: calcular la dosis equianalgésica de hidromorfona. ◦ Si el paciente tomaba morfina oral, dividir por cinco la dosis diaria total utilizada en las últimas 24 horas.
  • 35.
    HIDROMORFONA: ◦ Si elpaciente tiene mal controlado el dolor, se incrementará la dosis previa de hidromorfona en un 25-50 % aproximadamente. ◦ AGUDIZACIONES DEL DOLOR: El paciente tomará dosis suplementarias de morfina u oxicodona oral rápida, que podrá repetir cada 2-4 horas, o morfina subcutánea que podrá repetir cada hora hasta lograr un alivio adecuado del dolor. Las dosis suplementarias serán las equianalgésicas correspondientes a un 10%-15% de la dosis total de hidromorfona . ◦ Si el paciente necesita más de 3-4 dosis suplementarias en un día hay que aumentar la dosis diaria total de hidromorfona. Esto se hará aumentando un 25-50% aproximadamente la dosis diaria total. ◦ INTERRUPCION DEL TRATAMIENTO: Debe realizarse de modo gradual, disminuyendo la dosis previa de hidromorfona en un 25% aproximadamente.
  • 36.
     BUPRENORFINA TRANSDÉRMICA: ◦Tiene techo terapéutico. Es un opioide agonista-antagonista, lo que condiciona su acción analgésica, efectos secundarios y puede originar un cuadro de abstinencia si es administrado a pacientes que toman opioides agonistas puros. ◦ Indicaciones:  Dolor moderado o intenso.  Opioide potente de segunda línea. ◦ Inicio de tratamiento:  Pacientes no tratados con opioides potentes: utilizar parches de 35 mcg/h y administrar conjuntamente un comprimido sublingual de buprenorfina.  Pacientes tratados previamente con opioides: calcular la dosis equianalgésica de morfina oral y multiplicarla por 0,7-0,9 para obtener el parche de buprenorfina que hay que utilizar.  El parche debe reemplazarse como máximo a las 96 horas. Para facilitar su uso, se puede cambiar el parche dos veces a la semana a intervalos .
  • 37.
     BUPRENORFINA TRANSDERMICA: ◦AGUDIZACIONES DEL DOLOR  Tomará un comprimido (0,2 mg) de buprenorfina sublingual(buprex 0,2) que podrá repetir a las 6 horas.  Si precisa tres o cuatro comprimidos diarios buprenorfina sublingual debe utilizar el parche de la siguiente concentración. ◦ PRECAUCIONES:  No autorizado en menores de 18 años.  En pacientes con insuficiencia hepática.  Pacientes febriles (puede aumentar la absorción) o caquécticos.
  • 38.
     Tapentadol(palexia)  doblemecanismo de acción:–MOR (agonista opioide mu) y NRI (Inhibición de la recaptación de noradrenalina)  está indicado en el manejo del dolor moderado a severo agudo o crónico en mayores de 18 años  Enantiomero puro sin metabolitos activos  Oral 50,100,150,200,250 mg•, 12 h liber tard(biod; 32%)•D máx: 500 mg/día  Potencia entre tramadol y morfina: 200mg/día tram= 100 mg/día tapen= 40 mg/día mst = 20 mg oxy  Mejor tolerado
  • 40.
     ESTREÑIMIENTO: esnecesario realizar profilaxis con laxantes de acción osmótica (polietilenglicol, lactilol, lactulosa) o/+ los laxantes estimulantes (bisacodilo). Los pacientes con enfermedad avanzada en tratamiento paliativo que no responden a los laxantes habituales pueden ser tratados con bromuro de metilnaltrexona subcutánea .(relixtor )  NAUSEAS Y VÓMITOS: descartar la existencia de impactación fecal. Tratamiento: si son postprandiales están indicados los antieméticos procinéticos (domperidona, metoclopramida). Si ocurren con el movimiento, cinarizina. En ausencia de estas asociaciones pueden ser útiles el haloperidol, los corticoides o los antagonistas de la serotonina (ondansentrón).  SEDACION Y ALTERACION DE LAS FUNCIONES COGNITIVAS: La sedación puede ser tratada con psicoestimulantes. Las alteraciones cognitivas son tratadas con neurolépticos. El cambio de la vía oral a la subcutánea (en el caso de la morfina) o el cambio de un opioide por otro puede disminuir estos efectos secundarios.  DEPRESION RESPIRATORIA: el riesgo en pacientes con dolor oncológico intenso es mínimo. La depresión respiratoria es tratada con naloxona, se disuelve una ampolla de 0,4 mg en 10 ml de suero fisiológico y se administran 0,5 cc por vía intravenosa o subcutánea cada 2 minutos hasta el restablecimiento de una respiración satisfactoria.  PRURITO: se trata con antihistamínicos.  MIOCLONIAS: pueden revertir con clonazepam (0,5-2 mg cada 8 horas) e hidratación adecuada.  SUDORACION: puede responder a corticoides o anticolinérgicos.  RETENCION URINARIA: puede precisar sondaje.
  • 41.
     Indicaciones dederivación a clínicas de dolor ◦ Sospecha fundada de dolor neuropático. ◦ Mala respuesta al tratamiento en el paciente oncológico. ◦ Necesidad de incrementos importantes en la dosificación de opioides. ◦ Necesidad de utilizar el cuarto escalón de la OMS. ◦ Enfermo con mala respuesta al tratamiento instaurado por otros especialistas.  Indicaciones de NO derivación a clínicas de dolor ◦ Pacientes con sospecha de fibromialgia. ◦ Pacientes con artropatía degenerativa, susceptibles de ser tratados con los esquemas, del primer, segundo y tercer escalón de la OMS. ◦ Pacientes sin diagnóstico definitivo, en estudio por otros especialistas.
  • 42.
  • 43.
     Cuando yporqué cambiar de opioide  Tablas de equianalgesia  Casos clínicos prácticos
  • 44.
     Cuando existeun dolor refractario: ausencia de control del dolor con opioides potentes a una dosis suficiente que provoque efectos secundarios a pesar de las mejores medidas para controlarlos( en el 20% de los pacientes con dolor oncológico)
  • 45.
     cambio deopioide: sustituir un opioide de 3º escalón por otro cuando no se consigue equilibrio satisfactorio entre alivio del dolor y efectos adversos a pesar de una titulación apropiada.  ROP: la sustitución de un opioide por otro para lograr equilibrar efecto analgésico y efectos secundarios  RPOP :rotación parcial de opioide o “semiswitch”.Uso concomitante de varios opioides o cambio de vía de administración
  • 46.
     1-valorar elmotivo por el que se realiza la rotación-  2-evaluación del paciente y situación clínica  3-informar al paciente y la familia  4-calcular dosis total de opioide inicial (basal +rescates)  5-elegir el nuevo en función de la evaluación clínica  6-cálculo dosis morfina total oral diaria  7-calcular dosis nuevo opioide(ratio de conversión)  8-reducir entre 25-50%si toxicidad o paciente frágil; no reducir en caso contrario  9-redondear a la baja  10-pautar analgesia de rescate:10% dosis total diaria(o 1/6)  11-monitorización estrecha del paciente  12-escalado de dosis : sumando dosis extras o aumentar 30-50% la dosis total diaria  13-efectos secundarios o mal control del dolor: intensificar trat de efectos secundarios, coadyuvantes , técnicas analgésicas invasivas, nueva rotación , terapias no farmacológicas
  • 48.
    Tabla 4. Dosisequianalgésicas de opioides. Opioide actual Opioide nuevo Factor de conversión Codeína oral Morfina oral Dividir por 10 Tramadol oral Morfina oral Dividir por 5 Tapentadol oral Morfina oral Dividir por 3 Morfina oral Hidromorfona oral Dividir por 5 Morfina oral Oxicodona oral Dividir por 2 Morfina oral Fentanilo transdérmico Dividir por 2 Morfina oral Morfina subcutánea Dividir por 2 Oxicodona oral Fentanilo transdérmico Sin cambios Oxicodona oral Morfina subcutánea Sin cambios Hidromorfona Morfina oral Multiplicar por 5 (*) Los datos de la tabla son orientativos y las dosis equianalgésicas obtenidas son aproximadas. Fuentes: SIGN, 2008; Mercadante S, 2011; Nielsen S, 2014; NCCN, 2014.
  • 50.
     Se tratade una mujer de 74 años diagnosticada de un adenocarcinoma de ovario estadio IV con metástasis hepáticas y peritoneales(quimioterapia paliativa, con progresión de la enfermedad).  Antecedentes personales -Hipercolesterolemia. -EPOC controlada con broncodilatador.  Tratamiento domiciliario -Morfina de liberación retardada 90mg cada 12 horas. Con dos rescates de 10mg de morfina de liberación inmediata. Tiene un dolor valorado mediante EVA de 2 (dolor ligero o leve).  otros tra:-Lactulosa solución oral: 20g/24h. -Lorazepam 1mg/24h. -Escitalopram 15mg/24h. -Pravastatina 10mg/24h. -Bromuro de aclidinio.
  • 51.
     . Enfermedadactual :Desde el día anterior presenta dolor abdominal intenso, por lo que se ha tomado rescates de 10mg de morfina de liberación inmediata cada 4 horas según lo pautado. A nuestra llegada la paciente se queja de dolor abdominal difuso, continuo con exacerbaciones, más intenso en hipocondrio derecho. Estreñimiento bien controlado con lactulosa. No presenta náuseas ni vómitos. No tiene fiebre ni otros síntomas asociados, salvo ligera somnolencia atribuida al tratamiento con opiáceos.  Al no detectar ningún proceso intercurrente que pudiese ser la causa de esta exacerbación del dolor procedemos a administrar 10 mg de morfina subcutánea y a ajustar la dosis de analgesia. Aumentamos aproximadamente un 25% la dosis diaria de morfina que tomaba la paciente: el 25% de 200mg serían 50 mg; decidimos dejarla con 110mg de morfina de liberación retardada cada 12 horas y los rescates con la misma pauta si los precisase
  • 52.
     Al díasiguiente llamamos a la familia para comprobar evolución. Su esposo nos dice que la paciente ha pasado la noche con mucho dolor. Además se encuentra muy nerviosa y agitada, dice cosas sin sentido y presenta contracciones en los músculos de las piernas. Ante la sospecha de síndrome de neurotoxicidad inducido por opioides (NIO) nos ponemos en contacto con hospital para ingreso de la paciente hasta estabilización y ajuste de analgesia
  • 53.
    Ante sospecha deneurotoxicidad: descartar otras posibles causas responsables de los síntomas: encefalopatía hepática/renal, infecciones, alteraciones hidroelectrolíticas, metástasis cerebrales -En urgencias se le realizó analítica, en la que aparece insuficiencia renal (Crea 2,5, Urea 107) e hipertransaminasemia debida a las metástasis. En el TAC craneal se descartó la existencia de metástasis cerebrales. … - Resumen mujer de edad avanzada, tratada con altas dosis de opioides y en la que se realiza un aumento rápido de dosis y que además presenta cierto grado de deshidratación y tratamiento concomitante con una benzodiacepina. Cuando se confirma que los síntomas son secundarios a NIO el manejo inicial es el siguiente: Hidratación: para favorecer la rápida eliminación de los metabolitos responsables. Rotación del opioide: puede consistir en cambiar el fármaco o su vía de administración. Reducir la dosis del opioide: cuando el dolor está bien controlado se recomienda disminuir la dosis entre el 25-50%. Se debe también valorar el uso de fármacos coadyuvantes. -Por tanto, una vez ingresada, se le administraron 2500ml de suero glucosalino en 24 horas para mejorar su hidratación, se cambió la vía de administración de la morfina pasando de vía oral a intravenosa y se redujo la dosis total diaria en un 25%.
  • 54.
     Cálculo dosis: dosis total de morfina que tomaba la paciente inicialmente: 90X2= 180mg+ los dos rescates de morfina de 10mg =200mg de morfina al día. Reducir el 25% de 200mg que son 50mg. 200-50= 150mg por vía oral. Queremos cambiar a intravenosa (ratio 1:3) 150:3=50mg de morfina/día en infusión continua intravenosa es la dosis que finalmente se le administra.  Se pautaron rescates con AINE iv en lugar de morfina.  En 72 horas la mejoría de la paciente era clara: habían desaparecido los síntomas confusionales y las mioclonías y el control del dolor era bueno.
  • 55.
    Mujer de 78años diagnosticada de carcinoma de páncreas en tratamiento con MST continus 60mg/12h, metoclopramida y laxante Se encuentra desorientada , somnolienta y con mioclonias a la exploración física, no tiene dolor . Sospechamos NIO y decidimos rotar opioide  Dosis total: 120mg de morfina oral,  Ratio de conversión 10mg de fentanilo=100mg de morfina  Dosis de morfinax10/24=1200:24=50mcg fentanilo  Reducir 25-30%=37,5 (parche de 25+ parche de 12)que se ponen juntos y a la vez se toma la ultima dosis de morfina retardada  Rescates con morfina de liberacion inmediata o fentanilo oral transmucoso , sublingual,,,dosis más baja e ir titulando
  • 56.
    Paciente en tratamientocon MSTcontinus 120mg/12h+3 rescates de sevredol 40mg Presenta cuadro compatible con neurotoxicidad por opiáceos (NIO) por lo que se decide cambiar a oxicodona:  ---dosis total 120x2+40x3=360mg de morfina oral  360mg de morfina(1,5:1)-240mg de oxicodona  Reducimos un 25%:=180mg de oxicodona al día  90mg (oxycontin 80+10)cada doce horas con rescates de oxynorm solución 10mg/ml o cáps 10mg,,, -OXYCONTIN 10,20,40,80MG -TARGIN 5/2.5, 10/5, 20/10, 40/20(oxicodona/naloxona) -OXYNORM SOL 10MG/ML, CÁP 5,10,20MG
  • 57.
     MST continus120mg/12h+40mg de sevredol 3veces al día  Dosis total 360mg de morfina oral(5:1)=72mg de hidromorfona  Reducimos el 25%-30%=54mg de hidromorfona  Jurnista 32+16/24h= 48mg de hidromorfona  Rescates de oramorph 40mg, oxynorm 20mg,,, JURNISTA cap 4, 8, 16 y 32mg
  • 58.
     Paciente de74 años en tratamiento con fentanilo 100mcg /72h( por adenocarcinoma de pulmón)y 4 rescates de abstral de 200mcg por disnea importante, junto con oxígeno ,prednisona oral 30mg y broncodilatadores inhalados.  Se plantea cambio a morfina subcutánea en infusor
  • 59.
     Dosis totalde fentanilo: 100x24=2400 en parche +200x4=800 sublingual=3200mcg de fentanilo diarios  Conversión a morfina oral: 3200:10=320mg oral  Conversión a morfina subcutánea: 320:2=160mg  Reducción 25%:120mg de morfina sc  Se retira el parche y el primer día (como todavía perdura fentanilo en sangre ,) reducimos otro 25%- 30% la morfina que le corresponde =80mg sc y al día siguiente evaluar , se le dara´120mg que le corresponde o titulamos con rescates(10% dosis)
  • 60.
     Varón 67años con carcinoma de páncreas y metástasis hepáticas, en tratamiento con fentanilo 100mcg/hora+ 6 rescates con morfina oral rápida 30mg en los últimos días  Presenta dolor epigástrico irradiado a espalda continuo 8/10, con algún episodio irruptivo de 10/10. Además presenta erupción pruriginosa en la zona de colocación del parche y, desde ayer alucinaciones y agitación  A la exploración intensa caquecxia y mioclonias en brazos.
  • 61.
     Cálculo dedosis de fentanilo a morfina: parche de 100x24=2400mcg/10=240mg de morfina oral  Dosis total diaria de morfina: 240mg+(6x30)=420mg  Reducción del 25-30% de la dosis=315mg  Cálculo equianalgésico a oxicodona: ratio (1,5:1)=210mg de oxicodona  >>>OXYCONTIN 100/12h(80+20)  Quitar el parche 12h antes de la primera dosis de oxycontin  Evaluar titulando con rescates de morfina o fentanilo rápidos
  • 62.
     Mujer de75 años diagnosticada de neoplasia ginecológica diseminada en tratamiento con parche de brupenorfina 35mcg/h que presenta dolor escala EVA 6-10/10,,,se decide subir dosis a 52,5mcg/h por dolor parcialmente controlado y comienza con un deterioro de su estado general( funcional y cognitivo),,,por lo que se decide rotación de opioide
  • 63.
    -A fentanilo :brupenorfina 52,5= fentanilo 50 ( bru 35 =fent 25 bru 70= fent75) Pondremos un parche de 50mcg/h de fentanilo con Rescates con morfina oral lib rápida 10-15mg o 5mg de morfina sc -A morfina oral: parche de 52,5= 50 de fentanilo= a 100-120 de morfina oral,,,,,,daremos 50-60mg de morfina lib retardada cada 12h y rescates con rápida -A oxicodona oral :morfina oral 50-60 cada doce = oxicodona de lib retardada 25-30mg/12h+ resacates 5-6mg cada 4h de oxicodona rapida
  • 64.
    - A hidromorfona:morfina oral 100mg = hidromorfona 20mg( ratio 1:5)= jurnista 16/24h + rescates de morfina 10mg/4h o con oxicodona 5mg/4h, o bien morfina sc 5mg cada 4, o fentanilo oral transmucosa 200mcg -A tapentadol : morfina oral 100mg/día ratio (1:2,5)= tapentadol oral 40mg/día= palexia 25mg/12h + rescates con morfina oral rápida 10mg/4h ó oxicodona 5mg
  • 65.
     www.fisterra.com  www.secpal.com www.asarca.org  www.sedolor.es  www.ampainsoc.org  www.osanet.euskadi.net  www.medicineonline.com  Guía práctica de cuidados paliativos en atención domiciliaria.  Actualización sobre el tratamiento con opioides en el DCNO( actualizacioneselmedicointeractivo.com)

Notas del editor

  • #4 La carga de soportar un dolor que no remite puede ser devastadora para el bienestar psicológico y afectar negativamente a la s relaciones conyugales , familiares , sociales , laborales , puede inducir miedo , desmoralización , ansiedad y depresión. Poe esto el SNS contempla el dolor como elemento prioritario y transversal de las estrategias y políticas de salud
  • #14 El conocimiento de los efectos del opio y su uso con finalidades terapéuticas, se remonta tiempo atrás, ya que los datos más claros tienen lugar a partir de los siglos III y IV antes de Cristo: Hipócrates (460-366 a. C.) se refiere a sus propiedades analgésicas con el lema "Divinum opus est sedare dolores". Se lo consideró siempre como una medicación casi milagrosa, llegándose Paracelso a considerarlo la "piedra de la inmortalidad". En 1660, Thomas Sydenham elaboró la tintura de opio que lleva su nombre (Láudano de Sydenham), acuñando la célebre frase : "entre los remedios que Dios todopoderoso se ha dignado dar al hombre para aliviar sus sufrimientos, ninguno es tan universal y eficaz como el opio". Pero el desarrollo más significativo en la historia del uso del opio, aconteció cuando en 1803, F.W. Sertümer -- químico alemán -- logra aislar el alcaloide principal del opio, denominándolo morfina, en relación con Morfeo, el mitológico Dios de los ensueños. A partir de este descubrimiento, rápidamente acontecieron otros: la codeína en 1832 por Robiquet, la papaverina por Merck en 1848. Comienza entonces a partir de allí a difundirse en el mundo médico el uso de los alcaloides puros en reemplazo de los preparados del opio.
  • #16 El conocimiento de los efectos del opio y su uso con finalidades terapéuticas, se remonta tiempo atrás, ya que los datos más claros tienen lugar a partir de los siglos III y IV antes de Cristo: Hipócrates (460-366 a. C.) se refiere a sus propiedades analgésicas con el lema "Divinum opus est sedare dolores". Se lo consideró siempre como una medicación casi milagrosa, llegándose Paracelso a considerarlo la "piedra de la inmortalidad". En 1660, Thomas Sydenham elaboró la tintura de opio que lleva su nombre (Láudano de Sydenham), acuñando la célebre frase : "entre los remedios que Dios todopoderoso se ha dignado dar al hombre para aliviar sus sufrimientos, ninguno es tan universal y eficaz como el opio". Pero el desarrollo más significativo en la historia del uso del opio, aconteció cuando en 1803, F.W. Sertümer -- químico alemán -- logra aislar el alcaloide principal del opio, denominándolo morfina, en relación con Morfeo, el mitológico Dios de los ensueños. A partir de este descubrimiento, rápidamente acontecieron otros: la codeína en 1832 por Robiquet, la papaverina por Merck en 1848. Comienza entonces a partir de allí a difundirse en el mundo médico el uso de los alcaloides puros en reemplazo de los preparados del opio.
  • #18 Formado por dos enantiomeros, uno agonista mu y otro inhibe la recaptación de serotonina y norepinefrina
  • #46 Tres situaciones: -DOLOR CONTROLADO CON EFECTOS ADVERSOS INTOLERABLES -DOLOR NO CONTROLADO CON IMPOSIBILIDAD DE AUMENTAR LA DOSIS POR APARICION DE EFECTOS ADVERSOS -DOLOR NO CONTROLADO CON TITULACION APROPIADA DE OPIOIDE Y SIN EFECTOS ADVERSOS