[UNIDAD DE GASTROENTEROLOGÍA] Universidad de La Frontera
Medicina
interna Gastroenterología
Editado por:
Dr. Alejandro Paredes
Fabián Gallegos B.
Daniela Gálvez V.
[UNIDAD DE GASTROENTEROLOGÍA] Universidad de La Frontera
Hemorragia Digestiva Alta
Dr. Eddy Rios
Gustavo Almarsegui y Daniela Gálvez
DEFINICIÓN:
Es la pérdida de sangre originada en el esófago, estómago o duodeno hasta el ángulo de Treitz. Es una de las
complicaciones más graves del aparato digestivo y un frecuente motivo de hospitalización. Las dos causas más
habituales son por úlcera péptica y la secundaria a hipertensión portal.
MAGNITUD DEL PROBLEMA
50–150/100.000 /año, es más frecuente en hombres (2,5:1).
La incidencia aumenta a mayor edad.
Mortalidad por HDA en pacientes hospitalizados es del 4 al 14 % y por
HDA de origen no varicoso es de 1 al 4 %.
¼ de los pacientes con várices pueden morir en su primer episodio de
sangramiento.
Los pacientes mueren en mayor medida cuando no se encuentra una
causa de sangrado, siendo esta del 30%.
FACTORES DE RIESGO
Edad > 60 – 65 años
Patología concomitante (cirrosis hepática,
alteraciones de la coagulación).
Ingesta de fármacos (antiinflamatorios no
esteroidales, anticoagulantes, ASPIRINA:
Aproximadamente 130% más de riesgo de
Hemorragia).
Antecedentes personales de úlcera.
Sangrado anterior.
Ingesta de alcohol.
FORMAS DE PRESENTACIÓN:
Hematemesis: vómito con sangre
Melena: deposiciones negras con sangre digerida
Anemia: cuando el sangrado es desapercibido
Hematoquezia: (ocasionalmente) sangre roja por recto proveniente de tracto digestivo superior en
sangrados masivos y dado que la sangre actúa como laxante esta se mueve a gran velocidad y se
observa un tránsito muy acelerado).

CAUSAS
Las dos causas más frecuentes de HDA son la úlcera péptica (duodenal o gástrica) y la secundaria a
hipertensión portal, representando el 50 y el 25 % de los ingresos, respectivamente.
ULCERA PÉPTICA: Una o más lesiones consistentes en pérdida de sustancia de la pared gástrica, cuya
profundidad alcanza a la muscular propia, y pueden estar situadas en cualquier segmento del
esófago, estómago o duodeno.
Causa de mortalidad %
Várices esofágicas 26 %
Ulcera gástrica 4 %
Ulcera duodenal 2 %
Mallory Weiss 0 %
Esofagitis 4 %
Lesiones agudas 1.8 %
Dosis diaria de aspirina Odds ratio IC (95%)
75 mg 2.3 1.2 – 2.4
150 mg 3.2 1.7 – 6.5
300 mg 3.9 2.5 – 6.3
[UNIDAD DE GASTROENTEROLOGÍA] Universidad de La Frontera
EROSIONES: Una o más lesiones consistentes en pérdida de sustancia, cuya profundidad no sobrepasa
a la submucosa, y pueden estar situadas en cualquier segmento del esófago, estómago o duodeno.
ESOFAGITIS: Inflamación del tercio inferior de la mucosa esofágica producido usualmente por reflujo
gastro - esofágico. Únicamente en esofagitis graves se presenta una HDA y es raro que precise
tratamiento endoscópico.
VÁRICES ESOFÁGICAS: Dilataciones venosas del plexo submucoso del esófago que aparecen para
descomprimir el sistema venoso portal.
LESIÓN DE MALLORY-WEISS: Desgarro de la mucosa del esófago distal y cardias, secundario a la
hiper presión producida por vómito. El cuadro clásico es la instauración de náuseas, vómitos o
arcadas de tos, como antecedente previo a la hematemesis. Se describió clásicamente en pacientes
alcohólicos. Generalmente el sangrado se detiene de forma espontánea, pero en una tercera parte
de los casos se precisa una endoscopia terapéutica.
LESIONES ANGIODISPLÁSICAS: Dilatación de pequeñas arterias y capilares que dan origen a una
variedad de angiomas (cada vez se ve más) y que pueden estar situados en cualquier parte del tubo
digestivo.
LESIÓN DE DIEULAFOY: Vaso sanguíneo superficial en la submucosa (anormal) de gran tamaño que
se rompe. La localización más frecuente es en la parte alta del estómago, cuerpo gástrico o fundus.
Por ello, cuando cede la hemorragia es muy difícil de visualizar.
WATER MELON STOMACH: Ectasia ductal aguda vascular de capilares submucosos con trombos de
fibrina.
GRUPOS DE RIESGO
Grupos de riesgo Causa
Bajo riesgo Mallory – Weiss; esofagitis; lesiones agudas.
Riesgo medio Ulcera péptica
Alto riesgo Várices esofágicas; origen no determinado, es decir no encontrar la causa.
DIAGNÓSTICO:
De la hemorragia y lugar de origen
ANAMNESIS Y EXAMEN FÍSICO:
Debe incluir tacto rectal, pulso y PA en decúbito y sentado si procede.
ENDOSCOPÍA DIGESTIVA ALTA:
Se procurará realizarla precozmente (Dentro de las 12 horas del tiempo 0 de sangrado), una vez se
haya logrado remontar al paciente y cuando éste se encuentre estable hemodinámicamente.
Siempre que sea posible se efectuará con sedación del paciente.
10–20 % de los casos no se logra precisar el diagnóstico, dado que algunos sangrados están muy
ocultos o se encuentran en la 2ª porción del duodeno, donde no llega el endoscopio.

ARTERIOGRAFÍA
Su indicación se halla limitada a aquellos pacientes con HDA que presentan una hemorragia persistente
y no ha podido localizarse su origen por endoscopia alta o baja, y que, por su gravedad, resulta
necesario llegar a un diagnóstico de la lesión.
Además de su valor diagnóstico, también puede tener una utilidad terapéutica, actuando sobre la
lesión sangrante; para ello se debe practicar primero una arteriografía selectiva y una vez localizado
el vaso sangrante se procede a la embolización de éste mediante gelfoam o esponja de gelatina. Una
[UNIDAD DE GASTROENTEROLOGÍA] Universidad de La Frontera
indicación clara de esta técnica es el caso de hemobilia (sangre en el árbol biliar), aparecida como
complicación de una biopsia hepática.
Para que esta técnica sea rentable, desde un punto de vista diagnóstico, es condición imprescindible
que al inyectar el contraste se esté produciendo una extravasación sanguínea activa en una cantidad
mínima de 0,5 ml/min.

GAMMAGRAFÍA MARCADA CON TECNECIO
En esta exploración la acumulación del radioisótopo en el lugar de la hemorragia puede ser detectada
por el contador gamma. Se utilizará en aquellos casos de HD de origen no aclarado.
Puede detectar el punto sangrante si la velocidad es mayor a 0.05 ml/min.
Si se usan eritrocitos marcados con tecnecio, pueden obtenerse imágenes retrasadas (hasta 24 horas)
que puede indicar la localización de un sangrado intermitente o extremadamente lento.

CIRUGÍA EXPLORATORIA
ESTUDIOS DE LABORATORIO
Hematocrito y hemoglobina
Grupo sanguíneo y Rh
Hemograma
Nitrógeno ureico y creatinina (dado que consecuencia de
hemorragia puede ser una insuficiencia renal aguda)
Estudios de coagulación (protrombina y plaquetas)
Electrolitos en plasma
Enzimas hepáticas y bilirrubinas
TRATAMIENTO:
MEDIDAS GENERALES
Reposición de volumen y restauración de presión arterial. Este es
el objetivo inmediato en toda hemorragia (prioritario a la
recuperación de la anemia). Para ello, se administrarán en el
menor plazo, fluidos por vía intravenosa (2 vías), cuya cantidad
y tipo se decidirán en función de la situación del paciente (1º
cristaloides, 2º coloides, 3º glóbulos rojos, 4º hemoderivados).
Con frecuencia debe hacerse incluso antes de la realización de
la historia clínica detallada.
Acceso venoso central ocasional (lograr PVC entre 5 – 10 cm H2O): ante toda hemorragia importante.
Balance hídrico (diuresis > 30 ml/h) dado que la hemorragia puede ocasionar Insuficiencia Renal aguda.
Estimación de pérdidas: Lo que el paciente dice que ha sangrado es ¼ de lo real, y lo que nosotros
vemos es la mitad.
Mantención de la hemoglobina sobre 8g/dl (o Ht > 20 en menores de 30 años y > 30 en mayores de 30
años). La primera medición es optimista, por ejemplo si el Ht es 30 hay que bajarle 5, dado que el
paciente cuando llega en sangrado agudo se encuentra hemoconcentrado. El verdadero hematocrito
se observa a las 24 horas de estabilizado el paciente. La administración de plasma o plaquetas estará
indicado únicamente cuando se detecte un trastorno grave de la coagulación, lo cual ocurre en
contadas ocasiones, excepto en los pacientes que toman anticoagulantes.
Régimen 0. Realimentación precoz luego de estabilización y de conocer la causa del sangrado, sobre
todo si la causa es úlcera, ya que es terapéutico (4-6 horas).
Sonda nasogástrica ocasional en casos especiales, no de rutina.
Se monitorizará al paciente,
realizando controles frecuentes
de presión arterial, frecuencia
cardíaca y respiratoria, presión
venosa central, saturación de
oxígeno y diuresis horaria.
EN CASOS ESPECIALES: ECG y
enzimas cardíacas (paciente con
factores de riesgo, porque
puede desencadenar infarto).
[UNIDAD DE GASTROENTEROLOGÍA] Universidad de La Frontera
Oxígeno
Endoscopía precoz de acuerdo a condiciones, dentro de lo razonable
MANEJO DE FLUIDOS Y SANGRE: Baja perdida-Cristaloides, Mayor pérdida Coloide o Sangre
Pérdida de sangre (ml) < 750 750 - 1500 1500 - 2000 > 2000
Pérdida de sangre (%) < 15% 15 – 30 % 30 – 40% > 40 %
Pulso < 100 > 100 > 120 >140
Presión Normal Normal Disminuida Disminuida
Presión del pulso Normal o aumentada Disminuida Disminuida Disminuida
F. resp. 14 - 20 20 - 30 < 40 > 40
Diuresis > 30 20 – 30 10 - 20 < 10
Estado mental Algo ansioso Ansioso Ansioso y confundido Confundido y letárgico
Fluido de reemplazo Cristaloides Cristaloides Cristaloides
Sangre
Cristaloides
Coloides
Sangre
TRATAMIENTO: DROGAS
Omeprazole IV. 80mg en bolo y 8 mg/hr por 72 hrs, o 2 ampollas de 40mg en 24hrs.
Somatostanina /análogos. Buena en hemorragia varicosa.
TRATAMIENTO ESPECÍFICO
ULCERA GASTRO DUODENAL
Omeprazole IV 80 mg seguidos de 8 mg/hora por tres días
Alternativamente bloqueadores H2 (Famotidina) IV en bolo.
Tratamiento endoscópico: Inyección de adrenalina (1:10.000: 4 – 16ml). Lo más útil
GASTRITIS EROSIVAS – ÚLCERAS DE STRESS
Omeprazole IV 80 mg seguidos de 8 mg/hora por 72 hrs
Alcalinización gástrica post endoscopia: Dar de comer
VÁRICES ESOFÁGICAS
Ligadura endoscópica: ha bajado mortalidad en aproximadamente 1/3.
Escleroterapia endoscópica (mono etanolamina; alcohol absoluto; cyanoacrilato). Cuando no hay otro
tratamiento
Sonda de Sengstaken (método alternativo de rescate)
Fármacos vasoactivos
Somatostatina / Análogos:
 Octreotide IV (100microgr/kg – 0.50 microgr/kg/hr – 100 microgr/8hr SC)
 Terlipresina 2mg antes de la endoscopía terapeútica seguidos de 1 mg cada 4 horas.
Combinados
[UNIDAD DE GASTROENTEROLOGÍA] Universidad de La Frontera
PRONÓSTICO
Parámetros clínicos : Empeoran el pronóstico del paciente
Edad > 60 años. (El 73 % de la mortalidad por HDA es en mayores de 60 años).
Shock hipovolémico.
Recidiva hemorrágica.
Enfermedad asociada grave (ICC, respiratoria, renal y hepática, cánceres
diseminados)
Parámetros endoscópicos Frecuencia de recidiva (%)
Sangrado activo arterial, en chorro o rezumante 85 %
Vaso visible no sangrante (protuberancia pigmentada, roja, azul o púrpura, situada
en el fondo del cráter ulceroso, arteria que hace prominencia, seudo aneurisma
arterial)
35-55 %
Coágulo rojo taponando la lesión 25 %
La ausencia de signos endoscópicos, y presencia de manchas oscuras, puntos rojos
o coágulos oscuros
5-7 %
FACTORES ASOCIADOS A LA RECIDIVA HEMORRÁGICA Y A LA MORTALIDAD.
CLASIFICACIÓN DE FORREST:
Es una de las clasificaciones endoscópicas más
utilizadas para preveer resangrado.
Recidiva hemorrágica: Nuevo episodio dentro de
una semana de haberse conseguido el control al
primer episodio.
Tipo de hemorragia Riesgos de
resangrado
Forrest I: Sangrado activo.
I.a. Sangrado en chorro
I.b. Escurrimiento continuo
80 a 100 %
Forrest II: Con estigmas de sangrado
II.a. Vaso visible
II.b. Coágulo pardo adherente
II.c. Coágulo plano de base negra
50 a 80 %
20 a 30 %
5 a 10 %
Forrest III: Sin estigmas de sangrado
III. Lesión de lecho limpio. 1 a 2 %
[UNIDAD DE GASTROENTEROLOGÍA] Universidad de La Frontera
PUNTAJE DE ROCKALL (MODIFICADO)
Puntaje
Variable 0 1 2 3
Edad < 60 60-79 >80
Shock Sin shock
P <100
PAS >100
Taquicardia
P > 100
PAS > 100
Hipotensión
P > 100
PAS < 100
Comorbilidad No No Fallo cardíaco
Isquemia cardiaca
Otras importantes
Falla renal
Falla hepática
Cáncer
diseminado
Diagnóstico Mallory – Weiss
No se encuentra lesión,
o sin EHR
Todas las
demás lesiones
Forrest
1a,1b,2a,2b
Cáncer de tracto digestivo
superior
Estigma de
Hemorragia
Reciente
(EHR)
Sin EHR (Forrest 2c y 3)
Punto oscuro
Sangre en el tracto digestivo
superior/ Coágulo
adherente/ Vaso sangrante
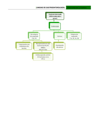
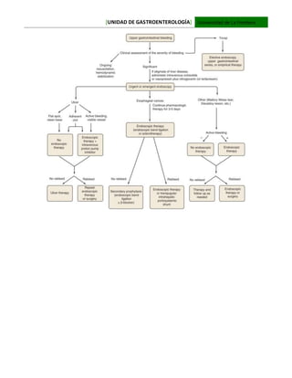
FLUJOGRAMA DE MANEJO DE HDA
[UNIDAD DE GASTROENTEROLOGÍA] Universidad de La Frontera
[UNIDAD DE GASTROENTEROLOGÍA] Universidad de La Frontera

Hemorragia digestiva alta

  • 1.
    [UNIDAD DE GASTROENTEROLOGÍA]Universidad de La Frontera Medicina interna Gastroenterología Editado por: Dr. Alejandro Paredes Fabián Gallegos B. Daniela Gálvez V.
  • 2.
    [UNIDAD DE GASTROENTEROLOGÍA]Universidad de La Frontera Hemorragia Digestiva Alta Dr. Eddy Rios Gustavo Almarsegui y Daniela Gálvez DEFINICIÓN: Es la pérdida de sangre originada en el esófago, estómago o duodeno hasta el ángulo de Treitz. Es una de las complicaciones más graves del aparato digestivo y un frecuente motivo de hospitalización. Las dos causas más habituales son por úlcera péptica y la secundaria a hipertensión portal. MAGNITUD DEL PROBLEMA 50–150/100.000 /año, es más frecuente en hombres (2,5:1). La incidencia aumenta a mayor edad. Mortalidad por HDA en pacientes hospitalizados es del 4 al 14 % y por HDA de origen no varicoso es de 1 al 4 %. ¼ de los pacientes con várices pueden morir en su primer episodio de sangramiento. Los pacientes mueren en mayor medida cuando no se encuentra una causa de sangrado, siendo esta del 30%. FACTORES DE RIESGO Edad > 60 – 65 años Patología concomitante (cirrosis hepática, alteraciones de la coagulación). Ingesta de fármacos (antiinflamatorios no esteroidales, anticoagulantes, ASPIRINA: Aproximadamente 130% más de riesgo de Hemorragia). Antecedentes personales de úlcera. Sangrado anterior. Ingesta de alcohol. FORMAS DE PRESENTACIÓN: Hematemesis: vómito con sangre Melena: deposiciones negras con sangre digerida Anemia: cuando el sangrado es desapercibido Hematoquezia: (ocasionalmente) sangre roja por recto proveniente de tracto digestivo superior en sangrados masivos y dado que la sangre actúa como laxante esta se mueve a gran velocidad y se observa un tránsito muy acelerado).  CAUSAS Las dos causas más frecuentes de HDA son la úlcera péptica (duodenal o gástrica) y la secundaria a hipertensión portal, representando el 50 y el 25 % de los ingresos, respectivamente. ULCERA PÉPTICA: Una o más lesiones consistentes en pérdida de sustancia de la pared gástrica, cuya profundidad alcanza a la muscular propia, y pueden estar situadas en cualquier segmento del esófago, estómago o duodeno. Causa de mortalidad % Várices esofágicas 26 % Ulcera gástrica 4 % Ulcera duodenal 2 % Mallory Weiss 0 % Esofagitis 4 % Lesiones agudas 1.8 % Dosis diaria de aspirina Odds ratio IC (95%) 75 mg 2.3 1.2 – 2.4 150 mg 3.2 1.7 – 6.5 300 mg 3.9 2.5 – 6.3
  • 3.
    [UNIDAD DE GASTROENTEROLOGÍA]Universidad de La Frontera EROSIONES: Una o más lesiones consistentes en pérdida de sustancia, cuya profundidad no sobrepasa a la submucosa, y pueden estar situadas en cualquier segmento del esófago, estómago o duodeno. ESOFAGITIS: Inflamación del tercio inferior de la mucosa esofágica producido usualmente por reflujo gastro - esofágico. Únicamente en esofagitis graves se presenta una HDA y es raro que precise tratamiento endoscópico. VÁRICES ESOFÁGICAS: Dilataciones venosas del plexo submucoso del esófago que aparecen para descomprimir el sistema venoso portal. LESIÓN DE MALLORY-WEISS: Desgarro de la mucosa del esófago distal y cardias, secundario a la hiper presión producida por vómito. El cuadro clásico es la instauración de náuseas, vómitos o arcadas de tos, como antecedente previo a la hematemesis. Se describió clásicamente en pacientes alcohólicos. Generalmente el sangrado se detiene de forma espontánea, pero en una tercera parte de los casos se precisa una endoscopia terapéutica. LESIONES ANGIODISPLÁSICAS: Dilatación de pequeñas arterias y capilares que dan origen a una variedad de angiomas (cada vez se ve más) y que pueden estar situados en cualquier parte del tubo digestivo. LESIÓN DE DIEULAFOY: Vaso sanguíneo superficial en la submucosa (anormal) de gran tamaño que se rompe. La localización más frecuente es en la parte alta del estómago, cuerpo gástrico o fundus. Por ello, cuando cede la hemorragia es muy difícil de visualizar. WATER MELON STOMACH: Ectasia ductal aguda vascular de capilares submucosos con trombos de fibrina. GRUPOS DE RIESGO Grupos de riesgo Causa Bajo riesgo Mallory – Weiss; esofagitis; lesiones agudas. Riesgo medio Ulcera péptica Alto riesgo Várices esofágicas; origen no determinado, es decir no encontrar la causa. DIAGNÓSTICO: De la hemorragia y lugar de origen ANAMNESIS Y EXAMEN FÍSICO: Debe incluir tacto rectal, pulso y PA en decúbito y sentado si procede. ENDOSCOPÍA DIGESTIVA ALTA: Se procurará realizarla precozmente (Dentro de las 12 horas del tiempo 0 de sangrado), una vez se haya logrado remontar al paciente y cuando éste se encuentre estable hemodinámicamente. Siempre que sea posible se efectuará con sedación del paciente. 10–20 % de los casos no se logra precisar el diagnóstico, dado que algunos sangrados están muy ocultos o se encuentran en la 2ª porción del duodeno, donde no llega el endoscopio.  ARTERIOGRAFÍA Su indicación se halla limitada a aquellos pacientes con HDA que presentan una hemorragia persistente y no ha podido localizarse su origen por endoscopia alta o baja, y que, por su gravedad, resulta necesario llegar a un diagnóstico de la lesión. Además de su valor diagnóstico, también puede tener una utilidad terapéutica, actuando sobre la lesión sangrante; para ello se debe practicar primero una arteriografía selectiva y una vez localizado el vaso sangrante se procede a la embolización de éste mediante gelfoam o esponja de gelatina. Una
  • 4.
    [UNIDAD DE GASTROENTEROLOGÍA]Universidad de La Frontera indicación clara de esta técnica es el caso de hemobilia (sangre en el árbol biliar), aparecida como complicación de una biopsia hepática. Para que esta técnica sea rentable, desde un punto de vista diagnóstico, es condición imprescindible que al inyectar el contraste se esté produciendo una extravasación sanguínea activa en una cantidad mínima de 0,5 ml/min.  GAMMAGRAFÍA MARCADA CON TECNECIO En esta exploración la acumulación del radioisótopo en el lugar de la hemorragia puede ser detectada por el contador gamma. Se utilizará en aquellos casos de HD de origen no aclarado. Puede detectar el punto sangrante si la velocidad es mayor a 0.05 ml/min. Si se usan eritrocitos marcados con tecnecio, pueden obtenerse imágenes retrasadas (hasta 24 horas) que puede indicar la localización de un sangrado intermitente o extremadamente lento.  CIRUGÍA EXPLORATORIA ESTUDIOS DE LABORATORIO Hematocrito y hemoglobina Grupo sanguíneo y Rh Hemograma Nitrógeno ureico y creatinina (dado que consecuencia de hemorragia puede ser una insuficiencia renal aguda) Estudios de coagulación (protrombina y plaquetas) Electrolitos en plasma Enzimas hepáticas y bilirrubinas TRATAMIENTO: MEDIDAS GENERALES Reposición de volumen y restauración de presión arterial. Este es el objetivo inmediato en toda hemorragia (prioritario a la recuperación de la anemia). Para ello, se administrarán en el menor plazo, fluidos por vía intravenosa (2 vías), cuya cantidad y tipo se decidirán en función de la situación del paciente (1º cristaloides, 2º coloides, 3º glóbulos rojos, 4º hemoderivados). Con frecuencia debe hacerse incluso antes de la realización de la historia clínica detallada. Acceso venoso central ocasional (lograr PVC entre 5 – 10 cm H2O): ante toda hemorragia importante. Balance hídrico (diuresis > 30 ml/h) dado que la hemorragia puede ocasionar Insuficiencia Renal aguda. Estimación de pérdidas: Lo que el paciente dice que ha sangrado es ¼ de lo real, y lo que nosotros vemos es la mitad. Mantención de la hemoglobina sobre 8g/dl (o Ht > 20 en menores de 30 años y > 30 en mayores de 30 años). La primera medición es optimista, por ejemplo si el Ht es 30 hay que bajarle 5, dado que el paciente cuando llega en sangrado agudo se encuentra hemoconcentrado. El verdadero hematocrito se observa a las 24 horas de estabilizado el paciente. La administración de plasma o plaquetas estará indicado únicamente cuando se detecte un trastorno grave de la coagulación, lo cual ocurre en contadas ocasiones, excepto en los pacientes que toman anticoagulantes. Régimen 0. Realimentación precoz luego de estabilización y de conocer la causa del sangrado, sobre todo si la causa es úlcera, ya que es terapéutico (4-6 horas). Sonda nasogástrica ocasional en casos especiales, no de rutina. Se monitorizará al paciente, realizando controles frecuentes de presión arterial, frecuencia cardíaca y respiratoria, presión venosa central, saturación de oxígeno y diuresis horaria. EN CASOS ESPECIALES: ECG y enzimas cardíacas (paciente con factores de riesgo, porque puede desencadenar infarto).
  • 5.
    [UNIDAD DE GASTROENTEROLOGÍA]Universidad de La Frontera Oxígeno Endoscopía precoz de acuerdo a condiciones, dentro de lo razonable MANEJO DE FLUIDOS Y SANGRE: Baja perdida-Cristaloides, Mayor pérdida Coloide o Sangre Pérdida de sangre (ml) < 750 750 - 1500 1500 - 2000 > 2000 Pérdida de sangre (%) < 15% 15 – 30 % 30 – 40% > 40 % Pulso < 100 > 100 > 120 >140 Presión Normal Normal Disminuida Disminuida Presión del pulso Normal o aumentada Disminuida Disminuida Disminuida F. resp. 14 - 20 20 - 30 < 40 > 40 Diuresis > 30 20 – 30 10 - 20 < 10 Estado mental Algo ansioso Ansioso Ansioso y confundido Confundido y letárgico Fluido de reemplazo Cristaloides Cristaloides Cristaloides Sangre Cristaloides Coloides Sangre TRATAMIENTO: DROGAS Omeprazole IV. 80mg en bolo y 8 mg/hr por 72 hrs, o 2 ampollas de 40mg en 24hrs. Somatostanina /análogos. Buena en hemorragia varicosa. TRATAMIENTO ESPECÍFICO ULCERA GASTRO DUODENAL Omeprazole IV 80 mg seguidos de 8 mg/hora por tres días Alternativamente bloqueadores H2 (Famotidina) IV en bolo. Tratamiento endoscópico: Inyección de adrenalina (1:10.000: 4 – 16ml). Lo más útil GASTRITIS EROSIVAS – ÚLCERAS DE STRESS Omeprazole IV 80 mg seguidos de 8 mg/hora por 72 hrs Alcalinización gástrica post endoscopia: Dar de comer VÁRICES ESOFÁGICAS Ligadura endoscópica: ha bajado mortalidad en aproximadamente 1/3. Escleroterapia endoscópica (mono etanolamina; alcohol absoluto; cyanoacrilato). Cuando no hay otro tratamiento Sonda de Sengstaken (método alternativo de rescate) Fármacos vasoactivos Somatostatina / Análogos:  Octreotide IV (100microgr/kg – 0.50 microgr/kg/hr – 100 microgr/8hr SC)  Terlipresina 2mg antes de la endoscopía terapeútica seguidos de 1 mg cada 4 horas. Combinados
  • 6.
    [UNIDAD DE GASTROENTEROLOGÍA]Universidad de La Frontera PRONÓSTICO Parámetros clínicos : Empeoran el pronóstico del paciente Edad > 60 años. (El 73 % de la mortalidad por HDA es en mayores de 60 años). Shock hipovolémico. Recidiva hemorrágica. Enfermedad asociada grave (ICC, respiratoria, renal y hepática, cánceres diseminados) Parámetros endoscópicos Frecuencia de recidiva (%) Sangrado activo arterial, en chorro o rezumante 85 % Vaso visible no sangrante (protuberancia pigmentada, roja, azul o púrpura, situada en el fondo del cráter ulceroso, arteria que hace prominencia, seudo aneurisma arterial) 35-55 % Coágulo rojo taponando la lesión 25 % La ausencia de signos endoscópicos, y presencia de manchas oscuras, puntos rojos o coágulos oscuros 5-7 % FACTORES ASOCIADOS A LA RECIDIVA HEMORRÁGICA Y A LA MORTALIDAD. CLASIFICACIÓN DE FORREST: Es una de las clasificaciones endoscópicas más utilizadas para preveer resangrado. Recidiva hemorrágica: Nuevo episodio dentro de una semana de haberse conseguido el control al primer episodio. Tipo de hemorragia Riesgos de resangrado Forrest I: Sangrado activo. I.a. Sangrado en chorro I.b. Escurrimiento continuo 80 a 100 % Forrest II: Con estigmas de sangrado II.a. Vaso visible II.b. Coágulo pardo adherente II.c. Coágulo plano de base negra 50 a 80 % 20 a 30 % 5 a 10 % Forrest III: Sin estigmas de sangrado III. Lesión de lecho limpio. 1 a 2 %
  • 7.
    [UNIDAD DE GASTROENTEROLOGÍA]Universidad de La Frontera PUNTAJE DE ROCKALL (MODIFICADO) Puntaje Variable 0 1 2 3 Edad < 60 60-79 >80 Shock Sin shock P <100 PAS >100 Taquicardia P > 100 PAS > 100 Hipotensión P > 100 PAS < 100 Comorbilidad No No Fallo cardíaco Isquemia cardiaca Otras importantes Falla renal Falla hepática Cáncer diseminado Diagnóstico Mallory – Weiss No se encuentra lesión, o sin EHR Todas las demás lesiones Forrest 1a,1b,2a,2b Cáncer de tracto digestivo superior Estigma de Hemorragia Reciente (EHR) Sin EHR (Forrest 2c y 3) Punto oscuro Sangre en el tracto digestivo superior/ Coágulo adherente/ Vaso sangrante FLUJOGRAMA DE MANEJO DE HDA
  • 8.
    [UNIDAD DE GASTROENTEROLOGÍA]Universidad de La Frontera
  • 9.
    [UNIDAD DE GASTROENTEROLOGÍA]Universidad de La Frontera