HEMORRAGIA DIGESTIVA ALTA
HEMORRAGIA DIGESTIVA ALTA
GENERALIDADES
HEMORRAGIAS DIGESTIVAS
 Problema clínico frecuente
 150 pacientes por 100000 habitantes
 Incidencia por sexo
 Mortalidad de 5 –14 %
HEMORRAGIA DIGESTIVA ALTA
 Proximal ángulo de Treitz
 30 % hospitalizaciones >60 años
 Autolimitadas→ 80 %
 30 a 40 % mortalidad sin continúa o recurrente
HEMORRAGIA DIGESTIVA ALTA
CLASIFICACIÓN
HEMORRAGIA DIGESTIVA
 Alta
Varicosa
No Varicosa
HEMORRAGIA
DIGESTIVA
 Presentación depende de:
Severidad del sangrado
Sitio de la hemorragia
Estado físico del paciente
 Manejo inicial similar (Alta o Baja)
 Mortalidad menos del 10%
 Tratamiento no quirúrgico
HEMORRAGIA
DIGESTIVA
EVALUACIÓN
 Color de las heces
Melena: 200 a 500 ml
Sangre roja rutilante: 500 a 1000
ml - paciente hipotenso
Heces marrones: arriba del
sigmoides
HEMORRAGIA
DIGESTIVA
Historia:
 Hx de hemorragia reciente
 Uso de AINE
 Otras drogas Enfermedad hepática
 Enfermedad ulcerosa
 Uso crónico de esteroides
 Dolor abdominal
 Características del sangrado
HEMORRAGIA
DIGESTIVA
PRONÓSTICO
Factores adversos en HDA
 Diagnóstico (várices, cáncer, etc.)
 Edad avanzada (> 60 años)
 Uso de anticoagulantes, coagulopatía
 Hemorragia inicial severa (inestabilidad
hemodinámica,transfusiones,
hematemesis, sangre roja por recto)
 Aparición o recurrencia intrahospitalaria
HEMORRAGIA
DIGESTIVA
PRONÓSTICO
Factores adversos en HDS
 Enfermedad concomitante
 Estigmas endoscópicos de
hemorragia reciente
 Necesidad de cirugía reciente
 Úlceras grandes
Barkun, A. et. al. Ann Intern Med 2003;139:843-857
Summary of Statistically Significant Predictors of Persistent or Recurrent
Bleeding as Assessed by Multivariate Analyses in Studies within the Past 10
Years
HEMORRAGIA DIGESTIVA
EVALUACIÓN
 Evaluar volumen
vascular y
rapidez del
sangrado
Buscar cambios
ortostáticos en
pulso y presión
sanguínea
MODIFICACIÓN VOLUMEN
SANGUÍNEO
> 10 mmHg 10 a 15%
Hipotensión 20 a 25%
Shock 30 a 35%
HEMORRAGIA
DIGESTIVA
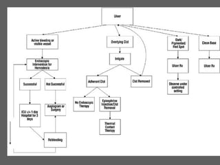
Identificar fuente de hemorragia
 Endoscopia = indicador de riesgo
 Cirugía futura
 Control de sangrado
 Tratamiento para reducir riesgo de
futuro sangrado
Intervención endoscópica temprana
HDA
ULCERA GASTRICA
HDA
ULCERA GASTRICA
HDA
VASO VISIBLE
HDA
VASO VISIBLE
HDA
VASO VISIBLE
HDA
VASO VISIBLE
HDA
ULCERA
HDA
ULCERA GASTRICA
Table 1. Risk of recurrent bleeding by endoscopic criteria
Endoscopic finding Risk of recurrent bleeding Mortality
Active Bleeding 55% 11%
Visible Vessel 43% 11%
Adherent Clot 22% 7%
Flat Spot 10% 3%
Clean Base 5% 2%
HDA
VARICES
HDA
VARICES
HDA
VARICES
HDA
VARICES
Otras
causas
HDA
SX. DE MALLORY- WEISS
HDA
GASTRITIS EROSIVA
HDA
GASTRITIS EROSIVA
HDA
ESOFAGITIS EROSIVA
HDA
AMPULOMA
HDA
ANGIODISPLASIA
HDA
NEOPLASIA
HDA
ESTOMAGO EN SANDIA
HDA
NEOPLASIA
HDA
NEOPLASIA
HDA
HEMORRAGIA POST TERAPEUTICA
HEMORRAGIA DIGESTIVA
LA “PIEDRA ANGULAR” EN EL MANEJO DE LOS
PACIENTES CON HEMORRAGIA DIGESTIVA
ES:
 Una rápida evaluación clínica
 Una apropiada reanimación
HEMORRAGIA
DIGESTIVA
RESUCITACIÓN
Restauración de euvolemia
Cese de hemorragia
Preferir soluciones
isotónicas
HEMORRAGIA
DIGESTIVA
RESUCITACIÓN
 Transfusiones
Plasma(?)
Plaquetas
– Trombocitopenia inducida por
hemorragia
– Disfunción plaquetaria (AINE´s)
 Hx enfermedad coronaria
HEMORRAGIA
DIGESTIVA
Uso de sonda nasogástrica
 Evaluar localización
 Actividad
 Remoción de sangre del tubo
digestivo
 Reducir riesgo de aspiración
HEMORRAGIA
DIGESTIVA
Uso de sonda nasogástrica
 Evaluar pronóstico
Sangre roja: necesidad de endoscopia,
cirugía, y mayor mortalidad
 Interpretar con precaución
 Identificación de esfínter esofágico
 Lesiones iatrogénicas y
resangramiento
HEMORRAGIA
DIGESTIVA
Succión
Sonda de 16 a 18 Fr
Evitar succión forzada
No ocluir vía lateral
Sondas de gran calibre sólo
para vaciamiento
HEMORRAGIA
DIGESTIVA
Lavado con soluciones frías
o salinas
Inhib. Sistema de coagulación
Promoción arritmias
cardiacas
Daño y necrosis de mucosa
Aspirado Gástrico Negativo
Hallazgos Nº de Pacientes Incidencia (%)
Ulcera duodenal 64 29.8
Gastritis erosiva 57 26.5
Ulcera gástrica 47 21.9
Esofagitis 23 10.7
Aspirado Gástrico Negativo
Hallazgos Nº de Pacientes Incidencia
Varices 11 5.1
Sx. de M – W 10 4.7
Neoplasias 8 3.7
Ulcera anastom. 7 3.3
Ulcera esofágica 2 0.9
HEMORRAGIA DIGESTIVA
TRATAMIENTO MÉDICO
 No ha demostrado detener
sangramiento en hemorragia no
varicosa
 Reducción de producción de ácido
no reduce resangramiento
 No beneficio de Somatostina o
Pitressin (+nitroglicerina) en HNV
 Somatostina y pitressin en HV
 Omeprazol
Factores de riesgo en
hemorragia varicosa
 Anatomía venosa colateral; grandes venas
perforantes
 Alta presión portal
 Alta presión intravaricosa
 Incrementos en el volumen intravascular
 Várices grandes
 Apariencia endoscópica, manchas rojas
 Severidad de la enfermedad hepática
subyacente
HEMORRAGIA DIGESTIVA
Hemorragia por várices
TRATAMIENTO
 Transfusiones para reemplazo de volumen
 Endoscopia temprana - terapia
Signos endoscópicos de riesgo
aumentado
– Manchas rojas
– Tamaño de las várices
Identificación de:
– Gastropatía hipertensiva
– Várices gástricas
HEMORRAGIA DIGESTIVA
TRATAMIENTO
 Escleroterapia
 Bandas - menos
complicaciones
 Terapias endoscópicas
repetidas
HEMORRAGIA DIGESTIVA
TRATAMIENTO
 Betabloqueantes
 Somatostatina
 Pitressin y nitroglicerina
 Sonda de Sengstaken
Blakemore
 TIPS

Hemorragia digestiva alta