ACROMEGALIA
Pérez De los santos
Vanny
Clínica 487
ACROMEGALIA
La acromegalia es una enfermedad
crónica multisistémica causada por
hipersecreción inapropiada de la
hormona de crecimiento. (GH)
Se inicia después del cierre de los
núcleos de crecimiento, al finalizar
la pubertad y durante la vida
adulta.
EPIDEMIOLOGÍA
Su incidencia es de 3-4
nuevos casos por millón
de habitantes/año
Prevalencia de entre 40 y
60 casos por cada millón
de habitantes
Mx: entre 1,000 y 1,500
casos están siendo
tratados en las
principales instituciones
de salud de la República
diagnóstico es de entre
40 y 50 años
Reduce la esperanza de
vida de la persona que la
padece en por lo menos
10 año
• En aproximadamente el mismo número de
hombres y mujeres.
• En un estudio reciente que involucró a la
medición de los niveles séricos de IGF-I en una
población de atención primaria, se demostró
una mayor incidencia de 1.034 por millón de
pacientes.*
Consenso Nacional de Acromegalia: Guía para su diagnóstico, tratamiento y seguimiento. Revista de Endocrinología y
Nutrición Vol. 12, No. 3 Supl. 2 Julio-Septiembre 2004
ETIOLOGÍA
Adultos
Exceso de
GH
Acromegalia
Infancia y
adolescencia
Exceso cr. de
GH
Gigantismo
 Adenoma hipofisario, responsable de 95% de los casos, casi todos (60-
70%) por macroadenomas. (>10 mm)*
 Raras ocasiones: producción ectópica de hormona de crecimiento o
factor liberador de hormona de crecimiento.
 Tumores pulmonares o pancreáticos
Chih Hao Chen-Ku. Asociación Costarricense de Endocrinología, Diabetes y Nutrición. Guías para el diagnóstico y tratamiento
de acromegalia, prolactinomas y enfermedad de Cushing. Acta méd. costarric vol.46 suppl.1 San José Oct. 2004
ETIOLOGÍA
FISIOLOGÍA
Hormona anabólica
Hormona de
Crecimiento Permite síntesis proteica.
* Esencial para crecimiento óseo y de
tejidos blandos
* Contribuye a disponibilidad de
energía a partir de CH y Gr
Catalina Rua Marín, Guillermo Latorre Sierra, Germán Campuzano Maya. Diagnóstico de Acromegalia. Medicina & Laboratorio 2011,
vol 17, Num 11-12
FISIOLOGÍA
 Estimulo de la GHRH.
 Liberación de la GH (cel.
Somatotropas).
Otras hormonas reguladoras:
• Ghrelina
• Somatostatina
Secreción de GH:
• Forma pulsatil (6-10 p. intermitentes
durante 24 hrs)
• Noche hasta 30 ng/ml
• Día < 0.2 ng/ml
Hormona de
Crecimiento
Catalina Rua Marín, Guillermo Latorre Sierra, Germán Campuzano Maya. Diagnóstico de Acromegalia. Medicina & Laboratorio 2011,
vol 17, Num 11-12
FISIOLOGÍA
Receptor de la GH se expresa
Ampliamente en todo el
organismo, incluyendo en el
hígado y en el cartílago. Al
unirse la GH al receptor se
induce la liberación de IGF-.1,
el cual a su vez estimula la
proliferación celular e inhibe la
apoptosis, y tiene un efecto
negativo sobre la secreción de
GH.
Hormona de
Crecimiento
Catalina Rua Marín, Guillermo Latorre Sierra, Germán Campuzano Maya. Diagnóstico de Acromegalia. Medicina & Laboratorio 2011,
vol 17, Num 11-12
Eje de la hormona de crecimiento
GH: hormona de crecimiento
GHR: receptor de la GH
GHRH: Hormona liberadora de GH
IGF-1: Factor de crecimiento similar ala insulina
tipo 1
IGFBP: proteína de unión al IGF-1
IGFR: Receptor de IGF-1
SRIF: somatostatina
FISIOPATOLOGÍA
Maria V. Lopera, Germán Campuzano, Vital B. Gonzáles, Juan M. Alfaro. Estudio del paciente con talla baja. Módulo 1. numero 77.
Editora Médica Colombiana S.A., 2009
FISIOPATOLOGÍA
95% debido a adenoma somatotrofo de la hipófisis anterior.
Efectos de predominio somático.
Estimulación del crecimiento en tejidos como la piel, tejido conectivo,
cartílago, huesos, vísceras y otros tejidos epiteliales.
FISIOPATOLOGÍA
El desarrollo de estas neoplasias hipofisarias es
seguramente el resultado de una combinación de
múltiples factores que incluyen:
a) Mutaciones inactivantes de genes supresores de
tumores.
b) Mutaciones activadoras de oncogenes.
c) Influencias de factores tróficos y hormonas
hipotalámicas.
Consenso Nacional de Acromegalia: Guía para su diagnóstico, tratamiento y seguimiento. Revista de Endocrinología y
Nutrición Vol. 12, No. 3 Supl. 2 Julio-Septiembre 2004
Catalina Rua Marín, Guillermo Latorre Sierra, Germán Campuzano Maya. Diagnóstico de Acromegalia. Medicina & Laboratorio 2011,
vol 17, Num 11-12
PRESENTACIÓN CLÍNICA
INICIAL
Sólo una fracción de los pacientes con acromegalia son en
realidad diagnosticada después de la presentación de una
queja principal atribuible al crecimiento excesivo acral.
 Mujeres: Amenorrea puede ser el motivo de consulta más
frecuente.
Debido a las características de la acromegalia progresan
insidiosamente, el diagnóstico a menudo se retrasa por
aproximadamente 7 a 10 años después de la aparición de los
síntomas estimado.
Revisión de 164 pacientes con acromegalia
• 58 (35%) presentaron debido a un cambio en las características.
• 56 pacientes (34%) presentaron debido a las perturbaciones
asociadas a la acromegalia*
• 50 restantes no tenían quejas relacionadas directamente a la
acromegalia y fueron diagnosticados en la búsqueda de atención
médica.
AACE Medical Guidelines for clinical practice for the diagnosis and treatment of acromegaly. 2011 update.
CONSECUENCIAS CLÍNICAS
RELACIONADOS CON MASA
TUMORAL
La mayoría de los tumores hipofisarios somatotropos son
macroadenomas. (> 10 mm)
Debido a su tamaño y la extensión en el momento del
diagnóstico, pueden causar grandes signos y síntomas
debido al efecto de masa locales.
El dolor de cabeza  55% de los pacientes.
Defectos del campo visual  efectos de masas en el
quiasma óptico.
AACE Medical Guidelines for clinical practice for the diagnosis and treatment of acromegaly. 2011 update.
Pruebas de campo visual se debe realizar en
todos los pacientes con un macroadenoma.
CONSECUENCIAS CLÍNICAS
DE LA HIPERSECRECIÓN DE
GH
El crecimiento somático excesivo
Cambios faciales: crecimiento de
labios, nariz, región frontal,
diastema, mala oclusión, crecimiento
de la lengua, crecimiento mandibular
y prognatismo
ENDOCRINOPATÍA
AACE Medical Guidelines for clinical practice for the diagnosis and treatment of acromegaly. 2011 update.
•Atribuible a la compresión de la glándula pituitaria normal.Hipopituitarismo
•Descrito hasta en el 20% de los casos.
Insuficiencia
suprarrenal
•Descrito hasta en el 9% de los casos.Hipotiroidismo central
•73% de los pacientes de la ecografía en un estudio
•87% de los pacientes mediante la palpación
Nódulos tiroideos
•oscila entre 4% a 14%.Hipertiroidismo
•Hasta en el 70% de las mujeres en edad fértil y puede ir acompañada
de hiperprolactinemia en hasta el 45% de los pacientes.*
Hipogonadismo
•A menudo asociados con el hirsutismo*
Irregularidades
menstruales
•puede estar presente en el 50% de los hombres
Deficiencia de
testosterona
Catalina Rua Marín, Guillermo Latorre Sierra, Germán Campuzano Maya. Diagnóstico de Acromegalia. Medicina & Laboratorio
2011, vol 17, Num 11-12
Catalina Rua Marín, Guillermo Latorre Sierra, Germán Campuzano Maya. Diagnóstico de Acromegalia. Medicina & Laboratorio
2011, vol 17, Num 11-12
DIAGNÓSTICO
• De presunción ante un
biotipo característico.
• Los síntomas de
presentación de
acromegalia son de inicio
insidioso y carecen de
especificidad
• Es útil la comparación con
fotografías retrospectivas.
DIAGNÓSTICO
Diabetes de reciente aparición
Artralgias difusas
HTA de reciente aparición o difícil
control
Enfermedad cardiaca
Fatiga corporal
Cefaleas
Sx del túnel carpiano
Sx de apnea de sueño
Sudoración
Pérdida de la visión
Pólipos de colon
Mala oclusión progresiva de la
mandíbula
Los médicos deben sospechar del Dx en pacientes con dos o más de las
comorbilidades siguientes:
DIAGNÓSTICO
La medición inicial debe ir encaminada a confirmar el aumento
de la secreción autónoma de GH
* La GH sérica tiene amplios rangos de variabilidad normal a lo
largo del día, van desde valores casi indetectables hasta valores
tan altos como en los vistos en pacientes con Acromegalia.
Individuo normal (A) Individuo con acromegalia (B)
Medición de IGF-1serico
Las principales preocupaciones sobre la medición de
IGF-I son la falta de acuerdo entre los ensayos y la falta
de rangos normales validados*
Necesidad de tener valores normales propios, ajustados
por edad y sexo, para cada laboratorio.
DIAGNÓSTICO
Frenación de GH sérica después de 75 g de glucosa
Es la prueba de elección:
1. Se realiza determinación basal de glucosa
2. Admin 75 gr de glucosa
3. Mediciones GH Serica c/30min hasta las 2 hrs  4
tomas
DIAGNÓSTICO
Rosa Ruiz Betanzos, Edgar Gerardo Durán Pérez, Sara Apolonia Arellano Montaño, Valentín Sánchez Pedraza. Acromegalia.
Med Int Mex 2009;25(6):468-480
Frenación de GH sérica después de 75 g de glucosa
Es la prueba de elección:
1. Se realiza determinación basal de glucosa
2. Admin 75 gr de glucosa
3. Mediciones GH Serica c/30min hasta las 2 hrs  4
tomas
DIAGNÓSTICO
 Normal: se considera normal una
supresión de GH inferior a 1 µg/l.
 Anormal: Al menos 1 medición de
la GH sérica se encuentra >
1ng/mL
 Acromegalia:
- No frenación de GH (o frenación
incompleta): 85 al 90%.
- Elevación paradójica: 10 al 15%.
- [] séricas de GH >2 ng/ml en
las 4 muestras posteriores
Rosa Ruiz Betanzos, Edgar Gerardo Durán Pérez, Sara Apolonia Arellano Montaño, Valentín Sánchez Pedraza. Acromegalia.
Med Int Mex 2009;25(6):468-480
DIAGNÓSTICO
DIAGNÓSTICO
• GH: hormona de crecimiento
• IGF-1: Factor de crecimiento
similar ala insulina tipo 1
• GH-SOG: prueba de sobrecarga
oral de glucosa
T. Lucas y m. Catala, en nombre del grupo de trabajo de neuroendocrinología de la sociedad española de endocrinología y
nutrición. Guía clínica del diagnóstico y tratamiento de la acromegalia. Endocrinol Nutr. 2005;52(1):18-21
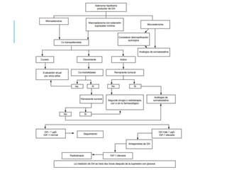
TRATAMIENTO
Los objetivos del tratamiento de la acromegalia son:
a) Resolver los efectos compresivos del tumor,
particularmente sobre la vía óptica.
b) Resolver las manifestaciones clínicas de la
hipersomatotropinemia y restaurar la normalidad
bioquímica del eje somatotrópico.
c) Preservar la función hormonal hipofisaria.
d) Igualar la tasa de mortalidad a la de la población
general.
TRATAMIENTO
: Es considerado el tratamiento de elección
1. Por vía transesfenoidal.
2. Abordaje transcraneal:
 en tumores grandes e invasores
 en pacientes con evidencia de un piso selar muy estrecho
Complicaciones: La mayoría son transitorias
• diabetes insípida transitoria en 20%
• Rinorraquia
• Hemorragia menos del 5%
• meningitis
TRATAMIENTO
Agonistas
dopaminérgicos
•Bromocriptina:
suprime los niveles
de GH a <5 ng/mL
en menos del 15%
Pcts a dosis de 20
mg/día
•Cabergolina:
disminucion de GH a
<2 ng/mL en 30% de
los pacientes
Análogos de
somatostatina
•Son los fármacos de
primera línea
•65-70%de los
pacientes presentan
niveles de GH <2.5
ng/mL o normalizan
el factor de
crecimiento similar a
la insulina tipo 1
•Máximo beneficio
con 10años de tx.
Antagonistas del
receptor de hormona
del crecimiento.
•Pegvisomant:
mutante de GH,
interfiere con la
señalización del GHR
e inhibe la
generación del IGF1
•Existe elevación de
transaminasas
•SC:10, 15 o 20
mg/día (Dosis Max
40 mg/día).
Análogos de
somatostatina
• octreótido LAR:
10, 20 y 30 mg
IM c/28dias
• Octeotrida: 300 a
1.500 µg/día SC
c/6hr
• Lanreótida: 30
mg; IM c/10 o 14
días
• Lanreótida gel:
60, 90 y 120 mg
SC glúteo c/28 o
56días
LAS METAS DE TRATAMIENTO
PARA INFLUIR EN LA
MORTALIDAD SON
1. Hormona del crecimiento basal menor a 2 ng/mL.
2. IGF-1 normal para edad y género.
3. Control adecuado de comorbilidades
1. AACE Medical Guidelines for clinical practice for the diagnosis and
treatment of acromegaly. 2011 update.
2. Consenso Nacional de Acromegalia: Guía para su diagnóstico,
tratamiento y seguimiento. Revista de Endocrinología y Nutrición
Vol. 12, No. 3 Supl. 2 Julio-Septiembre 2004
3. Rosa Ruiz Betanzos, Edgar Gerardo Durán Pérez, Sara Apolonia
Arellano Montaño, Valentín Sánchez Pedraza. Acromegalia. Med Int
Mex 2009;25(6):468-480
4. T. Lucas y m. Catala, en nombre del grupo de trabajo de
neuroendocrinología de la sociedad española de endocrinología y
nutrición. Guía clínica del diagnóstico y tratamiento de la
acromegalia. Endocrinol Nutr. 2005;52(1):18-21
5. Chih Hao Chen-Ku. Asociación Costarricense de Endocrinología,
Diabetes y Nutrición. Guías para el diagnóstico y tratamiento de
acromegalia, prolactinomas y enfermedad de Cushing. Acta méd.
costarric vol.46 suppl.1 San José Oct. 2004
6. Catalina Rua Marín, Guillermo Latorre Sierra, Germán Campuzano
Maya. Diagnóstico de Acromegalia. Medicina & Laboratorio 2011,
vol 17, Num 11-12

Acromegalia

  • 1.
    ACROMEGALIA Pérez De lossantos Vanny Clínica 487
  • 2.
    ACROMEGALIA La acromegalia esuna enfermedad crónica multisistémica causada por hipersecreción inapropiada de la hormona de crecimiento. (GH) Se inicia después del cierre de los núcleos de crecimiento, al finalizar la pubertad y durante la vida adulta.
  • 3.
    EPIDEMIOLOGÍA Su incidencia esde 3-4 nuevos casos por millón de habitantes/año Prevalencia de entre 40 y 60 casos por cada millón de habitantes Mx: entre 1,000 y 1,500 casos están siendo tratados en las principales instituciones de salud de la República diagnóstico es de entre 40 y 50 años Reduce la esperanza de vida de la persona que la padece en por lo menos 10 año • En aproximadamente el mismo número de hombres y mujeres. • En un estudio reciente que involucró a la medición de los niveles séricos de IGF-I en una población de atención primaria, se demostró una mayor incidencia de 1.034 por millón de pacientes.* Consenso Nacional de Acromegalia: Guía para su diagnóstico, tratamiento y seguimiento. Revista de Endocrinología y Nutrición Vol. 12, No. 3 Supl. 2 Julio-Septiembre 2004
  • 4.
    ETIOLOGÍA Adultos Exceso de GH Acromegalia Infancia y adolescencia Excesocr. de GH Gigantismo  Adenoma hipofisario, responsable de 95% de los casos, casi todos (60- 70%) por macroadenomas. (>10 mm)*  Raras ocasiones: producción ectópica de hormona de crecimiento o factor liberador de hormona de crecimiento.  Tumores pulmonares o pancreáticos Chih Hao Chen-Ku. Asociación Costarricense de Endocrinología, Diabetes y Nutrición. Guías para el diagnóstico y tratamiento de acromegalia, prolactinomas y enfermedad de Cushing. Acta méd. costarric vol.46 suppl.1 San José Oct. 2004
  • 5.
  • 6.
    FISIOLOGÍA Hormona anabólica Hormona de CrecimientoPermite síntesis proteica. * Esencial para crecimiento óseo y de tejidos blandos * Contribuye a disponibilidad de energía a partir de CH y Gr Catalina Rua Marín, Guillermo Latorre Sierra, Germán Campuzano Maya. Diagnóstico de Acromegalia. Medicina & Laboratorio 2011, vol 17, Num 11-12
  • 7.
    FISIOLOGÍA  Estimulo dela GHRH.  Liberación de la GH (cel. Somatotropas). Otras hormonas reguladoras: • Ghrelina • Somatostatina Secreción de GH: • Forma pulsatil (6-10 p. intermitentes durante 24 hrs) • Noche hasta 30 ng/ml • Día < 0.2 ng/ml Hormona de Crecimiento Catalina Rua Marín, Guillermo Latorre Sierra, Germán Campuzano Maya. Diagnóstico de Acromegalia. Medicina & Laboratorio 2011, vol 17, Num 11-12
  • 8.
    FISIOLOGÍA Receptor de laGH se expresa Ampliamente en todo el organismo, incluyendo en el hígado y en el cartílago. Al unirse la GH al receptor se induce la liberación de IGF-.1, el cual a su vez estimula la proliferación celular e inhibe la apoptosis, y tiene un efecto negativo sobre la secreción de GH. Hormona de Crecimiento Catalina Rua Marín, Guillermo Latorre Sierra, Germán Campuzano Maya. Diagnóstico de Acromegalia. Medicina & Laboratorio 2011, vol 17, Num 11-12
  • 9.
    Eje de lahormona de crecimiento GH: hormona de crecimiento GHR: receptor de la GH GHRH: Hormona liberadora de GH IGF-1: Factor de crecimiento similar ala insulina tipo 1 IGFBP: proteína de unión al IGF-1 IGFR: Receptor de IGF-1 SRIF: somatostatina FISIOPATOLOGÍA Maria V. Lopera, Germán Campuzano, Vital B. Gonzáles, Juan M. Alfaro. Estudio del paciente con talla baja. Módulo 1. numero 77. Editora Médica Colombiana S.A., 2009
  • 10.
    FISIOPATOLOGÍA 95% debido aadenoma somatotrofo de la hipófisis anterior. Efectos de predominio somático. Estimulación del crecimiento en tejidos como la piel, tejido conectivo, cartílago, huesos, vísceras y otros tejidos epiteliales.
  • 11.
    FISIOPATOLOGÍA El desarrollo deestas neoplasias hipofisarias es seguramente el resultado de una combinación de múltiples factores que incluyen: a) Mutaciones inactivantes de genes supresores de tumores. b) Mutaciones activadoras de oncogenes. c) Influencias de factores tróficos y hormonas hipotalámicas. Consenso Nacional de Acromegalia: Guía para su diagnóstico, tratamiento y seguimiento. Revista de Endocrinología y Nutrición Vol. 12, No. 3 Supl. 2 Julio-Septiembre 2004
  • 12.
    Catalina Rua Marín,Guillermo Latorre Sierra, Germán Campuzano Maya. Diagnóstico de Acromegalia. Medicina & Laboratorio 2011, vol 17, Num 11-12
  • 13.
    PRESENTACIÓN CLÍNICA INICIAL Sólo unafracción de los pacientes con acromegalia son en realidad diagnosticada después de la presentación de una queja principal atribuible al crecimiento excesivo acral.  Mujeres: Amenorrea puede ser el motivo de consulta más frecuente. Debido a las características de la acromegalia progresan insidiosamente, el diagnóstico a menudo se retrasa por aproximadamente 7 a 10 años después de la aparición de los síntomas estimado. Revisión de 164 pacientes con acromegalia • 58 (35%) presentaron debido a un cambio en las características. • 56 pacientes (34%) presentaron debido a las perturbaciones asociadas a la acromegalia* • 50 restantes no tenían quejas relacionadas directamente a la acromegalia y fueron diagnosticados en la búsqueda de atención médica. AACE Medical Guidelines for clinical practice for the diagnosis and treatment of acromegaly. 2011 update.
  • 14.
    CONSECUENCIAS CLÍNICAS RELACIONADOS CONMASA TUMORAL La mayoría de los tumores hipofisarios somatotropos son macroadenomas. (> 10 mm) Debido a su tamaño y la extensión en el momento del diagnóstico, pueden causar grandes signos y síntomas debido al efecto de masa locales. El dolor de cabeza  55% de los pacientes. Defectos del campo visual  efectos de masas en el quiasma óptico. AACE Medical Guidelines for clinical practice for the diagnosis and treatment of acromegaly. 2011 update. Pruebas de campo visual se debe realizar en todos los pacientes con un macroadenoma.
  • 15.
    CONSECUENCIAS CLÍNICAS DE LAHIPERSECRECIÓN DE GH El crecimiento somático excesivo Cambios faciales: crecimiento de labios, nariz, región frontal, diastema, mala oclusión, crecimiento de la lengua, crecimiento mandibular y prognatismo
  • 16.
    ENDOCRINOPATÍA AACE Medical Guidelinesfor clinical practice for the diagnosis and treatment of acromegaly. 2011 update. •Atribuible a la compresión de la glándula pituitaria normal.Hipopituitarismo •Descrito hasta en el 20% de los casos. Insuficiencia suprarrenal •Descrito hasta en el 9% de los casos.Hipotiroidismo central •73% de los pacientes de la ecografía en un estudio •87% de los pacientes mediante la palpación Nódulos tiroideos •oscila entre 4% a 14%.Hipertiroidismo •Hasta en el 70% de las mujeres en edad fértil y puede ir acompañada de hiperprolactinemia en hasta el 45% de los pacientes.* Hipogonadismo •A menudo asociados con el hirsutismo* Irregularidades menstruales •puede estar presente en el 50% de los hombres Deficiencia de testosterona
  • 17.
    Catalina Rua Marín,Guillermo Latorre Sierra, Germán Campuzano Maya. Diagnóstico de Acromegalia. Medicina & Laboratorio 2011, vol 17, Num 11-12
  • 18.
    Catalina Rua Marín,Guillermo Latorre Sierra, Germán Campuzano Maya. Diagnóstico de Acromegalia. Medicina & Laboratorio 2011, vol 17, Num 11-12
  • 19.
    DIAGNÓSTICO • De presunciónante un biotipo característico. • Los síntomas de presentación de acromegalia son de inicio insidioso y carecen de especificidad • Es útil la comparación con fotografías retrospectivas.
  • 20.
    DIAGNÓSTICO Diabetes de recienteaparición Artralgias difusas HTA de reciente aparición o difícil control Enfermedad cardiaca Fatiga corporal Cefaleas Sx del túnel carpiano Sx de apnea de sueño Sudoración Pérdida de la visión Pólipos de colon Mala oclusión progresiva de la mandíbula Los médicos deben sospechar del Dx en pacientes con dos o más de las comorbilidades siguientes:
  • 21.
    DIAGNÓSTICO La medición inicialdebe ir encaminada a confirmar el aumento de la secreción autónoma de GH * La GH sérica tiene amplios rangos de variabilidad normal a lo largo del día, van desde valores casi indetectables hasta valores tan altos como en los vistos en pacientes con Acromegalia. Individuo normal (A) Individuo con acromegalia (B)
  • 22.
    Medición de IGF-1serico Lasprincipales preocupaciones sobre la medición de IGF-I son la falta de acuerdo entre los ensayos y la falta de rangos normales validados* Necesidad de tener valores normales propios, ajustados por edad y sexo, para cada laboratorio. DIAGNÓSTICO
  • 23.
    Frenación de GHsérica después de 75 g de glucosa Es la prueba de elección: 1. Se realiza determinación basal de glucosa 2. Admin 75 gr de glucosa 3. Mediciones GH Serica c/30min hasta las 2 hrs  4 tomas DIAGNÓSTICO Rosa Ruiz Betanzos, Edgar Gerardo Durán Pérez, Sara Apolonia Arellano Montaño, Valentín Sánchez Pedraza. Acromegalia. Med Int Mex 2009;25(6):468-480
  • 24.
    Frenación de GHsérica después de 75 g de glucosa Es la prueba de elección: 1. Se realiza determinación basal de glucosa 2. Admin 75 gr de glucosa 3. Mediciones GH Serica c/30min hasta las 2 hrs  4 tomas DIAGNÓSTICO  Normal: se considera normal una supresión de GH inferior a 1 µg/l.  Anormal: Al menos 1 medición de la GH sérica se encuentra > 1ng/mL  Acromegalia: - No frenación de GH (o frenación incompleta): 85 al 90%. - Elevación paradójica: 10 al 15%. - [] séricas de GH >2 ng/ml en las 4 muestras posteriores Rosa Ruiz Betanzos, Edgar Gerardo Durán Pérez, Sara Apolonia Arellano Montaño, Valentín Sánchez Pedraza. Acromegalia. Med Int Mex 2009;25(6):468-480
  • 25.
  • 26.
    DIAGNÓSTICO • GH: hormonade crecimiento • IGF-1: Factor de crecimiento similar ala insulina tipo 1 • GH-SOG: prueba de sobrecarga oral de glucosa T. Lucas y m. Catala, en nombre del grupo de trabajo de neuroendocrinología de la sociedad española de endocrinología y nutrición. Guía clínica del diagnóstico y tratamiento de la acromegalia. Endocrinol Nutr. 2005;52(1):18-21
  • 27.
    TRATAMIENTO Los objetivos deltratamiento de la acromegalia son: a) Resolver los efectos compresivos del tumor, particularmente sobre la vía óptica. b) Resolver las manifestaciones clínicas de la hipersomatotropinemia y restaurar la normalidad bioquímica del eje somatotrópico. c) Preservar la función hormonal hipofisaria. d) Igualar la tasa de mortalidad a la de la población general.
  • 28.
    TRATAMIENTO : Es consideradoel tratamiento de elección 1. Por vía transesfenoidal. 2. Abordaje transcraneal:  en tumores grandes e invasores  en pacientes con evidencia de un piso selar muy estrecho Complicaciones: La mayoría son transitorias • diabetes insípida transitoria en 20% • Rinorraquia • Hemorragia menos del 5% • meningitis
  • 29.
    TRATAMIENTO Agonistas dopaminérgicos •Bromocriptina: suprime los niveles deGH a <5 ng/mL en menos del 15% Pcts a dosis de 20 mg/día •Cabergolina: disminucion de GH a <2 ng/mL en 30% de los pacientes Análogos de somatostatina •Son los fármacos de primera línea •65-70%de los pacientes presentan niveles de GH <2.5 ng/mL o normalizan el factor de crecimiento similar a la insulina tipo 1 •Máximo beneficio con 10años de tx. Antagonistas del receptor de hormona del crecimiento. •Pegvisomant: mutante de GH, interfiere con la señalización del GHR e inhibe la generación del IGF1 •Existe elevación de transaminasas •SC:10, 15 o 20 mg/día (Dosis Max 40 mg/día). Análogos de somatostatina • octreótido LAR: 10, 20 y 30 mg IM c/28dias • Octeotrida: 300 a 1.500 µg/día SC c/6hr • Lanreótida: 30 mg; IM c/10 o 14 días • Lanreótida gel: 60, 90 y 120 mg SC glúteo c/28 o 56días
  • 30.
    LAS METAS DETRATAMIENTO PARA INFLUIR EN LA MORTALIDAD SON 1. Hormona del crecimiento basal menor a 2 ng/mL. 2. IGF-1 normal para edad y género. 3. Control adecuado de comorbilidades
  • 32.
    1. AACE MedicalGuidelines for clinical practice for the diagnosis and treatment of acromegaly. 2011 update. 2. Consenso Nacional de Acromegalia: Guía para su diagnóstico, tratamiento y seguimiento. Revista de Endocrinología y Nutrición Vol. 12, No. 3 Supl. 2 Julio-Septiembre 2004 3. Rosa Ruiz Betanzos, Edgar Gerardo Durán Pérez, Sara Apolonia Arellano Montaño, Valentín Sánchez Pedraza. Acromegalia. Med Int Mex 2009;25(6):468-480 4. T. Lucas y m. Catala, en nombre del grupo de trabajo de neuroendocrinología de la sociedad española de endocrinología y nutrición. Guía clínica del diagnóstico y tratamiento de la acromegalia. Endocrinol Nutr. 2005;52(1):18-21 5. Chih Hao Chen-Ku. Asociación Costarricense de Endocrinología, Diabetes y Nutrición. Guías para el diagnóstico y tratamiento de acromegalia, prolactinomas y enfermedad de Cushing. Acta méd. costarric vol.46 suppl.1 San José Oct. 2004 6. Catalina Rua Marín, Guillermo Latorre Sierra, Germán Campuzano Maya. Diagnóstico de Acromegalia. Medicina & Laboratorio 2011, vol 17, Num 11-12

Notas del editor

  • #3 El cartílago metafisario también llamado cartílago de crecimiento es una zona de los huesos largos que se encuentra en la metáfisis. La metáfisis es la zona intermedia de los huesos largos que está situada entre la región central o diáfisis y los extremos o epífisis. persiste como lámina cartilaginosa hasta el final del proceso de crecimiento, fenómeno que tiene lugar en los humanos alrededor de los 20 años. 
  • #4 * Este estudio sugiere que la acromegalia se trata de una entidad subdiagnosticada a nivel internacion
  • #5 ADENOMAS SOMATOTROPOS 10-15% de todos los adenomas hipofisarios 
  • #8 Hormona liberadora de la hormona de crecimiento Ghrelina: + pot secretagogo, secret en estómago y actúa liberando GHRH Somatostatina: sintetiz en hipotálamo, (GH y IGF-1) disminuyen Ayuno y estrés inducen secreción Obesidad y envejecimiento disminuyen secreción
  • #9 La acción de la GH es mediada por su interaccion con el receptor periférico en todos los órganos blanco, los cuales se expresan principalmente en el hígado y cartílago *IGF-1 circula en sangre unido a prot transportadoras (IGFBP-3)
  • #10 Ayuno: (debido a que disminuyen las concentraciones de IGF-1 por tener este efecto hipoglucemiante
  • #14 * incluyendo defectos del campo visual, el síndrome del túnel carpiano, y dolores de cabeza.
  • #15 crecimiento del tumor con extensión supraselar y el estiramiento de la duramadre, la invasión del seno cavernoso con la irritación del nervio trigémino, o los factores asociados con hipersecreción de hormona de crecimiento así
  • #17 Origen puede ser detectado hasta en el 70% de las mujeres en edad fértil y puede ir acompañada de hiperprolactinemia en hasta el 45% de los pacientes una combinación de la hiperprolactinemia, el exceso de andrógenos
  • #22 En promedio existen 6 episodios de secreción diaria En el individuo normal se nota un claro predominio nocturno, en tanto que en el paciente con acromegalia hay perdida del ritmo circadiano
  • #23 * Por lo tanto, es aconsejable utilizar el mismo ensayo en el mismo paciente para mediciones en serie.
  • #30 Somatos Macroadenoma invasor con muy poco componente intraselar. Contraindicaciones cardiopulmonares para anestesia general. Ausencia de un cirujano con experiencia. Preferencia del paciente